

<!DOCTYPE html>
<html lang="uz-Latn-UZ">
<head>
    
   <!-- Global site tag (gtag.js) - Google Analytics -->
   <script async src="https://www.googletagmanager.com/gtag/js?id=UA-2682682-1"></script>
   <script>
      window.dataLayer = window.dataLayer || [];
      function gtag() { dataLayer.push(arguments); }
      gtag('js', new Date());
      gtag('config', 'UA-2682682-1');
   </script>

    <title>&nbsp;152-сон 30.06.2005.&nbsp;Об утверждении положений о порядке ведения отдельных государственных кадастров</title>
    
<meta charset="utf-8" />
<meta name="viewport" content="width=device-width, initial-scale=1">
<meta name="google" content="notranslate">
<meta http-equiv="x-ua-compatible" content="ie=edge">
    <link href="/bundle/css2?v=hfXMtIpJSTsgRI6noMnjaAUnuQ3C3QYLsi_M8Iq_Lso1" rel="stylesheet"/>

    <script src="/bundle/js2?v=QraD5bV-4TFMZdAP5vDS2YO37mUOx2pgM4omse-fwOY1"></script>

    <link href="/bundle/css_actform?v=E2H5feooh50MK4BN8LKb-BQOM3rTyLoFxEQduTgJFcU1" rel="stylesheet"/>

    
    <script type="text/javascript" src="https://www.google.com/recaptcha/api.js?onload=onloadCallback&render=explicit" async defer></script>
    
    <style>
        .lx_revive_adserver.lx_adv_doc {
            margin-left: auto;
            margin-right: auto;
            z-index: 998;
        }

        #lx_gte {
            line-height: 1;
            background-color: #0064A9;
            border: solid 4px #0064A9;
            border-radius: 4px;
            padding: 2px 4px 0;
            margin: 0 0 0 4px;
        }

            #lx_gte img {
                max-width: 19px;
            }

            #lx_gte #google_translate_element {
                margin-bottom: 4px;
            }

            #lx_gte .lx_ot {
                font-size: 12px;
                color: #fff;
                text-align: center;
            }

            #lx_gte .goog-te-gadget-simple {
                width: 100%;
                padding: 2px 1px 2.5px 1px !important;
            }

                #lx_gte .goog-te-gadget-simple > span {
                    display: inline-block;
                }

                    #lx_gte .goog-te-gadget-simple > span > a {
                        display: inline-block;
                        margin: 0;
                    }

                        #lx_gte .goog-te-gadget-simple > span > a > span {
                            display: none;
                        }

                            #lx_gte .goog-te-gadget-simple > span > a > span:first-of-type {
                                display: inline;
                            }

                #lx_gte .goog-te-gadget-simple:hover {
                    color: #fff;
                    background-color: #0064A9;
                }

                    #lx_gte .goog-te-gadget-simple:hover a {
                        color: #fff;
                        background-color: #0064A9;
                        text-decoration: none;
                    }

        .toc_show {
            display: block !important;
        }

            .toc_show .fas {
                display: none !important;
            }

        .toc_hide {
            display: none !important;
        }

        .show_context {
            background-color: #FFFF00;
            color: inherit;
        }

        .act_warning {
            color: red;
        }

        .lx_date_ddm {
            padding: 0 !important;
            width: 170px !important;
            max-height: 70vh !important;
            overflow-y: auto !important;
        }

            .lx_date_ddm > div {
                padding: 5px 20px !important;
                margin-bottom: 0 !important;
            }

        .lx_date_selected {
            cursor: default;
            color: gray;
        }

        .lx_date_link:hover {
            cursor: pointer;
            background: #0064a9;
            color: #fff;
        }

        .docContentHeader__item-link .icon {
            height: 25px;
            fill: #0064a9;
        }

            .docContentHeader__item-link .icon.sm {
                height: 17px;
            }

        .docContentHeader__item-link:hover .icon {
            fill: #fff;
        }

        .lx_text_on_other_lang {
            margin: 12px 0 8px 0;
            padding: 8px 16px;
            color: black;
            background-color: #fef1e1;
            font-style: italic;
        }

        #lxPlayButton {
            display: none;
            position: absolute;
            background-color: #007bff;
            color: white;
            border: none;
            border-radius: 5px;
            cursor: pointer;
            font-size: 18px;
            width: 32px;
            height: 32px;
            margin: 0;
            padding: 0;
            z-index: 1000;
        }

            #lxPlayButton:focus {
                outline: none;
            }

        #divCont a.lx_next_ver {
            margin: 4px 0px;
            padding: 4px 16px;
            color: #ffffff;
            background-color: #0064a9;
            border-radius: 16px;
            display: inline-block;
            text-align: center;
            text-indent: initial;
        }

            #divCont a.lx_next_ver:hover {
                color: #ffffff;
            }

        @media (max-width:720px) {
            #divCont a.lx_next_ver {
                display: block;
            }
        }
    </style>

    
    <style>
        /*#divCont > div {
            overflow-x: auto;
            max-width: calc(100vw - 42px);
            padding-right: 30px;
        }*/

        /* .TABLE_STD, .BY_DEFAULT {
            overflow-y: auto;
            max-height: 80vh;
        }*/
    </style>
    
</head>
<body class="sidebar-show">
    
    <div class="wrapper">
        
        <div id="lx_adv_doc" class="lx_revive_adserver lx_adv_doc">
            

<script type='text/javascript'><!--//<![CDATA[
    var m3_u = (location.protocol == 'https:' ? 'https://rk.adolatmarkazi.uz/www/delivery/ajs.php' : 'http://rk.adolatmarkazi.uz/www/delivery/ajs.php');
    var m3_r = Math.floor(Math.random() * 99999999999);
    if (!document.MAX_used) document.MAX_used = ',';
    document.write("<scr" + "ipt type='text/javascript' src='" + m3_u);
    document.write("?zoneid=6");
    document.write('&amp;cb=' + m3_r);
    if (document.MAX_used != ',') document.write("&amp;exclude=" + document.MAX_used);
    document.write(document.charset ? '&amp;charset=' + document.charset : (document.characterSet ? '&amp;charset=' + document.characterSet : ''));
    document.write("&amp;loc=" + escape(window.location));
    if (document.referrer) document.write("&amp;referer=" + escape(document.referrer));
    if (document.context) document.write("&context=" + escape(document.context));
    document.write("'><\/scr" + "ipt>");
    //]]>--></script>

        </div>
        
        <header id="doc_header" class="header">
            <div class="header__top">
                <div class="container">
                    <div id="lx_lact_num_top">
                        
                        от 30.06.2005 г. № 152
                    </div>
                    <div class="header__top-right">
                        <div class="header__icons">
                            
                            <div class="header__icon">
                                <a target="_blank" href="https://t.me/lexuzofficial"><i class="fab fa-telegram-plane"></i></a>
                            </div>
                            <div class="header__icon">
                                <a target="_blank" href="https://www.facebook.com/minjustuz"><i class="fab fa-facebook-f"></i></a>
                            </div>
                            <div class="header__icon">
                                <a target="_blank" href="https://www.instagram.com/adliyanews/"><i class="fab fa-instagram-square"></i></a>
                            </div>
                            <div class="header__icon">
                                <a target="_blank" href="https://www.youtube.com/c/adliya"><i class="fab fa-youtube"></i></a>
                            </div>
                            
                        </div>
                    </div>
                </div>
            </div>
            <div class="header__bottom">
                <div class="container">
                    <div class="header__bottom-left w-100 skiptranslate">
                        <a class="header__logo" href="/">
                            <img src="/assets/img/lex_uz.svg">
                        </a>
                        <div class="docBody__content ml-4 docBody_top-nav">
                            <div class="docContentHeader">
                                <div class="docContentHeader__item docContentHeader__item-mobile-left docContentHeader__item--action">
                                    
                                    <div class="docContentHeader__item-link lx_border_left" id="docContent__sideBar-show" title="Mundarijani ko’rsatish">
                                        <i class="fas fa-bars"></i>
                                    </div>
                                    <div class="docContentHeader__item-link" onclick="addToFavorite()" title="Tanlanganlarga qo‘shish">
                                        <i class="far fa-star"></i>
                                    </div>
                                    
                                    <div class="dropdown docContentHeader__item-link-dropdown">
                                        <div class="docContentHeader__item-link" id="dropdownMenuButton_t" title="Qo’shimcha modullar" data-toggle="dropdown" aria-haspopup="true" aria-expanded="false">
                                            <i class="fas fa-tags"></i>
                                        </div>
                                        <div class="dropdown-menu" aria-labelledby="dropdownMenuButton_t" id="t_dropdown_check">
                                            <div class="dropdown-menu__item">
                                                <div class="custom-control custom-checkbox stopProp">
                                                    <input class="custom-control-input" id="t_checkAll" type="checkbox" onclick="clickAllChk('t_checkAll', this,'t','b')">
                                                    <label class="custom-control-label" for="t_checkAll"></label>
                                                </div>
                                                Hammasi
                                            </div>
                                            <div class="dropdown-menu__item">
                                                <div class="custom-control custom-checkbox stopProp">
                                                    <input class="custom-control-input" id="t_3935" type="checkbox" onclick="hideItem(this)" checked="checked">
                                                    <label class="custom-control-label" for="t_3935"></label>
                                                </div>
                                                Keyingi tahrirga havola
                                            </div>
                                            <div class="dropdown-menu__item">
                                                <div class="custom-control custom-checkbox stopProp">
                                                    <input class="custom-control-input" id="t_3934" type="checkbox" onclick="hideItem(this)" checked="checked">
                                                    <label class="custom-control-label" for="t_3934"></label>
                                                </div>
                                                Oldingi tahrirga havola
                                            </div>
                                            <div class="dropdown-menu__item">
                                                <div class="custom-control custom-checkbox stopProp">
                                                    <input class="custom-control-input" id="t_5987" type="checkbox" onclick="hideItem(this)">
                                                    <label class="custom-control-label" for="t_5987"></label>
                                                </div>
                                                QTUK bo‘yicha indekslash
                                            </div>
                                            <div class="dropdown-menu__item">
                                                <div class="custom-control custom-checkbox stopProp">
                                                    <input class="custom-control-input" id="t_5988" type="checkbox" onclick="hideItem(this)">
                                                    <label class="custom-control-label" for="t_5988"></label>
                                                </div>
                                                QMQ bo‘yicha indekslash
                                            </div>
                                            <div class="dropdown-menu__item">
                                                <div class="custom-control custom-checkbox stopProp">
                                                    <input class="custom-control-input" id="t_1104" type="checkbox" onclick="hideItem(this)" checked="checked">
                                                    <label class="custom-control-label" for="t_1104"></label>
                                                </div>
                                                O‘zgartirishlar manbasi
                                            </div>
                                            <div class="dropdown-menu__item">
                                                <div class="custom-control custom-checkbox stopProp">
                                                    <input class="custom-control-input" id="t_1089" type="checkbox" onclick="hideItem(this)" checked="checked">
                                                    <label class="custom-control-label" for="t_1089"></label>
                                                </div>
                                                Rasmiy nashr manbasi
                                            </div>
                                        </div>
                                    </div>
                                    <div class="docContentHeader__item-link" id="t_btn_lex_comment" onclick="toggleLexComments()" title="Комментарий LexUz">
                                        <i class="fas fa-file-signature"></i>
                                    </div>
                                    
                                    <div class="dropdown docContentHeader__item-link-dropdown" title="Variantlar">
                                        <div class="docContentHeader__item-link" id="dd3" data-toggle="dropdown" aria-haspopup="true" aria-expanded="false">
                                            <i class="fas fa-calendar" style="font-weight: 400;"></i>
                                        </div>
                                        <div class="dropdown-menu lx_date_ddm" aria-labelledby="dd3" id="lx_var_t" title="">
                                            
                                                    <div class="dropdown-menu__item lx_date_selected stopProp">05.05.2025</div>
                                                
                                                    <div class="dropdown-menu__item lx_date_link" onclick="lxOpenUrl('/uz/docs/627324?ONDATE=30.01.2025')">30.01.2025</div>
                                                
                                                    <div class="dropdown-menu__item lx_date_link" onclick="lxOpenUrl('/uz/docs/627324?ONDATE=19.10.2022')">19.10.2022</div>
                                                
                                                    <div class="dropdown-menu__item lx_date_link" onclick="lxOpenUrl('/uz/docs/627324?ONDATE=15.04.2022')">15.04.2022</div>
                                                
                                                    <div class="dropdown-menu__item lx_date_link" onclick="lxOpenUrl('/uz/docs/627324?ONDATE=05.04.2022')">05.04.2022</div>
                                                
                                                    <div class="dropdown-menu__item lx_date_link" onclick="lxOpenUrl('/uz/docs/627324?ONDATE=20.11.2021')">20.11.2021</div>
                                                
                                                    <div class="dropdown-menu__item lx_date_link" onclick="lxOpenUrl('/uz/docs/627324?ONDATE=07.03.2019')">07.03.2019</div>
                                                
                                                    <div class="dropdown-menu__item lx_date_link" onclick="lxOpenUrl('/uz/docs/627324?ONDATE=19.07.2017')">19.07.2017</div>
                                                
                                                    <div class="dropdown-menu__item lx_date_link" onclick="lxOpenUrl('/uz/docs/627324?ONDATE=06.07.2015')">06.07.2015</div>
                                                
                                                    <div class="dropdown-menu__item lx_date_link" onclick="lxOpenUrl('/uz/docs/627324?ONDATE=26.08.2013')">26.08.2013</div>
                                                
                                                    <div class="dropdown-menu__item lx_date_link" onclick="lxOpenUrl('/uz/docs/627324?ONDATE=17.12.2010')">17.12.2010</div>
                                                
                                                    <div class="dropdown-menu__item lx_date_link" onclick="lxOpenUrl('/uz/docs/627324?ONDATE=22.11.2006')">22.11.2006</div>
                                                
                                                    <div class="dropdown-menu__item lx_date_link" onclick="lxOpenUrl('/uz/docs/627324?ONDATE=30.06.2005')">30.06.2005</div>
                                                
                                        </div>
                                    </div>
                                    
                                    <div class="dropdown docContentHeader__item-link-dropdown" title="Variantlarni solishtirish">
                                        <div class="docContentHeader__item-link" id="dd4" data-toggle="dropdown" aria-haspopup="true" aria-expanded="false">
                                            <svg class="icon">
                                                <use xlink:href="/assets/img/sprite2.svg#compare"></use></svg>
                                        </div>
                                        <div class="dropdown-menu lx_date_ddm" aria-labelledby="dd4" title="">
                                            <div class="dropdown-menu__item lx_date_link" onclick="lxOpenUrl('/uz/docs/627324?ONDATE2=05.05.2025&action=compare')">05.05.2025</div>
<div class="dropdown-menu__item lx_date_link" onclick="lxOpenUrl('/uz/docs/627324?ONDATE2=30.01.2025&action=compare')">30.01.2025</div>
<div class="dropdown-menu__item lx_date_link" onclick="lxOpenUrl('/uz/docs/627324?ONDATE2=19.10.2022&action=compare')">19.10.2022</div>
<div class="dropdown-menu__item lx_date_link" onclick="lxOpenUrl('/uz/docs/627324?ONDATE2=15.04.2022&action=compare')">15.04.2022</div>
<div class="dropdown-menu__item lx_date_link" onclick="lxOpenUrl('/uz/docs/627324?ONDATE2=05.04.2022&action=compare')">05.04.2022</div>
<div class="dropdown-menu__item lx_date_link" onclick="lxOpenUrl('/uz/docs/627324?ONDATE2=20.11.2021&action=compare')">20.11.2021</div>
<div class="dropdown-menu__item lx_date_link" onclick="lxOpenUrl('/uz/docs/627324?ONDATE2=07.03.2019&action=compare')">07.03.2019</div>
<div class="dropdown-menu__item lx_date_link" onclick="lxOpenUrl('/uz/docs/627324?ONDATE2=19.07.2017&action=compare')">19.07.2017</div>
<div class="dropdown-menu__item lx_date_link" onclick="lxOpenUrl('/uz/docs/627324?ONDATE2=06.07.2015&action=compare')">06.07.2015</div>
<div class="dropdown-menu__item lx_date_link" onclick="lxOpenUrl('/uz/docs/627324?ONDATE2=26.08.2013&action=compare')">26.08.2013</div>
<div class="dropdown-menu__item lx_date_link" onclick="lxOpenUrl('/uz/docs/627324?ONDATE2=17.12.2010&action=compare')">17.12.2010</div>
<div class="dropdown-menu__item lx_date_link" onclick="lxOpenUrl('/uz/docs/627324?ONDATE2=22.11.2006&action=compare')">22.11.2006</div>
<div class="dropdown-menu__item lx_date_link" onclick="lxOpenUrl('/uz/docs/627324?ONDATE2=30.06.2005&action=compare')">30.06.2005</div>
                                        </div>
                                    </div>
                                    
                                    <div class="docContentHeader__item-link" onclick="downloadDoc()" title="MS Word ga saqlash">
                                        <svg class="icon">
                                            <use xlink:href="/assets/img/sprite2.svg#word"></use></svg>
                                    </div>
                                    
                                    <div class="docContentHeader__item-link lx_border_right" onclick="window.print()" title="Chop etish">
                                        <i class="fas fa-print"></i>
                                    </div>
                                    
                                </div>
                                <div class="docContentHeader__item docContentHeader__item-mobile-right skiptranslate">
                                    <div class="dropdown">
                                        <div class="docContentHeader__item-link lx_border_both mr-1" data-toggle="dropdown">
                                            <i class="fas fa-eye"></i>
                                        </div>
                                        <div class="dropdown-menu drop_menu">
                                            <h6 class="show_size">Ko‘rinish</h6>
                                            <div class="row" style="margin-right: 1.3rem; margin-left: 0rem;">
                                                <div class="col-4">
                                                    <button class="btnA btn__left" onclick="toggleTheme('light');">A</button>
                                                </div>
                                                <div class="col-4">
                                                    <button class="btnA btn__cebter" onclick="toggleTheme('grey');">A</button>
                                                </div>
                                                <div class="col-4">
                                                    <button class="btnA btn__reght" onclick="toggleTheme('dark');">A</button>
                                                </div>
                                            </div>
                                        </div>
                                    </div>
                                    <div class="docContentHeader__item-link lx_border_left active" title="На русском">Рус</div><div class="docContentHeader__item-link" onclick="openUrl('/uz/docs/7134260')" title="In english">Eng</div><div class="docContentHeader__item-link" onclick="openUrl('/uz/docs/627293')" title="Ўзбекча">Ўзб</div><div class="docContentHeader__item-link" onclick="openUrl('/uz/docs/-627293')" title="O'zbekcha">O’zb</div><div class="docContentHeader__item-link-language" onclick="openTwoLang(3)" title="Ikkita tilda">Рус|Ўзб</div><div class="docContentHeader__item-link-language lx_border_right" onclick="openTwoLang(4)" title="Ikkita tilda">Рус|O‘zb</div>
                                    
                                    <div id="lx_gte">
                                        <div id="google_translate_element"></div>
                                        <div class="lx_ot skiptranslate">ONLINE TRANSLATE</div>
                                    </div>
                                    
                                </div>
                            </div>
                        </div>
                    </div>
                </div>
            </div>
        </header>
        
        <div id="docBody__sidebar" class="docBody__sidebar">
            <div class="docBody__sidebar-em">
                <div class="docNavbar">
                    <div class="docBody__search input-group">
                        <input id="search-criteria" class="form-control" type="text" placeholder="Izlash">
                        <div class="input-group-append">
                            <button class="btn" type="button" onclick="clearSearch();" title="Izlashni tozalash"><i class="fas fa-times"></i></button>
                        </div>
                    </div>
                    
                    <div class="lx_revive_adserver">
                        

<script type='text/javascript'><!--//<![CDATA[
    var m3_u = (location.protocol == 'https:' ? 'https://rk.adolatmarkazi.uz/www/delivery/ajs.php' : 'http://rk.adolatmarkazi.uz/www/delivery/ajs.php');
    var m3_r = Math.floor(Math.random() * 99999999999);
    if (!document.MAX_used) document.MAX_used = ',';
    document.write("<scr" + "ipt type='text/javascript' src='" + m3_u);
    document.write("?zoneid=7");
    document.write('&amp;cb=' + m3_r);
    if (document.MAX_used != ',') document.write("&amp;exclude=" + document.MAX_used);
    document.write(document.charset ? '&amp;charset=' + document.charset : (document.characterSet ? '&amp;charset=' + document.characterSet : ''));
    document.write("&amp;loc=" + escape(window.location));
    if (document.referrer) document.write("&amp;referer=" + escape(document.referrer));
    if (document.context) document.write("&context=" + escape(document.context));
    document.write("'><\/scr" + "ipt>");
    //]]>--></script>

                    </div>
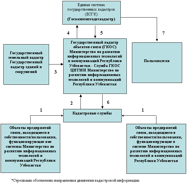
                    <div id="dvToc" style="margin: 5px;"><div class="docNavbar__item"><div class="docNavbar__item-link search-toggle" data-toggle="collapse" href="#collapse633435" role="button" aria-expanded="false" aria-controls="collapse633435"><div class="docNavbar__item-link-title"><a class="stopProp search-text" href="javascript:scrollText('633435');">ОБ УТВЕРЖДЕНИИ ПОЛОЖЕНИЙ О ПОРЯДКЕ ВЕДЕНИЯ ОТДЕЛЬНЫХ ГОСУДАРСТВЕННЫХ КАДАСТРОВ</a></div></div></div><div class="docNavbar__item"><div class="docNavbar__item-link search-toggle" data-toggle="collapse" href="#collapse633458" role="button" aria-expanded="false" aria-controls="collapse633458"><div class="docNavbar__item-link-title"><a class="stopProp search-text" href="javascript:scrollText('633458');">ПРИЛОЖЕНИЕ № 1<br />ПОЛОЖЕНИЕ о порядке ведения государственного кадастра автомобильных дорог </a></div></div></div><div class="docNavbar__item"><div class="docNavbar__item-link search-toggle" data-toggle="collapse" href="#collapse633464" role="button" aria-expanded="false" aria-controls="collapse633464"><div class="docNavbar__item-link-title"><a class="stopProp search-text" href="javascript:scrollText('633464');">I. Общие положения</a></div></div></div><div class="docNavbar__item"><div class="docNavbar__item-link search-toggle" data-toggle="collapse" href="#collapse633488" role="button" aria-expanded="false" aria-controls="collapse633488"><div class="docNavbar__item-link-title"><a class="stopProp search-text" href="javascript:scrollText('633488');">II. Организация ведения ГКАД</a></div></div></div><div class="docNavbar__item"><div class="docNavbar__item-link search-toggle" data-toggle="collapse" href="#collapse633516" role="button" aria-expanded="false" aria-controls="collapse633516"><div class="docNavbar__item-link-title"><a class="stopProp search-text" href="javascript:scrollText('633516');">III. Порядок ведения ГКАД</a></div></div></div><div class="docNavbar__item"><div class="docNavbar__item-link search-toggle" data-toggle="collapse" href="#collapse633533" role="button" aria-expanded="false" aria-controls="collapse633533"><div class="docNavbar__item-link-title"><a class="stopProp search-text" href="javascript:scrollText('633533');">ПРИЛОЖЕНИЕ<br />Схема ведения государственного кадастра автомобильных дорог</a></div></div></div><div class="docNavbar__item"><div class="docNavbar__item-link search-toggle" data-toggle="collapse" href="#collapse633549" role="button" aria-expanded="false" aria-controls="collapse633549"><div class="docNavbar__item-link-title"><a class="stopProp search-text" href="javascript:scrollText('633549');">ПРИЛОЖЕНИЕ № 2<br />ПОЛОЖЕНИЕ о порядке ведения государственного кадастра железных дорог </a></div></div></div><div class="docNavbar__item"><div class="docNavbar__item-link search-toggle" data-toggle="collapse" href="#collapse633556" role="button" aria-expanded="false" aria-controls="collapse633556"><div class="docNavbar__item-link-title"><a class="stopProp search-text" href="javascript:scrollText('633556');">I. Общие положения</a></div></div></div><div class="docNavbar__item"><div class="docNavbar__item-link search-toggle" data-toggle="collapse" href="#collapse633605" role="button" aria-expanded="false" aria-controls="collapse633605"><div class="docNavbar__item-link-title"><a class="stopProp search-text" href="javascript:scrollText('633605');">II. Организация ведения ГКЖД</a></div></div></div><div class="docNavbar__item"><div class="docNavbar__item-link search-toggle" data-toggle="collapse" href="#collapse633644" role="button" aria-expanded="false" aria-controls="collapse633644"><div class="docNavbar__item-link-title"><a class="stopProp search-text" href="javascript:scrollText('633644');">III. Порядок ведения ГКЖД</a></div></div></div><div class="docNavbar__item"><div class="docNavbar__item-link search-toggle" data-toggle="collapse" href="#collapse6888842" role="button" aria-expanded="false" aria-controls="collapse6888842"><div class="docNavbar__item-link-title"><a class="stopProp search-text" href="javascript:scrollText('6888842');">ПРИЛОЖЕНИЕ<br />Схема ведения государственного кадастра железных дорог</a></div></div></div><div class="docNavbar__item"><div class="docNavbar__item-link search-toggle" data-toggle="collapse" href="#collapse633783" role="button" aria-expanded="false" aria-controls="collapse633783"><div class="docNavbar__item-link-title"><a class="stopProp search-text" href="javascript:scrollText('633783');">ПРИЛОЖЕНИЕ № 3<br />ПОЛОЖЕНИЕ о порядке ведения государственного кадастра транспортных трубопроводов</a></div></div></div><div class="docNavbar__item"><div class="docNavbar__item-link search-toggle" data-toggle="collapse" href="#collapse633789" role="button" aria-expanded="false" aria-controls="collapse633789"><div class="docNavbar__item-link-title"><a class="stopProp search-text" href="javascript:scrollText('633789');">I. Общие положения</a></div></div></div><div class="docNavbar__item"><div class="docNavbar__item-link search-toggle" data-toggle="collapse" href="#collapse633814" role="button" aria-expanded="false" aria-controls="collapse633814"><div class="docNavbar__item-link-title"><a class="stopProp search-text" href="javascript:scrollText('633814');">II. Организация ведения ГКТТ</a></div></div></div><div class="docNavbar__item"><div class="docNavbar__item-link search-toggle" data-toggle="collapse" href="#collapse633861" role="button" aria-expanded="false" aria-controls="collapse633861"><div class="docNavbar__item-link-title"><a class="stopProp search-text" href="javascript:scrollText('633861');">III. Порядок ведения государственного кадастра транспортных трубопроводов </a></div></div></div><div class="docNavbar__item"><div class="docNavbar__item-link search-toggle" data-toggle="collapse" href="#collapse6889250" role="button" aria-expanded="false" aria-controls="collapse6889250"><div class="docNavbar__item-link-title"><a class="stopProp search-text" href="javascript:scrollText('6889250');">ПРИЛОЖЕНИЕ<br />Схема ведения государственного кадастра транспортных трубопроводов</a></div></div></div><div class="docNavbar__item"><div class="docNavbar__item-link search-toggle" data-toggle="collapse" href="#collapse633964" role="button" aria-expanded="false" aria-controls="collapse633964"><div class="docNavbar__item-link-title"><a class="stopProp search-text" href="javascript:scrollText('633964');">ПРИЛОЖЕНИЕ № 4<br />ПОЛОЖЕНИЕ о порядке ведения государственного кадастра объектов связи</a></div></div></div><div class="docNavbar__item"><div class="docNavbar__item-link search-toggle" data-toggle="collapse" href="#collapse633969" role="button" aria-expanded="false" aria-controls="collapse633969"><div class="docNavbar__item-link-title"><a class="stopProp search-text" href="javascript:scrollText('633969');">I. Общие положения</a></div></div></div><div class="docNavbar__item"><div class="docNavbar__item-link search-toggle" data-toggle="collapse" href="#collapse634029" role="button" aria-expanded="false" aria-controls="collapse634029"><div class="docNavbar__item-link-title"><a class="stopProp search-text" href="javascript:scrollText('634029');">II. Организация ведения ГКОС</a></div></div></div><div class="docNavbar__item"><div class="docNavbar__item-link search-toggle" data-toggle="collapse" href="#collapse634074" role="button" aria-expanded="false" aria-controls="collapse634074"><div class="docNavbar__item-link-title"><a class="stopProp search-text" href="javascript:scrollText('634074');">III. Порядок ведения ГКОС</a></div></div></div><div class="docNavbar__item"><div class="docNavbar__item-link search-toggle" data-toggle="collapse" href="#collapse634123" role="button" aria-expanded="false" aria-controls="collapse634123"><div class="docNavbar__item-link-title"><a class="stopProp search-text" href="javascript:scrollText('634123');">ПРИЛОЖЕНИЕ<br />Схема ведения государственного кадастра объектов связи</a></div></div></div><div class="docNavbar__item"><div class="docNavbar__item-link search-toggle" data-toggle="collapse" href="#collapse634219" role="button" aria-expanded="false" aria-controls="collapse634219"><div class="docNavbar__item-link-title"><a class="stopProp search-text" href="javascript:scrollText('634219');">ПРИЛОЖЕНИЕ № 5<br />ПОЛОЖЕНИЕ о порядке ведения государственного кадастра энергетических объектов </a></div></div></div><div class="docNavbar__item"><div class="docNavbar__item-link search-toggle" data-toggle="collapse" href="#collapse634226" role="button" aria-expanded="false" aria-controls="collapse634226"><div class="docNavbar__item-link-title"><a class="stopProp search-text" href="javascript:scrollText('634226');">I. Общие положения</a></div></div></div><div class="docNavbar__item"><div class="docNavbar__item-link search-toggle" data-toggle="collapse" href="#collapse634499" role="button" aria-expanded="false" aria-controls="collapse634499"><div class="docNavbar__item-link-title"><a class="stopProp search-text" href="javascript:scrollText('634499');">II. Организация ведения ГКЭО</a></div></div></div><div class="docNavbar__item"><div class="docNavbar__item-link search-toggle" data-toggle="collapse" href="#collapse634530" role="button" aria-expanded="false" aria-controls="collapse634530"><div class="docNavbar__item-link-title"><a class="stopProp search-text" href="javascript:scrollText('634530');">III. Порядок ведения ГКЭО</a></div></div></div><div class="docNavbar__item"><div class="docNavbar__item-link search-toggle" data-toggle="collapse" href="#collapse6890268" role="button" aria-expanded="false" aria-controls="collapse6890268"><div class="docNavbar__item-link-title"><a class="stopProp search-text" href="javascript:scrollText('6890268');">ПРИЛОЖЕНИЕ<br />Схема ведения государственного кадастра энергетических объектов</a></div></div></div><div class="docNavbar__item"><div class="docNavbar__item-link search-toggle" data-toggle="collapse" href="#collapse634558" role="button" aria-expanded="false" aria-controls="collapse634558"><div class="docNavbar__item-link-title"><a class="stopProp search-text" href="javascript:scrollText('634558');">ПРИЛОЖЕНИЕ № 6<br />ПОЛОЖЕНИЕ  о порядке ведения государственного кадастра зон повышенной природной опасности </a></div></div></div><div class="docNavbar__item"><div class="docNavbar__item-link search-toggle" data-toggle="collapse" href="#collapse634562" role="button" aria-expanded="false" aria-controls="collapse634562"><div class="docNavbar__item-link-title"><a class="stopProp search-text" href="javascript:scrollText('634562');">1. Общие положения</a></div></div></div><div class="docNavbar__item"><div class="docNavbar__item-link search-toggle" data-toggle="collapse" href="#collapse634585" role="button" aria-expanded="false" aria-controls="collapse634585"><div class="docNavbar__item-link-title"><a class="stopProp search-text" href="javascript:scrollText('634585');">II. Объекты ГКЗППО</a></div></div></div><div class="docNavbar__item"><div class="docNavbar__item-link search-toggle" data-toggle="collapse" href="#collapse634595" role="button" aria-expanded="false" aria-controls="collapse634595"><div class="docNavbar__item-link-title"><a class="stopProp search-text" href="javascript:scrollText('634595');">III. Состав данных ГКЗППО </a></div></div></div><div class="docNavbar__item"><div class="docNavbar__item-link search-toggle" data-toggle="collapse" href="#collapse634624" role="button" aria-expanded="false" aria-controls="collapse634624"><div class="docNavbar__item-link-title"><a class="stopProp search-text" href="javascript:scrollText('634624');">IV. Ежегодная оценка ГКЗППО</a></div></div></div><div class="docNavbar__item"><div class="docNavbar__item-link search-toggle" data-toggle="collapse" href="#collapse634629" role="button" aria-expanded="false" aria-controls="collapse634629"><div class="docNavbar__item-link-title"><a class="stopProp search-text" href="javascript:scrollText('634629');">V. Кадастровая документация</a></div></div></div><div class="docNavbar__item"><div class="docNavbar__item-link search-toggle" data-toggle="collapse" href="#collapse634636" role="button" aria-expanded="false" aria-controls="collapse634636"><div class="docNavbar__item-link-title"><a class="stopProp search-text" href="javascript:scrollText('634636');">VI. Порядок передачи кадастровых сведений</a></div></div></div><div class="docNavbar__item"><div class="docNavbar__item-link search-toggle" data-toggle="collapse" href="#collapse634662" role="button" aria-expanded="false" aria-controls="collapse634662"><div class="docNavbar__item-link-title"><a class="stopProp search-text" href="javascript:scrollText('634662');">ПРИЛОЖЕНИЕ<br />Схема ведения государственного кадастра зон повышенной природной опасности</a></div></div></div><div class="docNavbar__item"><div class="docNavbar__item-link search-toggle" data-toggle="collapse" href="#collapse634702" role="button" aria-expanded="false" aria-controls="collapse634702"><div class="docNavbar__item-link-title"><a class="stopProp search-text" href="javascript:scrollText('634702');">ПРИЛОЖЕНИЕ № 7<br />Положение о порядке ведения государственного кадастра зон повышенной техногенной опасности</a></div></div></div><div class="docNavbar__item"><div class="docNavbar__item-link search-toggle" data-toggle="collapse" href="#collapse634706" role="button" aria-expanded="false" aria-controls="collapse634706"><div class="docNavbar__item-link-title"><a class="stopProp search-text" href="javascript:scrollText('634706');">I. Общие положения</a></div></div></div><div class="docNavbar__item"><div class="docNavbar__item-link search-toggle" data-toggle="collapse" href="#collapse634753" role="button" aria-expanded="false" aria-controls="collapse634753"><div class="docNavbar__item-link-title"><a class="stopProp search-text" href="javascript:scrollText('634753');">II. Организация ведения ГКЗПТО</a></div></div></div><div class="docNavbar__item"><div class="docNavbar__item-link search-toggle" data-toggle="collapse" href="#collapse634816" role="button" aria-expanded="false" aria-controls="collapse634816"><div class="docNavbar__item-link-title"><a class="stopProp search-text" href="javascript:scrollText('634816');">III. Порядок ведения ГКЗПТО</a></div></div></div><div class="docNavbar__item"><div class="docNavbar__item-link search-toggle" data-toggle="collapse" href="#collapse7548789" role="button" aria-expanded="false" aria-controls="collapse7548789"><div class="docNavbar__item-link-title"><a class="stopProp search-text" href="javascript:scrollText('7548789');">ПРИЛОЖЕНИЕ<br />Схема ведения Государственного кадастра зон повышенной техногенной опасности</a></div></div></div></div>
                </div>
            </div>
        </div>
        
        <main class="main" id="doc_main">
            <div class="container">
                <div class="docHeader skiptranslate">
                    <div class="docHeader__col docHeader__col__1">
                        <div class="docHeader__item d-flex">
                            <div class="docHeader__item-label">Постановление Кабинета Министров Республики Узбекистан, от 30.06.2005 г. № 152</div>
                        </div>
                    </div>
                    <div class="docHeader__col docHeader__col__2">
                        <div class="docHeader__item d-flex">
                            <div class="docHeader__item-label" style="width: 60%">Kuchga kirish sanasi</div>
                            <div class="docHeader__item-value d-flex" style="width: 40%;">30.06.2005</div>
                        </div>
                    </div>
                    <div class="docHeader__col docHeader__col__3">
                        <div class="docHeader__item d-flex">
                            <div style="width: 60%">
                                <div class="dropdown mr-3">
                                    <a role="button" data-toggle="dropdown" aria-expanded="false">Qo‘shimcha axborot</a>
                                    <div class="dropdown-menu" style="margin-top: -2px;">
                                        <a class="dropdown-item" onclick="showAddCard(1)">Asosiy rekvizitlar</a>
                                        <a class="dropdown-item" onclick="showAddCard(2)">Kodifikatsiya</a>
                                        <a class="dropdown-item" onclick="showAddCard(3)">Qayta ko‘rib chiqilgan hujjatlar</a>
                                        <a class="dropdown-item" onclick="showAddCard(4)">Hujjatni qayta ko‘rib chiqishga asos bo‘lgan hujjatlar</a>
                                        <a class="dropdown-item" onclick="showAddCard(5)">Korrespondentlar</a>
                                        <a class="dropdown-item" onclick="showAddCard(6)">Respondentlar</a>
                                    </div>
                                </div>
                            </div>
                            <div style="width: 40%">
                                <div class="dropdown">
                                    <a role="button" data-toggle="dropdown" aria-expanded="false"><i class="fa fa-share-alt mr-2"></i>Ulashish</a>
                                    <div class="dropdown-menu" style="margin-top: -2px;">
                                        <a class="dropdown-item" target="_blank" href="https://telegram.me/share/url?url=http://lex.uz//uz/docs/627324 Об утверждении положений о порядке ведения отдельных государственных кадастров">Telegram</a>
                                        <a class="dropdown-item" target="_blank" href="https://www.facebook.com/sharer/sharer.php?u=http://lex.uz//uz/docs/627324">Facebook</a>
                                        <a class="dropdown-item" target="_blank" href="">Twitter</a>
                                        <a class="dropdown-item" target="_blank" href="">Instagram</a>
                                    </div>
                                </div>
                            </div>
                        </div>
                    </div>
                </div>
            </div>
            <div class="container docBody-container">
                <div class="docBody d-flex">
                    <div class="docBody__content">
                        <div class="docContentHeader docBody_bottom-nav">
                            <div class="docContentHeader__item docContentHeader__item-mobile-left docContentHeader__item--action">
                                <div class="docContentHeader__item-link lx_border_left" onclick="addToFavorite()" title="Tanlanganlarga qo‘shish">
                                    <i class="far fa-star"></i>
                                </div>
                                
                                <div class="dropdown docContentHeader__item-link-dropdown">
                                    <div class="docContentHeader__item-link" id="dropdownMenuButton_b" title="Qo’shimcha modullar" data-toggle="dropdown" aria-haspopup="true" aria-expanded="false">
                                        <i class="fas fa-tags"></i>
                                    </div>
                                    <div class="dropdown-menu" aria-labelledby="dropdownMenuButton_b" id="b_dropdown_check">
                                        <div class="dropdown-menu__item">
                                            <div class="custom-control custom-checkbox">
                                                <input class="custom-control-input" id="b_checkAll" type="checkbox" onclick="clickAllChk('b_checkAll', this,'b','t')">
                                                <label class="custom-control-label" for="b_checkAll"></label>
                                            </div>
                                            Hammasi
                                        </div>
                                        <div class="dropdown-menu__item">
                                            <div class="custom-control custom-checkbox">
                                                <input class="custom-control-input" id="b_3935" type="checkbox" onclick="hideItem(this)" checked="checked">
                                                <label class="custom-control-label" for="b_3935"></label>
                                            </div>
                                            Keyingi tahrirga havola
                                        </div>
                                        <div class="dropdown-menu__item">
                                            <div class="custom-control custom-checkbox">
                                                <input class="custom-control-input" id="b_3934" type="checkbox" onclick="hideItem(this)" checked="checked">
                                                <label class="custom-control-label" for="b_3934"></label>
                                            </div>
                                            Oldingi tahrirga havola
                                        </div>
                                        <div class="dropdown-menu__item">
                                            <div class="custom-control custom-checkbox">
                                                <input class="custom-control-input" id="b_5987" type="checkbox" onclick="hideItem(this)">
                                                <label class="custom-control-label" for="b_5987"></label>
                                            </div>
                                            QTUK bo‘yicha indekslash
                                        </div>
                                        <div class="dropdown-menu__item">
                                            <div class="custom-control custom-checkbox">
                                                <input class="custom-control-input" id="b_5988" type="checkbox" onclick="hideItem(this)">
                                                <label class="custom-control-label" for="b_5988"></label>
                                            </div>
                                            QMQ bo‘yicha indekslash
                                        </div>
                                        <div class="dropdown-menu__item">
                                            <div class="custom-control custom-checkbox">
                                                <input class="custom-control-input" id="b_1104" type="checkbox" onclick="hideItem(this)" checked="checked">
                                                <label class="custom-control-label" for="b_1104"></label>
                                            </div>
                                            O‘zgartirishlar manbasi
                                        </div>
                                        <div class="dropdown-menu__item">
                                            <div class="custom-control custom-checkbox">
                                                <input class="custom-control-input" id="b_1089" type="checkbox" onclick="hideItem(this)" checked="checked">
                                                <label class="custom-control-label" for="b_1089"></label>
                                            </div>
                                            Rasmiy nashr manbasi
                                        </div>
                                    </div>
                                </div>
                                <div class="docContentHeader__item-link" id="b_btn_lex_comment" onclick="toggleLexComments()">
                                    <i class="fas fa-file-signature"></i>
                                </div>
                                
                                <div class="dropdown docContentHeader__item-link-dropdown" title="Variantlar">
                                    <div class="docContentHeader__item-link" id="dd3_" data-toggle="dropdown" aria-haspopup="true" aria-expanded="false">
                                        <i class="fas fa-calendar" style="font-weight: 400;"></i>
                                    </div>
                                    <div class="dropdown-menu lx_date_ddm" aria-labelledby="dd3_" id="lx_var_b" title=""></div>
                                </div>
                                
                                <div class="dropdown docContentHeader__item-link-dropdown" title="Variantlarni solishtirish">
                                    <div class="docContentHeader__item-link" id="dd4_" data-toggle="dropdown" aria-haspopup="true" aria-expanded="false">
                                        <svg class="icon sm">
                                            <use xlink:href="/assets/img/sprite2.svg#compare"></use></svg>
                                    </div>
                                    <div class="dropdown-menu lx_date_ddm" aria-labelledby="dd4_" title="">
                                        <div class="dropdown-menu__item lx_date_link" onclick="lxOpenUrl('/uz/docs/627324?ONDATE2=05.05.2025&action=compare')">05.05.2025</div>
<div class="dropdown-menu__item lx_date_link" onclick="lxOpenUrl('/uz/docs/627324?ONDATE2=30.01.2025&action=compare')">30.01.2025</div>
<div class="dropdown-menu__item lx_date_link" onclick="lxOpenUrl('/uz/docs/627324?ONDATE2=19.10.2022&action=compare')">19.10.2022</div>
<div class="dropdown-menu__item lx_date_link" onclick="lxOpenUrl('/uz/docs/627324?ONDATE2=15.04.2022&action=compare')">15.04.2022</div>
<div class="dropdown-menu__item lx_date_link" onclick="lxOpenUrl('/uz/docs/627324?ONDATE2=05.04.2022&action=compare')">05.04.2022</div>
<div class="dropdown-menu__item lx_date_link" onclick="lxOpenUrl('/uz/docs/627324?ONDATE2=20.11.2021&action=compare')">20.11.2021</div>
<div class="dropdown-menu__item lx_date_link" onclick="lxOpenUrl('/uz/docs/627324?ONDATE2=07.03.2019&action=compare')">07.03.2019</div>
<div class="dropdown-menu__item lx_date_link" onclick="lxOpenUrl('/uz/docs/627324?ONDATE2=19.07.2017&action=compare')">19.07.2017</div>
<div class="dropdown-menu__item lx_date_link" onclick="lxOpenUrl('/uz/docs/627324?ONDATE2=06.07.2015&action=compare')">06.07.2015</div>
<div class="dropdown-menu__item lx_date_link" onclick="lxOpenUrl('/uz/docs/627324?ONDATE2=26.08.2013&action=compare')">26.08.2013</div>
<div class="dropdown-menu__item lx_date_link" onclick="lxOpenUrl('/uz/docs/627324?ONDATE2=17.12.2010&action=compare')">17.12.2010</div>
<div class="dropdown-menu__item lx_date_link" onclick="lxOpenUrl('/uz/docs/627324?ONDATE2=22.11.2006&action=compare')">22.11.2006</div>
<div class="dropdown-menu__item lx_date_link" onclick="lxOpenUrl('/uz/docs/627324?ONDATE2=30.06.2005&action=compare')">30.06.2005</div>
                                    </div>
                                </div>
                                
                                <div class="docContentHeader__item-link" onclick="downloadDoc()" title="MS Word ga saqlash">
                                    <svg class="icon sm">
                                        <use xlink:href="/assets/img/sprite2.svg#word"></use></svg>
                                </div>
                                
                                <div class="docContentHeader__item-link lx_border_right" onclick="window.print()" title="Chop etish">
                                    <i class="fas fa-print"></i>
                                </div>
                            </div>
                            <div class="docContentHeader__item docContentHeader__item-mobile-right skiptranslate">
                                <div class="dropdown eye_btn">
                                    <div class="docContentHeader__item-link lx_border_both mr-1" data-toggle="dropdown">
                                        <i class="fas fa-eye"></i>
                                    </div>
                                    <div class="dropdown-menu drop_menu">
                                        <h6 class="show_size">Ko‘rinish</h6>
                                        <div class="row" style="margin-right: 1.3rem; margin-left: 0rem;">
                                            <div class="col-4">
                                                <button class="btnA btn__left" onclick="toggleTheme('light');">A</button>
                                            </div>
                                            <div class="col-4">
                                                <button class="btnA btn__cebter" onclick="toggleTheme('grey');">A</button>
                                            </div>
                                            <div class="col-4">
                                                <button class="btnA btn__reght" onclick="toggleTheme('dark');">A</button>
                                            </div>
                                        </div>
                                    </div>
                                </div>
                                <div class="docContentHeader__item-link lx_border_left active" title="На русском">Рус</div><div class="docContentHeader__item-link" onclick="openUrl('/uz/docs/7134260')" title="In english">Eng</div><div class="docContentHeader__item-link" onclick="openUrl('/uz/docs/627293')" title="Ўзбекча">Ўзб</div><div class="docContentHeader__item-link" onclick="openUrl('/uz/docs/-627293')" title="O'zbekcha">O’zb</div><div class="docContentHeader__item-link-language" onclick="openTwoLang(3)" title="Ikkita tilda">Рус|Ўзб</div><div class="docContentHeader__item-link-language lx_border_right" onclick="openTwoLang(4)" title="Ikkita tilda">Рус|O‘zb</div>
                            </div>
                        </div>
                        <div class="docBody__container">
                            <div class="docBody__content-em" id='main_container1'>
                                
                                    <div style="background-color: #fff; padding: 16px 14px 16px 8px;">
                                        <table style="width: 100%; font-family: Arial; font-size: 14px; font-weight: bold;">
                                            <tr>
                                                <td style="width: 50%; border: 0;">
                                                    
                                                </td>
                                                <td style="width: 50%; border: 0;" align="right">
                                                    
                                                    
                                                </td>
                                            </tr>
                                            
                                        </table>
                                        <div id="mD" class="main-column document" style="margin: 0px;">
                                            <div id="divBody">
                                                <div id="divCont" style="background:#ffffff;border:none;margin:auto;"><div class="INDEXES_ON_REF" style="display:none"><label id="s5987"></label><div name="onLBC627324" id="onLBC627324">[<b>ОКОЗ:</b><div id="LBC8802"><span class="iorRN">1.</span><span class="iorVal">12.00.00.00 Информация и информатизация / 12.07.00.00 Кадастровая информация]</span></div></div></div><div class="INDEXES_ON_REF" style="display:none"><label id="s5988"></label><div name="onLS627324" id="onLS627324">[<b>ТСЗ:</b><div id="LS4123"><span class="iorRN">1.</span><span class="iorVal">Экономика / Государственный кадастр. Геодезия и картография]</span></div></div></div><div class="ACT_FORM lx_elem" onmousemove="lx_mo(event,633432)"><div class="lx_elem2"><div class="lx_elem3"><span onclick="lx_sf(633432)"><img src="/img/cmt.svg" />Hujjatga taklif yuborish</span><span onclick="lx_pa(633432)"><img src="/img/vlm.svg" />Audioni tinglash</span><span onclick="lx_cl(633432)"><img src="/img/lnk.svg" />Hujjat elementidan havola olish</span></div></div><div name="633432" id="633432">ПОСТАНОВЛЕНИЕ</div></div><div class="ACCEPTING_BODY lx_elem" onmousemove="lx_mo(event,633434)"><div class="lx_elem2"><div class="lx_elem3"><span onclick="lx_sf(633434)"><img src="/img/cmt.svg" />Hujjatga taklif yuborish</span><span onclick="lx_pa(633434)"><img src="/img/vlm.svg" />Audioni tinglash</span><span onclick="lx_cl(633434)"><img src="/img/lnk.svg" />Hujjat elementidan havola olish</span></div></div><div name="633434" id="633434">Кабинета Министров Республики Узбекистан</div></div><div class="ACT_TITLE lx_elem" onmousemove="lx_mo(event,633435)"><div class="lx_elem2"><div class="lx_elem3"><span onclick="lx_sf(633435)"><img src="/img/cmt.svg" />Hujjatga taklif yuborish</span><span onclick="lx_pa(633435)"><img src="/img/vlm.svg" />Audioni tinglash</span><span onclick="lx_cl(633435)"><img src="/img/lnk.svg" />Hujjat elementidan havola olish</span></div></div><div name="633435" id="633435">ОБ УТВЕРЖДЕНИИ ПОЛОЖЕНИЙ О ПОРЯДКЕ ВЕДЕНИЯ ОТДЕЛЬНЫХ ГОСУДАРСТВЕННЫХ КАДАСТРОВ</div></div><div class="BY_DEFAULT lx_elem" onmousemove="lx_mo(event,633438)"><div class="lx_elem2"><div class="lx_elem3"><span onclick="lx_sf(633438)"><img src="/img/cmt.svg" />Hujjatga taklif yuborish</span><span onclick="lx_pa(633438)"><img src="/img/vlm.svg" />Audioni tinglash</span><span onclick="lx_cl(633438)"><img src="/img/lnk.svg" />Hujjat elementidan havola olish</span></div></div><div name="633438" id="633438"></div></div><div class="ACT_TEXT lx_elem" onmousemove="lx_mo(event,633439)"><div class="lx_elem2"><div class="lx_elem3"><span onclick="lx_sf(633439)"><img src="/img/cmt.svg" />Hujjatga taklif yuborish</span><span onclick="lx_pa(633439)"><img src="/img/vlm.svg" />Audioni tinglash</span><span onclick="lx_cl(633439)"><img src="/img/lnk.svg" />Hujjat elementidan havola olish</span></div></div><div name="633439" id="633439">В соответствии с<a href="/uz/docs/19480"> Законом </a>Республики Узбекистан «О государственных кадастрах» и <a href="/uz/docs/507526#519587">Положением</a> о порядке создания и ведения Единой системы государственных кадастров, утвержденным постановлением Кабинета Министров Республики Узбекистан от 16 февраля 2005 г. № 66 Кабинет Министров постановляет:</div></div><div class="ACT_TEXT lx_elem" onmousemove="lx_mo(event,633440)"><div class="lx_elem2"><div class="lx_elem3"><span onclick="lx_sf(633440)"><img src="/img/cmt.svg" />Hujjatga taklif yuborish</span><span onclick="lx_pa(633440)"><img src="/img/vlm.svg" />Audioni tinglash</span><span onclick="lx_cl(633440)"><img src="/img/lnk.svg" />Hujjat elementidan havola olish</span></div></div><div name="633440" id="633440">1. Утвердить:</div></div><div class="INDEXES_ON_REF" style="display:none"><label id="s5987"></label><div name="onLBC633441" id="onLBC633441">[<b>ОКОЗ:</b><div id="LBC6982"><span class="iorRN">1.</span><span class="iorVal">09.00.00.00 Предпринимательство и хозяйственная деятельность / 09.15.00.00 Транспорт / 09.15.08.00 Дорожное хозяйство. Дорожный фонд]</span></div></div></div><div class="ACT_TEXT lx_elem" onmousemove="lx_mo(event,633441)"><div class="lx_elem2"><div class="lx_elem3"><span onclick="lx_sf(633441)"><img src="/img/cmt.svg" />Hujjatga taklif yuborish</span><span onclick="lx_pa(633441)"><img src="/img/vlm.svg" />Audioni tinglash</span><span onclick="lx_cl(633441)"><img src="/img/lnk.svg" />Hujjat elementidan havola olish</span></div></div><div name="633441" id="633441">Положение о порядке ведения государственного кадастра автомобильных дорог согласно <a href="/uz/docs/627324#633455">приложению № 1</a>;</div></div><div class="INDEXES_ON_REF" style="display:none"><label id="s5987"></label><div name="onLBC633442" id="onLBC633442">[<b>ОКОЗ:</b><div id="LBC17117"><span class="iorRN">1.</span><span class="iorVal">09.00.00.00 Предпринимательство и хозяйственная деятельность / 09.15.00.00 Транспорт / 09.15.03.00 Железнодорожный транспорт / 09.15.03.01 Общие положения]</span></div></div></div><div class="ACT_TEXT lx_elem" onmousemove="lx_mo(event,633442)"><div class="lx_elem2"><div class="lx_elem3"><span onclick="lx_sf(633442)"><img src="/img/cmt.svg" />Hujjatga taklif yuborish</span><span onclick="lx_pa(633442)"><img src="/img/vlm.svg" />Audioni tinglash</span><span onclick="lx_cl(633442)"><img src="/img/lnk.svg" />Hujjat elementidan havola olish</span></div></div><div name="633442" id="633442">Положение о порядке ведения государственного кадастра железных дорог согласно <a href="/uz/docs/627324#633547">приложению № 2</a>;</div></div><div class="INDEXES_ON_REF" style="display:none"><label id="s5987"></label><div name="onLBC633443" id="onLBC633443">[<b>ОКОЗ:</b><div id="LBC6983"><span class="iorRN">1.</span><span class="iorVal">09.00.00.00 Предпринимательство и хозяйственная деятельность / 09.15.00.00 Транспорт / 09.15.09.00 Трубопроводный транспорт]</span></div></div></div><div class="ACT_TEXT lx_elem" onmousemove="lx_mo(event,633443)"><div class="lx_elem2"><div class="lx_elem3"><span onclick="lx_sf(633443)"><img src="/img/cmt.svg" />Hujjatga taklif yuborish</span><span onclick="lx_pa(633443)"><img src="/img/vlm.svg" />Audioni tinglash</span><span onclick="lx_cl(633443)"><img src="/img/lnk.svg" />Hujjat elementidan havola olish</span></div></div><div name="633443" id="633443">Положение о порядке ведения государственного кадастра транспортных трубопроводов согласно <a href="/uz/docs/627324#633737">приложению № 3</a>;</div></div><div class="INDEXES_ON_REF" style="display:none"><label id="s5987"></label><div name="onLBC633444" id="onLBC633444">[<b>ОКОЗ:</b><div id="LBC6995"><span class="iorRN">1.</span><span class="iorVal">09.00.00.00 Предпринимательство и хозяйственная деятельность / 09.16.00.00 Связь / 09.16.01.00 Общие положения]</span></div></div></div><div class="ACT_TEXT lx_elem" onmousemove="lx_mo(event,633444)"><div class="lx_elem2"><div class="lx_elem3"><span onclick="lx_sf(633444)"><img src="/img/cmt.svg" />Hujjatga taklif yuborish</span><span onclick="lx_pa(633444)"><img src="/img/vlm.svg" />Audioni tinglash</span><span onclick="lx_cl(633444)"><img src="/img/lnk.svg" />Hujjat elementidan havola olish</span></div></div><div name="633444" id="633444">Положение о порядке ведения государственного кадастра объектов связи согласно <a href="/uz/docs/627324#633958">приложению № 4</a>;</div></div><div class="INDEXES_ON_REF" style="display:none"><label id="s5987"></label><div name="onLBC633445" id="onLBC633445">[<b>ОКОЗ:</b><div id="LBC9427"><span class="iorRN">1.</span><span class="iorVal">09.00.00.00 Предпринимательство и хозяйственная деятельность / 09.20.00.00 Энергетика / 09.20.01.00 Общее положение]</span></div></div></div><div class="ACT_TEXT lx_elem" onmousemove="lx_mo(event,633445)"><div class="lx_elem2"><div class="lx_elem3"><span onclick="lx_sf(633445)"><img src="/img/cmt.svg" />Hujjatga taklif yuborish</span><span onclick="lx_pa(633445)"><img src="/img/vlm.svg" />Audioni tinglash</span><span onclick="lx_cl(633445)"><img src="/img/lnk.svg" />Hujjat elementidan havola olish</span></div></div><div name="633445" id="633445">Положение о порядке ведения государственного кадастра энергетических объектов согласно <a href="/uz/docs/627324#634215">приложению № 5</a>;</div></div><div class="INDEXES_ON_REF" style="display:none"><label id="s5987"></label><div name="onLBC633446" id="onLBC633446">[<b>ОКОЗ:</b><div id="LBC7141"><span class="iorRN">1.</span><span class="iorVal">11.00.00.00 Окружающая природная среда и природные ресурсы / 11.02.00.00 Охрана окружающей природной среды и обеспечение экологической безопасности / 11.02.07.00 Охрана окружающей природной среды и обеспечение экологической безопасности отдельных регионов]</span></div></div></div><div class="ACT_TEXT lx_elem" onmousemove="lx_mo(event,633446)"><div class="lx_elem2"><div class="lx_elem3"><span onclick="lx_sf(633446)"><img src="/img/cmt.svg" />Hujjatga taklif yuborish</span><span onclick="lx_pa(633446)"><img src="/img/vlm.svg" />Audioni tinglash</span><span onclick="lx_cl(633446)"><img src="/img/lnk.svg" />Hujjat elementidan havola olish</span></div></div><div name="633446" id="633446">Положение о порядке ведения государственного кадастра зон повышенной природной опасности согласно <a href="/uz/docs/627324#634557">приложению № 6</a>;</div></div><div class="INDEXES_ON_REF" style="display:none"><label id="s5987"></label><div name="onLBC633447" id="onLBC633447">[<b>ОКОЗ:</b><div id="LBC6885"><span class="iorRN">1.</span><span class="iorVal">09.00.00.00 Предпринимательство и хозяйственная деятельность / 09.10.00.00 Промышленность / 09.10.04.00 Модернизация и техническое перевооружение производства]</span></div></div></div><div class="ACT_TEXT lx_elem" onmousemove="lx_mo(event,633447)"><div class="lx_elem2"><div class="lx_elem3"><span onclick="lx_sf(633447)"><img src="/img/cmt.svg" />Hujjatga taklif yuborish</span><span onclick="lx_pa(633447)"><img src="/img/vlm.svg" />Audioni tinglash</span><span onclick="lx_cl(633447)"><img src="/img/lnk.svg" />Hujjat elementidan havola olish</span></div></div><div name="633447" id="633447">Положение о порядке ведения государственного кадастра зон повышенной техногенной опасности согласно <a href="/uz/docs/627324#634701">приложению № 7</a>.</div></div><div class="ACT_TEXT lx_elem" onmousemove="lx_mo(event,633448)"><div class="lx_elem2"><div class="lx_elem3"><span onclick="lx_sf(633448)"><img src="/img/cmt.svg" />Hujjatga taklif yuborish</span><span onclick="lx_pa(633448)"><img src="/img/vlm.svg" />Audioni tinglash</span><span onclick="lx_cl(633448)"><img src="/img/lnk.svg" />Hujjat elementidan havola olish</span></div></div><div name="633448" id="633448">2. Госкомземгеодезкадастру совместно с соответствующими уполномоченными органами доложить в Кабинет Министров Республики Узбекистан о формировании и ходе ведения государственных кадастров в соответствии с положениями, утвержденными настоящим постановлением, в июле 2006 и 2007 годов.</div></div><div class="ACT_TEXT lx_elem" onmousemove="lx_mo(event,633449)"><div class="lx_elem2"><div class="lx_elem3"><span onclick="lx_sf(633449)"><img src="/img/cmt.svg" />Hujjatga taklif yuborish</span><span onclick="lx_pa(633449)"><img src="/img/vlm.svg" />Audioni tinglash</span><span onclick="lx_cl(633449)"><img src="/img/lnk.svg" />Hujjat elementidan havola olish</span></div></div><div name="633449" id="633449">3. Контроль за выполнением настоящего постановления возложить на соответствующих заместителей Премьер-министра Республики Узбекистан.</div></div><div class="SIGNATURE lx_elem" onmousemove="lx_mo(event,633450)"><div class="lx_elem2"><div class="lx_elem3"><span onclick="lx_sf(633450)"><img src="/img/cmt.svg" />Hujjatga taklif yuborish</span><span onclick="lx_pa(633450)"><img src="/img/vlm.svg" />Audioni tinglash</span><span onclick="lx_cl(633450)"><img src="/img/lnk.svg" />Hujjat elementidan havola olish</span></div></div><div name="633450" id="633450">Премьер-министр Республики Узбекистан Ш. МИРЗИЯЕВ</div></div><div class="ACT_ESSENTIAL_ELEMENTS lx_elem" onmousemove="lx_mo(event,633451)"><div class="lx_elem2"><div class="lx_elem3"><span onclick="lx_sf(633451)"><img src="/img/cmt.svg" />Hujjatga taklif yuborish</span><span onclick="lx_pa(633451)"><img src="/img/vlm.svg" />Audioni tinglash</span><span onclick="lx_cl(633451)"><img src="/img/lnk.svg" />Hujjat elementidan havola olish</span></div></div><div name="633451" id="633451">г. Ташкент,</div></div><div class="ACT_ESSENTIAL_ELEMENTS lx_elem" onmousemove="lx_mo(event,633453)"><div class="lx_elem2"><div class="lx_elem3"><span onclick="lx_sf(633453)"><img src="/img/cmt.svg" />Hujjatga taklif yuborish</span><span onclick="lx_pa(633453)"><img src="/img/vlm.svg" />Audioni tinglash</span><span onclick="lx_cl(633453)"><img src="/img/lnk.svg" />Hujjat elementidan havola olish</span></div></div><div name="633453" id="633453">30 июня 2005 г.,</div></div><div class="ACT_ESSENTIAL_ELEMENTS_NUM lx_elem" onmousemove="lx_mo(event,633454)"><div class="lx_elem2"><div class="lx_elem3"><span onclick="lx_sf(633454)"><img src="/img/cmt.svg" />Hujjatga taklif yuborish</span><span onclick="lx_pa(633454)"><img src="/img/vlm.svg" />Audioni tinglash</span><span onclick="lx_cl(633454)"><img src="/img/lnk.svg" />Hujjat elementidan havola olish</span></div></div><div name="633454" id="633454">№ 152</div></div><div class="BY_DEFAULT lx_elem" onmousemove="lx_mo(event,633455)"><div class="lx_elem2"><div class="lx_elem3"><span onclick="lx_sf(633455)"><img src="/img/cmt.svg" />Hujjatga taklif yuborish</span><span onclick="lx_pa(633455)"><img src="/img/vlm.svg" />Audioni tinglash</span><span onclick="lx_cl(633455)"><img src="/img/lnk.svg" />Hujjat elementidan havola olish</span></div></div><div name="633455" id="633455"></div></div><div class="APPL_BANNER_LANDSCAPE_TITLE lx_elem" onmousemove="lx_mo(event,633458)"><div class="lx_elem2"><div class="lx_elem3"><span onclick="lx_sf(633458)"><img src="/img/cmt.svg" />Hujjatga taklif yuborish</span><span onclick="lx_pa(633458)"><img src="/img/vlm.svg" />Audioni tinglash</span><span onclick="lx_cl(633458)"><img src="/img/lnk.svg" />Hujjat elementidan havola olish</span></div></div><div name="633458" id="633458">ПРИЛОЖЕНИЕ № 1 <br />к <a href="/uz/docs/627324#633432">постановлению</a> Кабинета Министров<br /> от 30 июня 2005 года № 152 </div></div><div class="ACT_FORM lx_elem" onmousemove="lx_mo(event,633460)"><div class="lx_elem2"><div class="lx_elem3"><span onclick="lx_sf(633460)"><img src="/img/cmt.svg" />Hujjatga taklif yuborish</span><span onclick="lx_pa(633460)"><img src="/img/vlm.svg" />Audioni tinglash</span><span onclick="lx_cl(633460)"><img src="/img/lnk.svg" />Hujjat elementidan havola olish</span></div></div><div name="633460" id="633460">ПОЛОЖЕНИЕ</div></div><div class="ACT_TITLE_APPL lx_elem" onmousemove="lx_mo(event,633461)"><div class="lx_elem2"><div class="lx_elem3"><span onclick="lx_sf(633461)"><img src="/img/cmt.svg" />Hujjatga taklif yuborish</span><span onclick="lx_pa(633461)"><img src="/img/vlm.svg" />Audioni tinglash</span><span onclick="lx_cl(633461)"><img src="/img/lnk.svg" />Hujjat elementidan havola olish</span></div></div><div name="633461" id="633461">о порядке ведения государственного кадастра автомобильных дорог </div></div><div class="BY_DEFAULT lx_elem" onmousemove="lx_mo(event,633462)"><div class="lx_elem2"><div class="lx_elem3"><span onclick="lx_sf(633462)"><img src="/img/cmt.svg" />Hujjatga taklif yuborish</span><span onclick="lx_pa(633462)"><img src="/img/vlm.svg" />Audioni tinglash</span><span onclick="lx_cl(633462)"><img src="/img/lnk.svg" />Hujjat elementidan havola olish</span></div></div><div name="633462" id="633462"></div></div><div class="TEXT_HEADER_DEFAULT lx_elem" onmousemove="lx_mo(event,633464)"><div class="lx_elem2"><div class="lx_elem3"><span onclick="lx_sf(633464)"><img src="/img/cmt.svg" />Hujjatga taklif yuborish</span><span onclick="lx_pa(633464)"><img src="/img/vlm.svg" />Audioni tinglash</span><span onclick="lx_cl(633464)"><img src="/img/lnk.svg" />Hujjat elementidan havola olish</span></div></div><div name="633464" id="633464">I. Общие положения</div></div><div class="ACT_TEXT lx_elem" onmousemove="lx_mo(event,633467)"><div class="lx_elem2"><div class="lx_elem3"><span onclick="lx_sf(633467)"><img src="/img/cmt.svg" />Hujjatga taklif yuborish</span><span onclick="lx_pa(633467)"><img src="/img/vlm.svg" />Audioni tinglash</span><span onclick="lx_cl(633467)"><img src="/img/lnk.svg" />Hujjat elementidan havola olish</span></div></div><div name="633467" id="633467">1. Государственный кадастр автомобильных дорог (ГКАД) ведется в соответствии с законами Республики Узбекистан <a href="/uz/docs/19480">«О государственных кадастрах»</a>, «<a href="/uz/docs/1254492">Об автомобильных дорогах</a>», <a href="/uz/docs/507526#519587">Положением</a> о порядке создания и ведения Единой системы государственных кадастров (ЕСГК), утвержденным постановлением Кабинета Министров Республики Узбекистан от 16 февраля 2005 г. № 66, другими нормативно-правовыми актами и настоящим Положением.</div></div><div class="ACT_TEXT lx_elem" onmousemove="lx_mo(event,633468)"><div class="lx_elem2"><div class="lx_elem3"><span onclick="lx_sf(633468)"><img src="/img/cmt.svg" />Hujjatga taklif yuborish</span><span onclick="lx_pa(633468)"><img src="/img/vlm.svg" />Audioni tinglash</span><span onclick="lx_cl(633468)"><img src="/img/lnk.svg" />Hujjat elementidan havola olish</span></div></div><div name="633468" id="633468">2. ГКАД — это система обновляемой достоверной информации об объектах автомобильных дорог, их географическом положении, правовом статусе, количественных и качественных характеристиках и экономической оценке.</div></div><div class="ACT_TEXT lx_elem" onmousemove="lx_mo(event,633469)"><div class="lx_elem2"><div class="lx_elem3"><span onclick="lx_sf(633469)"><img src="/img/cmt.svg" />Hujjatga taklif yuborish</span><span onclick="lx_pa(633469)"><img src="/img/vlm.svg" />Audioni tinglash</span><span onclick="lx_cl(633469)"><img src="/img/lnk.svg" />Hujjat elementidan havola olish</span></div></div><div name="633469" id="633469">3. ГКАД является составной частью ЕСГК и ведется в целях учета и оценки состояния объектов автомобильных дорог.</div></div><div class="ACT_TEXT lx_elem" onmousemove="lx_mo(event,633470)"><div class="lx_elem2"><div class="lx_elem3"><span onclick="lx_sf(633470)"><img src="/img/cmt.svg" />Hujjatga taklif yuborish</span><span onclick="lx_pa(633470)"><img src="/img/vlm.svg" />Audioni tinglash</span><span onclick="lx_cl(633470)"><img src="/img/lnk.svg" />Hujjat elementidan havola olish</span></div></div><div name="633470" id="633470">4. Объектами ГКАД являются функционирующие и строящиеся автомобильные дороги, специальные сооружения и прочие объекты автомобильных дорог, расположенные на территории Республики Узбекистан.</div></div><div class="COMMENT"><label id="s3934"></label><div name="edi3314776" id="edi3314776">См. <a href="/uz/docs/627324?ONDATE=30.06.2005 00#633471">предыдущую</a> редакцию.</div></div><div class="BY_DEFAULT lx_elem" onmousemove="lx_mo(event,3314776)"><div class="lx_elem2"><div class="lx_elem3"><span onclick="lx_sf(3314776)"><img src="/img/cmt.svg" />Hujjatga taklif yuborish</span><span onclick="lx_pa(3314776)"><img src="/img/vlm.svg" />Audioni tinglash</span><span onclick="lx_cl(3314776)"><img src="/img/lnk.svg" />Hujjat elementidan havola olish</span></div></div><div name="3314776" id="3314776"></div></div><div class="ACT_TEXT lx_elem" onmousemove="lx_mo(event,3314777)"><div class="lx_elem2"><div class="lx_elem3"><span onclick="lx_sf(3314777)"><img src="/img/cmt.svg" />Hujjatga taklif yuborish</span><span onclick="lx_pa(3314777)"><img src="/img/vlm.svg" />Audioni tinglash</span><span onclick="lx_cl(3314777)"><img src="/img/lnk.svg" />Hujjat elementidan havola olish</span></div></div><div name="3314777" id="3314777">5. Уполномоченным органом по ведению ГКАД является Государственный комитет Республики Узбекистан по автомобильным дорогам.</div></div><div class="CHANGES_ORIGINS"><label id="s1104"></label><div name="3314779" id="3314779">(пункт 5 в редакции <a href="/uz/docs/3261311?ONDATE=19.07.2017 00#3261837">постановления </a>Кабинета Министров Республики Узбекистан от 7 июля 2017 года № 472 — СЗ РУ, 2017 г., № 28, ст. 649)</div></div><div class="COMMENT"><label id="s3934"></label><div name="edi3314811" id="edi3314811">См. <a href="/uz/docs/627324?ONDATE=30.06.2005 00#633472">предыдущую</a> редакцию.</div></div><div class="BY_DEFAULT lx_elem" onmousemove="lx_mo(event,3314811)"><div class="lx_elem2"><div class="lx_elem3"><span onclick="lx_sf(3314811)"><img src="/img/cmt.svg" />Hujjatga taklif yuborish</span><span onclick="lx_pa(3314811)"><img src="/img/vlm.svg" />Audioni tinglash</span><span onclick="lx_cl(3314811)"><img src="/img/lnk.svg" />Hujjat elementidan havola olish</span></div></div><div name="3314811" id="3314811"></div></div><div class="ACT_TEXT lx_elem" onmousemove="lx_mo(event,3314813)"><div class="lx_elem2"><div class="lx_elem3"><span onclick="lx_sf(3314813)"><img src="/img/cmt.svg" />Hujjatga taklif yuborish</span><span onclick="lx_pa(3314813)"><img src="/img/vlm.svg" />Audioni tinglash</span><span onclick="lx_cl(3314813)"><img src="/img/lnk.svg" />Hujjat elementidan havola olish</span></div></div><div name="3314813" id="3314813">6. ГКАД предназначен для обеспечения органов государственной власти и управления, Государственного комитета Республики Узбекистан по автомобильным дорогам, заинтересованных юридических и физических лиц достоверной кадастровой информацией об объектах автомобильных дорог.</div></div><div class="CHANGES_ORIGINS"><label id="s1104"></label><div name="3314815" id="3314815">(пункт 6 в редакции <a href="/uz/docs/3261311?ONDATE=19.07.2017 00#3261837">постановления </a>Кабинета Министров Республики Узбекистан от 7 июля 2017 года № 472 — СЗ РУ, 2017 г., № 28, ст. 649)</div></div><div class="ACT_TEXT lx_elem" onmousemove="lx_mo(event,633473)"><div class="lx_elem2"><div class="lx_elem3"><span onclick="lx_sf(633473)"><img src="/img/cmt.svg" />Hujjatga taklif yuborish</span><span onclick="lx_pa(633473)"><img src="/img/vlm.svg" />Audioni tinglash</span><span onclick="lx_cl(633473)"><img src="/img/lnk.svg" />Hujjat elementidan havola olish</span></div></div><div name="633473" id="633473">7. Основными принципами ведения ГКАД являются:</div></div><div class="ACT_TEXT lx_elem" onmousemove="lx_mo(event,633474)"><div class="lx_elem2"><div class="lx_elem3"><span onclick="lx_sf(633474)"><img src="/img/cmt.svg" />Hujjatga taklif yuborish</span><span onclick="lx_pa(633474)"><img src="/img/vlm.svg" />Audioni tinglash</span><span onclick="lx_cl(633474)"><img src="/img/lnk.svg" />Hujjat elementidan havola olish</span></div></div><div name="633474" id="633474">полнота охвата объектов автомобильных дорог Республики Узбекистан;</div></div><div class="ACT_TEXT lx_elem" onmousemove="lx_mo(event,633475)"><div class="lx_elem2"><div class="lx_elem3"><span onclick="lx_sf(633475)"><img src="/img/cmt.svg" />Hujjatga taklif yuborish</span><span onclick="lx_pa(633475)"><img src="/img/vlm.svg" />Audioni tinglash</span><span onclick="lx_cl(633475)"><img src="/img/lnk.svg" />Hujjat elementidan havola olish</span></div></div><div name="633475" id="633475">применение единой системы пространственных координат и единой топографической основы;</div></div><div class="ACT_TEXT lx_elem" onmousemove="lx_mo(event,633476)"><div class="lx_elem2"><div class="lx_elem3"><span onclick="lx_sf(633476)"><img src="/img/cmt.svg" />Hujjatga taklif yuborish</span><span onclick="lx_pa(633476)"><img src="/img/vlm.svg" />Audioni tinglash</span><span onclick="lx_cl(633476)"><img src="/img/lnk.svg" />Hujjat elementidan havola olish</span></div></div><div name="633476" id="633476">единство методологии формирования кадастровой информации по всем объектам;</div></div><div class="ACT_TEXT lx_elem" onmousemove="lx_mo(event,633477)"><div class="lx_elem2"><div class="lx_elem3"><span onclick="lx_sf(633477)"><img src="/img/cmt.svg" />Hujjatga taklif yuborish</span><span onclick="lx_pa(633477)"><img src="/img/vlm.svg" />Audioni tinglash</span><span onclick="lx_cl(633477)"><img src="/img/lnk.svg" />Hujjat elementidan havola olish</span></div></div><div name="633477" id="633477">достоверность, наглядность и документальность кадастровой информации; </div></div><div class="ACT_TEXT lx_elem" onmousemove="lx_mo(event,633479)"><div class="lx_elem2"><div class="lx_elem3"><span onclick="lx_sf(633479)"><img src="/img/cmt.svg" />Hujjatga taklif yuborish</span><span onclick="lx_pa(633479)"><img src="/img/vlm.svg" />Audioni tinglash</span><span onclick="lx_cl(633479)"><img src="/img/lnk.svg" />Hujjat elementidan havola olish</span></div></div><div name="633479" id="633479">доступность кадастровой информации.</div></div><div class="ACT_TEXT lx_elem" onmousemove="lx_mo(event,633480)"><div class="lx_elem2"><div class="lx_elem3"><span onclick="lx_sf(633480)"><img src="/img/cmt.svg" />Hujjatga taklif yuborish</span><span onclick="lx_pa(633480)"><img src="/img/vlm.svg" />Audioni tinglash</span><span onclick="lx_cl(633480)"><img src="/img/lnk.svg" />Hujjat elementidan havola olish</span></div></div><div name="633480" id="633480">8. Ведение ГКАД обеспечивается проведением инвентаризации, учета, оценки объектов автомобильных дорог и предусматривает обязательное использование кадастровой информации государственного земельного кадастра и государственного кадастра зданий и сооружений.</div></div><div class="ACT_TEXT lx_elem" onmousemove="lx_mo(event,633481)"><div class="lx_elem2"><div class="lx_elem3"><span onclick="lx_sf(633481)"><img src="/img/cmt.svg" />Hujjatga taklif yuborish</span><span onclick="lx_pa(633481)"><img src="/img/vlm.svg" />Audioni tinglash</span><span onclick="lx_cl(633481)"><img src="/img/lnk.svg" />Hujjat elementidan havola olish</span></div></div><div name="633481" id="633481">9. Государственная регистрация прав на земельные участки, здания и сооружения, относящиеся к объектам автомобильных дорог, осуществляется уполномоченными органами в порядке, установленном для регистрации прав на недвижимое имущество.</div></div><div class="ACT_TEXT lx_elem" onmousemove="lx_mo(event,633482)"><div class="lx_elem2"><div class="lx_elem3"><span onclick="lx_sf(633482)"><img src="/img/cmt.svg" />Hujjatga taklif yuborish</span><span onclick="lx_pa(633482)"><img src="/img/vlm.svg" />Audioni tinglash</span><span onclick="lx_cl(633482)"><img src="/img/lnk.svg" />Hujjat elementidan havola olish</span></div></div><div name="633482" id="633482">10. Земельно-кадастровая информация о земельных участках, относящихся к объектам автомобильных дорог, передаваемая из государственного земельного кадастра в ГКАД, должна содержать сведения о структуре земель по целевому назначению, государственной регистрации прав на земельные участки (включая сведения об имеющихся ограничениях и обременениях в использовании земель, установленных сервитутах), количестве и качестве земель.</div></div><div class="ACT_TEXT lx_elem" onmousemove="lx_mo(event,633483)"><div class="lx_elem2"><div class="lx_elem3"><span onclick="lx_sf(633483)"><img src="/img/cmt.svg" />Hujjatga taklif yuborish</span><span onclick="lx_pa(633483)"><img src="/img/vlm.svg" />Audioni tinglash</span><span onclick="lx_cl(633483)"><img src="/img/lnk.svg" />Hujjat elementidan havola olish</span></div></div><div name="633483" id="633483">11. Кадастровая информация о зданиях и сооружениях, относящихся к объектам автомобильных дорог, передаваемая из государственного кадастра зданий и сооружений в ГКАД, должна содержать сведения об их целевом назначении, государственной регистрации прав, основных количественных и качественных характеристиках.</div></div><div class="ACT_TEXT lx_elem" onmousemove="lx_mo(event,633484)"><div class="lx_elem2"><div class="lx_elem3"><span onclick="lx_sf(633484)"><img src="/img/cmt.svg" />Hujjatga taklif yuborish</span><span onclick="lx_pa(633484)"><img src="/img/vlm.svg" />Audioni tinglash</span><span onclick="lx_cl(633484)"><img src="/img/lnk.svg" />Hujjat elementidan havola olish</span></div></div><div name="633484" id="633484">12. Ведение ГКАД осуществляется на бумажных и/или электронных носителях.</div></div><div class="ACT_TEXT lx_elem" onmousemove="lx_mo(event,633486)"><div class="lx_elem2"><div class="lx_elem3"><span onclick="lx_sf(633486)"><img src="/img/cmt.svg" />Hujjatga taklif yuborish</span><span onclick="lx_pa(633486)"><img src="/img/vlm.svg" />Audioni tinglash</span><span onclick="lx_cl(633486)"><img src="/img/lnk.svg" />Hujjat elementidan havola olish</span></div></div><div name="633486" id="633486">13. Систематизированная кадастровая информация об объектах автомобильных дорог передается в ЕСГК в установленном порядке.</div></div><div class="ACT_TEXT lx_elem" onmousemove="lx_mo(event,633487)"><div class="lx_elem2"><div class="lx_elem3"><span onclick="lx_sf(633487)"><img src="/img/cmt.svg" />Hujjatga taklif yuborish</span><span onclick="lx_pa(633487)"><img src="/img/vlm.svg" />Audioni tinglash</span><span onclick="lx_cl(633487)"><img src="/img/lnk.svg" />Hujjat elementidan havola olish</span></div></div><div name="633487" id="633487">14. Финансирование работ по созданию и ведению ГКАД осуществляется за счет средств Республиканского дорожного фонда при Министерстве финансов Республики Узбекистан.</div></div><div class="TEXT_HEADER_DEFAULT lx_elem" onmousemove="lx_mo(event,633488)"><div class="lx_elem2"><div class="lx_elem3"><span onclick="lx_sf(633488)"><img src="/img/cmt.svg" />Hujjatga taklif yuborish</span><span onclick="lx_pa(633488)"><img src="/img/vlm.svg" />Audioni tinglash</span><span onclick="lx_cl(633488)"><img src="/img/lnk.svg" />Hujjat elementidan havola olish</span></div></div><div name="633488" id="633488">II. Организация ведения ГКАД</div></div><div class="COMMENT"><label id="s3934"></label><div name="edi3314820" id="edi3314820">См. <a href="/uz/docs/627324?ONDATE=30.06.2005 00#633490">предыдущую</a> редакцию.</div></div><div class="BY_DEFAULT lx_elem" onmousemove="lx_mo(event,3314820)"><div class="lx_elem2"><div class="lx_elem3"><span onclick="lx_sf(3314820)"><img src="/img/cmt.svg" />Hujjatga taklif yuborish</span><span onclick="lx_pa(3314820)"><img src="/img/vlm.svg" />Audioni tinglash</span><span onclick="lx_cl(3314820)"><img src="/img/lnk.svg" />Hujjat elementidan havola olish</span></div></div><div name="3314820" id="3314820"></div></div><div class="ACT_TEXT lx_elem" onmousemove="lx_mo(event,3314822)"><div class="lx_elem2"><div class="lx_elem3"><span onclick="lx_sf(3314822)"><img src="/img/cmt.svg" />Hujjatga taklif yuborish</span><span onclick="lx_pa(3314822)"><img src="/img/vlm.svg" />Audioni tinglash</span><span onclick="lx_cl(3314822)"><img src="/img/lnk.svg" />Hujjat elementidan havola olish</span></div></div><div name="3314822" id="3314822">15. Ведение ГКАД осуществляется следующими структурными подразделениями Государственного комитета Республики Узбекистан по автомобильным дорогам: </div></div><div class="ACT_TEXT lx_elem" onmousemove="lx_mo(event,3314827)"><div class="lx_elem2"><div class="lx_elem3"><span onclick="lx_sf(3314827)"><img src="/img/cmt.svg" />Hujjatga taklif yuborish</span><span onclick="lx_pa(3314827)"><img src="/img/vlm.svg" />Audioni tinglash</span><span onclick="lx_cl(3314827)"><img src="/img/lnk.svg" />Hujjat elementidan havola olish</span></div></div><div name="3314827" id="3314827">уполномоченной организацией Государственным комитетом Республики Узбекистан по автомобильным дорогам; </div></div><div class="ACT_TEXT lx_elem" onmousemove="lx_mo(event,3314828)"><div class="lx_elem2"><div class="lx_elem3"><span onclick="lx_sf(3314828)"><img src="/img/cmt.svg" />Hujjatga taklif yuborish</span><span onclick="lx_pa(3314828)"><img src="/img/vlm.svg" />Audioni tinglash</span><span onclick="lx_cl(3314828)"><img src="/img/lnk.svg" />Hujjat elementidan havola olish</span></div></div><div name="3314828" id="3314828">кадастровым подразделением территориальных главных управлений по автомобильным дорогам Республики Каракалпакстан и областей (ТГУАД). </div></div><div class="ACT_TEXT lx_elem" onmousemove="lx_mo(event,3314829)"><div class="lx_elem2"><div class="lx_elem3"><span onclick="lx_sf(3314829)"><img src="/img/cmt.svg" />Hujjatga taklif yuborish</span><span onclick="lx_pa(3314829)"><img src="/img/vlm.svg" />Audioni tinglash</span><span onclick="lx_cl(3314829)"><img src="/img/lnk.svg" />Hujjat elementidan havola olish</span></div></div><div name="3314829" id="3314829">Общее руководство работами по ведению ГКАД осуществляет председатель Государственного комитета Республики Узбекистан по автомобильным дорогам. </div></div><div class="ACT_TEXT lx_elem" onmousemove="lx_mo(event,3314831)"><div class="lx_elem2"><div class="lx_elem3"><span onclick="lx_sf(3314831)"><img src="/img/cmt.svg" />Hujjatga taklif yuborish</span><span onclick="lx_pa(3314831)"><img src="/img/vlm.svg" />Audioni tinglash</span><span onclick="lx_cl(3314831)"><img src="/img/lnk.svg" />Hujjat elementidan havola olish</span></div></div><div name="3314831" id="3314831">Методическое обеспечение ведения ГКАД осуществляется Государственным комитетом Республики Узбекистан по автомобильным дорогам.</div></div><div class="CHANGES_ORIGINS"><label id="s1104"></label><div name="3314839" id="3314839">(пункт 15 в редакции <a href="/uz/docs/3261311?ONDATE=19.07.2017 00#3261840">постановления </a>Кабинета Министров Республики Узбекистан от 7 июля 2017 года № 472 — СЗ РУ, 2017 г., № 28, ст. 649)</div></div><div class="ACT_TEXT lx_elem" onmousemove="lx_mo(event,633497)"><div class="lx_elem2"><div class="lx_elem3"><span onclick="lx_sf(633497)"><img src="/img/cmt.svg" />Hujjatga taklif yuborish</span><span onclick="lx_pa(633497)"><img src="/img/vlm.svg" />Audioni tinglash</span><span onclick="lx_cl(633497)"><img src="/img/lnk.svg" />Hujjat elementidan havola olish</span></div></div><div name="633497" id="633497">16. Ведение ГКАД осуществляется в соответствии со схемой согласно<a href="/uz/docs/627324#633532"> приложению </a>к настоящему Положению.</div></div><div class="BY_DEFAULT lx_elem" onmousemove="lx_mo(event,633499)"><div class="lx_elem2"><div class="lx_elem3"><span onclick="lx_sf(633499)"><img src="/img/cmt.svg" />Hujjatga taklif yuborish</span><span onclick="lx_pa(633499)"><img src="/img/vlm.svg" />Audioni tinglash</span><span onclick="lx_cl(633499)"><img src="/img/lnk.svg" />Hujjat elementidan havola olish</span></div></div><div name="633499" id="633499"></div></div><div class="COMMENT"><label id="s3934"></label><div name="edi3314858" id="edi3314858">См. <a href="/uz/docs/627324?ONDATE=30.06.2005 00#3314851">предыдущую</a> редакцию.</div></div><div class="BY_DEFAULT lx_elem" onmousemove="lx_mo(event,3314858)"><div class="lx_elem2"><div class="lx_elem3"><span onclick="lx_sf(3314858)"><img src="/img/cmt.svg" />Hujjatga taklif yuborish</span><span onclick="lx_pa(3314858)"><img src="/img/vlm.svg" />Audioni tinglash</span><span onclick="lx_cl(3314858)"><img src="/img/lnk.svg" />Hujjat elementidan havola olish</span></div></div><div name="3314858" id="3314858"></div></div><div class="ACT_TEXT lx_elem" onmousemove="lx_mo(event,3314859)"><div class="lx_elem2"><div class="lx_elem3"><span onclick="lx_sf(3314859)"><img src="/img/cmt.svg" />Hujjatga taklif yuborish</span><span onclick="lx_pa(3314859)"><img src="/img/vlm.svg" />Audioni tinglash</span><span onclick="lx_cl(3314859)"><img src="/img/lnk.svg" />Hujjat elementidan havola olish</span></div></div><div name="3314859" id="3314859">17. Уполномоченная организация Государственный комитет Республики Узбекистан по автомобильным дорогам:</div></div><div class="CHANGES_ORIGINS"><label id="s1104"></label><div name="3314861" id="3314861">(абзац первый пункта 17 в редакции <a href="/uz/docs/3261311?ONDATE=19.07.2017 00#3261849">постановления </a>Кабинета Министров Республики Узбекистан от 7 июля 2017 года № 472 — СЗ РУ, 2017 г., № 28, ст. 649)</div></div><div class="ACT_TEXT lx_elem" onmousemove="lx_mo(event,633500)"><div class="lx_elem2"><div class="lx_elem3"><span onclick="lx_sf(633500)"><img src="/img/cmt.svg" />Hujjatga taklif yuborish</span><span onclick="lx_pa(633500)"><img src="/img/vlm.svg" />Audioni tinglash</span><span onclick="lx_cl(633500)"><img src="/img/lnk.svg" />Hujjat elementidan havola olish</span></div></div><div name="633500" id="633500">обеспечивает внедрение и функционирование автоматизированной информационной системы государственного кадастра автомобильных дорог (АИС ГКАД);</div></div><div class="ACT_TEXT lx_elem" onmousemove="lx_mo(event,633501)"><div class="lx_elem2"><div class="lx_elem3"><span onclick="lx_sf(633501)"><img src="/img/cmt.svg" />Hujjatga taklif yuborish</span><span onclick="lx_pa(633501)"><img src="/img/vlm.svg" />Audioni tinglash</span><span onclick="lx_cl(633501)"><img src="/img/lnk.svg" />Hujjat elementidan havola olish</span></div></div><div name="633501" id="633501">разрабатывает структуру баз данных, осуществляет ее передачу дорожным предприятиям, ведет контроль за правильностью заполнения баз данных;</div></div><div class="COMMENT"><label id="s3934"></label><div name="edi3314864" id="edi3314864">См. <a href="/uz/docs/627324?ONDATE=30.06.2005 00#633502">предыдущую</a> редакцию.</div></div><div class="BY_DEFAULT lx_elem" onmousemove="lx_mo(event,3314864)"><div class="lx_elem2"><div class="lx_elem3"><span onclick="lx_sf(3314864)"><img src="/img/cmt.svg" />Hujjatga taklif yuborish</span><span onclick="lx_pa(3314864)"><img src="/img/vlm.svg" />Audioni tinglash</span><span onclick="lx_cl(3314864)"><img src="/img/lnk.svg" />Hujjat elementidan havola olish</span></div></div><div name="3314864" id="3314864"></div></div><div class="ACT_TEXT lx_elem" onmousemove="lx_mo(event,3314865)"><div class="lx_elem2"><div class="lx_elem3"><span onclick="lx_sf(3314865)"><img src="/img/cmt.svg" />Hujjatga taklif yuborish</span><span onclick="lx_pa(3314865)"><img src="/img/vlm.svg" />Audioni tinglash</span><span onclick="lx_cl(3314865)"><img src="/img/lnk.svg" />Hujjat elementidan havola olish</span></div></div><div name="3314865" id="3314865">организует обучение кадастрового персонала ТГУАД работе с АИС ГКАД;</div></div><div class="CHANGES_ORIGINS"><label id="s1104"></label><div name="3314870" id="3314870">(абзац четвертий пункта 17 в редакции <a href="/uz/docs/3261311?ONDATE=19.07.2017 00#3261851">постановления </a>Кабинета Министров Республики Узбекистан от 7 июля 2017 года № 472 — СЗ РУ, 2017 г., № 28, ст. 649)</div></div><div class="COMMENT"><label id="s3934"></label><div name="edi3314873" id="edi3314873">См. <a href="/uz/docs/627324?ONDATE=30.06.2005 00#633506">предыдущую</a> редакцию.</div></div><div class="BY_DEFAULT lx_elem" onmousemove="lx_mo(event,3314873)"><div class="lx_elem2"><div class="lx_elem3"><span onclick="lx_sf(3314873)"><img src="/img/cmt.svg" />Hujjatga taklif yuborish</span><span onclick="lx_pa(3314873)"><img src="/img/vlm.svg" />Audioni tinglash</span><span onclick="lx_cl(3314873)"><img src="/img/lnk.svg" />Hujjat elementidan havola olish</span></div></div><div name="3314873" id="3314873"></div></div><div class="ACT_TEXT lx_elem" onmousemove="lx_mo(event,3314874)"><div class="lx_elem2"><div class="lx_elem3"><span onclick="lx_sf(3314874)"><img src="/img/cmt.svg" />Hujjatga taklif yuborish</span><span onclick="lx_pa(3314874)"><img src="/img/vlm.svg" />Audioni tinglash</span><span onclick="lx_cl(3314874)"><img src="/img/lnk.svg" />Hujjat elementidan havola olish</span></div></div><div name="3314874" id="3314874">осуществляет систематизацию кадастровой информации, представленной ТГУАД, и внесение ее в АИС ГКАД;</div></div><div class="CHANGES_ORIGINS"><label id="s1104"></label><div name="3314876" id="3314876">(абзац пятый пункта 17 в редакции <a href="/uz/docs/3261311?ONDATE=19.07.2017 00#3261851">постановления </a>Кабинета Министров Республики Узбекистан от 7 июля 2017 года № 472 — СЗ РУ, 2017 г., № 28, ст. 649)</div></div><div class="ACT_TEXT lx_elem" onmousemove="lx_mo(event,633507)"><div class="lx_elem2"><div class="lx_elem3"><span onclick="lx_sf(633507)"><img src="/img/cmt.svg" />Hujjatga taklif yuborish</span><span onclick="lx_pa(633507)"><img src="/img/vlm.svg" />Audioni tinglash</span><span onclick="lx_cl(633507)"><img src="/img/lnk.svg" />Hujjat elementidan havola olish</span></div></div><div name="633507" id="633507">осуществляет контроль за сбором учетной и оценочной информации о новых объектах автомобильных дорог;</div></div><div class="ACT_TEXT lx_elem" onmousemove="lx_mo(event,633509)"><div class="lx_elem2"><div class="lx_elem3"><span onclick="lx_sf(633509)"><img src="/img/cmt.svg" />Hujjatga taklif yuborish</span><span onclick="lx_pa(633509)"><img src="/img/vlm.svg" />Audioni tinglash</span><span onclick="lx_cl(633509)"><img src="/img/lnk.svg" />Hujjat elementidan havola olish</span></div></div><div name="633509" id="633509">осуществляет оперативную передачу кадастровой информации в ЕСГК;</div></div><div class="COMMENT"><label id="s3934"></label><div name="edi3314883" id="edi3314883">См. <a href="/uz/docs/627324?ONDATE=30.06.2005 00#633510">предыдущую</a> редакцию.</div></div><div class="BY_DEFAULT lx_elem" onmousemove="lx_mo(event,3314883)"><div class="lx_elem2"><div class="lx_elem3"><span onclick="lx_sf(3314883)"><img src="/img/cmt.svg" />Hujjatga taklif yuborish</span><span onclick="lx_pa(3314883)"><img src="/img/vlm.svg" />Audioni tinglash</span><span onclick="lx_cl(3314883)"><img src="/img/lnk.svg" />Hujjat elementidan havola olish</span></div></div><div name="3314883" id="3314883"></div></div><div class="ACT_TEXT lx_elem" onmousemove="lx_mo(event,3314884)"><div class="lx_elem2"><div class="lx_elem3"><span onclick="lx_sf(3314884)"><img src="/img/cmt.svg" />Hujjatga taklif yuborish</span><span onclick="lx_pa(3314884)"><img src="/img/vlm.svg" />Audioni tinglash</span><span onclick="lx_cl(3314884)"><img src="/img/lnk.svg" />Hujjat elementidan havola olish</span></div></div><div name="3314884" id="3314884">ежегодно в установленном порядке представляет в ЕСГК отчет о состоянии и использовании объектов автомобильных дорог Государственного комитета Республики Узбекистан по автомобильным дорогам.</div></div><div class="CHANGES_ORIGINS"><label id="s1104"></label><div name="3314889" id="3314889">(абзац восьмой пункта 17 в редакции <a href="/uz/docs/3261311?ONDATE=19.07.2017 00#3261853">постановления </a>Кабинета Министров Республики Узбекистан от 7 июля 2017 года № 472 — СЗ РУ, 2017 г., № 28, ст. 649)</div></div><div class="BY_DEFAULT lx_elem" onmousemove="lx_mo(event,633511)"><div class="lx_elem2"><div class="lx_elem3"><span onclick="lx_sf(633511)"><img src="/img/cmt.svg" />Hujjatga taklif yuborish</span><span onclick="lx_pa(633511)"><img src="/img/vlm.svg" />Audioni tinglash</span><span onclick="lx_cl(633511)"><img src="/img/lnk.svg" />Hujjat elementidan havola olish</span></div></div><div name="633511" id="633511"></div></div><div class="COMMENT"><label id="s3934"></label><div name="edi3315459" id="edi3315459">См. <a href="/uz/docs/627324?ONDATE=30.06.2005 00#3315458">предыдущую</a> редакцию.</div></div><div class="BY_DEFAULT lx_elem" onmousemove="lx_mo(event,3315459)"><div class="lx_elem2"><div class="lx_elem3"><span onclick="lx_sf(3315459)"><img src="/img/cmt.svg" />Hujjatga taklif yuborish</span><span onclick="lx_pa(3315459)"><img src="/img/vlm.svg" />Audioni tinglash</span><span onclick="lx_cl(3315459)"><img src="/img/lnk.svg" />Hujjat elementidan havola olish</span></div></div><div name="3315459" id="3315459"></div></div><div class="ACT_TEXT lx_elem" onmousemove="lx_mo(event,3315460)"><div class="lx_elem2"><div class="lx_elem3"><span onclick="lx_sf(3315460)"><img src="/img/cmt.svg" />Hujjatga taklif yuborish</span><span onclick="lx_pa(3315460)"><img src="/img/vlm.svg" />Audioni tinglash</span><span onclick="lx_cl(3315460)"><img src="/img/lnk.svg" />Hujjat elementidan havola olish</span></div></div><div name="3315460" id="3315460">18. ТГУАД Государственного комитета Республики Узбекистан по автомобильным дорогам:</div></div><div class="CHANGES_ORIGINS"><label id="s1104"></label><div name="3315461" id="3315461">(абзац первый пункта 18 в редакции <a href="/uz/docs/3261311?ONDATE=19.07.2017 00#3261856">постановления </a>Кабинета Министров Республики Узбекистан от 7 июля 2017 года № 472 — СЗ РУ, 2017 г., № 28, ст. 649)</div></div><div class="ACT_TEXT lx_elem" onmousemove="lx_mo(event,633512)"><div class="lx_elem2"><div class="lx_elem3"><span onclick="lx_sf(633512)"><img src="/img/cmt.svg" />Hujjatga taklif yuborish</span><span onclick="lx_pa(633512)"><img src="/img/vlm.svg" />Audioni tinglash</span><span onclick="lx_cl(633512)"><img src="/img/lnk.svg" />Hujjat elementidan havola olish</span></div></div><div name="633512" id="633512">осуществляют сбор и систематизацию текущих изменений в количественном и качественном состоянии объектов автомобильных дорог, их влиянии на окружающую среду, эколого-экономической оценке;</div></div><div class="COMMENT"><label id="s3934"></label><div name="edi3315463" id="edi3315463">См. <a href="/uz/docs/627324?ONDATE=30.06.2005 00#633513">предыдущую</a> редакцию.</div></div><div class="BY_DEFAULT lx_elem" onmousemove="lx_mo(event,3315463)"><div class="lx_elem2"><div class="lx_elem3"><span onclick="lx_sf(3315463)"><img src="/img/cmt.svg" />Hujjatga taklif yuborish</span><span onclick="lx_pa(3315463)"><img src="/img/vlm.svg" />Audioni tinglash</span><span onclick="lx_cl(3315463)"><img src="/img/lnk.svg" />Hujjat elementidan havola olish</span></div></div><div name="3315463" id="3315463"></div></div><div class="ACT_TEXT lx_elem" onmousemove="lx_mo(event,3315464)"><div class="lx_elem2"><div class="lx_elem3"><span onclick="lx_sf(3315464)"><img src="/img/cmt.svg" />Hujjatga taklif yuborish</span><span onclick="lx_pa(3315464)"><img src="/img/vlm.svg" />Audioni tinglash</span><span onclick="lx_cl(3315464)"><img src="/img/lnk.svg" />Hujjat elementidan havola olish</span></div></div><div name="3315464" id="3315464">ведут кадастровые книги объектов автомобильных дорог, заполняют базы данных и передают их в кадастровый отдел уполномоченной организации Государственного комитета Республики Узбекистан по автомобильным дорогам для систематизации и введения в АИС ГКАД;</div></div><div class="CHANGES_ORIGINS"><label id="s1104"></label><div name="3315465" id="3315465">(абзац третий пункта 18 в редакции <a href="/uz/docs/3261311?ONDATE=19.07.2017 00#3261857">постановления </a>Кабинета Министров Республики Узбекистан от 7 июля 2017 года № 472 — СЗ РУ, 2017 г., № 28, ст. 649)</div></div><div class="ACT_TEXT lx_elem" onmousemove="lx_mo(event,633514)"><div class="lx_elem2"><div class="lx_elem3"><span onclick="lx_sf(633514)"><img src="/img/cmt.svg" />Hujjatga taklif yuborish</span><span onclick="lx_pa(633514)"><img src="/img/vlm.svg" />Audioni tinglash</span><span onclick="lx_cl(633514)"><img src="/img/lnk.svg" />Hujjat elementidan havola olish</span></div></div><div name="633514" id="633514">осуществляет постановку на учет новых объектов автомобильных дорог, осуществляют сбор учетной и оценочной информации о них;</div></div><div class="COMMENT"><label id="s3934"></label><div name="edi3315466" id="edi3315466">См. <a href="/uz/docs/627324?ONDATE=30.06.2005 00#633515">предыдущую</a> редакцию.</div></div><div class="BY_DEFAULT lx_elem" onmousemove="lx_mo(event,3315466)"><div class="lx_elem2"><div class="lx_elem3"><span onclick="lx_sf(3315466)"><img src="/img/cmt.svg" />Hujjatga taklif yuborish</span><span onclick="lx_pa(3315466)"><img src="/img/vlm.svg" />Audioni tinglash</span><span onclick="lx_cl(3315466)"><img src="/img/lnk.svg" />Hujjat elementidan havola olish</span></div></div><div name="3315466" id="3315466"></div></div><div class="ACT_TEXT lx_elem" onmousemove="lx_mo(event,3315467)"><div class="lx_elem2"><div class="lx_elem3"><span onclick="lx_sf(3315467)"><img src="/img/cmt.svg" />Hujjatga taklif yuborish</span><span onclick="lx_pa(3315467)"><img src="/img/vlm.svg" />Audioni tinglash</span><span onclick="lx_cl(3315467)"><img src="/img/lnk.svg" />Hujjat elementidan havola olish</span></div></div><div name="3315467" id="3315467">19. Собственники/пользователи объектов автомобильных дорог, функционирующие вне системы Государственного комитета Республики Узбекистан по автомобильным дорогам, обязаны предоставлять в уполномоченную организацию Государственного комитета Республики Узбекистан по автомобильным дорогам информацию о географическом положении, правовом статусе, количественных характеристиках и оценке кадастровых объектов, а также текущих изменениях в их состоянии.</div></div><div class="CHANGES_ORIGINS"><label id="s1104"></label><div name="3315468" id="3315468">(пункт 19 в редакции <a href="/uz/docs/3261311?ONDATE=19.07.2017 00#3261858">постановления </a>Кабинета Министров Республики Узбекистан от 7 июля 2017 года № 472 — СЗ РУ, 2017 г., № 28, ст. 649)</div></div><div class="TEXT_HEADER_DEFAULT lx_elem" onmousemove="lx_mo(event,633516)"><div class="lx_elem2"><div class="lx_elem3"><span onclick="lx_sf(633516)"><img src="/img/cmt.svg" />Hujjatga taklif yuborish</span><span onclick="lx_pa(633516)"><img src="/img/vlm.svg" />Audioni tinglash</span><span onclick="lx_cl(633516)"><img src="/img/lnk.svg" />Hujjat elementidan havola olish</span></div></div><div name="633516" id="633516">III. Порядок ведения ГКАД</div></div><div class="ACT_TEXT lx_elem" onmousemove="lx_mo(event,633517)"><div class="lx_elem2"><div class="lx_elem3"><span onclick="lx_sf(633517)"><img src="/img/cmt.svg" />Hujjatga taklif yuborish</span><span onclick="lx_pa(633517)"><img src="/img/vlm.svg" />Audioni tinglash</span><span onclick="lx_cl(633517)"><img src="/img/lnk.svg" />Hujjat elementidan havola olish</span></div></div><div name="633517" id="633517">20. Ведение ГКАД заключается в описи всех видов объектов автомобильных дорог, учете их количественных и качественных характеристик, эколого-экономической оценке объектов, а также сборе, анализе, обработке, систематизации, хранении, обновлении и предоставлении кадастровой информации заинтересованным пользователям в установленном законодательством порядке.</div></div><div class="ACT_TEXT lx_elem" onmousemove="lx_mo(event,633519)"><div class="lx_elem2"><div class="lx_elem3"><span onclick="lx_sf(633519)"><img src="/img/cmt.svg" />Hujjatga taklif yuborish</span><span onclick="lx_pa(633519)"><img src="/img/vlm.svg" />Audioni tinglash</span><span onclick="lx_cl(633519)"><img src="/img/lnk.svg" />Hujjat elementidan havola olish</span></div></div><div name="633519" id="633519">21. Опись объектов автомобильных дорог является основой для учета их количественных и качественных характеристик, эколого-экономической оценки.</div></div><div class="COMMENT"><label id="s3934"></label><div name="edi3315473" id="edi3315473">См. <a href="/uz/docs/627324?ONDATE=30.06.2005 00#633520">предыдущую</a> редакцию.</div></div><div class="BY_DEFAULT lx_elem" onmousemove="lx_mo(event,3315473)"><div class="lx_elem2"><div class="lx_elem3"><span onclick="lx_sf(3315473)"><img src="/img/cmt.svg" />Hujjatga taklif yuborish</span><span onclick="lx_pa(3315473)"><img src="/img/vlm.svg" />Audioni tinglash</span><span onclick="lx_cl(3315473)"><img src="/img/lnk.svg" />Hujjat elementidan havola olish</span></div></div><div name="3315473" id="3315473"></div></div><div class="ACT_TEXT lx_elem" onmousemove="lx_mo(event,3315474)"><div class="lx_elem2"><div class="lx_elem3"><span onclick="lx_sf(3315474)"><img src="/img/cmt.svg" />Hujjatga taklif yuborish</span><span onclick="lx_pa(3315474)"><img src="/img/vlm.svg" />Audioni tinglash</span><span onclick="lx_cl(3315474)"><img src="/img/lnk.svg" />Hujjat elementidan havola olish</span></div></div><div name="3315474" id="3315474">22. Первичной описи подлежат все виды объектов автомобильных дорог. При этом фиксируются основные показатели, состав которых определяется соответствующими нормативными документами, утверждаемыми Государственным комитетом Республики Узбекистан по автомобильным дорогам по согласованию с Госкомземгеодезкадастром. По результатам описи составляется паспорт на каждый объект.</div></div><div class="CHANGES_ORIGINS"><label id="s1104"></label><div name="3315475" id="3315475">(пункт 22 в редакции <a href="/uz/docs/3261311?ONDATE=19.07.2017 00#3261859">постановления </a>Кабинета Министров Республики Узбекистан от 7 июля 2017 года № 472 — СЗ РУ, 2017 г., № 28, ст. 649)</div></div><div class="ACT_TEXT lx_elem" onmousemove="lx_mo(event,633522)"><div class="lx_elem2"><div class="lx_elem3"><span onclick="lx_sf(633522)"><img src="/img/cmt.svg" />Hujjatga taklif yuborish</span><span onclick="lx_pa(633522)"><img src="/img/vlm.svg" />Audioni tinglash</span><span onclick="lx_cl(633522)"><img src="/img/lnk.svg" />Hujjat elementidan havola olish</span></div></div><div name="633522" id="633522">23. Основной учет количественных и качественных характеристик осуществляется по каждому объекту автомобильных дорог, который к моменту постановки на учет сдан в эксплуатацию и функционирует.</div></div><div class="ACT_TEXT lx_elem" onmousemove="lx_mo(event,633523)"><div class="lx_elem2"><div class="lx_elem3"><span onclick="lx_sf(633523)"><img src="/img/cmt.svg" />Hujjatga taklif yuborish</span><span onclick="lx_pa(633523)"><img src="/img/vlm.svg" />Audioni tinglash</span><span onclick="lx_cl(633523)"><img src="/img/lnk.svg" />Hujjat elementidan havola olish</span></div></div><div name="633523" id="633523">Дальнейшие изменения, происходящие в характеристиках объектов автомобильных дорог, фиксируются при текущем учете.</div></div><div class="ACT_TEXT lx_elem" onmousemove="lx_mo(event,633525)"><div class="lx_elem2"><div class="lx_elem3"><span onclick="lx_sf(633525)"><img src="/img/cmt.svg" />Hujjatga taklif yuborish</span><span onclick="lx_pa(633525)"><img src="/img/vlm.svg" />Audioni tinglash</span><span onclick="lx_cl(633525)"><img src="/img/lnk.svg" />Hujjat elementidan havola olish</span></div></div><div name="633525" id="633525">24. Учет количественных и качественных характеристик объектов автомобильных дорог включает их классификацию по экономическим, технологическим и экологическим признакам, состав которых определяется нормативными документами по ведению ГКАД.</div></div><div class="COMMENT"><label id="s3934"></label><div name="edi3315476" id="edi3315476">См. <a href="/uz/docs/627324?ONDATE=30.06.2005 00#633526">предыдущую</a> редакцию.</div></div><div class="BY_DEFAULT lx_elem" onmousemove="lx_mo(event,3315476)"><div class="lx_elem2"><div class="lx_elem3"><span onclick="lx_sf(3315476)"><img src="/img/cmt.svg" />Hujjatga taklif yuborish</span><span onclick="lx_pa(3315476)"><img src="/img/vlm.svg" />Audioni tinglash</span><span onclick="lx_cl(3315476)"><img src="/img/lnk.svg" />Hujjat elementidan havola olish</span></div></div><div name="3315476" id="3315476"></div></div><div class="ACT_TEXT lx_elem" onmousemove="lx_mo(event,3315477)"><div class="lx_elem2"><div class="lx_elem3"><span onclick="lx_sf(3315477)"><img src="/img/cmt.svg" />Hujjatga taklif yuborish</span><span onclick="lx_pa(3315477)"><img src="/img/vlm.svg" />Audioni tinglash</span><span onclick="lx_cl(3315477)"><img src="/img/lnk.svg" />Hujjat elementidan havola olish</span></div></div><div name="3315477" id="3315477">Для учета количественных и качественных характеристик объектов автомобильных дорог Государственным комитетом Республики Узбекистан по автомобильным дорогам по согласованию с Госкомземгеодезкадастром разрабатываются технические параметры и форматы предоставления кадастровой информации.</div></div><div class="CHANGES_ORIGINS"><label id="s1104"></label><div name="3315478" id="3315478">(абзац второй пункта 24 в редакции <a href="/uz/docs/3261311?ONDATE=19.07.2017 00#3261859">постановления </a>Кабинета Министров Республики Узбекистан от 7 июля 2017 года № 472 — СЗ РУ, 2017 г., № 28, ст. 649)</div></div><div class="ACT_TEXT lx_elem" onmousemove="lx_mo(event,633528)"><div class="lx_elem2"><div class="lx_elem3"><span onclick="lx_sf(633528)"><img src="/img/cmt.svg" />Hujjatga taklif yuborish</span><span onclick="lx_pa(633528)"><img src="/img/vlm.svg" />Audioni tinglash</span><span onclick="lx_cl(633528)"><img src="/img/lnk.svg" />Hujjat elementidan havola olish</span></div></div><div name="633528" id="633528">Учетная информация заносится в кадастровую книгу предприятия и вводится в АИС ГКАД.</div></div><div class="ACT_TEXT lx_elem" onmousemove="lx_mo(event,633529)"><div class="lx_elem2"><div class="lx_elem3"><span onclick="lx_sf(633529)"><img src="/img/cmt.svg" />Hujjatga taklif yuborish</span><span onclick="lx_pa(633529)"><img src="/img/vlm.svg" />Audioni tinglash</span><span onclick="lx_cl(633529)"><img src="/img/lnk.svg" />Hujjat elementidan havola olish</span></div></div><div name="633529" id="633529">25. Экономическая оценка объектов автомобильных дорог производится для определения стоимости каждого объекта автомобильных дорог, для налогообложения, приватизации и других целей.</div></div><div class="ACT_TEXT lx_elem" onmousemove="lx_mo(event,633530)"><div class="lx_elem2"><div class="lx_elem3"><span onclick="lx_sf(633530)"><img src="/img/cmt.svg" />Hujjatga taklif yuborish</span><span onclick="lx_pa(633530)"><img src="/img/vlm.svg" />Audioni tinglash</span><span onclick="lx_cl(633530)"><img src="/img/lnk.svg" />Hujjat elementidan havola olish</span></div></div><div name="633530" id="633530">Экономическая оценка объектов автомобильных дорог производится с учетом специфики в порядке, установленном законодательством.</div></div><div class="COMMENT"><label id="s3934"></label><div name="edi3315470" id="edi3315470">См. <a href="/uz/docs/627324?ONDATE=30.06.2005 00#633531">предыдущую</a> редакцию.</div></div><div class="BY_DEFAULT lx_elem" onmousemove="lx_mo(event,3315470)"><div class="lx_elem2"><div class="lx_elem3"><span onclick="lx_sf(3315470)"><img src="/img/cmt.svg" />Hujjatga taklif yuborish</span><span onclick="lx_pa(3315470)"><img src="/img/vlm.svg" />Audioni tinglash</span><span onclick="lx_cl(3315470)"><img src="/img/lnk.svg" />Hujjat elementidan havola olish</span></div></div><div name="3315470" id="3315470"></div></div><div class="ACT_TEXT lx_elem" onmousemove="lx_mo(event,3315471)"><div class="lx_elem2"><div class="lx_elem3"><span onclick="lx_sf(3315471)"><img src="/img/cmt.svg" />Hujjatga taklif yuborish</span><span onclick="lx_pa(3315471)"><img src="/img/vlm.svg" />Audioni tinglash</span><span onclick="lx_cl(3315471)"><img src="/img/lnk.svg" />Hujjat elementidan havola olish</span></div></div><div name="3315471" id="3315471">26. Ответственность за достоверность кадастровой информации об объектах автомобильных дорог несут руководители структурных подразделений и уполномоченные лица Государственного комитета Республики Узбекистан по автомобильным дорогам, осуществляющие ведение ГКАД.</div></div><div class="CHANGES_ORIGINS"><label id="s1104"></label><div name="3315472" id="3315472">(пункт 26 в редакции <a href="/uz/docs/3261311?ONDATE=19.07.2017 00#3261858">постановления </a>Кабинета Министров Республики Узбекистан от 7 июля 2017 года № 472 — СЗ РУ, 2017 г., № 28, ст. 649)</div></div><div class="BY_DEFAULT lx_elem" onmousemove="lx_mo(event,633532)"><div class="lx_elem2"><div class="lx_elem3"><span onclick="lx_sf(633532)"><img src="/img/cmt.svg" />Hujjatga taklif yuborish</span><span onclick="lx_pa(633532)"><img src="/img/vlm.svg" />Audioni tinglash</span><span onclick="lx_cl(633532)"><img src="/img/lnk.svg" />Hujjat elementidan havola olish</span></div></div><div name="633532" id="633532"></div></div><div class="APPL_BANNER_LANDSCAPE_TITLE lx_elem" onmousemove="lx_mo(event,633533)"><div class="lx_elem2"><div class="lx_elem3"><span onclick="lx_sf(633533)"><img src="/img/cmt.svg" />Hujjatga taklif yuborish</span><span onclick="lx_pa(633533)"><img src="/img/vlm.svg" />Audioni tinglash</span><span onclick="lx_cl(633533)"><img src="/img/lnk.svg" />Hujjat elementidan havola olish</span></div></div><div name="633533" id="633533">ПРИЛОЖЕНИЕ<br />к <a href="/uz/docs/627324#633455">Положению </a>о порядке ведения государственного кадастра автомобильных дорог </div></div><div class="ACT_TITLE_APPL lx_elem" onmousemove="lx_mo(event,633534)"><div class="lx_elem2"><div class="lx_elem3"><span onclick="lx_sf(633534)"><img src="/img/cmt.svg" />Hujjatga taklif yuborish</span><span onclick="lx_pa(633534)"><img src="/img/vlm.svg" />Audioni tinglash</span><span onclick="lx_cl(633534)"><img src="/img/lnk.svg" />Hujjat elementidan havola olish</span></div></div><div name="633534" id="633534">Схема ведения государственного кадастра автомобильных дорог</div></div><div class="BY_DEFAULT lx_elem" onmousemove="lx_mo(event,633535)"><div class="lx_elem2"><div class="lx_elem3"><span onclick="lx_sf(633535)"><img src="/img/cmt.svg" />Hujjatga taklif yuborish</span><span onclick="lx_pa(633535)"><img src="/img/vlm.svg" />Audioni tinglash</span><span onclick="lx_cl(633535)"><img src="/img/lnk.svg" />Hujjat elementidan havola olish</span></div></div><div name="633535" id="633535"></div></div><div class="COMMENT"><label id="s3934"></label><div name="edi3315481" id="edi3315481">См. <a href="/uz/docs/627324?ONDATE=30.06.2005 00#633544">предыдущую</a> редакцию.</div></div><div class="BY_DEFAULT lx_elem" onmousemove="lx_mo(event,3315481)"><div class="lx_elem2"><div class="lx_elem3"><span onclick="lx_sf(3315481)"><img src="/img/cmt.svg" />Hujjatga taklif yuborish</span><span onclick="lx_pa(3315481)"><img src="/img/vlm.svg" />Audioni tinglash</span><span onclick="lx_cl(3315481)"><img src="/img/lnk.svg" />Hujjat elementidan havola olish</span></div></div><div name="3315481" id="3315481"></div></div><div class="TEXT_CENTER lx_elem" onmousemove="lx_mo(event,3315482)"><div class="lx_elem2"><div class="lx_elem3"><span onclick="lx_sf(3315482)"><img src="/img/cmt.svg" />Hujjatga taklif yuborish</span><span onclick="lx_pa(3315482)"><img src="/img/vlm.svg" />Audioni tinglash</span><span onclick="lx_cl(3315482)"><img src="/img/lnk.svg" />Hujjat elementidan havola olish</span></div></div><div name="3315482" id="3315482"><img src="/uz/files/3315487" /></div></div><div class="FOOTNOTE lx_elem" onmousemove="lx_mo(event,3315488)"><div class="lx_elem2"><div class="lx_elem3"><span onclick="lx_sf(3315488)"><img src="/img/cmt.svg" />Hujjatga taklif yuborish</span><span onclick="lx_pa(3315488)"><img src="/img/vlm.svg" />Audioni tinglash</span><span onclick="lx_cl(3315488)"><img src="/img/lnk.svg" />Hujjat elementidan havola olish</span></div></div><div name="3315488" id="3315488">* Стрелками обозначены направления движения кадастровой информации. </div></div><div class="CHANGES_ORIGINS"><label id="s1104"></label><div name="3315489" id="3315489">(приложение в редакции <a href="/uz/docs/3261311?ONDATE=19.07.2017 00#3261860">постановления </a>Кабинета Министров Республики Узбекистан от 7 июля 2017 года № 472 — СЗ РУ, 2017 г., № 28, ст. 649)</div></div><div class="ACT_TEXT lx_elem" onmousemove="lx_mo(event,634671)"><div class="lx_elem2"><div class="lx_elem3"><span onclick="lx_sf(634671)"><img src="/img/cmt.svg" />Hujjatga taklif yuborish</span><span onclick="lx_pa(634671)"><img src="/img/vlm.svg" />Audioni tinglash</span><span onclick="lx_cl(634671)"><img src="/img/lnk.svg" />Hujjat elementidan havola olish</span></div></div><div name="634671" id="634671">1. Собственники/пользователи объектов автомобильных дорог, функционирующие в системе ГАК «Узавтойул» и вне системы ГАК «Узавтойул», представляют кадастровую информацию по объектам автомобильных дорог в кадастровые подразделения ТДДСО.</div></div><div class="ACT_TEXT lx_elem" onmousemove="lx_mo(event,634672)"><div class="lx_elem2"><div class="lx_elem3"><span onclick="lx_sf(634672)"><img src="/img/cmt.svg" />Hujjatga taklif yuborish</span><span onclick="lx_pa(634672)"><img src="/img/vlm.svg" />Audioni tinglash</span><span onclick="lx_cl(634672)"><img src="/img/lnk.svg" />Hujjat elementidan havola olish</span></div></div><div name="634672" id="634672">2. Кадастровые подразделения ТДДСО осуществляют сбор кадастровой информации по объектам автомобильных дорог от собственников и пользователей этих объектов, формируют кадастровое дело в пределах своих территорий, передают информацию по объектам автомобильных дорог в уполномоченную организацию по ведению ГКАД.</div></div><div class="ACT_TEXT lx_elem" onmousemove="lx_mo(event,634673)"><div class="lx_elem2"><div class="lx_elem3"><span onclick="lx_sf(634673)"><img src="/img/cmt.svg" />Hujjatga taklif yuborish</span><span onclick="lx_pa(634673)"><img src="/img/vlm.svg" />Audioni tinglash</span><span onclick="lx_cl(634673)"><img src="/img/lnk.svg" />Hujjat elementidan havola olish</span></div></div><div name="634673" id="634673">3. Уполномоченная организация по ведению ГКАД получает информацию о земельных участках, зданиях и сооружениях из государственного земельного кадастра и государственного кадастра зданий и сооружений.</div></div><div class="ACT_TEXT lx_elem" onmousemove="lx_mo(event,634674)"><div class="lx_elem2"><div class="lx_elem3"><span onclick="lx_sf(634674)"><img src="/img/cmt.svg" />Hujjatga taklif yuborish</span><span onclick="lx_pa(634674)"><img src="/img/vlm.svg" />Audioni tinglash</span><span onclick="lx_cl(634674)"><img src="/img/lnk.svg" />Hujjat elementidan havola olish</span></div></div><div name="634674" id="634674">4. Уполномоченная организация по ведению ГКАД после включения объекта автомобильных дорог в ГКАД передает кадастровую информацию в базу данных ЕСГК Госкомземгеодезкадастра.</div></div><div class="ACT_TEXT lx_elem" onmousemove="lx_mo(event,634675)"><div class="lx_elem2"><div class="lx_elem3"><span onclick="lx_sf(634675)"><img src="/img/cmt.svg" />Hujjatga taklif yuborish</span><span onclick="lx_pa(634675)"><img src="/img/vlm.svg" />Audioni tinglash</span><span onclick="lx_cl(634675)"><img src="/img/lnk.svg" />Hujjat elementidan havola olish</span></div></div><div name="634675" id="634675">5. Уполномоченная организация по ведению ГКАД по запросу может получить информацию по объектам автомобильных дорог из базы данных ЕСГК. </div></div><div class="ACT_TEXT lx_elem" onmousemove="lx_mo(event,634676)"><div class="lx_elem2"><div class="lx_elem3"><span onclick="lx_sf(634676)"><img src="/img/cmt.svg" />Hujjatga taklif yuborish</span><span onclick="lx_pa(634676)"><img src="/img/vlm.svg" />Audioni tinglash</span><span onclick="lx_cl(634676)"><img src="/img/lnk.svg" />Hujjat elementidan havola olish</span></div></div><div name="634676" id="634676">6. Уполномоченная организация по ведению ГКАД направляет необходимую информацию по объектам автомобильных дорог в кадастровые подразделения ТДДСО.</div></div><div class="ACT_TEXT lx_elem" onmousemove="lx_mo(event,634677)"><div class="lx_elem2"><div class="lx_elem3"><span onclick="lx_sf(634677)"><img src="/img/cmt.svg" />Hujjatga taklif yuborish</span><span onclick="lx_pa(634677)"><img src="/img/vlm.svg" />Audioni tinglash</span><span onclick="lx_cl(634677)"><img src="/img/lnk.svg" />Hujjat elementidan havola olish</span></div></div><div name="634677" id="634677">7. Пользователи базы данных ЕСГК по запросу могут получить кадастровую информацию по объектам автомобильных дорог.</div></div><div class="BY_DEFAULT lx_elem" onmousemove="lx_mo(event,633547)"><div class="lx_elem2"><div class="lx_elem3"><span onclick="lx_sf(633547)"><img src="/img/cmt.svg" />Hujjatga taklif yuborish</span><span onclick="lx_pa(633547)"><img src="/img/vlm.svg" />Audioni tinglash</span><span onclick="lx_cl(633547)"><img src="/img/lnk.svg" />Hujjat elementidan havola olish</span></div></div><div name="633547" id="633547"></div></div><div class="APPL_BANNER_LANDSCAPE_TITLE lx_elem" onmousemove="lx_mo(event,633549)"><div class="lx_elem2"><div class="lx_elem3"><span onclick="lx_sf(633549)"><img src="/img/cmt.svg" />Hujjatga taklif yuborish</span><span onclick="lx_pa(633549)"><img src="/img/vlm.svg" />Audioni tinglash</span><span onclick="lx_cl(633549)"><img src="/img/lnk.svg" />Hujjat elementidan havola olish</span></div></div><div name="633549" id="633549">ПРИЛОЖЕНИЕ № 2<br /> к <a href="/uz/docs/627324#633432">постановлению</a> Кабинета Министров<br /> от 30 июня 2005 года № 152 </div></div><div class="ACT_FORM lx_elem" onmousemove="lx_mo(event,633551)"><div class="lx_elem2"><div class="lx_elem3"><span onclick="lx_sf(633551)"><img src="/img/cmt.svg" />Hujjatga taklif yuborish</span><span onclick="lx_pa(633551)"><img src="/img/vlm.svg" />Audioni tinglash</span><span onclick="lx_cl(633551)"><img src="/img/lnk.svg" />Hujjat elementidan havola olish</span></div></div><div name="633551" id="633551">ПОЛОЖЕНИЕ</div></div><div class="ACT_TITLE_APPL lx_elem" onmousemove="lx_mo(event,633552)"><div class="lx_elem2"><div class="lx_elem3"><span onclick="lx_sf(633552)"><img src="/img/cmt.svg" />Hujjatga taklif yuborish</span><span onclick="lx_pa(633552)"><img src="/img/vlm.svg" />Audioni tinglash</span><span onclick="lx_cl(633552)"><img src="/img/lnk.svg" />Hujjat elementidan havola olish</span></div></div><div name="633552" id="633552">о порядке ведения государственного кадастра железных дорог </div></div><div class="BY_DEFAULT lx_elem" onmousemove="lx_mo(event,633554)"><div class="lx_elem2"><div class="lx_elem3"><span onclick="lx_sf(633554)"><img src="/img/cmt.svg" />Hujjatga taklif yuborish</span><span onclick="lx_pa(633554)"><img src="/img/vlm.svg" />Audioni tinglash</span><span onclick="lx_cl(633554)"><img src="/img/lnk.svg" />Hujjat elementidan havola olish</span></div></div><div name="633554" id="633554"></div></div><div class="TEXT_HEADER_DEFAULT lx_elem" onmousemove="lx_mo(event,633556)"><div class="lx_elem2"><div class="lx_elem3"><span onclick="lx_sf(633556)"><img src="/img/cmt.svg" />Hujjatga taklif yuborish</span><span onclick="lx_pa(633556)"><img src="/img/vlm.svg" />Audioni tinglash</span><span onclick="lx_cl(633556)"><img src="/img/lnk.svg" />Hujjat elementidan havola olish</span></div></div><div name="633556" id="633556">I. Общие положения</div></div><div class="ACT_TEXT lx_elem" onmousemove="lx_mo(event,633565)"><div class="lx_elem2"><div class="lx_elem3"><span onclick="lx_sf(633565)"><img src="/img/cmt.svg" />Hujjatga taklif yuborish</span><span onclick="lx_pa(633565)"><img src="/img/vlm.svg" />Audioni tinglash</span><span onclick="lx_cl(633565)"><img src="/img/lnk.svg" />Hujjat elementidan havola olish</span></div></div><div name="633565" id="633565">1. Государственный кадастр железных дорог (ГКЖД) ведется в соответствии с <a href="/uz/docs/19480">Законом </a>Республики Узбекистан «О государственных кадастрах», <a href="/uz/docs/507526#519587">Положением</a> о порядке создания и ведения Единой системы государственных кадастров (ЕСГК), утвержденным постановлением Кабинета Министров Республики Узбекистан от 16 февраля 2005 г. № 66, другими нормативно-правовыми актами и настоящим Положением.</div></div><div class="COMMENT"><label id="s3934"></label><div name="edi6888207" id="edi6888207">См. <a href="/uz/docs/627324?ONDATE=30.06.2005 00#633567">предыдущую</a> редакцию.</div></div><div class="BY_DEFAULT lx_elem" onmousemove="lx_mo(event,6888207)"><div class="lx_elem2"><div class="lx_elem3"><span onclick="lx_sf(6888207)"><img src="/img/cmt.svg" />Hujjatga taklif yuborish</span><span onclick="lx_pa(6888207)"><img src="/img/vlm.svg" />Audioni tinglash</span><span onclick="lx_cl(6888207)"><img src="/img/lnk.svg" />Hujjat elementidan havola olish</span></div></div><div name="6888207" id="6888207"></div></div><div class="ACT_TEXT lx_elem" onmousemove="lx_mo(event,6888223)"><div class="lx_elem2"><div class="lx_elem3"><span onclick="lx_sf(6888223)"><img src="/img/cmt.svg" />Hujjatga taklif yuborish</span><span onclick="lx_pa(6888223)"><img src="/img/vlm.svg" />Audioni tinglash</span><span onclick="lx_cl(6888223)"><img src="/img/lnk.svg" />Hujjat elementidan havola olish</span></div></div><div name="6888223" id="6888223">2. ГКЖД - это система обновляемой достоверной информации об объектах железных дорог, их географическом расположении, землях, их границах, охранных зонах, правовом статусе, количественных и качественных характеристиках и экономической оценке.</div></div><div class="COMMENT" style="display:none"><label id="s527"></label><div class="COMMENTLEXUZ"><img src="/image/favicon.gif" /> Комментарий LexUz</div><div name="6888237" id="6888237">Неофициальный перевод.   Пункт 2 в  редакции  <a href="/uz/docs/6240957">постановления</a>   Кабинета Министров Республики Узбекистан от 18 октября 2022 года № 610. Cм.   официальный   текст на <a href="/uz/docs/627293?ONDATE=19.10.2022 00#6255165">узбекском языке</a>.</div></div><div class="ACT_TEXT lx_elem" onmousemove="lx_mo(event,633570)"><div class="lx_elem2"><div class="lx_elem3"><span onclick="lx_sf(633570)"><img src="/img/cmt.svg" />Hujjatga taklif yuborish</span><span onclick="lx_pa(633570)"><img src="/img/vlm.svg" />Audioni tinglash</span><span onclick="lx_cl(633570)"><img src="/img/lnk.svg" />Hujjat elementidan havola olish</span></div></div><div name="633570" id="633570">3. ГКЖД является составной частью ЕСГК и ведется в целях учета и оценки состояния объектов железных дорог.</div></div><div class="COMMENT"><label id="s3934"></label><div name="edi6888251" id="edi6888251">См. <a href="/uz/docs/627324?ONDATE=30.06.2005 00#633572">предыдущую</a> редакцию.</div></div><div class="BY_DEFAULT lx_elem" onmousemove="lx_mo(event,6888251)"><div class="lx_elem2"><div class="lx_elem3"><span onclick="lx_sf(6888251)"><img src="/img/cmt.svg" />Hujjatga taklif yuborish</span><span onclick="lx_pa(6888251)"><img src="/img/vlm.svg" />Audioni tinglash</span><span onclick="lx_cl(6888251)"><img src="/img/lnk.svg" />Hujjat elementidan havola olish</span></div></div><div name="6888251" id="6888251"></div></div><div class="ACT_TEXT lx_elem" onmousemove="lx_mo(event,6888256)"><div class="lx_elem2"><div class="lx_elem3"><span onclick="lx_sf(6888256)"><img src="/img/cmt.svg" />Hujjatga taklif yuborish</span><span onclick="lx_pa(6888256)"><img src="/img/vlm.svg" />Audioni tinglash</span><span onclick="lx_cl(6888256)"><img src="/img/lnk.svg" />Hujjat elementidan havola olish</span></div></div><div name="6888256" id="6888256">4. Объектами ГКЖД являются функционирующие и принятые в эксплуатацию железнодорожные пути, выделенные зоны, охранные зоны, станции и прочие объекты железных дорог, расположенные на территории Республики Узбекистан.</div></div><div class="COMMENT" style="display:none"><label id="s527"></label><div class="COMMENTLEXUZ"><img src="/image/favicon.gif" /> Комментарий LexUz</div><div name="6888269" id="6888269">Неофициальный перевод.   Пункт 4 в  редакции  <a href="/uz/docs/6240957">постановления</a>  Кабинета Министров Республики Узбекистан от 18 октября 2022 года № 610. Cм.  официальный   текст на <a href="/uz/docs/627293?ONDATE=19.10.2022 00#6255170">узбекском языке</a>.</div></div><div class="COMMENT"><label id="s3934"></label><div name="edi6888271" id="edi6888271">См. <a href="/uz/docs/627324?ONDATE=30.06.2005 00#633574">предыдущую</a> редакцию.</div></div><div class="BY_DEFAULT lx_elem" onmousemove="lx_mo(event,6888271)"><div class="lx_elem2"><div class="lx_elem3"><span onclick="lx_sf(6888271)"><img src="/img/cmt.svg" />Hujjatga taklif yuborish</span><span onclick="lx_pa(6888271)"><img src="/img/vlm.svg" />Audioni tinglash</span><span onclick="lx_cl(6888271)"><img src="/img/lnk.svg" />Hujjat elementidan havola olish</span></div></div><div name="6888271" id="6888271"></div></div><div class="ACT_TEXT lx_elem" onmousemove="lx_mo(event,6888274)"><div class="lx_elem2"><div class="lx_elem3"><span onclick="lx_sf(6888274)"><img src="/img/cmt.svg" />Hujjatga taklif yuborish</span><span onclick="lx_pa(6888274)"><img src="/img/vlm.svg" />Audioni tinglash</span><span onclick="lx_cl(6888274)"><img src="/img/lnk.svg" />Hujjat elementidan havola olish</span></div></div><div name="6888274" id="6888274">5. Уполномоченным органом по ведению ГКЖД является Акционерное общество «Ўзбекистон темир йуллари».</div></div><div class="COMMENT" style="display:none"><label id="s527"></label><div class="COMMENTLEXUZ"><img src="/image/favicon.gif" /> Комментарий LexUz</div><div name="6888277" id="6888277">Неофициальный перевод.    Пункт 5 в  редакции   <a href="/uz/docs/6240957">постановления</a>   Кабинета Министров Республики Узбекистан от 18 октября 2022 года № 610. Cм.   официальный   текст на <a href="/uz/docs/627293?ONDATE=19.10.2022 00#6255175">узбекском языке</a>.</div></div><div class="COMMENT"><label id="s3934"></label><div name="edi6888282" id="edi6888282">См. <a href="/uz/docs/627324?ONDATE=30.06.2005 00#633575">предыдущую</a> редакцию.</div></div><div class="BY_DEFAULT lx_elem" onmousemove="lx_mo(event,6888282)"><div class="lx_elem2"><div class="lx_elem3"><span onclick="lx_sf(6888282)"><img src="/img/cmt.svg" />Hujjatga taklif yuborish</span><span onclick="lx_pa(6888282)"><img src="/img/vlm.svg" />Audioni tinglash</span><span onclick="lx_cl(6888282)"><img src="/img/lnk.svg" />Hujjat elementidan havola olish</span></div></div><div name="6888282" id="6888282"></div></div><div class="ACT_TEXT lx_elem" onmousemove="lx_mo(event,6888284)"><div class="lx_elem2"><div class="lx_elem3"><span onclick="lx_sf(6888284)"><img src="/img/cmt.svg" />Hujjatga taklif yuborish</span><span onclick="lx_pa(6888284)"><img src="/img/vlm.svg" />Audioni tinglash</span><span onclick="lx_cl(6888284)"><img src="/img/lnk.svg" />Hujjat elementidan havola olish</span></div></div><div name="6888284" id="6888284">6. ГКЖД предназначен для обеспечения органов государственной власти и управления, Акционерного общества «Ўзбекистон темир йуллари», заинтересованных юридических и физических лиц достоверной кадастровой информацией об объектах железных дорог.</div></div><div class="COMMENT" style="display:none"><label id="s527"></label><div class="COMMENTLEXUZ"><img src="/image/favicon.gif" /> Комментарий LexUz</div><div name="6888289" id="6888289">Неофициальный перевод.   Пункт 6 в  редакции   <a href="/uz/docs/6240957">постановления</a>   Кабинета Министров Республики Узбекистан от 18 октября 2022 года № 610. Cм.  официальный  текст на <a href="/uz/docs/627293?ONDATE=19.10.2022 00#6255178">узбекском языке</a>.</div></div><div class="ACT_TEXT lx_elem" onmousemove="lx_mo(event,633577)"><div class="lx_elem2"><div class="lx_elem3"><span onclick="lx_sf(633577)"><img src="/img/cmt.svg" />Hujjatga taklif yuborish</span><span onclick="lx_pa(633577)"><img src="/img/vlm.svg" />Audioni tinglash</span><span onclick="lx_cl(633577)"><img src="/img/lnk.svg" />Hujjat elementidan havola olish</span></div></div><div name="633577" id="633577">7. Основными принципами ведения ГКЖД являются:</div></div><div class="ACT_TEXT lx_elem" onmousemove="lx_mo(event,633578)"><div class="lx_elem2"><div class="lx_elem3"><span onclick="lx_sf(633578)"><img src="/img/cmt.svg" />Hujjatga taklif yuborish</span><span onclick="lx_pa(633578)"><img src="/img/vlm.svg" />Audioni tinglash</span><span onclick="lx_cl(633578)"><img src="/img/lnk.svg" />Hujjat elementidan havola olish</span></div></div><div name="633578" id="633578">полнота охвата объектов железных дорог на всей территории Республики Узбекистан;</div></div><div class="ACT_TEXT lx_elem" onmousemove="lx_mo(event,633580)"><div class="lx_elem2"><div class="lx_elem3"><span onclick="lx_sf(633580)"><img src="/img/cmt.svg" />Hujjatga taklif yuborish</span><span onclick="lx_pa(633580)"><img src="/img/vlm.svg" />Audioni tinglash</span><span onclick="lx_cl(633580)"><img src="/img/lnk.svg" />Hujjat elementidan havola olish</span></div></div><div name="633580" id="633580">применение единой системы пространственных координат и единой топографической основы;</div></div><div class="ACT_TEXT lx_elem" onmousemove="lx_mo(event,633582)"><div class="lx_elem2"><div class="lx_elem3"><span onclick="lx_sf(633582)"><img src="/img/cmt.svg" />Hujjatga taklif yuborish</span><span onclick="lx_pa(633582)"><img src="/img/vlm.svg" />Audioni tinglash</span><span onclick="lx_cl(633582)"><img src="/img/lnk.svg" />Hujjat elementidan havola olish</span></div></div><div name="633582" id="633582">единство методологии формирования кадастровой информации по всем объектам;</div></div><div class="ACT_TEXT lx_elem" onmousemove="lx_mo(event,633583)"><div class="lx_elem2"><div class="lx_elem3"><span onclick="lx_sf(633583)"><img src="/img/cmt.svg" />Hujjatga taklif yuborish</span><span onclick="lx_pa(633583)"><img src="/img/vlm.svg" />Audioni tinglash</span><span onclick="lx_cl(633583)"><img src="/img/lnk.svg" />Hujjat elementidan havola olish</span></div></div><div name="633583" id="633583">достоверность, наглядность и документальность кадастровой информации;</div></div><div class="ACT_TEXT lx_elem" onmousemove="lx_mo(event,633585)"><div class="lx_elem2"><div class="lx_elem3"><span onclick="lx_sf(633585)"><img src="/img/cmt.svg" />Hujjatga taklif yuborish</span><span onclick="lx_pa(633585)"><img src="/img/vlm.svg" />Audioni tinglash</span><span onclick="lx_cl(633585)"><img src="/img/lnk.svg" />Hujjat elementidan havola olish</span></div></div><div name="633585" id="633585">доступность кадастровой информации.</div></div><div class="ACT_TEXT lx_elem" onmousemove="lx_mo(event,633587)"><div class="lx_elem2"><div class="lx_elem3"><span onclick="lx_sf(633587)"><img src="/img/cmt.svg" />Hujjatga taklif yuborish</span><span onclick="lx_pa(633587)"><img src="/img/vlm.svg" />Audioni tinglash</span><span onclick="lx_cl(633587)"><img src="/img/lnk.svg" />Hujjat elementidan havola olish</span></div></div><div name="633587" id="633587">8. Ведение ГКЖД обеспечивается проведением инвентаризации, учета, оценки объектов железных дорог и предусматривает обязательное использование информации государственного земельного кадастра и государственного кадастра зданий и сооружений.</div></div><div class="ACT_TEXT lx_elem" onmousemove="lx_mo(event,633589)"><div class="lx_elem2"><div class="lx_elem3"><span onclick="lx_sf(633589)"><img src="/img/cmt.svg" />Hujjatga taklif yuborish</span><span onclick="lx_pa(633589)"><img src="/img/vlm.svg" />Audioni tinglash</span><span onclick="lx_cl(633589)"><img src="/img/lnk.svg" />Hujjat elementidan havola olish</span></div></div><div name="633589" id="633589">9. Государственная регистрация прав на земельные участки, здания и сооружения, относящиеся к объектам железных дорог, осуществляется уполномоченными органами в порядке, установленном для регистрации прав на недвижимое имущество.</div></div><div class="ACT_TEXT lx_elem" onmousemove="lx_mo(event,633591)"><div class="lx_elem2"><div class="lx_elem3"><span onclick="lx_sf(633591)"><img src="/img/cmt.svg" />Hujjatga taklif yuborish</span><span onclick="lx_pa(633591)"><img src="/img/vlm.svg" />Audioni tinglash</span><span onclick="lx_cl(633591)"><img src="/img/lnk.svg" />Hujjat elementidan havola olish</span></div></div><div name="633591" id="633591">10. Земельно-кадастровая информация о земельных участках, относящихся к объектам железных дорог, передаваемая из государственного земельного кадастра в ГКЖД, должна содержать сведения о структуре земель по целевому назначению, государственной регистрации прав на земельные участки (включая сведения об имеющихся ограничениях и обременениях в использовании земель, установленных сервитутах), количестве и качестве земель.</div></div><div class="ACT_TEXT lx_elem" onmousemove="lx_mo(event,633594)"><div class="lx_elem2"><div class="lx_elem3"><span onclick="lx_sf(633594)"><img src="/img/cmt.svg" />Hujjatga taklif yuborish</span><span onclick="lx_pa(633594)"><img src="/img/vlm.svg" />Audioni tinglash</span><span onclick="lx_cl(633594)"><img src="/img/lnk.svg" />Hujjat elementidan havola olish</span></div></div><div name="633594" id="633594">11. Кадастровая информация о зданиях и сооружениях, относящихся к объектам железных дорог, передаваемая из государственного кадастра зданий и сооружений в ГКЖД, должна содержать сведения об их целевом назначении, государственной регистрации прав, основных количественных и качественных характеристиках.</div></div><div class="COMMENT"><label id="s3934"></label><div name="edi6888295" id="edi6888295">См. <a href="/uz/docs/627324?ONDATE=30.06.2005 00#633595">предыдущую</a> редакцию.</div></div><div class="BY_DEFAULT lx_elem" onmousemove="lx_mo(event,6888295)"><div class="lx_elem2"><div class="lx_elem3"><span onclick="lx_sf(6888295)"><img src="/img/cmt.svg" />Hujjatga taklif yuborish</span><span onclick="lx_pa(6888295)"><img src="/img/vlm.svg" />Audioni tinglash</span><span onclick="lx_cl(6888295)"><img src="/img/lnk.svg" />Hujjat elementidan havola olish</span></div></div><div name="6888295" id="6888295"></div></div><div class="ACT_TEXT lx_elem" onmousemove="lx_mo(event,6888296)"><div class="lx_elem2"><div class="lx_elem3"><span onclick="lx_sf(6888296)"><img src="/img/cmt.svg" />Hujjatga taklif yuborish</span><span onclick="lx_pa(6888296)"><img src="/img/vlm.svg" />Audioni tinglash</span><span onclick="lx_cl(6888296)"><img src="/img/lnk.svg" />Hujjat elementidan havola olish</span></div></div><div name="6888296" id="6888296">12. Ведение ГКЖД осуществляется посредством геоинформационной системы.</div></div><div class="COMMENT" style="display:none"><label id="s527"></label><div class="COMMENTLEXUZ"><img src="/image/favicon.gif" /> Комментарий LexUz</div><div name="6888318" id="6888318">Неофициальный перевод.    Пункт 12 в  редакции  <a href="/uz/docs/6240957">постановления</a>   Кабинета Министров Республики Узбекистан от 18 октября 2022 года № 610. Cм.   официальный   текст на <a href="/uz/docs/627293#6255204">узбекском языке</a>.</div></div><div class="COMMENT"><label id="s3934"></label><div name="edi6888327" id="edi6888327">См. <a href="/uz/docs/627324?ONDATE=30.06.2005 00#6257365">предыдущую</a> редакцию.</div></div><div class="BY_DEFAULT lx_elem" onmousemove="lx_mo(event,6888327)"><div class="lx_elem2"><div class="lx_elem3"><span onclick="lx_sf(6888327)"><img src="/img/cmt.svg" />Hujjatga taklif yuborish</span><span onclick="lx_pa(6888327)"><img src="/img/vlm.svg" />Audioni tinglash</span><span onclick="lx_cl(6888327)"><img src="/img/lnk.svg" />Hujjat elementidan havola olish</span></div></div><div name="6888327" id="6888327"></div></div><div class="ACT_TEXT lx_elem" onmousemove="lx_mo(event,6888328)"><div class="lx_elem2"><div class="lx_elem3"><span onclick="lx_sf(6888328)"><img src="/img/cmt.svg" />Hujjatga taklif yuborish</span><span onclick="lx_pa(6888328)"><img src="/img/vlm.svg" />Audioni tinglash</span><span onclick="lx_cl(6888328)"><img src="/img/lnk.svg" />Hujjat elementidan havola olish</span></div></div><div name="6888328" id="6888328">12<sup>1</sup>. Акционерное общество «Ўзбекистон темир йуллари» для ведения ГКЖД создает геоинформационную систему ГКЖД.</div></div><div class="COMMENT" style="display:none"><label id="s527"></label><div class="COMMENTLEXUZ"><img src="/image/favicon.gif" /> Комментарий LexUz</div><div name="6888331" id="6888331">Неофициальный перевод.   Пункт 12<sup>1</sup> введен <a href="/uz/docs/6240957">постановлением</a> Кабинета Министров Республики Узбекистан от 18 октября 2022 года № 610. Cм.   официальный   текст на <a href="/uz/docs/627293?ONDATE=19.10.2022 00#6255233">узбекском языке</a>.</div></div><div class="COMMENT"><label id="s3934"></label><div name="edi6888332" id="edi6888332">См. <a href="/uz/docs/627324?ONDATE=30.06.2005 00#633600">предыдущую</a> редакцию.</div></div><div class="BY_DEFAULT lx_elem" onmousemove="lx_mo(event,6888332)"><div class="lx_elem2"><div class="lx_elem3"><span onclick="lx_sf(6888332)"><img src="/img/cmt.svg" />Hujjatga taklif yuborish</span><span onclick="lx_pa(6888332)"><img src="/img/vlm.svg" />Audioni tinglash</span><span onclick="lx_cl(6888332)"><img src="/img/lnk.svg" />Hujjat elementidan havola olish</span></div></div><div name="6888332" id="6888332"></div></div><div class="ACT_TEXT lx_elem" onmousemove="lx_mo(event,6888334)"><div class="lx_elem2"><div class="lx_elem3"><span onclick="lx_sf(6888334)"><img src="/img/cmt.svg" />Hujjatga taklif yuborish</span><span onclick="lx_pa(6888334)"><img src="/img/vlm.svg" />Audioni tinglash</span><span onclick="lx_cl(6888334)"><img src="/img/lnk.svg" />Hujjat elementidan havola olish</span></div></div><div name="6888334" id="6888334">13. Систематизированная кадастровая информация об объектах железных дорог передается в ЕСГК в режиме реального времени путем интеграции через геоинформационную систему.</div></div><div class="COMMENT" style="display:none"><label id="s527"></label><div class="COMMENTLEXUZ"><img src="/image/favicon.gif" /> Комментарий LexUz</div><div name="6888339" id="6888339">Неофициальный перевод.    Пункт 13 в  редакции  <a href="/uz/docs/6240957">постановления</a>   Кабинета Министров Республики Узбекистан от 18 октября 2022 года № 610. Cм.  официальный   текст на <a href="/uz/docs/627293?ONDATE=19.10.2022 00#6255246">узбекском языке</a>.</div></div><div class="COMMENT"><label id="s3934"></label><div name="edi6888346" id="edi6888346">См. <a href="/uz/docs/627324?ONDATE=30.06.2005 00#6257377">предыдущую</a> редакцию.</div></div><div class="BY_DEFAULT lx_elem" onmousemove="lx_mo(event,6888346)"><div class="lx_elem2"><div class="lx_elem3"><span onclick="lx_sf(6888346)"><img src="/img/cmt.svg" />Hujjatga taklif yuborish</span><span onclick="lx_pa(6888346)"><img src="/img/vlm.svg" />Audioni tinglash</span><span onclick="lx_cl(6888346)"><img src="/img/lnk.svg" />Hujjat elementidan havola olish</span></div></div><div name="6888346" id="6888346"></div></div><div class="ACT_TEXT lx_elem" onmousemove="lx_mo(event,6888349)"><div class="lx_elem2"><div class="lx_elem3"><span onclick="lx_sf(6888349)"><img src="/img/cmt.svg" />Hujjatga taklif yuborish</span><span onclick="lx_pa(6888349)"><img src="/img/vlm.svg" />Audioni tinglash</span><span onclick="lx_cl(6888349)"><img src="/img/lnk.svg" />Hujjat elementidan havola olish</span></div></div><div name="6888349" id="6888349">13<sup>1</sup>. Математическая основа тематических слоев ГКЖД должна соответствовать математической основе базовой картографической основы, а предоставляемые сведения должны содержаться во всемирной системе геодезических координат 1984 года (WGS-84).</div></div><div class="ACT_TEXT lx_elem" onmousemove="lx_mo(event,6888354)"><div class="lx_elem2"><div class="lx_elem3"><span onclick="lx_sf(6888354)"><img src="/img/cmt.svg" />Hujjatga taklif yuborish</span><span onclick="lx_pa(6888354)"><img src="/img/vlm.svg" />Audioni tinglash</span><span onclick="lx_cl(6888354)"><img src="/img/lnk.svg" />Hujjat elementidan havola olish</span></div></div><div name="6888354" id="6888354">13<sup>2</sup>. При формировании тематических слоев ГКЖД взаимосвязанность и смежность векторных объектов (точечная, линейная и плоская) изображается с учетом их пространственного расположения.</div></div><div class="COMMENT" style="display:none"><label id="s527"></label><div class="COMMENTLEXUZ"><img src="/image/favicon.gif" /> Комментарий LexUz</div><div name="6888365" id="6888365">Неофициальный перевод.   Пункты 13<sup>1</sup> и 13<sup>2 </sup>введены <a href="/uz/docs/6240957">постановлением</a> Кабинета Министров Республики Узбекистан от 18 октября 2022 года № 610. Cм.   официальный   текст на <a href="/uz/docs/627293?ONDATE=19.10.2022 00#6255259">узбекском языке</a>.</div></div><div class="COMMENT"><label id="s3934"></label><div name="edi6888386" id="edi6888386">См. <a href="/uz/docs/627324?ONDATE=30.06.2005 00#633602">предыдущую</a> редакцию.</div></div><div class="BY_DEFAULT lx_elem" onmousemove="lx_mo(event,6888386)"><div class="lx_elem2"><div class="lx_elem3"><span onclick="lx_sf(6888386)"><img src="/img/cmt.svg" />Hujjatga taklif yuborish</span><span onclick="lx_pa(6888386)"><img src="/img/vlm.svg" />Audioni tinglash</span><span onclick="lx_cl(6888386)"><img src="/img/lnk.svg" />Hujjat elementidan havola olish</span></div></div><div name="6888386" id="6888386"></div></div><div class="ACT_TEXT lx_elem" onmousemove="lx_mo(event,6888391)"><div class="lx_elem2"><div class="lx_elem3"><span onclick="lx_sf(6888391)"><img src="/img/cmt.svg" />Hujjatga taklif yuborish</span><span onclick="lx_pa(6888391)"><img src="/img/vlm.svg" />Audioni tinglash</span><span onclick="lx_cl(6888391)"><img src="/img/lnk.svg" />Hujjat elementidan havola olish</span></div></div><div name="6888391" id="6888391">14. Финансирование работ по созданию и ведению ГКЖД осуществляется за счет средств Акционерного общества «Ўзбекистон темир йуллари».</div></div><div class="COMMENT" style="display:none"><label id="s527"></label><div class="COMMENTLEXUZ"><img src="/image/favicon.gif" /> Комментарий LexUz</div><div name="6888399" id="6888399">Неофициальный перевод.   Пункт 14 в  редакции  <a href="/uz/docs/6240957">постановления</a>   Кабинета Министров Республики Узбекистан от 18 октября 2022 года № 610. Cм.   официальный   текст на <a href="/uz/docs/627293?ONDATE=19.10.2022 00#6255280">узбекском языке</a>.</div></div><div class="TEXT_HEADER_DEFAULT lx_elem" onmousemove="lx_mo(event,633605)"><div class="lx_elem2"><div class="lx_elem3"><span onclick="lx_sf(633605)"><img src="/img/cmt.svg" />Hujjatga taklif yuborish</span><span onclick="lx_pa(633605)"><img src="/img/vlm.svg" />Audioni tinglash</span><span onclick="lx_cl(633605)"><img src="/img/lnk.svg" />Hujjat elementidan havola olish</span></div></div><div name="633605" id="633605">II. Организация ведения ГКЖД</div></div><div class="COMMENT"><label id="s3934"></label><div name="edi6888418" id="edi6888418">См. <a href="/uz/docs/627324?ONDATE=30.06.2005 00#633608">предыдущую</a> редакцию.</div></div><div class="BY_DEFAULT lx_elem" onmousemove="lx_mo(event,6888418)"><div class="lx_elem2"><div class="lx_elem3"><span onclick="lx_sf(6888418)"><img src="/img/cmt.svg" />Hujjatga taklif yuborish</span><span onclick="lx_pa(6888418)"><img src="/img/vlm.svg" />Audioni tinglash</span><span onclick="lx_cl(6888418)"><img src="/img/lnk.svg" />Hujjat elementidan havola olish</span></div></div><div name="6888418" id="6888418"></div></div><div class="ACT_TEXT lx_elem" onmousemove="lx_mo(event,6888420)"><div class="lx_elem2"><div class="lx_elem3"><span onclick="lx_sf(6888420)"><img src="/img/cmt.svg" />Hujjatga taklif yuborish</span><span onclick="lx_pa(6888420)"><img src="/img/vlm.svg" />Audioni tinglash</span><span onclick="lx_cl(6888420)"><img src="/img/lnk.svg" />Hujjat elementidan havola olish</span></div></div><div name="6888420" id="6888420">15. Ведение ГКЖД осуществляется следующими структурными подразделениями Акционерного общества «Ўзбекистон темир йуллари»:</div></div><div class="ACT_TEXT lx_elem" onmousemove="lx_mo(event,6888421)"><div class="lx_elem2"><div class="lx_elem3"><span onclick="lx_sf(6888421)"><img src="/img/cmt.svg" />Hujjatga taklif yuborish</span><span onclick="lx_pa(6888421)"><img src="/img/vlm.svg" />Audioni tinglash</span><span onclick="lx_cl(6888421)"><img src="/img/lnk.svg" />Hujjat elementidan havola olish</span></div></div><div name="6888421" id="6888421">отделом государственного кадастра железных дорог Управления стратегического развития Акционерного общества «Ўзбекистон темир йуллари»;</div></div><div class="ACT_TEXT lx_elem" onmousemove="lx_mo(event,6888423)"><div class="lx_elem2"><div class="lx_elem3"><span onclick="lx_sf(6888423)"><img src="/img/cmt.svg" />Hujjatga taklif yuborish</span><span onclick="lx_pa(6888423)"><img src="/img/vlm.svg" />Audioni tinglash</span><span onclick="lx_cl(6888423)"><img src="/img/lnk.svg" />Hujjat elementidan havola olish</span></div></div><div name="6888423" id="6888423">кадастровыми подразделениями железнодорожных предприятий.</div></div><div class="ACT_TEXT lx_elem" onmousemove="lx_mo(event,6888424)"><div class="lx_elem2"><div class="lx_elem3"><span onclick="lx_sf(6888424)"><img src="/img/cmt.svg" />Hujjatga taklif yuborish</span><span onclick="lx_pa(6888424)"><img src="/img/vlm.svg" />Audioni tinglash</span><span onclick="lx_cl(6888424)"><img src="/img/lnk.svg" />Hujjat elementidan havola olish</span></div></div><div name="6888424" id="6888424">Общее руководство работами по ведению ГКЖД осуществляет главный менеджер - главный инженер Акционерного общества «Ўзбекистон темир йуллари».</div></div><div class="ACT_TEXT lx_elem" onmousemove="lx_mo(event,6888426)"><div class="lx_elem2"><div class="lx_elem3"><span onclick="lx_sf(6888426)"><img src="/img/cmt.svg" />Hujjatga taklif yuborish</span><span onclick="lx_pa(6888426)"><img src="/img/vlm.svg" />Audioni tinglash</span><span onclick="lx_cl(6888426)"><img src="/img/lnk.svg" />Hujjat elementidan havola olish</span></div></div><div name="6888426" id="6888426">Методическое обеспечение ведения ГКЖД осуществляет Акционерное общество «Ўзбекистон темир йуллари».</div></div><div class="COMMENT" style="display:none"><label id="s527"></label><div class="COMMENTLEXUZ"><img src="/image/favicon.gif" /> Комментарий LexUz</div><div name="6888428" id="6888428">Неофициальный перевод.    Пункт 15 в  редакции  <a href="/uz/docs/6240957">постановления</a>   Кабинета Министров Республики Узбекистан от 18 октября 2022 года № 610. Cм.   официальный   текст на <a href="/uz/docs/627293?ONDATE=19.10.2022 00#6255300">узбекском языке</a>.</div></div><div class="ACT_TEXT lx_elem" onmousemove="lx_mo(event,633618)"><div class="lx_elem2"><div class="lx_elem3"><span onclick="lx_sf(633618)"><img src="/img/cmt.svg" />Hujjatga taklif yuborish</span><span onclick="lx_pa(633618)"><img src="/img/vlm.svg" />Audioni tinglash</span><span onclick="lx_cl(633618)"><img src="/img/lnk.svg" />Hujjat elementidan havola olish</span></div></div><div name="633618" id="633618">16. Ведение ГКЖД осуществляется в соответствии со схемой согласно <a href="/uz/docs/627324#633664">приложению</a> к настоящему Положению.</div></div><div class="COMMENT"><label id="s3934"></label><div name="edi6888438" id="edi6888438">См. <a href="/uz/docs/627324?ONDATE=30.06.2005 00#633621">предыдущую</a> редакцию.</div></div><div class="BY_DEFAULT lx_elem" onmousemove="lx_mo(event,6888438)"><div class="lx_elem2"><div class="lx_elem3"><span onclick="lx_sf(6888438)"><img src="/img/cmt.svg" />Hujjatga taklif yuborish</span><span onclick="lx_pa(6888438)"><img src="/img/vlm.svg" />Audioni tinglash</span><span onclick="lx_cl(6888438)"><img src="/img/lnk.svg" />Hujjat elementidan havola olish</span></div></div><div name="6888438" id="6888438"></div></div><div class="ACT_TEXT lx_elem" onmousemove="lx_mo(event,6888442)"><div class="lx_elem2"><div class="lx_elem3"><span onclick="lx_sf(6888442)"><img src="/img/cmt.svg" />Hujjatga taklif yuborish</span><span onclick="lx_pa(6888442)"><img src="/img/vlm.svg" />Audioni tinglash</span><span onclick="lx_cl(6888442)"><img src="/img/lnk.svg" />Hujjat elementidan havola olish</span></div></div><div name="6888442" id="6888442">17. Отдел государственного кадастра железных дорог:</div></div><div class="ACT_TEXT lx_elem" onmousemove="lx_mo(event,6888446)"><div class="lx_elem2"><div class="lx_elem3"><span onclick="lx_sf(6888446)"><img src="/img/cmt.svg" />Hujjatga taklif yuborish</span><span onclick="lx_pa(6888446)"><img src="/img/vlm.svg" />Audioni tinglash</span><span onclick="lx_cl(6888446)"><img src="/img/lnk.svg" />Hujjat elementidan havola olish</span></div></div><div name="6888446" id="6888446">обеспечивает внедрение и функционирование автоматизированной геоинформационной системы государственного кадастра железных дорог;</div></div><div class="ACT_TEXT lx_elem" onmousemove="lx_mo(event,6888448)"><div class="lx_elem2"><div class="lx_elem3"><span onclick="lx_sf(6888448)"><img src="/img/cmt.svg" />Hujjatga taklif yuborish</span><span onclick="lx_pa(6888448)"><img src="/img/vlm.svg" />Audioni tinglash</span><span onclick="lx_cl(6888448)"><img src="/img/lnk.svg" />Hujjat elementidan havola olish</span></div></div><div name="6888448" id="6888448">разрабатывает структуру баз данных, осуществляет ее передачу железнодорожным предприятиям, ведет контроль за правильностью заполнения баз данных;</div></div><div class="ACT_TEXT lx_elem" onmousemove="lx_mo(event,6888451)"><div class="lx_elem2"><div class="lx_elem3"><span onclick="lx_sf(6888451)"><img src="/img/cmt.svg" />Hujjatga taklif yuborish</span><span onclick="lx_pa(6888451)"><img src="/img/vlm.svg" />Audioni tinglash</span><span onclick="lx_cl(6888451)"><img src="/img/lnk.svg" />Hujjat elementidan havola olish</span></div></div><div name="6888451" id="6888451">организует обучение кадастрового персонала предприятий работе с автоматизированной геоинформационной системой государственного кадастра железных дорог;</div></div><div class="ACT_TEXT lx_elem" onmousemove="lx_mo(event,6888454)"><div class="lx_elem2"><div class="lx_elem3"><span onclick="lx_sf(6888454)"><img src="/img/cmt.svg" />Hujjatga taklif yuborish</span><span onclick="lx_pa(6888454)"><img src="/img/vlm.svg" />Audioni tinglash</span><span onclick="lx_cl(6888454)"><img src="/img/lnk.svg" />Hujjat elementidan havola olish</span></div></div><div name="6888454" id="6888454">осуществляет систематизацию кадастровой информации, представленной предприятиями, и вносит ее в автоматизированную геоинформационную систему государственного кадастра железных дорог;</div></div><div class="ACT_TEXT lx_elem" onmousemove="lx_mo(event,6888456)"><div class="lx_elem2"><div class="lx_elem3"><span onclick="lx_sf(6888456)"><img src="/img/cmt.svg" />Hujjatga taklif yuborish</span><span onclick="lx_pa(6888456)"><img src="/img/vlm.svg" />Audioni tinglash</span><span onclick="lx_cl(6888456)"><img src="/img/lnk.svg" />Hujjat elementidan havola olish</span></div></div><div name="6888456" id="6888456">осуществляет контроль за сбором учетной и оценочной информации о новых объектах железных дорог;</div></div><div class="ACT_TEXT lx_elem" onmousemove="lx_mo(event,6888458)"><div class="lx_elem2"><div class="lx_elem3"><span onclick="lx_sf(6888458)"><img src="/img/cmt.svg" />Hujjatga taklif yuborish</span><span onclick="lx_pa(6888458)"><img src="/img/vlm.svg" />Audioni tinglash</span><span onclick="lx_cl(6888458)"><img src="/img/lnk.svg" />Hujjat elementidan havola olish</span></div></div><div name="6888458" id="6888458">осуществляет оперативную передачу кадастровой информации в ЕСГК;</div></div><div class="ACT_TEXT lx_elem" onmousemove="lx_mo(event,6888459)"><div class="lx_elem2"><div class="lx_elem3"><span onclick="lx_sf(6888459)"><img src="/img/cmt.svg" />Hujjatga taklif yuborish</span><span onclick="lx_pa(6888459)"><img src="/img/vlm.svg" />Audioni tinglash</span><span onclick="lx_cl(6888459)"><img src="/img/lnk.svg" />Hujjat elementidan havola olish</span></div></div><div name="6888459" id="6888459">ежегодно в установленном порядке представляет в ЕСГК отчет о состоянии и использовании железнодорожных объектов Акционерного общества «Ўзбекистон темир йуллари».</div></div><div class="COMMENT" style="display:none"><label id="s527"></label><div class="COMMENTLEXUZ"><img src="/image/favicon.gif" /> Комментарий LexUz</div><div name="6888463" id="6888463">Неофициальный перевод.    Пункт 17 в  редакции  <a href="/uz/docs/6240957">постановления</a>   Кабинета Министров Республики Узбекистан от 18 октября 2022 года № 610. Cм.  официальный  текст на <a href="/uz/docs/627293?ONDATE=19.10.2022 00#6255412">узбекском языке</a>.</div></div><div class="ACT_TEXT lx_elem" onmousemove="lx_mo(event,633635)"><div class="lx_elem2"><div class="lx_elem3"><span onclick="lx_sf(633635)"><img src="/img/cmt.svg" />Hujjatga taklif yuborish</span><span onclick="lx_pa(633635)"><img src="/img/vlm.svg" />Audioni tinglash</span><span onclick="lx_cl(633635)"><img src="/img/lnk.svg" />Hujjat elementidan havola olish</span></div></div><div name="633635" id="633635">18. Кадастровые подразделения железнодорожных предприятий:</div></div><div class="ACT_TEXT lx_elem" onmousemove="lx_mo(event,633636)"><div class="lx_elem2"><div class="lx_elem3"><span onclick="lx_sf(633636)"><img src="/img/cmt.svg" />Hujjatga taklif yuborish</span><span onclick="lx_pa(633636)"><img src="/img/vlm.svg" />Audioni tinglash</span><span onclick="lx_cl(633636)"><img src="/img/lnk.svg" />Hujjat elementidan havola olish</span></div></div><div name="633636" id="633636">осуществляют сбор и систематизацию текущих изменений в количественном и качественном состоянии железнодорожных объектов, их влиянии на окружающую среду, эколого-экономической оценке;</div></div><div class="COMMENT"><label id="s3934"></label><div name="edi6888500" id="edi6888500">См. <a href="/uz/docs/627324?ONDATE=30.06.2005 00#633638">предыдущую</a> редакцию.</div></div><div class="BY_DEFAULT lx_elem" onmousemove="lx_mo(event,6888500)"><div class="lx_elem2"><div class="lx_elem3"><span onclick="lx_sf(6888500)"><img src="/img/cmt.svg" />Hujjatga taklif yuborish</span><span onclick="lx_pa(6888500)"><img src="/img/vlm.svg" />Audioni tinglash</span><span onclick="lx_cl(6888500)"><img src="/img/lnk.svg" />Hujjat elementidan havola olish</span></div></div><div name="6888500" id="6888500"></div></div><div class="ACT_TEXT lx_elem" onmousemove="lx_mo(event,6888504)"><div class="lx_elem2"><div class="lx_elem3"><span onclick="lx_sf(6888504)"><img src="/img/cmt.svg" />Hujjatga taklif yuborish</span><span onclick="lx_pa(6888504)"><img src="/img/vlm.svg" />Audioni tinglash</span><span onclick="lx_cl(6888504)"><img src="/img/lnk.svg" />Hujjat elementidan havola olish</span></div></div><div name="6888504" id="6888504">ведут кадастровые книги железнодорожных объектов, заполняют базы данных и передают их в ОГКЖД для систематизации и введения в автоматизированную геоинформационную систему государственного кадастра железных дорог;</div></div><div class="COMMENT" style="display:none"><label id="s527"></label><div class="COMMENTLEXUZ"><img src="/image/favicon.gif" /> Комментарий LexUz</div><div name="6888515" id="6888515">Неофициальный перевод.    Абзац третий пункта 18 в  редакции  <a href="/uz/docs/6240957">постановления</a>   Кабинета Министров Республики Узбекистан от 18 октября 2022 года № 610. Cм.   официальный   текст на <a href="/uz/docs/627293?ONDATE=19.10.2022 00#6255478">узбекском языке</a>.</div></div><div class="ACT_TEXT lx_elem" onmousemove="lx_mo(event,633639)"><div class="lx_elem2"><div class="lx_elem3"><span onclick="lx_sf(633639)"><img src="/img/cmt.svg" />Hujjatga taklif yuborish</span><span onclick="lx_pa(633639)"><img src="/img/vlm.svg" />Audioni tinglash</span><span onclick="lx_cl(633639)"><img src="/img/lnk.svg" />Hujjat elementidan havola olish</span></div></div><div name="633639" id="633639">осуществляют постановку на учет новых объектов железных дорог, осуществляют сбор учетной и оценочной информации о них.</div></div><div class="COMMENT"><label id="s3934"></label><div name="edi6888526" id="edi6888526">См. <a href="/uz/docs/627324?ONDATE=30.06.2005 00#633641">предыдущую</a> редакцию.</div></div><div class="BY_DEFAULT lx_elem" onmousemove="lx_mo(event,6888526)"><div class="lx_elem2"><div class="lx_elem3"><span onclick="lx_sf(6888526)"><img src="/img/cmt.svg" />Hujjatga taklif yuborish</span><span onclick="lx_pa(6888526)"><img src="/img/vlm.svg" />Audioni tinglash</span><span onclick="lx_cl(6888526)"><img src="/img/lnk.svg" />Hujjat elementidan havola olish</span></div></div><div name="6888526" id="6888526"></div></div><div class="ACT_TEXT lx_elem" onmousemove="lx_mo(event,6888532)"><div class="lx_elem2"><div class="lx_elem3"><span onclick="lx_sf(6888532)"><img src="/img/cmt.svg" />Hujjatga taklif yuborish</span><span onclick="lx_pa(6888532)"><img src="/img/vlm.svg" />Audioni tinglash</span><span onclick="lx_cl(6888532)"><img src="/img/lnk.svg" />Hujjat elementidan havola olish</span></div></div><div name="6888532" id="6888532">19. Собственники (пользователи) железнодорожных объектов, функционирующих вне системы Акционерного общества «Ўзбекистон темир йуллари», обязаны представлять в кадастровую службу Акционерного общества «Ўзбекистон темир йуллари» информацию о географическом расположении, правовом статусе, количественных характеристиках и оценке кадастровых объектов, а также текущих изменениях в их состоянии.</div></div><div class="COMMENT" style="display:none"><label id="s527"></label><div class="COMMENTLEXUZ"><img src="/image/favicon.gif" /> Комментарий LexUz</div><div name="6888540" id="6888540">Неофициальный перевод. <strong>  </strong>Пункт 19 в  редакции  <a href="/uz/docs/6240957">постановления</a>   Кабинета Министров Республики Узбекистан от 18 октября 2022 года № 610. Cм.  официальный   текст на <a href="/uz/docs/627293#6255481">узбекском языке</a>.</div></div><div class="TEXT_HEADER_DEFAULT lx_elem" onmousemove="lx_mo(event,633644)"><div class="lx_elem2"><div class="lx_elem3"><span onclick="lx_sf(633644)"><img src="/img/cmt.svg" />Hujjatga taklif yuborish</span><span onclick="lx_pa(633644)"><img src="/img/vlm.svg" />Audioni tinglash</span><span onclick="lx_cl(633644)"><img src="/img/lnk.svg" />Hujjat elementidan havola olish</span></div></div><div name="633644" id="633644">III. Порядок ведения ГКЖД</div></div><div class="ACT_TEXT lx_elem" onmousemove="lx_mo(event,633646)"><div class="lx_elem2"><div class="lx_elem3"><span onclick="lx_sf(633646)"><img src="/img/cmt.svg" />Hujjatga taklif yuborish</span><span onclick="lx_pa(633646)"><img src="/img/vlm.svg" />Audioni tinglash</span><span onclick="lx_cl(633646)"><img src="/img/lnk.svg" />Hujjat elementidan havola olish</span></div></div><div name="633646" id="633646">20. Ведение ГКЖД включает опись всех видов объектов железных дорог, учет их количественных и качественных характеристик, эколого-экономическую оценку, а также сбор, анализ, обработку, систематизацию, хранение, обновление и предоставление кадастровой информации заинтересованным пользователям в установленном законодательством порядке.</div></div><div class="ACT_TEXT lx_elem" onmousemove="lx_mo(event,633648)"><div class="lx_elem2"><div class="lx_elem3"><span onclick="lx_sf(633648)"><img src="/img/cmt.svg" />Hujjatga taklif yuborish</span><span onclick="lx_pa(633648)"><img src="/img/vlm.svg" />Audioni tinglash</span><span onclick="lx_cl(633648)"><img src="/img/lnk.svg" />Hujjat elementidan havola olish</span></div></div><div name="633648" id="633648">21. Опись объектов железных дорог является основой для учета их количественных и качественных характеристик и эколого-экономической оценки.</div></div><div class="COMMENT"><label id="s3934"></label><div name="edi6888562" id="edi6888562">См. <a href="/uz/docs/627324?ONDATE=30.06.2005 00#633649">предыдущую</a> редакцию.</div></div><div class="BY_DEFAULT lx_elem" onmousemove="lx_mo(event,6888562)"><div class="lx_elem2"><div class="lx_elem3"><span onclick="lx_sf(6888562)"><img src="/img/cmt.svg" />Hujjatga taklif yuborish</span><span onclick="lx_pa(6888562)"><img src="/img/vlm.svg" />Audioni tinglash</span><span onclick="lx_cl(6888562)"><img src="/img/lnk.svg" />Hujjat elementidan havola olish</span></div></div><div name="6888562" id="6888562"></div></div><div class="ACT_TEXT lx_elem" onmousemove="lx_mo(event,6888573)"><div class="lx_elem2"><div class="lx_elem3"><span onclick="lx_sf(6888573)"><img src="/img/cmt.svg" />Hujjatga taklif yuborish</span><span onclick="lx_pa(6888573)"><img src="/img/vlm.svg" />Audioni tinglash</span><span onclick="lx_cl(6888573)"><img src="/img/lnk.svg" />Hujjat elementidan havola olish</span></div></div><div name="6888573" id="6888573">22. Первичной описи подлежат все виды объектов железных дорог. При этом фиксируются основные показатели.</div></div><div class="ACT_TEXT lx_elem" onmousemove="lx_mo(event,6888576)"><div class="lx_elem2"><div class="lx_elem3"><span onclick="lx_sf(6888576)"><img src="/img/cmt.svg" />Hujjatga taklif yuborish</span><span onclick="lx_pa(6888576)"><img src="/img/vlm.svg" />Audioni tinglash</span><span onclick="lx_cl(6888576)"><img src="/img/lnk.svg" />Hujjat elementidan havola olish</span></div></div><div name="6888576" id="6888576">Состав основных показателей определяется соответствующими нормативными документами, утверждаемыми Акционерным обществом «Ўзбекистон темир йуллари» по согласованию с Агентством по кадастру при Государственном налоговом комитете Республики Узбекистан. По результатам описи составляется паспорт на каждый объект.</div></div><div class="COMMENT" style="display:none"><label id="s527"></label><div class="COMMENTLEXUZ"><img src="/image/favicon.gif" /> Комментарий LexUz</div><div name="6888581" id="6888581">Неофициальный перевод.   Пункт 22 в  редакции  <a href="/uz/docs/6240957">постановления</a>   Кабинета Министров Республики Узбекистан от 18 октября 2022 года № 610. Cм.  официальный   текст на <a href="/uz/docs/627293?ONDATE=19.10.2022 00#6255492">узбекском языке</a>.</div></div><div class="ACT_TEXT lx_elem" onmousemove="lx_mo(event,633650)"><div class="lx_elem2"><div class="lx_elem3"><span onclick="lx_sf(633650)"><img src="/img/cmt.svg" />Hujjatga taklif yuborish</span><span onclick="lx_pa(633650)"><img src="/img/vlm.svg" />Audioni tinglash</span><span onclick="lx_cl(633650)"><img src="/img/lnk.svg" />Hujjat elementidan havola olish</span></div></div><div name="633650" id="633650">23. Основной учет количественных и качественных характеристик осуществляется по каждому объекту железных дорог, который к моменту постановки на учет сдан в эксплуатацию и функционирует.</div></div><div class="ACT_TEXT lx_elem" onmousemove="lx_mo(event,633652)"><div class="lx_elem2"><div class="lx_elem3"><span onclick="lx_sf(633652)"><img src="/img/cmt.svg" />Hujjatga taklif yuborish</span><span onclick="lx_pa(633652)"><img src="/img/vlm.svg" />Audioni tinglash</span><span onclick="lx_cl(633652)"><img src="/img/lnk.svg" />Hujjat elementidan havola olish</span></div></div><div name="633652" id="633652">Дальнейшие изменения, происходящие в характеристиках объектов железных дорог, фиксируются при текущем учете.</div></div><div class="ACT_TEXT lx_elem" onmousemove="lx_mo(event,633654)"><div class="lx_elem2"><div class="lx_elem3"><span onclick="lx_sf(633654)"><img src="/img/cmt.svg" />Hujjatga taklif yuborish</span><span onclick="lx_pa(633654)"><img src="/img/vlm.svg" />Audioni tinglash</span><span onclick="lx_cl(633654)"><img src="/img/lnk.svg" />Hujjat elementidan havola olish</span></div></div><div name="633654" id="633654">24. Учет количественных и качественных характеристик объектов железных дорог включает их классификацию по экономическим, технологическим и экологическим признакам, состав которых определяется нормативными документами по ведению государственного кадастра железных дорог.</div></div><div class="COMMENT"><label id="s3934"></label><div name="edi6888624" id="edi6888624">См. <a href="/uz/docs/627324?ONDATE=30.06.2005 00#633656">предыдущую</a> редакцию.</div></div><div class="BY_DEFAULT lx_elem" onmousemove="lx_mo(event,6888624)"><div class="lx_elem2"><div class="lx_elem3"><span onclick="lx_sf(6888624)"><img src="/img/cmt.svg" />Hujjatga taklif yuborish</span><span onclick="lx_pa(6888624)"><img src="/img/vlm.svg" />Audioni tinglash</span><span onclick="lx_cl(6888624)"><img src="/img/lnk.svg" />Hujjat elementidan havola olish</span></div></div><div name="6888624" id="6888624"></div></div><div class="ACT_TEXT lx_elem" onmousemove="lx_mo(event,6888627)"><div class="lx_elem2"><div class="lx_elem3"><span onclick="lx_sf(6888627)"><img src="/img/cmt.svg" />Hujjatga taklif yuborish</span><span onclick="lx_pa(6888627)"><img src="/img/vlm.svg" />Audioni tinglash</span><span onclick="lx_cl(6888627)"><img src="/img/lnk.svg" />Hujjat elementidan havola olish</span></div></div><div name="6888627" id="6888627">Для учета количественных и качественных характеристик объектов железных дорог Акционерным обществом «Ўзбекистон темир йуллари» по согласованию с Агентством по кадастру при Государственном налоговом комитете Республики Узбекистан разрабатываются технические параметры и форматы предоставления кадастровой информации.</div></div><div class="COMMENT" style="display:none"><label id="s527"></label><div class="COMMENTLEXUZ"><img src="/image/favicon.gif" /> Комментарий LexUz</div><div name="6888633" id="6888633">Неофициальный перевод.  Абзац второй пункта 24 в  редакции  <a href="/uz/docs/6240957">постановления</a>   Кабинета Министров Республики Узбекистан от 18 октября 2022 года № 610. Cм.  официальный    текст на <a href="/uz/docs/627293?ONDATE=19.10.2022 00#6255656">узбекском языке</a>.</div></div><div class="ACT_TEXT lx_elem" onmousemove="lx_mo(event,633658)"><div class="lx_elem2"><div class="lx_elem3"><span onclick="lx_sf(633658)"><img src="/img/cmt.svg" />Hujjatga taklif yuborish</span><span onclick="lx_pa(633658)"><img src="/img/vlm.svg" />Audioni tinglash</span><span onclick="lx_cl(633658)"><img src="/img/lnk.svg" />Hujjat elementidan havola olish</span></div></div><div name="633658" id="633658">Документально оформленная и утвержденная в установленном порядке учетная информация заносится в кадастровую книгу предприятия и вводится в АИС ГКЖД.</div></div><div class="ACT_TEXT lx_elem" onmousemove="lx_mo(event,633659)"><div class="lx_elem2"><div class="lx_elem3"><span onclick="lx_sf(633659)"><img src="/img/cmt.svg" />Hujjatga taklif yuborish</span><span onclick="lx_pa(633659)"><img src="/img/vlm.svg" />Audioni tinglash</span><span onclick="lx_cl(633659)"><img src="/img/lnk.svg" />Hujjat elementidan havola olish</span></div></div><div name="633659" id="633659">25. Экономическая оценка объектов железных дорог производится для определения стоимости каждого объекта для налогообложения, приватизации и других целей.</div></div><div class="ACT_TEXT lx_elem" onmousemove="lx_mo(event,633660)"><div class="lx_elem2"><div class="lx_elem3"><span onclick="lx_sf(633660)"><img src="/img/cmt.svg" />Hujjatga taklif yuborish</span><span onclick="lx_pa(633660)"><img src="/img/vlm.svg" />Audioni tinglash</span><span onclick="lx_cl(633660)"><img src="/img/lnk.svg" />Hujjat elementidan havola olish</span></div></div><div name="633660" id="633660">Экономическая оценка объектов железных дорог производится с учетом их специфики в порядке, установленном законодательством. </div></div><div class="COMMENT"><label id="s3934"></label><div name="edi6888638" id="edi6888638">См. <a href="/uz/docs/627324?ONDATE=30.06.2005 00#633662">предыдущую</a> редакцию.</div></div><div class="BY_DEFAULT lx_elem" onmousemove="lx_mo(event,6888638)"><div class="lx_elem2"><div class="lx_elem3"><span onclick="lx_sf(6888638)"><img src="/img/cmt.svg" />Hujjatga taklif yuborish</span><span onclick="lx_pa(6888638)"><img src="/img/vlm.svg" />Audioni tinglash</span><span onclick="lx_cl(6888638)"><img src="/img/lnk.svg" />Hujjat elementidan havola olish</span></div></div><div name="6888638" id="6888638"></div></div><div class="ACT_TEXT lx_elem" onmousemove="lx_mo(event,6888641)"><div class="lx_elem2"><div class="lx_elem3"><span onclick="lx_sf(6888641)"><img src="/img/cmt.svg" />Hujjatga taklif yuborish</span><span onclick="lx_pa(6888641)"><img src="/img/vlm.svg" />Audioni tinglash</span><span onclick="lx_cl(6888641)"><img src="/img/lnk.svg" />Hujjat elementidan havola olish</span></div></div><div name="6888641" id="6888641">26. Ответственность за достоверность кадастровой информации об объектах железных дорог несут руководители структурных подразделений Акционерного общества «Ўзбекистон темир йуллари», осуществляющие ведение ГКЖД.</div></div><div class="COMMENT" style="display:none"><label id="s527"></label><div class="COMMENTLEXUZ"><img src="/image/favicon.gif" /> Комментарий LexUz</div><div name="6888646" id="6888646">Неофициальный перевод.   Пункт 26 в   редакции   <a href="/uz/docs/6240957">постановления</a>   Кабинета Министров Республики Узбекистан от 18 октября 2022 года № 610. Cм.   официальный   текст на <a href="/uz/docs/627293#6255668">узбекском языке</a>.</div></div><div class="COMMENT"><label id="s3934"></label><div name="edi6888836" id="edi6888836">См. <a href="/uz/docs/627324?ONDATE=30.06.2005 00#633664">предыдущую</a> редакцию.</div></div><div class="BY_DEFAULT lx_elem" onmousemove="lx_mo(event,6888836)"><div class="lx_elem2"><div class="lx_elem3"><span onclick="lx_sf(6888836)"><img src="/img/cmt.svg" />Hujjatga taklif yuborish</span><span onclick="lx_pa(6888836)"><img src="/img/vlm.svg" />Audioni tinglash</span><span onclick="lx_cl(6888836)"><img src="/img/lnk.svg" />Hujjat elementidan havola olish</span></div></div><div name="6888836" id="6888836"></div></div><div class="APPL_BANNER_LANDSCAPE_TITLE lx_elem" onmousemove="lx_mo(event,6888842)"><div class="lx_elem2"><div class="lx_elem3"><span onclick="lx_sf(6888842)"><img src="/img/cmt.svg" />Hujjatga taklif yuborish</span><span onclick="lx_pa(6888842)"><img src="/img/vlm.svg" />Audioni tinglash</span><span onclick="lx_cl(6888842)"><img src="/img/lnk.svg" />Hujjat elementidan havola olish</span></div></div><div name="6888842" id="6888842">ПРИЛОЖЕНИЕ<br />
к <a href="/uz/docs/627324#633547">Положению</a>  о порядке ведения государственного кадастра железных дорог</div></div><div class="ACT_TITLE_APPL lx_elem" onmousemove="lx_mo(event,6888847)"><div class="lx_elem2"><div class="lx_elem3"><span onclick="lx_sf(6888847)"><img src="/img/cmt.svg" />Hujjatga taklif yuborish</span><span onclick="lx_pa(6888847)"><img src="/img/vlm.svg" />Audioni tinglash</span><span onclick="lx_cl(6888847)"><img src="/img/lnk.svg" />Hujjat elementidan havola olish</span></div></div><div name="6888847" id="6888847">Схема ведения государственного кадастра железных дорог</div></div><div class="BY_DEFAULT lx_elem" onmousemove="lx_mo(event,6888850)"><div class="lx_elem2"><div class="lx_elem3"><span onclick="lx_sf(6888850)"><img src="/img/cmt.svg" />Hujjatga taklif yuborish</span><span onclick="lx_pa(6888850)"><img src="/img/vlm.svg" />Audioni tinglash</span><span onclick="lx_cl(6888850)"><img src="/img/lnk.svg" />Hujjat elementidan havola olish</span></div></div><div name="6888850" id="6888850"></div></div><div class="TABLE_STD2 lx_elem" onmousemove="lx_mo(event,6888865)"><div class="lx_elem2"><div class="lx_elem3"><span onclick="lx_sf(6888865)"><img src="/img/cmt.svg" />Hujjatga taklif yuborish</span><span onclick="lx_pa(6888865)"><img src="/img/vlm.svg" />Audioni tinglash</span><span onclick="lx_cl(6888865)"><img src="/img/lnk.svg" />Hujjat elementidan havola olish</span></div></div><div name="6888865" id="6888865"><table align="center" class="Table" style="width:100.0%; border-collapse:collapse" width="100%">
	<tbody>
		<tr>
			<td style="width:4%; padding:0cm 0cm 0cm 0cm">
			<p><span style="font-size:11pt"><span style="line-height:normal"><span style="text-autospace:none"><span style="font-family:Calibri,sans-serif"> </span></span></span></span></p>
			</td>
			<td style="width:4%; padding:0cm 0cm 0cm 0cm">
			<p align="center" style="text-align:center"><span style="font-size:11pt"><span style="line-height:normal"><span style="text-autospace:none"><span style="font-family:Calibri,sans-serif"> </span></span></span></span></p>
			</td>
			<td style="width:6%; padding:0cm 0cm 0cm 0cm">
			<p align="center" style="text-align:center"><span style="font-size:11pt"><span style="line-height:normal"><span style="text-autospace:none"><span style="font-family:Calibri,sans-serif"> </span></span></span></span></p>
			</td>
			<td style="width:6%; padding:0cm 0cm 0cm 0cm">
			<p align="center" style="text-align:center"><span style="font-size:11pt"><span style="line-height:normal"><span style="text-autospace:none"><span style="font-family:Calibri,sans-serif"> </span></span></span></span></p>
			</td>
			<td colspan="2" style="width:7%; padding:0cm 0cm 0cm 0cm">
			<p align="center" style="text-align:center"><span style="font-size:11pt"><span style="line-height:normal"><span style="text-autospace:none"><span style="font-family:Calibri,sans-serif"> </span></span></span></span></p>
			</td>
			<td style="width:4%; padding:0cm 0cm 0cm 0cm">
			<p align="center" style="text-align:center"><span style="font-size:11pt"><span style="line-height:normal"><span style="text-autospace:none"><span style="font-family:Calibri,sans-serif"> </span></span></span></span></p>
			</td>
			<td colspan="4" rowspan="4" style="border-bottom:1px solid black; width:35%; padding:0cm 0cm 0cm 0cm; border-top:1px solid black; border-right:1px solid black; border-left:1px solid black">
			<p align="center" style="text-align:center"><span style="font-size:11pt"><span style="line-height:normal"><span style="text-autospace:none"><span style="font-family:Calibri,sans-serif"> </span></span></span></span></p>

			<p align="center" style="text-align:center"><span style="font-size:11pt"><span style="line-height:normal"><span style="text-autospace:none"><span style="font-family:Calibri,sans-serif"><span style="font-size:10.0pt"><span style="font-family:"Times New Roman",serif">Единая система государственных кадастров</span></span></span></span></span></span></p>

			<p align="center" style="text-align:center"><span style="font-size:11pt"><span style="line-height:normal"><span style="text-autospace:none"><span style="font-family:Calibri,sans-serif"><b><span style="font-size:10.0pt"><span style="font-family:"Times New Roman",serif">(ЕСГК)</span></span></b></span></span></span></span></p>

			<p align="center" style="text-align:center"><span style="font-size:11pt"><span style="line-height:normal"><span style="text-autospace:none"><span style="font-family:Calibri,sans-serif"><span style="font-size:10.0pt"><span style="font-family:"Times New Roman",serif">(Агентство по кадастру при Государственном налоговом комитете)</span></span></span></span></span></span></p>

			<p align="center" style="text-align:center"><span style="font-size:11pt"><span style="line-height:normal"><span style="text-autospace:none"><span style="font-family:Calibri,sans-serif"> </span></span></span></span></p>
			</td>
			<td style="width:3%; padding:0cm 0cm 0cm 0cm">
			<p align="center" style="text-align:center"><span style="font-size:11pt"><span style="line-height:normal"><span style="text-autospace:none"><span style="font-family:Calibri,sans-serif"> </span></span></span></span></p>
			</td>
			<td colspan="2" style="width:7%; padding:0cm 0cm 0cm 0cm">
			<p align="center" style="text-align:center"><span style="font-size:11pt"><span style="line-height:normal"><span style="text-autospace:none"><span style="font-family:Calibri,sans-serif"> </span></span></span></span></p>
			</td>
			<td style="width:6%; padding:0cm 0cm 0cm 0cm">
			<p align="center" style="text-align:center"><span style="font-size:11pt"><span style="line-height:normal"><span style="text-autospace:none"><span style="font-family:Calibri,sans-serif"> </span></span></span></span></p>
			</td>
			<td style="width:6%; padding:0cm 0cm 0cm 0cm">
			<p align="center" style="text-align:center"><span style="font-size:11pt"><span style="line-height:normal"><span style="text-autospace:none"><span style="font-family:Calibri,sans-serif"> </span></span></span></span></p>
			</td>
			<td colspan="2" style="width:7%; padding:0cm 0cm 0cm 0cm">
			<p align="center" style="text-align:center"><span style="font-size:11pt"><span style="line-height:normal"><span style="text-autospace:none"><span style="font-family:Calibri,sans-serif"> </span></span></span></span></p>
			</td>
			<td colspan="2" style="width:5%; padding:0cm 0cm 0cm 0cm">
			<p align="center" style="text-align:center"><span style="font-size:11pt"><span style="line-height:normal"><span style="text-autospace:none"><span style="font-family:Calibri,sans-serif"> </span></span></span></span></p>
			</td>
		</tr>
		<tr>
			<td style="width:4%; padding:0cm 0cm 0cm 0cm">
			<p align="center" style="text-align:center"><span style="font-size:11pt"><span style="line-height:normal"><span style="text-autospace:none"><span style="font-family:Calibri,sans-serif"> </span></span></span></span></p>
			</td>
			<td style="width:4%; padding:0cm 0cm 0cm 0cm">
			<p align="center" style="text-align:center"><span style="font-size:11pt"><span style="line-height:normal"><span style="text-autospace:none"><span style="font-family:Calibri,sans-serif"> </span></span></span></span></p>
			</td>
			<td style="width:6%; padding:0cm 0cm 0cm 0cm">
			<p align="center" style="text-align:center"><span style="font-size:11pt"><span style="line-height:normal"><span style="text-autospace:none"><span style="font-family:Calibri,sans-serif"> </span></span></span></span></p>
			</td>
			<td style="width:6%; padding:0cm 0cm 0cm 0cm">
			<p align="center" style="text-align:center"><span style="font-size:11pt"><span style="line-height:normal"><span style="text-autospace:none"><span style="font-family:Calibri,sans-serif"> </span></span></span></span></p>
			</td>
			<td colspan="2" style="width:7%; padding:0cm 0cm 0cm 0cm">
			<p align="center" style="text-align:center"><span style="font-size:11pt"><span style="line-height:normal"><span style="text-autospace:none"><span style="font-family:Calibri,sans-serif"> </span></span></span></span></p>
			</td>
			<td rowspan="2" style="width:4%; padding:0cm 0cm 0cm 0cm">
			<p style="margin-left:3px"></p>

			<p style="margin-left:3px"><span style="font-size:11pt"><span style="line-height:normal"><span style="text-autospace:none"><span style="font-family:Calibri,sans-serif"><span style="font-size:10.0pt"><span style="font-family:"Times New Roman",serif">></span></span></span></span></span></span></p>
			</td>
			<td style="width:3%; padding:0cm 0cm 0cm 0cm">
			<p align="center" style="text-align:center"><span style="font-size:11pt"><span style="line-height:normal"><span style="text-autospace:none"><span style="font-family:Calibri,sans-serif"> </span></span></span></span></p>
			</td>
			<td colspan="2" style="width:7%; padding:0cm 0cm 0cm 0cm">
			<p align="center" style="text-align:center"><span style="font-size:11pt"><span style="line-height:normal"><span style="text-autospace:none"><span style="font-family:Calibri,sans-serif"> </span></span></span></span></p>
			</td>
			<td style="width:6%; padding:0cm 0cm 0cm 0cm">
			<p align="center" style="text-align:center"><span style="font-size:11pt"><span style="line-height:normal"><span style="text-autospace:none"><span style="font-family:Calibri,sans-serif"> </span></span></span></span></p>
			</td>
			<td style="width:6%; padding:0cm 0cm 0cm 0cm">
			<p align="center" style="text-align:center"><span style="font-size:11pt"><span style="line-height:normal"><span style="text-autospace:none"><span style="font-family:Calibri,sans-serif"> </span></span></span></span></p>
			</td>
			<td colspan="2" style="width:7%; padding:0cm 0cm 0cm 0cm">
			<p align="center" style="text-align:center"><span style="font-size:11pt"><span style="line-height:normal"><span style="text-autospace:none"><span style="font-family:Calibri,sans-serif"> </span></span></span></span></p>
			</td>
			<td colspan="2" style="width:5%; padding:0cm 0cm 0cm 0cm">
			<p align="center" style="text-align:center"><span style="font-size:11pt"><span style="line-height:normal"><span style="text-autospace:none"><span style="font-family:Calibri,sans-serif"> </span></span></span></span></p>
			</td>
		</tr>
		<tr>
			<td style="width:4%; padding:0cm 0cm 0cm 0cm">
			<p align="center" style="text-align:center"><span style="font-size:11pt"><span style="line-height:normal"><span style="text-autospace:none"><span style="font-family:Calibri,sans-serif"> </span></span></span></span></p>
			</td>
			<td style="width:4%; padding:0cm 0cm 0cm 0cm">
			<p align="center" style="text-align:center"><span style="font-size:11pt"><span style="line-height:normal"><span style="text-autospace:none"><span style="font-family:Calibri,sans-serif"> </span></span></span></span></p>
			</td>
			<td style="width:6%; padding:0cm 0cm 0cm 0cm">
			<p align="center" style="text-align:center"><span style="font-size:11pt"><span style="line-height:normal"><span style="text-autospace:none"><span style="font-family:Calibri,sans-serif"> </span></span></span></span></p>
			</td>
			<td style="width:6%; padding:0cm 0cm 0cm 0cm">
			<p align="center" style="text-align:center"><span style="font-size:11pt"><span style="line-height:normal"><span style="text-autospace:none"><span style="font-family:Calibri,sans-serif"> </span></span></span></span></p>
			</td>
			<td style="width:4%; padding:0cm 0cm 0cm 0cm">
			<p align="center" style="text-align:center"><span style="font-size:11pt"><span style="line-height:normal"><span style="text-autospace:none"><span style="font-family:Calibri,sans-serif"> </span></span></span></span></p>
			</td>
			<td style="border-bottom:none; width:3%; padding:0cm 0cm 0cm 0cm; border-top:1px solid black; border-right:none; border-left:1px solid black">
			<p align="center" style="text-align:center"><span style="font-size:11pt"><span style="line-height:normal"><span style="text-autospace:none"><span style="font-family:Calibri,sans-serif"> </span></span></span></span></p>
			</td>
			<td style="border-bottom:none; width:3%; padding:0cm 0cm 0cm 0cm; border-top:1px solid black; border-right:none; border-left:none">
			<p align="center" style="text-align:center"><span style="font-size:11pt"><span style="line-height:normal"><span style="text-autospace:none"><span style="font-family:Calibri,sans-serif"> </span></span></span></span></p>
			</td>
			<td colspan="2" style="border-bottom:none; width:7%; padding:0cm 0cm 0cm 0cm; border-top:1px solid black; border-right:none; border-left:none">
			<p align="center" style="text-align:center"><span style="font-size:11pt"><span style="line-height:normal"><span style="text-autospace:none"><span style="font-family:Calibri,sans-serif"> </span></span></span></span></p>
			</td>
			<td style="border-bottom:none; width:6%; padding:0cm 0cm 0cm 0cm; border-top:1px solid black; border-right:none; border-left:none">
			<p align="center" style="text-align:center"><span style="font-size:11pt"><span style="line-height:normal"><span style="text-autospace:none"><span style="font-family:Calibri,sans-serif"> </span></span></span></span></p>
			</td>
			<td style="border-bottom:none; width:6%; padding:0cm 0cm 0cm 0cm; border-top:1px solid black; border-right:none; border-left:none">
			<p align="center" style="text-align:center"><span style="font-size:11pt"><span style="line-height:normal"><span style="text-autospace:none"><span style="font-family:Calibri,sans-serif"> </span></span></span></span></p>
			</td>
			<td colspan="2" style="border-bottom:none; width:7%; padding:0cm 0cm 0cm 0cm; border-top:1px solid black; border-right:none; border-left:none">
			<p align="center" style="text-align:center"></p>
			</td>
			<td style="border-bottom:none; width:3%; padding:0cm 0cm 0cm 0cm; border-top:1px solid black; border-right:1px solid black; border-left:none">
			<p align="center" style="text-align:center"><span style="font-size:11pt"><span style="line-height:normal"><span style="text-autospace:none"><span style="font-family:Calibri,sans-serif"><b><span style="font-size:10.0pt"><span style="font-family:"Times New Roman",serif">7</span></span></b></span></span></span></span></p>
			</td>
			<td style="width:2%; padding:0cm 0cm 0cm 0cm">
			<p align="center" style="text-align:center"><span style="font-size:11pt"><span style="line-height:normal"><span style="text-autospace:none"><span style="font-family:Calibri,sans-serif"> </span></span></span></span></p>
			</td>
		</tr>
		<tr>
			<td style="width:4%; padding:0cm 0cm 0cm 0cm">
			<p align="center" style="text-align:center"><span style="font-size:11pt"><span style="line-height:normal"><span style="text-autospace:none"><span style="font-family:Calibri,sans-serif"> </span></span></span></span></p>
			</td>
			<td style="width:4%; padding:0cm 0cm 0cm 0cm">
			<p align="center" style="text-align:center"><span style="font-size:11pt"><span style="line-height:normal"><span style="text-autospace:none"><span style="font-family:Calibri,sans-serif"> </span></span></span></span></p>
			</td>
			<td style="width:6%; padding:0cm 0cm 0cm 0cm">
			<p align="center" style="text-align:center"><span style="font-size:11pt"><span style="line-height:normal"><span style="text-autospace:none"><span style="font-family:Calibri,sans-serif"> </span></span></span></span></p>
			</td>
			<td style="width:6%; padding:0cm 0cm 0cm 0cm">
			<p align="center" style="text-align:center"><span style="font-size:11pt"><span style="line-height:normal"><span style="text-autospace:none"><span style="font-family:Calibri,sans-serif"> </span></span></span></span></p>
			</td>
			<td style="width:4%; padding:0cm 0cm 0cm 0cm">
			<p align="center" style="text-align:center"></p>
			</td>
			<td style="border-bottom:none; width:3%; padding:0cm 0cm 0cm 0cm; border-top:none; border-right:none; border-left:1px solid black">
			<p align="center" style="text-align:center"></p>
			</td>
			<td style="width:4%; padding:0cm 0cm 0cm 0cm">
			<p align="center" style="text-align:center"><span style="font-size:11pt"><span style="line-height:normal"><span style="text-autospace:none"><span style="font-family:Calibri,sans-serif"> </span></span></span></span></p>
			</td>
			<td style="width:3%; padding:0cm 0cm 0cm 0cm">
			<p align="center" style="text-align:center"><span style="font-size:11pt"><span style="line-height:normal"><span style="text-autospace:none"><span style="font-family:Calibri,sans-serif"> </span></span></span></span></p>
			</td>
			<td colspan="2" style="width:7%; padding:0cm 0cm 0cm 0cm">
			<p align="center" style="text-align:center"><span style="font-size:11pt"><span style="line-height:normal"><span style="text-autospace:none"><span style="font-family:Calibri,sans-serif"> </span></span></span></span></p>
			</td>
			<td style="width:6%; padding:0cm 0cm 0cm 0cm">
			<p align="center" style="text-align:center"><span style="font-size:11pt"><span style="line-height:normal"><span style="text-autospace:none"><span style="font-family:Calibri,sans-serif"> </span></span></span></span></p>
			</td>
			<td style="width:6%; padding:0cm 0cm 0cm 0cm">
			<p align="center" style="text-align:center"><span style="font-size:11pt"><span style="line-height:normal"><span style="text-autospace:none"><span style="font-family:Calibri,sans-serif"> </span></span></span></span></p>
			</td>
			<td colspan="2" style="width:7%; padding:0cm 0cm 0cm 0cm">
			<p align="center" style="text-align:center"><span style="font-size:11pt"><span style="line-height:normal"><span style="text-autospace:none"><span style="font-family:Calibri,sans-serif"> </span></span></span></span></p>
			</td>
			<td style="border-bottom:none; width:3%; padding:0cm 0cm 0cm 0cm; border-top:none; border-right:1px solid black; border-left:none">
			<p align="center" style="text-align:center"></p>
			</td>
			<td style="width:2%; padding:0cm 0cm 0cm 0cm">
			<p align="center" style="text-align:center"></p>
			</td>
		</tr>
		<tr>
			<td style="width:4%; padding:0cm 0cm 0cm 0cm">
			<p align="center" style="text-align:center"><span style="font-size:11pt"><span style="line-height:normal"><span style="text-autospace:none"><span style="font-family:Calibri,sans-serif"> </span></span></span></span></p>
			</td>
			<td style="width:4%; padding:0cm 0cm 0cm 0cm">
			<p align="center" style="text-align:center"><span style="font-size:11pt"><span style="line-height:normal"><span style="text-autospace:none"><span style="font-family:Calibri,sans-serif"> </span></span></span></span></p>
			</td>
			<td style="width:6%; padding:0cm 0cm 0cm 0cm">
			<p align="center" style="text-align:center"><span style="font-size:11pt"><span style="line-height:normal"><span style="text-autospace:none"><span style="font-family:Calibri,sans-serif"> </span></span></span></span></p>
			</td>
			<td style="width:6%; padding:0cm 0cm 0cm 0cm">
			<p align="center" style="text-align:center"><span style="font-size:11pt"><span style="line-height:normal"><span style="text-autospace:none"><span style="font-family:Calibri,sans-serif"> </span></span></span></span></p>
			</td>
			<td style="width:4%; padding:0cm 0cm 0cm 0cm">
			<p align="center" style="text-align:center"><span style="font-size:11pt"><span style="line-height:normal"><span style="text-autospace:none"><span style="font-family:Calibri,sans-serif"> </span></span></span></span></p>
			</td>
			<td style="border-bottom:1px solid black; width:3%; padding:0cm 0cm 0cm 0cm; border-top:none; border-right:none; border-left:1px solid black">
			<p align="center" style="text-align:center"><span style="font-size:11pt"><span style="line-height:normal"><span style="text-autospace:none"><span style="font-family:Calibri,sans-serif"><b><span style="font-size:10.0pt"><span style="font-family:"Times New Roman",serif">4</span></span></b></span></span></span></span></p>
			</td>
			<td style="border-bottom:1px solid black; width:4%; padding:0cm 0cm 0cm 0cm; border-top:none; border-right:none; border-left:none">
			<p align="center" style="text-align:center"><span style="font-size:11pt"><span style="line-height:normal"><span style="text-autospace:none"><span style="font-family:Calibri,sans-serif"> </span></span></span></span></p>
			</td>
			<td style="border-bottom:1px solid black; width:11%; padding:0cm 0cm 0cm 0cm; border-top:none; border-right:none; border-left:none">
			<p align="center" style="text-align:center"></p>
			</td>
			<td style="width:6%; padding:0cm 0cm 0cm 0cm">
			<p align="center" style="text-align:center"></p>
			</td>
			<td style="width:6%; padding:0cm 0cm 0cm 0cm">
			<p align="center" style="text-align:center"><span style="font-size:11pt"><span style="line-height:normal"><span style="text-autospace:none"><span style="font-family:Calibri,sans-serif"> </span></span></span></span></p>
			</td>
			<td style="border-bottom:none; width:12%; padding:0cm 0cm 0cm 0cm; border-top:none; border-right:none; border-left:1px solid black">
			<p align="center" style="text-align:center"><span style="font-size:11pt"><span style="line-height:normal"><span style="text-autospace:none"><span style="font-family:Calibri,sans-serif"> </span></span></span></span></p>
			</td>
			<td style="width:3%; padding:0cm 0cm 0cm 0cm">
			<p align="center" style="text-align:center"><span style="font-size:11pt"><span style="line-height:normal"><span style="text-autospace:none"><span style="font-family:Calibri,sans-serif"> </span></span></span></span></p>
			</td>
			<td colspan="2" style="width:7%; padding:0cm 0cm 0cm 0cm">
			<p align="center" style="text-align:center"><span style="font-size:11pt"><span style="line-height:normal"><span style="text-autospace:none"><span style="font-family:Calibri,sans-serif"> </span></span></span></span></p>
			</td>
			<td style="width:6%; padding:0cm 0cm 0cm 0cm">
			<p align="center" style="text-align:center"><span style="font-size:11pt"><span style="line-height:normal"><span style="text-autospace:none"><span style="font-family:Calibri,sans-serif"> </span></span></span></span></p>
			</td>
			<td style="width:6%; padding:0cm 0cm 0cm 0cm">
			<p align="center" style="text-align:center"></p>
			</td>
			<td colspan="2" style="width:7%; padding:0cm 0cm 0cm 0cm">
			<p align="center" style="text-align:center"><span style="font-size:11pt"><span style="line-height:normal"><span style="text-autospace:none"><span style="font-family:Calibri,sans-serif"> </span></span></span></span></p>
			</td>
			<td style="border-bottom:none; width:3%; padding:0cm 0cm 0cm 0cm; border-top:none; border-right:1px solid black; border-left:none">
			<p align="center" style="text-align:center"></p>
			</td>
			<td style="width:2%; padding:0cm 0cm 0cm 0cm">
			<p align="center" style="text-align:center"></p>
			</td>
		</tr>
		<tr>
			<td style="width:4%; padding:0cm 0cm 0cm 0cm">
			<p align="center" style="text-align:center"><span style="font-size:11pt"><span style="line-height:normal"><span style="text-autospace:none"><span style="font-family:Calibri,sans-serif"> </span></span></span></span></p>
			</td>
			<td style="width:4%; padding:0cm 0cm 0cm 0cm">
			<p align="center" style="text-align:center"><span style="font-size:11pt"><span style="line-height:normal"><span style="text-autospace:none"><span style="font-family:Calibri,sans-serif"> </span></span></span></span></p>
			</td>
			<td style="width:6%; padding:0cm 0cm 0cm 0cm">
			<p align="center" style="text-align:center"><span style="font-size:11pt"><span style="line-height:normal"><span style="text-autospace:none"><span style="font-family:Calibri,sans-serif"> </span></span></span></span></p>
			</td>
			<td style="width:6%; padding:0cm 0cm 0cm 0cm">
			<p align="center" style="text-align:center"><span style="font-size:11pt"><span style="line-height:normal"><span style="text-autospace:none"><span style="font-family:Calibri,sans-serif"> </span></span></span></span></p>
			</td>
			<td colspan="2" style="width:7%; padding:0cm 0cm 0cm 0cm">
			<p align="center" style="text-align:center"><span style="font-size:11pt"><span style="line-height:normal"><span style="text-autospace:none"><span style="font-family:Calibri,sans-serif"> </span></span></span></span></p>
			</td>
			<td style="width:4%; padding:0cm 0cm 0cm 0cm">
			<p align="center" style="text-align:center"><span style="font-size:11pt"><span style="line-height:normal"><span style="text-autospace:none"><span style="font-family:Calibri,sans-serif"> </span></span></span></span></p>
			</td>
			<td style="border-bottom:none; width:11%; padding:0cm 0cm 0cm 0cm; border-top:none; border-right:1px solid black; border-left:none">
			<p align="center" style="text-align:center"><span style="font-size:11pt"><span style="line-height:normal"><span style="text-autospace:none"><span style="font-family:Calibri,sans-serif"> </span></span></span></span></p>
			</td>
			<td style="width:6%; padding:0cm 0cm 0cm 0cm">
			<p align="center" style="text-align:center"><span style="font-size:11pt"><span style="line-height:normal"><span style="text-autospace:none"><span style="font-family:Calibri,sans-serif"> </span></span></span></span></p>
			</td>
			<td style="width:6%; padding:0cm 0cm 0cm 0cm">
			<p align="right" style="text-align:right"><span style="font-size:11pt"><span style="line-height:normal"><span style="text-autospace:none"><span style="font-family:Calibri,sans-serif"> </span></span></span></span></p>
			</td>
			<td style="border-bottom:none; width:12%; padding:0cm 0cm 0cm 0cm; border-top:1px solid black; border-right:none; border-left:none">
			<p align="right" style="text-align:right"></p>
			</td>
			<td style="border-bottom:none; width:3%; padding:0cm 0cm 0cm 0cm; border-top:1px solid black; border-right:none; border-left:none">
			<p align="center" style="text-align:center"><span style="font-size:11pt"><span style="line-height:normal"><span style="text-autospace:none"><span style="font-family:Calibri,sans-serif"> </span></span></span></span></p>
			</td>
			<td style="border-bottom:none; width:4%; padding:0cm 0cm 0cm 0cm; border-top:1px solid black; border-right:1px solid black; border-left:none">
			<p align="center" style="text-align:center"><span style="font-size:11pt"><span style="line-height:normal"><span style="text-autospace:none"><span style="font-family:Calibri,sans-serif"><b><span style="font-size:10.0pt"><span style="font-family:"Times New Roman",serif">5</span></span></b></span></span></span></span></p>
			</td>
			<td style="width:3%; padding:0cm 0cm 0cm 0cm">
			<p align="center" style="text-align:center"></p>
			</td>
			<td style="width:6%; padding:0cm 0cm 0cm 0cm">
			<p align="center" style="text-align:center"><span style="font-size:11pt"><span style="line-height:normal"><span style="text-autospace:none"><span style="font-family:Calibri,sans-serif"> </span></span></span></span></p>
			</td>
			<td style="width:6%; padding:0cm 0cm 0cm 0cm">
			<p align="center" style="text-align:center"></p>
			</td>
			<td colspan="2" style="width:7%; padding:0cm 0cm 0cm 0cm">
			<p align="center" style="text-align:center"><span style="font-size:11pt"><span style="line-height:normal"><span style="text-autospace:none"><span style="font-family:Calibri,sans-serif"> </span></span></span></span></p>
			</td>
			<td style="border-bottom:none; width:3%; padding:0cm 0cm 0cm 0cm; border-top:none; border-right:1px solid black; border-left:none">
			<p align="center" style="text-align:center"></p>
			</td>
			<td style="width:2%; padding:0cm 0cm 0cm 0cm">
			<p align="center" style="text-align:center"></p>
			</td>
		</tr>
		<tr>
			<td colspan="4" rowspan="6" style="border-bottom:1px solid black; width:20%; padding:0cm 0cm 0cm 0cm; border-top:1px solid black; border-right:1px solid black; border-left:1px solid black">
			<p align="center" style="text-align:center"><span style="font-size:11pt"><span style="line-height:normal"><span style="text-autospace:none"><span style="font-family:Calibri,sans-serif"><b><span style="font-size:10.0pt"><span style="font-family:"Times New Roman",serif">Государственный земельный кадастр</span></span></b></span></span></span></span></p>

			<p align="center" style="text-align:center"><span style="font-size:11pt"><span style="line-height:normal"><span style="text-autospace:none"><span style="font-family:Calibri,sans-serif"><b><span style="font-size:10.0pt"><span style="font-family:"Times New Roman",serif">Государственный кадастр зданий и сооружений</span></span></b></span></span></span></span></p>
			</td>
			<td colspan="2" style="width:7%; padding:0cm 0cm 0cm 0cm">
			<p align="center" style="text-align:center"><span style="font-size:11pt"><span style="line-height:normal"><span style="text-autospace:none"><span style="font-family:Calibri,sans-serif"> </span></span></span></span></p>
			</td>
			<td style="width:4%; padding:0cm 0cm 0cm 0cm">
			<p align="center" style="text-align:center"><span style="font-size:11pt"><span style="line-height:normal"><span style="text-autospace:none"><span style="font-family:Calibri,sans-serif"> </span></span></span></span></p>
			</td>
			<td colspan="4" rowspan="6" style="border-bottom:1px solid black; width:35%; padding:0cm 0cm 0cm 0cm; border-top:1px solid black; border-right:1px solid black; border-left:1px solid black">
			<p align="center" style="text-align:center"><span style="font-size:11pt"><span style="line-height:normal"><span style="text-autospace:none"><span style="font-family:Calibri,sans-serif"><span style="font-size:10.0pt"><span style="font-family:"Times New Roman",serif">Государственный кадастр железных дорог</span></span></span></span></span></span></p>

			<p align="center" style="text-align:center"><span style="font-size:11pt"><span style="line-height:normal"><span style="text-autospace:none"><span style="font-family:Calibri,sans-serif"><b><span style="font-size:10.0pt"><span style="font-family:"Times New Roman",serif">(ГКЖД)</span></span></b></span></span></span></span></p>

			<p align="center" style="text-align:center"><span style="font-size:11pt"><span style="line-height:normal"><span style="text-autospace:none"><span style="font-family:Calibri,sans-serif"><span style="font-size:10.0pt"><span style="font-family:"Times New Roman",serif">Отдел государственного кадастра железных дорог Управления стратегического развития АО «Ўзбекистон темир йуллари»</span></span></span></span></span></span></p>
			</td>
			<td style="width:3%; padding:0cm 0cm 0cm 0cm">
			<p align="center" style="text-align:center"><span style="font-size:11pt"><span style="line-height:normal"><span style="text-autospace:none"><span style="font-family:Calibri,sans-serif"> </span></span></span></span></p>
			</td>
			<td style="border-bottom:none; width:4%; padding:0cm 0cm 0cm 0cm; border-top:none; border-right:1px solid black; border-left:none">
			<p align="center" style="text-align:center"></p>
			</td>
			<td style="width:3%; padding:0cm 0cm 0cm 0cm">
			<p align="center" style="text-align:center"></p>
			</td>
			<td colspan="3" rowspan="6" style="border-bottom:1px solid black; width:16%; padding:0cm 0cm 0cm 0cm; border-top:1px solid black; border-right:1px solid black; border-left:1px solid black">
			<p align="center" style="text-align:center"><span style="font-size:11pt"><span style="line-height:normal"><span style="text-autospace:none"><span style="font-family:Calibri,sans-serif"><b><span style="font-size:10.0pt"><span style="font-family:"Times New Roman",serif">Пользователи</span></span></b></span></span></span></span></p>
			</td>
			<td style="width:3%; padding:0cm 0cm 0cm 0cm">
			<p align="center" style="text-align:center"><span style="font-size:11pt"><span style="line-height:normal"><span style="text-autospace:none"><span style="font-family:Calibri,sans-serif"> </span></span></span></span></p>
			</td>
			<td style="border-bottom:none; width:3%; padding:0cm 0cm 0cm 0cm; border-top:none; border-right:1px solid black; border-left:none">
			<p align="center" style="text-align:center"></p>
			</td>
			<td style="width:2%; padding:0cm 0cm 0cm 0cm">
			<p align="center" style="text-align:center"></p>
			</td>
		</tr>
		<tr>
			<td colspan="2" style="width:7%; padding:0cm 0cm 0cm 0cm">
			<p><span style="font-size:11pt"><span style="line-height:normal"><span style="text-autospace:none"><span style="font-family:Calibri,sans-serif"> </span></span></span></span></p>
			</td>
			<td style="width:4%; padding:0cm 0cm 0cm 0cm">
			<p align="center" style="text-align:center"><span style="font-size:11pt"><span style="line-height:normal"><span style="text-autospace:none"><span style="font-family:Calibri,sans-serif"> </span></span></span></span></p>
			</td>
			<td rowspan="2" style="width:3%; padding:0cm 0cm 0cm 0cm">
			<p align="right" style="text-align:right"><span style="font-size:11pt"><span style="line-height:normal"><span style="text-autospace:none"><span style="font-family:Calibri,sans-serif"><span style="font-size:10.0pt"><span style="font-family:"Times New Roman",serif"><</span></span></span></span></span></span></p>
			</td>
			<td style="border-bottom:1px solid black; width:4%; padding:0cm 0cm 0cm 0cm; border-top:none; border-right:1px solid black; border-left:none">
			<p align="center" style="text-align:center"><span style="font-size:11pt"><span style="line-height:normal"><span style="text-autospace:none"><span style="font-family:Calibri,sans-serif"> </span></span></span></span></p>
			</td>
			<td style="width:3%; padding:0cm 0cm 0cm 0cm">
			<p align="center" style="text-align:center"><span style="font-size:11pt"><span style="line-height:normal"><span style="text-autospace:none"><span style="font-family:Calibri,sans-serif"> </span></span></span></span></p>
			</td>
			<td style="width:3%; padding:0cm 0cm 0cm 0cm">
			<p align="center" style="text-align:center"><span style="font-size:11pt"><span style="line-height:normal"><span style="text-autospace:none"><span style="font-family:Calibri,sans-serif"> </span></span></span></span></p>
			</td>
			<td rowspan="2" style="border-bottom:1px solid black; width:3%; padding:0cm 0cm 0cm 0cm; border-top:none; border-right:1px solid black; border-left:none">
			<p align="center" style="text-align:center"></p>
			</td>
			<td style="width:2%; padding:0cm 0cm 0cm 0cm">
			<p align="center" style="text-align:center"></p>
			</td>
		</tr>
		<tr>
			<td colspan="2" style="width:7%; padding:0cm 0cm 0cm 0cm">
			<p></p>
			</td>
			<td rowspan="2" style="width:4%; padding:0cm 0cm 0cm 0cm">
			<p style="margin-left:3px"><span style="font-size:11pt"><span style="line-height:normal"><span style="text-autospace:none"><span style="font-family:Calibri,sans-serif"><span style="font-size:10.0pt"><span style="font-family:"Times New Roman",serif">></span></span></span></span></span></span></p>
			</td>
			<td style="width:4%; padding:0cm 0cm 0cm 0cm">
			<p align="center" style="text-align:center"><span style="font-size:11pt"><span style="line-height:normal"><span style="text-autospace:none"><span style="font-family:Calibri,sans-serif"> </span></span></span></span></p>
			</td>
			<td style="width:3%; padding:0cm 0cm 0cm 0cm">
			<p align="center" style="text-align:center"><span style="font-size:11pt"><span style="line-height:normal"><span style="text-autospace:none"><span style="font-family:Calibri,sans-serif"> </span></span></span></span></p>
			</td>
			<td rowspan="2" style="width:3%; padding:0cm 0cm 0cm 0cm">
			<p align="right" style="text-align:right"><span style="font-size:11pt"><span style="line-height:normal"><span style="text-autospace:none"><span style="font-family:Calibri,sans-serif"><span style="font-size:10.0pt"><span style="font-family:"Times New Roman",serif"><</span></span></span></span></span></span></p>
			</td>
			<td style="border-bottom:none; width:2%; padding:0cm 0cm 0cm 0cm; border-top:none; border-right:none; border-left:none">
			<p align="right" style="text-align:right"></p>
			</td>
		</tr>
		<tr>
			<td colspan="2" style="border-bottom:none; width:7%; padding:0cm 0cm 0cm 0cm; border-top:1px solid black; border-right:none; border-left:none">
			<p align="center" style="text-align:center"><span style="font-size:11pt"><span style="line-height:normal"><span style="text-autospace:none"><span style="font-family:Calibri,sans-serif"><b><span style="font-size:10.0pt"><span style="font-family:"Times New Roman",serif">3</span></span></b></span></span></span></span></p>
			</td>
			<td style="width:3%; padding:0cm 0cm 0cm 0cm">
			<p align="center" style="text-align:center"><span style="font-size:11pt"><span style="line-height:normal"><span style="text-autospace:none"><span style="font-family:Calibri,sans-serif"> </span></span></span></span></p>
			</td>
			<td style="width:4%; padding:0cm 0cm 0cm 0cm">
			<p align="center" style="text-align:center"></p>
			</td>
			<td style="width:3%; padding:0cm 0cm 0cm 0cm">
			<p align="center" style="text-align:center"></p>
			</td>
			<td style="border-bottom:none; width:3%; padding:0cm 0cm 0cm 0cm; border-top:none; border-right:none; border-left:none">
			<p align="center" style="text-align:center"></p>
			</td>
			<td style="width:2%; padding:0cm 0cm 0cm 0cm">
			<p align="center" style="text-align:center"></p>
			</td>
		</tr>
		<tr>
			<td style="width:4%; padding:0cm 0cm 0cm 0cm">
			<p><span style="font-size:11pt"><span style="line-height:normal"><span style="text-autospace:none"><span style="font-family:Calibri,sans-serif"> </span></span></span></span></p>
			</td>
			<td style="width:3%; padding:0cm 0cm 0cm 0cm">
			<p><span style="font-size:11pt"><span style="line-height:normal"><span style="text-autospace:none"><span style="font-family:Calibri,sans-serif"> </span></span></span></span></p>
			</td>
			<td rowspan="2" style="width:4%; padding:0cm 0cm 0cm 0cm">
			<p><span style="font-size:11pt"><span style="line-height:normal"><span style="text-autospace:none"><span style="font-family:Calibri,sans-serif"><span style="font-size:10.0pt"><span style="font-family:"Times New Roman",serif">></span></span></span></span></span></span></p>
			</td>
			<td style="width:3%; padding:0cm 0cm 0cm 0cm">
			<p align="center" style="text-align:center"><span style="font-size:11pt"><span style="line-height:normal"><span style="text-autospace:none"><span style="font-family:Calibri,sans-serif"> </span></span></span></span></p>
			</td>
			<td style="width:4%; padding:0cm 0cm 0cm 0cm">
			<p align="center" style="text-align:center"></p>
			</td>
			<td style="width:3%; padding:0cm 0cm 0cm 0cm">
			<p align="center" style="text-align:center"></p>
			</td>
			<td style="width:3%; padding:0cm 0cm 0cm 0cm">
			<p align="center" style="text-align:center"></p>
			</td>
			<td colspan="2" style="width:5%; padding:0cm 0cm 0cm 0cm">
			<p align="center" style="text-align:center"><span style="font-size:11pt"><span style="line-height:normal"><span style="text-autospace:none"><span style="font-family:Calibri,sans-serif"> </span></span></span></span></p>
			</td>
		</tr>
		<tr>
			<td style="width:4%; padding:0cm 0cm 0cm 0cm">
			<p></p>
			</td>
			<td style="border-bottom:none; width:3%; padding:0cm 0cm 0cm 0cm; border-top:1px solid black; border-right:none; border-left:1px solid black">
			<p></p>
			</td>
			<td style="width:3%; padding:0cm 0cm 0cm 0cm">
			<p align="center" style="text-align:center"><span style="font-size:11pt"><span style="line-height:normal"><span style="text-autospace:none"><span style="font-family:Calibri,sans-serif"> </span></span></span></span></p>
			</td>
			<td style="width:4%; padding:0cm 0cm 0cm 0cm">
			<p align="center" style="text-align:center"></p>
			</td>
			<td style="width:3%; padding:0cm 0cm 0cm 0cm">
			<p align="center" style="text-align:center"></p>
			</td>
			<td style="width:3%; padding:0cm 0cm 0cm 0cm">
			<p align="center" style="text-align:center"></p>
			</td>
			<td colspan="2" style="width:5%; padding:0cm 0cm 0cm 0cm">
			<p align="center" style="text-align:center"><span style="font-size:11pt"><span style="line-height:normal"><span style="text-autospace:none"><span style="font-family:Calibri,sans-serif"> </span></span></span></span></p>
			</td>
		</tr>
		<tr>
			<td style="width:4%; padding:0cm 0cm 0cm 0cm">
			<p align="center" style="text-align:center"><span style="font-size:11pt"><span style="line-height:normal"><span style="text-autospace:none"><span style="font-family:Calibri,sans-serif"> </span></span></span></span></p>
			</td>
			<td style="width:4%; padding:0cm 0cm 0cm 0cm">
			<p align="center" style="text-align:center"><span style="font-size:11pt"><span style="line-height:normal"><span style="text-autospace:none"><span style="font-family:Calibri,sans-serif"> </span></span></span></span></p>
			</td>
			<td style="width:6%; padding:0cm 0cm 0cm 0cm">
			<p align="center" style="text-align:center"><span style="font-size:11pt"><span style="line-height:normal"><span style="text-autospace:none"><span style="font-family:Calibri,sans-serif"> </span></span></span></span></p>
			</td>
			<td style="width:6%; padding:0cm 0cm 0cm 0cm">
			<p align="center" style="text-align:center"><span style="font-size:11pt"><span style="line-height:normal"><span style="text-autospace:none"><span style="font-family:Calibri,sans-serif"> </span></span></span></span></p>
			</td>
			<td style="width:4%; padding:0cm 0cm 0cm 0cm">
			<p align="center" style="text-align:center"><span style="font-size:11pt"><span style="line-height:normal"><span style="text-autospace:none"><span style="font-family:Calibri,sans-serif"> </span></span></span></span></p>
			</td>
			<td style="border-bottom:1px solid black; width:3%; padding:0cm 0cm 0cm 0cm; border-top:none; border-right:none; border-left:1px solid black">
			<p align="center" style="text-align:center"><span style="font-size:11pt"><span style="line-height:normal"><span style="text-autospace:none"><span style="font-family:Calibri,sans-serif"><b><span style="font-size:10.0pt"><span style="font-family:"Times New Roman",serif">2</span></span></b></span></span></span></span></p>
			</td>
			<td style="border-bottom:1px solid black; width:4%; padding:0cm 0cm 0cm 0cm; border-top:none; border-right:none; border-left:none">
			<p align="center" style="text-align:center"><span style="font-size:11pt"><span style="line-height:normal"><span style="text-autospace:none"><span style="font-family:Calibri,sans-serif"> </span></span></span></span></p>
			</td>
			<td style="border-bottom:1px solid black; width:11%; padding:0cm 0cm 0cm 0cm; border-top:none; border-right:none; border-left:none">
			<p align="center" style="text-align:center"></p>
			</td>
			<td style="width:6%; padding:0cm 0cm 0cm 0cm">
			<p align="center" style="text-align:center"></p>
			</td>
			<td style="width:6%; padding:0cm 0cm 0cm 0cm">
			<p align="center" style="text-align:center"><span style="font-size:11pt"><span style="line-height:normal"><span style="text-autospace:none"><span style="font-family:Calibri,sans-serif"> </span></span></span></span></p>
			</td>
			<td style="border-bottom:none; width:12%; padding:0cm 0cm 0cm 0cm; border-top:none; border-right:none; border-left:1px solid black">
			<p align="center" style="text-align:center"><span style="font-size:11pt"><span style="line-height:normal"><span style="text-autospace:none"><span style="font-family:Calibri,sans-serif"> </span></span></span></span></p>
			</td>
			<td style="width:3%; padding:0cm 0cm 0cm 0cm">
			<p align="center" style="text-align:center"><span style="font-size:11pt"><span style="line-height:normal"><span style="text-autospace:none"><span style="font-family:Calibri,sans-serif"> </span></span></span></span></p>
			</td>
			<td style="width:4%; padding:0cm 0cm 0cm 0cm">
			<p align="center" style="text-align:center"><span style="font-size:11pt"><span style="line-height:normal"><span style="text-autospace:none"><span style="font-family:Calibri,sans-serif"> </span></span></span></span></p>
			</td>
			<td style="width:3%; padding:0cm 0cm 0cm 0cm">
			<p align="center" style="text-align:center"></p>
			</td>
			<td style="width:6%; padding:0cm 0cm 0cm 0cm">
			<p align="center" style="text-align:center"><span style="font-size:11pt"><span style="line-height:normal"><span style="text-autospace:none"><span style="font-family:Calibri,sans-serif"> </span></span></span></span></p>
			</td>
			<td style="width:6%; padding:0cm 0cm 0cm 0cm">
			<p align="center" style="text-align:center"><span style="font-size:11pt"><span style="line-height:normal"><span style="text-autospace:none"><span style="font-family:Calibri,sans-serif"> </span></span></span></span></p>
			</td>
			<td colspan="2" style="width:7%; padding:0cm 0cm 0cm 0cm">
			<p align="center" style="text-align:center"><span style="font-size:11pt"><span style="line-height:normal"><span style="text-autospace:none"><span style="font-family:Calibri,sans-serif"> </span></span></span></span></p>
			</td>
			<td colspan="2" style="width:5%; padding:0cm 0cm 0cm 0cm">
			<p align="center" style="text-align:center"><span style="font-size:11pt"><span style="line-height:normal"><span style="text-autospace:none"><span style="font-family:Calibri,sans-serif"> </span></span></span></span></p>
			</td>
		</tr>
		<tr>
			<td style="width:4%; padding:0cm 0cm 0cm 0cm">
			<p align="center" style="text-align:center"><span style="font-size:11pt"><span style="line-height:normal"><span style="text-autospace:none"><span style="font-family:Calibri,sans-serif"> </span></span></span></span></p>
			</td>
			<td style="width:4%; padding:0cm 0cm 0cm 0cm">
			<p align="center" style="text-align:center"><span style="font-size:11pt"><span style="line-height:normal"><span style="text-autospace:none"><span style="font-family:Calibri,sans-serif"> </span></span></span></span></p>
			</td>
			<td style="width:6%; padding:0cm 0cm 0cm 0cm">
			<p align="center" style="text-align:center"><span style="font-size:11pt"><span style="line-height:normal"><span style="text-autospace:none"><span style="font-family:Calibri,sans-serif"> </span></span></span></span></p>
			</td>
			<td style="width:6%; padding:0cm 0cm 0cm 0cm">
			<p align="center" style="text-align:center"><span style="font-size:11pt"><span style="line-height:normal"><span style="text-autospace:none"><span style="font-family:Calibri,sans-serif"> </span></span></span></span></p>
			</td>
			<td colspan="2" style="width:7%; padding:0cm 0cm 0cm 0cm">
			<p align="center" style="text-align:center"><span style="font-size:11pt"><span style="line-height:normal"><span style="text-autospace:none"><span style="font-family:Calibri,sans-serif"> </span></span></span></span></p>
			</td>
			<td style="width:4%; padding:0cm 0cm 0cm 0cm">
			<p align="center" style="text-align:center"><span style="font-size:11pt"><span style="line-height:normal"><span style="text-autospace:none"><span style="font-family:Calibri,sans-serif"> </span></span></span></span></p>
			</td>
			<td style="border-bottom:none; width:11%; padding:0cm 0cm 0cm 0cm; border-top:none; border-right:1px solid black; border-left:none">
			<p align="center" style="text-align:center"><span style="font-size:11pt"><span style="line-height:normal"><span style="text-autospace:none"><span style="font-family:Calibri,sans-serif"> </span></span></span></span></p>
			</td>
			<td style="width:6%; padding:0cm 0cm 0cm 0cm">
			<p align="center" style="text-align:center"><span style="font-size:11pt"><span style="line-height:normal"><span style="text-autospace:none"><span style="font-family:Calibri,sans-serif"> </span></span></span></span></p>
			</td>
			<td style="width:6%; padding:0cm 0cm 0cm 0cm">
			<p align="center" style="text-align:center"></p>
			</td>
			<td style="border-bottom:none; width:12%; padding:0cm 0cm 0cm 0cm; border-top:1px solid black; border-right:none; border-left:none">
			<p><span style="font-size:11pt"><span style="line-height:normal"><span style="text-autospace:none"><span style="font-family:Calibri,sans-serif"><b> </b></span></span></span></span></p>
			</td>
			<td style="border-bottom:none; width:3%; padding:0cm 0cm 0cm 0cm; border-top:1px solid black; border-right:none; border-left:none">
			<p align="center" style="text-align:center"><span style="font-size:11pt"><span style="line-height:normal"><span style="text-autospace:none"><span style="font-family:Calibri,sans-serif"> </span></span></span></span></p>
			</td>
			<td style="border-bottom:none; width:4%; padding:0cm 0cm 0cm 0cm; border-top:1px solid black; border-right:1px solid black; border-left:none">
			<p align="center" style="text-align:center"><span style="font-size:11pt"><span style="line-height:normal"><span style="text-autospace:none"><span style="font-family:Calibri,sans-serif"><b><span style="font-size:10.0pt"><span style="font-family:"Times New Roman",serif">6</span></span></b></span></span></span></span></p>
			</td>
			<td style="width:3%; padding:0cm 0cm 0cm 0cm">
			<p align="center" style="text-align:center"></p>
			</td>
			<td style="width:6%; padding:0cm 0cm 0cm 0cm">
			<p align="center" style="text-align:center"><span style="font-size:11pt"><span style="line-height:normal"><span style="text-autospace:none"><span style="font-family:Calibri,sans-serif"> </span></span></span></span></p>
			</td>
			<td style="width:6%; padding:0cm 0cm 0cm 0cm">
			<p align="center" style="text-align:center"><span style="font-size:11pt"><span style="line-height:normal"><span style="text-autospace:none"><span style="font-family:Calibri,sans-serif"> </span></span></span></span></p>
			</td>
			<td colspan="2" style="width:7%; padding:0cm 0cm 0cm 0cm">
			<p align="center" style="text-align:center"><span style="font-size:11pt"><span style="line-height:normal"><span style="text-autospace:none"><span style="font-family:Calibri,sans-serif"> </span></span></span></span></p>
			</td>
			<td colspan="2" style="width:5%; padding:0cm 0cm 0cm 0cm">
			<p align="center" style="text-align:center"></p>
			</td>
		</tr>
		<tr>
			<td style="width:4%; padding:0cm 0cm 0cm 0cm">
			<p align="center" style="text-align:center"><span style="font-size:11pt"><span style="line-height:normal"><span style="text-autospace:none"><span style="font-family:Calibri,sans-serif"> </span></span></span></span></p>
			</td>
			<td style="width:4%; padding:0cm 0cm 0cm 0cm">
			<p align="center" style="text-align:center"><span style="font-size:11pt"><span style="line-height:normal"><span style="text-autospace:none"><span style="font-family:Calibri,sans-serif"> </span></span></span></span></p>
			</td>
			<td style="width:6%; padding:0cm 0cm 0cm 0cm">
			<p align="center" style="text-align:center"><span style="font-size:11pt"><span style="line-height:normal"><span style="text-autospace:none"><span style="font-family:Calibri,sans-serif"> </span></span></span></span></p>
			</td>
			<td style="width:6%; padding:0cm 0cm 0cm 0cm">
			<p align="center" style="text-align:center"><span style="font-size:11pt"><span style="line-height:normal"><span style="text-autospace:none"><span style="font-family:Calibri,sans-serif"> </span></span></span></span></p>
			</td>
			<td colspan="2" style="width:7%; padding:0cm 0cm 0cm 0cm">
			<p align="center" style="text-align:center"><span style="font-size:11pt"><span style="line-height:normal"><span style="text-autospace:none"><span style="font-family:Calibri,sans-serif"> </span></span></span></span></p>
			</td>
			<td style="width:4%; padding:0cm 0cm 0cm 0cm">
			<p align="center" style="text-align:center"><span style="font-size:11pt"><span style="line-height:normal"><span style="text-autospace:none"><span style="font-family:Calibri,sans-serif"> </span></span></span></span></p>
			</td>
			<td colspan="4" rowspan="5" style="border-bottom:1px solid black; width:35%; padding:0cm 0cm 0cm 0cm; border-top:1px solid black; border-right:1px solid black; border-left:1px solid black">
			<p align="center" style="text-align:center"><span style="font-size:11pt"><span style="line-height:normal"><span style="text-autospace:none"><span style="font-family:Calibri,sans-serif"><span style="font-size:10.0pt"><span style="font-family:"Times New Roman",serif">Кадастровые подразделения АО «Ўзбекистон темир йуллари»</span></span></span></span></span></span></p>
			</td>
			<td rowspan="2" style="width:3%; padding:0cm 0cm 0cm 0cm">
			<p align="right" style="text-align:right"><span style="font-size:11pt"><span style="line-height:normal"><span style="text-autospace:none"><span style="font-family:Calibri,sans-serif"><span style="font-size:10.0pt"><span style="font-family:"Times New Roman",serif"><</span></span></span></span></span></span></p>
			</td>
			<td style="border-bottom:1px solid black; width:4%; padding:0cm 0cm 0cm 0cm; border-top:none; border-right:1px solid black; border-left:none">
			<p align="center" style="text-align:center"><span style="font-size:11pt"><span style="line-height:normal"><span style="text-autospace:none"><span style="font-family:Calibri,sans-serif"> </span></span></span></span></p>
			</td>
			<td style="width:3%; padding:0cm 0cm 0cm 0cm">
			<p align="center" style="text-align:center"></p>
			</td>
			<td style="width:6%; padding:0cm 0cm 0cm 0cm">
			<p align="center" style="text-align:center"><span style="font-size:11pt"><span style="line-height:normal"><span style="text-autospace:none"><span style="font-family:Calibri,sans-serif"> </span></span></span></span></p>
			</td>
			<td style="width:6%; padding:0cm 0cm 0cm 0cm">
			<p align="center" style="text-align:center"><span style="font-size:11pt"><span style="line-height:normal"><span style="text-autospace:none"><span style="font-family:Calibri,sans-serif"> </span></span></span></span></p>
			</td>
			<td colspan="2" style="width:7%; padding:0cm 0cm 0cm 0cm">
			<p align="center" style="text-align:center"><span style="font-size:11pt"><span style="line-height:normal"><span style="text-autospace:none"><span style="font-family:Calibri,sans-serif"> </span></span></span></span></p>
			</td>
			<td colspan="2" style="width:5%; padding:0cm 0cm 0cm 0cm">
			<p align="center" style="text-align:center"><span style="font-size:11pt"><span style="line-height:normal"><span style="text-autospace:none"><span style="font-family:Calibri,sans-serif"> </span></span></span></span></p>
			</td>
		</tr>
		<tr>
			<td style="width:4%; padding:0cm 0cm 0cm 0cm">
			<p></p>
			</td>
			<td style="width:4%; padding:0cm 0cm 0cm 0cm">
			<p></p>
			</td>
			<td style="width:6%; padding:0cm 0cm 0cm 0cm">
			<p align="center" style="text-align:center"><span style="font-size:11pt"><span style="line-height:normal"><span style="text-autospace:none"><span style="font-family:Calibri,sans-serif"> </span></span></span></span></p>
			</td>
			<td style="width:6%; padding:0cm 0cm 0cm 0cm">
			<p align="center" style="text-align:center"><span style="font-size:11pt"><span style="line-height:normal"><span style="text-autospace:none"><span style="font-family:Calibri,sans-serif"> </span></span></span></span></p>
			</td>
			<td colspan="2" style="width:7%; padding:0cm 0cm 0cm 0cm">
			<p align="center" style="text-align:center"></p>
			</td>
			<td style="width:4%; padding:0cm 0cm 0cm 0cm">
			<p align="center" style="text-align:center"></p>
			</td>
			<td style="width:4%; padding:0cm 0cm 0cm 0cm">
			<p align="center" style="text-align:center"></p>
			</td>
			<td style="width:3%; padding:0cm 0cm 0cm 0cm">
			<p align="center" style="text-align:center"></p>
			</td>
			<td style="width:6%; padding:0cm 0cm 0cm 0cm">
			<p align="center" style="text-align:center"></p>
			</td>
			<td style="width:6%; padding:0cm 0cm 0cm 0cm">
			<p align="center" style="text-align:center"></p>
			</td>
			<td colspan="2" style="width:7%; padding:0cm 0cm 0cm 0cm">
			<p align="center" style="text-align:center"></p>
			</td>
			<td colspan="2" style="width:5%; padding:0cm 0cm 0cm 0cm">
			<p align="center" style="text-align:center"><span style="font-size:11pt"><span style="line-height:normal"><span style="text-autospace:none"><span style="font-family:Calibri,sans-serif"> </span></span></span></span></p>
			</td>
		</tr>
		<tr>
			<td style="width:4%; padding:0cm 0cm 0cm 0cm">
			<p align="center" style="text-align:center"><span style="font-size:11pt"><span style="line-height:normal"><span style="text-autospace:none"><span style="font-family:Calibri,sans-serif"> </span></span></span></span></p>
			</td>
			<td style="width:4%; padding:0cm 0cm 0cm 0cm">
			<p align="center" style="text-align:center"><span style="font-size:11pt"><span style="line-height:normal"><span style="text-autospace:none"><span style="font-family:Calibri,sans-serif"> </span></span></span></span></p>
			</td>
			<td style="width:6%; padding:0cm 0cm 0cm 0cm">
			<p align="center" style="text-align:center"><span style="font-size:11pt"><span style="line-height:normal"><span style="text-autospace:none"><span style="font-family:Calibri,sans-serif"> </span></span></span></span></p>
			</td>
			<td style="width:6%; padding:0cm 0cm 0cm 0cm">
			<p align="center" style="text-align:center"></p>
			</td>
			<td colspan="2" style="width:7%; padding:0cm 0cm 0cm 0cm">
			<p align="center" style="text-align:center"></p>
			</td>
			<td rowspan="2" style="width:4%; padding:0cm 0cm 0cm 0cm">
			<p align="center" style="text-align:center"></p>
			</td>
			<td rowspan="2" style="width:3%; padding:0cm 0cm 0cm 0cm">
			<p align="center" style="text-align:center"></p>
			</td>
			<td colspan="2" style="width:7%; padding:0cm 0cm 0cm 0cm">
			<p align="center" style="text-align:center"></p>
			</td>
			<td style="width:6%; padding:0cm 0cm 0cm 0cm">
			<p align="center" style="text-align:center"></p>
			</td>
			<td style="width:6%; padding:0cm 0cm 0cm 0cm">
			<p align="center" style="text-align:center"><span style="font-size:11pt"><span style="line-height:normal"><span style="text-autospace:none"><span style="font-family:Calibri,sans-serif"> </span></span></span></span></p>
			</td>
			<td colspan="2" style="width:7%; padding:0cm 0cm 0cm 0cm">
			<p align="center" style="text-align:center"><span style="font-size:11pt"><span style="line-height:normal"><span style="text-autospace:none"><span style="font-family:Calibri,sans-serif"> </span></span></span></span></p>
			</td>
			<td colspan="2" style="width:5%; padding:0cm 0cm 0cm 0cm">
			<p align="center" style="text-align:center"><span style="font-size:11pt"><span style="line-height:normal"><span style="text-autospace:none"><span style="font-family:Calibri,sans-serif"> </span></span></span></span></p>
			</td>
		</tr>
		<tr>
			<td style="width:4%; padding:0cm 0cm 0cm 0cm">
			<p align="center" style="text-align:center"><span style="font-size:11pt"><span style="line-height:normal"><span style="text-autospace:none"><span style="font-family:Calibri,sans-serif"> </span></span></span></span></p>
			</td>
			<td style="width:4%; padding:0cm 0cm 0cm 0cm">
			<p align="center" style="text-align:center"><span style="font-size:11pt"><span style="line-height:normal"><span style="text-autospace:none"><span style="font-family:Calibri,sans-serif"> </span></span></span></span></p>
			</td>
			<td style="width:6%; padding:0cm 0cm 0cm 0cm">
			<p align="center" style="text-align:center"><span style="font-size:11pt"><span style="line-height:normal"><span style="text-autospace:none"><span style="font-family:Calibri,sans-serif"> </span></span></span></span></p>
			</td>
			<td style="width:6%; padding:0cm 0cm 0cm 0cm">
			<p align="center" style="text-align:center"><span style="font-size:11pt"><span style="line-height:normal"><span style="text-autospace:none"><span style="font-family:Calibri,sans-serif"> </span></span></span></span></p>
			</td>
			<td colspan="2" style="width:7%; padding:0cm 0cm 0cm 0cm">
			<p align="center" style="text-align:center"></p>
			</td>
			<td colspan="2" style="width:7%; padding:0cm 0cm 0cm 0cm">
			<p align="center" style="text-align:center"><span style="font-size:11pt"><span style="line-height:normal"><span style="text-autospace:none"><span style="font-family:Calibri,sans-serif"> </span></span></span></span></p>
			</td>
			<td style="width:6%; padding:0cm 0cm 0cm 0cm">
			<p align="center" style="text-align:center"><span style="font-size:11pt"><span style="line-height:normal"><span style="text-autospace:none"><span style="font-family:Calibri,sans-serif"> </span></span></span></span></p>
			</td>
			<td style="width:6%; padding:0cm 0cm 0cm 0cm">
			<p align="center" style="text-align:center"><span style="font-size:11pt"><span style="line-height:normal"><span style="text-autospace:none"><span style="font-family:Calibri,sans-serif"> </span></span></span></span></p>
			</td>
			<td colspan="2" style="width:7%; padding:0cm 0cm 0cm 0cm">
			<p align="center" style="text-align:center"><span style="font-size:11pt"><span style="line-height:normal"><span style="text-autospace:none"><span style="font-family:Calibri,sans-serif"> </span></span></span></span></p>
			</td>
			<td colspan="2" style="width:5%; padding:0cm 0cm 0cm 0cm">
			<p align="center" style="text-align:center"><span style="font-size:11pt"><span style="line-height:normal"><span style="text-autospace:none"><span style="font-family:Calibri,sans-serif"> </span></span></span></span></p>
			</td>
		</tr>
		<tr>
			<td style="width:4%; padding:0cm 0cm 0cm 0cm">
			<p align="center" style="text-align:center"><span style="font-size:11pt"><span style="line-height:normal"><span style="text-autospace:none"><span style="font-family:Calibri,sans-serif"> </span></span></span></span></p>
			</td>
			<td style="width:4%; padding:0cm 0cm 0cm 0cm">
			<p align="center" style="text-align:center"><span style="font-size:11pt"><span style="line-height:normal"><span style="text-autospace:none"><span style="font-family:Calibri,sans-serif"> </span></span></span></span></p>
			</td>
			<td style="width:6%; padding:0cm 0cm 0cm 0cm">
			<p align="center" style="text-align:center"><span style="font-size:11pt"><span style="line-height:normal"><span style="text-autospace:none"><span style="font-family:Calibri,sans-serif"> </span></span></span></span></p>
			</td>
			<td style="width:6%; padding:0cm 0cm 0cm 0cm">
			<p align="center" style="text-align:center"><span style="font-size:11pt"><span style="line-height:normal"><span style="text-autospace:none"><span style="font-family:Calibri,sans-serif"> </span></span></span></span></p>
			</td>
			<td colspan="2" style="width:7%; padding:0cm 0cm 0cm 0cm">
			<p align="center" style="text-align:center"></p>
			</td>
			<td style="width:4%; padding:0cm 0cm 0cm 0cm">
			<p align="center" style="text-align:center"><span style="font-size:11pt"><span style="line-height:normal"><span style="text-autospace:none"><span style="font-family:Calibri,sans-serif"> </span></span></span></span></p>
			</td>
			<td style="width:3%; padding:0cm 0cm 0cm 0cm">
			<p align="center" style="text-align:center"><span style="font-size:11pt"><span style="line-height:normal"><span style="text-autospace:none"><span style="font-family:Calibri,sans-serif"> </span></span></span></span></p>
			</td>
			<td colspan="2" style="width:7%; padding:0cm 0cm 0cm 0cm">
			<p align="center" style="text-align:center"><span style="font-size:11pt"><span style="line-height:normal"><span style="text-autospace:none"><span style="font-family:Calibri,sans-serif"> </span></span></span></span></p>
			</td>
			<td style="width:6%; padding:0cm 0cm 0cm 0cm">
			<p align="center" style="text-align:center"><span style="font-size:11pt"><span style="line-height:normal"><span style="text-autospace:none"><span style="font-family:Calibri,sans-serif"> </span></span></span></span></p>
			</td>
			<td style="width:6%; padding:0cm 0cm 0cm 0cm">
			<p align="center" style="text-align:center"><span style="font-size:11pt"><span style="line-height:normal"><span style="text-autospace:none"><span style="font-family:Calibri,sans-serif"> </span></span></span></span></p>
			</td>
			<td colspan="2" style="width:7%; padding:0cm 0cm 0cm 0cm">
			<p align="center" style="text-align:center"><span style="font-size:11pt"><span style="line-height:normal"><span style="text-autospace:none"><span style="font-family:Calibri,sans-serif"> </span></span></span></span></p>
			</td>
			<td colspan="2" style="width:5%; padding:0cm 0cm 0cm 0cm">
			<p align="center" style="text-align:center"><span style="font-size:11pt"><span style="line-height:normal"><span style="text-autospace:none"><span style="font-family:Calibri,sans-serif"> </span></span></span></span></p>
			</td>
		</tr>
		<tr>
			<td style="width:4%; padding:0cm 0cm 0cm 0cm">
			<p align="center" style="text-align:center"><span style="font-size:11pt"><span style="line-height:normal"><span style="text-autospace:none"><span style="font-family:Calibri,sans-serif"> </span></span></span></span></p>
			</td>
			<td style="width:4%; padding:0cm 0cm 0cm 0cm">
			<p align="center" style="text-align:center"><span style="font-size:11pt"><span style="line-height:normal"><span style="text-autospace:none"><span style="font-family:Calibri,sans-serif"> </span></span></span></span></p>
			</td>
			<td style="width:6%; padding:0cm 0cm 0cm 0cm">
			<p align="center" style="text-align:center"><span style="font-size:11pt"><span style="line-height:normal"><span style="text-autospace:none"><span style="font-family:Calibri,sans-serif"> </span></span></span></span></p>
			</td>
			<td style="width:6%; padding:0cm 0cm 0cm 0cm">
			<p align="center" style="text-align:center"><span style="font-size:11pt"><span style="line-height:normal"><span style="text-autospace:none"><span style="font-family:Calibri,sans-serif"> </span></span></span></span></p>
			</td>
			<td colspan="2" style="width:7%; padding:0cm 0cm 0cm 0cm">
			<p align="center" style="text-align:center"></p>
			</td>
			<td style="width:4%; padding:0cm 0cm 0cm 0cm">
			<p align="center" style="text-align:center"><span style="font-size:11pt"><span style="line-height:normal"><span style="text-autospace:none"><span style="font-family:Calibri,sans-serif"> </span></span></span></span></p>
			</td>
			<td style="width:11%; padding:0cm 0cm 0cm 0cm">
			<p align="center" style="text-align:center"><span style="font-size:11pt"><span style="line-height:normal"><span style="text-autospace:none"><span style="font-family:Calibri,sans-serif"> </span></span></span></span></p>
			</td>
			<td colspan="2" style="width:12%; padding:0cm 0cm 0cm 0cm">
			<p align="center" style="text-align:center"><span style="font-size:11pt"><span style="line-height:normal"><span style="text-autospace:none"><span style="font-family:Calibri,sans-serif"><span style="font-size:14.0pt"><span style="font-family:"Times New Roman",serif">^</span></span></span></span></span></span></p>
			</td>
			<td style="width:12%; padding:0cm 0cm 0cm 0cm">
			<p align="center" style="text-align:center"><span style="font-size:11pt"><span style="line-height:normal"><span style="text-autospace:none"><span style="font-family:Calibri,sans-serif"> </span></span></span></span></p>
			</td>
			<td style="width:3%; padding:0cm 0cm 0cm 0cm">
			<p align="center" style="text-align:center"><span style="font-size:11pt"><span style="line-height:normal"><span style="text-autospace:none"><span style="font-family:Calibri,sans-serif"> </span></span></span></span></p>
			</td>
			<td colspan="2" style="width:7%; padding:0cm 0cm 0cm 0cm">
			<p align="center" style="text-align:center"><span style="font-size:11pt"><span style="line-height:normal"><span style="text-autospace:none"><span style="font-family:Calibri,sans-serif"> </span></span></span></span></p>
			</td>
			<td style="width:6%; padding:0cm 0cm 0cm 0cm">
			<p align="center" style="text-align:center"><span style="font-size:11pt"><span style="line-height:normal"><span style="text-autospace:none"><span style="font-family:Calibri,sans-serif"> </span></span></span></span></p>
			</td>
			<td style="width:6%; padding:0cm 0cm 0cm 0cm">
			<p align="center" style="text-align:center"><span style="font-size:11pt"><span style="line-height:normal"><span style="text-autospace:none"><span style="font-family:Calibri,sans-serif"> </span></span></span></span></p>
			</td>
			<td colspan="2" style="width:7%; padding:0cm 0cm 0cm 0cm">
			<p align="center" style="text-align:center"><span style="font-size:11pt"><span style="line-height:normal"><span style="text-autospace:none"><span style="font-family:Calibri,sans-serif"> </span></span></span></span></p>
			</td>
			<td colspan="2" style="width:5%; padding:0cm 0cm 0cm 0cm">
			<p align="center" style="text-align:center"><span style="font-size:11pt"><span style="line-height:normal"><span style="text-autospace:none"><span style="font-family:Calibri,sans-serif"> </span></span></span></span></p>
			</td>
		</tr>
		<tr>
			<td style="width:4%; padding:0cm 0cm 0cm 0cm">
			<p align="center" style="text-align:center"><span style="font-size:11pt"><span style="line-height:normal"><span style="text-autospace:none"><span style="font-family:Calibri,sans-serif"> </span></span></span></span></p>
			</td>
			<td style="width:4%; padding:0cm 0cm 0cm 0cm">
			<p align="center" style="text-align:center"><span style="font-size:11pt"><span style="line-height:normal"><span style="text-autospace:none"><span style="font-family:Calibri,sans-serif"> </span></span></span></span></p>
			</td>
			<td style="width:6%; padding:0cm 0cm 0cm 0cm">
			<p align="center" style="text-align:center"><span style="font-size:11pt"><span style="line-height:normal"><span style="text-autospace:none"><span style="font-family:Calibri,sans-serif"> </span></span></span></span></p>
			</td>
			<td style="width:6%; padding:0cm 0cm 0cm 0cm">
			<p align="center" style="text-align:center"><span style="font-size:11pt"><span style="line-height:normal"><span style="text-autospace:none"><span style="font-family:Calibri,sans-serif"> </span></span></span></span></p>
			</td>
			<td colspan="2" style="width:7%; padding:0cm 0cm 0cm 0cm">
			<p align="center" style="text-align:center"></p>
			</td>
			<td style="width:4%; padding:0cm 0cm 0cm 0cm">
			<p align="center" style="text-align:center"><span style="font-size:11pt"><span style="line-height:normal"><span style="text-autospace:none"><span style="font-family:Calibri,sans-serif"> </span></span></span></span></p>
			</td>
			<td style="width:11%; padding:0cm 0cm 0cm 0cm">
			<p align="center" style="text-align:center"><span style="font-size:11pt"><span style="line-height:normal"><span style="text-autospace:none"><span style="font-family:Calibri,sans-serif"> </span></span></span></span></p>
			</td>
			<td style="width:6%; padding:0cm 0cm 0cm 0cm">
			<p align="center" style="text-align:center"><span style="font-size:11pt"><span style="line-height:normal"><span style="text-autospace:none"><span style="font-family:Calibri,sans-serif"> </span></span></span></span></p>
			</td>
			<td style="border-bottom:none; width:6%; padding:0cm 0cm 0cm 0cm; border-top:none; border-right:none; border-left:1px solid black">
			<p align="center" style="text-align:center"><span style="font-size:11pt"><span style="line-height:normal"><span style="text-autospace:none"><span style="font-family:Calibri,sans-serif"><b><span style="font-size:10.0pt"><span style="font-family:"Times New Roman",serif">1</span></span></b></span></span></span></span></p>
			</td>
			<td style="width:12%; padding:0cm 0cm 0cm 0cm">
			<p align="center" style="text-align:center"><span style="font-size:11pt"><span style="line-height:normal"><span style="text-autospace:none"><span style="font-family:Calibri,sans-serif"> </span></span></span></span></p>
			</td>
			<td style="width:3%; padding:0cm 0cm 0cm 0cm">
			<p align="center" style="text-align:center"><span style="font-size:11pt"><span style="line-height:normal"><span style="text-autospace:none"><span style="font-family:Calibri,sans-serif"> </span></span></span></span></p>
			</td>
			<td colspan="2" style="width:7%; padding:0cm 0cm 0cm 0cm">
			<p align="center" style="text-align:center"><span style="font-size:11pt"><span style="line-height:normal"><span style="text-autospace:none"><span style="font-family:Calibri,sans-serif"> </span></span></span></span></p>
			</td>
			<td style="width:6%; padding:0cm 0cm 0cm 0cm">
			<p align="center" style="text-align:center"><span style="font-size:11pt"><span style="line-height:normal"><span style="text-autospace:none"><span style="font-family:Calibri,sans-serif"> </span></span></span></span></p>
			</td>
			<td style="width:6%; padding:0cm 0cm 0cm 0cm">
			<p align="center" style="text-align:center"><span style="font-size:11pt"><span style="line-height:normal"><span style="text-autospace:none"><span style="font-family:Calibri,sans-serif"> </span></span></span></span></p>
			</td>
			<td colspan="2" style="width:7%; padding:0cm 0cm 0cm 0cm">
			<p align="center" style="text-align:center"><span style="font-size:11pt"><span style="line-height:normal"><span style="text-autospace:none"><span style="font-family:Calibri,sans-serif"> </span></span></span></span></p>
			</td>
			<td colspan="2" style="width:5%; padding:0cm 0cm 0cm 0cm">
			<p align="center" style="text-align:center"><span style="font-size:11pt"><span style="line-height:normal"><span style="text-autospace:none"><span style="font-family:Calibri,sans-serif"> </span></span></span></span></p>
			</td>
		</tr>
		<tr>
			<td style="width:4%; padding:0cm 0cm 0cm 0cm">
			<p></p>
			</td>
			<td style="width:4%; padding:0cm 0cm 0cm 0cm">
			<p></p>
			</td>
			<td style="width:6%; padding:0cm 0cm 0cm 0cm">
			<p></p>
			</td>
			<td style="width:6%; padding:0cm 0cm 0cm 0cm">
			<p></p>
			</td>
			<td colspan="10" style="border-bottom:1px solid black; width:56%; padding:0cm 0cm 0cm 0cm; border-top:1px solid black; border-right:1px solid black; border-left:1px solid black">
			<p align="center" style="margin-right:9px; margin-left:9px; text-align:center"><span style="font-size:11pt"><span style="line-height:normal"><span style="text-autospace:none"><span style="font-family:Calibri,sans-serif"><b><span style="font-size:10.0pt"><span style="font-family:"Times New Roman",serif">Собственники/пользователи железнодорожных объектов, функционирующих внутри системы АО «Ўзбекистон темир йуллари» и вне системы АО «Ўзбекистон темир йуллари», предоставляют кадастровую информацию о железнодорожных объектах в кадастровые подразделения железнодорожных предприятий </span></span></b></span></span></span></span></p>
			</td>
			<td style="width:6%; padding:0cm 0cm 0cm 0cm">
			<p align="center" style="text-align:center"></p>
			</td>
			<td style="width:6%; padding:0cm 0cm 0cm 0cm">
			<p align="center" style="text-align:center"></p>
			</td>
			<td colspan="2" style="width:7%; padding:0cm 0cm 0cm 0cm">
			<p align="center" style="text-align:center"></p>
			</td>
			<td colspan="2" style="width:5%; padding:0cm 0cm 0cm 0cm">
			<p align="center" style="text-align:center"></p>
			</td>
		</tr>
		<tr>
			<td style="width:4%; padding:0cm 0cm 0cm 0cm">
			<p align="center" style="text-align:center"><span style="font-size:11pt"><span style="line-height:normal"><span style="text-autospace:none"><span style="font-family:Calibri,sans-serif"> </span></span></span></span></p>
			</td>
			<td style="width:4%; padding:0cm 0cm 0cm 0cm">
			<p align="center" style="text-align:center"><span style="font-size:11pt"><span style="line-height:normal"><span style="text-autospace:none"><span style="font-family:Calibri,sans-serif"> </span></span></span></span></p>
			</td>
			<td style="width:6%; padding:0cm 0cm 0cm 0cm">
			<p align="center" style="text-align:center"><span style="font-size:11pt"><span style="line-height:normal"><span style="text-autospace:none"><span style="font-family:Calibri,sans-serif"> </span></span></span></span></p>
			</td>
			<td style="width:6%; padding:0cm 0cm 0cm 0cm">
			<p align="center" style="text-align:center"><span style="font-size:11pt"><span style="line-height:normal"><span style="text-autospace:none"><span style="font-family:Calibri,sans-serif"> </span></span></span></span></p>
			</td>
			<td colspan="2" style="width:7%; padding:0cm 0cm 0cm 0cm">
			<p align="center" style="text-align:center"><span style="font-size:11pt"><span style="line-height:normal"><span style="text-autospace:none"><span style="font-family:Calibri,sans-serif"> </span></span></span></span></p>
			</td>
			<td style="width:4%; padding:0cm 0cm 0cm 0cm">
			<p align="center" style="text-align:center"><span style="font-size:11pt"><span style="line-height:normal"><span style="text-autospace:none"><span style="font-family:Calibri,sans-serif"> </span></span></span></span></p>
			</td>
			<td style="width:11%; padding:0cm 0cm 0cm 0cm">
			<p align="center" style="text-align:center"><span style="font-size:11pt"><span style="line-height:normal"><span style="text-autospace:none"><span style="font-family:Calibri,sans-serif"> </span></span></span></span></p>
			</td>
			<td style="width:6%; padding:0cm 0cm 0cm 0cm">
			<p align="center" style="text-align:center"><span style="font-size:11pt"><span style="line-height:normal"><span style="text-autospace:none"><span style="font-family:Calibri,sans-serif"> </span></span></span></span></p>
			</td>
			<td style="width:6%; padding:0cm 0cm 0cm 0cm">
			<p align="center" style="text-align:center"><span style="font-size:11pt"><span style="line-height:normal"><span style="text-autospace:none"><span style="font-family:Calibri,sans-serif"><b> </b></span></span></span></span></p>
			</td>
			<td style="width:12%; padding:0cm 0cm 0cm 0cm">
			<p align="center" style="text-align:center"><span style="font-size:11pt"><span style="line-height:normal"><span style="text-autospace:none"><span style="font-family:Calibri,sans-serif"> </span></span></span></span></p>
			</td>
			<td style="width:3%; padding:0cm 0cm 0cm 0cm">
			<p align="center" style="text-align:center"><span style="font-size:11pt"><span style="line-height:normal"><span style="text-autospace:none"><span style="font-family:Calibri,sans-serif"> </span></span></span></span></p>
			</td>
			<td colspan="2" style="width:7%; padding:0cm 0cm 0cm 0cm">
			<p align="center" style="text-align:center"><span style="font-size:11pt"><span style="line-height:normal"><span style="text-autospace:none"><span style="font-family:Calibri,sans-serif"> </span></span></span></span></p>
			</td>
			<td style="width:6%; padding:0cm 0cm 0cm 0cm">
			<p align="center" style="text-align:center"><span style="font-size:11pt"><span style="line-height:normal"><span style="text-autospace:none"><span style="font-family:Calibri,sans-serif"> </span></span></span></span></p>
			</td>
			<td style="width:6%; padding:0cm 0cm 0cm 0cm">
			<p align="center" style="text-align:center"><span style="font-size:11pt"><span style="line-height:normal"><span style="text-autospace:none"><span style="font-family:Calibri,sans-serif"> </span></span></span></span></p>
			</td>
			<td colspan="2" style="width:7%; padding:0cm 0cm 0cm 0cm">
			<p align="center" style="text-align:center"><span style="font-size:11pt"><span style="line-height:normal"><span style="text-autospace:none"><span style="font-family:Calibri,sans-serif"> </span></span></span></span></p>
			</td>
			<td colspan="2" style="width:5%; padding:0cm 0cm 0cm 0cm">
			<p align="center" style="text-align:center"><span style="font-size:11pt"><span style="line-height:normal"><span style="text-autospace:none"><span style="font-family:Calibri,sans-serif"> </span></span></span></span></p>
			</td>
		</tr>
	</tbody>
</table></div></div><div class="FOOTNOTE lx_elem" onmousemove="lx_mo(event,6888869)"><div class="lx_elem2"><div class="lx_elem3"><span onclick="lx_sf(6888869)"><img src="/img/cmt.svg" />Hujjatga taklif yuborish</span><span onclick="lx_pa(6888869)"><img src="/img/vlm.svg" />Audioni tinglash</span><span onclick="lx_cl(6888869)"><img src="/img/lnk.svg" />Hujjat elementidan havola olish</span></div></div><div name="6888869" id="6888869"><strong>Примечание.</strong><em> Стрелками обозначены направления движения кадастровой информации.</em></div></div><div class="ACT_TEXT lx_elem" onmousemove="lx_mo(event,6888873)"><div class="lx_elem2"><div class="lx_elem3"><span onclick="lx_sf(6888873)"><img src="/img/cmt.svg" />Hujjatga taklif yuborish</span><span onclick="lx_pa(6888873)"><img src="/img/vlm.svg" />Audioni tinglash</span><span onclick="lx_cl(6888873)"><img src="/img/lnk.svg" />Hujjat elementidan havola olish</span></div></div><div name="6888873" id="6888873">1. Собственники (пользователи) железнодорожных объектов, функционирующих внутри системы АО «Ўзбекистон темир йуллари» и вне системы АО «Ўзбекистон темир йуллари», предоставляют кадастровую информацию о железнодорожных объектах в кадастровые подразделения железнодорожных предприятий.</div></div><div class="ACT_TEXT lx_elem" onmousemove="lx_mo(event,6888875)"><div class="lx_elem2"><div class="lx_elem3"><span onclick="lx_sf(6888875)"><img src="/img/cmt.svg" />Hujjatga taklif yuborish</span><span onclick="lx_pa(6888875)"><img src="/img/vlm.svg" />Audioni tinglash</span><span onclick="lx_cl(6888875)"><img src="/img/lnk.svg" />Hujjat elementidan havola olish</span></div></div><div name="6888875" id="6888875">2. Кадастровые подразделения железнодорожных предприятий осуществляют сбор кадастровой информации по объектам железных дорог от собственников и пользователей этих объектов, формируют кадастровое дело в пределах своих территорий, передают информацию по объектам железных дорог в отдел государственного кадастра железных дорог Управления стратегического развития.</div></div><div class="ACT_TEXT lx_elem" onmousemove="lx_mo(event,6888878)"><div class="lx_elem2"><div class="lx_elem3"><span onclick="lx_sf(6888878)"><img src="/img/cmt.svg" />Hujjatga taklif yuborish</span><span onclick="lx_pa(6888878)"><img src="/img/vlm.svg" />Audioni tinglash</span><span onclick="lx_cl(6888878)"><img src="/img/lnk.svg" />Hujjat elementidan havola olish</span></div></div><div name="6888878" id="6888878">3. Отдел государственного кадастра железных дорог Управления стратегического развития получает информацию о земельных участках, зданиях и сооружениях из государственного земельного кадастра и государственного кадастра зданий и сооружений.</div></div><div class="ACT_TEXT lx_elem" onmousemove="lx_mo(event,6888880)"><div class="lx_elem2"><div class="lx_elem3"><span onclick="lx_sf(6888880)"><img src="/img/cmt.svg" />Hujjatga taklif yuborish</span><span onclick="lx_pa(6888880)"><img src="/img/vlm.svg" />Audioni tinglash</span><span onclick="lx_cl(6888880)"><img src="/img/lnk.svg" />Hujjat elementidan havola olish</span></div></div><div name="6888880" id="6888880">4. Отдел государственного кадастра железных дорог Управления стратегического развития после включения объекта железных дорог в ГКЖД передает кадастровую информацию в базу данных ЕСГК Агентства по кадастру при Государственном налоговом комитете.</div></div><div class="ACT_TEXT lx_elem" onmousemove="lx_mo(event,6888883)"><div class="lx_elem2"><div class="lx_elem3"><span onclick="lx_sf(6888883)"><img src="/img/cmt.svg" />Hujjatga taklif yuborish</span><span onclick="lx_pa(6888883)"><img src="/img/vlm.svg" />Audioni tinglash</span><span onclick="lx_cl(6888883)"><img src="/img/lnk.svg" />Hujjat elementidan havola olish</span></div></div><div name="6888883" id="6888883">5. Отдел государственного кадастра железных дорог Управления стратегического развития по запросу может получить информацию по объектам железных дорог из базы данных ЕСГК Агентства по кадастру при Государственном налоговом комитете.</div></div><div class="ACT_TEXT lx_elem" onmousemove="lx_mo(event,6888886)"><div class="lx_elem2"><div class="lx_elem3"><span onclick="lx_sf(6888886)"><img src="/img/cmt.svg" />Hujjatga taklif yuborish</span><span onclick="lx_pa(6888886)"><img src="/img/vlm.svg" />Audioni tinglash</span><span onclick="lx_cl(6888886)"><img src="/img/lnk.svg" />Hujjat elementidan havola olish</span></div></div><div name="6888886" id="6888886">6. Отдел государственного кадастра железных дорог Управления стратегического развития направляет необходимую информацию по объектам железных дорог в кадастровые подразделения железнодорожных предприятий.</div></div><div class="ACT_TEXT lx_elem" onmousemove="lx_mo(event,6888888)"><div class="lx_elem2"><div class="lx_elem3"><span onclick="lx_sf(6888888)"><img src="/img/cmt.svg" />Hujjatga taklif yuborish</span><span onclick="lx_pa(6888888)"><img src="/img/vlm.svg" />Audioni tinglash</span><span onclick="lx_cl(6888888)"><img src="/img/lnk.svg" />Hujjat elementidan havola olish</span></div></div><div name="6888888" id="6888888">7. Пользователи ЕСГК по запросу могут получить кадастровую информацию по объектам железных дорог.</div></div><div class="COMMENT" style="display:none"><label id="s527"></label><div class="COMMENTLEXUZ"><img src="/image/favicon.gif" /> Комментарий LexUz</div><div name="6888895" id="6888895">Неофициальный перевод.   Приложение в  редакции  <a href="/uz/docs/6240957">постановления</a>   Кабинета Министров Республики Узбекистан от 18 октября 2022 года № 610. Cм.  официальный   текст на <a href="/uz/docs/627293?ONDATE=19.10.2022 00#6255773">узбекском языке</a>.</div></div><div class="BY_DEFAULT lx_elem" onmousemove="lx_mo(event,633737)"><div class="lx_elem2"><div class="lx_elem3"><span onclick="lx_sf(633737)"><img src="/img/cmt.svg" />Hujjatga taklif yuborish</span><span onclick="lx_pa(633737)"><img src="/img/vlm.svg" />Audioni tinglash</span><span onclick="lx_cl(633737)"><img src="/img/lnk.svg" />Hujjat elementidan havola olish</span></div></div><div name="633737" id="633737"></div></div><div class="APPL_BANNER_LANDSCAPE_TITLE lx_elem" onmousemove="lx_mo(event,633783)"><div class="lx_elem2"><div class="lx_elem3"><span onclick="lx_sf(633783)"><img src="/img/cmt.svg" />Hujjatga taklif yuborish</span><span onclick="lx_pa(633783)"><img src="/img/vlm.svg" />Audioni tinglash</span><span onclick="lx_cl(633783)"><img src="/img/lnk.svg" />Hujjat elementidan havola olish</span></div></div><div name="633783" id="633783">ПРИЛОЖЕНИЕ № 3<br /> к <a href="/uz/docs/627324#633432">постановлению </a>Кабинета Министров<br /> от 30 июня 2005 года № 152 </div></div><div class="ACT_FORM lx_elem" onmousemove="lx_mo(event,633784)"><div class="lx_elem2"><div class="lx_elem3"><span onclick="lx_sf(633784)"><img src="/img/cmt.svg" />Hujjatga taklif yuborish</span><span onclick="lx_pa(633784)"><img src="/img/vlm.svg" />Audioni tinglash</span><span onclick="lx_cl(633784)"><img src="/img/lnk.svg" />Hujjat elementidan havola olish</span></div></div><div name="633784" id="633784">ПОЛОЖЕНИЕ</div></div><div class="ACT_TITLE_APPL lx_elem" onmousemove="lx_mo(event,633785)"><div class="lx_elem2"><div class="lx_elem3"><span onclick="lx_sf(633785)"><img src="/img/cmt.svg" />Hujjatga taklif yuborish</span><span onclick="lx_pa(633785)"><img src="/img/vlm.svg" />Audioni tinglash</span><span onclick="lx_cl(633785)"><img src="/img/lnk.svg" />Hujjat elementidan havola olish</span></div></div><div name="633785" id="633785">о порядке ведения государственного кадастра транспортных трубопроводов</div></div><div class="BY_DEFAULT lx_elem" onmousemove="lx_mo(event,633788)"><div class="lx_elem2"><div class="lx_elem3"><span onclick="lx_sf(633788)"><img src="/img/cmt.svg" />Hujjatga taklif yuborish</span><span onclick="lx_pa(633788)"><img src="/img/vlm.svg" />Audioni tinglash</span><span onclick="lx_cl(633788)"><img src="/img/lnk.svg" />Hujjat elementidan havola olish</span></div></div><div name="633788" id="633788"></div></div><div class="TEXT_HEADER_DEFAULT lx_elem" onmousemove="lx_mo(event,633789)"><div class="lx_elem2"><div class="lx_elem3"><span onclick="lx_sf(633789)"><img src="/img/cmt.svg" />Hujjatga taklif yuborish</span><span onclick="lx_pa(633789)"><img src="/img/vlm.svg" />Audioni tinglash</span><span onclick="lx_cl(633789)"><img src="/img/lnk.svg" />Hujjat elementidan havola olish</span></div></div><div name="633789" id="633789">I. Общие положения</div></div><div class="ACT_TEXT lx_elem" onmousemove="lx_mo(event,633790)"><div class="lx_elem2"><div class="lx_elem3"><span onclick="lx_sf(633790)"><img src="/img/cmt.svg" />Hujjatga taklif yuborish</span><span onclick="lx_pa(633790)"><img src="/img/vlm.svg" />Audioni tinglash</span><span onclick="lx_cl(633790)"><img src="/img/lnk.svg" />Hujjat elementidan havola olish</span></div></div><div name="633790" id="633790">1. Государственный кадастр транспортных трубопроводов (ГКТТ) ведется в соответствии с<a href="/uz/docs/19480"> Законом </a>Республики Узбекистан «О государственных кадастрах», <a href="/uz/docs/507526#519587">Положением</a> о порядке создания и ведения Единой системы государственных кадастров (ЕСГК), утвержденным постановлением Кабинета Министров Республики Узбекистан от 16 февраля 2005 г. № 66, другими нормативно-правовыми актами и настоящим Положением.</div></div><div class="COMMENT"><label id="s3934"></label><div name="edi6888910" id="edi6888910">См. <a href="/uz/docs/627324?ONDATE=30.06.2005 00#633791">предыдущую</a> редакцию.</div></div><div class="BY_DEFAULT lx_elem" onmousemove="lx_mo(event,6888910)"><div class="lx_elem2"><div class="lx_elem3"><span onclick="lx_sf(6888910)"><img src="/img/cmt.svg" />Hujjatga taklif yuborish</span><span onclick="lx_pa(6888910)"><img src="/img/vlm.svg" />Audioni tinglash</span><span onclick="lx_cl(6888910)"><img src="/img/lnk.svg" />Hujjat elementidan havola olish</span></div></div><div name="6888910" id="6888910"></div></div><div class="ACT_TEXT lx_elem" onmousemove="lx_mo(event,6888912)"><div class="lx_elem2"><div class="lx_elem3"><span onclick="lx_sf(6888912)"><img src="/img/cmt.svg" />Hujjatga taklif yuborish</span><span onclick="lx_pa(6888912)"><img src="/img/vlm.svg" />Audioni tinglash</span><span onclick="lx_cl(6888912)"><img src="/img/lnk.svg" />Hujjat elementidan havola olish</span></div></div><div name="6888912" id="6888912">2. ГКТТ — это система обновляемой достоверной информации об объектах транспортных трубопроводов, их географическом расположении, землях, их границах, охранных зонах, правовом статусе, количественных и качественных характеристиках и экономической оценке.</div></div><div class="COMMENT" style="display:none"><label id="s527"></label><div class="COMMENTLEXUZ"><img src="/image/favicon.gif" /> Комментарий LexUz</div><div name="6888915" id="6888915">Неофициальный перевод.    Пункт 2 в  редакции  <a href="/uz/docs/6240957">постановления</a>   Кабинета Министров Республики Узбекистан от 18 октября 2022 года № 610. Cм.   официальный   текст на <a href="/uz/docs/627293?ONDATE=19.10.2022 00#6255866">узбекском языке</a>.</div></div><div class="ACT_TEXT lx_elem" onmousemove="lx_mo(event,633793)"><div class="lx_elem2"><div class="lx_elem3"><span onclick="lx_sf(633793)"><img src="/img/cmt.svg" />Hujjatga taklif yuborish</span><span onclick="lx_pa(633793)"><img src="/img/vlm.svg" />Audioni tinglash</span><span onclick="lx_cl(633793)"><img src="/img/lnk.svg" />Hujjat elementidan havola olish</span></div></div><div name="633793" id="633793">3. ГКТТ является составной частью ЕСГК и ведется в целях учета и оценки состояния транспортных трубопроводов.</div></div><div class="ACT_TEXT lx_elem" onmousemove="lx_mo(event,633794)"><div class="lx_elem2"><div class="lx_elem3"><span onclick="lx_sf(633794)"><img src="/img/cmt.svg" />Hujjatga taklif yuborish</span><span onclick="lx_pa(633794)"><img src="/img/vlm.svg" />Audioni tinglash</span><span onclick="lx_cl(633794)"><img src="/img/lnk.svg" />Hujjat elementidan havola olish</span></div></div><div name="633794" id="633794">4. Объектами ГКТТ являются функционирующие и строящиеся на территории Республики Узбекистан трубопроводы, предназначенные для транспортирования нефти, газа и газового конденсата, и объекты их обслуживания: линейная часть трубопроводов с установленной арматурой и надземными сооружениями, компрессорные и насосные станции, средства электрохимической защиты, газораспределительные станции и прочее недвижимое имущество, находящееся на балансе предприятий транспорта нефти, газа и газового конденсата, характеризующиеся большой протяженностью, высоким давлением, имеющие охранную зону в связи с их повышенной опасностью.</div></div><div class="COMMENT"><label id="s3934"></label><div name="edi6888927" id="edi6888927">См. <a href="/uz/docs/627324?ONDATE=30.06.2005 00#6888926">предыдущую</a> редакцию.</div></div><div class="BY_DEFAULT lx_elem" onmousemove="lx_mo(event,6888927)"><div class="lx_elem2"><div class="lx_elem3"><span onclick="lx_sf(6888927)"><img src="/img/cmt.svg" />Hujjatga taklif yuborish</span><span onclick="lx_pa(6888927)"><img src="/img/vlm.svg" />Audioni tinglash</span><span onclick="lx_cl(6888927)"><img src="/img/lnk.svg" />Hujjat elementidan havola olish</span></div></div><div name="6888927" id="6888927"></div></div><div class="ACT_TEXT lx_elem" onmousemove="lx_mo(event,6888928)"><div class="lx_elem2"><div class="lx_elem3"><span onclick="lx_sf(6888928)"><img src="/img/cmt.svg" />Hujjatga taklif yuborish</span><span onclick="lx_pa(6888928)"><img src="/img/vlm.svg" />Audioni tinglash</span><span onclick="lx_cl(6888928)"><img src="/img/lnk.svg" />Hujjat elementidan havola olish</span></div></div><div name="6888928" id="6888928">ГКТТ подразделяется на следующие категории:</div></div><div class="ACT_TEXT lx_elem" onmousemove="lx_mo(event,6888929)"><div class="lx_elem2"><div class="lx_elem3"><span onclick="lx_sf(6888929)"><img src="/img/cmt.svg" />Hujjatga taklif yuborish</span><span onclick="lx_pa(6888929)"><img src="/img/vlm.svg" />Audioni tinglash</span><span onclick="lx_cl(6888929)"><img src="/img/lnk.svg" />Hujjat elementidan havola olish</span></div></div><div name="6888929" id="6888929">1-категория. Магистральные трубопроводы и объекты газовой системы;</div></div><div class="ACT_TEXT lx_elem" onmousemove="lx_mo(event,6888930)"><div class="lx_elem2"><div class="lx_elem3"><span onclick="lx_sf(6888930)"><img src="/img/cmt.svg" />Hujjatga taklif yuborish</span><span onclick="lx_pa(6888930)"><img src="/img/vlm.svg" />Audioni tinglash</span><span onclick="lx_cl(6888930)"><img src="/img/lnk.svg" />Hujjat elementidan havola olish</span></div></div><div name="6888930" id="6888930">2-категория. Шахтные трубопроводы, используемые для добычи и переработки углеводородного сырья;</div></div><div class="ACT_TEXT lx_elem" onmousemove="lx_mo(event,6888931)"><div class="lx_elem2"><div class="lx_elem3"><span onclick="lx_sf(6888931)"><img src="/img/cmt.svg" />Hujjatga taklif yuborish</span><span onclick="lx_pa(6888931)"><img src="/img/vlm.svg" />Audioni tinglash</span><span onclick="lx_cl(6888931)"><img src="/img/lnk.svg" />Hujjat elementidan havola olish</span></div></div><div name="6888931" id="6888931">3-категория. Распределительные газопроводы (бытовые и оптовые потребители).</div></div><div class="COMMENT" style="display:none"><label id="s527"></label><div class="COMMENTLEXUZ"><img src="/image/favicon.gif" /> Комментарий LexUz</div><div name="6888932" id="6888932">Неофициальный перевод. Пункт 4 дополнен абзацами <a href="/uz/docs/6240957">постановлением</a> Кабинета Министров Республики Узбекистан от 18 октября 2022 года № 610. Cм. официальный текст на <a href="/uz/docs/627293#6255879">узбекском языке</a>.</div></div><div class="COMMENT"><label id="s3934"></label><div name="edi6888935" id="edi6888935">См. <a href="/uz/docs/627324?ONDATE=30.06.2005 00#633795">предыдущую</a> редакцию.</div></div><div class="BY_DEFAULT lx_elem" onmousemove="lx_mo(event,6888935)"><div class="lx_elem2"><div class="lx_elem3"><span onclick="lx_sf(6888935)"><img src="/img/cmt.svg" />Hujjatga taklif yuborish</span><span onclick="lx_pa(6888935)"><img src="/img/vlm.svg" />Audioni tinglash</span><span onclick="lx_cl(6888935)"><img src="/img/lnk.svg" />Hujjat elementidan havola olish</span></div></div><div name="6888935" id="6888935"></div></div><div class="ACT_TEXT lx_elem" onmousemove="lx_mo(event,6888937)"><div class="lx_elem2"><div class="lx_elem3"><span onclick="lx_sf(6888937)"><img src="/img/cmt.svg" />Hujjatga taklif yuborish</span><span onclick="lx_pa(6888937)"><img src="/img/vlm.svg" />Audioni tinglash</span><span onclick="lx_cl(6888937)"><img src="/img/lnk.svg" />Hujjat elementidan havola olish</span></div></div><div name="6888937" id="6888937">5. Уполномоченным органом по ведению ГКТТ является Министерство энергетики, а уполномоченными органами по созданию и ведению объектов 3 категорий, входящих в ГКТТ, - Акционерное общество «Узбекнефтегаз», Акционерное общество «Узтрансгаз», Акционерное общество «Худудгазтаъминот».</div></div><div class="COMMENT" style="display:none"><label id="s527"></label><div class="COMMENTLEXUZ"><img src="/image/favicon.gif" /> Комментарий LexUz</div><div name="6888948" id="6888948">Неофициальный перевод.   Пункт 5 в  редакции  <a href="/uz/docs/6240957">постановления</a>   Кабинета Министров Республики Узбекистан от 18 октября 2022 года № 610. Cм.  официальный  текст на <a href="/uz/docs/627293?ONDATE=19.10.2022 00#6255900">узбекском языке</a>.</div></div><div class="COMMENT"><label id="s3934"></label><div name="edi6888953" id="edi6888953">См. <a href="/uz/docs/627324?ONDATE=30.06.2005 00#633796">предыдущую</a> редакцию.</div></div><div class="BY_DEFAULT lx_elem" onmousemove="lx_mo(event,6888953)"><div class="lx_elem2"><div class="lx_elem3"><span onclick="lx_sf(6888953)"><img src="/img/cmt.svg" />Hujjatga taklif yuborish</span><span onclick="lx_pa(6888953)"><img src="/img/vlm.svg" />Audioni tinglash</span><span onclick="lx_cl(6888953)"><img src="/img/lnk.svg" />Hujjat elementidan havola olish</span></div></div><div name="6888953" id="6888953"></div></div><div class="ACT_TEXT lx_elem" onmousemove="lx_mo(event,6888955)"><div class="lx_elem2"><div class="lx_elem3"><span onclick="lx_sf(6888955)"><img src="/img/cmt.svg" />Hujjatga taklif yuborish</span><span onclick="lx_pa(6888955)"><img src="/img/vlm.svg" />Audioni tinglash</span><span onclick="lx_cl(6888955)"><img src="/img/lnk.svg" />Hujjat elementidan havola olish</span></div></div><div name="6888955" id="6888955">6. ГКТТ предназначен для обеспечения органов государственной власти и управления, Министерства энергетики, заинтересованных юридических и физических лиц достоверной кадастровой информацией о транспортных трубопроводах.</div></div><div class="COMMENT" style="display:none"><label id="s527"></label><div class="COMMENTLEXUZ"><img src="/image/favicon.gif" /> Комментарий LexUz</div><div name="6888956" id="6888956">Неофициальный перевод.   Пункт 6 в  редакции  <a href="/uz/docs/6240957">постановления</a>   Кабинета Министров Республики Узбекистан от 18 октября 2022 года № 610. Cм.  официальный   текст на <a href="/uz/docs/627293?ONDATE=19.10.2022 00#6255910">узбекском языке</a>.</div></div><div class="ACT_TEXT lx_elem" onmousemove="lx_mo(event,633797)"><div class="lx_elem2"><div class="lx_elem3"><span onclick="lx_sf(633797)"><img src="/img/cmt.svg" />Hujjatga taklif yuborish</span><span onclick="lx_pa(633797)"><img src="/img/vlm.svg" />Audioni tinglash</span><span onclick="lx_cl(633797)"><img src="/img/lnk.svg" />Hujjat elementidan havola olish</span></div></div><div name="633797" id="633797">7. Основными принципами ведения ГКТТ являются:</div></div><div class="ACT_TEXT lx_elem" onmousemove="lx_mo(event,633799)"><div class="lx_elem2"><div class="lx_elem3"><span onclick="lx_sf(633799)"><img src="/img/cmt.svg" />Hujjatga taklif yuborish</span><span onclick="lx_pa(633799)"><img src="/img/vlm.svg" />Audioni tinglash</span><span onclick="lx_cl(633799)"><img src="/img/lnk.svg" />Hujjat elementidan havola olish</span></div></div><div name="633799" id="633799">охват всех систем локальных и магистральных трубопроводов и объектов их обслуживания на всей территории Республики Узбекистан;</div></div><div class="ACT_TEXT lx_elem" onmousemove="lx_mo(event,633801)"><div class="lx_elem2"><div class="lx_elem3"><span onclick="lx_sf(633801)"><img src="/img/cmt.svg" />Hujjatga taklif yuborish</span><span onclick="lx_pa(633801)"><img src="/img/vlm.svg" />Audioni tinglash</span><span onclick="lx_cl(633801)"><img src="/img/lnk.svg" />Hujjat elementidan havola olish</span></div></div><div name="633801" id="633801">применение единой системы пространственных координат и единой топографической основы;</div></div><div class="ACT_TEXT lx_elem" onmousemove="lx_mo(event,633802)"><div class="lx_elem2"><div class="lx_elem3"><span onclick="lx_sf(633802)"><img src="/img/cmt.svg" />Hujjatga taklif yuborish</span><span onclick="lx_pa(633802)"><img src="/img/vlm.svg" />Audioni tinglash</span><span onclick="lx_cl(633802)"><img src="/img/lnk.svg" />Hujjat elementidan havola olish</span></div></div><div name="633802" id="633802">единство методологии формирования кадастровой информации по всем объектам;</div></div><div class="ACT_TEXT lx_elem" onmousemove="lx_mo(event,633803)"><div class="lx_elem2"><div class="lx_elem3"><span onclick="lx_sf(633803)"><img src="/img/cmt.svg" />Hujjatga taklif yuborish</span><span onclick="lx_pa(633803)"><img src="/img/vlm.svg" />Audioni tinglash</span><span onclick="lx_cl(633803)"><img src="/img/lnk.svg" />Hujjat elementidan havola olish</span></div></div><div name="633803" id="633803">достоверность, наглядность и документальность кадастровой информации;</div></div><div class="ACT_TEXT lx_elem" onmousemove="lx_mo(event,633804)"><div class="lx_elem2"><div class="lx_elem3"><span onclick="lx_sf(633804)"><img src="/img/cmt.svg" />Hujjatga taklif yuborish</span><span onclick="lx_pa(633804)"><img src="/img/vlm.svg" />Audioni tinglash</span><span onclick="lx_cl(633804)"><img src="/img/lnk.svg" />Hujjat elementidan havola olish</span></div></div><div name="633804" id="633804">доступность кадастровой информации.</div></div><div class="ACT_TEXT lx_elem" onmousemove="lx_mo(event,633805)"><div class="lx_elem2"><div class="lx_elem3"><span onclick="lx_sf(633805)"><img src="/img/cmt.svg" />Hujjatga taklif yuborish</span><span onclick="lx_pa(633805)"><img src="/img/vlm.svg" />Audioni tinglash</span><span onclick="lx_cl(633805)"><img src="/img/lnk.svg" />Hujjat elementidan havola olish</span></div></div><div name="633805" id="633805">8. Ведение ГКТТ обеспечивается проведением инвентаризации, учета, оценки объектов транспортных трубопроводов и предусматривает обязательное использование информации государственного земельного кадастра и государственного кадастра зданий и сооружений.</div></div><div class="ACT_TEXT lx_elem" onmousemove="lx_mo(event,633807)"><div class="lx_elem2"><div class="lx_elem3"><span onclick="lx_sf(633807)"><img src="/img/cmt.svg" />Hujjatga taklif yuborish</span><span onclick="lx_pa(633807)"><img src="/img/vlm.svg" />Audioni tinglash</span><span onclick="lx_cl(633807)"><img src="/img/lnk.svg" />Hujjat elementidan havola olish</span></div></div><div name="633807" id="633807">9. Государственная регистрация прав на земельные участки, здания и сооружения, относящиеся к объектам транспортных трубопроводов, осуществляется уполномоченными органами в порядке, установленном для регистрации прав на недвижимое имущество.</div></div><div class="ACT_TEXT lx_elem" onmousemove="lx_mo(event,633808)"><div class="lx_elem2"><div class="lx_elem3"><span onclick="lx_sf(633808)"><img src="/img/cmt.svg" />Hujjatga taklif yuborish</span><span onclick="lx_pa(633808)"><img src="/img/vlm.svg" />Audioni tinglash</span><span onclick="lx_cl(633808)"><img src="/img/lnk.svg" />Hujjat elementidan havola olish</span></div></div><div name="633808" id="633808">10. Земельно-кадастровая информация о земельных участках, относящихся к объектам транспортных трубопроводов, передаваемая из государственного земельного кадастра в ГКТТ, должна содержать сведения о структуре земель по целевому назначению, государственной регистрации прав на земельные участки (включая сведения об имеющихся ограничениях и обременениях в использовании земель, установленных сервитутах), количестве и качестве земель.</div></div><div class="ACT_TEXT lx_elem" onmousemove="lx_mo(event,633810)"><div class="lx_elem2"><div class="lx_elem3"><span onclick="lx_sf(633810)"><img src="/img/cmt.svg" />Hujjatga taklif yuborish</span><span onclick="lx_pa(633810)"><img src="/img/vlm.svg" />Audioni tinglash</span><span onclick="lx_cl(633810)"><img src="/img/lnk.svg" />Hujjat elementidan havola olish</span></div></div><div name="633810" id="633810">11. Кадастровая информация о зданиях и сооружениях, относящихся к объектам транспортных трубопроводов, передаваемая из государственного кадастра зданий и сооружений в ГКТТ, должна содержать сведения об их целевом назначении, государственной регистрации прав, основных количественных и качественных характеристиках.</div></div><div class="COMMENT"><label id="s3934"></label><div name="edi6259332" id="edi6259332">См. <a href="/uz/docs/627324?ONDATE=30.06.2005 00#633811">предыдущую</a> редакцию.</div></div><div class="CHANGES_ORIGINS"><label id="s1104"></label><div name="6259332" id="6259332">(пункт 12 утратил силу <a href="/uz/docs/6240957">постановлением</a> Кабинета Министров Республики Узбекистан от 18 октября 2022 года № 610)</div></div><div class="COMMENT"><label id="s3934"></label><div name="edi6888968" id="edi6888968">См. <a href="/uz/docs/627324?ONDATE=30.06.2005 00#633812">предыдущую</a> редакцию.</div></div><div class="BY_DEFAULT lx_elem" onmousemove="lx_mo(event,6888968)"><div class="lx_elem2"><div class="lx_elem3"><span onclick="lx_sf(6888968)"><img src="/img/cmt.svg" />Hujjatga taklif yuborish</span><span onclick="lx_pa(6888968)"><img src="/img/vlm.svg" />Audioni tinglash</span><span onclick="lx_cl(6888968)"><img src="/img/lnk.svg" />Hujjat elementidan havola olish</span></div></div><div name="6888968" id="6888968"></div></div><div class="ACT_TEXT lx_elem" onmousemove="lx_mo(event,6888977)"><div class="lx_elem2"><div class="lx_elem3"><span onclick="lx_sf(6888977)"><img src="/img/cmt.svg" />Hujjatga taklif yuborish</span><span onclick="lx_pa(6888977)"><img src="/img/vlm.svg" />Audioni tinglash</span><span onclick="lx_cl(6888977)"><img src="/img/lnk.svg" />Hujjat elementidan havola olish</span></div></div><div name="6888977" id="6888977">13. Систематизированная кадастровая информация об объектах транспортных трубопроводов передается в ЕСГК в режиме реального времени путем интеграции через геоинформационную систему.</div></div><div class="ACT_TEXT lx_elem" onmousemove="lx_mo(event,6888979)"><div class="lx_elem2"><div class="lx_elem3"><span onclick="lx_sf(6888979)"><img src="/img/cmt.svg" />Hujjatga taklif yuborish</span><span onclick="lx_pa(6888979)"><img src="/img/vlm.svg" />Audioni tinglash</span><span onclick="lx_cl(6888979)"><img src="/img/lnk.svg" />Hujjat elementidan havola olish</span></div></div><div name="6888979" id="6888979">Доступ к информации государственных кадастров, являющейся государственной тайной, предоставляется в соответствии с актами законодательства.</div></div><div class="COMMENT" style="display:none"><label id="s527"></label><div class="COMMENTLEXUZ"><img src="/image/favicon.gif" /> Комментарий LexUz</div><div name="6888982" id="6888982">Неофициальный перевод.   Пункт 13 в  редакции   <a href="/uz/docs/6240957">постановления</a>   Кабинета Министров Республики Узбекистан от 18 октября 2022 года № 610. Cм.   официальный   текст на<a href="/uz/docs/627293?ONDATE=19.10.2022 00#6255975"> узбекском языке</a>.</div></div><div class="COMMENT"><label id="s3934"></label><div name="edi6888985" id="edi6888985">См. <a href="/uz/docs/627324?ONDATE=30.06.2005 00#6259337">предыдущую</a> редакцию.</div></div><div class="BY_DEFAULT lx_elem" onmousemove="lx_mo(event,6888985)"><div class="lx_elem2"><div class="lx_elem3"><span onclick="lx_sf(6888985)"><img src="/img/cmt.svg" />Hujjatga taklif yuborish</span><span onclick="lx_pa(6888985)"><img src="/img/vlm.svg" />Audioni tinglash</span><span onclick="lx_cl(6888985)"><img src="/img/lnk.svg" />Hujjat elementidan havola olish</span></div></div><div name="6888985" id="6888985"></div></div><div class="ACT_TEXT lx_elem" onmousemove="lx_mo(event,6888987)"><div class="lx_elem2"><div class="lx_elem3"><span onclick="lx_sf(6888987)"><img src="/img/cmt.svg" />Hujjatga taklif yuborish</span><span onclick="lx_pa(6888987)"><img src="/img/vlm.svg" />Audioni tinglash</span><span onclick="lx_cl(6888987)"><img src="/img/lnk.svg" />Hujjat elementidan havola olish</span></div></div><div name="6888987" id="6888987">13<sup>1</sup>. Математическая основа тематических слоев ГКТТ должна соответствовать математической основе базовой картографической основы, а предоставляемые сведения должны содержаться во всемирной системе геодезических координат 1984 года (WGS-84).</div></div><div class="ACT_TEXT lx_elem" onmousemove="lx_mo(event,6888988)"><div class="lx_elem2"><div class="lx_elem3"><span onclick="lx_sf(6888988)"><img src="/img/cmt.svg" />Hujjatga taklif yuborish</span><span onclick="lx_pa(6888988)"><img src="/img/vlm.svg" />Audioni tinglash</span><span onclick="lx_cl(6888988)"><img src="/img/lnk.svg" />Hujjat elementidan havola olish</span></div></div><div name="6888988" id="6888988">13<sup>2</sup>. При формировании тематических слоев ГКТТ взаимосвязанность и смежность векторных объектов (точечная, линейная и плоская) изображается с учетом пространственного расположения.</div></div><div class="COMMENT" style="display:none"><label id="s527"></label><div class="COMMENTLEXUZ"><img src="/image/favicon.gif" /> Комментарий LexUz</div><div name="6888990" id="6888990">Неофициальный перевод.  Пункты 13<sup>1</sup> и 13<sup>2</sup> введены <a href="/uz/docs/6240957">постановлением</a> Кабинета Министров Республики Узбекистан от 18 октября 2022 года № 610. Cм.  официальный   текст на <a href="/uz/docs/627293?ONDATE=19.10.2022 00#6255979">узбекском языке</a>.</div></div><div class="COMMENT"><label id="s3934"></label><div name="edi6888996" id="edi6888996">См. <a href="/uz/docs/627324?ONDATE=30.06.2005 00#633813">предыдущую</a> редакцию.</div></div><div class="BY_DEFAULT lx_elem" onmousemove="lx_mo(event,6888996)"><div class="lx_elem2"><div class="lx_elem3"><span onclick="lx_sf(6888996)"><img src="/img/cmt.svg" />Hujjatga taklif yuborish</span><span onclick="lx_pa(6888996)"><img src="/img/vlm.svg" />Audioni tinglash</span><span onclick="lx_cl(6888996)"><img src="/img/lnk.svg" />Hujjat elementidan havola olish</span></div></div><div name="6888996" id="6888996"></div></div><div class="ACT_TEXT lx_elem" onmousemove="lx_mo(event,6888999)"><div class="lx_elem2"><div class="lx_elem3"><span onclick="lx_sf(6888999)"><img src="/img/cmt.svg" />Hujjatga taklif yuborish</span><span onclick="lx_pa(6888999)"><img src="/img/vlm.svg" />Audioni tinglash</span><span onclick="lx_cl(6888999)"><img src="/img/lnk.svg" />Hujjat elementidan havola olish</span></div></div><div name="6888999" id="6888999">14. Финансирование работ по созданию и ведению ГКТТ осуществляется за счет средств Министерства энергетики, Акционерного общества «Узбекнефтегаз», Акционерного общества «Узтрансгаз», Акционерного общества «Худудгазтаъминот».</div></div><div class="COMMENT" style="display:none"><label id="s527"></label><div class="COMMENTLEXUZ"><img src="/image/favicon.gif" /> Комментарий LexUz</div><div name="6889003" id="6889003">Неофициальный перевод.   Пункт 14 в  редакции  <a href="/uz/docs/6240957">постановления</a>   Кабинета Министров Республики Узбекистан от 18 октября 2022 года № 610. Cм.   официальный   текст на <a href="/uz/docs/627293?ONDATE=19.10.2022 00#6255988">узбекском языке</a>.</div></div><div class="TEXT_HEADER_DEFAULT lx_elem" onmousemove="lx_mo(event,633814)"><div class="lx_elem2"><div class="lx_elem3"><span onclick="lx_sf(633814)"><img src="/img/cmt.svg" />Hujjatga taklif yuborish</span><span onclick="lx_pa(633814)"><img src="/img/vlm.svg" />Audioni tinglash</span><span onclick="lx_cl(633814)"><img src="/img/lnk.svg" />Hujjat elementidan havola olish</span></div></div><div name="633814" id="633814">II. Организация ведения ГКТТ</div></div><div class="COMMENT"><label id="s3934"></label><div name="edi6889013" id="edi6889013">См. <a href="/uz/docs/627324?ONDATE=30.06.2005 00#633815">предыдущую</a> редакцию.</div></div><div class="BY_DEFAULT lx_elem" onmousemove="lx_mo(event,6889013)"><div class="lx_elem2"><div class="lx_elem3"><span onclick="lx_sf(6889013)"><img src="/img/cmt.svg" />Hujjatga taklif yuborish</span><span onclick="lx_pa(6889013)"><img src="/img/vlm.svg" />Audioni tinglash</span><span onclick="lx_cl(6889013)"><img src="/img/lnk.svg" />Hujjat elementidan havola olish</span></div></div><div name="6889013" id="6889013"></div></div><div class="ACT_TEXT lx_elem" onmousemove="lx_mo(event,6889016)"><div class="lx_elem2"><div class="lx_elem3"><span onclick="lx_sf(6889016)"><img src="/img/cmt.svg" />Hujjatga taklif yuborish</span><span onclick="lx_pa(6889016)"><img src="/img/vlm.svg" />Audioni tinglash</span><span onclick="lx_cl(6889016)"><img src="/img/lnk.svg" />Hujjat elementidan havola olish</span></div></div><div name="6889016" id="6889016">15. Ведение ГКТТ осуществляется следующими структурными подразделениями Министерства энергетики:</div></div><div class="ACT_TEXT lx_elem" onmousemove="lx_mo(event,6889019)"><div class="lx_elem2"><div class="lx_elem3"><span onclick="lx_sf(6889019)"><img src="/img/cmt.svg" />Hujjatga taklif yuborish</span><span onclick="lx_pa(6889019)"><img src="/img/vlm.svg" />Audioni tinglash</span><span onclick="lx_cl(6889019)"><img src="/img/lnk.svg" />Hujjat elementidan havola olish</span></div></div><div name="6889019" id="6889019">Акционерное общество «Узбекнефтегаз»;</div></div><div class="ACT_TEXT lx_elem" onmousemove="lx_mo(event,6889021)"><div class="lx_elem2"><div class="lx_elem3"><span onclick="lx_sf(6889021)"><img src="/img/cmt.svg" />Hujjatga taklif yuborish</span><span onclick="lx_pa(6889021)"><img src="/img/vlm.svg" />Audioni tinglash</span><span onclick="lx_cl(6889021)"><img src="/img/lnk.svg" />Hujjat elementidan havola olish</span></div></div><div name="6889021" id="6889021">Акционерное общество «Узтрансгаз»;</div></div><div class="ACT_TEXT lx_elem" onmousemove="lx_mo(event,6889022)"><div class="lx_elem2"><div class="lx_elem3"><span onclick="lx_sf(6889022)"><img src="/img/cmt.svg" />Hujjatga taklif yuborish</span><span onclick="lx_pa(6889022)"><img src="/img/vlm.svg" />Audioni tinglash</span><span onclick="lx_cl(6889022)"><img src="/img/lnk.svg" />Hujjat elementidan havola olish</span></div></div><div name="6889022" id="6889022">Акционерное общество «Худудгазтаъминот».</div></div><div class="ACT_TEXT lx_elem" onmousemove="lx_mo(event,6889023)"><div class="lx_elem2"><div class="lx_elem3"><span onclick="lx_sf(6889023)"><img src="/img/cmt.svg" />Hujjatga taklif yuborish</span><span onclick="lx_pa(6889023)"><img src="/img/vlm.svg" />Audioni tinglash</span><span onclick="lx_cl(6889023)"><img src="/img/lnk.svg" />Hujjat elementidan havola olish</span></div></div><div name="6889023" id="6889023">Общее руководство работами по ведению ГКТТ осуществляется Министерством энергетики посредством геоинформационной системы.</div></div><div class="COMMENT" style="display:none"><label id="s527"></label><div class="COMMENTLEXUZ"><img src="/image/favicon.gif" /> Комментарий LexUz</div><div name="6889024" id="6889024">Неофициальный перевод.   Пункт 15 в  редакции  <a href="/uz/docs/6240957">постановления</a>   Кабинета Министров Республики Узбекистан от 18 октября 2022 года № 610. Cм.   официальный   текст на <a href="/uz/docs/627293?ONDATE=19.10.2022 00#6256699">узбекском языке</a>.</div></div><div class="ACT_TEXT lx_elem" onmousemove="lx_mo(event,633819)"><div class="lx_elem2"><div class="lx_elem3"><span onclick="lx_sf(633819)"><img src="/img/cmt.svg" />Hujjatga taklif yuborish</span><span onclick="lx_pa(633819)"><img src="/img/vlm.svg" />Audioni tinglash</span><span onclick="lx_cl(633819)"><img src="/img/lnk.svg" />Hujjat elementidan havola olish</span></div></div><div name="633819" id="633819">16. Ведение ГКТТ осуществляется в соответствии со схемой согласно <a href="/uz/docs/627324#633926">приложению</a> к настоящему Положению.</div></div><div class="COMMENT"><label id="s3934"></label><div name="edi6889025" id="edi6889025">См. <a href="/uz/docs/627324?ONDATE=30.06.2005 00#633820">предыдущую</a> редакцию.</div></div><div class="BY_DEFAULT lx_elem" onmousemove="lx_mo(event,6889025)"><div class="lx_elem2"><div class="lx_elem3"><span onclick="lx_sf(6889025)"><img src="/img/cmt.svg" />Hujjatga taklif yuborish</span><span onclick="lx_pa(6889025)"><img src="/img/vlm.svg" />Audioni tinglash</span><span onclick="lx_cl(6889025)"><img src="/img/lnk.svg" />Hujjat elementidan havola olish</span></div></div><div name="6889025" id="6889025"></div></div><div class="ACT_TEXT lx_elem" onmousemove="lx_mo(event,6889026)"><div class="lx_elem2"><div class="lx_elem3"><span onclick="lx_sf(6889026)"><img src="/img/cmt.svg" />Hujjatga taklif yuborish</span><span onclick="lx_pa(6889026)"><img src="/img/vlm.svg" />Audioni tinglash</span><span onclick="lx_cl(6889026)"><img src="/img/lnk.svg" />Hujjat elementidan havola olish</span></div></div><div name="6889026" id="6889026">17. Формирование учетной и оценочной кадастровой информации осуществляется Министерством энергетики, а также Акционерным обществом «Узбекнефтегаз», Акционерным обществом «Узтрансгаз», Акционерным обществом «Худудгазтаъминот» по соответствующему разделу ГКТТ, с созданием банка данных по транспортным трубопроводам.</div></div><div class="COMMENT" style="display:none"><label id="s527"></label><div class="COMMENTLEXUZ"><img src="/image/favicon.gif" /> Комментарий LexUz</div><div name="6889028" id="6889028">Неофициальный перевод.   Пункт 17 в  редакции  <a href="/uz/docs/6240957">постановления</a>   Кабинета Министров Республики Узбекистан от 18 октября 2022 года № 610. Cм.   официальный   текст на <a href="/uz/docs/627293?ONDATE=19.10.2022 00#6256709">узбекском языке</a>.</div></div><div class="COMMENT"><label id="s3934"></label><div name="edi6889030" id="edi6889030">См. <a href="/uz/docs/627324?ONDATE=30.06.2005 00#633822">предыдущую</a> редакцию.</div></div><div class="BY_DEFAULT lx_elem" onmousemove="lx_mo(event,6889030)"><div class="lx_elem2"><div class="lx_elem3"><span onclick="lx_sf(6889030)"><img src="/img/cmt.svg" />Hujjatga taklif yuborish</span><span onclick="lx_pa(6889030)"><img src="/img/vlm.svg" />Audioni tinglash</span><span onclick="lx_cl(6889030)"><img src="/img/lnk.svg" />Hujjat elementidan havola olish</span></div></div><div name="6889030" id="6889030"></div></div><div class="ACT_TEXT lx_elem" onmousemove="lx_mo(event,6889031)"><div class="lx_elem2"><div class="lx_elem3"><span onclick="lx_sf(6889031)"><img src="/img/cmt.svg" />Hujjatga taklif yuborish</span><span onclick="lx_pa(6889031)"><img src="/img/vlm.svg" />Audioni tinglash</span><span onclick="lx_cl(6889031)"><img src="/img/lnk.svg" />Hujjat elementidan havola olish</span></div></div><div name="6889031" id="6889031">18. Подразделения Министерства энергетики и организаций его системы, осуществляющие строительство, эксплуатацию, реконструкцию и ремонт объектов трубопроводного транспорта обязаны в течение месяца вносить в базу данных информацию о количественных и качественных изменениях, состоянии и использовании объектов трубопроводного транспорта.</div></div><div class="COMMENT" style="display:none"><label id="s527"></label><div class="COMMENTLEXUZ"><img src="/image/favicon.gif" /> Комментарий LexUz</div><div name="6889035" id="6889035">Неофициальный перевод.    Пункт 18 в  редакции  <a href="/uz/docs/6240957">постановления</a>   Кабинета Министров Республики Узбекистан от 18 октября 2022 года № 610. Cм.   официальный   текст на <a href="/uz/docs/627293?ONDATE=19.10.2022 00#6256714">узбекском языке</a>.</div></div><div class="COMMENT"><label id="s3934"></label><div name="edi6889038" id="edi6889038">См. <a href="/uz/docs/627324?ONDATE=30.06.2005 00#633824">предыдущую</a> редакцию.</div></div><div class="BY_DEFAULT lx_elem" onmousemove="lx_mo(event,6889038)"><div class="lx_elem2"><div class="lx_elem3"><span onclick="lx_sf(6889038)"><img src="/img/cmt.svg" />Hujjatga taklif yuborish</span><span onclick="lx_pa(6889038)"><img src="/img/vlm.svg" />Audioni tinglash</span><span onclick="lx_cl(6889038)"><img src="/img/lnk.svg" />Hujjat elementidan havola olish</span></div></div><div name="6889038" id="6889038"></div></div><div class="ACT_TEXT lx_elem" onmousemove="lx_mo(event,6889039)"><div class="lx_elem2"><div class="lx_elem3"><span onclick="lx_sf(6889039)"><img src="/img/cmt.svg" />Hujjatga taklif yuborish</span><span onclick="lx_pa(6889039)"><img src="/img/vlm.svg" />Audioni tinglash</span><span onclick="lx_cl(6889039)"><img src="/img/lnk.svg" />Hujjat elementidan havola olish</span></div></div><div name="6889039" id="6889039">19. Служба ГКТТ:</div></div><div class="ACT_TEXT lx_elem" onmousemove="lx_mo(event,6889040)"><div class="lx_elem2"><div class="lx_elem3"><span onclick="lx_sf(6889040)"><img src="/img/cmt.svg" />Hujjatga taklif yuborish</span><span onclick="lx_pa(6889040)"><img src="/img/vlm.svg" />Audioni tinglash</span><span onclick="lx_cl(6889040)"><img src="/img/lnk.svg" />Hujjat elementidan havola olish</span></div></div><div name="6889040" id="6889040">обеспечивает внедрение и функционирование автоматизированной геоинформационной системы государственного кадастра транспортных трубопроводов;</div></div><div class="ACT_TEXT lx_elem" onmousemove="lx_mo(event,6889041)"><div class="lx_elem2"><div class="lx_elem3"><span onclick="lx_sf(6889041)"><img src="/img/cmt.svg" />Hujjatga taklif yuborish</span><span onclick="lx_pa(6889041)"><img src="/img/vlm.svg" />Audioni tinglash</span><span onclick="lx_cl(6889041)"><img src="/img/lnk.svg" />Hujjat elementidan havola olish</span></div></div><div name="6889041" id="6889041">разрабатывает структуру базы данных, осуществляет ее передачу нефтегазотранспортным предприятиям, ведет контроль за правильностью заполнения базы данных;</div></div><div class="ACT_TEXT lx_elem" onmousemove="lx_mo(event,6889045)"><div class="lx_elem2"><div class="lx_elem3"><span onclick="lx_sf(6889045)"><img src="/img/cmt.svg" />Hujjatga taklif yuborish</span><span onclick="lx_pa(6889045)"><img src="/img/vlm.svg" />Audioni tinglash</span><span onclick="lx_cl(6889045)"><img src="/img/lnk.svg" />Hujjat elementidan havola olish</span></div></div><div name="6889045" id="6889045">организует обучение кадастрового персонала предприятий работе с автоматизированной геоинформационной системой государственного кадастра транспортных трубопроводов;</div></div><div class="ACT_TEXT lx_elem" onmousemove="lx_mo(event,6889049)"><div class="lx_elem2"><div class="lx_elem3"><span onclick="lx_sf(6889049)"><img src="/img/cmt.svg" />Hujjatga taklif yuborish</span><span onclick="lx_pa(6889049)"><img src="/img/vlm.svg" />Audioni tinglash</span><span onclick="lx_cl(6889049)"><img src="/img/lnk.svg" />Hujjat elementidan havola olish</span></div></div><div name="6889049" id="6889049">осуществляет систематизацию кадастровой информации, представленной предприятиями, и вносит ее в автоматизированную геоинформационную систему государственного кадастра транспортных трубопроводов;</div></div><div class="ACT_TEXT lx_elem" onmousemove="lx_mo(event,6889051)"><div class="lx_elem2"><div class="lx_elem3"><span onclick="lx_sf(6889051)"><img src="/img/cmt.svg" />Hujjatga taklif yuborish</span><span onclick="lx_pa(6889051)"><img src="/img/vlm.svg" />Audioni tinglash</span><span onclick="lx_cl(6889051)"><img src="/img/lnk.svg" />Hujjat elementidan havola olish</span></div></div><div name="6889051" id="6889051">осуществляет контроль за сбором учетной и оценочной информации о новых объектах транспортных трубопроводов;</div></div><div class="ACT_TEXT lx_elem" onmousemove="lx_mo(event,6889056)"><div class="lx_elem2"><div class="lx_elem3"><span onclick="lx_sf(6889056)"><img src="/img/cmt.svg" />Hujjatga taklif yuborish</span><span onclick="lx_pa(6889056)"><img src="/img/vlm.svg" />Audioni tinglash</span><span onclick="lx_cl(6889056)"><img src="/img/lnk.svg" />Hujjat elementidan havola olish</span></div></div><div name="6889056" id="6889056">осуществляет контроль за качеством формируемой кадастровой информации, несет ответственность за ее достоверность и своевременность ввода в автоматизированную геоинформационную систему ГКТТ;</div></div><div class="ACT_TEXT lx_elem" onmousemove="lx_mo(event,6889059)"><div class="lx_elem2"><div class="lx_elem3"><span onclick="lx_sf(6889059)"><img src="/img/cmt.svg" />Hujjatga taklif yuborish</span><span onclick="lx_pa(6889059)"><img src="/img/vlm.svg" />Audioni tinglash</span><span onclick="lx_cl(6889059)"><img src="/img/lnk.svg" />Hujjat elementidan havola olish</span></div></div><div name="6889059" id="6889059">осуществляет систематическое изучение спроса на разнообразие и качество кадастровой информации, обеспечивает совершенствование технологии ведения кадастра;</div></div><div class="ACT_TEXT lx_elem" onmousemove="lx_mo(event,6889064)"><div class="lx_elem2"><div class="lx_elem3"><span onclick="lx_sf(6889064)"><img src="/img/cmt.svg" />Hujjatga taklif yuborish</span><span onclick="lx_pa(6889064)"><img src="/img/vlm.svg" />Audioni tinglash</span><span onclick="lx_cl(6889064)"><img src="/img/lnk.svg" />Hujjat elementidan havola olish</span></div></div><div name="6889064" id="6889064">осуществляет оперативную передачу кадастровой информации в ЕСГК;</div></div><div class="ACT_TEXT lx_elem" onmousemove="lx_mo(event,6889066)"><div class="lx_elem2"><div class="lx_elem3"><span onclick="lx_sf(6889066)"><img src="/img/cmt.svg" />Hujjatga taklif yuborish</span><span onclick="lx_pa(6889066)"><img src="/img/vlm.svg" />Audioni tinglash</span><span onclick="lx_cl(6889066)"><img src="/img/lnk.svg" />Hujjat elementidan havola olish</span></div></div><div name="6889066" id="6889066">осуществляет методическое обеспечение работ по ведению ГКТТ совместно с подразделениями ГКТТ акционерных обществ.</div></div><div class="COMMENT" style="display:none"><label id="s527"></label><div class="COMMENTLEXUZ"><img src="/image/favicon.gif" /> Комментарий LexUz</div><div name="6889082" id="6889082">Неофициальный перевод.   Пункт 19 в  редакции   <a href="/uz/docs/6240957">постановления</a>   Кабинета Министров Республики Узбекистан от 18 октября 2022 года № 610. Cм.  официальный   текст на <a href="/uz/docs/627293?ONDATE=19.10.2022 00#6256722">узбекском языке</a>.</div></div><div class="ACT_TEXT lx_elem" onmousemove="lx_mo(event,633841)"><div class="lx_elem2"><div class="lx_elem3"><span onclick="lx_sf(633841)"><img src="/img/cmt.svg" />Hujjatga taklif yuborish</span><span onclick="lx_pa(633841)"><img src="/img/vlm.svg" />Audioni tinglash</span><span onclick="lx_cl(633841)"><img src="/img/lnk.svg" />Hujjat elementidan havola olish</span></div></div><div name="633841" id="633841">20. Кадастровые подразделения нефтегазотранспортных предприятий: </div></div><div class="ACT_TEXT lx_elem" onmousemove="lx_mo(event,633843)"><div class="lx_elem2"><div class="lx_elem3"><span onclick="lx_sf(633843)"><img src="/img/cmt.svg" />Hujjatga taklif yuborish</span><span onclick="lx_pa(633843)"><img src="/img/vlm.svg" />Audioni tinglash</span><span onclick="lx_cl(633843)"><img src="/img/lnk.svg" />Hujjat elementidan havola olish</span></div></div><div name="633843" id="633843">осуществляют сбор текущих изменений в количественном и качественном состоянии объектов трубопроводного транспорта, их влиянии на окружающую среду, эколого-экономической оценке;</div></div><div class="ACT_TEXT lx_elem" onmousemove="lx_mo(event,633845)"><div class="lx_elem2"><div class="lx_elem3"><span onclick="lx_sf(633845)"><img src="/img/cmt.svg" />Hujjatga taklif yuborish</span><span onclick="lx_pa(633845)"><img src="/img/vlm.svg" />Audioni tinglash</span><span onclick="lx_cl(633845)"><img src="/img/lnk.svg" />Hujjat elementidan havola olish</span></div></div><div name="633845" id="633845">ведут кадастровые книги объектов транспортных трубопроводов, заполняют базы данных и передают их кадастровой службе для систематизации и введения в АИС ГКТТ;</div></div><div class="ACT_TEXT lx_elem" onmousemove="lx_mo(event,633847)"><div class="lx_elem2"><div class="lx_elem3"><span onclick="lx_sf(633847)"><img src="/img/cmt.svg" />Hujjatga taklif yuborish</span><span onclick="lx_pa(633847)"><img src="/img/vlm.svg" />Audioni tinglash</span><span onclick="lx_cl(633847)"><img src="/img/lnk.svg" />Hujjat elementidan havola olish</span></div></div><div name="633847" id="633847">осуществляют постановку на учет новых объектов транспортных трубопроводов, осуществляют сбор учетной и оценочной информации о них.</div></div><div class="COMMENT"><label id="s3934"></label><div name="edi6889119" id="edi6889119">См. <a href="/uz/docs/627324?ONDATE=30.06.2005 00#633849">предыдущую</a> редакцию.</div></div><div class="BY_DEFAULT lx_elem" onmousemove="lx_mo(event,6889119)"><div class="lx_elem2"><div class="lx_elem3"><span onclick="lx_sf(6889119)"><img src="/img/cmt.svg" />Hujjatga taklif yuborish</span><span onclick="lx_pa(6889119)"><img src="/img/vlm.svg" />Audioni tinglash</span><span onclick="lx_cl(6889119)"><img src="/img/lnk.svg" />Hujjat elementidan havola olish</span></div></div><div name="6889119" id="6889119"></div></div><div class="ACT_TEXT lx_elem" onmousemove="lx_mo(event,6889125)"><div class="lx_elem2"><div class="lx_elem3"><span onclick="lx_sf(6889125)"><img src="/img/cmt.svg" />Hujjatga taklif yuborish</span><span onclick="lx_pa(6889125)"><img src="/img/vlm.svg" />Audioni tinglash</span><span onclick="lx_cl(6889125)"><img src="/img/lnk.svg" />Hujjat elementidan havola olish</span></div></div><div name="6889125" id="6889125">21. Министерство энергетики:</div></div><div class="ACT_TEXT lx_elem" onmousemove="lx_mo(event,6889127)"><div class="lx_elem2"><div class="lx_elem3"><span onclick="lx_sf(6889127)"><img src="/img/cmt.svg" />Hujjatga taklif yuborish</span><span onclick="lx_pa(6889127)"><img src="/img/vlm.svg" />Audioni tinglash</span><span onclick="lx_cl(6889127)"><img src="/img/lnk.svg" />Hujjat elementidan havola olish</span></div></div><div name="6889127" id="6889127">координирует работу структурных подразделений Министерства энергетики по ведению ГКТТ в целом по отрасли;</div></div><div class="ACT_TEXT lx_elem" onmousemove="lx_mo(event,6889128)"><div class="lx_elem2"><div class="lx_elem3"><span onclick="lx_sf(6889128)"><img src="/img/cmt.svg" />Hujjatga taklif yuborish</span><span onclick="lx_pa(6889128)"><img src="/img/vlm.svg" />Audioni tinglash</span><span onclick="lx_cl(6889128)"><img src="/img/lnk.svg" />Hujjat elementidan havola olish</span></div></div><div name="6889128" id="6889128">ежегодно в установленном порядке представляет в Агентство по кадастру при Государственном налоговом комитете Республики Узбекистан отчет о состоянии и использовании объектов трубопроводного транспорта для включения в ЕСГК.</div></div><div class="COMMENT" style="display:none"><label id="s527"></label><div class="COMMENTLEXUZ"><img src="/image/favicon.gif" /> Комментарий LexUz</div><div name="6889135" id="6889135">Неофициальный перевод.    Пункт 21 в  редакции   <a href="/uz/docs/6240957">постановления</a>   Кабинета Министров Республики Узбекистан от 18 октября 2022 года № 610. Cм.    официальный    текст на <a href="/uz/docs/627293?ONDATE=19.10.2022 00#6256748">узбекском языке</a>.</div></div><div class="COMMENT"><label id="s3934"></label><div name="edi6889142" id="edi6889142">См. <a href="/uz/docs/627324?ONDATE=30.06.2005 00#633857">предыдущую</a> редакцию.</div></div><div class="BY_DEFAULT lx_elem" onmousemove="lx_mo(event,6889142)"><div class="lx_elem2"><div class="lx_elem3"><span onclick="lx_sf(6889142)"><img src="/img/cmt.svg" />Hujjatga taklif yuborish</span><span onclick="lx_pa(6889142)"><img src="/img/vlm.svg" />Audioni tinglash</span><span onclick="lx_cl(6889142)"><img src="/img/lnk.svg" />Hujjat elementidan havola olish</span></div></div><div name="6889142" id="6889142"></div></div><div class="ACT_TEXT lx_elem" onmousemove="lx_mo(event,6889151)"><div class="lx_elem2"><div class="lx_elem3"><span onclick="lx_sf(6889151)"><img src="/img/cmt.svg" />Hujjatga taklif yuborish</span><span onclick="lx_pa(6889151)"><img src="/img/vlm.svg" />Audioni tinglash</span><span onclick="lx_cl(6889151)"><img src="/img/lnk.svg" />Hujjat elementidan havola olish</span></div></div><div name="6889151" id="6889151">22. Собственники (пользователи) объектов транспортных трубопроводов, функционирующих вне системы Министерства энергетики, обязаны представлять в системные организации Министерства энергетики, на которых возложено ведение кадастра, информацию о географическом расположении, правовом статусе, количественных характеристиках и оценке кадастровых объектов, а также текущих изменениях в их состоянии.</div></div><div class="COMMENT" style="display:none"><label id="s527"></label><div class="COMMENTLEXUZ"><img src="/image/favicon.gif" /> Комментарий LexUz</div><div name="6889160" id="6889160">Неофициальный перевод.    Пункт 22 в  редакции  <a href="/uz/docs/6240957">постановления</a>   Кабинета Министров Республики Узбекистан от 18 октября 2022 года № 610. Cм.  официальный   текст на <a href="/uz/docs/627293?ONDATE=19.10.2022 00#6256761">узбекском языке</a>.</div></div><div class="TEXT_HEADER_DEFAULT lx_elem" onmousemove="lx_mo(event,633861)"><div class="lx_elem2"><div class="lx_elem3"><span onclick="lx_sf(633861)"><img src="/img/cmt.svg" />Hujjatga taklif yuborish</span><span onclick="lx_pa(633861)"><img src="/img/vlm.svg" />Audioni tinglash</span><span onclick="lx_cl(633861)"><img src="/img/lnk.svg" />Hujjat elementidan havola olish</span></div></div><div name="633861" id="633861">III. Порядок ведения государственного кадастра транспортных трубопроводов </div></div><div class="ACT_TEXT lx_elem" onmousemove="lx_mo(event,633865)"><div class="lx_elem2"><div class="lx_elem3"><span onclick="lx_sf(633865)"><img src="/img/cmt.svg" />Hujjatga taklif yuborish</span><span onclick="lx_pa(633865)"><img src="/img/vlm.svg" />Audioni tinglash</span><span onclick="lx_cl(633865)"><img src="/img/lnk.svg" />Hujjat elementidan havola olish</span></div></div><div name="633865" id="633865">23. Ведение ГКТТ включает опись всех видов магистральных и локальных трубопроводов и их объектов обслуживания, учет их количественных и качественных характеристик, экономическую оценку, а также сбор, анализ, обработку, систематизацию, хранение, обновление и выдачу кадастровой информации заинтересованным пользователям в установленном законодательством порядке.</div></div><div class="ACT_TEXT lx_elem" onmousemove="lx_mo(event,633870)"><div class="lx_elem2"><div class="lx_elem3"><span onclick="lx_sf(633870)"><img src="/img/cmt.svg" />Hujjatga taklif yuborish</span><span onclick="lx_pa(633870)"><img src="/img/vlm.svg" />Audioni tinglash</span><span onclick="lx_cl(633870)"><img src="/img/lnk.svg" />Hujjat elementidan havola olish</span></div></div><div name="633870" id="633870">24. Опись объектов транспортных трубопроводов является основой для учета их количественных и качественных характеристик и эколого-экономической оценки.</div></div><div class="COMMENT"><label id="s3934"></label><div name="edi6889201" id="edi6889201">См. <a href="/uz/docs/627324?ONDATE=30.06.2005 00#633873">предыдущую</a> редакцию.</div></div><div class="BY_DEFAULT lx_elem" onmousemove="lx_mo(event,6889201)"><div class="lx_elem2"><div class="lx_elem3"><span onclick="lx_sf(6889201)"><img src="/img/cmt.svg" />Hujjatga taklif yuborish</span><span onclick="lx_pa(6889201)"><img src="/img/vlm.svg" />Audioni tinglash</span><span onclick="lx_cl(6889201)"><img src="/img/lnk.svg" />Hujjat elementidan havola olish</span></div></div><div name="6889201" id="6889201"></div></div><div class="ACT_TEXT lx_elem" onmousemove="lx_mo(event,6889205)"><div class="lx_elem2"><div class="lx_elem3"><span onclick="lx_sf(6889205)"><img src="/img/cmt.svg" />Hujjatga taklif yuborish</span><span onclick="lx_pa(6889205)"><img src="/img/vlm.svg" />Audioni tinglash</span><span onclick="lx_cl(6889205)"><img src="/img/lnk.svg" />Hujjat elementidan havola olish</span></div></div><div name="6889205" id="6889205">25. Первичной описи подлежат все виды объектов транспортных трубопроводов. При этом фиксируются основные показатели. Состав основных показателей определяется соответствующими нормативно-правовыми документами, утверждаемыми Министерством энергетики по согласованию с Агентством по кадастру при Государственном налоговом комитете Республики Узбекистан. По результатам описи составляется паспорт на каждый объект.</div></div><div class="COMMENT" style="display:none"><label id="s527"></label><div class="COMMENTLEXUZ"><img src="/image/favicon.gif" /> Комментарий LexUz</div><div name="6889209" id="6889209">Неофициальный перевод.    Пункт 25 в  редакции  <a href="/uz/docs/6240957">постановления</a>   Кабинета Министров Республики Узбекистан от 18 октября 2022 года № 610. Cм.   официальный   текст на <a href="/uz/docs/627293?ONDATE=19.10.2022 00#6257035">узбекском языке</a>.</div></div><div class="ACT_TEXT lx_elem" onmousemove="lx_mo(event,633875)"><div class="lx_elem2"><div class="lx_elem3"><span onclick="lx_sf(633875)"><img src="/img/cmt.svg" />Hujjatga taklif yuborish</span><span onclick="lx_pa(633875)"><img src="/img/vlm.svg" />Audioni tinglash</span><span onclick="lx_cl(633875)"><img src="/img/lnk.svg" />Hujjat elementidan havola olish</span></div></div><div name="633875" id="633875">26. Основной учет количественных и качественных характеристик осуществляется по каждому объекту транспортных трубопроводов, который к моменту постановки на учет сдан в эксплуатацию и функционирует (находится под промышленной нагрузкой).</div></div><div class="ACT_TEXT lx_elem" onmousemove="lx_mo(event,633881)"><div class="lx_elem2"><div class="lx_elem3"><span onclick="lx_sf(633881)"><img src="/img/cmt.svg" />Hujjatga taklif yuborish</span><span onclick="lx_pa(633881)"><img src="/img/vlm.svg" />Audioni tinglash</span><span onclick="lx_cl(633881)"><img src="/img/lnk.svg" />Hujjat elementidan havola olish</span></div></div><div name="633881" id="633881">Дальнейшие изменения, происходящие в характеристиках объектов транспортных трубопроводов, фиксируются при текущем учете.</div></div><div class="COMMENT"><label id="s3934"></label><div name="edi6889223" id="edi6889223">См. <a href="/uz/docs/627324?ONDATE=30.06.2005 00#633884">предыдущую</a> редакцию.</div></div><div class="BY_DEFAULT lx_elem" onmousemove="lx_mo(event,6889223)"><div class="lx_elem2"><div class="lx_elem3"><span onclick="lx_sf(6889223)"><img src="/img/cmt.svg" />Hujjatga taklif yuborish</span><span onclick="lx_pa(6889223)"><img src="/img/vlm.svg" />Audioni tinglash</span><span onclick="lx_cl(6889223)"><img src="/img/lnk.svg" />Hujjat elementidan havola olish</span></div></div><div name="6889223" id="6889223"></div></div><div class="ACT_TEXT lx_elem" onmousemove="lx_mo(event,6889224)"><div class="lx_elem2"><div class="lx_elem3"><span onclick="lx_sf(6889224)"><img src="/img/cmt.svg" />Hujjatga taklif yuborish</span><span onclick="lx_pa(6889224)"><img src="/img/vlm.svg" />Audioni tinglash</span><span onclick="lx_cl(6889224)"><img src="/img/lnk.svg" />Hujjat elementidan havola olish</span></div></div><div name="6889224" id="6889224">27. Учет количественных и качественных характеристик объектов транспортных трубопроводов включает их классификацию по экономическим, технологическим и экологическим признакам, состав которых определяется Кабинетом Министров в нормативно-правовых документах по ведению государственного кадастра транспортных трубопроводов.</div></div><div class="ACT_TEXT lx_elem" onmousemove="lx_mo(event,6889225)"><div class="lx_elem2"><div class="lx_elem3"><span onclick="lx_sf(6889225)"><img src="/img/cmt.svg" />Hujjatga taklif yuborish</span><span onclick="lx_pa(6889225)"><img src="/img/vlm.svg" />Audioni tinglash</span><span onclick="lx_cl(6889225)"><img src="/img/lnk.svg" />Hujjat elementidan havola olish</span></div></div><div name="6889225" id="6889225">Для учета количественных и качественных характеристик объектов транспортных трубопроводов Министерством энергетики по согласованию с Агентством по кадастру при Государственном налоговом комитете Республики Узбекистан разрабатываются технические параметры и форматы предоставления кадастровой информации.</div></div><div class="ACT_TEXT lx_elem" onmousemove="lx_mo(event,6889226)"><div class="lx_elem2"><div class="lx_elem3"><span onclick="lx_sf(6889226)"><img src="/img/cmt.svg" />Hujjatga taklif yuborish</span><span onclick="lx_pa(6889226)"><img src="/img/vlm.svg" />Audioni tinglash</span><span onclick="lx_cl(6889226)"><img src="/img/lnk.svg" />Hujjat elementidan havola olish</span></div></div><div name="6889226" id="6889226">Документально оформленная и утвержденная в установленном порядке учетная информация заносится в кадастровую книгу предприятия и вводится в автоматизированную геоинформационную систему ГКТТ.</div></div><div class="COMMENT" style="display:none"><label id="s527"></label><div class="COMMENTLEXUZ"><img src="/image/favicon.gif" /> Комментарий LexUz</div><div name="6889233" id="6889233">Неофициальный перевод.    Пункт 27 в  редакции   <a href="/uz/docs/6240957">постановления</a>   Кабинета Министров Республики Узбекистан от 18 октября 2022 года № 610. Cм.  официальный    текст на <a href="/uz/docs/627293?ONDATE=19.10.2022 00#6257040">узбекском языке</a>.</div></div><div class="ACT_TEXT lx_elem" onmousemove="lx_mo(event,633916)"><div class="lx_elem2"><div class="lx_elem3"><span onclick="lx_sf(633916)"><img src="/img/cmt.svg" />Hujjatga taklif yuborish</span><span onclick="lx_pa(633916)"><img src="/img/vlm.svg" />Audioni tinglash</span><span onclick="lx_cl(633916)"><img src="/img/lnk.svg" />Hujjat elementidan havola olish</span></div></div><div name="633916" id="633916">28. Экономическая оценка объектов транспортных трубопроводов производится для определения стоимости каждого объекта для налогообложения, приватизации и других целей.</div></div><div class="ACT_TEXT lx_elem" onmousemove="lx_mo(event,633920)"><div class="lx_elem2"><div class="lx_elem3"><span onclick="lx_sf(633920)"><img src="/img/cmt.svg" />Hujjatga taklif yuborish</span><span onclick="lx_pa(633920)"><img src="/img/vlm.svg" />Audioni tinglash</span><span onclick="lx_cl(633920)"><img src="/img/lnk.svg" />Hujjat elementidan havola olish</span></div></div><div name="633920" id="633920">Экономическая оценка объектов транспортных трубопроводов производится с учетом их специфики в порядке, установленном законодательством. </div></div><div class="COMMENT"><label id="s3934"></label><div name="edi6889236" id="edi6889236">См. <a href="/uz/docs/627324?ONDATE=30.06.2005 00#633922">предыдущую</a> редакцию.</div></div><div class="BY_DEFAULT lx_elem" onmousemove="lx_mo(event,6889236)"><div class="lx_elem2"><div class="lx_elem3"><span onclick="lx_sf(6889236)"><img src="/img/cmt.svg" />Hujjatga taklif yuborish</span><span onclick="lx_pa(6889236)"><img src="/img/vlm.svg" />Audioni tinglash</span><span onclick="lx_cl(6889236)"><img src="/img/lnk.svg" />Hujjat elementidan havola olish</span></div></div><div name="6889236" id="6889236"></div></div><div class="ACT_TEXT lx_elem" onmousemove="lx_mo(event,6889242)"><div class="lx_elem2"><div class="lx_elem3"><span onclick="lx_sf(6889242)"><img src="/img/cmt.svg" />Hujjatga taklif yuborish</span><span onclick="lx_pa(6889242)"><img src="/img/vlm.svg" />Audioni tinglash</span><span onclick="lx_cl(6889242)"><img src="/img/lnk.svg" />Hujjat elementidan havola olish</span></div></div><div name="6889242" id="6889242">29. Ответственность за достоверность кадастровой информации об объектах транспортных трубопроводов несут должностные лица нефтегазотранспортных предприятий и организация в системе Министерства энергетики, на которую возложено ведение ГКТТ.</div></div><div class="COMMENT" style="display:none"><label id="s527"></label><div class="COMMENTLEXUZ"><img src="/image/favicon.gif" /> Комментарий LexUz</div><div name="6889244" id="6889244">Неофициальный перевод.    Пункт 29 в  редакции  <a href="/uz/docs/6240957">постановления</a>   Кабинета Министров Республики Узбекистан от 18 октября 2022 года № 610. Cм.  официальный    текст на <a href="/uz/docs/627293?ONDATE=19.10.2022 00#6257046">узбекском языке</a>.</div></div><div class="COMMENT"><label id="s3934"></label><div name="edi6889248" id="edi6889248">См. <a href="/uz/docs/627324?ONDATE=30.06.2005 00#633926">предыдущую</a> редакцию.</div></div><div class="BY_DEFAULT lx_elem" onmousemove="lx_mo(event,6889248)"><div class="lx_elem2"><div class="lx_elem3"><span onclick="lx_sf(6889248)"><img src="/img/cmt.svg" />Hujjatga taklif yuborish</span><span onclick="lx_pa(6889248)"><img src="/img/vlm.svg" />Audioni tinglash</span><span onclick="lx_cl(6889248)"><img src="/img/lnk.svg" />Hujjat elementidan havola olish</span></div></div><div name="6889248" id="6889248"></div></div><div class="APPL_BANNER_LANDSCAPE_TITLE lx_elem" onmousemove="lx_mo(event,6889250)"><div class="lx_elem2"><div class="lx_elem3"><span onclick="lx_sf(6889250)"><img src="/img/cmt.svg" />Hujjatga taklif yuborish</span><span onclick="lx_pa(6889250)"><img src="/img/vlm.svg" />Audioni tinglash</span><span onclick="lx_cl(6889250)"><img src="/img/lnk.svg" />Hujjat elementidan havola olish</span></div></div><div name="6889250" id="6889250">ПРИЛОЖЕНИЕ<br />
к <a href="/uz/docs/627324#633737">Положению </a>о порядке ведения государственного кадастра транспортных трубопроводов</div></div><div class="ACT_TITLE_APPL lx_elem" onmousemove="lx_mo(event,6889251)"><div class="lx_elem2"><div class="lx_elem3"><span onclick="lx_sf(6889251)"><img src="/img/cmt.svg" />Hujjatga taklif yuborish</span><span onclick="lx_pa(6889251)"><img src="/img/vlm.svg" />Audioni tinglash</span><span onclick="lx_cl(6889251)"><img src="/img/lnk.svg" />Hujjat elementidan havola olish</span></div></div><div name="6889251" id="6889251">Схема ведения государственного кадастра транспортных трубопроводов</div></div><div class="BY_DEFAULT lx_elem" onmousemove="lx_mo(event,6889256)"><div class="lx_elem2"><div class="lx_elem3"><span onclick="lx_sf(6889256)"><img src="/img/cmt.svg" />Hujjatga taklif yuborish</span><span onclick="lx_pa(6889256)"><img src="/img/vlm.svg" />Audioni tinglash</span><span onclick="lx_cl(6889256)"><img src="/img/lnk.svg" />Hujjat elementidan havola olish</span></div></div><div name="6889256" id="6889256"></div></div><div class="TABLE_STD2 lx_elem" onmousemove="lx_mo(event,6889257)"><div class="lx_elem2"><div class="lx_elem3"><span onclick="lx_sf(6889257)"><img src="/img/cmt.svg" />Hujjatga taklif yuborish</span><span onclick="lx_pa(6889257)"><img src="/img/vlm.svg" />Audioni tinglash</span><span onclick="lx_cl(6889257)"><img src="/img/lnk.svg" />Hujjat elementidan havola olish</span></div></div><div name="6889257" id="6889257"><table align="center" class="Table" style="width:100.0%; border-collapse:collapse" width="100%">
	<tbody>
		<tr>
			<td style="width:3%; padding:0cm 0cm 0cm 0cm">
			<p><span style="font-size:11pt"><span style="line-height:normal"><span style="text-autospace:none"><span style="font-family:Calibri,sans-serif"> </span></span></span></span></p>
			</td>
			<td style="width:3%; padding:0cm 0cm 0cm 0cm">
			<p align="center" style="text-align:center"><span style="font-size:11pt"><span style="line-height:normal"><span style="text-autospace:none"><span style="font-family:Calibri,sans-serif"> </span></span></span></span></p>
			</td>
			<td style="width:6%; padding:0cm 0cm 0cm 0cm">
			<p align="center" style="text-align:center"><span style="font-size:11pt"><span style="line-height:normal"><span style="text-autospace:none"><span style="font-family:Calibri,sans-serif"> </span></span></span></span></p>
			</td>
			<td style="width:6%; padding:0cm 0cm 0cm 0cm">
			<p align="center" style="text-align:center"><span style="font-size:11pt"><span style="line-height:normal"><span style="text-autospace:none"><span style="font-family:Calibri,sans-serif"> </span></span></span></span></p>
			</td>
			<td colspan="2" style="width:6%; padding:0cm 0cm 0cm 0cm">
			<p align="center" style="text-align:center"><span style="font-size:11pt"><span style="line-height:normal"><span style="text-autospace:none"><span style="font-family:Calibri,sans-serif"> </span></span></span></span></p>
			</td>
			<td style="width:3%; padding:0cm 0cm 0cm 0cm">
			<p align="center" style="text-align:center"><span style="font-size:11pt"><span style="line-height:normal"><span style="text-autospace:none"><span style="font-family:Calibri,sans-serif"> </span></span></span></span></p>
			</td>
			<td colspan="4" rowspan="4" style="border-bottom:1px solid black; width:34%; padding:0cm 0cm 0cm 0cm; border-top:1px solid black; border-right:1px solid black; border-left:1px solid black">
			<p align="center" style="text-align:center"><span style="font-size:11pt"><span style="line-height:normal"><span style="text-autospace:none"><span style="font-family:Calibri,sans-serif"> </span></span></span></span></p>

			<p align="center" style="text-align:center"><span style="font-size:11pt"><span style="line-height:normal"><span style="text-autospace:none"><span style="font-family:Calibri,sans-serif"><span style="font-size:10.0pt"><span style="font-family:"Times New Roman",serif">Единая система государственных кадастров</span></span></span></span></span></span></p>

			<p align="center" style="text-align:center"><span style="font-size:11pt"><span style="line-height:normal"><span style="text-autospace:none"><span style="font-family:Calibri,sans-serif"><b><span style="font-size:10.0pt"><span style="font-family:"Times New Roman",serif">(ЕСГК)</span></span></b></span></span></span></span></p>

			<p align="center" style="text-align:center"><span style="font-size:11pt"><span style="line-height:normal"><span style="text-autospace:none"><span style="font-family:Calibri,sans-serif"><span style="font-size:10.0pt"><span style="font-family:"Times New Roman",serif">(Агентство по кадастру при Государственном налоговом комитете)</span></span></span></span></span></span></p>

			<p align="center" style="text-align:center"><span style="font-size:11pt"><span style="line-height:normal"><span style="text-autospace:none"><span style="font-family:Calibri,sans-serif"> </span></span></span></span></p>
			</td>
			<td style="width:3%; padding:0cm 0cm 0cm 0cm">
			<p align="center" style="text-align:center"><span style="font-size:11pt"><span style="line-height:normal"><span style="text-autospace:none"><span style="font-family:Calibri,sans-serif"> </span></span></span></span></p>
			</td>
			<td colspan="2" style="width:6%; padding:0cm 0cm 0cm 0cm">
			<p align="center" style="text-align:center"><span style="font-size:11pt"><span style="line-height:normal"><span style="text-autospace:none"><span style="font-family:Calibri,sans-serif"> </span></span></span></span></p>
			</td>
			<td style="width:6%; padding:0cm 0cm 0cm 0cm">
			<p align="center" style="text-align:center"><span style="font-size:11pt"><span style="line-height:normal"><span style="text-autospace:none"><span style="font-family:Calibri,sans-serif"> </span></span></span></span></p>
			</td>
			<td style="width:6%; padding:0cm 0cm 0cm 0cm">
			<p align="center" style="text-align:center"><span style="font-size:11pt"><span style="line-height:normal"><span style="text-autospace:none"><span style="font-family:Calibri,sans-serif"> </span></span></span></span></p>
			</td>
			<td colspan="2" style="width:10%; padding:0cm 0cm 0cm 0cm">
			<p align="center" style="text-align:center"><span style="font-size:11pt"><span style="line-height:normal"><span style="text-autospace:none"><span style="font-family:Calibri,sans-serif"> </span></span></span></span></p>
			</td>
			<td colspan="2" style="width:6%; padding:0cm 0cm 0cm 0cm">
			<p align="center" style="text-align:center"><span style="font-size:11pt"><span style="line-height:normal"><span style="text-autospace:none"><span style="font-family:Calibri,sans-serif"> </span></span></span></span></p>
			</td>
		</tr>
		<tr>
			<td style="width:3%; padding:0cm 0cm 0cm 0cm">
			<p align="center" style="text-align:center"><span style="font-size:11pt"><span style="line-height:normal"><span style="text-autospace:none"><span style="font-family:Calibri,sans-serif"> </span></span></span></span></p>
			</td>
			<td style="width:3%; padding:0cm 0cm 0cm 0cm">
			<p align="center" style="text-align:center"><span style="font-size:11pt"><span style="line-height:normal"><span style="text-autospace:none"><span style="font-family:Calibri,sans-serif"> </span></span></span></span></p>
			</td>
			<td style="width:6%; padding:0cm 0cm 0cm 0cm">
			<p align="center" style="text-align:center"><span style="font-size:11pt"><span style="line-height:normal"><span style="text-autospace:none"><span style="font-family:Calibri,sans-serif"> </span></span></span></span></p>
			</td>
			<td style="width:6%; padding:0cm 0cm 0cm 0cm">
			<p align="center" style="text-align:center"><span style="font-size:11pt"><span style="line-height:normal"><span style="text-autospace:none"><span style="font-family:Calibri,sans-serif"> </span></span></span></span></p>
			</td>
			<td colspan="2" style="width:6%; padding:0cm 0cm 0cm 0cm">
			<p align="center" style="text-align:center"><span style="font-size:11pt"><span style="line-height:normal"><span style="text-autospace:none"><span style="font-family:Calibri,sans-serif"> </span></span></span></span></p>
			</td>
			<td rowspan="2" style="width:3%; padding:0cm 0cm 0cm 0cm">
			<p><span style="font-size:11pt"><span style="line-height:normal"><span style="text-autospace:none"><span style="font-family:Calibri,sans-serif"><span style="font-size:10.0pt"><span style="font-family:"Times New Roman",serif">></span></span></span></span></span></span></p>
			</td>
			<td style="width:3%; padding:0cm 0cm 0cm 0cm">
			<p align="center" style="text-align:center"><span style="font-size:11pt"><span style="line-height:normal"><span style="text-autospace:none"><span style="font-family:Calibri,sans-serif"> </span></span></span></span></p>
			</td>
			<td colspan="2" style="width:6%; padding:0cm 0cm 0cm 0cm">
			<p align="center" style="text-align:center"><span style="font-size:11pt"><span style="line-height:normal"><span style="text-autospace:none"><span style="font-family:Calibri,sans-serif"> </span></span></span></span></p>
			</td>
			<td style="width:6%; padding:0cm 0cm 0cm 0cm">
			<p align="center" style="text-align:center"><span style="font-size:11pt"><span style="line-height:normal"><span style="text-autospace:none"><span style="font-family:Calibri,sans-serif"> </span></span></span></span></p>
			</td>
			<td style="width:6%; padding:0cm 0cm 0cm 0cm">
			<p align="center" style="text-align:center"><span style="font-size:11pt"><span style="line-height:normal"><span style="text-autospace:none"><span style="font-family:Calibri,sans-serif"> </span></span></span></span></p>
			</td>
			<td colspan="2" style="width:10%; padding:0cm 0cm 0cm 0cm">
			<p align="center" style="text-align:center"><span style="font-size:11pt"><span style="line-height:normal"><span style="text-autospace:none"><span style="font-family:Calibri,sans-serif"> </span></span></span></span></p>
			</td>
			<td colspan="2" style="width:6%; padding:0cm 0cm 0cm 0cm">
			<p align="center" style="text-align:center"></p>
			</td>
		</tr>
		<tr>
			<td style="width:3%; padding:0cm 0cm 0cm 0cm">
			<p align="center" style="text-align:center"><span style="font-size:11pt"><span style="line-height:normal"><span style="text-autospace:none"><span style="font-family:Calibri,sans-serif"> </span></span></span></span></p>
			</td>
			<td style="width:3%; padding:0cm 0cm 0cm 0cm">
			<p align="center" style="text-align:center"><span style="font-size:11pt"><span style="line-height:normal"><span style="text-autospace:none"><span style="font-family:Calibri,sans-serif"> </span></span></span></span></p>
			</td>
			<td style="width:6%; padding:0cm 0cm 0cm 0cm">
			<p align="center" style="text-align:center"><span style="font-size:11pt"><span style="line-height:normal"><span style="text-autospace:none"><span style="font-family:Calibri,sans-serif"> </span></span></span></span></p>
			</td>
			<td style="width:6%; padding:0cm 0cm 0cm 0cm">
			<p align="center" style="text-align:center"><span style="font-size:11pt"><span style="line-height:normal"><span style="text-autospace:none"><span style="font-family:Calibri,sans-serif"> </span></span></span></span></p>
			</td>
			<td style="width:3%; padding:0cm 0cm 0cm 0cm">
			<p align="center" style="text-align:center"><span style="font-size:11pt"><span style="line-height:normal"><span style="text-autospace:none"><span style="font-family:Calibri,sans-serif"> </span></span></span></span></p>
			</td>
			<td style="border-bottom:none; width:3%; padding:0cm 0cm 0cm 0cm; border-top:1px solid black; border-right:none; border-left:1px solid black">
			<p align="center" style="text-align:center"><span style="font-size:11pt"><span style="line-height:normal"><span style="text-autospace:none"><span style="font-family:Calibri,sans-serif"> </span></span></span></span></p>
			</td>
			<td style="border-bottom:none; width:3%; padding:0cm 0cm 0cm 0cm; border-top:1px solid black; border-right:none; border-left:none">
			<p align="center" style="text-align:center"><span style="font-size:11pt"><span style="line-height:normal"><span style="text-autospace:none"><span style="font-family:Calibri,sans-serif"> </span></span></span></span></p>
			</td>
			<td colspan="2" style="border-bottom:none; width:6%; padding:0cm 0cm 0cm 0cm; border-top:1px solid black; border-right:none; border-left:none">
			<p align="center" style="text-align:center"><span style="font-size:11pt"><span style="line-height:normal"><span style="text-autospace:none"><span style="font-family:Calibri,sans-serif"> </span></span></span></span></p>
			</td>
			<td style="border-bottom:none; width:6%; padding:0cm 0cm 0cm 0cm; border-top:1px solid black; border-right:none; border-left:none">
			<p align="center" style="text-align:center"><span style="font-size:11pt"><span style="line-height:normal"><span style="text-autospace:none"><span style="font-family:Calibri,sans-serif"> </span></span></span></span></p>
			</td>
			<td style="border-bottom:none; width:6%; padding:0cm 0cm 0cm 0cm; border-top:1px solid black; border-right:none; border-left:none">
			<p align="center" style="text-align:center"><span style="font-size:11pt"><span style="line-height:normal"><span style="text-autospace:none"><span style="font-family:Calibri,sans-serif"> </span></span></span></span></p>
			</td>
			<td colspan="2" style="border-bottom:none; width:10%; padding:0cm 0cm 0cm 0cm; border-top:1px solid black; border-right:none; border-left:none">
			<p align="center" style="text-align:center"></p>
			</td>
			<td style="border-bottom:none; width:3%; padding:0cm 0cm 0cm 0cm; border-top:1px solid black; border-right:1px solid black; border-left:none">
			<p align="center" style="text-align:center"><span style="font-size:11pt"><span style="line-height:normal"><span style="text-autospace:none"><span style="font-family:Calibri,sans-serif"><b><span style="font-size:10.0pt"><span style="font-family:"Times New Roman",serif">7</span></span></b></span></span></span></span></p>
			</td>
			<td style="width:3%; padding:0cm 0cm 0cm 0cm">
			<p align="center" style="text-align:center"></p>
			</td>
		</tr>
		<tr>
			<td style="width:3%; padding:0cm 0cm 0cm 0cm">
			<p align="center" style="text-align:center"><span style="font-size:11pt"><span style="line-height:normal"><span style="text-autospace:none"><span style="font-family:Calibri,sans-serif"> </span></span></span></span></p>
			</td>
			<td style="width:3%; padding:0cm 0cm 0cm 0cm">
			<p align="center" style="text-align:center"><span style="font-size:11pt"><span style="line-height:normal"><span style="text-autospace:none"><span style="font-family:Calibri,sans-serif"> </span></span></span></span></p>
			</td>
			<td style="width:6%; padding:0cm 0cm 0cm 0cm">
			<p align="center" style="text-align:center"><span style="font-size:11pt"><span style="line-height:normal"><span style="text-autospace:none"><span style="font-family:Calibri,sans-serif"> </span></span></span></span></p>
			</td>
			<td style="width:6%; padding:0cm 0cm 0cm 0cm">
			<p align="center" style="text-align:center"><span style="font-size:11pt"><span style="line-height:normal"><span style="text-autospace:none"><span style="font-family:Calibri,sans-serif"> </span></span></span></span></p>
			</td>
			<td style="width:3%; padding:0cm 0cm 0cm 0cm">
			<p align="center" style="text-align:center"></p>
			</td>
			<td style="border-bottom:none; width:3%; padding:0cm 0cm 0cm 0cm; border-top:none; border-right:none; border-left:1px solid black">
			<p align="center" style="text-align:center"></p>
			</td>
			<td style="width:3%; padding:0cm 0cm 0cm 0cm">
			<p align="center" style="text-align:center"><span style="font-size:11pt"><span style="line-height:normal"><span style="text-autospace:none"><span style="font-family:Calibri,sans-serif"> </span></span></span></span></p>
			</td>
			<td style="width:3%; padding:0cm 0cm 0cm 0cm">
			<p align="center" style="text-align:center"><span style="font-size:11pt"><span style="line-height:normal"><span style="text-autospace:none"><span style="font-family:Calibri,sans-serif"> </span></span></span></span></p>
			</td>
			<td colspan="2" style="width:6%; padding:0cm 0cm 0cm 0cm">
			<p align="center" style="text-align:center"><span style="font-size:11pt"><span style="line-height:normal"><span style="text-autospace:none"><span style="font-family:Calibri,sans-serif"> </span></span></span></span></p>
			</td>
			<td style="width:6%; padding:0cm 0cm 0cm 0cm">
			<p align="center" style="text-align:center"><span style="font-size:11pt"><span style="line-height:normal"><span style="text-autospace:none"><span style="font-family:Calibri,sans-serif"> </span></span></span></span></p>
			</td>
			<td style="width:6%; padding:0cm 0cm 0cm 0cm">
			<p align="center" style="text-align:center"><span style="font-size:11pt"><span style="line-height:normal"><span style="text-autospace:none"><span style="font-family:Calibri,sans-serif"> </span></span></span></span></p>
			</td>
			<td colspan="2" style="width:10%; padding:0cm 0cm 0cm 0cm">
			<p align="center" style="text-align:center"><span style="font-size:11pt"><span style="line-height:normal"><span style="text-autospace:none"><span style="font-family:Calibri,sans-serif"> </span></span></span></span></p>
			</td>
			<td style="border-bottom:none; width:3%; padding:0cm 0cm 0cm 0cm; border-top:none; border-right:1px solid black; border-left:none">
			<p align="center" style="text-align:center"></p>
			</td>
			<td style="width:3%; padding:0cm 0cm 0cm 0cm">
			<p align="center" style="text-align:center"><span style="font-size:11pt"><span style="line-height:normal"><span style="text-autospace:none"><span style="font-family:Calibri,sans-serif"> </span></span></span></span></p>
			</td>
		</tr>
		<tr>
			<td style="width:3%; padding:0cm 0cm 0cm 0cm">
			<p align="center" style="text-align:center"><span style="font-size:11pt"><span style="line-height:normal"><span style="text-autospace:none"><span style="font-family:Calibri,sans-serif"> </span></span></span></span></p>
			</td>
			<td style="width:3%; padding:0cm 0cm 0cm 0cm">
			<p align="center" style="text-align:center"><span style="font-size:11pt"><span style="line-height:normal"><span style="text-autospace:none"><span style="font-family:Calibri,sans-serif"> </span></span></span></span></p>
			</td>
			<td style="width:6%; padding:0cm 0cm 0cm 0cm">
			<p align="center" style="text-align:center"><span style="font-size:11pt"><span style="line-height:normal"><span style="text-autospace:none"><span style="font-family:Calibri,sans-serif"> </span></span></span></span></p>
			</td>
			<td style="width:6%; padding:0cm 0cm 0cm 0cm">
			<p align="center" style="text-align:center"><span style="font-size:11pt"><span style="line-height:normal"><span style="text-autospace:none"><span style="font-family:Calibri,sans-serif"> </span></span></span></span></p>
			</td>
			<td style="width:3%; padding:0cm 0cm 0cm 0cm">
			<p align="center" style="text-align:center"><span style="font-size:11pt"><span style="line-height:normal"><span style="text-autospace:none"><span style="font-family:Calibri,sans-serif"> </span></span></span></span></p>
			</td>
			<td style="border-bottom:1px solid black; width:3%; padding:0cm 0cm 0cm 0cm; border-top:none; border-right:none; border-left:1px solid black">
			<p align="center" style="text-align:center"><span style="font-size:11pt"><span style="line-height:normal"><span style="text-autospace:none"><span style="font-family:Calibri,sans-serif"><b><span style="font-size:10.0pt"><span style="font-family:"Times New Roman",serif">4</span></span></b></span></span></span></span></p>
			</td>
			<td style="border-bottom:1px solid black; width:3%; padding:0cm 0cm 0cm 0cm; border-top:none; border-right:none; border-left:none">
			<p align="center" style="text-align:center"></p>
			</td>
			<td style="border-bottom:1px solid black; width:10%; padding:0cm 0cm 0cm 0cm; border-top:none; border-right:none; border-left:none">
			<p align="center" style="text-align:center"></p>
			</td>
			<td style="width:6%; padding:0cm 0cm 0cm 0cm">
			<p align="center" style="text-align:center"></p>
			</td>
			<td style="width:6%; padding:0cm 0cm 0cm 0cm">
			<p align="center" style="text-align:center"><span style="font-size:11pt"><span style="line-height:normal"><span style="text-autospace:none"><span style="font-family:Calibri,sans-serif"> </span></span></span></span></p>
			</td>
			<td style="border-bottom:none; width:12%; padding:0cm 0cm 0cm 0cm; border-top:none; border-right:none; border-left:1px solid black">
			<p align="center" style="text-align:center"><span style="font-size:11pt"><span style="line-height:normal"><span style="text-autospace:none"><span style="font-family:Calibri,sans-serif"> </span></span></span></span></p>
			</td>
			<td style="width:3%; padding:0cm 0cm 0cm 0cm">
			<p align="center" style="text-align:center"></p>
			</td>
			<td colspan="2" style="width:6%; padding:0cm 0cm 0cm 0cm">
			<p align="center" style="text-align:center"><span style="font-size:11pt"><span style="line-height:normal"><span style="text-autospace:none"><span style="font-family:Calibri,sans-serif"> </span></span></span></span></p>
			</td>
			<td style="width:6%; padding:0cm 0cm 0cm 0cm">
			<p align="center" style="text-align:center"><span style="font-size:11pt"><span style="line-height:normal"><span style="text-autospace:none"><span style="font-family:Calibri,sans-serif"> </span></span></span></span></p>
			</td>
			<td style="width:6%; padding:0cm 0cm 0cm 0cm">
			<p align="center" style="text-align:center"></p>
			</td>
			<td colspan="2" style="width:10%; padding:0cm 0cm 0cm 0cm">
			<p align="center" style="text-align:center"><span style="font-size:11pt"><span style="line-height:normal"><span style="text-autospace:none"><span style="font-family:Calibri,sans-serif"> </span></span></span></span></p>
			</td>
			<td style="border-bottom:none; width:3%; padding:0cm 0cm 0cm 0cm; border-top:none; border-right:1px solid black; border-left:none">
			<p align="center" style="text-align:center"></p>
			</td>
			<td style="width:3%; padding:0cm 0cm 0cm 0cm">
			<p align="center" style="text-align:center"><span style="font-size:11pt"><span style="line-height:normal"><span style="text-autospace:none"><span style="font-family:Calibri,sans-serif"> </span></span></span></span></p>
			</td>
		</tr>
		<tr>
			<td style="width:3%; padding:0cm 0cm 0cm 0cm">
			<p align="center" style="text-align:center"><span style="font-size:11pt"><span style="line-height:normal"><span style="text-autospace:none"><span style="font-family:Calibri,sans-serif"> </span></span></span></span></p>
			</td>
			<td style="width:3%; padding:0cm 0cm 0cm 0cm">
			<p align="center" style="text-align:center"><span style="font-size:11pt"><span style="line-height:normal"><span style="text-autospace:none"><span style="font-family:Calibri,sans-serif"> </span></span></span></span></p>
			</td>
			<td style="width:6%; padding:0cm 0cm 0cm 0cm">
			<p align="center" style="text-align:center"><span style="font-size:11pt"><span style="line-height:normal"><span style="text-autospace:none"><span style="font-family:Calibri,sans-serif"> </span></span></span></span></p>
			</td>
			<td style="width:6%; padding:0cm 0cm 0cm 0cm">
			<p align="center" style="text-align:center"><span style="font-size:11pt"><span style="line-height:normal"><span style="text-autospace:none"><span style="font-family:Calibri,sans-serif"> </span></span></span></span></p>
			</td>
			<td colspan="2" style="width:6%; padding:0cm 0cm 0cm 0cm">
			<p align="center" style="text-align:center"><span style="font-size:11pt"><span style="line-height:normal"><span style="text-autospace:none"><span style="font-family:Calibri,sans-serif"> </span></span></span></span></p>
			</td>
			<td style="width:3%; padding:0cm 0cm 0cm 0cm">
			<p align="center" style="text-align:center"><span style="font-size:11pt"><span style="line-height:normal"><span style="text-autospace:none"><span style="font-family:Calibri,sans-serif"> </span></span></span></span></p>
			</td>
			<td style="border-bottom:none; width:10%; padding:0cm 0cm 0cm 0cm; border-top:none; border-right:1px solid black; border-left:none">
			<p align="center" style="text-align:center"><span style="font-size:11pt"><span style="line-height:normal"><span style="text-autospace:none"><span style="font-family:Calibri,sans-serif"> </span></span></span></span></p>
			</td>
			<td style="width:6%; padding:0cm 0cm 0cm 0cm">
			<p align="center" style="text-align:center"><span style="font-size:11pt"><span style="line-height:normal"><span style="text-autospace:none"><span style="font-family:Calibri,sans-serif"> </span></span></span></span></p>
			</td>
			<td style="width:6%; padding:0cm 0cm 0cm 0cm">
			<p align="right" style="text-align:right"><span style="font-size:11pt"><span style="line-height:normal"><span style="text-autospace:none"><span style="font-family:Calibri,sans-serif"> </span></span></span></span></p>
			</td>
			<td style="border-bottom:none; width:12%; padding:0cm 0cm 0cm 0cm; border-top:1px solid black; border-right:none; border-left:none">
			<p align="right" style="text-align:right"></p>
			</td>
			<td style="border-bottom:none; width:3%; padding:0cm 0cm 0cm 0cm; border-top:1px solid black; border-right:none; border-left:none">
			<p align="right" style="text-align:right"></p>
			</td>
			<td style="border-bottom:none; width:3%; padding:0cm 0cm 0cm 0cm; border-top:1px solid black; border-right:1px solid black; border-left:none">
			<p align="center" style="text-align:center"><span style="font-size:11pt"><span style="line-height:normal"><span style="text-autospace:none"><span style="font-family:Calibri,sans-serif"><b><span style="font-size:10.0pt"><span style="font-family:"Times New Roman",serif">5</span></span></b></span></span></span></span></p>
			</td>
			<td style="width:3%; padding:0cm 0cm 0cm 0cm">
			<p align="center" style="text-align:center"></p>
			</td>
			<td style="width:6%; padding:0cm 0cm 0cm 0cm">
			<p align="center" style="text-align:center"><span style="font-size:11pt"><span style="line-height:normal"><span style="text-autospace:none"><span style="font-family:Calibri,sans-serif"> </span></span></span></span></p>
			</td>
			<td style="width:6%; padding:0cm 0cm 0cm 0cm">
			<p align="center" style="text-align:center"></p>
			</td>
			<td colspan="2" style="width:10%; padding:0cm 0cm 0cm 0cm">
			<p align="center" style="text-align:center"><span style="font-size:11pt"><span style="line-height:normal"><span style="text-autospace:none"><span style="font-family:Calibri,sans-serif"> </span></span></span></span></p>
			</td>
			<td style="border-bottom:none; width:3%; padding:0cm 0cm 0cm 0cm; border-top:none; border-right:1px solid black; border-left:none">
			<p align="center" style="text-align:center"></p>
			</td>
			<td style="width:3%; padding:0cm 0cm 0cm 0cm">
			<p align="center" style="text-align:center"><span style="font-size:11pt"><span style="line-height:normal"><span style="text-autospace:none"><span style="font-family:Calibri,sans-serif"> </span></span></span></span></p>
			</td>
		</tr>
		<tr>
			<td colspan="4" rowspan="6" style="border-bottom:1px solid black; width:19%; padding:0cm 0cm 0cm 0cm; border-top:1px solid black; border-right:1px solid black; border-left:1px solid black">
			<p align="center" style="text-align:center"><span style="font-size:11pt"><span style="line-height:normal"><span style="text-autospace:none"><span style="font-family:Calibri,sans-serif"><b><span style="font-size:10.0pt"><span style="font-family:"Times New Roman",serif">Государственный земельный кадастр</span></span></b></span></span></span></span></p>

			<p align="center" style="text-align:center"><span style="font-size:11pt"><span style="line-height:normal"><span style="text-autospace:none"><span style="font-family:Calibri,sans-serif"><b><span style="font-size:10.0pt"><span style="font-family:"Times New Roman",serif">Государственный кадастр зданий и сооружений</span></span></b></span></span></span></span></p>
			</td>
			<td colspan="2" style="width:6%; padding:0cm 0cm 0cm 0cm">
			<p align="center" style="text-align:center"><span style="font-size:11pt"><span style="line-height:normal"><span style="text-autospace:none"><span style="font-family:Calibri,sans-serif"> </span></span></span></span></p>
			</td>
			<td style="width:3%; padding:0cm 0cm 0cm 0cm">
			<p align="center" style="text-align:center"><span style="font-size:11pt"><span style="line-height:normal"><span style="text-autospace:none"><span style="font-family:Calibri,sans-serif"> </span></span></span></span></p>
			</td>
			<td colspan="4" rowspan="6" style="border-bottom:1px solid black; width:34%; padding:0cm 0cm 0cm 0cm; border-top:1px solid black; border-right:1px solid black; border-left:1px solid black">
			<p align="center" style="text-align:center"><span style="font-size:11pt"><span style="line-height:normal"><span style="text-autospace:none"><span style="font-family:Calibri,sans-serif"><span style="font-size:10.0pt"><span style="font-family:"Times New Roman",serif">Государственный кадастр транспортных трубопроводов</span></span></span></span></span></span></p>

			<p align="center" style="text-align:center"><span style="font-size:11pt"><span style="line-height:normal"><span style="text-autospace:none"><span style="font-family:Calibri,sans-serif"><b><span style="font-size:10.0pt"><span style="font-family:"Times New Roman",serif">(ГКТТ)</span></span></b></span></span></span></span></p>

			<p align="center" style="text-align:center"><span style="font-size:11pt"><span style="line-height:normal"><span style="text-autospace:none"><span style="font-family:Calibri,sans-serif"><span style="font-size:10.0pt"><span style="font-family:"Times New Roman",serif">(Служба ГКТТ Министерства энергетики)</span></span></span></span></span></span></p>
			</td>
			<td style="width:3%; padding:0cm 0cm 0cm 0cm">
			<p align="center" style="text-align:center"><span style="font-size:11pt"><span style="line-height:normal"><span style="text-autospace:none"><span style="font-family:Calibri,sans-serif"> </span></span></span></span></p>
			</td>
			<td style="border-bottom:none; width:3%; padding:0cm 0cm 0cm 0cm; border-top:none; border-right:1px solid black; border-left:none">
			<p align="center" style="text-align:center"></p>
			</td>
			<td style="width:3%; padding:0cm 0cm 0cm 0cm">
			<p align="center" style="text-align:center"></p>
			</td>
			<td colspan="3" rowspan="6" style="border-bottom:1px solid black; width:19%; padding:0cm 0cm 0cm 0cm; border-top:1px solid black; border-right:1px solid black; border-left:1px solid black">
			<p align="center" style="text-align:center"><span style="font-size:11pt"><span style="line-height:normal"><span style="text-autospace:none"><span style="font-family:Calibri,sans-serif"><b><span style="font-size:10.0pt"><span style="font-family:"Times New Roman",serif">Пользователи</span></span></b></span></span></span></span></p>
			</td>
			<td style="width:3%; padding:0cm 0cm 0cm 0cm">
			<p align="center" style="text-align:center"><span style="font-size:11pt"><span style="line-height:normal"><span style="text-autospace:none"><span style="font-family:Calibri,sans-serif"> </span></span></span></span></p>
			</td>
			<td style="border-bottom:none; width:3%; padding:0cm 0cm 0cm 0cm; border-top:none; border-right:1px solid black; border-left:none">
			<p align="center" style="text-align:center"></p>
			</td>
			<td style="width:3%; padding:0cm 0cm 0cm 0cm">
			<p align="center" style="text-align:center"><span style="font-size:11pt"><span style="line-height:normal"><span style="text-autospace:none"><span style="font-family:Calibri,sans-serif"> </span></span></span></span></p>
			</td>
		</tr>
		<tr>
			<td colspan="2" style="width:6%; padding:0cm 0cm 0cm 0cm">
			<p><span style="font-size:11pt"><span style="line-height:normal"><span style="text-autospace:none"><span style="font-family:Calibri,sans-serif"> </span></span></span></span></p>
			</td>
			<td style="width:3%; padding:0cm 0cm 0cm 0cm">
			<p align="center" style="text-align:center"><span style="font-size:11pt"><span style="line-height:normal"><span style="text-autospace:none"><span style="font-family:Calibri,sans-serif"> </span></span></span></span></p>
			</td>
			<td rowspan="2" style="width:3%; padding:0cm 0cm 0cm 0cm">
			<p align="right" style="text-align:right"><span style="font-size:11pt"><span style="line-height:normal"><span style="text-autospace:none"><span style="font-family:Calibri,sans-serif"><span style="font-size:10.0pt"><span style="font-family:"Times New Roman",serif"><</span></span></span></span></span></span></p>
			</td>
			<td style="border-bottom:1px solid black; width:3%; padding:0cm 0cm 0cm 0cm; border-top:none; border-right:1px solid black; border-left:none">
			<p align="center" style="text-align:center"><span style="font-size:11pt"><span style="line-height:normal"><span style="text-autospace:none"><span style="font-family:Calibri,sans-serif"> </span></span></span></span></p>
			</td>
			<td style="width:3%; padding:0cm 0cm 0cm 0cm">
			<p align="center" style="text-align:center"><span style="font-size:11pt"><span style="line-height:normal"><span style="text-autospace:none"><span style="font-family:Calibri,sans-serif"> </span></span></span></span></p>
			</td>
			<td style="width:3%; padding:0cm 0cm 0cm 0cm">
			<p align="center" style="text-align:center"><span style="font-size:11pt"><span style="line-height:normal"><span style="text-autospace:none"><span style="font-family:Calibri,sans-serif"> </span></span></span></span></p>
			</td>
			<td rowspan="2" style="border-bottom:1px solid black; width:3%; padding:0cm 0cm 0cm 0cm; border-top:none; border-right:1px solid black; border-left:none">
			<p align="center" style="text-align:center"></p>
			</td>
			<td style="width:3%; padding:0cm 0cm 0cm 0cm">
			<p align="center" style="text-align:center"><span style="font-size:11pt"><span style="line-height:normal"><span style="text-autospace:none"><span style="font-family:Calibri,sans-serif"> </span></span></span></span></p>
			</td>
		</tr>
		<tr>
			<td colspan="2" style="width:6%; padding:0cm 0cm 0cm 0cm">
			<p></p>
			</td>
			<td rowspan="2" style="width:3%; padding:0cm 0cm 0cm 0cm">
			<p><span style="font-size:11pt"><span style="line-height:normal"><span style="text-autospace:none"><span style="font-family:Calibri,sans-serif"><span style="font-size:10.0pt"><span style="font-family:"Times New Roman",serif">></span></span></span></span></span></span></p>
			</td>
			<td style="width:3%; padding:0cm 0cm 0cm 0cm">
			<p align="center" style="text-align:center"><span style="font-size:11pt"><span style="line-height:normal"><span style="text-autospace:none"><span style="font-family:Calibri,sans-serif"> </span></span></span></span></p>
			</td>
			<td style="width:3%; padding:0cm 0cm 0cm 0cm">
			<p align="center" style="text-align:center"><span style="font-size:11pt"><span style="line-height:normal"><span style="text-autospace:none"><span style="font-family:Calibri,sans-serif"> </span></span></span></span></p>
			</td>
			<td rowspan="2" style="width:3%; padding:0cm 0cm 0cm 0cm">
			<p align="right" style="text-align:right"><span style="font-size:11pt"><span style="line-height:normal"><span style="text-autospace:none"><span style="font-family:Calibri,sans-serif"><span style="font-size:10.0pt"><span style="font-family:"Times New Roman",serif"><</span></span></span></span></span></span></p>
			</td>
			<td style="border-bottom:none; width:3%; padding:0cm 0cm 0cm 0cm; border-top:none; border-right:none; border-left:none">
			<p align="center" style="text-align:center"><span style="font-size:11pt"><span style="line-height:normal"><span style="text-autospace:none"><span style="font-family:Calibri,sans-serif"> </span></span></span></span></p>
			</td>
		</tr>
		<tr>
			<td colspan="2" style="border-bottom:none; width:6%; padding:0cm 0cm 0cm 0cm; border-top:1px solid black; border-right:none; border-left:none">
			<p align="center" style="text-align:center"><span style="font-size:11pt"><span style="line-height:normal"><span style="text-autospace:none"><span style="font-family:Calibri,sans-serif"><b><span style="font-size:10.0pt"><span style="font-family:"Times New Roman",serif">3</span></span></b></span></span></span></span></p>
			</td>
			<td style="width:3%; padding:0cm 0cm 0cm 0cm">
			<p align="center" style="text-align:center"><span style="font-size:11pt"><span style="line-height:normal"><span style="text-autospace:none"><span style="font-family:Calibri,sans-serif"> </span></span></span></span></p>
			</td>
			<td style="width:3%; padding:0cm 0cm 0cm 0cm">
			<p align="center" style="text-align:center"></p>
			</td>
			<td style="width:3%; padding:0cm 0cm 0cm 0cm">
			<p align="center" style="text-align:center"></p>
			</td>
			<td style="border-bottom:none; width:3%; padding:0cm 0cm 0cm 0cm; border-top:none; border-right:none; border-left:none">
			<p align="center" style="text-align:center"></p>
			</td>
			<td style="width:3%; padding:0cm 0cm 0cm 0cm">
			<p align="center" style="text-align:center"><span style="font-size:11pt"><span style="line-height:normal"><span style="text-autospace:none"><span style="font-family:Calibri,sans-serif"> </span></span></span></span></p>
			</td>
		</tr>
		<tr>
			<td style="width:3%; padding:0cm 0cm 0cm 0cm">
			<p><span style="font-size:11pt"><span style="line-height:normal"><span style="text-autospace:none"><span style="font-family:Calibri,sans-serif"> </span></span></span></span></p>
			</td>
			<td style="width:3%; padding:0cm 0cm 0cm 0cm">
			<p><span style="font-size:11pt"><span style="line-height:normal"><span style="text-autospace:none"><span style="font-family:Calibri,sans-serif"> </span></span></span></span></p>
			</td>
			<td rowspan="2" style="width:3%; padding:0cm 0cm 0cm 0cm">
			<p><span style="font-size:11pt"><span style="line-height:normal"><span style="text-autospace:none"><span style="font-family:Calibri,sans-serif"><span style="font-size:10.0pt"><span style="font-family:"Times New Roman",serif">></span></span></span></span></span></span></p>
			</td>
			<td style="width:3%; padding:0cm 0cm 0cm 0cm">
			<p align="center" style="text-align:center"><span style="font-size:11pt"><span style="line-height:normal"><span style="text-autospace:none"><span style="font-family:Calibri,sans-serif"> </span></span></span></span></p>
			</td>
			<td style="width:3%; padding:0cm 0cm 0cm 0cm">
			<p align="center" style="text-align:center"></p>
			</td>
			<td style="width:3%; padding:0cm 0cm 0cm 0cm">
			<p align="center" style="text-align:center"></p>
			</td>
			<td style="width:3%; padding:0cm 0cm 0cm 0cm">
			<p align="center" style="text-align:center"></p>
			</td>
			<td colspan="2" style="width:6%; padding:0cm 0cm 0cm 0cm">
			<p align="center" style="text-align:center"></p>
			</td>
		</tr>
		<tr>
			<td style="width:3%; padding:0cm 0cm 0cm 0cm">
			<p></p>
			</td>
			<td style="border-bottom:none; width:3%; padding:0cm 0cm 0cm 0cm; border-top:1px solid black; border-right:none; border-left:1px solid black">
			<p></p>
			</td>
			<td style="width:3%; padding:0cm 0cm 0cm 0cm">
			<p align="center" style="text-align:center"><span style="font-size:11pt"><span style="line-height:normal"><span style="text-autospace:none"><span style="font-family:Calibri,sans-serif"> </span></span></span></span></p>
			</td>
			<td style="width:3%; padding:0cm 0cm 0cm 0cm">
			<p align="center" style="text-align:center"></p>
			</td>
			<td style="width:3%; padding:0cm 0cm 0cm 0cm">
			<p align="center" style="text-align:center"></p>
			</td>
			<td style="width:3%; padding:0cm 0cm 0cm 0cm">
			<p align="center" style="text-align:center"></p>
			</td>
			<td colspan="2" style="width:6%; padding:0cm 0cm 0cm 0cm">
			<p align="center" style="text-align:center"></p>
			</td>
		</tr>
		<tr>
			<td style="width:3%; padding:0cm 0cm 0cm 0cm">
			<p align="center" style="text-align:center"><span style="font-size:11pt"><span style="line-height:normal"><span style="text-autospace:none"><span style="font-family:Calibri,sans-serif"> </span></span></span></span></p>
			</td>
			<td style="width:3%; padding:0cm 0cm 0cm 0cm">
			<p align="center" style="text-align:center"><span style="font-size:11pt"><span style="line-height:normal"><span style="text-autospace:none"><span style="font-family:Calibri,sans-serif"> </span></span></span></span></p>
			</td>
			<td style="width:6%; padding:0cm 0cm 0cm 0cm">
			<p align="center" style="text-align:center"><span style="font-size:11pt"><span style="line-height:normal"><span style="text-autospace:none"><span style="font-family:Calibri,sans-serif"> </span></span></span></span></p>
			</td>
			<td style="width:6%; padding:0cm 0cm 0cm 0cm">
			<p align="center" style="text-align:center"><span style="font-size:11pt"><span style="line-height:normal"><span style="text-autospace:none"><span style="font-family:Calibri,sans-serif"> </span></span></span></span></p>
			</td>
			<td style="width:3%; padding:0cm 0cm 0cm 0cm">
			<p align="center" style="text-align:center"><span style="font-size:11pt"><span style="line-height:normal"><span style="text-autospace:none"><span style="font-family:Calibri,sans-serif"> </span></span></span></span></p>
			</td>
			<td style="border-bottom:1px solid black; width:3%; padding:0cm 0cm 0cm 0cm; border-top:none; border-right:none; border-left:1px solid black">
			<p align="center" style="text-align:center"><span style="font-size:11pt"><span style="line-height:normal"><span style="text-autospace:none"><span style="font-family:Calibri,sans-serif"><b><span style="font-size:10.0pt"><span style="font-family:"Times New Roman",serif">2</span></span></b></span></span></span></span></p>
			</td>
			<td style="border-bottom:1px solid black; width:3%; padding:0cm 0cm 0cm 0cm; border-top:none; border-right:none; border-left:none">
			<p align="center" style="text-align:center"></p>
			</td>
			<td style="border-bottom:1px solid black; width:10%; padding:0cm 0cm 0cm 0cm; border-top:none; border-right:none; border-left:none">
			<p align="center" style="text-align:center"></p>
			</td>
			<td style="width:6%; padding:0cm 0cm 0cm 0cm">
			<p align="center" style="text-align:center"></p>
			</td>
			<td style="width:6%; padding:0cm 0cm 0cm 0cm">
			<p align="center" style="text-align:center"><span style="font-size:11pt"><span style="line-height:normal"><span style="text-autospace:none"><span style="font-family:Calibri,sans-serif"> </span></span></span></span></p>
			</td>
			<td style="border-bottom:none; width:12%; padding:0cm 0cm 0cm 0cm; border-top:none; border-right:none; border-left:1px solid black">
			<p align="center" style="text-align:center"><span style="font-size:11pt"><span style="line-height:normal"><span style="text-autospace:none"><span style="font-family:Calibri,sans-serif"> </span></span></span></span></p>
			</td>
			<td style="width:3%; padding:0cm 0cm 0cm 0cm">
			<p align="center" style="text-align:center"></p>
			</td>
			<td style="width:3%; padding:0cm 0cm 0cm 0cm">
			<p align="center" style="text-align:center"><span style="font-size:11pt"><span style="line-height:normal"><span style="text-autospace:none"><span style="font-family:Calibri,sans-serif"> </span></span></span></span></p>
			</td>
			<td style="width:3%; padding:0cm 0cm 0cm 0cm">
			<p align="center" style="text-align:center"></p>
			</td>
			<td style="width:6%; padding:0cm 0cm 0cm 0cm">
			<p align="center" style="text-align:center"><span style="font-size:11pt"><span style="line-height:normal"><span style="text-autospace:none"><span style="font-family:Calibri,sans-serif"> </span></span></span></span></p>
			</td>
			<td style="width:6%; padding:0cm 0cm 0cm 0cm">
			<p align="center" style="text-align:center"><span style="font-size:11pt"><span style="line-height:normal"><span style="text-autospace:none"><span style="font-family:Calibri,sans-serif"> </span></span></span></span></p>
			</td>
			<td colspan="2" style="width:10%; padding:0cm 0cm 0cm 0cm">
			<p align="center" style="text-align:center"><span style="font-size:11pt"><span style="line-height:normal"><span style="text-autospace:none"><span style="font-family:Calibri,sans-serif"> </span></span></span></span></p>
			</td>
			<td colspan="2" style="width:6%; padding:0cm 0cm 0cm 0cm">
			<p align="center" style="text-align:center"></p>
			</td>
		</tr>
		<tr>
			<td style="width:3%; padding:0cm 0cm 0cm 0cm">
			<p align="center" style="text-align:center"><span style="font-size:11pt"><span style="line-height:normal"><span style="text-autospace:none"><span style="font-family:Calibri,sans-serif"> </span></span></span></span></p>
			</td>
			<td style="width:3%; padding:0cm 0cm 0cm 0cm">
			<p align="center" style="text-align:center"><span style="font-size:11pt"><span style="line-height:normal"><span style="text-autospace:none"><span style="font-family:Calibri,sans-serif"> </span></span></span></span></p>
			</td>
			<td style="width:6%; padding:0cm 0cm 0cm 0cm">
			<p align="center" style="text-align:center"><span style="font-size:11pt"><span style="line-height:normal"><span style="text-autospace:none"><span style="font-family:Calibri,sans-serif"> </span></span></span></span></p>
			</td>
			<td style="width:6%; padding:0cm 0cm 0cm 0cm">
			<p align="center" style="text-align:center"><span style="font-size:11pt"><span style="line-height:normal"><span style="text-autospace:none"><span style="font-family:Calibri,sans-serif"> </span></span></span></span></p>
			</td>
			<td colspan="2" style="width:6%; padding:0cm 0cm 0cm 0cm">
			<p align="center" style="text-align:center"><span style="font-size:11pt"><span style="line-height:normal"><span style="text-autospace:none"><span style="font-family:Calibri,sans-serif"> </span></span></span></span></p>
			</td>
			<td style="width:3%; padding:0cm 0cm 0cm 0cm">
			<p align="center" style="text-align:center"><span style="font-size:11pt"><span style="line-height:normal"><span style="text-autospace:none"><span style="font-family:Calibri,sans-serif"> </span></span></span></span></p>
			</td>
			<td style="border-bottom:none; width:10%; padding:0cm 0cm 0cm 0cm; border-top:none; border-right:1px solid black; border-left:none">
			<p align="center" style="text-align:center"><span style="font-size:11pt"><span style="line-height:normal"><span style="text-autospace:none"><span style="font-family:Calibri,sans-serif"> </span></span></span></span></p>
			</td>
			<td style="width:6%; padding:0cm 0cm 0cm 0cm">
			<p align="center" style="text-align:center"><span style="font-size:11pt"><span style="line-height:normal"><span style="text-autospace:none"><span style="font-family:Calibri,sans-serif"> </span></span></span></span></p>
			</td>
			<td style="width:6%; padding:0cm 0cm 0cm 0cm">
			<p align="center" style="text-align:center"></p>
			</td>
			<td style="border-bottom:none; width:12%; padding:0cm 0cm 0cm 0cm; border-top:1px solid black; border-right:none; border-left:none">
			<p><span style="font-size:11pt"><span style="line-height:normal"><span style="text-autospace:none"><span style="font-family:Calibri,sans-serif"><b> </b></span></span></span></span></p>
			</td>
			<td style="border-bottom:none; width:3%; padding:0cm 0cm 0cm 0cm; border-top:1px solid black; border-right:none; border-left:none">
			<p align="center" style="text-align:center"><span style="font-size:11pt"><span style="line-height:normal"><span style="text-autospace:none"><span style="font-family:Calibri,sans-serif"> </span></span></span></span></p>
			</td>
			<td style="border-bottom:none; width:3%; padding:0cm 0cm 0cm 0cm; border-top:1px solid black; border-right:1px solid black; border-left:none">
			<p align="center" style="text-align:center"><span style="font-size:11pt"><span style="line-height:normal"><span style="text-autospace:none"><span style="font-family:Calibri,sans-serif"><b><span style="font-size:10.0pt"><span style="font-family:"Times New Roman",serif">6</span></span></b></span></span></span></span></p>
			</td>
			<td style="width:3%; padding:0cm 0cm 0cm 0cm">
			<p align="center" style="text-align:center"></p>
			</td>
			<td style="width:6%; padding:0cm 0cm 0cm 0cm">
			<p align="center" style="text-align:center"><span style="font-size:11pt"><span style="line-height:normal"><span style="text-autospace:none"><span style="font-family:Calibri,sans-serif"> </span></span></span></span></p>
			</td>
			<td style="width:6%; padding:0cm 0cm 0cm 0cm">
			<p align="center" style="text-align:center"><span style="font-size:11pt"><span style="line-height:normal"><span style="text-autospace:none"><span style="font-family:Calibri,sans-serif"> </span></span></span></span></p>
			</td>
			<td colspan="2" style="width:10%; padding:0cm 0cm 0cm 0cm">
			<p align="center" style="text-align:center"><span style="font-size:11pt"><span style="line-height:normal"><span style="text-autospace:none"><span style="font-family:Calibri,sans-serif"> </span></span></span></span></p>
			</td>
			<td colspan="2" style="width:6%; padding:0cm 0cm 0cm 0cm">
			<p align="center" style="text-align:center"><span style="font-size:11pt"><span style="line-height:normal"><span style="text-autospace:none"><span style="font-family:Calibri,sans-serif"> </span></span></span></span></p>
			</td>
		</tr>
		<tr>
			<td style="width:3%; padding:0cm 0cm 0cm 0cm">
			<p align="center" style="text-align:center"><span style="font-size:11pt"><span style="line-height:normal"><span style="text-autospace:none"><span style="font-family:Calibri,sans-serif"> </span></span></span></span></p>
			</td>
			<td style="width:3%; padding:0cm 0cm 0cm 0cm">
			<p align="center" style="text-align:center"><span style="font-size:11pt"><span style="line-height:normal"><span style="text-autospace:none"><span style="font-family:Calibri,sans-serif"> </span></span></span></span></p>
			</td>
			<td style="width:6%; padding:0cm 0cm 0cm 0cm">
			<p align="center" style="text-align:center"><span style="font-size:11pt"><span style="line-height:normal"><span style="text-autospace:none"><span style="font-family:Calibri,sans-serif"> </span></span></span></span></p>
			</td>
			<td style="width:6%; padding:0cm 0cm 0cm 0cm">
			<p align="center" style="text-align:center"><span style="font-size:11pt"><span style="line-height:normal"><span style="text-autospace:none"><span style="font-family:Calibri,sans-serif"> </span></span></span></span></p>
			</td>
			<td colspan="2" style="width:6%; padding:0cm 0cm 0cm 0cm">
			<p align="center" style="text-align:center"><span style="font-size:11pt"><span style="line-height:normal"><span style="text-autospace:none"><span style="font-family:Calibri,sans-serif"> </span></span></span></span></p>
			</td>
			<td style="width:3%; padding:0cm 0cm 0cm 0cm">
			<p align="center" style="text-align:center"><span style="font-size:11pt"><span style="line-height:normal"><span style="text-autospace:none"><span style="font-family:Calibri,sans-serif"> </span></span></span></span></p>
			</td>
			<td colspan="4" rowspan="5" style="border-bottom:1px solid black; width:34%; padding:0cm 0cm 0cm 0cm; border-top:1px solid black; border-right:1px solid black; border-left:1px solid black">
			<p align="center" style="text-align:center"><span style="font-size:11pt"><span style="line-height:normal"><span style="text-autospace:none"><span style="font-family:Calibri,sans-serif"> </span></span></span></span></p>

			<p align="center" style="text-align:center"><span style="font-size:11pt"><span style="line-height:normal"><span style="text-autospace:none"><span style="font-family:Calibri,sans-serif"><span style="font-size:10.0pt"><span style="font-family:"Times New Roman",serif">Структурные подразделения Министерства энергетики, ответственные за ведение ГКТТ</span></span></span></span></span></span></p>

			<p align="center" style="text-align:center"><span style="font-size:11pt"><span style="line-height:normal"><span style="text-autospace:none"><span style="font-family:Calibri,sans-serif"><b><span style="font-size:10.0pt"><span style="font-family:"Times New Roman",serif">(соответствующие кадастровые подразделения акционерных обществ «Узбекнефтегаз», «Узтрансгаз»</span></span></b></span></span></span></span></p>

			<p align="center" style="text-align:center"><span style="font-size:11pt"><span style="line-height:normal"><span style="text-autospace:none"><span style="font-family:Calibri,sans-serif"><b><span style="font-size:10.0pt"><span style="font-family:"Times New Roman",serif">и «Худудгазтаъминот»)</span></span></b></span></span></span></span></p>

			<p align="center" style="text-align:center"><span style="font-size:11pt"><span style="line-height:normal"><span style="text-autospace:none"><span style="font-family:Calibri,sans-serif"><b> </b></span></span></span></span></p>
			</td>
			<td rowspan="2" style="width:3%; padding:0cm 0cm 0cm 0cm">
			<p align="right" style="text-align:right"><span style="font-size:11pt"><span style="line-height:normal"><span style="text-autospace:none"><span style="font-family:Calibri,sans-serif"><span style="font-size:10.0pt"><span style="font-family:"Times New Roman",serif"><</span></span></span></span></span></span></p>
			</td>
			<td style="border-bottom:1px solid black; width:3%; padding:0cm 0cm 0cm 0cm; border-top:none; border-right:1px solid black; border-left:none">
			<p align="center" style="text-align:center"><span style="font-size:11pt"><span style="line-height:normal"><span style="text-autospace:none"><span style="font-family:Calibri,sans-serif"> </span></span></span></span></p>
			</td>
			<td style="width:3%; padding:0cm 0cm 0cm 0cm">
			<p align="center" style="text-align:center"></p>
			</td>
			<td style="width:6%; padding:0cm 0cm 0cm 0cm">
			<p align="center" style="text-align:center"><span style="font-size:11pt"><span style="line-height:normal"><span style="text-autospace:none"><span style="font-family:Calibri,sans-serif"> </span></span></span></span></p>
			</td>
			<td style="width:6%; padding:0cm 0cm 0cm 0cm">
			<p align="center" style="text-align:center"><span style="font-size:11pt"><span style="line-height:normal"><span style="text-autospace:none"><span style="font-family:Calibri,sans-serif"> </span></span></span></span></p>
			</td>
			<td colspan="2" style="width:10%; padding:0cm 0cm 0cm 0cm">
			<p align="center" style="text-align:center"><span style="font-size:11pt"><span style="line-height:normal"><span style="text-autospace:none"><span style="font-family:Calibri,sans-serif"> </span></span></span></span></p>
			</td>
			<td colspan="2" style="width:6%; padding:0cm 0cm 0cm 0cm">
			<p align="center" style="text-align:center"><span style="font-size:11pt"><span style="line-height:normal"><span style="text-autospace:none"><span style="font-family:Calibri,sans-serif"> </span></span></span></span></p>
			</td>
		</tr>
		<tr>
			<td style="width:3%; padding:0cm 0cm 0cm 0cm">
			<p><span style="font-size:11pt"><span style="line-height:normal"><span style="text-autospace:none"><span style="font-family:Calibri,sans-serif"> </span></span></span></span></p>
			</td>
			<td style="width:3%; padding:0cm 0cm 0cm 0cm">
			<p></p>
			</td>
			<td style="width:6%; padding:0cm 0cm 0cm 0cm">
			<p align="center" style="text-align:center"><span style="font-size:11pt"><span style="line-height:normal"><span style="text-autospace:none"><span style="font-family:Calibri,sans-serif"> </span></span></span></span></p>
			</td>
			<td style="width:6%; padding:0cm 0cm 0cm 0cm">
			<p align="center" style="text-align:center"><span style="font-size:11pt"><span style="line-height:normal"><span style="text-autospace:none"><span style="font-family:Calibri,sans-serif"> </span></span></span></span></p>
			</td>
			<td colspan="2" style="width:6%; padding:0cm 0cm 0cm 0cm">
			<p align="center" style="text-align:center"></p>
			</td>
			<td style="width:3%; padding:0cm 0cm 0cm 0cm">
			<p align="center" style="text-align:center"></p>
			</td>
			<td style="width:3%; padding:0cm 0cm 0cm 0cm">
			<p align="center" style="text-align:center"></p>
			</td>
			<td style="width:3%; padding:0cm 0cm 0cm 0cm">
			<p align="center" style="text-align:center"></p>
			</td>
			<td style="width:6%; padding:0cm 0cm 0cm 0cm">
			<p align="center" style="text-align:center"></p>
			</td>
			<td style="width:6%; padding:0cm 0cm 0cm 0cm">
			<p align="center" style="text-align:center"></p>
			</td>
			<td colspan="2" style="width:10%; padding:0cm 0cm 0cm 0cm">
			<p align="center" style="text-align:center"></p>
			</td>
			<td colspan="2" style="width:6%; padding:0cm 0cm 0cm 0cm">
			<p align="center" style="text-align:center"><span style="font-size:11pt"><span style="line-height:normal"><span style="text-autospace:none"><span style="font-family:Calibri,sans-serif"> </span></span></span></span></p>
			</td>
		</tr>
		<tr>
			<td style="width:3%; padding:0cm 0cm 0cm 0cm">
			<p align="center" style="text-align:center"><span style="font-size:11pt"><span style="line-height:normal"><span style="text-autospace:none"><span style="font-family:Calibri,sans-serif"> </span></span></span></span></p>
			</td>
			<td style="width:3%; padding:0cm 0cm 0cm 0cm">
			<p align="center" style="text-align:center"><span style="font-size:11pt"><span style="line-height:normal"><span style="text-autospace:none"><span style="font-family:Calibri,sans-serif"> </span></span></span></span></p>
			</td>
			<td style="width:6%; padding:0cm 0cm 0cm 0cm">
			<p align="center" style="text-align:center"><span style="font-size:11pt"><span style="line-height:normal"><span style="text-autospace:none"><span style="font-family:Calibri,sans-serif"> </span></span></span></span></p>
			</td>
			<td style="width:6%; padding:0cm 0cm 0cm 0cm">
			<p align="center" style="text-align:center"></p>
			</td>
			<td colspan="2" style="width:6%; padding:0cm 0cm 0cm 0cm">
			<p align="center" style="text-align:center"></p>
			</td>
			<td rowspan="2" style="width:3%; padding:0cm 0cm 0cm 0cm">
			<p align="center" style="text-align:center"></p>
			</td>
			<td rowspan="2" style="width:3%; padding:0cm 0cm 0cm 0cm">
			<p align="center" style="text-align:center"></p>
			</td>
			<td colspan="2" style="width:6%; padding:0cm 0cm 0cm 0cm">
			<p align="center" style="text-align:center"></p>
			</td>
			<td style="width:6%; padding:0cm 0cm 0cm 0cm">
			<p align="center" style="text-align:center"></p>
			</td>
			<td style="width:6%; padding:0cm 0cm 0cm 0cm">
			<p align="center" style="text-align:center"><span style="font-size:11pt"><span style="line-height:normal"><span style="text-autospace:none"><span style="font-family:Calibri,sans-serif"> </span></span></span></span></p>
			</td>
			<td colspan="2" style="width:10%; padding:0cm 0cm 0cm 0cm">
			<p align="center" style="text-align:center"><span style="font-size:11pt"><span style="line-height:normal"><span style="text-autospace:none"><span style="font-family:Calibri,sans-serif"> </span></span></span></span></p>
			</td>
			<td colspan="2" style="width:6%; padding:0cm 0cm 0cm 0cm">
			<p align="center" style="text-align:center"><span style="font-size:11pt"><span style="line-height:normal"><span style="text-autospace:none"><span style="font-family:Calibri,sans-serif"> </span></span></span></span></p>
			</td>
		</tr>
		<tr>
			<td style="width:3%; padding:0cm 0cm 0cm 0cm">
			<p align="center" style="text-align:center"><span style="font-size:11pt"><span style="line-height:normal"><span style="text-autospace:none"><span style="font-family:Calibri,sans-serif"> </span></span></span></span></p>
			</td>
			<td style="width:3%; padding:0cm 0cm 0cm 0cm">
			<p align="center" style="text-align:center"><span style="font-size:11pt"><span style="line-height:normal"><span style="text-autospace:none"><span style="font-family:Calibri,sans-serif"> </span></span></span></span></p>
			</td>
			<td style="width:6%; padding:0cm 0cm 0cm 0cm">
			<p align="center" style="text-align:center"><span style="font-size:11pt"><span style="line-height:normal"><span style="text-autospace:none"><span style="font-family:Calibri,sans-serif"> </span></span></span></span></p>
			</td>
			<td style="width:6%; padding:0cm 0cm 0cm 0cm">
			<p align="center" style="text-align:center"><span style="font-size:11pt"><span style="line-height:normal"><span style="text-autospace:none"><span style="font-family:Calibri,sans-serif"> </span></span></span></span></p>
			</td>
			<td colspan="2" style="width:6%; padding:0cm 0cm 0cm 0cm">
			<p align="center" style="text-align:center"></p>
			</td>
			<td colspan="2" style="width:6%; padding:0cm 0cm 0cm 0cm">
			<p align="center" style="text-align:center"><span style="font-size:11pt"><span style="line-height:normal"><span style="text-autospace:none"><span style="font-family:Calibri,sans-serif"> </span></span></span></span></p>
			</td>
			<td style="width:6%; padding:0cm 0cm 0cm 0cm">
			<p align="center" style="text-align:center"><span style="font-size:11pt"><span style="line-height:normal"><span style="text-autospace:none"><span style="font-family:Calibri,sans-serif"> </span></span></span></span></p>
			</td>
			<td style="width:6%; padding:0cm 0cm 0cm 0cm">
			<p align="center" style="text-align:center"><span style="font-size:11pt"><span style="line-height:normal"><span style="text-autospace:none"><span style="font-family:Calibri,sans-serif"> </span></span></span></span></p>
			</td>
			<td colspan="2" style="width:10%; padding:0cm 0cm 0cm 0cm">
			<p align="center" style="text-align:center"><span style="font-size:11pt"><span style="line-height:normal"><span style="text-autospace:none"><span style="font-family:Calibri,sans-serif"> </span></span></span></span></p>
			</td>
			<td colspan="2" style="width:6%; padding:0cm 0cm 0cm 0cm">
			<p align="center" style="text-align:center"><span style="font-size:11pt"><span style="line-height:normal"><span style="text-autospace:none"><span style="font-family:Calibri,sans-serif"> </span></span></span></span></p>
			</td>
		</tr>
		<tr>
			<td style="width:3%; padding:0cm 0cm 0cm 0cm">
			<p align="center" style="text-align:center"><span style="font-size:11pt"><span style="line-height:normal"><span style="text-autospace:none"><span style="font-family:Calibri,sans-serif"> </span></span></span></span></p>
			</td>
			<td style="width:3%; padding:0cm 0cm 0cm 0cm">
			<p align="center" style="text-align:center"><span style="font-size:11pt"><span style="line-height:normal"><span style="text-autospace:none"><span style="font-family:Calibri,sans-serif"> </span></span></span></span></p>
			</td>
			<td style="width:6%; padding:0cm 0cm 0cm 0cm">
			<p align="center" style="text-align:center"><span style="font-size:11pt"><span style="line-height:normal"><span style="text-autospace:none"><span style="font-family:Calibri,sans-serif"> </span></span></span></span></p>
			</td>
			<td style="width:6%; padding:0cm 0cm 0cm 0cm">
			<p align="center" style="text-align:center"><span style="font-size:11pt"><span style="line-height:normal"><span style="text-autospace:none"><span style="font-family:Calibri,sans-serif"> </span></span></span></span></p>
			</td>
			<td colspan="2" style="width:6%; padding:0cm 0cm 0cm 0cm">
			<p align="center" style="text-align:center"></p>
			</td>
			<td style="width:3%; padding:0cm 0cm 0cm 0cm">
			<p align="center" style="text-align:center"><span style="font-size:11pt"><span style="line-height:normal"><span style="text-autospace:none"><span style="font-family:Calibri,sans-serif"> </span></span></span></span></p>
			</td>
			<td style="width:3%; padding:0cm 0cm 0cm 0cm">
			<p align="center" style="text-align:center"><span style="font-size:11pt"><span style="line-height:normal"><span style="text-autospace:none"><span style="font-family:Calibri,sans-serif"> </span></span></span></span></p>
			</td>
			<td colspan="2" style="width:6%; padding:0cm 0cm 0cm 0cm">
			<p align="center" style="text-align:center"><span style="font-size:11pt"><span style="line-height:normal"><span style="text-autospace:none"><span style="font-family:Calibri,sans-serif"> </span></span></span></span></p>
			</td>
			<td style="width:6%; padding:0cm 0cm 0cm 0cm">
			<p align="center" style="text-align:center"><span style="font-size:11pt"><span style="line-height:normal"><span style="text-autospace:none"><span style="font-family:Calibri,sans-serif"> </span></span></span></span></p>
			</td>
			<td style="width:6%; padding:0cm 0cm 0cm 0cm">
			<p align="center" style="text-align:center"><span style="font-size:11pt"><span style="line-height:normal"><span style="text-autospace:none"><span style="font-family:Calibri,sans-serif"> </span></span></span></span></p>
			</td>
			<td colspan="2" style="width:10%; padding:0cm 0cm 0cm 0cm">
			<p align="center" style="text-align:center"><span style="font-size:11pt"><span style="line-height:normal"><span style="text-autospace:none"><span style="font-family:Calibri,sans-serif"> </span></span></span></span></p>
			</td>
			<td colspan="2" style="width:6%; padding:0cm 0cm 0cm 0cm">
			<p align="center" style="text-align:center"><span style="font-size:11pt"><span style="line-height:normal"><span style="text-autospace:none"><span style="font-family:Calibri,sans-serif"> </span></span></span></span></p>
			</td>
		</tr>
		<tr>
			<td style="width:3%; padding:0cm 0cm 0cm 0cm">
			<p align="center" style="text-align:center"><span style="font-size:11pt"><span style="line-height:normal"><span style="text-autospace:none"><span style="font-family:Calibri,sans-serif"> </span></span></span></span></p>
			</td>
			<td style="width:3%; padding:0cm 0cm 0cm 0cm">
			<p align="center" style="text-align:center"><span style="font-size:11pt"><span style="line-height:normal"><span style="text-autospace:none"><span style="font-family:Calibri,sans-serif"> </span></span></span></span></p>
			</td>
			<td style="width:6%; padding:0cm 0cm 0cm 0cm">
			<p align="center" style="text-align:center"><span style="font-size:11pt"><span style="line-height:normal"><span style="text-autospace:none"><span style="font-family:Calibri,sans-serif"> </span></span></span></span></p>
			</td>
			<td style="width:6%; padding:0cm 0cm 0cm 0cm">
			<p align="center" style="text-align:center"><span style="font-size:11pt"><span style="line-height:normal"><span style="text-autospace:none"><span style="font-family:Calibri,sans-serif"> </span></span></span></span></p>
			</td>
			<td colspan="2" style="width:6%; padding:0cm 0cm 0cm 0cm">
			<p align="center" style="text-align:center"></p>
			</td>
			<td style="width:3%; padding:0cm 0cm 0cm 0cm">
			<p align="center" style="text-align:center"><span style="font-size:11pt"><span style="line-height:normal"><span style="text-autospace:none"><span style="font-family:Calibri,sans-serif"> </span></span></span></span></p>
			</td>
			<td style="width:10%; padding:0cm 0cm 0cm 0cm">
			<p align="center" style="text-align:center"><span style="font-size:11pt"><span style="line-height:normal"><span style="text-autospace:none"><span style="font-family:Calibri,sans-serif"> </span></span></span></span></p>
			</td>
			<td colspan="2" style="width:12%; padding:0cm 0cm 0cm 0cm">
			<p align="center" style="text-align:center"><span style="font-size:11pt"><span style="line-height:normal"><span style="text-autospace:none"><span style="font-family:Calibri,sans-serif"><span style="font-size:14.0pt"><span style="font-family:"Times New Roman",serif">^</span></span></span></span></span></span></p>
			</td>
			<td style="width:12%; padding:0cm 0cm 0cm 0cm">
			<p align="center" style="text-align:center"><span style="font-size:11pt"><span style="line-height:normal"><span style="text-autospace:none"><span style="font-family:Calibri,sans-serif"> </span></span></span></span></p>
			</td>
			<td style="width:3%; padding:0cm 0cm 0cm 0cm">
			<p align="center" style="text-align:center"><span style="font-size:11pt"><span style="line-height:normal"><span style="text-autospace:none"><span style="font-family:Calibri,sans-serif"> </span></span></span></span></p>
			</td>
			<td colspan="2" style="width:6%; padding:0cm 0cm 0cm 0cm">
			<p align="center" style="text-align:center"><span style="font-size:11pt"><span style="line-height:normal"><span style="text-autospace:none"><span style="font-family:Calibri,sans-serif"> </span></span></span></span></p>
			</td>
			<td style="width:6%; padding:0cm 0cm 0cm 0cm">
			<p align="center" style="text-align:center"><span style="font-size:11pt"><span style="line-height:normal"><span style="text-autospace:none"><span style="font-family:Calibri,sans-serif"> </span></span></span></span></p>
			</td>
			<td style="width:6%; padding:0cm 0cm 0cm 0cm">
			<p align="center" style="text-align:center"><span style="font-size:11pt"><span style="line-height:normal"><span style="text-autospace:none"><span style="font-family:Calibri,sans-serif"> </span></span></span></span></p>
			</td>
			<td colspan="2" style="width:10%; padding:0cm 0cm 0cm 0cm">
			<p align="center" style="text-align:center"><span style="font-size:11pt"><span style="line-height:normal"><span style="text-autospace:none"><span style="font-family:Calibri,sans-serif"> </span></span></span></span></p>
			</td>
			<td colspan="2" style="width:6%; padding:0cm 0cm 0cm 0cm">
			<p align="center" style="text-align:center"><span style="font-size:11pt"><span style="line-height:normal"><span style="text-autospace:none"><span style="font-family:Calibri,sans-serif"> </span></span></span></span></p>
			</td>
		</tr>
		<tr>
			<td style="width:3%; padding:0cm 0cm 0cm 0cm">
			<p align="center" style="text-align:center"><span style="font-size:11pt"><span style="line-height:normal"><span style="text-autospace:none"><span style="font-family:Calibri,sans-serif"> </span></span></span></span></p>
			</td>
			<td style="width:3%; padding:0cm 0cm 0cm 0cm">
			<p align="center" style="text-align:center"><span style="font-size:11pt"><span style="line-height:normal"><span style="text-autospace:none"><span style="font-family:Calibri,sans-serif"> </span></span></span></span></p>
			</td>
			<td style="width:6%; padding:0cm 0cm 0cm 0cm">
			<p align="center" style="text-align:center"><span style="font-size:11pt"><span style="line-height:normal"><span style="text-autospace:none"><span style="font-family:Calibri,sans-serif"> </span></span></span></span></p>
			</td>
			<td style="width:6%; padding:0cm 0cm 0cm 0cm">
			<p align="center" style="text-align:center"><span style="font-size:11pt"><span style="line-height:normal"><span style="text-autospace:none"><span style="font-family:Calibri,sans-serif"> </span></span></span></span></p>
			</td>
			<td colspan="2" style="width:6%; padding:0cm 0cm 0cm 0cm">
			<p align="center" style="text-align:center"></p>
			</td>
			<td style="width:3%; padding:0cm 0cm 0cm 0cm">
			<p align="center" style="text-align:center"><span style="font-size:11pt"><span style="line-height:normal"><span style="text-autospace:none"><span style="font-family:Calibri,sans-serif"> </span></span></span></span></p>
			</td>
			<td style="width:10%; padding:0cm 0cm 0cm 0cm">
			<p align="center" style="text-align:center"><span style="font-size:11pt"><span style="line-height:normal"><span style="text-autospace:none"><span style="font-family:Calibri,sans-serif"> </span></span></span></span></p>
			</td>
			<td style="width:6%; padding:0cm 0cm 0cm 0cm">
			<p align="center" style="text-align:center"><span style="font-size:11pt"><span style="line-height:normal"><span style="text-autospace:none"><span style="font-family:Calibri,sans-serif"><b><span style="font-size:10.0pt"><span style="font-family:"Times New Roman",serif">1</span></span></b></span></span></span></span></p>
			</td>
			<td style="border-bottom:none; width:6%; padding:0cm 0cm 0cm 0cm; border-top:none; border-right:none; border-left:1px solid black">
			<p align="center" style="text-align:center"><span style="font-size:11pt"><span style="line-height:normal"><span style="text-autospace:none"><span style="font-family:Calibri,sans-serif"> </span></span></span></span></p>
			</td>
			<td style="width:12%; padding:0cm 0cm 0cm 0cm">
			<p align="center" style="text-align:center"><span style="font-size:11pt"><span style="line-height:normal"><span style="text-autospace:none"><span style="font-family:Calibri,sans-serif"> </span></span></span></span></p>
			</td>
			<td style="width:3%; padding:0cm 0cm 0cm 0cm">
			<p align="center" style="text-align:center"><span style="font-size:11pt"><span style="line-height:normal"><span style="text-autospace:none"><span style="font-family:Calibri,sans-serif"> </span></span></span></span></p>
			</td>
			<td colspan="2" style="width:6%; padding:0cm 0cm 0cm 0cm">
			<p align="center" style="text-align:center"><span style="font-size:11pt"><span style="line-height:normal"><span style="text-autospace:none"><span style="font-family:Calibri,sans-serif"> </span></span></span></span></p>
			</td>
			<td style="width:6%; padding:0cm 0cm 0cm 0cm">
			<p align="center" style="text-align:center"><span style="font-size:11pt"><span style="line-height:normal"><span style="text-autospace:none"><span style="font-family:Calibri,sans-serif"> </span></span></span></span></p>
			</td>
			<td style="width:6%; padding:0cm 0cm 0cm 0cm">
			<p align="center" style="text-align:center"><span style="font-size:11pt"><span style="line-height:normal"><span style="text-autospace:none"><span style="font-family:Calibri,sans-serif"> </span></span></span></span></p>
			</td>
			<td colspan="2" style="width:10%; padding:0cm 0cm 0cm 0cm">
			<p align="center" style="text-align:center"><span style="font-size:11pt"><span style="line-height:normal"><span style="text-autospace:none"><span style="font-family:Calibri,sans-serif"> </span></span></span></span></p>
			</td>
			<td colspan="2" style="width:6%; padding:0cm 0cm 0cm 0cm">
			<p align="center" style="text-align:center"><span style="font-size:11pt"><span style="line-height:normal"><span style="text-autospace:none"><span style="font-family:Calibri,sans-serif"> </span></span></span></span></p>
			</td>
		</tr>
		<tr>
			<td style="width:3%; padding:0cm 0cm 0cm 0cm">
			<p align="center" style="text-align:center"><span style="font-size:11pt"><span style="line-height:normal"><span style="text-autospace:none"><span style="font-family:Calibri,sans-serif"> </span></span></span></span></p>
			</td>
			<td style="width:3%; padding:0cm 0cm 0cm 0cm">
			<p align="center" style="text-align:center"></p>
			</td>
			<td style="width:6%; padding:0cm 0cm 0cm 0cm">
			<p align="center" style="text-align:center"></p>
			</td>
			<td style="width:6%; padding:0cm 0cm 0cm 0cm">
			<p align="center" style="text-align:center"></p>
			</td>
			<td colspan="10" style="border-bottom:1px solid black; width:52%; padding:0cm 0cm 0cm 0cm; border-top:1px solid black; border-right:1px solid black; border-left:1px solid black">
			<p align="center" style="text-align:center"><span style="font-size:11pt"><span style="line-height:normal"><span style="text-autospace:none"><span style="font-family:Calibri,sans-serif"> </span></span></span></span></p>

			<p align="center" style="text-align:center"><span style="font-size:11pt"><span style="line-height:normal"><span style="text-autospace:none"><span style="font-family:Calibri,sans-serif"><b><span style="font-size:10.0pt"><span style="font-family:"Times New Roman",serif">Собственники/пользователи объектов транспортных трубопроводов, функционирующие вне системы Министерства энергетики, обязаны представлять в соответствующие структурные подразделения Министерства энергетики, ответственные за ведение ГКТТ, информацию о географическом расположении, правовом статусе, количественных характеристиках и оценке кадастровых объектов, а также текущих изменениях в их состоянии</span></span></b></span></span></span></span></p>

			<p align="center" style="text-align:center"><span style="font-size:11pt"><span style="line-height:normal"><span style="text-autospace:none"><span style="font-family:Calibri,sans-serif"> </span></span></span></span></p>
			</td>
			<td style="width:6%; padding:0cm 0cm 0cm 0cm">
			<p align="center" style="text-align:center"></p>
			</td>
			<td style="width:6%; padding:0cm 0cm 0cm 0cm">
			<p align="center" style="text-align:center"></p>
			</td>
			<td colspan="2" style="width:10%; padding:0cm 0cm 0cm 0cm">
			<p align="center" style="text-align:center"></p>
			</td>
			<td colspan="2" style="width:6%; padding:0cm 0cm 0cm 0cm">
			<p align="center" style="text-align:center"><span style="font-size:11pt"><span style="line-height:normal"><span style="text-autospace:none"><span style="font-family:Calibri,sans-serif"> </span></span></span></span></p>
			</td>
		</tr>
		<tr>
			<td style="width:3%; padding:0cm 0cm 0cm 0cm">
			<p align="center" style="text-align:center"><span style="font-size:11pt"><span style="line-height:normal"><span style="text-autospace:none"><span style="font-family:Calibri,sans-serif"> </span></span></span></span></p>
			</td>
			<td style="width:3%; padding:0cm 0cm 0cm 0cm">
			<p align="center" style="text-align:center"><span style="font-size:11pt"><span style="line-height:normal"><span style="text-autospace:none"><span style="font-family:Calibri,sans-serif"> </span></span></span></span></p>
			</td>
			<td style="width:6%; padding:0cm 0cm 0cm 0cm">
			<p align="center" style="text-align:center"><span style="font-size:11pt"><span style="line-height:normal"><span style="text-autospace:none"><span style="font-family:Calibri,sans-serif"> </span></span></span></span></p>
			</td>
			<td style="width:6%; padding:0cm 0cm 0cm 0cm">
			<p align="center" style="text-align:center"><span style="font-size:11pt"><span style="line-height:normal"><span style="text-autospace:none"><span style="font-family:Calibri,sans-serif"> </span></span></span></span></p>
			</td>
			<td colspan="2" style="width:6%; padding:0cm 0cm 0cm 0cm">
			<p align="center" style="text-align:center"><span style="font-size:11pt"><span style="line-height:normal"><span style="text-autospace:none"><span style="font-family:Calibri,sans-serif"> </span></span></span></span></p>
			</td>
			<td style="width:3%; padding:0cm 0cm 0cm 0cm">
			<p align="center" style="text-align:center"><span style="font-size:11pt"><span style="line-height:normal"><span style="text-autospace:none"><span style="font-family:Calibri,sans-serif"> </span></span></span></span></p>
			</td>
			<td style="width:10%; padding:0cm 0cm 0cm 0cm">
			<p align="center" style="text-align:center"><span style="font-size:11pt"><span style="line-height:normal"><span style="text-autospace:none"><span style="font-family:Calibri,sans-serif"> </span></span></span></span></p>
			</td>
			<td style="width:6%; padding:0cm 0cm 0cm 0cm">
			<p align="center" style="text-align:center"><span style="font-size:11pt"><span style="line-height:normal"><span style="text-autospace:none"><span style="font-family:Calibri,sans-serif"><b> </b></span></span></span></span></p>
			</td>
			<td style="width:6%; padding:0cm 0cm 0cm 0cm">
			<p align="center" style="text-align:center"><span style="font-size:11pt"><span style="line-height:normal"><span style="text-autospace:none"><span style="font-family:Calibri,sans-serif"> </span></span></span></span></p>
			</td>
			<td style="width:12%; padding:0cm 0cm 0cm 0cm">
			<p align="center" style="text-align:center"><span style="font-size:11pt"><span style="line-height:normal"><span style="text-autospace:none"><span style="font-family:Calibri,sans-serif"> </span></span></span></span></p>
			</td>
			<td style="width:3%; padding:0cm 0cm 0cm 0cm">
			<p align="center" style="text-align:center"><span style="font-size:11pt"><span style="line-height:normal"><span style="text-autospace:none"><span style="font-family:Calibri,sans-serif"> </span></span></span></span></p>
			</td>
			<td colspan="2" style="width:6%; padding:0cm 0cm 0cm 0cm">
			<p align="center" style="text-align:center"><span style="font-size:11pt"><span style="line-height:normal"><span style="text-autospace:none"><span style="font-family:Calibri,sans-serif"> </span></span></span></span></p>
			</td>
			<td style="width:6%; padding:0cm 0cm 0cm 0cm">
			<p align="center" style="text-align:center"><span style="font-size:11pt"><span style="line-height:normal"><span style="text-autospace:none"><span style="font-family:Calibri,sans-serif"> </span></span></span></span></p>
			</td>
			<td style="width:6%; padding:0cm 0cm 0cm 0cm">
			<p align="center" style="text-align:center"><span style="font-size:11pt"><span style="line-height:normal"><span style="text-autospace:none"><span style="font-family:Calibri,sans-serif"> </span></span></span></span></p>
			</td>
			<td colspan="2" style="width:10%; padding:0cm 0cm 0cm 0cm">
			<p align="center" style="text-align:center"><span style="font-size:11pt"><span style="line-height:normal"><span style="text-autospace:none"><span style="font-family:Calibri,sans-serif"> </span></span></span></span></p>
			</td>
			<td colspan="2" style="width:6%; padding:0cm 0cm 0cm 0cm">
			<p align="center" style="text-align:center"><span style="font-size:11pt"><span style="line-height:normal"><span style="text-autospace:none"><span style="font-family:Calibri,sans-serif"> </span></span></span></span></p>
			</td>
		</tr>
	</tbody>
</table></div></div><div class="FOOTNOTE lx_elem" onmousemove="lx_mo(event,6889258)"><div class="lx_elem2"><div class="lx_elem3"><span onclick="lx_sf(6889258)"><img src="/img/cmt.svg" />Hujjatga taklif yuborish</span><span onclick="lx_pa(6889258)"><img src="/img/vlm.svg" />Audioni tinglash</span><span onclick="lx_cl(6889258)"><img src="/img/lnk.svg" />Hujjat elementidan havola olish</span></div></div><div name="6889258" id="6889258"><strong>Примечание.</strong><em> Стрелками обозначены направления движения кадастровой информации.</em></div></div><div class="ACT_TEXT lx_elem" onmousemove="lx_mo(event,6889266)"><div class="lx_elem2"><div class="lx_elem3"><span onclick="lx_sf(6889266)"><img src="/img/cmt.svg" />Hujjatga taklif yuborish</span><span onclick="lx_pa(6889266)"><img src="/img/vlm.svg" />Audioni tinglash</span><span onclick="lx_cl(6889266)"><img src="/img/lnk.svg" />Hujjat elementidan havola olish</span></div></div><div name="6889266" id="6889266">1. Собственники (пользователи) объектов транспортных трубопроводов, функционирующие вне системы Министерства энергетики, обязаны представлять в соответствующие структурные подразделения Министерства энергетики, ответственные за создание и ведение ГКТТ, информацию о географическом расположении, правовом статусе, количественных характеристиках и оценке кадастровых объектов, а также текущих изменениях в их состоянии.</div></div><div class="ACT_TEXT lx_elem" onmousemove="lx_mo(event,6889275)"><div class="lx_elem2"><div class="lx_elem3"><span onclick="lx_sf(6889275)"><img src="/img/cmt.svg" />Hujjatga taklif yuborish</span><span onclick="lx_pa(6889275)"><img src="/img/vlm.svg" />Audioni tinglash</span><span onclick="lx_cl(6889275)"><img src="/img/lnk.svg" />Hujjat elementidan havola olish</span></div></div><div name="6889275" id="6889275">2. Структурные подразделения Министерства энергетики, ответственные за ведение ГКТТ, осуществляют сбор кадастровой информации по объектам транспортных трубопроводов от собственников и пользователей этих объектов, формируют кадастровое дело в пределах своих территорий, передают их в службу ГКТТ Министерства энергетики, ответственную за обобщение ГКТТ.</div></div><div class="ACT_TEXT lx_elem" onmousemove="lx_mo(event,6889278)"><div class="lx_elem2"><div class="lx_elem3"><span onclick="lx_sf(6889278)"><img src="/img/cmt.svg" />Hujjatga taklif yuborish</span><span onclick="lx_pa(6889278)"><img src="/img/vlm.svg" />Audioni tinglash</span><span onclick="lx_cl(6889278)"><img src="/img/lnk.svg" />Hujjat elementidan havola olish</span></div></div><div name="6889278" id="6889278">3. Служба ГКТТ Министерства энергетики, ответственная за обобщение ГКТТ, получает информацию о земельных участках, зданиях и сооружениях из государственного земельного кадастра и государственного кадастра зданий и сооружений.</div></div><div class="ACT_TEXT lx_elem" onmousemove="lx_mo(event,6889281)"><div class="lx_elem2"><div class="lx_elem3"><span onclick="lx_sf(6889281)"><img src="/img/cmt.svg" />Hujjatga taklif yuborish</span><span onclick="lx_pa(6889281)"><img src="/img/vlm.svg" />Audioni tinglash</span><span onclick="lx_cl(6889281)"><img src="/img/lnk.svg" />Hujjat elementidan havola olish</span></div></div><div name="6889281" id="6889281">4. Служба ГКТТ Министерства энергетики, ответственная за обобщение ГКТТ, после включения объекта транспортных трубопроводов в ГКТТ передает обобщенную в ГКТТ кадастровую информацию в ЕСГК Агентства по кадастру при Государственном налоговом комитете Республики Узбекистан в режиме реального времени путем интеграции через геоинформационную систему.</div></div><div class="ACT_TEXT lx_elem" onmousemove="lx_mo(event,6889283)"><div class="lx_elem2"><div class="lx_elem3"><span onclick="lx_sf(6889283)"><img src="/img/cmt.svg" />Hujjatga taklif yuborish</span><span onclick="lx_pa(6889283)"><img src="/img/vlm.svg" />Audioni tinglash</span><span onclick="lx_cl(6889283)"><img src="/img/lnk.svg" />Hujjat elementidan havola olish</span></div></div><div name="6889283" id="6889283">5. Служба ГКТТ Министерства энергетики, ответственная за обобщение ГКТТ, по запросу может получить информацию по объектам транспортных трубопроводов из базы данных ЕСГК Агентства по кадастру при Государственном налоговом комитете Республики Узбекистан.</div></div><div class="ACT_TEXT lx_elem" onmousemove="lx_mo(event,6889285)"><div class="lx_elem2"><div class="lx_elem3"><span onclick="lx_sf(6889285)"><img src="/img/cmt.svg" />Hujjatga taklif yuborish</span><span onclick="lx_pa(6889285)"><img src="/img/vlm.svg" />Audioni tinglash</span><span onclick="lx_cl(6889285)"><img src="/img/lnk.svg" />Hujjat elementidan havola olish</span></div></div><div name="6889285" id="6889285">6. Служба ГКТТ Министерства энергетики, ответственная за обобщение ГКТТ, направляет необходимую информацию по объектам транспортных трубопроводов в структурные подразделения Министерства энергетики, ответственные за ведение ГКТТ.</div></div><div class="ACT_TEXT lx_elem" onmousemove="lx_mo(event,6889286)"><div class="lx_elem2"><div class="lx_elem3"><span onclick="lx_sf(6889286)"><img src="/img/cmt.svg" />Hujjatga taklif yuborish</span><span onclick="lx_pa(6889286)"><img src="/img/vlm.svg" />Audioni tinglash</span><span onclick="lx_cl(6889286)"><img src="/img/lnk.svg" />Hujjat elementidan havola olish</span></div></div><div name="6889286" id="6889286">7. Пользователи ЕСГК по запросу могут получить кадастровую информацию по объектам транспортных трубопроводов из базы данных ЕСГК Агентства по кадастру.</div></div><div class="COMMENT" style="display:none"><label id="s527"></label><div class="COMMENTLEXUZ"><img src="/image/favicon.gif" /> Комментарий LexUz</div><div name="6889289" id="6889289">Неофициальный перевод.   Приложение в  редакции  <a href="/uz/docs/6240957">постановления</a>   Кабинета Министров Республики Узбекистан от 18 октября 2022 года № 610. Cм.   официальный   текст на <a href="/uz/docs/627293?ONDATE=19.10.2022 00#6257049">узбекском языке</a>.</div></div><div class="BY_DEFAULT lx_elem" onmousemove="lx_mo(event,633958)"><div class="lx_elem2"><div class="lx_elem3"><span onclick="lx_sf(633958)"><img src="/img/cmt.svg" />Hujjatga taklif yuborish</span><span onclick="lx_pa(633958)"><img src="/img/vlm.svg" />Audioni tinglash</span><span onclick="lx_cl(633958)"><img src="/img/lnk.svg" />Hujjat elementidan havola olish</span></div></div><div name="633958" id="633958"></div></div><div class="APPL_BANNER_LANDSCAPE_TITLE lx_elem" onmousemove="lx_mo(event,633964)"><div class="lx_elem2"><div class="lx_elem3"><span onclick="lx_sf(633964)"><img src="/img/cmt.svg" />Hujjatga taklif yuborish</span><span onclick="lx_pa(633964)"><img src="/img/vlm.svg" />Audioni tinglash</span><span onclick="lx_cl(633964)"><img src="/img/lnk.svg" />Hujjat elementidan havola olish</span></div></div><div name="633964" id="633964">ПРИЛОЖЕНИЕ № 4<br /> к <a href="/uz/docs/627324#633432">постановлению </a>Кабинета Министров <br />от 30 июня 2005 года № 152 </div></div><div class="ACT_FORM lx_elem" onmousemove="lx_mo(event,633965)"><div class="lx_elem2"><div class="lx_elem3"><span onclick="lx_sf(633965)"><img src="/img/cmt.svg" />Hujjatga taklif yuborish</span><span onclick="lx_pa(633965)"><img src="/img/vlm.svg" />Audioni tinglash</span><span onclick="lx_cl(633965)"><img src="/img/lnk.svg" />Hujjat elementidan havola olish</span></div></div><div name="633965" id="633965">ПОЛОЖЕНИЕ</div></div><div class="ACT_TITLE_APPL lx_elem" onmousemove="lx_mo(event,633966)"><div class="lx_elem2"><div class="lx_elem3"><span onclick="lx_sf(633966)"><img src="/img/cmt.svg" />Hujjatga taklif yuborish</span><span onclick="lx_pa(633966)"><img src="/img/vlm.svg" />Audioni tinglash</span><span onclick="lx_cl(633966)"><img src="/img/lnk.svg" />Hujjat elementidan havola olish</span></div></div><div name="633966" id="633966">о порядке ведения государственного кадастра объектов связи</div></div><div class="BY_DEFAULT lx_elem" onmousemove="lx_mo(event,633967)"><div class="lx_elem2"><div class="lx_elem3"><span onclick="lx_sf(633967)"><img src="/img/cmt.svg" />Hujjatga taklif yuborish</span><span onclick="lx_pa(633967)"><img src="/img/vlm.svg" />Audioni tinglash</span><span onclick="lx_cl(633967)"><img src="/img/lnk.svg" />Hujjat elementidan havola olish</span></div></div><div name="633967" id="633967"></div></div><div class="TEXT_HEADER_DEFAULT lx_elem" onmousemove="lx_mo(event,633969)"><div class="lx_elem2"><div class="lx_elem3"><span onclick="lx_sf(633969)"><img src="/img/cmt.svg" />Hujjatga taklif yuborish</span><span onclick="lx_pa(633969)"><img src="/img/vlm.svg" />Audioni tinglash</span><span onclick="lx_cl(633969)"><img src="/img/lnk.svg" />Hujjat elementidan havola olish</span></div></div><div name="633969" id="633969">I. Общие положения</div></div><div class="ACT_TEXT lx_elem" onmousemove="lx_mo(event,633977)"><div class="lx_elem2"><div class="lx_elem3"><span onclick="lx_sf(633977)"><img src="/img/cmt.svg" />Hujjatga taklif yuborish</span><span onclick="lx_pa(633977)"><img src="/img/vlm.svg" />Audioni tinglash</span><span onclick="lx_cl(633977)"><img src="/img/lnk.svg" />Hujjat elementidan havola olish</span></div></div><div name="633977" id="633977">1. Государственный кадастр объектов связи (ГКОС) ведется в соответствии с <a href="/uz/docs/19480">Законом </a>Республики Узбекистан «О государственных кадастрах», <a href="/uz/docs/507526#519587">Положением </a>о порядке создания и ведения Единой системы государственных кадастров (ЕСГК), утвержденным постановлением Кабинета Министров Республики Узбекистан от 16 февраля 2005 г. № 66, другими нормативно-правовыми актами и настоящим Положением.</div></div><div class="COMMENT"><label id="s3934"></label><div name="edi6889295" id="edi6889295">См. <a href="/uz/docs/627324?ONDATE=30.06.2005 00#633979">предыдущую</a> редакцию.</div></div><div class="BY_DEFAULT lx_elem" onmousemove="lx_mo(event,6889295)"><div class="lx_elem2"><div class="lx_elem3"><span onclick="lx_sf(6889295)"><img src="/img/cmt.svg" />Hujjatga taklif yuborish</span><span onclick="lx_pa(6889295)"><img src="/img/vlm.svg" />Audioni tinglash</span><span onclick="lx_cl(6889295)"><img src="/img/lnk.svg" />Hujjat elementidan havola olish</span></div></div><div name="6889295" id="6889295"></div></div><div class="ACT_TEXT lx_elem" onmousemove="lx_mo(event,6889299)"><div class="lx_elem2"><div class="lx_elem3"><span onclick="lx_sf(6889299)"><img src="/img/cmt.svg" />Hujjatga taklif yuborish</span><span onclick="lx_pa(6889299)"><img src="/img/vlm.svg" />Audioni tinglash</span><span onclick="lx_cl(6889299)"><img src="/img/lnk.svg" />Hujjat elementidan havola olish</span></div></div><div name="6889299" id="6889299">2. ГКОС — это система обновляемой достоверной информации об объектах связи, их географическом расположении, правовом статусе, охранных зонах, количественных и качественных характеристиках и экономической оценке.</div></div><div class="COMMENT" style="display:none"><label id="s527"></label><div class="COMMENTLEXUZ"><img src="/image/favicon.gif" /> Комментарий LexUz</div><div name="6889302" id="6889302">Неофициальный перевод.    Пункт 2 в  редакции  <a href="/uz/docs/6240957">постановления</a>   Кабинета Министров Республики Узбекистан от 18 октября 2022 года № 610. Cм.   официальный   текст на <a href="/uz/docs/627293?ONDATE=19.10.2022 00#6257064">узбекском языке</a>.</div></div><div class="COMMENT"><label id="s3934"></label><div name="edi6889304" id="edi6889304">См. <a href="/uz/docs/627324?ONDATE=30.06.2005 00#633981">предыдущую</a> редакцию.</div></div><div class="BY_DEFAULT lx_elem" onmousemove="lx_mo(event,6889304)"><div class="lx_elem2"><div class="lx_elem3"><span onclick="lx_sf(6889304)"><img src="/img/cmt.svg" />Hujjatga taklif yuborish</span><span onclick="lx_pa(6889304)"><img src="/img/vlm.svg" />Audioni tinglash</span><span onclick="lx_cl(6889304)"><img src="/img/lnk.svg" />Hujjat elementidan havola olish</span></div></div><div name="6889304" id="6889304"></div></div><div class="ACT_TEXT lx_elem" onmousemove="lx_mo(event,6889305)"><div class="lx_elem2"><div class="lx_elem3"><span onclick="lx_sf(6889305)"><img src="/img/cmt.svg" />Hujjatga taklif yuborish</span><span onclick="lx_pa(6889305)"><img src="/img/vlm.svg" />Audioni tinglash</span><span onclick="lx_cl(6889305)"><img src="/img/lnk.svg" />Hujjat elementidan havola olish</span></div></div><div name="6889305" id="6889305">3. ГКОС является составной частью ЕСГК и состоит из обновляемой информации и документов о географическом расположении, правовом статусе, количественных, качественных характеристиках и оценке природного, хозяйственного объекта связи или отдельного вида другого объекта на всей территории Республики Узбекистан.</div></div><div class="COMMENT" style="display:none"><label id="s527"></label><div class="COMMENTLEXUZ"><img src="/image/favicon.gif" /> Комментарий LexUz</div><div name="6889307" id="6889307">Неофициальный перевод.   Пункт 3 в  редакции   <a href="/uz/docs/6240957">постановления</a>   Кабинета Министров Республики Узбекистан от 18 октября 2022 года № 610. Cм.  официальный  текст на <a href="/uz/docs/627293?ONDATE=19.10.2022 00#6257068">узбекском языке</a>.</div></div><div class="COMMENT"><label id="s3934"></label><div name="edi6889323" id="edi6889323">См. <a href="/uz/docs/627324?ONDATE=30.06.2005 00#633984">предыдущую</a> редакцию.</div></div><div class="BY_DEFAULT lx_elem" onmousemove="lx_mo(event,6889323)"><div class="lx_elem2"><div class="lx_elem3"><span onclick="lx_sf(6889323)"><img src="/img/cmt.svg" />Hujjatga taklif yuborish</span><span onclick="lx_pa(6889323)"><img src="/img/vlm.svg" />Audioni tinglash</span><span onclick="lx_cl(6889323)"><img src="/img/lnk.svg" />Hujjat elementidan havola olish</span></div></div><div name="6889323" id="6889323"></div></div><div class="ACT_TEXT lx_elem" onmousemove="lx_mo(event,6889326)"><div class="lx_elem2"><div class="lx_elem3"><span onclick="lx_sf(6889326)"><img src="/img/cmt.svg" />Hujjatga taklif yuborish</span><span onclick="lx_pa(6889326)"><img src="/img/vlm.svg" />Audioni tinglash</span><span onclick="lx_cl(6889326)"><img src="/img/lnk.svg" />Hujjat elementidan havola olish</span></div></div><div name="6889326" id="6889326">4. Объектами ГКОС являются:</div></div><div class="ACT_TEXT lx_elem" onmousemove="lx_mo(event,6889328)"><div class="lx_elem2"><div class="lx_elem3"><span onclick="lx_sf(6889328)"><img src="/img/cmt.svg" />Hujjatga taklif yuborish</span><span onclick="lx_pa(6889328)"><img src="/img/vlm.svg" />Audioni tinglash</span><span onclick="lx_cl(6889328)"><img src="/img/lnk.svg" />Hujjat elementidan havola olish</span></div></div><div name="6889328" id="6889328">международные, междугородные, областного и районного значения телефонно-телеграфные станции, включая стационарное оборудование и магистральные линии связи;</div></div><div class="ACT_TEXT lx_elem" onmousemove="lx_mo(event,6889331)"><div class="lx_elem2"><div class="lx_elem3"><span onclick="lx_sf(6889331)"><img src="/img/cmt.svg" />Hujjatga taklif yuborish</span><span onclick="lx_pa(6889331)"><img src="/img/vlm.svg" />Audioni tinglash</span><span onclick="lx_cl(6889331)"><img src="/img/lnk.svg" />Hujjat elementidan havola olish</span></div></div><div name="6889331" id="6889331">узлы телекоммуникаций, включая оборудование, линейные сооружения;</div></div><div class="ACT_TEXT lx_elem" onmousemove="lx_mo(event,6889333)"><div class="lx_elem2"><div class="lx_elem3"><span onclick="lx_sf(6889333)"><img src="/img/cmt.svg" />Hujjatga taklif yuborish</span><span onclick="lx_pa(6889333)"><img src="/img/vlm.svg" />Audioni tinglash</span><span onclick="lx_cl(6889333)"><img src="/img/lnk.svg" />Hujjat elementidan havola olish</span></div></div><div name="6889333" id="6889333">станции и сооружения радиорелейных линий связи;</div></div><div class="ACT_TEXT lx_elem" onmousemove="lx_mo(event,6889335)"><div class="lx_elem2"><div class="lx_elem3"><span onclick="lx_sf(6889335)"><img src="/img/cmt.svg" />Hujjatga taklif yuborish</span><span onclick="lx_pa(6889335)"><img src="/img/vlm.svg" />Audioni tinglash</span><span onclick="lx_cl(6889335)"><img src="/img/lnk.svg" />Hujjat elementidan havola olish</span></div></div><div name="6889335" id="6889335">станции спутниковой связи;</div></div><div class="ACT_TEXT lx_elem" onmousemove="lx_mo(event,6889338)"><div class="lx_elem2"><div class="lx_elem3"><span onclick="lx_sf(6889338)"><img src="/img/cmt.svg" />Hujjatga taklif yuborish</span><span onclick="lx_pa(6889338)"><img src="/img/vlm.svg" />Audioni tinglash</span><span onclick="lx_cl(6889338)"><img src="/img/lnk.svg" />Hujjat elementidan havola olish</span></div></div><div name="6889338" id="6889338">приемо-передающие радиостанции;</div></div><div class="ACT_TEXT lx_elem" onmousemove="lx_mo(event,6889340)"><div class="lx_elem2"><div class="lx_elem3"><span onclick="lx_sf(6889340)"><img src="/img/cmt.svg" />Hujjatga taklif yuborish</span><span onclick="lx_pa(6889340)"><img src="/img/vlm.svg" />Audioni tinglash</span><span onclick="lx_cl(6889340)"><img src="/img/lnk.svg" />Hujjat elementidan havola olish</span></div></div><div name="6889340" id="6889340">станции сухопутной радиосвязи с подвижными объектами (радиальные системы, сотовые);</div></div><div class="ACT_TEXT lx_elem" onmousemove="lx_mo(event,6889343)"><div class="lx_elem2"><div class="lx_elem3"><span onclick="lx_sf(6889343)"><img src="/img/cmt.svg" />Hujjatga taklif yuborish</span><span onclick="lx_pa(6889343)"><img src="/img/vlm.svg" />Audioni tinglash</span><span onclick="lx_cl(6889343)"><img src="/img/lnk.svg" />Hujjat elementidan havola olish</span></div></div><div name="6889343" id="6889343">радиотелевизионные станции и ретрансляторы;</div></div><div class="ACT_TEXT lx_elem" onmousemove="lx_mo(event,6889345)"><div class="lx_elem2"><div class="lx_elem3"><span onclick="lx_sf(6889345)"><img src="/img/cmt.svg" />Hujjatga taklif yuborish</span><span onclick="lx_pa(6889345)"><img src="/img/vlm.svg" />Audioni tinglash</span><span onclick="lx_cl(6889345)"><img src="/img/lnk.svg" />Hujjat elementidan havola olish</span></div></div><div name="6889345" id="6889345">объекты почтовой и специальной связи.</div></div><div class="COMMENT" style="display:none"><label id="s527"></label><div class="COMMENTLEXUZ"><img src="/image/favicon.gif" /> Комментарий LexUz</div><div name="6889354" id="6889354">Неофициальный перевод.  Пункт 4 в  редакции  <a href="/uz/docs/5962936">постановления</a>   Кабинета Министров Республики Узбекистан от 15 апреля 2022 года № 191. Cм.   официальный   текст на <a href="/uz/docs/627293#5981582">узбекском языке</a>.</div></div><div class="COMMENT"><label id="s3934"></label><div name="edi2698927" id="edi2698927">См. <a href="/uz/docs/627324?ONDATE=26.08.2013 00#2232151">предыдущую</a> редакцию.</div></div><div class="BY_DEFAULT lx_elem" onmousemove="lx_mo(event,2698927)"><div class="lx_elem2"><div class="lx_elem3"><span onclick="lx_sf(2698927)"><img src="/img/cmt.svg" />Hujjatga taklif yuborish</span><span onclick="lx_pa(2698927)"><img src="/img/vlm.svg" />Audioni tinglash</span><span onclick="lx_cl(2698927)"><img src="/img/lnk.svg" />Hujjat elementidan havola olish</span></div></div><div name="2698927" id="2698927"></div></div><div class="ACT_TEXT lx_elem" onmousemove="lx_mo(event,2698930)"><div class="lx_elem2"><div class="lx_elem3"><span onclick="lx_sf(2698930)"><img src="/img/cmt.svg" />Hujjatga taklif yuborish</span><span onclick="lx_pa(2698930)"><img src="/img/vlm.svg" />Audioni tinglash</span><span onclick="lx_cl(2698930)"><img src="/img/lnk.svg" />Hujjat elementidan havola olish</span></div></div><div name="2698930" id="2698930">5. Уполномоченным органом по ведению ГКОС является Министерство по развитию информационных технологий и коммуникаций Республики Узбекистан.</div></div><div class="CHANGES_ORIGINS"><label id="s1104"></label><div name="2698932" id="2698932">(пункт 5 в редакции <a href="/uz/docs/2692298?ONDATE=06.07.2015 00#2692890">постановления </a>Кабинета Министров Республики Узбекистан от 27 июня 2015 года № 171 — СЗ РУ, 2015 г., № 26, ст. 338)</div></div><div class="COMMENT"><label id="s3934"></label><div name="edi2698934" id="edi2698934">См. <a href="/uz/docs/627324?ONDATE=26.08.2013 00#2232156">предыдущую</a> редакцию.</div></div><div class="BY_DEFAULT lx_elem" onmousemove="lx_mo(event,2698934)"><div class="lx_elem2"><div class="lx_elem3"><span onclick="lx_sf(2698934)"><img src="/img/cmt.svg" />Hujjatga taklif yuborish</span><span onclick="lx_pa(2698934)"><img src="/img/vlm.svg" />Audioni tinglash</span><span onclick="lx_cl(2698934)"><img src="/img/lnk.svg" />Hujjat elementidan havola olish</span></div></div><div name="2698934" id="2698934"></div></div><div class="ACT_TEXT lx_elem" onmousemove="lx_mo(event,2698935)"><div class="lx_elem2"><div class="lx_elem3"><span onclick="lx_sf(2698935)"><img src="/img/cmt.svg" />Hujjatga taklif yuborish</span><span onclick="lx_pa(2698935)"><img src="/img/vlm.svg" />Audioni tinglash</span><span onclick="lx_cl(2698935)"><img src="/img/lnk.svg" />Hujjat elementidan havola olish</span></div></div><div name="2698935" id="2698935">6. ГКОС предназначен для обеспечения органов государственной власти и управления, Министерства по развитию информационных технологий и коммуникаций Республики Узбекистан, заинтересованных юридических и физических лиц достоверной кадастровой информацией об объектах связи.</div></div><div class="CHANGES_ORIGINS"><label id="s1104"></label><div name="2698937" id="2698937">(пункт 6 в редакции <a href="/uz/docs/2692298?ONDATE=06.07.2015 00#2692890">постановления </a>Кабинета Министров Республики Узбекистан от 27 июня 2015 года № 171 — СЗ РУ, 2015 г., № 26, ст. 338)</div></div><div class="ACT_TEXT lx_elem" onmousemove="lx_mo(event,634010)"><div class="lx_elem2"><div class="lx_elem3"><span onclick="lx_sf(634010)"><img src="/img/cmt.svg" />Hujjatga taklif yuborish</span><span onclick="lx_pa(634010)"><img src="/img/vlm.svg" />Audioni tinglash</span><span onclick="lx_cl(634010)"><img src="/img/lnk.svg" />Hujjat elementidan havola olish</span></div></div><div name="634010" id="634010">7. Основными принципами ведения ГКОС являются:</div></div><div class="ACT_TEXT lx_elem" onmousemove="lx_mo(event,634011)"><div class="lx_elem2"><div class="lx_elem3"><span onclick="lx_sf(634011)"><img src="/img/cmt.svg" />Hujjatga taklif yuborish</span><span onclick="lx_pa(634011)"><img src="/img/vlm.svg" />Audioni tinglash</span><span onclick="lx_cl(634011)"><img src="/img/lnk.svg" />Hujjat elementidan havola olish</span></div></div><div name="634011" id="634011">охват всех объектов связи на территории Республики Узбекистан;</div></div><div class="ACT_TEXT lx_elem" onmousemove="lx_mo(event,634012)"><div class="lx_elem2"><div class="lx_elem3"><span onclick="lx_sf(634012)"><img src="/img/cmt.svg" />Hujjatga taklif yuborish</span><span onclick="lx_pa(634012)"><img src="/img/vlm.svg" />Audioni tinglash</span><span onclick="lx_cl(634012)"><img src="/img/lnk.svg" />Hujjat elementidan havola olish</span></div></div><div name="634012" id="634012">применение единой системы пространственных координат и единой топографической основы;</div></div><div class="ACT_TEXT lx_elem" onmousemove="lx_mo(event,634014)"><div class="lx_elem2"><div class="lx_elem3"><span onclick="lx_sf(634014)"><img src="/img/cmt.svg" />Hujjatga taklif yuborish</span><span onclick="lx_pa(634014)"><img src="/img/vlm.svg" />Audioni tinglash</span><span onclick="lx_cl(634014)"><img src="/img/lnk.svg" />Hujjat elementidan havola olish</span></div></div><div name="634014" id="634014">единство методологии формирования кадастровой информации по всем объектам;</div></div><div class="ACT_TEXT lx_elem" onmousemove="lx_mo(event,634015)"><div class="lx_elem2"><div class="lx_elem3"><span onclick="lx_sf(634015)"><img src="/img/cmt.svg" />Hujjatga taklif yuborish</span><span onclick="lx_pa(634015)"><img src="/img/vlm.svg" />Audioni tinglash</span><span onclick="lx_cl(634015)"><img src="/img/lnk.svg" />Hujjat elementidan havola olish</span></div></div><div name="634015" id="634015">достоверность, наглядность и документальность кадастровой информации;</div></div><div class="ACT_TEXT lx_elem" onmousemove="lx_mo(event,634017)"><div class="lx_elem2"><div class="lx_elem3"><span onclick="lx_sf(634017)"><img src="/img/cmt.svg" />Hujjatga taklif yuborish</span><span onclick="lx_pa(634017)"><img src="/img/vlm.svg" />Audioni tinglash</span><span onclick="lx_cl(634017)"><img src="/img/lnk.svg" />Hujjat elementidan havola olish</span></div></div><div name="634017" id="634017">доступность кадастровой информации.</div></div><div class="COMMENT"><label id="s3934"></label><div name="edi6889374" id="edi6889374">См. <a href="/uz/docs/627324?ONDATE=30.06.2005 00#6889368">предыдущую</a> редакцию.</div></div><div class="BY_DEFAULT lx_elem" onmousemove="lx_mo(event,6889374)"><div class="lx_elem2"><div class="lx_elem3"><span onclick="lx_sf(6889374)"><img src="/img/cmt.svg" />Hujjatga taklif yuborish</span><span onclick="lx_pa(6889374)"><img src="/img/vlm.svg" />Audioni tinglash</span><span onclick="lx_cl(6889374)"><img src="/img/lnk.svg" />Hujjat elementidan havola olish</span></div></div><div name="6889374" id="6889374"></div></div><div class="ACT_TEXT lx_elem" onmousemove="lx_mo(event,6889375)"><div class="lx_elem2"><div class="lx_elem3"><span onclick="lx_sf(6889375)"><img src="/img/cmt.svg" />Hujjatga taklif yuborish</span><span onclick="lx_pa(6889375)"><img src="/img/vlm.svg" />Audioni tinglash</span><span onclick="lx_cl(6889375)"><img src="/img/lnk.svg" />Hujjat elementidan havola olish</span></div></div><div name="6889375" id="6889375">7<sup>1</sup>. Математическая основа тематических слоев ГКОС должна соответствовать математической основе базовой картографической основы, а предоставляемые сведения должны содержаться во всемирной системе геодезических координат 1984 года (WGS-84).</div></div><div class="ACT_TEXT lx_elem" onmousemove="lx_mo(event,6889378)"><div class="lx_elem2"><div class="lx_elem3"><span onclick="lx_sf(6889378)"><img src="/img/cmt.svg" />Hujjatga taklif yuborish</span><span onclick="lx_pa(6889378)"><img src="/img/vlm.svg" />Audioni tinglash</span><span onclick="lx_cl(6889378)"><img src="/img/lnk.svg" />Hujjat elementidan havola olish</span></div></div><div name="6889378" id="6889378">7<sup>2</sup>. При формировании тематических слоев ГКОС взаимосвязанность и смежность векторных объектов (точечная, линейная и плоская) изображается с учетом их пространственного расположения.</div></div><div class="COMMENT" style="display:none"><label id="s527"></label><div class="COMMENTLEXUZ"><img src="/image/favicon.gif" /> Комментарий LexUz</div><div name="6889396" id="6889396">Неофициальный перевод.    Пункты 7<sup>1</sup> и 7<sup>2</sup> введены <a href="/uz/docs/6240957">постановлением</a> Кабинета Министров Республики Узбекистан от 18 октября 2022 года № 610. Cм.   официальный   текст на <a href="/uz/docs/627293?ONDATE=19.10.2022 00#6257082">узбекском языке</a>.</div></div><div class="ACT_TEXT lx_elem" onmousemove="lx_mo(event,634018)"><div class="lx_elem2"><div class="lx_elem3"><span onclick="lx_sf(634018)"><img src="/img/cmt.svg" />Hujjatga taklif yuborish</span><span onclick="lx_pa(634018)"><img src="/img/vlm.svg" />Audioni tinglash</span><span onclick="lx_cl(634018)"><img src="/img/lnk.svg" />Hujjat elementidan havola olish</span></div></div><div name="634018" id="634018">8. Ведение ГКОС обеспечивается проведением инвентаризации, учета, оценки объектов связи и предусматривает обязательное использование информации государственного земельного кадастра и государственного кадастра зданий и сооружений.</div></div><div class="ACT_TEXT lx_elem" onmousemove="lx_mo(event,634019)"><div class="lx_elem2"><div class="lx_elem3"><span onclick="lx_sf(634019)"><img src="/img/cmt.svg" />Hujjatga taklif yuborish</span><span onclick="lx_pa(634019)"><img src="/img/vlm.svg" />Audioni tinglash</span><span onclick="lx_cl(634019)"><img src="/img/lnk.svg" />Hujjat elementidan havola olish</span></div></div><div name="634019" id="634019">9. Государственная регистрация прав на земельные участки, здания и сооружения, относящиеся к объектам связи, осуществляется уполномоченными органами в порядке, установленном для регистрации прав на недвижимое имущество.</div></div><div class="COMMENT"><label id="s3934"></label><div name="edi6889429" id="edi6889429">См. <a href="/uz/docs/627324?ONDATE=30.06.2005 00#6889423">предыдущую</a> редакцию.</div></div><div class="BY_DEFAULT lx_elem" onmousemove="lx_mo(event,6889429)"><div class="lx_elem2"><div class="lx_elem3"><span onclick="lx_sf(6889429)"><img src="/img/cmt.svg" />Hujjatga taklif yuborish</span><span onclick="lx_pa(6889429)"><img src="/img/vlm.svg" />Audioni tinglash</span><span onclick="lx_cl(6889429)"><img src="/img/lnk.svg" />Hujjat elementidan havola olish</span></div></div><div name="6889429" id="6889429"></div></div><div class="ACT_TEXT lx_elem" onmousemove="lx_mo(event,6889432)"><div class="lx_elem2"><div class="lx_elem3"><span onclick="lx_sf(6889432)"><img src="/img/cmt.svg" />Hujjatga taklif yuborish</span><span onclick="lx_pa(6889432)"><img src="/img/vlm.svg" />Audioni tinglash</span><span onclick="lx_cl(6889432)"><img src="/img/lnk.svg" />Hujjat elementidan havola olish</span></div></div><div name="6889432" id="6889432">Объектами недвижимого имущества являются антенно-мачтовые металлические конструкции, установленные на земельных участках и сданные в эксплуатацию в установленном порядке, а также конструкции, установленные на них и являющиеся их неотъемлемой частью (башни, ограждения, грузоподъемные устройства, системы молниеотводов, заземляющие устройства, системы сигнализации и освещения, системы охранной сигнализации и видеонаблюдения).</div></div><div class="ACT_TEXT lx_elem" onmousemove="lx_mo(event,6889436)"><div class="lx_elem2"><div class="lx_elem3"><span onclick="lx_sf(6889436)"><img src="/img/cmt.svg" />Hujjatga taklif yuborish</span><span onclick="lx_pa(6889436)"><img src="/img/vlm.svg" />Audioni tinglash</span><span onclick="lx_cl(6889436)"><img src="/img/lnk.svg" />Hujjat elementidan havola olish</span></div></div><div name="6889436" id="6889436">Объектами недвижимого имущества не являются телекоммуникационные устройства, устанавливаемые на антенно-мачтовые сооружения: базовые станции, устройства передачи в эфир и приема сигналов, антенны, фидеры, радиорелейные устройства, оптоволоконные устройства связи, устройства основного и резервного электроснабжения (электрические подстанции, щиты, дизель-генераторы, UPS, аккумуляторы), а также другие технологические устройства и аппаратно-программные системы, необходимые для функционирования данных устройств.</div></div><div class="COMMENT" style="display:none"><label id="s527"></label><div class="COMMENTLEXUZ"><img src="/image/favicon.gif" /> Комментарий LexUz</div><div name="6889441" id="6889441">Неофициальный перевод.   Пункт 9 дополнен абзацами <a href="/uz/docs/5962936">постановлением</a> Кабинета Министров Республики Узбекистан от 15 апреля 2022 года № 191. Cм.  официальный  текст на <a href="/uz/docs/627293#5981691">узбекском языке</a>.</div></div><div class="ACT_TEXT lx_elem" onmousemove="lx_mo(event,634020)"><div class="lx_elem2"><div class="lx_elem3"><span onclick="lx_sf(634020)"><img src="/img/cmt.svg" />Hujjatga taklif yuborish</span><span onclick="lx_pa(634020)"><img src="/img/vlm.svg" />Audioni tinglash</span><span onclick="lx_cl(634020)"><img src="/img/lnk.svg" />Hujjat elementidan havola olish</span></div></div><div name="634020" id="634020">10. Земельно-кадастровая информация о земельных участках, относящихся к объектам связи, передаваемая из государственного земельного кадастра в ГКОС, должна содержать сведения о структуре земель по целевому назначению, государственной регистрации прав на земельные участки (включая сведения об имеющихся ограничениях и обременениях в использовании земель, установленных сервитутах), количестве и качестве земель.</div></div><div class="ACT_TEXT lx_elem" onmousemove="lx_mo(event,634021)"><div class="lx_elem2"><div class="lx_elem3"><span onclick="lx_sf(634021)"><img src="/img/cmt.svg" />Hujjatga taklif yuborish</span><span onclick="lx_pa(634021)"><img src="/img/vlm.svg" />Audioni tinglash</span><span onclick="lx_cl(634021)"><img src="/img/lnk.svg" />Hujjat elementidan havola olish</span></div></div><div name="634021" id="634021">11. Кадастровая информация о зданиях и сооружениях, относящаяся к объектам связи, передаваемая из государственного кадастра зданий и сооружений в ГКОС, должна содержать сведения об их целевом назначении, государственной регистрации прав, основных количественных и качественных характеристиках.</div></div><div class="COMMENT"><label id="s3934"></label><div name="edi6889661" id="edi6889661">См. <a href="/uz/docs/627324?ONDATE=30.06.2005 00#634022">предыдущую</a> редакцию.</div></div><div class="BY_DEFAULT lx_elem" onmousemove="lx_mo(event,6889661)"><div class="lx_elem2"><div class="lx_elem3"><span onclick="lx_sf(6889661)"><img src="/img/cmt.svg" />Hujjatga taklif yuborish</span><span onclick="lx_pa(6889661)"><img src="/img/vlm.svg" />Audioni tinglash</span><span onclick="lx_cl(6889661)"><img src="/img/lnk.svg" />Hujjat elementidan havola olish</span></div></div><div name="6889661" id="6889661"></div></div><div class="ACT_TEXT lx_elem" onmousemove="lx_mo(event,6889662)"><div class="lx_elem2"><div class="lx_elem3"><span onclick="lx_sf(6889662)"><img src="/img/cmt.svg" />Hujjatga taklif yuborish</span><span onclick="lx_pa(6889662)"><img src="/img/vlm.svg" />Audioni tinglash</span><span onclick="lx_cl(6889662)"><img src="/img/lnk.svg" />Hujjat elementidan havola olish</span></div></div><div name="6889662" id="6889662">12. Ведение ГКОС осуществляется посредством геоинформационной системы.</div></div><div class="COMMENT" style="display:none"><label id="s527"></label><div class="COMMENTLEXUZ"><img src="/image/favicon.gif" /> Комментарий LexUz</div><div name="6889663" id="6889663">Неофициальный перевод.   Пункт 12 в  редакции  <a href="/uz/docs/6240957">постановления</a>   Кабинета Министров Республики Узбекистан от 18 октября 2022 года № 610. Cм.  официальный   текст на<a href="/uz/docs/627293?ONDATE=19.10.2022 00#6257097"> узбекском языке</a>.</div></div><div class="COMMENT"><label id="s3934"></label><div name="edi6889664" id="edi6889664">См. <a href="/uz/docs/627324?ONDATE=30.06.2005 00#6259475">предыдущую</a> редакцию.</div></div><div class="BY_DEFAULT lx_elem" onmousemove="lx_mo(event,6889664)"><div class="lx_elem2"><div class="lx_elem3"><span onclick="lx_sf(6889664)"><img src="/img/cmt.svg" />Hujjatga taklif yuborish</span><span onclick="lx_pa(6889664)"><img src="/img/vlm.svg" />Audioni tinglash</span><span onclick="lx_cl(6889664)"><img src="/img/lnk.svg" />Hujjat elementidan havola olish</span></div></div><div name="6889664" id="6889664"></div></div><div class="ACT_TEXT lx_elem" onmousemove="lx_mo(event,6889665)"><div class="lx_elem2"><div class="lx_elem3"><span onclick="lx_sf(6889665)"><img src="/img/cmt.svg" />Hujjatga taklif yuborish</span><span onclick="lx_pa(6889665)"><img src="/img/vlm.svg" />Audioni tinglash</span><span onclick="lx_cl(6889665)"><img src="/img/lnk.svg" />Hujjat elementidan havola olish</span></div></div><div name="6889665" id="6889665">12<sup>1</sup>. Геоинформационная система ГКОС создается министерством и ведомством, ответственными за ведение ГКОС.</div></div><div class="COMMENT" style="display:none"><label id="s527"></label><div class="COMMENTLEXUZ"><img src="/image/favicon.gif" /> Комментарий LexUz</div><div name="6889666" id="6889666">Неофициальный перевод.   Пункт 12<sup>1</sup> введен <a href="/uz/docs/6240957">постановлением</a> Кабинета Министров Республики Узбекистан от 18 октября 2022 года № 610. Cм.   официальный   текст на <a href="/uz/docs/627293?ONDATE=19.10.2022 00#6257101">узбекском языке</a>.</div></div><div class="COMMENT"><label id="s3934"></label><div name="edi6889668" id="edi6889668">См. <a href="/uz/docs/627324?ONDATE=30.06.2005 00#634023">предыдущую</a> редакцию.</div></div><div class="BY_DEFAULT lx_elem" onmousemove="lx_mo(event,6889668)"><div class="lx_elem2"><div class="lx_elem3"><span onclick="lx_sf(6889668)"><img src="/img/cmt.svg" />Hujjatga taklif yuborish</span><span onclick="lx_pa(6889668)"><img src="/img/vlm.svg" />Audioni tinglash</span><span onclick="lx_cl(6889668)"><img src="/img/lnk.svg" />Hujjat elementidan havola olish</span></div></div><div name="6889668" id="6889668"></div></div><div class="ACT_TEXT lx_elem" onmousemove="lx_mo(event,6889669)"><div class="lx_elem2"><div class="lx_elem3"><span onclick="lx_sf(6889669)"><img src="/img/cmt.svg" />Hujjatga taklif yuborish</span><span onclick="lx_pa(6889669)"><img src="/img/vlm.svg" />Audioni tinglash</span><span onclick="lx_cl(6889669)"><img src="/img/lnk.svg" />Hujjat elementidan havola olish</span></div></div><div name="6889669" id="6889669">13. Систематизированные открытые тематические слои об объектах связи предоставляются в ЕСГК в режиме реального времени путем интеграции через геоинформационную систему.</div></div><div class="ACT_TEXT lx_elem" onmousemove="lx_mo(event,6889670)"><div class="lx_elem2"><div class="lx_elem3"><span onclick="lx_sf(6889670)"><img src="/img/cmt.svg" />Hujjatga taklif yuborish</span><span onclick="lx_pa(6889670)"><img src="/img/vlm.svg" />Audioni tinglash</span><span onclick="lx_cl(6889670)"><img src="/img/lnk.svg" />Hujjat elementidan havola olish</span></div></div><div name="6889670" id="6889670">Технические параметры электронно-цифровых баз данных (классификаторы, условные знаки и другие) должны согласовываться с Агентством по кадастру при Государственном налоговом комитете Республики Узбекистан.</div></div><div class="ACT_TEXT lx_elem" onmousemove="lx_mo(event,6889671)"><div class="lx_elem2"><div class="lx_elem3"><span onclick="lx_sf(6889671)"><img src="/img/cmt.svg" />Hujjatga taklif yuborish</span><span onclick="lx_pa(6889671)"><img src="/img/vlm.svg" />Audioni tinglash</span><span onclick="lx_cl(6889671)"><img src="/img/lnk.svg" />Hujjat elementidan havola olish</span></div></div><div name="6889671" id="6889671">Доступ к информации государственных кадастров, являющейся государственной тайной, предоставляется в соответствии с актами законодательства.</div></div><div class="COMMENT" style="display:none"><label id="s527"></label><div class="COMMENTLEXUZ"><img src="/image/favicon.gif" /> Комментарий LexUz</div><div name="6889672" id="6889672">Неофициальный перевод.   Пункт 13 в   редакции  <a href="/uz/docs/6240957">постановления</a>   Кабинета Министров Республики Узбекистан от 18 октября 2022 года № 610. Cм.   официальный   текст на <a href="/uz/docs/627293?ONDATE=19.10.2022 00#6257105">узбекском языке</a>.</div></div><div class="COMMENT"><label id="s3934"></label><div name="edi2698941" id="edi2698941">См. <a href="/uz/docs/627324?ONDATE=26.08.2013 00#2232163">предыдущую</a> редакцию.</div></div><div class="BY_DEFAULT lx_elem" onmousemove="lx_mo(event,2698941)"><div class="lx_elem2"><div class="lx_elem3"><span onclick="lx_sf(2698941)"><img src="/img/cmt.svg" />Hujjatga taklif yuborish</span><span onclick="lx_pa(2698941)"><img src="/img/vlm.svg" />Audioni tinglash</span><span onclick="lx_cl(2698941)"><img src="/img/lnk.svg" />Hujjat elementidan havola olish</span></div></div><div name="2698941" id="2698941"></div></div><div class="ACT_TEXT lx_elem" onmousemove="lx_mo(event,2698943)"><div class="lx_elem2"><div class="lx_elem3"><span onclick="lx_sf(2698943)"><img src="/img/cmt.svg" />Hujjatga taklif yuborish</span><span onclick="lx_pa(2698943)"><img src="/img/vlm.svg" />Audioni tinglash</span><span onclick="lx_cl(2698943)"><img src="/img/lnk.svg" />Hujjat elementidan havola olish</span></div></div><div name="2698943" id="2698943">14. Финансирование работ по созданию и ведению ГКОС осуществляется за счет средств, предусмотренных сметой на содержание аппарата Министерства по развитию информационных технологий и коммуникаций Республики Узбекистан, а также других источников, не запрещенных законодательством.</div></div><div class="CHANGES_ORIGINS"><label id="s1104"></label><div name="2698946" id="2698946">(пункт 14 в редакции <a href="/uz/docs/2692298?ONDATE=06.07.2015 00#2692890">постановления </a>Кабинета Министров Республики Узбекистан от 27 июня 2015 года № 171 — СЗ РУ, 2015 г., № 26, ст. 338)</div></div><div class="TEXT_HEADER_DEFAULT lx_elem" onmousemove="lx_mo(event,634029)"><div class="lx_elem2"><div class="lx_elem3"><span onclick="lx_sf(634029)"><img src="/img/cmt.svg" />Hujjatga taklif yuborish</span><span onclick="lx_pa(634029)"><img src="/img/vlm.svg" />Audioni tinglash</span><span onclick="lx_cl(634029)"><img src="/img/lnk.svg" />Hujjat elementidan havola olish</span></div></div><div name="634029" id="634029">II. Организация ведения ГКОС</div></div><div class="COMMENT"><label id="s3934"></label><div name="edi2698949" id="edi2698949">См. <a href="/uz/docs/627324?ONDATE=26.08.2013 00#2232168">предыдущую</a> редакцию.</div></div><div class="BY_DEFAULT lx_elem" onmousemove="lx_mo(event,2698949)"><div class="lx_elem2"><div class="lx_elem3"><span onclick="lx_sf(2698949)"><img src="/img/cmt.svg" />Hujjatga taklif yuborish</span><span onclick="lx_pa(2698949)"><img src="/img/vlm.svg" />Audioni tinglash</span><span onclick="lx_cl(2698949)"><img src="/img/lnk.svg" />Hujjat elementidan havola olish</span></div></div><div name="2698949" id="2698949"></div></div><div class="ACT_TEXT lx_elem" onmousemove="lx_mo(event,2698950)"><div class="lx_elem2"><div class="lx_elem3"><span onclick="lx_sf(2698950)"><img src="/img/cmt.svg" />Hujjatga taklif yuborish</span><span onclick="lx_pa(2698950)"><img src="/img/vlm.svg" />Audioni tinglash</span><span onclick="lx_cl(2698950)"><img src="/img/lnk.svg" />Hujjat elementidan havola olish</span></div></div><div name="2698950" id="2698950">15. Ведение ГКОС осуществляется следующими структурными подразделениями и уполномоченными лицами Министерства по развитию информационных технологий и коммуникаций Республики Узбекистан:</div></div><div class="COMMENT"><label id="s3934"></label><div name="edi6889676" id="edi6889676">См. <a href="/uz/docs/627324?ONDATE=06.07.2015 00#2698951">предыдущую</a> редакцию.</div></div><div class="BY_DEFAULT lx_elem" onmousemove="lx_mo(event,6889676)"><div class="lx_elem2"><div class="lx_elem3"><span onclick="lx_sf(6889676)"><img src="/img/cmt.svg" />Hujjatga taklif yuborish</span><span onclick="lx_pa(6889676)"><img src="/img/vlm.svg" />Audioni tinglash</span><span onclick="lx_cl(6889676)"><img src="/img/lnk.svg" />Hujjat elementidan havola olish</span></div></div><div name="6889676" id="6889676"></div></div><div class="ACT_TEXT lx_elem" onmousemove="lx_mo(event,6889677)"><div class="lx_elem2"><div class="lx_elem3"><span onclick="lx_sf(6889677)"><img src="/img/cmt.svg" />Hujjatga taklif yuborish</span><span onclick="lx_pa(6889677)"><img src="/img/vlm.svg" />Audioni tinglash</span><span onclick="lx_cl(6889677)"><img src="/img/lnk.svg" />Hujjat elementidan havola olish</span></div></div><div name="6889677" id="6889677">Государственным унитарным предприятием «Центр научно-технических и маркетинговых исследований «UNICON.UZ» Министерства по развитию информационных технологий и коммуникаций Республики Узбекистан, на которое возлагаются функции службы ГКОС;</div></div><div class="COMMENT" style="display:none"><label id="s527"></label><div class="COMMENTLEXUZ"><img src="/image/favicon.gif" /> Комментарий LexUz</div><div name="6889682" id="6889682">Неофициальный перевод.   Абзац второй пункта 15 в  редакции  <a href="/uz/docs/5962936">постановления</a>   Кабинета Министров Республики Узбекистан от 15 апреля 2022 года № 191. Cм.  официальный   текст на <a href="/uz/docs/627293#5981735">узбекском языке</a>.</div></div><div class="COMMENT"><label id="s3934"></label><div name="edi6889689" id="edi6889689">См. <a href="/uz/docs/627324?ONDATE=06.07.2015 00#2698952">предыдущую</a> редакцию.</div></div><div class="BY_DEFAULT lx_elem" onmousemove="lx_mo(event,6889689)"><div class="lx_elem2"><div class="lx_elem3"><span onclick="lx_sf(6889689)"><img src="/img/cmt.svg" />Hujjatga taklif yuborish</span><span onclick="lx_pa(6889689)"><img src="/img/vlm.svg" />Audioni tinglash</span><span onclick="lx_cl(6889689)"><img src="/img/lnk.svg" />Hujjat elementidan havola olish</span></div></div><div name="6889689" id="6889689"></div></div><div class="ACT_TEXT lx_elem" onmousemove="lx_mo(event,6889690)"><div class="lx_elem2"><div class="lx_elem3"><span onclick="lx_sf(6889690)"><img src="/img/cmt.svg" />Hujjatga taklif yuborish</span><span onclick="lx_pa(6889690)"><img src="/img/vlm.svg" />Audioni tinglash</span><span onclick="lx_cl(6889690)"><img src="/img/lnk.svg" />Hujjat elementidan havola olish</span></div></div><div name="6889690" id="6889690">кадастровыми службами (уполномоченными лицами) собственников/пользователей или обладателей других прав на объекты связи;</div></div><div class="COMMENT" style="display:none"><label id="s527"></label><div class="COMMENTLEXUZ"><img src="/image/favicon.gif" /> Комментарий LexUz</div><div name="6889691" id="6889691">Неофициальный перевод.   Абзац третий пункта 15 в  редакции  <a href="/uz/docs/5962936">постановления</a>   Кабинета Министров Республики Узбекистан от 15 апреля 2022 года № 191. Cм.   официальный   текст на <a href="/uz/docs/627293#5981752">узбекском языке</a>.</div></div><div class="ACT_TEXT lx_elem" onmousemove="lx_mo(event,2698953)"><div class="lx_elem2"><div class="lx_elem3"><span onclick="lx_sf(2698953)"><img src="/img/cmt.svg" />Hujjatga taklif yuborish</span><span onclick="lx_pa(2698953)"><img src="/img/vlm.svg" />Audioni tinglash</span><span onclick="lx_cl(2698953)"><img src="/img/lnk.svg" />Hujjat elementidan havola olish</span></div></div><div name="2698953" id="2698953">Координацию работ по ведению ГКОС осуществляет служба ГКОС Министерства по развитию информационных технологий и коммуникаций Республики Узбекистан.</div></div><div class="ACT_TEXT lx_elem" onmousemove="lx_mo(event,2698954)"><div class="lx_elem2"><div class="lx_elem3"><span onclick="lx_sf(2698954)"><img src="/img/cmt.svg" />Hujjatga taklif yuborish</span><span onclick="lx_pa(2698954)"><img src="/img/vlm.svg" />Audioni tinglash</span><span onclick="lx_cl(2698954)"><img src="/img/lnk.svg" />Hujjat elementidan havola olish</span></div></div><div name="2698954" id="2698954">Методическое обеспечение ведения ГКОС осуществляется Министерством по развитию информационных технологий и коммуникаций Республики Узбекистан.</div></div><div class="CHANGES_ORIGINS"><label id="s1104"></label><div name="2698955" id="2698955">(пункт 15 в редакции <a href="/uz/docs/2692298?ONDATE=06.07.2015 00#2692890">постановления </a>Кабинета Министров Республики Узбекистан от 27 июня 2015 года № 171 — СЗ РУ, 2015 г., № 26, ст. 338)</div></div><div class="ACT_TEXT lx_elem" onmousemove="lx_mo(event,634041)"><div class="lx_elem2"><div class="lx_elem3"><span onclick="lx_sf(634041)"><img src="/img/cmt.svg" />Hujjatga taklif yuborish</span><span onclick="lx_pa(634041)"><img src="/img/vlm.svg" />Audioni tinglash</span><span onclick="lx_cl(634041)"><img src="/img/lnk.svg" />Hujjat elementidan havola olish</span></div></div><div name="634041" id="634041">16. Ведение ГКОС осуществляется в соответствии со схемой согласно <a href="/uz/docs/627324#634122">приложению </a>к настоящему Положению.</div></div><div class="BY_DEFAULT lx_elem" onmousemove="lx_mo(event,634042)"><div class="lx_elem2"><div class="lx_elem3"><span onclick="lx_sf(634042)"><img src="/img/cmt.svg" />Hujjatga taklif yuborish</span><span onclick="lx_pa(634042)"><img src="/img/vlm.svg" />Audioni tinglash</span><span onclick="lx_cl(634042)"><img src="/img/lnk.svg" />Hujjat elementidan havola olish</span></div></div><div name="634042" id="634042"></div></div><div class="COMMENT"><label id="s3934"></label><div name="edi2698956" id="edi2698956">См. <a href="/uz/docs/627324?ONDATE=26.08.2013 00#2232184">предыдущую</a> редакцию.</div></div><div class="BY_DEFAULT lx_elem" onmousemove="lx_mo(event,2698956)"><div class="lx_elem2"><div class="lx_elem3"><span onclick="lx_sf(2698956)"><img src="/img/cmt.svg" />Hujjatga taklif yuborish</span><span onclick="lx_pa(2698956)"><img src="/img/vlm.svg" />Audioni tinglash</span><span onclick="lx_cl(2698956)"><img src="/img/lnk.svg" />Hujjat elementidan havola olish</span></div></div><div name="2698956" id="2698956"></div></div><div class="ACT_TEXT lx_elem" onmousemove="lx_mo(event,2698957)"><div class="lx_elem2"><div class="lx_elem3"><span onclick="lx_sf(2698957)"><img src="/img/cmt.svg" />Hujjatga taklif yuborish</span><span onclick="lx_pa(2698957)"><img src="/img/vlm.svg" />Audioni tinglash</span><span onclick="lx_cl(2698957)"><img src="/img/lnk.svg" />Hujjat elementidan havola olish</span></div></div><div name="2698957" id="2698957">17. Служба ГКОС Министерства по развитию информационных технологий и коммуникаций Республики Узбекистан:</div></div><div class="CHANGES_ORIGINS"><label id="s1104"></label><div name="2698958" id="2698958">(абзац первый пункта 17 в редакции <a href="/uz/docs/2692298?ONDATE=06.07.2015 00#2692890">постановления </a>Кабинета Министров Республики Узбекистан от 27 июня 2015 года № 171 — СЗ РУ, 2015 г., № 26, ст. 338)</div></div><div class="ACT_TEXT lx_elem" onmousemove="lx_mo(event,634043)"><div class="lx_elem2"><div class="lx_elem3"><span onclick="lx_sf(634043)"><img src="/img/cmt.svg" />Hujjatga taklif yuborish</span><span onclick="lx_pa(634043)"><img src="/img/vlm.svg" />Audioni tinglash</span><span onclick="lx_cl(634043)"><img src="/img/lnk.svg" />Hujjat elementidan havola olish</span></div></div><div name="634043" id="634043">координирует работу кадастровых служб (уполномоченных лиц);</div></div><div class="ACT_TEXT lx_elem" onmousemove="lx_mo(event,634046)"><div class="lx_elem2"><div class="lx_elem3"><span onclick="lx_sf(634046)"><img src="/img/cmt.svg" />Hujjatga taklif yuborish</span><span onclick="lx_pa(634046)"><img src="/img/vlm.svg" />Audioni tinglash</span><span onclick="lx_cl(634046)"><img src="/img/lnk.svg" />Hujjat elementidan havola olish</span></div></div><div name="634046" id="634046">осуществляет контроль за качеством поступающей информации, несет ответственность за достоверность и своевременность ее ввода в Геоинформационную систему объектов связи;</div></div><div class="COMMENT"><label id="s3934"></label><div name="edi6889693" id="edi6889693">См. <a href="/uz/docs/627324?ONDATE=30.06.2005 00#634047">предыдущую</a> редакцию.</div></div><div class="BY_DEFAULT lx_elem" onmousemove="lx_mo(event,6889693)"><div class="lx_elem2"><div class="lx_elem3"><span onclick="lx_sf(6889693)"><img src="/img/cmt.svg" />Hujjatga taklif yuborish</span><span onclick="lx_pa(6889693)"><img src="/img/vlm.svg" />Audioni tinglash</span><span onclick="lx_cl(6889693)"><img src="/img/lnk.svg" />Hujjat elementidan havola olish</span></div></div><div name="6889693" id="6889693"></div></div><div class="ACT_TEXT lx_elem" onmousemove="lx_mo(event,6889694)"><div class="lx_elem2"><div class="lx_elem3"><span onclick="lx_sf(6889694)"><img src="/img/cmt.svg" />Hujjatga taklif yuborish</span><span onclick="lx_pa(6889694)"><img src="/img/vlm.svg" />Audioni tinglash</span><span onclick="lx_cl(6889694)"><img src="/img/lnk.svg" />Hujjat elementidan havola olish</span></div></div><div name="6889694" id="6889694">обеспечивает совершенствование технологии ведения кадастра;</div></div><div class="COMMENT" style="display:none"><label id="s527"></label><div class="COMMENTLEXUZ"><img src="/image/favicon.gif" /> Комментарий LexUz</div><div name="6889695" id="6889695">Неофициальный перевод.   Абзац четвертый пункта 17 в  редакции  <a href="/uz/docs/5962936">постановления</a>   Кабинета Министров Республики Узбекистан от 15 апреля 2022 года № 191. Cм.   официальный   текст на <a href="/uz/docs/627293#5981795">узбекском языке</a>.</div></div><div class="ACT_TEXT lx_elem" onmousemove="lx_mo(event,634048)"><div class="lx_elem2"><div class="lx_elem3"><span onclick="lx_sf(634048)"><img src="/img/cmt.svg" />Hujjatga taklif yuborish</span><span onclick="lx_pa(634048)"><img src="/img/vlm.svg" />Audioni tinglash</span><span onclick="lx_cl(634048)"><img src="/img/lnk.svg" />Hujjat elementidan havola olish</span></div></div><div name="634048" id="634048">осуществляет внедрение и обеспечивает функционирование Геоинформационной системы объектов связи;</div></div><div class="COMMENT"><label id="s3934"></label><div name="edi6889696" id="edi6889696">См. <a href="/uz/docs/627324?ONDATE=30.06.2005 00#634049">предыдущую</a> редакцию.</div></div><div class="BY_DEFAULT lx_elem" onmousemove="lx_mo(event,6889696)"><div class="lx_elem2"><div class="lx_elem3"><span onclick="lx_sf(6889696)"><img src="/img/cmt.svg" />Hujjatga taklif yuborish</span><span onclick="lx_pa(6889696)"><img src="/img/vlm.svg" />Audioni tinglash</span><span onclick="lx_cl(6889696)"><img src="/img/lnk.svg" />Hujjat elementidan havola olish</span></div></div><div name="6889696" id="6889696"></div></div><div class="ACT_TEXT lx_elem" onmousemove="lx_mo(event,6889701)"><div class="lx_elem2"><div class="lx_elem3"><span onclick="lx_sf(6889701)"><img src="/img/cmt.svg" />Hujjatga taklif yuborish</span><span onclick="lx_pa(6889701)"><img src="/img/vlm.svg" />Audioni tinglash</span><span onclick="lx_cl(6889701)"><img src="/img/lnk.svg" />Hujjat elementidan havola olish</span></div></div><div name="6889701" id="6889701">изучает, анализирует и обобщает отчеты кадастровых служб (уполномоченных лиц) собственников/пользователей или обладателей других прав на объекты связи о наличии, количественном и качественном состоянии, оценке и использовании объектов связи;</div></div><div class="COMMENT" style="display:none"><label id="s527"></label><div class="COMMENTLEXUZ"><img src="/image/favicon.gif" /> Комментарий LexUz</div><div name="6889709" id="6889709">Неофициальный перевод. Абзац шестой пункта 17 в редакции <a href="/uz/docs/5962936">постановления</a> Кабинета Министров Республики Узбекистан от 15 апреля 2022 года № 191. Cм. официальный текст на <a href="/uz/docs/627293#5981819">узбекском языке</a>.</div></div><div class="ACT_TEXT lx_elem" onmousemove="lx_mo(event,634050)"><div class="lx_elem2"><div class="lx_elem3"><span onclick="lx_sf(634050)"><img src="/img/cmt.svg" />Hujjatga taklif yuborish</span><span onclick="lx_pa(634050)"><img src="/img/vlm.svg" />Audioni tinglash</span><span onclick="lx_cl(634050)"><img src="/img/lnk.svg" />Hujjat elementidan havola olish</span></div></div><div name="634050" id="634050">обеспечивает составление карты размещения объектов связи на территории Республики Узбекистан;</div></div><div class="ACT_TEXT lx_elem" onmousemove="lx_mo(event,634051)"><div class="lx_elem2"><div class="lx_elem3"><span onclick="lx_sf(634051)"><img src="/img/cmt.svg" />Hujjatga taklif yuborish</span><span onclick="lx_pa(634051)"><img src="/img/vlm.svg" />Audioni tinglash</span><span onclick="lx_cl(634051)"><img src="/img/lnk.svg" />Hujjat elementidan havola olish</span></div></div><div name="634051" id="634051">определяет порядок и условия пользования кадастровой информацией заинтересованными юридическими и физическими лицами;</div></div><div class="ACT_TEXT lx_elem" onmousemove="lx_mo(event,634052)"><div class="lx_elem2"><div class="lx_elem3"><span onclick="lx_sf(634052)"><img src="/img/cmt.svg" />Hujjatga taklif yuborish</span><span onclick="lx_pa(634052)"><img src="/img/vlm.svg" />Audioni tinglash</span><span onclick="lx_cl(634052)"><img src="/img/lnk.svg" />Hujjat elementidan havola olish</span></div></div><div name="634052" id="634052">осуществляет оперативное предоставление необходимой кадастровой информации в ЕСГК;</div></div><div class="COMMENT"><label id="s3934"></label><div name="edi6889735" id="edi6889735">См. <a href="/uz/docs/627324?ONDATE=30.06.2005 00#634053">предыдущую</a> редакцию.</div></div><div class="BY_DEFAULT lx_elem" onmousemove="lx_mo(event,6889735)"><div class="lx_elem2"><div class="lx_elem3"><span onclick="lx_sf(6889735)"><img src="/img/cmt.svg" />Hujjatga taklif yuborish</span><span onclick="lx_pa(6889735)"><img src="/img/vlm.svg" />Audioni tinglash</span><span onclick="lx_cl(6889735)"><img src="/img/lnk.svg" />Hujjat elementidan havola olish</span></div></div><div name="6889735" id="6889735"></div></div><div class="ACT_TEXT lx_elem" onmousemove="lx_mo(event,6889736)"><div class="lx_elem2"><div class="lx_elem3"><span onclick="lx_sf(6889736)"><img src="/img/cmt.svg" />Hujjatga taklif yuborish</span><span onclick="lx_pa(6889736)"><img src="/img/vlm.svg" />Audioni tinglash</span><span onclick="lx_cl(6889736)"><img src="/img/lnk.svg" />Hujjat elementidan havola olish</span></div></div><div name="6889736" id="6889736">ежемесячно в установленном порядке представляет в Агентство по кадастру при Государственном налоговом комитете Республики Узбекистан отчет о состоянии и использовании объектов связи для включения в базу данных ЕСГК.</div></div><div class="COMMENT" style="display:none"><label id="s527"></label><div class="COMMENTLEXUZ"><img src="/image/favicon.gif" /> Комментарий LexUz</div><div name="6889738" id="6889738">Неофициальный перевод.    Абзац десятый пункта 17 в  редакции  <a href="/uz/docs/5962936">постановления</a>   Кабинета Министров Республики Узбекистан от 15 апреля 2022 года № 191. Cм.   официальный   текст на <a href="/uz/docs/627293#5981842">узбекском языке</a>.</div></div><div class="COMMENT"><label id="s3934"></label><div name="edi5982444" id="edi5982444">См. <a href="/uz/docs/627324?ONDATE=30.06.2005 00#634054">предыдущую</a> редакцию.</div></div><div class="CHANGES_ORIGINS"><label id="s1104"></label><div name="5982444" id="5982444">(пункт 18 утратил силу <a href="/uz/docs/5962936">постановлением</a> Кабинета Министров Республики Узбекистан от 15 апреля 2022 года № 191)</div></div><div class="COMMENT"><label id="s3934"></label><div name="edi5982440" id="edi5982440">См. <a href="/uz/docs/627324?ONDATE=30.06.2005 00#634062">предыдущую</a> редакцию.</div></div><div class="CHANGES_ORIGINS"><label id="s1104"></label><div name="5982440" id="5982440">(пункт 19 утратил силу <a href="/uz/docs/5962936">постановлением</a> Кабинета Министров Республики Узбекистан от 15 апреля 2022 года № 191)</div></div><div class="COMMENT"><label id="s3934"></label><div name="edi6889740" id="edi6889740">См. <a href="/uz/docs/627324?ONDATE=06.07.2015 00#2698980">предыдущую</a> редакцию.</div></div><div class="BY_DEFAULT lx_elem" onmousemove="lx_mo(event,6889740)"><div class="lx_elem2"><div class="lx_elem3"><span onclick="lx_sf(6889740)"><img src="/img/cmt.svg" />Hujjatga taklif yuborish</span><span onclick="lx_pa(6889740)"><img src="/img/vlm.svg" />Audioni tinglash</span><span onclick="lx_cl(6889740)"><img src="/img/lnk.svg" />Hujjat elementidan havola olish</span></div></div><div name="6889740" id="6889740"></div></div><div class="ACT_TEXT lx_elem" onmousemove="lx_mo(event,6889742)"><div class="lx_elem2"><div class="lx_elem3"><span onclick="lx_sf(6889742)"><img src="/img/cmt.svg" />Hujjatga taklif yuborish</span><span onclick="lx_pa(6889742)"><img src="/img/vlm.svg" />Audioni tinglash</span><span onclick="lx_cl(6889742)"><img src="/img/lnk.svg" />Hujjat elementidan havola olish</span></div></div><div name="6889742" id="6889742">20. Кадастровые службы (уполномоченные лица) собственников/пользователей объектов связи или обладателей других прав на объекты связи обязаны до 10 числа каждого месяца представлять в службу ГКОС Министерства по развитию информационных технологий и коммуникаций Республики Узбекистан информацию о географическом положении, правовом статусе, количественных характеристиках и оценке кадастровых объектов, а также текущих изменениях в их состоянии за прошедший отчетный период (месяц).</div></div><div class="COMMENT" style="display:none"><label id="s527"></label><div class="COMMENTLEXUZ"><img src="/image/favicon.gif" /> Комментарий LexUz</div><div name="6889746" id="6889746">Неофициальный перевод.    Пункт 20 в  редакции   <a href="/uz/docs/5962936">постановления</a>   Кабинета Министров Республики Узбекистан от 15 апреля 2022 года № 191. Cм.   официальный   текст на <a href="/uz/docs/627293#5981929">узбекском языке</a>.</div></div><div class="TEXT_HEADER_DEFAULT lx_elem" onmousemove="lx_mo(event,634074)"><div class="lx_elem2"><div class="lx_elem3"><span onclick="lx_sf(634074)"><img src="/img/cmt.svg" />Hujjatga taklif yuborish</span><span onclick="lx_pa(634074)"><img src="/img/vlm.svg" />Audioni tinglash</span><span onclick="lx_cl(634074)"><img src="/img/lnk.svg" />Hujjat elementidan havola olish</span></div></div><div name="634074" id="634074">III. Порядок ведения ГКОС</div></div><div class="ACT_TEXT lx_elem" onmousemove="lx_mo(event,634077)"><div class="lx_elem2"><div class="lx_elem3"><span onclick="lx_sf(634077)"><img src="/img/cmt.svg" />Hujjatga taklif yuborish</span><span onclick="lx_pa(634077)"><img src="/img/vlm.svg" />Audioni tinglash</span><span onclick="lx_cl(634077)"><img src="/img/lnk.svg" />Hujjat elementidan havola olish</span></div></div><div name="634077" id="634077">21. Ведение ГКОС включает опись всех видов объектов связи, учет их количественных и качественных характеристик, экономическую оценку, а также сбор, анализ, обработку, систематизацию, хранение, обновление и выдачу кадастровой информации заинтересованным пользователям в установленном законодательством порядке.</div></div><div class="ACT_TEXT lx_elem" onmousemove="lx_mo(event,634078)"><div class="lx_elem2"><div class="lx_elem3"><span onclick="lx_sf(634078)"><img src="/img/cmt.svg" />Hujjatga taklif yuborish</span><span onclick="lx_pa(634078)"><img src="/img/vlm.svg" />Audioni tinglash</span><span onclick="lx_cl(634078)"><img src="/img/lnk.svg" />Hujjat elementidan havola olish</span></div></div><div name="634078" id="634078">22. При ведении ГКОС учитывается, что для линейных сооружений междугородной связи земля отчуждается только на период строительства. Порядок использования земель в процессе эксплуатации линейных сооружений связи определяется Правилами охраны линий и сооружений телекоммуникаций, утвержденными постановлением Кабинета Министров Республики Узбекистан от 15 мая 1998 г. № 210, другими нормативно-правовыми актами.</div></div><div class="ACT_TEXT lx_elem" onmousemove="lx_mo(event,634080)"><div class="lx_elem2"><div class="lx_elem3"><span onclick="lx_sf(634080)"><img src="/img/cmt.svg" />Hujjatga taklif yuborish</span><span onclick="lx_pa(634080)"><img src="/img/vlm.svg" />Audioni tinglash</span><span onclick="lx_cl(634080)"><img src="/img/lnk.svg" />Hujjat elementidan havola olish</span></div></div><div name="634080" id="634080">23. Опись объектов связи является основой для учета их количественных и качественных характеристик и эколого-экономической оценки.</div></div><div class="COMMENT"><label id="s3934"></label><div name="edi6889754" id="edi6889754">См. <a href="/uz/docs/627324?ONDATE=06.07.2015 00#2698984">предыдущую</a> редакцию.</div></div><div class="BY_DEFAULT lx_elem" onmousemove="lx_mo(event,6889754)"><div class="lx_elem2"><div class="lx_elem3"><span onclick="lx_sf(6889754)"><img src="/img/cmt.svg" />Hujjatga taklif yuborish</span><span onclick="lx_pa(6889754)"><img src="/img/vlm.svg" />Audioni tinglash</span><span onclick="lx_cl(6889754)"><img src="/img/lnk.svg" />Hujjat elementidan havola olish</span></div></div><div name="6889754" id="6889754"></div></div><div class="ACT_TEXT lx_elem" onmousemove="lx_mo(event,6889756)"><div class="lx_elem2"><div class="lx_elem3"><span onclick="lx_sf(6889756)"><img src="/img/cmt.svg" />Hujjatga taklif yuborish</span><span onclick="lx_pa(6889756)"><img src="/img/vlm.svg" />Audioni tinglash</span><span onclick="lx_cl(6889756)"><img src="/img/lnk.svg" />Hujjat elementidan havola olish</span></div></div><div name="6889756" id="6889756">24. Первичной описи подлежат все виды объектов связи на уровне собственников или обладателей других прав на объекты связи. При этом фиксируются основные показатели, состав которых определяется соответствующими документами, утверждаемыми Министерством по развитию информационных технологий и коммуникаций Республики Узбекистан по согласованию с Агентством по кадастру при Государственном налоговом комитете Республики Узбекистан. По результатам описи для каждого объекта составляется технический паспорт.</div></div><div class="COMMENT" style="display:none"><label id="s527"></label><div class="COMMENTLEXUZ"><img src="/image/favicon.gif" /> Комментарий LexUz</div><div name="6889766" id="6889766">Неофициальный перевод.    Пункт 24 в  редакции  <a href="/uz/docs/5962936">постановления</a>   Кабинета Министров Республики Узбекистан от 15 апреля 2022 года № 191. Cм.   официальный   текст на <a href="/uz/docs/627293#5981955">узбекском языке</a>.</div></div><div class="ACT_TEXT lx_elem" onmousemove="lx_mo(event,634084)"><div class="lx_elem2"><div class="lx_elem3"><span onclick="lx_sf(634084)"><img src="/img/cmt.svg" />Hujjatga taklif yuborish</span><span onclick="lx_pa(634084)"><img src="/img/vlm.svg" />Audioni tinglash</span><span onclick="lx_cl(634084)"><img src="/img/lnk.svg" />Hujjat elementidan havola olish</span></div></div><div name="634084" id="634084">25. Основной учет количественных и качественных характеристик осуществляется по каждому объекту связи, который к моменту постановки на учет сдан в эксплуатацию и функционирует (находится под промышленной нагрузкой).</div></div><div class="ACT_TEXT lx_elem" onmousemove="lx_mo(event,634085)"><div class="lx_elem2"><div class="lx_elem3"><span onclick="lx_sf(634085)"><img src="/img/cmt.svg" />Hujjatga taklif yuborish</span><span onclick="lx_pa(634085)"><img src="/img/vlm.svg" />Audioni tinglash</span><span onclick="lx_cl(634085)"><img src="/img/lnk.svg" />Hujjat elementidan havola olish</span></div></div><div name="634085" id="634085">Дальнейшие изменения, происходящие в характеристиках объектов связи, фиксируются при текущем учете.</div></div><div class="COMMENT"><label id="s3934"></label><div name="edi6889806" id="edi6889806">См. <a href="/uz/docs/627324?ONDATE=30.06.2005 00#634088">предыдущую</a> редакцию.</div></div><div class="BY_DEFAULT lx_elem" onmousemove="lx_mo(event,6889806)"><div class="lx_elem2"><div class="lx_elem3"><span onclick="lx_sf(6889806)"><img src="/img/cmt.svg" />Hujjatga taklif yuborish</span><span onclick="lx_pa(6889806)"><img src="/img/vlm.svg" />Audioni tinglash</span><span onclick="lx_cl(6889806)"><img src="/img/lnk.svg" />Hujjat elementidan havola olish</span></div></div><div name="6889806" id="6889806"></div></div><div class="ACT_TEXT lx_elem" onmousemove="lx_mo(event,6889811)"><div class="lx_elem2"><div class="lx_elem3"><span onclick="lx_sf(6889811)"><img src="/img/cmt.svg" />Hujjatga taklif yuborish</span><span onclick="lx_pa(6889811)"><img src="/img/vlm.svg" />Audioni tinglash</span><span onclick="lx_cl(6889811)"><img src="/img/lnk.svg" />Hujjat elementidan havola olish</span></div></div><div name="6889811" id="6889811">26. Учет количественных и качественных характеристик объектов связи включает их классификацию по экономическим, технологическим и экологическим признакам, состав которых определяется документами по ведению государственного кадастра объектов связи.</div></div><div class="ACT_TEXT lx_elem" onmousemove="lx_mo(event,6889814)"><div class="lx_elem2"><div class="lx_elem3"><span onclick="lx_sf(6889814)"><img src="/img/cmt.svg" />Hujjatga taklif yuborish</span><span onclick="lx_pa(6889814)"><img src="/img/vlm.svg" />Audioni tinglash</span><span onclick="lx_cl(6889814)"><img src="/img/lnk.svg" />Hujjat elementidan havola olish</span></div></div><div name="6889814" id="6889814">Для учета количественных и качественных характеристик объектов связи Министерством по развитию информационных технологий и коммуникаций Республики Узбекистан по согласованию с Агентством по кадастру при Государственном налоговом комитете Республики Узбекистан разрабатываются технические параметры и форматы представления кадастровой информации.</div></div><div class="ACT_TEXT lx_elem" onmousemove="lx_mo(event,6889817)"><div class="lx_elem2"><div class="lx_elem3"><span onclick="lx_sf(6889817)"><img src="/img/cmt.svg" />Hujjatga taklif yuborish</span><span onclick="lx_pa(6889817)"><img src="/img/vlm.svg" />Audioni tinglash</span><span onclick="lx_cl(6889817)"><img src="/img/lnk.svg" />Hujjat elementidan havola olish</span></div></div><div name="6889817" id="6889817">Документально оформленная и утвержденная в установленном порядке учетная информация заносится в электронную кадастровую книгу предприятия и вводится в Геоинформационную систему объектов связи ГКОС.</div></div><div class="COMMENT" style="display:none"><label id="s527"></label><div class="COMMENTLEXUZ"><img src="/image/favicon.gif" /> Комментарий LexUz</div><div name="6889825" id="6889825">Неофициальный перевод.   Пункт  26 в  редакции  <a href="/uz/docs/6240957">постановления</a>   Кабинета Министров Республики Узбекистан от 18 октября 2022 года № 610. Cм.   официальный   текст на <a href="/uz/docs/627293?ONDATE=19.10.2022 00#6257113">узбекском языке</a>.</div></div><div class="ACT_TEXT lx_elem" onmousemove="lx_mo(event,634096)"><div class="lx_elem2"><div class="lx_elem3"><span onclick="lx_sf(634096)"><img src="/img/cmt.svg" />Hujjatga taklif yuborish</span><span onclick="lx_pa(634096)"><img src="/img/vlm.svg" />Audioni tinglash</span><span onclick="lx_cl(634096)"><img src="/img/lnk.svg" />Hujjat elementidan havola olish</span></div></div><div name="634096" id="634096">27. Экономическая оценка объектов связи производится для определения стоимости каждого объекта для налогообложения, приватизации и других целей.</div></div><div class="ACT_TEXT lx_elem" onmousemove="lx_mo(event,634097)"><div class="lx_elem2"><div class="lx_elem3"><span onclick="lx_sf(634097)"><img src="/img/cmt.svg" />Hujjatga taklif yuborish</span><span onclick="lx_pa(634097)"><img src="/img/vlm.svg" />Audioni tinglash</span><span onclick="lx_cl(634097)"><img src="/img/lnk.svg" />Hujjat elementidan havola olish</span></div></div><div name="634097" id="634097">Экономическая оценка объектов связи производится с учетом их специфики в порядке, установленном законодательством. </div></div><div class="ACT_TEXT lx_elem" onmousemove="lx_mo(event,634098)"><div class="lx_elem2"><div class="lx_elem3"><span onclick="lx_sf(634098)"><img src="/img/cmt.svg" />Hujjatga taklif yuborish</span><span onclick="lx_pa(634098)"><img src="/img/vlm.svg" />Audioni tinglash</span><span onclick="lx_cl(634098)"><img src="/img/lnk.svg" />Hujjat elementidan havola olish</span></div></div><div name="634098" id="634098">Система оценочных кадастровых показателей по каждому объекту связи включает совокупность натуральных (специфических для каждого вида объекта связи) и стоимостных показателей:</div></div><div class="ACT_TEXT lx_elem" onmousemove="lx_mo(event,634100)"><div class="lx_elem2"><div class="lx_elem3"><span onclick="lx_sf(634100)"><img src="/img/cmt.svg" />Hujjatga taklif yuborish</span><span onclick="lx_pa(634100)"><img src="/img/vlm.svg" />Audioni tinglash</span><span onclick="lx_cl(634100)"><img src="/img/lnk.svg" />Hujjat elementidan havola olish</span></div></div><div name="634100" id="634100">мощность;</div></div><div class="ACT_TEXT lx_elem" onmousemove="lx_mo(event,634101)"><div class="lx_elem2"><div class="lx_elem3"><span onclick="lx_sf(634101)"><img src="/img/cmt.svg" />Hujjatga taklif yuborish</span><span onclick="lx_pa(634101)"><img src="/img/vlm.svg" />Audioni tinglash</span><span onclick="lx_cl(634101)"><img src="/img/lnk.svg" />Hujjat elementidan havola olish</span></div></div><div name="634101" id="634101">сметную стоимость;</div></div><div class="ACT_TEXT lx_elem" onmousemove="lx_mo(event,634103)"><div class="lx_elem2"><div class="lx_elem3"><span onclick="lx_sf(634103)"><img src="/img/cmt.svg" />Hujjatga taklif yuborish</span><span onclick="lx_pa(634103)"><img src="/img/vlm.svg" />Audioni tinglash</span><span onclick="lx_cl(634103)"><img src="/img/lnk.svg" />Hujjat elementidan havola olish</span></div></div><div name="634103" id="634103">балансовую стоимость;</div></div><div class="ACT_TEXT lx_elem" onmousemove="lx_mo(event,634104)"><div class="lx_elem2"><div class="lx_elem3"><span onclick="lx_sf(634104)"><img src="/img/cmt.svg" />Hujjatga taklif yuborish</span><span onclick="lx_pa(634104)"><img src="/img/vlm.svg" />Audioni tinglash</span><span onclick="lx_cl(634104)"><img src="/img/lnk.svg" />Hujjat elementidan havola olish</span></div></div><div name="634104" id="634104">численный состав работающих;</div></div><div class="ACT_TEXT lx_elem" onmousemove="lx_mo(event,634105)"><div class="lx_elem2"><div class="lx_elem3"><span onclick="lx_sf(634105)"><img src="/img/cmt.svg" />Hujjatga taklif yuborish</span><span onclick="lx_pa(634105)"><img src="/img/vlm.svg" />Audioni tinglash</span><span onclick="lx_cl(634105)"><img src="/img/lnk.svg" />Hujjat elementidan havola olish</span></div></div><div name="634105" id="634105">экологические показатели;</div></div><div class="COMMENT"><label id="s3934"></label><div name="edi5982507" id="edi5982507">См. <a href="/uz/docs/627324?ONDATE=30.06.2005 00#634107">предыдущую</a> редакцию.</div></div><div class="CHANGES_ORIGINS"><label id="s1104"></label><div name="5982507" id="5982507">(абзац девятый пункта 27 исключен <a href="/uz/docs/5962936">постановлением</a> Кабинета Министров Республики Узбекистан от 15 апреля 2022 года № 191)</div></div><div class="COMMENT"><label id="s3934"></label><div name="edi5982508" id="edi5982508">См. <a href="/uz/docs/627324?ONDATE=30.06.2005 00#634109">предыдущую</a> редакцию.</div></div><div class="CHANGES_ORIGINS"><label id="s1104"></label><div name="5982508" id="5982508">(абзац десятый пункта 27 исключен <a href="/uz/docs/5962936">постановлением</a> Кабинета Министров Республики Узбекистан от 15 апреля 2022 года № 191)</div></div><div class="COMMENT"><label id="s3934"></label><div name="edi5982510" id="edi5982510">См. <a href="/uz/docs/627324?ONDATE=30.06.2005 00#634113">предыдущую</a> редакцию.</div></div><div class="CHANGES_ORIGINS"><label id="s1104"></label><div name="5982510" id="5982510">(абзац одиннадцатый пункта 27 исключен <a href="/uz/docs/5962936">постановлением</a> Кабинета Министров Республики Узбекистан от 15 апреля 2022 года № 191)</div></div><div class="ACT_TEXT lx_elem" onmousemove="lx_mo(event,634115)"><div class="lx_elem2"><div class="lx_elem3"><span onclick="lx_sf(634115)"><img src="/img/cmt.svg" />Hujjatga taklif yuborish</span><span onclick="lx_pa(634115)"><img src="/img/vlm.svg" />Audioni tinglash</span><span onclick="lx_cl(634115)"><img src="/img/lnk.svg" />Hujjat elementidan havola olish</span></div></div><div name="634115" id="634115">техническое состояние объекта;</div></div><div class="ACT_TEXT lx_elem" onmousemove="lx_mo(event,634118)"><div class="lx_elem2"><div class="lx_elem3"><span onclick="lx_sf(634118)"><img src="/img/cmt.svg" />Hujjatga taklif yuborish</span><span onclick="lx_pa(634118)"><img src="/img/vlm.svg" />Audioni tinglash</span><span onclick="lx_cl(634118)"><img src="/img/lnk.svg" />Hujjat elementidan havola olish</span></div></div><div name="634118" id="634118">основное оборудование и его технический и моральный износ.</div></div><div class="COMMENT"><label id="s3934"></label><div name="edi6889829" id="edi6889829">См. <a href="/uz/docs/627324?ONDATE=30.06.2005 00#634120">предыдущую</a> редакцию.</div></div><div class="BY_DEFAULT lx_elem" onmousemove="lx_mo(event,6889829)"><div class="lx_elem2"><div class="lx_elem3"><span onclick="lx_sf(6889829)"><img src="/img/cmt.svg" />Hujjatga taklif yuborish</span><span onclick="lx_pa(6889829)"><img src="/img/vlm.svg" />Audioni tinglash</span><span onclick="lx_cl(6889829)"><img src="/img/lnk.svg" />Hujjat elementidan havola olish</span></div></div><div name="6889829" id="6889829"></div></div><div class="ACT_TEXT lx_elem" onmousemove="lx_mo(event,6889831)"><div class="lx_elem2"><div class="lx_elem3"><span onclick="lx_sf(6889831)"><img src="/img/cmt.svg" />Hujjatga taklif yuborish</span><span onclick="lx_pa(6889831)"><img src="/img/vlm.svg" />Audioni tinglash</span><span onclick="lx_cl(6889831)"><img src="/img/lnk.svg" />Hujjat elementidan havola olish</span></div></div><div name="6889831" id="6889831">28. Ответственность за достоверность кадастровой информации и своевременное ее предоставление в ЕСГК через геоинформационную систему несут уполномоченные должностные лица, на которых возложено ведение ГКОС.</div></div><div class="COMMENT" style="display:none"><label id="s527"></label><div class="COMMENTLEXUZ"><img src="/image/favicon.gif" /> Комментарий LexUz</div><div name="6889834" id="6889834">Неофициальный перевод.    Пункт 28 в  редакции   <a href="/uz/docs/6240957">постановления</a>     Кабинета Министров Республики Узбекистан от 18 октября 2022 года № 610. Cм.   официальный    текст на <a href="/uz/docs/627293?ONDATE=19.10.2022 00#6257119">узбекском языке</a>.</div></div><div class="BY_DEFAULT lx_elem" onmousemove="lx_mo(event,634122)"><div class="lx_elem2"><div class="lx_elem3"><span onclick="lx_sf(634122)"><img src="/img/cmt.svg" />Hujjatga taklif yuborish</span><span onclick="lx_pa(634122)"><img src="/img/vlm.svg" />Audioni tinglash</span><span onclick="lx_cl(634122)"><img src="/img/lnk.svg" />Hujjat elementidan havola olish</span></div></div><div name="634122" id="634122"></div></div><div class="APPL_BANNER_LANDSCAPE_TITLE lx_elem" onmousemove="lx_mo(event,634123)"><div class="lx_elem2"><div class="lx_elem3"><span onclick="lx_sf(634123)"><img src="/img/cmt.svg" />Hujjatga taklif yuborish</span><span onclick="lx_pa(634123)"><img src="/img/vlm.svg" />Audioni tinglash</span><span onclick="lx_cl(634123)"><img src="/img/lnk.svg" />Hujjat elementidan havola olish</span></div></div><div name="634123" id="634123">ПРИЛОЖЕНИЕ <br />к <a href="/uz/docs/627324#633958">Положению </a>о порядке ведения государственного кадастра объектов связи </div></div><div class="ACT_TITLE_APPL lx_elem" onmousemove="lx_mo(event,634124)"><div class="lx_elem2"><div class="lx_elem3"><span onclick="lx_sf(634124)"><img src="/img/cmt.svg" />Hujjatga taklif yuborish</span><span onclick="lx_pa(634124)"><img src="/img/vlm.svg" />Audioni tinglash</span><span onclick="lx_cl(634124)"><img src="/img/lnk.svg" />Hujjat elementidan havola olish</span></div></div><div name="634124" id="634124">Схема ведения государственного кадастра объектов связи</div></div><div class="BY_DEFAULT lx_elem" onmousemove="lx_mo(event,634126)"><div class="lx_elem2"><div class="lx_elem3"><span onclick="lx_sf(634126)"><img src="/img/cmt.svg" />Hujjatga taklif yuborish</span><span onclick="lx_pa(634126)"><img src="/img/vlm.svg" />Audioni tinglash</span><span onclick="lx_cl(634126)"><img src="/img/lnk.svg" />Hujjat elementidan havola olish</span></div></div><div name="634126" id="634126"></div></div><div class="COMMENT"><label id="s3934"></label><div name="edi2700740" id="edi2700740">См. <a href="/uz/docs/627324?ONDATE=26.08.2013 00#2233335">предыдущую</a> редакцию.</div></div><div class="BY_DEFAULT lx_elem" onmousemove="lx_mo(event,2700740)"><div class="lx_elem2"><div class="lx_elem3"><span onclick="lx_sf(2700740)"><img src="/img/cmt.svg" />Hujjatga taklif yuborish</span><span onclick="lx_pa(2700740)"><img src="/img/vlm.svg" />Audioni tinglash</span><span onclick="lx_cl(2700740)"><img src="/img/lnk.svg" />Hujjat elementidan havola olish</span></div></div><div name="2700740" id="2700740"></div></div><div class="TEXT_CENTER lx_elem" onmousemove="lx_mo(event,2700743)"><div class="lx_elem2"><div class="lx_elem3"><span onclick="lx_sf(2700743)"><img src="/img/cmt.svg" />Hujjatga taklif yuborish</span><span onclick="lx_pa(2700743)"><img src="/img/vlm.svg" />Audioni tinglash</span><span onclick="lx_cl(2700743)"><img src="/img/lnk.svg" />Hujjat elementidan havola olish</span></div></div><div name="2700743" id="2700743"><img src="/uz/files/2700655" /></div></div><div class="CHANGES_ORIGINS"><label id="s1104"></label><div name="2700752" id="2700752">(приложение в редакции <a href="/uz/docs/2692298?ONDATE=06.07.2015 00#2692891">постановления </a>Кабинета Министров Республики Узбекистан от 27 июня 2015 года № 171 — СЗ РУ, 2015 г., № 26, ст. 338)</div></div><div class="COMMENT" style="display:none"><label id="s527"></label><div class="COMMENTLEXUZ"><img src="/image/favicon.gif" /> Комментарий LexUz</div><div name="5982511" id="5982511">В приложение внесено изменение <a href="/uz/docs/5962936">постановлением</a> Кабинета Министров Республики Узбекистан от 15 апреля 2022 года № 191. Cм. текст на <a href="/uz/docs/627293#5982041">узбекском языке</a>.</div></div><div class="COMMENT"><label id="s3934"></label><div name="edi2698998" id="edi2698998">См. <a href="/uz/docs/627324?ONDATE=26.08.2013 00#2232199">предыдущую</a> редакцию.</div></div><div class="BY_DEFAULT lx_elem" onmousemove="lx_mo(event,2698998)"><div class="lx_elem2"><div class="lx_elem3"><span onclick="lx_sf(2698998)"><img src="/img/cmt.svg" />Hujjatga taklif yuborish</span><span onclick="lx_pa(2698998)"><img src="/img/vlm.svg" />Audioni tinglash</span><span onclick="lx_cl(2698998)"><img src="/img/lnk.svg" />Hujjat elementidan havola olish</span></div></div><div name="2698998" id="2698998"></div></div><div class="COMMENT"><label id="s3934"></label><div name="edi6889847" id="edi6889847">См. <a href="/uz/docs/627324?ONDATE=06.07.2015 00#2699001">предыдущую</a> редакцию.</div></div><div class="BY_DEFAULT lx_elem" onmousemove="lx_mo(event,6889847)"><div class="lx_elem2"><div class="lx_elem3"><span onclick="lx_sf(6889847)"><img src="/img/cmt.svg" />Hujjatga taklif yuborish</span><span onclick="lx_pa(6889847)"><img src="/img/vlm.svg" />Audioni tinglash</span><span onclick="lx_cl(6889847)"><img src="/img/lnk.svg" />Hujjat elementidan havola olish</span></div></div><div name="6889847" id="6889847"></div></div><div class="ACT_TEXT lx_elem" onmousemove="lx_mo(event,6889856)"><div class="lx_elem2"><div class="lx_elem3"><span onclick="lx_sf(6889856)"><img src="/img/cmt.svg" />Hujjatga taklif yuborish</span><span onclick="lx_pa(6889856)"><img src="/img/vlm.svg" />Audioni tinglash</span><span onclick="lx_cl(6889856)"><img src="/img/lnk.svg" />Hujjat elementidan havola olish</span></div></div><div name="6889856" id="6889856">1. Кадастровые службы (уполномоченные лица) собственников/пользователей или обладателей других прав на объекты связи представляют кадастровую информацию об объектах связи в службу ГКОС.</div></div><div class="COMMENT" style="display:none"><label id="s527"></label><div class="COMMENTLEXUZ"><img src="/image/favicon.gif" /> Комментарий LexUz</div><div name="6889863" id="6889863">Неофициальный перевод.  Пункт 1 в  редакции  <a href="/uz/docs/5962936">постановления</a>   Кабинета Министров Республики Узбекистан от 15 апреля 2022 года № 191. Cм.   официальный    текст на <a href="/uz/docs/627293#5982073">узбекском языке</a>.</div></div><div class="COMMENT"><label id="s3934"></label><div name="edi5982515" id="edi5982515">См. <a href="/uz/docs/627324?ONDATE=30.06.2005 00#634693">предыдущую</a> редакцию.</div></div><div class="CHANGES_ORIGINS"><label id="s1104"></label><div name="5982515" id="5982515">(пункт 2 утратил силу <a href="/uz/docs/5962936">постановлением</a> Кабинета Министров Республики Узбекистан от 15 апреля 2022 года № 191)</div></div><div class="COMMENT"><label id="s3934"></label><div name="edi6889868" id="edi6889868">См. <a href="/uz/docs/627324?ONDATE=30.06.2005 00#634694">предыдущую</a> редакцию.</div></div><div class="BY_DEFAULT lx_elem" onmousemove="lx_mo(event,6889868)"><div class="lx_elem2"><div class="lx_elem3"><span onclick="lx_sf(6889868)"><img src="/img/cmt.svg" />Hujjatga taklif yuborish</span><span onclick="lx_pa(6889868)"><img src="/img/vlm.svg" />Audioni tinglash</span><span onclick="lx_cl(6889868)"><img src="/img/lnk.svg" />Hujjat elementidan havola olish</span></div></div><div name="6889868" id="6889868"></div></div><div class="ACT_TEXT lx_elem" onmousemove="lx_mo(event,6889874)"><div class="lx_elem2"><div class="lx_elem3"><span onclick="lx_sf(6889874)"><img src="/img/cmt.svg" />Hujjatga taklif yuborish</span><span onclick="lx_pa(6889874)"><img src="/img/vlm.svg" />Audioni tinglash</span><span onclick="lx_cl(6889874)"><img src="/img/lnk.svg" />Hujjat elementidan havola olish</span></div></div><div name="6889874" id="6889874">3. Служба ГКОС получает информацию о земельных участках, зданиях и сооружениях из государственного земельного кадастра и государственного кадастра зданий и сооружений.</div></div><div class="COMMENT" style="display:none"><label id="s527"></label><div class="COMMENTLEXUZ"><img src="/image/favicon.gif" /> Комментарий LexUz</div><div name="6889883" id="6889883">Неофициальный перевод. Пункт 3 в редакции <a href="/uz/docs/5962936">постановлением</a> Кабинета Министров Республики Узбекистан от 15 апреля 2022 года № 191. Cм. официальный текст на <a href="/uz/docs/627293#5982111">узбекском языке</a>.</div></div><div class="COMMENT"><label id="s3934"></label><div name="edi6889894" id="edi6889894">См. <a href="/uz/docs/627324?ONDATE=30.06.2005 00#634695">предыдущую</a> редакцию.</div></div><div class="BY_DEFAULT lx_elem" onmousemove="lx_mo(event,6889894)"><div class="lx_elem2"><div class="lx_elem3"><span onclick="lx_sf(6889894)"><img src="/img/cmt.svg" />Hujjatga taklif yuborish</span><span onclick="lx_pa(6889894)"><img src="/img/vlm.svg" />Audioni tinglash</span><span onclick="lx_cl(6889894)"><img src="/img/lnk.svg" />Hujjat elementidan havola olish</span></div></div><div name="6889894" id="6889894"></div></div><div class="ACT_TEXT lx_elem" onmousemove="lx_mo(event,6889896)"><div class="lx_elem2"><div class="lx_elem3"><span onclick="lx_sf(6889896)"><img src="/img/cmt.svg" />Hujjatga taklif yuborish</span><span onclick="lx_pa(6889896)"><img src="/img/vlm.svg" />Audioni tinglash</span><span onclick="lx_cl(6889896)"><img src="/img/lnk.svg" />Hujjat elementidan havola olish</span></div></div><div name="6889896" id="6889896">4. Служба ГКОС после включения объекта предприятий связи в ГКОС передает кадастровую информацию в базу данных ЕСГК Агентства по кадастру при Государственном налоговом комитете Республики Узбекистан.</div></div><div class="COMMENT" style="display:none"><label id="s527"></label><div class="COMMENTLEXUZ"><img src="/image/favicon.gif" /> Комментарий LexUz</div><div name="6889897" id="6889897">Неофициальный перевод. Пункт 4 в редакции <a href="/uz/docs/5962936">постановления</a> Кабинета Министров Республики Узбекистан от 15 апреля 2022 года № 191. Cм. официальный текст на <a href="/uz/docs/627293#5982150">узбекском языке</a>.</div></div><div class="COMMENT"><label id="s3934"></label><div name="edi6889900" id="edi6889900">См. <a href="/uz/docs/627324?ONDATE=30.06.2005 00#634696">предыдущую</a> редакцию.</div></div><div class="BY_DEFAULT lx_elem" onmousemove="lx_mo(event,6889900)"><div class="lx_elem2"><div class="lx_elem3"><span onclick="lx_sf(6889900)"><img src="/img/cmt.svg" />Hujjatga taklif yuborish</span><span onclick="lx_pa(6889900)"><img src="/img/vlm.svg" />Audioni tinglash</span><span onclick="lx_cl(6889900)"><img src="/img/lnk.svg" />Hujjat elementidan havola olish</span></div></div><div name="6889900" id="6889900"></div></div><div class="ACT_TEXT lx_elem" onmousemove="lx_mo(event,6889904)"><div class="lx_elem2"><div class="lx_elem3"><span onclick="lx_sf(6889904)"><img src="/img/cmt.svg" />Hujjatga taklif yuborish</span><span onclick="lx_pa(6889904)"><img src="/img/vlm.svg" />Audioni tinglash</span><span onclick="lx_cl(6889904)"><img src="/img/lnk.svg" />Hujjat elementidan havola olish</span></div></div><div name="6889904" id="6889904">5. Служба ГКОС по запросу может получить информацию по объектам предприятий связи из базы данных ЕСГК Агентства по кадастру при Государственном налоговом комитете Республики Узбекистан.</div></div><div class="COMMENT" style="display:none"><label id="s527"></label><div class="COMMENTLEXUZ"><img src="/image/favicon.gif" /> Комментарий LexUz</div><div name="6889908" id="6889908">Неофициальный перевод.   Пункт 5 в  редакции  <a href="/uz/docs/5962936">постановления</a>  Кабинета Министров Республики Узбекистан от 15 апреля 2022 года № 191. Cм.  официальный    текст на <a href="/uz/docs/627293#5982170">узбекском языке</a>.</div></div><div class="COMMENT"><label id="s3934"></label><div name="edi6889916" id="edi6889916">См. <a href="/uz/docs/627324?ONDATE=30.06.2005 00#634697">предыдущую</a> редакцию.</div></div><div class="BY_DEFAULT lx_elem" onmousemove="lx_mo(event,6889916)"><div class="lx_elem2"><div class="lx_elem3"><span onclick="lx_sf(6889916)"><img src="/img/cmt.svg" />Hujjatga taklif yuborish</span><span onclick="lx_pa(6889916)"><img src="/img/vlm.svg" />Audioni tinglash</span><span onclick="lx_cl(6889916)"><img src="/img/lnk.svg" />Hujjat elementidan havola olish</span></div></div><div name="6889916" id="6889916"></div></div><div class="ACT_TEXT lx_elem" onmousemove="lx_mo(event,6889919)"><div class="lx_elem2"><div class="lx_elem3"><span onclick="lx_sf(6889919)"><img src="/img/cmt.svg" />Hujjatga taklif yuborish</span><span onclick="lx_pa(6889919)"><img src="/img/vlm.svg" />Audioni tinglash</span><span onclick="lx_cl(6889919)"><img src="/img/lnk.svg" />Hujjat elementidan havola olish</span></div></div><div name="6889919" id="6889919">6. Служба ГКОС направляет необходимую информацию по объектам предприятий связи кадастровым службам (уполномоченным лицам) собственников/пользователей объектов связи или обладателей других прав на объекты связи.</div></div><div class="COMMENT" style="display:none"><label id="s527"></label><div class="COMMENTLEXUZ"><img src="/image/favicon.gif" /> Комментарий LexUz</div><div name="6889925" id="6889925">Неофициальный перевод.    Пункт 6 в  редакции   <a href="/uz/docs/5962936">постановления</a>   Кабинета Министров Республики Узбекистан от 15 апреля 2022 года № 191. Cм.   официальный    текст на <a href="/uz/docs/627293#5982179">узбекском языке</a>.</div></div><div class="ACT_TEXT lx_elem" onmousemove="lx_mo(event,634698)"><div class="lx_elem2"><div class="lx_elem3"><span onclick="lx_sf(634698)"><img src="/img/cmt.svg" />Hujjatga taklif yuborish</span><span onclick="lx_pa(634698)"><img src="/img/vlm.svg" />Audioni tinglash</span><span onclick="lx_cl(634698)"><img src="/img/lnk.svg" />Hujjat elementidan havola olish</span></div></div><div name="634698" id="634698">7. Пользователи ЕСГК по запросу могут получить кадастровую информацию по объектам предприятий связи из базы данных ЕСГК Госкомземгеодезкадастра.</div></div><div class="BY_DEFAULT lx_elem" onmousemove="lx_mo(event,634215)"><div class="lx_elem2"><div class="lx_elem3"><span onclick="lx_sf(634215)"><img src="/img/cmt.svg" />Hujjatga taklif yuborish</span><span onclick="lx_pa(634215)"><img src="/img/vlm.svg" />Audioni tinglash</span><span onclick="lx_cl(634215)"><img src="/img/lnk.svg" />Hujjat elementidan havola olish</span></div></div><div name="634215" id="634215"></div></div><div class="APPL_BANNER_LANDSCAPE_TITLE lx_elem" onmousemove="lx_mo(event,634219)"><div class="lx_elem2"><div class="lx_elem3"><span onclick="lx_sf(634219)"><img src="/img/cmt.svg" />Hujjatga taklif yuborish</span><span onclick="lx_pa(634219)"><img src="/img/vlm.svg" />Audioni tinglash</span><span onclick="lx_cl(634219)"><img src="/img/lnk.svg" />Hujjat elementidan havola olish</span></div></div><div name="634219" id="634219">ПРИЛОЖЕНИЕ № 5 <br />к <a href="/uz/docs/627324#633432">постановлению</a> Кабинета Министров <br />от 30 июня 2005 года № 152 </div></div><div class="ACT_FORM lx_elem" onmousemove="lx_mo(event,634221)"><div class="lx_elem2"><div class="lx_elem3"><span onclick="lx_sf(634221)"><img src="/img/cmt.svg" />Hujjatga taklif yuborish</span><span onclick="lx_pa(634221)"><img src="/img/vlm.svg" />Audioni tinglash</span><span onclick="lx_cl(634221)"><img src="/img/lnk.svg" />Hujjat elementidan havola olish</span></div></div><div name="634221" id="634221">ПОЛОЖЕНИЕ</div></div><div class="ACT_TITLE_APPL lx_elem" onmousemove="lx_mo(event,634222)"><div class="lx_elem2"><div class="lx_elem3"><span onclick="lx_sf(634222)"><img src="/img/cmt.svg" />Hujjatga taklif yuborish</span><span onclick="lx_pa(634222)"><img src="/img/vlm.svg" />Audioni tinglash</span><span onclick="lx_cl(634222)"><img src="/img/lnk.svg" />Hujjat elementidan havola olish</span></div></div><div name="634222" id="634222">о порядке ведения государственного кадастра энергетических объектов </div></div><div class="BY_DEFAULT lx_elem" onmousemove="lx_mo(event,634223)"><div class="lx_elem2"><div class="lx_elem3"><span onclick="lx_sf(634223)"><img src="/img/cmt.svg" />Hujjatga taklif yuborish</span><span onclick="lx_pa(634223)"><img src="/img/vlm.svg" />Audioni tinglash</span><span onclick="lx_cl(634223)"><img src="/img/lnk.svg" />Hujjat elementidan havola olish</span></div></div><div name="634223" id="634223"></div></div><div class="TEXT_HEADER_DEFAULT lx_elem" onmousemove="lx_mo(event,634226)"><div class="lx_elem2"><div class="lx_elem3"><span onclick="lx_sf(634226)"><img src="/img/cmt.svg" />Hujjatga taklif yuborish</span><span onclick="lx_pa(634226)"><img src="/img/vlm.svg" />Audioni tinglash</span><span onclick="lx_cl(634226)"><img src="/img/lnk.svg" />Hujjat elementidan havola olish</span></div></div><div name="634226" id="634226">I. Общие положения</div></div><div class="ACT_TEXT lx_elem" onmousemove="lx_mo(event,634329)"><div class="lx_elem2"><div class="lx_elem3"><span onclick="lx_sf(634329)"><img src="/img/cmt.svg" />Hujjatga taklif yuborish</span><span onclick="lx_pa(634329)"><img src="/img/vlm.svg" />Audioni tinglash</span><span onclick="lx_cl(634329)"><img src="/img/lnk.svg" />Hujjat elementidan havola olish</span></div></div><div name="634329" id="634329">1. Государственный кадастр энергетических объектов (ГКЭО) ведется в соответствии с <a href="/uz/docs/19480">Законом </a>Республики Узбекистан «О государственных кадастрах», <a href="/uz/docs/507526#519585">Положением </a>о порядке создания и ведения Единой системы государственных кадастров (ЕСГК), утвержденным постановлением Кабинета Министров Республики Узбекистан от 16 февраля 2005 г. № 66, другими нормативно-правовыми актами и настоящим Положением.</div></div><div class="COMMENT"><label id="s3934"></label><div name="edi6890082" id="edi6890082">См. <a href="/uz/docs/627324?ONDATE=30.06.2005 00#634330">предыдущую</a> редакцию.</div></div><div class="BY_DEFAULT lx_elem" onmousemove="lx_mo(event,6890082)"><div class="lx_elem2"><div class="lx_elem3"><span onclick="lx_sf(6890082)"><img src="/img/cmt.svg" />Hujjatga taklif yuborish</span><span onclick="lx_pa(6890082)"><img src="/img/vlm.svg" />Audioni tinglash</span><span onclick="lx_cl(6890082)"><img src="/img/lnk.svg" />Hujjat elementidan havola olish</span></div></div><div name="6890082" id="6890082"></div></div><div class="ACT_TEXT lx_elem" onmousemove="lx_mo(event,6890083)"><div class="lx_elem2"><div class="lx_elem3"><span onclick="lx_sf(6890083)"><img src="/img/cmt.svg" />Hujjatga taklif yuborish</span><span onclick="lx_pa(6890083)"><img src="/img/vlm.svg" />Audioni tinglash</span><span onclick="lx_cl(6890083)"><img src="/img/lnk.svg" />Hujjat elementidan havola olish</span></div></div><div name="6890083" id="6890083">2. ГКЭО — это система обновляемой достоверной информации об энергетических объектах, их географическом положении, правовом статусе, охранных зонах, количественных и качественных характеристиках и экономической оценке.</div></div><div class="COMMENT" style="display:none"><label id="s527"></label><div class="COMMENTLEXUZ"><img src="/image/favicon.gif" /> Комментарий LexUz</div><div name="6890084" id="6890084">Неофициальный перевод.   Пункт 2 в  редакции  <a href="/uz/docs/6240957">постановления</a>   Кабинета Министров Республики Узбекистан от 18 октября 2022 года № 610. Cм. официальный  текст на <a href="/uz/docs/627293?ONDATE=19.10.2022 00#6257122">узбекском языке</a>.</div></div><div class="ACT_TEXT lx_elem" onmousemove="lx_mo(event,634331)"><div class="lx_elem2"><div class="lx_elem3"><span onclick="lx_sf(634331)"><img src="/img/cmt.svg" />Hujjatga taklif yuborish</span><span onclick="lx_pa(634331)"><img src="/img/vlm.svg" />Audioni tinglash</span><span onclick="lx_cl(634331)"><img src="/img/lnk.svg" />Hujjat elementidan havola olish</span></div></div><div name="634331" id="634331">3. ГКЭО является составной частью ЕСГК и ведется в целях учета и оценки состояния энергетических объектов.</div></div><div class="ACT_TEXT lx_elem" onmousemove="lx_mo(event,634332)"><div class="lx_elem2"><div class="lx_elem3"><span onclick="lx_sf(634332)"><img src="/img/cmt.svg" />Hujjatga taklif yuborish</span><span onclick="lx_pa(634332)"><img src="/img/vlm.svg" />Audioni tinglash</span><span onclick="lx_cl(634332)"><img src="/img/lnk.svg" />Hujjat elementidan havola olish</span></div></div><div name="634332" id="634332">4. Объектами ГКЭО являются функционирующие и строящиеся гидравлические и тепловые электростанции, электрические сети, включающие в себя подстанции, воздушные и кабельные линии, сосредоточенные в структуре ГАК «Узбекэнерго», и другие энергообъекты, связанные с энергосистемой единством технологического процесса, расположенные на территории Республики Узбекистан.</div></div><div class="COMMENT"><label id="s3934"></label><div name="edi6890086" id="edi6890086">См. <a href="/uz/docs/627324?ONDATE=30.06.2005 00#634333">предыдущую</a> редакцию.</div></div><div class="BY_DEFAULT lx_elem" onmousemove="lx_mo(event,6890086)"><div class="lx_elem2"><div class="lx_elem3"><span onclick="lx_sf(6890086)"><img src="/img/cmt.svg" />Hujjatga taklif yuborish</span><span onclick="lx_pa(6890086)"><img src="/img/vlm.svg" />Audioni tinglash</span><span onclick="lx_cl(6890086)"><img src="/img/lnk.svg" />Hujjat elementidan havola olish</span></div></div><div name="6890086" id="6890086"></div></div><div class="ACT_TEXT lx_elem" onmousemove="lx_mo(event,6890087)"><div class="lx_elem2"><div class="lx_elem3"><span onclick="lx_sf(6890087)"><img src="/img/cmt.svg" />Hujjatga taklif yuborish</span><span onclick="lx_pa(6890087)"><img src="/img/vlm.svg" />Audioni tinglash</span><span onclick="lx_cl(6890087)"><img src="/img/lnk.svg" />Hujjat elementidan havola olish</span></div></div><div name="6890087" id="6890087">5. Уполномоченным органом по ведению ГКЭО является Министерство энергетики.</div></div><div class="COMMENT" style="display:none"><label id="s527"></label><div class="COMMENTLEXUZ"><img src="/image/favicon.gif" /> Комментарий LexUz</div><div name="6890090" id="6890090">Неофициальный перевод.    Пункт 5 в  редакции   <a href="/uz/docs/6240957">постановления</a>   Кабинета Министров Республики Узбекистан от 18 октября 2022 года № 610. Cм.   официальный   текст на <a href="/uz/docs/627293?ONDATE=19.10.2022 00#6257125">узбекском языке</a>.</div></div><div class="ACT_TEXT lx_elem" onmousemove="lx_mo(event,634335)"><div class="lx_elem2"><div class="lx_elem3"><span onclick="lx_sf(634335)"><img src="/img/cmt.svg" />Hujjatga taklif yuborish</span><span onclick="lx_pa(634335)"><img src="/img/vlm.svg" />Audioni tinglash</span><span onclick="lx_cl(634335)"><img src="/img/lnk.svg" />Hujjat elementidan havola olish</span></div></div><div name="634335" id="634335">6. ГКЭО предназначен для обеспечения органов государственной власти и управления, ГАК «Узбекэнерго», заинтересованных юридических и физических лиц достоверной кадастровой информацией об энергетических объектах.</div></div><div class="ACT_TEXT lx_elem" onmousemove="lx_mo(event,634337)"><div class="lx_elem2"><div class="lx_elem3"><span onclick="lx_sf(634337)"><img src="/img/cmt.svg" />Hujjatga taklif yuborish</span><span onclick="lx_pa(634337)"><img src="/img/vlm.svg" />Audioni tinglash</span><span onclick="lx_cl(634337)"><img src="/img/lnk.svg" />Hujjat elementidan havola olish</span></div></div><div name="634337" id="634337">7. Основными принципами ведения ГКЭО являются:</div></div><div class="ACT_TEXT lx_elem" onmousemove="lx_mo(event,634338)"><div class="lx_elem2"><div class="lx_elem3"><span onclick="lx_sf(634338)"><img src="/img/cmt.svg" />Hujjatga taklif yuborish</span><span onclick="lx_pa(634338)"><img src="/img/vlm.svg" />Audioni tinglash</span><span onclick="lx_cl(634338)"><img src="/img/lnk.svg" />Hujjat elementidan havola olish</span></div></div><div name="634338" id="634338">полнота охвата энергетических объектов Республики Узбекистан;</div></div><div class="ACT_TEXT lx_elem" onmousemove="lx_mo(event,634339)"><div class="lx_elem2"><div class="lx_elem3"><span onclick="lx_sf(634339)"><img src="/img/cmt.svg" />Hujjatga taklif yuborish</span><span onclick="lx_pa(634339)"><img src="/img/vlm.svg" />Audioni tinglash</span><span onclick="lx_cl(634339)"><img src="/img/lnk.svg" />Hujjat elementidan havola olish</span></div></div><div name="634339" id="634339">применение единой системы пространственных координат и единой топографической основы;</div></div><div class="ACT_TEXT lx_elem" onmousemove="lx_mo(event,634340)"><div class="lx_elem2"><div class="lx_elem3"><span onclick="lx_sf(634340)"><img src="/img/cmt.svg" />Hujjatga taklif yuborish</span><span onclick="lx_pa(634340)"><img src="/img/vlm.svg" />Audioni tinglash</span><span onclick="lx_cl(634340)"><img src="/img/lnk.svg" />Hujjat elementidan havola olish</span></div></div><div name="634340" id="634340">единство методологии формирования кадастровой информации по всем объектам;</div></div><div class="ACT_TEXT lx_elem" onmousemove="lx_mo(event,634341)"><div class="lx_elem2"><div class="lx_elem3"><span onclick="lx_sf(634341)"><img src="/img/cmt.svg" />Hujjatga taklif yuborish</span><span onclick="lx_pa(634341)"><img src="/img/vlm.svg" />Audioni tinglash</span><span onclick="lx_cl(634341)"><img src="/img/lnk.svg" />Hujjat elementidan havola olish</span></div></div><div name="634341" id="634341">достоверность, наглядность и документальность кадастровой информации; </div></div><div class="ACT_TEXT lx_elem" onmousemove="lx_mo(event,634342)"><div class="lx_elem2"><div class="lx_elem3"><span onclick="lx_sf(634342)"><img src="/img/cmt.svg" />Hujjatga taklif yuborish</span><span onclick="lx_pa(634342)"><img src="/img/vlm.svg" />Audioni tinglash</span><span onclick="lx_cl(634342)"><img src="/img/lnk.svg" />Hujjat elementidan havola olish</span></div></div><div name="634342" id="634342">доступность кадастровой информации.</div></div><div class="COMMENT"><label id="s3934"></label><div name="edi6890104" id="edi6890104">См. <a href="/uz/docs/627324?ONDATE=30.06.2005 00#6890100">предыдущую</a> редакцию.</div></div><div class="BY_DEFAULT lx_elem" onmousemove="lx_mo(event,6890104)"><div class="lx_elem2"><div class="lx_elem3"><span onclick="lx_sf(6890104)"><img src="/img/cmt.svg" />Hujjatga taklif yuborish</span><span onclick="lx_pa(6890104)"><img src="/img/vlm.svg" />Audioni tinglash</span><span onclick="lx_cl(6890104)"><img src="/img/lnk.svg" />Hujjat elementidan havola olish</span></div></div><div name="6890104" id="6890104"></div></div><div class="ACT_TEXT lx_elem" onmousemove="lx_mo(event,6890106)"><div class="lx_elem2"><div class="lx_elem3"><span onclick="lx_sf(6890106)"><img src="/img/cmt.svg" />Hujjatga taklif yuborish</span><span onclick="lx_pa(6890106)"><img src="/img/vlm.svg" />Audioni tinglash</span><span onclick="lx_cl(6890106)"><img src="/img/lnk.svg" />Hujjat elementidan havola olish</span></div></div><div name="6890106" id="6890106">7<sup>1</sup>. Математическая основа тематических слоев ГКЭО должна соответствовать математической основе базовой картографической основы, а предоставляемые сведения должны содержаться во всемирной системе геодезических координат 1984 года (WGS-84).</div></div><div class="ACT_TEXT lx_elem" onmousemove="lx_mo(event,6890110)"><div class="lx_elem2"><div class="lx_elem3"><span onclick="lx_sf(6890110)"><img src="/img/cmt.svg" />Hujjatga taklif yuborish</span><span onclick="lx_pa(6890110)"><img src="/img/vlm.svg" />Audioni tinglash</span><span onclick="lx_cl(6890110)"><img src="/img/lnk.svg" />Hujjat elementidan havola olish</span></div></div><div name="6890110" id="6890110">7<sup>2</sup>. При формировании тематических слоев ГКЭО взаимосвязанность и смежность векторных объектов (точечная, линейная и плоская) изображается с учетом их пространственного расположения.</div></div><div class="COMMENT" style="display:none"><label id="s527"></label><div class="COMMENTLEXUZ"><img src="/image/favicon.gif" /> Комментарий LexUz</div><div name="6890113" id="6890113">Неофициальный перевод.  Пункты 7<sup>1</sup> и 7<sup>2</sup> введены <a href="/uz/docs/6240957">постановлением</a> Кабинета Министров Республики Узбекистан от 18 октября 2022 года № 610. Cм.   официальный   текст на <a href="/uz/docs/627293?ONDATE=19.10.2022 00#6257132">узбекском языке</a>.</div></div><div class="ACT_TEXT lx_elem" onmousemove="lx_mo(event,634486)"><div class="lx_elem2"><div class="lx_elem3"><span onclick="lx_sf(634486)"><img src="/img/cmt.svg" />Hujjatga taklif yuborish</span><span onclick="lx_pa(634486)"><img src="/img/vlm.svg" />Audioni tinglash</span><span onclick="lx_cl(634486)"><img src="/img/lnk.svg" />Hujjat elementidan havola olish</span></div></div><div name="634486" id="634486">8. Ведение ГКЭО обеспечивается проведением инвентаризации, учета, оценки энергетических объектов и предусматривает обязательное использование кадастровой информации государственного земельного кадастра и государственного кадастра зданий и сооружений.</div></div><div class="ACT_TEXT lx_elem" onmousemove="lx_mo(event,634488)"><div class="lx_elem2"><div class="lx_elem3"><span onclick="lx_sf(634488)"><img src="/img/cmt.svg" />Hujjatga taklif yuborish</span><span onclick="lx_pa(634488)"><img src="/img/vlm.svg" />Audioni tinglash</span><span onclick="lx_cl(634488)"><img src="/img/lnk.svg" />Hujjat elementidan havola olish</span></div></div><div name="634488" id="634488">9. Государственная регистрация прав на земельные участки, здания и сооружения, относящиеся к энергетическим объектам, осуществляется уполномоченными органами в порядке, установленном для регистрации прав на недвижимое имущество.</div></div><div class="ACT_TEXT lx_elem" onmousemove="lx_mo(event,634490)"><div class="lx_elem2"><div class="lx_elem3"><span onclick="lx_sf(634490)"><img src="/img/cmt.svg" />Hujjatga taklif yuborish</span><span onclick="lx_pa(634490)"><img src="/img/vlm.svg" />Audioni tinglash</span><span onclick="lx_cl(634490)"><img src="/img/lnk.svg" />Hujjat elementidan havola olish</span></div></div><div name="634490" id="634490">10. Земельно-кадастровая информация о земельных участках, относящихся к энергетическим объектам, передаваемая из государственного земельного кадастра в ГКЭО, должна содержать сведения о структуре земель по целевому назначению, государственной регистрации прав на земельные участки (включая сведения об имеющихся ограничениях и обременениях в использовании земель, установленных сервитутах), количестве и качестве земель.</div></div><div class="ACT_TEXT lx_elem" onmousemove="lx_mo(event,634492)"><div class="lx_elem2"><div class="lx_elem3"><span onclick="lx_sf(634492)"><img src="/img/cmt.svg" />Hujjatga taklif yuborish</span><span onclick="lx_pa(634492)"><img src="/img/vlm.svg" />Audioni tinglash</span><span onclick="lx_cl(634492)"><img src="/img/lnk.svg" />Hujjat elementidan havola olish</span></div></div><div name="634492" id="634492">11. Кадастровая информация о зданиях и сооружениях, относящихся к энергетическим объектам, передаваемая из государственного кадастра зданий и сооружений в ГКЭО, должна содержать сведения об их целевом назначении, государственной регистрации прав, основных количественных и качественных характеристиках.</div></div><div class="COMMENT"><label id="s3934"></label><div name="edi6890127" id="edi6890127">См. <a href="/uz/docs/627324?ONDATE=30.06.2005 00#634493">предыдущую</a> редакцию.</div></div><div class="BY_DEFAULT lx_elem" onmousemove="lx_mo(event,6890127)"><div class="lx_elem2"><div class="lx_elem3"><span onclick="lx_sf(6890127)"><img src="/img/cmt.svg" />Hujjatga taklif yuborish</span><span onclick="lx_pa(6890127)"><img src="/img/vlm.svg" />Audioni tinglash</span><span onclick="lx_cl(6890127)"><img src="/img/lnk.svg" />Hujjat elementidan havola olish</span></div></div><div name="6890127" id="6890127"></div></div><div class="ACT_TEXT lx_elem" onmousemove="lx_mo(event,6890132)"><div class="lx_elem2"><div class="lx_elem3"><span onclick="lx_sf(6890132)"><img src="/img/cmt.svg" />Hujjatga taklif yuborish</span><span onclick="lx_pa(6890132)"><img src="/img/vlm.svg" />Audioni tinglash</span><span onclick="lx_cl(6890132)"><img src="/img/lnk.svg" />Hujjat elementidan havola olish</span></div></div><div name="6890132" id="6890132">12. Ведение ГКЭО осуществляется посредством геоинформационной системы.</div></div><div class="COMMENT" style="display:none"><label id="s527"></label><div class="COMMENTLEXUZ"><img src="/image/favicon.gif" /> Комментарий LexUz</div><div name="6890141" id="6890141">Неофициальный перевод.    Пункт 12 в   редакции  <a href="/uz/docs/6240957">постановления</a>   Кабинета Министров Республики Узбекистан от 18 октября 2022 года № 610. Cм.   официальный   текст на <a href="/uz/docs/627293?ONDATE=19.10.2022 00#6257137">узбекском языке</a>.</div></div><div class="COMMENT"><label id="s3934"></label><div name="edi6890143" id="edi6890143">См. <a href="/uz/docs/627324?ONDATE=30.06.2005 00#634495">предыдущую</a> редакцию.</div></div><div class="BY_DEFAULT lx_elem" onmousemove="lx_mo(event,6890143)"><div class="lx_elem2"><div class="lx_elem3"><span onclick="lx_sf(6890143)"><img src="/img/cmt.svg" />Hujjatga taklif yuborish</span><span onclick="lx_pa(6890143)"><img src="/img/vlm.svg" />Audioni tinglash</span><span onclick="lx_cl(6890143)"><img src="/img/lnk.svg" />Hujjat elementidan havola olish</span></div></div><div name="6890143" id="6890143"></div></div><div class="ACT_TEXT lx_elem" onmousemove="lx_mo(event,6890144)"><div class="lx_elem2"><div class="lx_elem3"><span onclick="lx_sf(6890144)"><img src="/img/cmt.svg" />Hujjatga taklif yuborish</span><span onclick="lx_pa(6890144)"><img src="/img/vlm.svg" />Audioni tinglash</span><span onclick="lx_cl(6890144)"><img src="/img/lnk.svg" />Hujjat elementidan havola olish</span></div></div><div name="6890144" id="6890144">13. Систематизированная кадастровая информация об энергетических объектах передается в ЕСГК в режиме реального времени путем интеграции через геоинформационную систему.</div></div><div class="COMMENT" style="display:none"><label id="s527"></label><div class="COMMENTLEXUZ"><img src="/image/favicon.gif" /> Комментарий LexUz</div><div name="6890146" id="6890146">Неофициальный перевод.   Пункт 13 в  редакции   <a href="/uz/docs/6240957">постановления</a>   Кабинета Министров Республики Узбекистан от 18 октября 2022 года № 610. Cм.  официальный    текст на <a href="/uz/docs/627293?ONDATE=19.10.2022 00#6257145">узбекском языке</a>.</div></div><div class="COMMENT"><label id="s3934"></label><div name="edi6890150" id="edi6890150">См. <a href="/uz/docs/627324?ONDATE=30.06.2005 00#634497">предыдущую</a> редакцию.</div></div><div class="BY_DEFAULT lx_elem" onmousemove="lx_mo(event,6890150)"><div class="lx_elem2"><div class="lx_elem3"><span onclick="lx_sf(6890150)"><img src="/img/cmt.svg" />Hujjatga taklif yuborish</span><span onclick="lx_pa(6890150)"><img src="/img/vlm.svg" />Audioni tinglash</span><span onclick="lx_cl(6890150)"><img src="/img/lnk.svg" />Hujjat elementidan havola olish</span></div></div><div name="6890150" id="6890150"></div></div><div class="ACT_TEXT lx_elem" onmousemove="lx_mo(event,6890153)"><div class="lx_elem2"><div class="lx_elem3"><span onclick="lx_sf(6890153)"><img src="/img/cmt.svg" />Hujjatga taklif yuborish</span><span onclick="lx_pa(6890153)"><img src="/img/vlm.svg" />Audioni tinglash</span><span onclick="lx_cl(6890153)"><img src="/img/lnk.svg" />Hujjat elementidan havola olish</span></div></div><div name="6890153" id="6890153">14. Финансирование работ по созданию и ведению ГКЭО осуществляется за счет средств Министерства энергетики, акционерных обществ «Тепловые электрические станции», «Узбекгидроэнерго» и «Региональные электрические сети».</div></div><div class="COMMENT" style="display:none"><label id="s527"></label><div class="COMMENTLEXUZ"><img src="/image/favicon.gif" /> Комментарий LexUz</div><div name="6890155" id="6890155">Неофициальный перевод.    Пункт 14 в  редакции  <a href="/uz/docs/6240957">постановления</a>   Кабинета Министров Республики Узбекистан от 18 октября 2022 года № 610. Cм.   официальный   текст на <a href="/uz/docs/627293?ONDATE=19.10.2022 00#6257150">узбекском языке</a>.</div></div><div class="TEXT_HEADER_DEFAULT lx_elem" onmousemove="lx_mo(event,634499)"><div class="lx_elem2"><div class="lx_elem3"><span onclick="lx_sf(634499)"><img src="/img/cmt.svg" />Hujjatga taklif yuborish</span><span onclick="lx_pa(634499)"><img src="/img/vlm.svg" />Audioni tinglash</span><span onclick="lx_cl(634499)"><img src="/img/lnk.svg" />Hujjat elementidan havola olish</span></div></div><div name="634499" id="634499">II. Организация ведения ГКЭО</div></div><div class="COMMENT"><label id="s3934"></label><div name="edi6890163" id="edi6890163">См. <a href="/uz/docs/627324?ONDATE=30.06.2005 00#634501">предыдущую</a> редакцию.</div></div><div class="BY_DEFAULT lx_elem" onmousemove="lx_mo(event,6890163)"><div class="lx_elem2"><div class="lx_elem3"><span onclick="lx_sf(6890163)"><img src="/img/cmt.svg" />Hujjatga taklif yuborish</span><span onclick="lx_pa(6890163)"><img src="/img/vlm.svg" />Audioni tinglash</span><span onclick="lx_cl(6890163)"><img src="/img/lnk.svg" />Hujjat elementidan havola olish</span></div></div><div name="6890163" id="6890163"></div></div><div class="ACT_TEXT lx_elem" onmousemove="lx_mo(event,6890164)"><div class="lx_elem2"><div class="lx_elem3"><span onclick="lx_sf(6890164)"><img src="/img/cmt.svg" />Hujjatga taklif yuborish</span><span onclick="lx_pa(6890164)"><img src="/img/vlm.svg" />Audioni tinglash</span><span onclick="lx_cl(6890164)"><img src="/img/lnk.svg" />Hujjat elementidan havola olish</span></div></div><div name="6890164" id="6890164">15. Ведение ГКЭО осуществляется следующими структурными подразделениями Министерства энергетики:</div></div><div class="ACT_TEXT lx_elem" onmousemove="lx_mo(event,6890166)"><div class="lx_elem2"><div class="lx_elem3"><span onclick="lx_sf(6890166)"><img src="/img/cmt.svg" />Hujjatga taklif yuborish</span><span onclick="lx_pa(6890166)"><img src="/img/vlm.svg" />Audioni tinglash</span><span onclick="lx_cl(6890166)"><img src="/img/lnk.svg" />Hujjat elementidan havola olish</span></div></div><div name="6890166" id="6890166">подразделениями по созданию ГКЭО акционерных обществ «Тепловые электрические станции», «Узбекгидроэнерго» и «Региональные электрические сети».</div></div><div class="ACT_TEXT lx_elem" onmousemove="lx_mo(event,6890168)"><div class="lx_elem2"><div class="lx_elem3"><span onclick="lx_sf(6890168)"><img src="/img/cmt.svg" />Hujjatga taklif yuborish</span><span onclick="lx_pa(6890168)"><img src="/img/vlm.svg" />Audioni tinglash</span><span onclick="lx_cl(6890168)"><img src="/img/lnk.svg" />Hujjat elementidan havola olish</span></div></div><div name="6890168" id="6890168">Общее руководство работами по ведению ГКЭО осуществляется Министерством энергетики.</div></div><div class="ACT_TEXT lx_elem" onmousemove="lx_mo(event,6890172)"><div class="lx_elem2"><div class="lx_elem3"><span onclick="lx_sf(6890172)"><img src="/img/cmt.svg" />Hujjatga taklif yuborish</span><span onclick="lx_pa(6890172)"><img src="/img/vlm.svg" />Audioni tinglash</span><span onclick="lx_cl(6890172)"><img src="/img/lnk.svg" />Hujjat elementidan havola olish</span></div></div><div name="6890172" id="6890172">Методическое обеспечение ведения ГКЭО осуществляется Министерством энергетики совместно с акционерными обществами «Тепловые электрические станции», «Узбекгидроэнерго» и «Региональные электрические сети».</div></div><div class="COMMENT" style="display:none"><label id="s527"></label><div class="COMMENTLEXUZ"><img src="/image/favicon.gif" /> Комментарий LexUz</div><div name="6890182" id="6890182">Неофициальный перевод.   Пункт 15 в  редакции   <a href="/uz/docs/6240957">постановления</a>   Кабинета Министров Республики Узбекистан от 18 октября 2022 года № 610. Cм.  официальный    текст на <a href="/uz/docs/627293?ONDATE=19.10.2022 00#6257157">узбекском языке</a>.</div></div><div class="ACT_TEXT lx_elem" onmousemove="lx_mo(event,634509)"><div class="lx_elem2"><div class="lx_elem3"><span onclick="lx_sf(634509)"><img src="/img/cmt.svg" />Hujjatga taklif yuborish</span><span onclick="lx_pa(634509)"><img src="/img/vlm.svg" />Audioni tinglash</span><span onclick="lx_cl(634509)"><img src="/img/lnk.svg" />Hujjat elementidan havola olish</span></div></div><div name="634509" id="634509">16. Ведение ГКЭО осуществляется в соответствии со схемой согласно<a href="/uz/docs/627324#634542"> приложению </a>к настоящему Положению.</div></div><div class="COMMENT"><label id="s3934"></label><div name="edi6890195" id="edi6890195">См. <a href="/uz/docs/627324?ONDATE=30.06.2005 00#634510">предыдущую</a> редакцию.</div></div><div class="BY_DEFAULT lx_elem" onmousemove="lx_mo(event,6890195)"><div class="lx_elem2"><div class="lx_elem3"><span onclick="lx_sf(6890195)"><img src="/img/cmt.svg" />Hujjatga taklif yuborish</span><span onclick="lx_pa(6890195)"><img src="/img/vlm.svg" />Audioni tinglash</span><span onclick="lx_cl(6890195)"><img src="/img/lnk.svg" />Hujjat elementidan havola olish</span></div></div><div name="6890195" id="6890195"></div></div><div class="ACT_TEXT lx_elem" onmousemove="lx_mo(event,6890196)"><div class="lx_elem2"><div class="lx_elem3"><span onclick="lx_sf(6890196)"><img src="/img/cmt.svg" />Hujjatga taklif yuborish</span><span onclick="lx_pa(6890196)"><img src="/img/vlm.svg" />Audioni tinglash</span><span onclick="lx_cl(6890196)"><img src="/img/lnk.svg" />Hujjat elementidan havola olish</span></div></div><div name="6890196" id="6890196">17. Министерство энергетики совместно с акционерными обществами «Тепловые электрические станции», «Узбекгидроэнерго» и «Региональные электрические сети»:</div></div><div class="ACT_TEXT lx_elem" onmousemove="lx_mo(event,6890198)"><div class="lx_elem2"><div class="lx_elem3"><span onclick="lx_sf(6890198)"><img src="/img/cmt.svg" />Hujjatga taklif yuborish</span><span onclick="lx_pa(6890198)"><img src="/img/vlm.svg" />Audioni tinglash</span><span onclick="lx_cl(6890198)"><img src="/img/lnk.svg" />Hujjat elementidan havola olish</span></div></div><div name="6890198" id="6890198">обеспечивает внедрение и функционирование географической информационной системы (далее - ГИС) ГКЭО автоматизированной информационной системы государственного кадастра энергетических объектов;</div></div><div class="ACT_TEXT lx_elem" onmousemove="lx_mo(event,6890199)"><div class="lx_elem2"><div class="lx_elem3"><span onclick="lx_sf(6890199)"><img src="/img/cmt.svg" />Hujjatga taklif yuborish</span><span onclick="lx_pa(6890199)"><img src="/img/vlm.svg" />Audioni tinglash</span><span onclick="lx_cl(6890199)"><img src="/img/lnk.svg" />Hujjat elementidan havola olish</span></div></div><div name="6890199" id="6890199">разрабатывает структуру баз данных, осуществляет ее передачу энергетическим предприятиям, ведет контроль за правильностью заполнения баз данных;</div></div><div class="ACT_TEXT lx_elem" onmousemove="lx_mo(event,6890200)"><div class="lx_elem2"><div class="lx_elem3"><span onclick="lx_sf(6890200)"><img src="/img/cmt.svg" />Hujjatga taklif yuborish</span><span onclick="lx_pa(6890200)"><img src="/img/vlm.svg" />Audioni tinglash</span><span onclick="lx_cl(6890200)"><img src="/img/lnk.svg" />Hujjat elementidan havola olish</span></div></div><div name="6890200" id="6890200">организует обучение кадастрового персонала СКЭО работе с ГИС ГКЭО;</div></div><div class="ACT_TEXT lx_elem" onmousemove="lx_mo(event,6890201)"><div class="lx_elem2"><div class="lx_elem3"><span onclick="lx_sf(6890201)"><img src="/img/cmt.svg" />Hujjatga taklif yuborish</span><span onclick="lx_pa(6890201)"><img src="/img/vlm.svg" />Audioni tinglash</span><span onclick="lx_cl(6890201)"><img src="/img/lnk.svg" />Hujjat elementidan havola olish</span></div></div><div name="6890201" id="6890201">осуществляет систематизацию кадастровой информации, представленной СКЭО, и внесение ее в ГИС ГКЭО;</div></div><div class="ACT_TEXT lx_elem" onmousemove="lx_mo(event,6890203)"><div class="lx_elem2"><div class="lx_elem3"><span onclick="lx_sf(6890203)"><img src="/img/cmt.svg" />Hujjatga taklif yuborish</span><span onclick="lx_pa(6890203)"><img src="/img/vlm.svg" />Audioni tinglash</span><span onclick="lx_cl(6890203)"><img src="/img/lnk.svg" />Hujjat elementidan havola olish</span></div></div><div name="6890203" id="6890203">осуществляет контроль за сбором учетной и оценочной информации о новых энергетических объектах;</div></div><div class="ACT_TEXT lx_elem" onmousemove="lx_mo(event,6890204)"><div class="lx_elem2"><div class="lx_elem3"><span onclick="lx_sf(6890204)"><img src="/img/cmt.svg" />Hujjatga taklif yuborish</span><span onclick="lx_pa(6890204)"><img src="/img/vlm.svg" />Audioni tinglash</span><span onclick="lx_cl(6890204)"><img src="/img/lnk.svg" />Hujjat elementidan havola olish</span></div></div><div name="6890204" id="6890204">осуществляет оперативную передачу кадастровой информации в ЕСГК;</div></div><div class="ACT_TEXT lx_elem" onmousemove="lx_mo(event,6890205)"><div class="lx_elem2"><div class="lx_elem3"><span onclick="lx_sf(6890205)"><img src="/img/cmt.svg" />Hujjatga taklif yuborish</span><span onclick="lx_pa(6890205)"><img src="/img/vlm.svg" />Audioni tinglash</span><span onclick="lx_cl(6890205)"><img src="/img/lnk.svg" />Hujjat elementidan havola olish</span></div></div><div name="6890205" id="6890205">представляет в ЕСГК отчет о состоянии и использовании энергетических объектов Министерства энергетики в режиме реального времени через геоинформационную систему.</div></div><div class="COMMENT" style="display:none"><label id="s527"></label><div class="COMMENTLEXUZ"><img src="/image/favicon.gif" /> Комментарий LexUz</div><div name="6890206" id="6890206">Неофициальный перевод.    Пункт 17 в  редакции  <a href="/uz/docs/6240957">постановления</a>   Кабинета Министров Республики Узбекистан от 18 октября 2022 года № 610. Cм.   официальный   текст на <a href="/uz/docs/627293?ONDATE=19.10.2022 00#6257170">узбекском языке</a>.</div></div><div class="COMMENT"><label id="s3934"></label><div name="edi6890211" id="edi6890211">См. <a href="/uz/docs/627324?ONDATE=30.06.2005 00#634525">предыдущую</a> редакцию.</div></div><div class="BY_DEFAULT lx_elem" onmousemove="lx_mo(event,6890211)"><div class="lx_elem2"><div class="lx_elem3"><span onclick="lx_sf(6890211)"><img src="/img/cmt.svg" />Hujjatga taklif yuborish</span><span onclick="lx_pa(6890211)"><img src="/img/vlm.svg" />Audioni tinglash</span><span onclick="lx_cl(6890211)"><img src="/img/lnk.svg" />Hujjat elementidan havola olish</span></div></div><div name="6890211" id="6890211"></div></div><div class="ACT_TEXT lx_elem" onmousemove="lx_mo(event,6890212)"><div class="lx_elem2"><div class="lx_elem3"><span onclick="lx_sf(6890212)"><img src="/img/cmt.svg" />Hujjatga taklif yuborish</span><span onclick="lx_pa(6890212)"><img src="/img/vlm.svg" />Audioni tinglash</span><span onclick="lx_cl(6890212)"><img src="/img/lnk.svg" />Hujjat elementidan havola olish</span></div></div><div name="6890212" id="6890212">18. Акционерные общества «Тепловые электрические станции», «Узбекгидроэнерго» и «Региональные электрические сети»:</div></div><div class="ACT_TEXT lx_elem" onmousemove="lx_mo(event,6890213)"><div class="lx_elem2"><div class="lx_elem3"><span onclick="lx_sf(6890213)"><img src="/img/cmt.svg" />Hujjatga taklif yuborish</span><span onclick="lx_pa(6890213)"><img src="/img/vlm.svg" />Audioni tinglash</span><span onclick="lx_cl(6890213)"><img src="/img/lnk.svg" />Hujjat elementidan havola olish</span></div></div><div name="6890213" id="6890213">осуществляют сбор и систематизацию текущих изменений в количественном и качественном состоянии энергетических объектов, их влиянии на окружающую среду, эколого-экономической оценке;</div></div><div class="ACT_TEXT lx_elem" onmousemove="lx_mo(event,6890215)"><div class="lx_elem2"><div class="lx_elem3"><span onclick="lx_sf(6890215)"><img src="/img/cmt.svg" />Hujjatga taklif yuborish</span><span onclick="lx_pa(6890215)"><img src="/img/vlm.svg" />Audioni tinglash</span><span onclick="lx_cl(6890215)"><img src="/img/lnk.svg" />Hujjat elementidan havola olish</span></div></div><div name="6890215" id="6890215">ведут кадастровые книги энергетических объектов, заполняют базы данных и передают их в соответствующий кадастровый отдел Министерства энергетики для систематизации и введения в ГИС ГКЭО;</div></div><div class="ACT_TEXT lx_elem" onmousemove="lx_mo(event,6890217)"><div class="lx_elem2"><div class="lx_elem3"><span onclick="lx_sf(6890217)"><img src="/img/cmt.svg" />Hujjatga taklif yuborish</span><span onclick="lx_pa(6890217)"><img src="/img/vlm.svg" />Audioni tinglash</span><span onclick="lx_cl(6890217)"><img src="/img/lnk.svg" />Hujjat elementidan havola olish</span></div></div><div name="6890217" id="6890217">осуществляют постановку на учет новых энергетических объектов, осуществляют сбор учетной и оценочной информации о них.</div></div><div class="COMMENT" style="display:none"><label id="s527"></label><div class="COMMENTLEXUZ"><img src="/image/favicon.gif" /> Комментарий LexUz</div><div name="6890218" id="6890218">Неофициальный перевод.   Пункт 18 в  редакции   <a href="/uz/docs/6240957">постановления</a>   Кабинета Министров Республики Узбекистан от 18 октября 2022 года № 610. Cм.  официальный  текст на <a href="/uz/docs/627293?ONDATE=19.10.2022 00#6257186">узбекском языке</a>.</div></div><div class="COMMENT"><label id="s3934"></label><div name="edi6890221" id="edi6890221">См. <a href="/uz/docs/627324?ONDATE=30.06.2005 00#634529">предыдущую</a> редакцию.</div></div><div class="BY_DEFAULT lx_elem" onmousemove="lx_mo(event,6890221)"><div class="lx_elem2"><div class="lx_elem3"><span onclick="lx_sf(6890221)"><img src="/img/cmt.svg" />Hujjatga taklif yuborish</span><span onclick="lx_pa(6890221)"><img src="/img/vlm.svg" />Audioni tinglash</span><span onclick="lx_cl(6890221)"><img src="/img/lnk.svg" />Hujjat elementidan havola olish</span></div></div><div name="6890221" id="6890221"></div></div><div class="ACT_TEXT lx_elem" onmousemove="lx_mo(event,6890223)"><div class="lx_elem2"><div class="lx_elem3"><span onclick="lx_sf(6890223)"><img src="/img/cmt.svg" />Hujjatga taklif yuborish</span><span onclick="lx_pa(6890223)"><img src="/img/vlm.svg" />Audioni tinglash</span><span onclick="lx_cl(6890223)"><img src="/img/lnk.svg" />Hujjat elementidan havola olish</span></div></div><div name="6890223" id="6890223">19. Собственники (пользователи) энергетических объектов, функционирующих вне системы Министерства энергетики, обязаны представлять в кадастровые отделы акционерных обществ «Тепловые электрические станции», «Узбекгидроэнерго» и «Региональные электрические сети» Министерства энергетики информацию о географическом расположении, правовом статусе, количественных характеристиках и оценке кадастровых объектов, а также текущих изменениях в их состоянии.</div></div><div class="COMMENT" style="display:none"><label id="s527"></label><div class="COMMENTLEXUZ"><img src="/image/favicon.gif" /> Комментарий LexUz</div><div name="6890224" id="6890224">Неофициальный перевод.  Пункт 19 в  редакции  <a href="/uz/docs/6240957">постановления</a>   Кабинета Министров Республики Узбекистан от 18 октября 2022 года № 610. Cм.   официальный   текст на <a href="/uz/docs/627293?ONDATE=19.10.2022 00#6257192">узбекском языке</a>.</div></div><div class="TEXT_HEADER_DEFAULT lx_elem" onmousemove="lx_mo(event,634530)"><div class="lx_elem2"><div class="lx_elem3"><span onclick="lx_sf(634530)"><img src="/img/cmt.svg" />Hujjatga taklif yuborish</span><span onclick="lx_pa(634530)"><img src="/img/vlm.svg" />Audioni tinglash</span><span onclick="lx_cl(634530)"><img src="/img/lnk.svg" />Hujjat elementidan havola olish</span></div></div><div name="634530" id="634530">III. Порядок ведения ГКЭО</div></div><div class="ACT_TEXT lx_elem" onmousemove="lx_mo(event,634531)"><div class="lx_elem2"><div class="lx_elem3"><span onclick="lx_sf(634531)"><img src="/img/cmt.svg" />Hujjatga taklif yuborish</span><span onclick="lx_pa(634531)"><img src="/img/vlm.svg" />Audioni tinglash</span><span onclick="lx_cl(634531)"><img src="/img/lnk.svg" />Hujjat elementidan havola olish</span></div></div><div name="634531" id="634531">20. Ведение ГКЭО заключается в описи всех видов энергетических объектов, учете их количественных и качественных характеристик, эколого-экономической оценке объектов, а также сборе, анализе, обработке, систематизации, хранении, обновлении и предоставлении кадастровой информации заинтересованным пользователям в установленном законодательством порядке.</div></div><div class="ACT_TEXT lx_elem" onmousemove="lx_mo(event,634532)"><div class="lx_elem2"><div class="lx_elem3"><span onclick="lx_sf(634532)"><img src="/img/cmt.svg" />Hujjatga taklif yuborish</span><span onclick="lx_pa(634532)"><img src="/img/vlm.svg" />Audioni tinglash</span><span onclick="lx_cl(634532)"><img src="/img/lnk.svg" />Hujjat elementidan havola olish</span></div></div><div name="634532" id="634532">21. Опись энергетических объектов является основой для учета количественных и качественных характеристик энергетических объектов, их эколого-экономической оценки.</div></div><div class="COMMENT"><label id="s3934"></label><div name="edi6890225" id="edi6890225">См. <a href="/uz/docs/627324?ONDATE=30.06.2005 00#634533">предыдущую</a> редакцию.</div></div><div class="BY_DEFAULT lx_elem" onmousemove="lx_mo(event,6890225)"><div class="lx_elem2"><div class="lx_elem3"><span onclick="lx_sf(6890225)"><img src="/img/cmt.svg" />Hujjatga taklif yuborish</span><span onclick="lx_pa(6890225)"><img src="/img/vlm.svg" />Audioni tinglash</span><span onclick="lx_cl(6890225)"><img src="/img/lnk.svg" />Hujjat elementidan havola olish</span></div></div><div name="6890225" id="6890225"></div></div><div class="ACT_TEXT lx_elem" onmousemove="lx_mo(event,6890226)"><div class="lx_elem2"><div class="lx_elem3"><span onclick="lx_sf(6890226)"><img src="/img/cmt.svg" />Hujjatga taklif yuborish</span><span onclick="lx_pa(6890226)"><img src="/img/vlm.svg" />Audioni tinglash</span><span onclick="lx_cl(6890226)"><img src="/img/lnk.svg" />Hujjat elementidan havola olish</span></div></div><div name="6890226" id="6890226">22. Первичной описи подлежат все виды энергетических объектов. При этом фиксируются основные показатели, состав которых определяется соответствующими нормативными документами акционерных обществ «Тепловые электрические станции», «Узбекгидроэнерго» и «Региональные электрические сети» Министерства энергетики по согласованию с Агентством по кадастру при Государственном налоговом комитете Республики Узбекистан. По результатам описи составляется паспорт на каждый объект.</div></div><div class="COMMENT" style="display:none"><label id="s527"></label><div class="COMMENTLEXUZ"><img src="/image/favicon.gif" /> Комментарий LexUz</div><div name="6890227" id="6890227">Неофициальный перевод.  Пункт 22 в  редакции  <a href="/uz/docs/6240957">постановления</a>   Кабинета Министров Республики Узбекистан от 18 октября 2022 года № 610. Cм.  официальный   текст на <a href="/uz/docs/627293?ONDATE=19.10.2022 00#6257196">узбекском языке</a> .</div></div><div class="ACT_TEXT lx_elem" onmousemove="lx_mo(event,634534)"><div class="lx_elem2"><div class="lx_elem3"><span onclick="lx_sf(634534)"><img src="/img/cmt.svg" />Hujjatga taklif yuborish</span><span onclick="lx_pa(634534)"><img src="/img/vlm.svg" />Audioni tinglash</span><span onclick="lx_cl(634534)"><img src="/img/lnk.svg" />Hujjat elementidan havola olish</span></div></div><div name="634534" id="634534">23. Основной учет количественных и качественных характеристик осуществляется по каждому энергетическому объекту, который к моменту поставки на учет сдан в эксплуатацию и функционирует.</div></div><div class="ACT_TEXT lx_elem" onmousemove="lx_mo(event,634535)"><div class="lx_elem2"><div class="lx_elem3"><span onclick="lx_sf(634535)"><img src="/img/cmt.svg" />Hujjatga taklif yuborish</span><span onclick="lx_pa(634535)"><img src="/img/vlm.svg" />Audioni tinglash</span><span onclick="lx_cl(634535)"><img src="/img/lnk.svg" />Hujjat elementidan havola olish</span></div></div><div name="634535" id="634535">Дальнейшие изменения, происходящие в характеристиках энергетических объектов, фиксируются при текущем учете.</div></div><div class="COMMENT"><label id="s3934"></label><div name="edi6890235" id="edi6890235">См. <a href="/uz/docs/627324?ONDATE=30.06.2005 00#634536">предыдущую</a> редакцию.</div></div><div class="BY_DEFAULT lx_elem" onmousemove="lx_mo(event,6890235)"><div class="lx_elem2"><div class="lx_elem3"><span onclick="lx_sf(6890235)"><img src="/img/cmt.svg" />Hujjatga taklif yuborish</span><span onclick="lx_pa(6890235)"><img src="/img/vlm.svg" />Audioni tinglash</span><span onclick="lx_cl(6890235)"><img src="/img/lnk.svg" />Hujjat elementidan havola olish</span></div></div><div name="6890235" id="6890235"></div></div><div class="ACT_TEXT lx_elem" onmousemove="lx_mo(event,6890238)"><div class="lx_elem2"><div class="lx_elem3"><span onclick="lx_sf(6890238)"><img src="/img/cmt.svg" />Hujjatga taklif yuborish</span><span onclick="lx_pa(6890238)"><img src="/img/vlm.svg" />Audioni tinglash</span><span onclick="lx_cl(6890238)"><img src="/img/lnk.svg" />Hujjat elementidan havola olish</span></div></div><div name="6890238" id="6890238">24. Учет количественных и качественных характеристик энергетических объектов включает их классификацию по экономическим, технологическим и экологическим признакам, состав которых определяется нормативными документами по ведению государственного кадастра энергетических объектов.</div></div><div class="ACT_TEXT lx_elem" onmousemove="lx_mo(event,6890240)"><div class="lx_elem2"><div class="lx_elem3"><span onclick="lx_sf(6890240)"><img src="/img/cmt.svg" />Hujjatga taklif yuborish</span><span onclick="lx_pa(6890240)"><img src="/img/vlm.svg" />Audioni tinglash</span><span onclick="lx_cl(6890240)"><img src="/img/lnk.svg" />Hujjat elementidan havola olish</span></div></div><div name="6890240" id="6890240">Для учета количественных и качественных характеристик энергетических объектов акционерными обществами «Тепловые электрические станции», «Узбекгидроэнерго» и «Региональные электрические сети» Министерства энергетики по согласованию с Агентством по кадастру при Государственном налоговом комитете Республики Узбекистан разрабатываются технические параметры и форматы представления кадастровой информации.</div></div><div class="ACT_TEXT lx_elem" onmousemove="lx_mo(event,6890243)"><div class="lx_elem2"><div class="lx_elem3"><span onclick="lx_sf(6890243)"><img src="/img/cmt.svg" />Hujjatga taklif yuborish</span><span onclick="lx_pa(6890243)"><img src="/img/vlm.svg" />Audioni tinglash</span><span onclick="lx_cl(6890243)"><img src="/img/lnk.svg" />Hujjat elementidan havola olish</span></div></div><div name="6890243" id="6890243">Учетная информация заносится в кадастровую книгу предприятия и вводится в ГИС ГКЭО.</div></div><div class="COMMENT" style="display:none"><label id="s527"></label><div class="COMMENTLEXUZ"><img src="/image/favicon.gif" /> Комментарий LexUz</div><div name="6890249" id="6890249">Неофициальный перевод.    Пункт 24 в  редакции  <a href="/uz/docs/6240957">постановления</a>   Кабинета Министров Республики Узбекистан от 18 октября 2022 года № 610. Cм.  официальный   текст на <a href="/uz/docs/627293?ONDATE=19.10.2022 00#6257204">узбекском языке</a>.</div></div><div class="ACT_TEXT lx_elem" onmousemove="lx_mo(event,634539)"><div class="lx_elem2"><div class="lx_elem3"><span onclick="lx_sf(634539)"><img src="/img/cmt.svg" />Hujjatga taklif yuborish</span><span onclick="lx_pa(634539)"><img src="/img/vlm.svg" />Audioni tinglash</span><span onclick="lx_cl(634539)"><img src="/img/lnk.svg" />Hujjat elementidan havola olish</span></div></div><div name="634539" id="634539">25. Экономическая оценка энергетических объектов производится для определения стоимости каждого энергетического объекта для налогообложения, приватизации и других целей.</div></div><div class="ACT_TEXT lx_elem" onmousemove="lx_mo(event,634540)"><div class="lx_elem2"><div class="lx_elem3"><span onclick="lx_sf(634540)"><img src="/img/cmt.svg" />Hujjatga taklif yuborish</span><span onclick="lx_pa(634540)"><img src="/img/vlm.svg" />Audioni tinglash</span><span onclick="lx_cl(634540)"><img src="/img/lnk.svg" />Hujjat elementidan havola olish</span></div></div><div name="634540" id="634540">Экономическая оценка энергетических объектов производится с учетом специфики в порядке, установленном законодательством.</div></div><div class="ACT_TEXT lx_elem" onmousemove="lx_mo(event,634541)"><div class="lx_elem2"><div class="lx_elem3"><span onclick="lx_sf(634541)"><img src="/img/cmt.svg" />Hujjatga taklif yuborish</span><span onclick="lx_pa(634541)"><img src="/img/vlm.svg" />Audioni tinglash</span><span onclick="lx_cl(634541)"><img src="/img/lnk.svg" />Hujjat elementidan havola olish</span></div></div><div name="634541" id="634541">26. Ответственность за достоверность кадастровой информации об энергетических объектах несут руководители структурных подразделений ГАК «Узбекэнерго», осуществляющие ведение ГКЭО.</div></div><div class="COMMENT"><label id="s3934"></label><div name="edi6890266" id="edi6890266">См. <a href="/uz/docs/627324?ONDATE=30.06.2005 00#634542">предыдущую</a> редакцию.</div></div><div class="BY_DEFAULT lx_elem" onmousemove="lx_mo(event,6890266)"><div class="lx_elem2"><div class="lx_elem3"><span onclick="lx_sf(6890266)"><img src="/img/cmt.svg" />Hujjatga taklif yuborish</span><span onclick="lx_pa(6890266)"><img src="/img/vlm.svg" />Audioni tinglash</span><span onclick="lx_cl(6890266)"><img src="/img/lnk.svg" />Hujjat elementidan havola olish</span></div></div><div name="6890266" id="6890266"></div></div><div class="APPL_BANNER_LANDSCAPE_TITLE lx_elem" onmousemove="lx_mo(event,6890268)"><div class="lx_elem2"><div class="lx_elem3"><span onclick="lx_sf(6890268)"><img src="/img/cmt.svg" />Hujjatga taklif yuborish</span><span onclick="lx_pa(6890268)"><img src="/img/vlm.svg" />Audioni tinglash</span><span onclick="lx_cl(6890268)"><img src="/img/lnk.svg" />Hujjat elementidan havola olish</span></div></div><div name="6890268" id="6890268">ПРИЛОЖЕНИЕ<br />
к <a href="/uz/docs/627324#634215">Положению </a>о порядке ведения государственного кадастра энергетических объектов</div></div><div class="ACT_TITLE_APPL lx_elem" onmousemove="lx_mo(event,6890271)"><div class="lx_elem2"><div class="lx_elem3"><span onclick="lx_sf(6890271)"><img src="/img/cmt.svg" />Hujjatga taklif yuborish</span><span onclick="lx_pa(6890271)"><img src="/img/vlm.svg" />Audioni tinglash</span><span onclick="lx_cl(6890271)"><img src="/img/lnk.svg" />Hujjat elementidan havola olish</span></div></div><div name="6890271" id="6890271">Схема ведения государственного кадастра энергетических объектов</div></div><div class="BY_DEFAULT lx_elem" onmousemove="lx_mo(event,6890272)"><div class="lx_elem2"><div class="lx_elem3"><span onclick="lx_sf(6890272)"><img src="/img/cmt.svg" />Hujjatga taklif yuborish</span><span onclick="lx_pa(6890272)"><img src="/img/vlm.svg" />Audioni tinglash</span><span onclick="lx_cl(6890272)"><img src="/img/lnk.svg" />Hujjat elementidan havola olish</span></div></div><div name="6890272" id="6890272"></div></div><div class="TABLE_STD2 lx_elem" onmousemove="lx_mo(event,6890278)"><div class="lx_elem2"><div class="lx_elem3"><span onclick="lx_sf(6890278)"><img src="/img/cmt.svg" />Hujjatga taklif yuborish</span><span onclick="lx_pa(6890278)"><img src="/img/vlm.svg" />Audioni tinglash</span><span onclick="lx_cl(6890278)"><img src="/img/lnk.svg" />Hujjat elementidan havola olish</span></div></div><div name="6890278" id="6890278"><table align="center" class="Table" style="border-collapse:collapse" width="100%">
	<tbody>
		<tr>
			<td style="width:4%; padding:0cm 0cm 0cm 0cm">
			<p><span style="font-size:11pt"><span style="line-height:normal"><span style="text-autospace:none"><span style="font-family:Calibri,sans-serif"> </span></span></span></span></p>
			</td>
			<td style="width:4%; padding:0cm 0cm 0cm 0cm">
			<p align="center" style="text-align:center"><span style="font-size:11pt"><span style="line-height:normal"><span style="text-autospace:none"><span style="font-family:Calibri,sans-serif"> </span></span></span></span></p>
			</td>
			<td style="width:6%; padding:0cm 0cm 0cm 0cm">
			<p align="center" style="text-align:center"><span style="font-size:11pt"><span style="line-height:normal"><span style="text-autospace:none"><span style="font-family:Calibri,sans-serif"> </span></span></span></span></p>
			</td>
			<td style="width:6%; padding:0cm 0cm 0cm 0cm">
			<p align="center" style="text-align:center"><span style="font-size:11pt"><span style="line-height:normal"><span style="text-autospace:none"><span style="font-family:Calibri,sans-serif"> </span></span></span></span></p>
			</td>
			<td colspan="2" style="width:6%; padding:0cm 0cm 0cm 0cm">
			<p align="center" style="text-align:center"><span style="font-size:11pt"><span style="line-height:normal"><span style="text-autospace:none"><span style="font-family:Calibri,sans-serif"> </span></span></span></span></p>
			</td>
			<td style="width:3%; padding:0cm 0cm 0cm 0cm">
			<p align="center" style="text-align:center"><span style="font-size:11pt"><span style="line-height:normal"><span style="text-autospace:none"><span style="font-family:Calibri,sans-serif"> </span></span></span></span></p>
			</td>
			<td colspan="4" rowspan="4" style="border-bottom:1px solid black; width:34%; padding:0cm 0cm 0cm 0cm; border-top:1px solid black; border-right:1px solid black; border-left:1px solid black">
			<p align="center" style="text-align:center"><span style="font-size:11pt"><span style="line-height:normal"><span style="text-autospace:none"><span style="font-family:Calibri,sans-serif"> </span></span></span></span></p>

			<p align="center" style="text-align:center"><span style="font-size:11pt"><span style="line-height:normal"><span style="text-autospace:none"><span style="font-family:Calibri,sans-serif"><span style="font-size:10.0pt"><span style="font-family:"Times New Roman",serif">Единая система государственных кадастров</span></span></span></span></span></span></p>

			<p align="center" style="text-align:center"><span style="font-size:11pt"><span style="line-height:normal"><span style="text-autospace:none"><span style="font-family:Calibri,sans-serif"><b><span style="font-size:10.0pt"><span style="font-family:"Times New Roman",serif">(ЕСГК)</span></span></b></span></span></span></span></p>

			<p align="center" style="text-align:center"><span style="font-size:11pt"><span style="line-height:normal"><span style="text-autospace:none"><span style="font-family:Calibri,sans-serif"><span style="font-size:10.0pt"><span style="font-family:"Times New Roman",serif">(Агентство по кадастру при Государственном налоговом комитете)</span></span></span></span></span></span></p>

			<p align="center" style="text-align:center"><span style="font-size:11pt"><span style="line-height:normal"><span style="text-autospace:none"><span style="font-family:Calibri,sans-serif"> </span></span></span></span></p>
			</td>
			<td style="width:3%; padding:0cm 0cm 0cm 0cm">
			<p align="center" style="text-align:center"></p>
			</td>
			<td colspan="2" style="width:6%; padding:0cm 0cm 0cm 0cm">
			<p align="center" style="text-align:center"><span style="font-size:11pt"><span style="line-height:normal"><span style="text-autospace:none"><span style="font-family:Calibri,sans-serif"> </span></span></span></span></p>
			</td>
			<td style="width:6%; padding:0cm 0cm 0cm 0cm">
			<p align="center" style="text-align:center"><span style="font-size:11pt"><span style="line-height:normal"><span style="text-autospace:none"><span style="font-family:Calibri,sans-serif"> </span></span></span></span></p>
			</td>
			<td style="width:6%; padding:0cm 0cm 0cm 0cm">
			<p align="center" style="text-align:center"><span style="font-size:11pt"><span style="line-height:normal"><span style="text-autospace:none"><span style="font-family:Calibri,sans-serif"> </span></span></span></span></p>
			</td>
			<td colspan="2" style="width:10%; padding:0cm 0cm 0cm 0cm">
			<p align="center" style="text-align:center"><span style="font-size:11pt"><span style="line-height:normal"><span style="text-autospace:none"><span style="font-family:Calibri,sans-serif"> </span></span></span></span></p>
			</td>
			<td colspan="2" style="width:6%; padding:0cm 0cm 0cm 0cm">
			<p align="center" style="text-align:center"><span style="font-size:11pt"><span style="line-height:normal"><span style="text-autospace:none"><span style="font-family:Calibri,sans-serif"> </span></span></span></span></p>
			</td>
		</tr>
		<tr>
			<td style="width:4%; padding:0cm 0cm 0cm 0cm">
			<p align="center" style="text-align:center"><span style="font-size:11pt"><span style="line-height:normal"><span style="text-autospace:none"><span style="font-family:Calibri,sans-serif"> </span></span></span></span></p>
			</td>
			<td style="width:4%; padding:0cm 0cm 0cm 0cm">
			<p align="center" style="text-align:center"><span style="font-size:11pt"><span style="line-height:normal"><span style="text-autospace:none"><span style="font-family:Calibri,sans-serif"> </span></span></span></span></p>
			</td>
			<td style="width:6%; padding:0cm 0cm 0cm 0cm">
			<p align="center" style="text-align:center"><span style="font-size:11pt"><span style="line-height:normal"><span style="text-autospace:none"><span style="font-family:Calibri,sans-serif"> </span></span></span></span></p>
			</td>
			<td style="width:6%; padding:0cm 0cm 0cm 0cm">
			<p align="center" style="text-align:center"><span style="font-size:11pt"><span style="line-height:normal"><span style="text-autospace:none"><span style="font-family:Calibri,sans-serif"> </span></span></span></span></p>
			</td>
			<td colspan="2" style="width:6%; padding:0cm 0cm 0cm 0cm">
			<p align="center" style="text-align:center"><span style="font-size:11pt"><span style="line-height:normal"><span style="text-autospace:none"><span style="font-family:Calibri,sans-serif"> </span></span></span></span></p>
			</td>
			<td rowspan="2" style="width:3%; padding:0cm 0cm 0cm 0cm">
			<p><span style="font-size:11pt"><span style="line-height:normal"><span style="text-autospace:none"><span style="font-family:Calibri,sans-serif"><span style="font-size:10.0pt"><span style="font-family:"Times New Roman",serif">></span></span></span></span></span></span></p>
			</td>
			<td style="width:3%; padding:0cm 0cm 0cm 0cm">
			<p align="center" style="text-align:center"><span style="font-size:11pt"><span style="line-height:normal"><span style="text-autospace:none"><span style="font-family:Calibri,sans-serif"> </span></span></span></span></p>
			</td>
			<td colspan="2" style="width:6%; padding:0cm 0cm 0cm 0cm">
			<p align="center" style="text-align:center"><span style="font-size:11pt"><span style="line-height:normal"><span style="text-autospace:none"><span style="font-family:Calibri,sans-serif"> </span></span></span></span></p>
			</td>
			<td style="width:6%; padding:0cm 0cm 0cm 0cm">
			<p align="center" style="text-align:center"><span style="font-size:11pt"><span style="line-height:normal"><span style="text-autospace:none"><span style="font-family:Calibri,sans-serif"> </span></span></span></span></p>
			</td>
			<td style="width:6%; padding:0cm 0cm 0cm 0cm">
			<p align="center" style="text-align:center"><span style="font-size:11pt"><span style="line-height:normal"><span style="text-autospace:none"><span style="font-family:Calibri,sans-serif"> </span></span></span></span></p>
			</td>
			<td colspan="2" style="width:10%; padding:0cm 0cm 0cm 0cm">
			<p align="center" style="text-align:center"><span style="font-size:11pt"><span style="line-height:normal"><span style="text-autospace:none"><span style="font-family:Calibri,sans-serif"> </span></span></span></span></p>
			</td>
			<td colspan="2" style="width:6%; padding:0cm 0cm 0cm 0cm">
			<p align="center" style="text-align:center"><span style="font-size:11pt"><span style="line-height:normal"><span style="text-autospace:none"><span style="font-family:Calibri,sans-serif"> </span></span></span></span></p>
			</td>
		</tr>
		<tr>
			<td style="width:4%; padding:0cm 0cm 0cm 0cm">
			<p align="center" style="text-align:center"><span style="font-size:11pt"><span style="line-height:normal"><span style="text-autospace:none"><span style="font-family:Calibri,sans-serif"> </span></span></span></span></p>
			</td>
			<td style="width:4%; padding:0cm 0cm 0cm 0cm">
			<p align="center" style="text-align:center"><span style="font-size:11pt"><span style="line-height:normal"><span style="text-autospace:none"><span style="font-family:Calibri,sans-serif"> </span></span></span></span></p>
			</td>
			<td style="width:6%; padding:0cm 0cm 0cm 0cm">
			<p align="center" style="text-align:center"><span style="font-size:11pt"><span style="line-height:normal"><span style="text-autospace:none"><span style="font-family:Calibri,sans-serif"> </span></span></span></span></p>
			</td>
			<td style="width:6%; padding:0cm 0cm 0cm 0cm">
			<p align="center" style="text-align:center"><span style="font-size:11pt"><span style="line-height:normal"><span style="text-autospace:none"><span style="font-family:Calibri,sans-serif"> </span></span></span></span></p>
			</td>
			<td style="width:3%; padding:0cm 0cm 0cm 0cm">
			<p align="center" style="text-align:center"><span style="font-size:11pt"><span style="line-height:normal"><span style="text-autospace:none"><span style="font-family:Calibri,sans-serif"> </span></span></span></span></p>
			</td>
			<td style="border-bottom:none; width:3%; padding:0cm 0cm 0cm 0cm; border-top:1px solid black; border-right:none; border-left:1px solid black">
			<p align="center" style="text-align:center"><span style="font-size:11pt"><span style="line-height:normal"><span style="text-autospace:none"><span style="font-family:Calibri,sans-serif"> </span></span></span></span></p>
			</td>
			<td style="border-bottom:none; width:3%; padding:0cm 0cm 0cm 0cm; border-top:1px solid black; border-right:none; border-left:none">
			<p align="center" style="text-align:center"><span style="font-size:11pt"><span style="line-height:normal"><span style="text-autospace:none"><span style="font-family:Calibri,sans-serif"> </span></span></span></span></p>
			</td>
			<td colspan="2" style="border-bottom:none; width:6%; padding:0cm 0cm 0cm 0cm; border-top:1px solid black; border-right:none; border-left:none">
			<p align="center" style="text-align:center"><span style="font-size:11pt"><span style="line-height:normal"><span style="text-autospace:none"><span style="font-family:Calibri,sans-serif"> </span></span></span></span></p>
			</td>
			<td style="border-bottom:none; width:6%; padding:0cm 0cm 0cm 0cm; border-top:1px solid black; border-right:none; border-left:none">
			<p align="center" style="text-align:center"><span style="font-size:11pt"><span style="line-height:normal"><span style="text-autospace:none"><span style="font-family:Calibri,sans-serif"> </span></span></span></span></p>
			</td>
			<td style="border-bottom:none; width:6%; padding:0cm 0cm 0cm 0cm; border-top:1px solid black; border-right:none; border-left:none">
			<p align="center" style="text-align:center"><span style="font-size:11pt"><span style="line-height:normal"><span style="text-autospace:none"><span style="font-family:Calibri,sans-serif"> </span></span></span></span></p>
			</td>
			<td colspan="2" style="border-bottom:none; width:10%; padding:0cm 0cm 0cm 0cm; border-top:1px solid black; border-right:none; border-left:none">
			<p align="center" style="text-align:center"></p>
			</td>
			<td style="border-bottom:none; width:3%; padding:0cm 0cm 0cm 0cm; border-top:1px solid black; border-right:1px solid black; border-left:none">
			<p align="center" style="text-align:center"><span style="font-size:11pt"><span style="line-height:normal"><span style="text-autospace:none"><span style="font-family:Calibri,sans-serif"><b><span style="font-size:10.0pt"><span style="font-family:"Times New Roman",serif">7</span></span></b></span></span></span></span></p>
			</td>
			<td style="width:3%; padding:0cm 0cm 0cm 0cm">
			<p align="center" style="text-align:center"><span style="font-size:11pt"><span style="line-height:normal"><span style="text-autospace:none"><span style="font-family:Calibri,sans-serif"> </span></span></span></span></p>
			</td>
		</tr>
		<tr>
			<td style="width:4%; padding:0cm 0cm 0cm 0cm">
			<p align="center" style="text-align:center"><span style="font-size:11pt"><span style="line-height:normal"><span style="text-autospace:none"><span style="font-family:Calibri,sans-serif"> </span></span></span></span></p>
			</td>
			<td style="width:4%; padding:0cm 0cm 0cm 0cm">
			<p align="center" style="text-align:center"><span style="font-size:11pt"><span style="line-height:normal"><span style="text-autospace:none"><span style="font-family:Calibri,sans-serif"> </span></span></span></span></p>
			</td>
			<td style="width:6%; padding:0cm 0cm 0cm 0cm">
			<p align="center" style="text-align:center"><span style="font-size:11pt"><span style="line-height:normal"><span style="text-autospace:none"><span style="font-family:Calibri,sans-serif"> </span></span></span></span></p>
			</td>
			<td style="width:6%; padding:0cm 0cm 0cm 0cm">
			<p align="center" style="text-align:center"><span style="font-size:11pt"><span style="line-height:normal"><span style="text-autospace:none"><span style="font-family:Calibri,sans-serif"> </span></span></span></span></p>
			</td>
			<td style="width:3%; padding:0cm 0cm 0cm 0cm">
			<p align="center" style="text-align:center"></p>
			</td>
			<td style="border-bottom:none; width:3%; padding:0cm 0cm 0cm 0cm; border-top:none; border-right:none; border-left:1px solid black">
			<p align="center" style="text-align:center"></p>
			</td>
			<td style="width:3%; padding:0cm 0cm 0cm 0cm">
			<p align="center" style="text-align:center"><span style="font-size:11pt"><span style="line-height:normal"><span style="text-autospace:none"><span style="font-family:Calibri,sans-serif"> </span></span></span></span></p>
			</td>
			<td style="width:3%; padding:0cm 0cm 0cm 0cm">
			<p align="center" style="text-align:center"><span style="font-size:11pt"><span style="line-height:normal"><span style="text-autospace:none"><span style="font-family:Calibri,sans-serif"> </span></span></span></span></p>
			</td>
			<td colspan="2" style="width:6%; padding:0cm 0cm 0cm 0cm">
			<p align="center" style="text-align:center"><span style="font-size:11pt"><span style="line-height:normal"><span style="text-autospace:none"><span style="font-family:Calibri,sans-serif"> </span></span></span></span></p>
			</td>
			<td style="width:6%; padding:0cm 0cm 0cm 0cm">
			<p align="center" style="text-align:center"><span style="font-size:11pt"><span style="line-height:normal"><span style="text-autospace:none"><span style="font-family:Calibri,sans-serif"> </span></span></span></span></p>
			</td>
			<td style="width:6%; padding:0cm 0cm 0cm 0cm">
			<p align="center" style="text-align:center"><span style="font-size:11pt"><span style="line-height:normal"><span style="text-autospace:none"><span style="font-family:Calibri,sans-serif"> </span></span></span></span></p>
			</td>
			<td colspan="2" style="width:10%; padding:0cm 0cm 0cm 0cm">
			<p align="center" style="text-align:center"><span style="font-size:11pt"><span style="line-height:normal"><span style="text-autospace:none"><span style="font-family:Calibri,sans-serif"> </span></span></span></span></p>
			</td>
			<td style="border-bottom:none; width:3%; padding:0cm 0cm 0cm 0cm; border-top:none; border-right:1px solid black; border-left:none">
			<p align="center" style="text-align:center"></p>
			</td>
			<td style="width:3%; padding:0cm 0cm 0cm 0cm">
			<p align="center" style="text-align:center"><span style="font-size:11pt"><span style="line-height:normal"><span style="text-autospace:none"><span style="font-family:Calibri,sans-serif"> </span></span></span></span></p>
			</td>
		</tr>
		<tr>
			<td style="width:4%; padding:0cm 0cm 0cm 0cm">
			<p align="center" style="text-align:center"><span style="font-size:11pt"><span style="line-height:normal"><span style="text-autospace:none"><span style="font-family:Calibri,sans-serif"> </span></span></span></span></p>
			</td>
			<td style="width:4%; padding:0cm 0cm 0cm 0cm">
			<p align="center" style="text-align:center"><span style="font-size:11pt"><span style="line-height:normal"><span style="text-autospace:none"><span style="font-family:Calibri,sans-serif"> </span></span></span></span></p>
			</td>
			<td style="width:6%; padding:0cm 0cm 0cm 0cm">
			<p align="center" style="text-align:center"><span style="font-size:11pt"><span style="line-height:normal"><span style="text-autospace:none"><span style="font-family:Calibri,sans-serif"> </span></span></span></span></p>
			</td>
			<td style="width:6%; padding:0cm 0cm 0cm 0cm">
			<p align="center" style="text-align:center"><span style="font-size:11pt"><span style="line-height:normal"><span style="text-autospace:none"><span style="font-family:Calibri,sans-serif"> </span></span></span></span></p>
			</td>
			<td style="width:3%; padding:0cm 0cm 0cm 0cm">
			<p align="center" style="text-align:center"><span style="font-size:11pt"><span style="line-height:normal"><span style="text-autospace:none"><span style="font-family:Calibri,sans-serif"> </span></span></span></span></p>
			</td>
			<td style="border-bottom:1px solid black; width:3%; padding:0cm 0cm 0cm 0cm; border-top:none; border-right:none; border-left:1px solid black">
			<p align="center" style="text-align:center"><span style="font-size:11pt"><span style="line-height:normal"><span style="text-autospace:none"><span style="font-family:Calibri,sans-serif"><b><span style="font-size:10.0pt"><span style="font-family:"Times New Roman",serif">4</span></span></b></span></span></span></span></p>
			</td>
			<td style="border-bottom:1px solid black; width:3%; padding:0cm 0cm 0cm 0cm; border-top:none; border-right:none; border-left:none">
			<p align="center" style="text-align:center"></p>
			</td>
			<td style="border-bottom:1px solid black; width:10%; padding:0cm 0cm 0cm 0cm; border-top:none; border-right:none; border-left:none">
			<p align="center" style="text-align:center"></p>
			</td>
			<td style="width:6%; padding:0cm 0cm 0cm 0cm">
			<p align="center" style="text-align:center"></p>
			</td>
			<td style="width:6%; padding:0cm 0cm 0cm 0cm">
			<p align="center" style="text-align:center"><span style="font-size:11pt"><span style="line-height:normal"><span style="text-autospace:none"><span style="font-family:Calibri,sans-serif"> </span></span></span></span></p>
			</td>
			<td style="border-bottom:none; width:12%; padding:0cm 0cm 0cm 0cm; border-top:none; border-right:none; border-left:1px solid black">
			<p align="center" style="text-align:center"><span style="font-size:11pt"><span style="line-height:normal"><span style="text-autospace:none"><span style="font-family:Calibri,sans-serif"> </span></span></span></span></p>
			</td>
			<td style="width:3%; padding:0cm 0cm 0cm 0cm">
			<p align="center" style="text-align:center"></p>
			</td>
			<td colspan="2" style="width:6%; padding:0cm 0cm 0cm 0cm">
			<p align="center" style="text-align:center"><span style="font-size:11pt"><span style="line-height:normal"><span style="text-autospace:none"><span style="font-family:Calibri,sans-serif"> </span></span></span></span></p>
			</td>
			<td style="width:6%; padding:0cm 0cm 0cm 0cm">
			<p align="center" style="text-align:center"><span style="font-size:11pt"><span style="line-height:normal"><span style="text-autospace:none"><span style="font-family:Calibri,sans-serif"> </span></span></span></span></p>
			</td>
			<td style="width:6%; padding:0cm 0cm 0cm 0cm">
			<p align="center" style="text-align:center"></p>
			</td>
			<td colspan="2" style="width:10%; padding:0cm 0cm 0cm 0cm">
			<p align="center" style="text-align:center"><span style="font-size:11pt"><span style="line-height:normal"><span style="text-autospace:none"><span style="font-family:Calibri,sans-serif"> </span></span></span></span></p>
			</td>
			<td style="border-bottom:none; width:3%; padding:0cm 0cm 0cm 0cm; border-top:none; border-right:1px solid black; border-left:none">
			<p align="center" style="text-align:center"></p>
			</td>
			<td style="width:3%; padding:0cm 0cm 0cm 0cm">
			<p align="center" style="text-align:center"><span style="font-size:11pt"><span style="line-height:normal"><span style="text-autospace:none"><span style="font-family:Calibri,sans-serif"> </span></span></span></span></p>
			</td>
		</tr>
		<tr>
			<td style="width:4%; padding:0cm 0cm 0cm 0cm">
			<p align="center" style="text-align:center"><span style="font-size:11pt"><span style="line-height:normal"><span style="text-autospace:none"><span style="font-family:Calibri,sans-serif"> </span></span></span></span></p>
			</td>
			<td style="width:4%; padding:0cm 0cm 0cm 0cm">
			<p align="center" style="text-align:center"><span style="font-size:11pt"><span style="line-height:normal"><span style="text-autospace:none"><span style="font-family:Calibri,sans-serif"> </span></span></span></span></p>
			</td>
			<td style="width:6%; padding:0cm 0cm 0cm 0cm">
			<p align="center" style="text-align:center"><span style="font-size:11pt"><span style="line-height:normal"><span style="text-autospace:none"><span style="font-family:Calibri,sans-serif"> </span></span></span></span></p>
			</td>
			<td style="width:6%; padding:0cm 0cm 0cm 0cm">
			<p align="center" style="text-align:center"><span style="font-size:11pt"><span style="line-height:normal"><span style="text-autospace:none"><span style="font-family:Calibri,sans-serif"> </span></span></span></span></p>
			</td>
			<td colspan="2" style="width:6%; padding:0cm 0cm 0cm 0cm">
			<p align="center" style="text-align:center"><span style="font-size:11pt"><span style="line-height:normal"><span style="text-autospace:none"><span style="font-family:Calibri,sans-serif"> </span></span></span></span></p>
			</td>
			<td style="width:3%; padding:0cm 0cm 0cm 0cm">
			<p align="center" style="text-align:center"><span style="font-size:11pt"><span style="line-height:normal"><span style="text-autospace:none"><span style="font-family:Calibri,sans-serif"> </span></span></span></span></p>
			</td>
			<td style="border-bottom:none; width:10%; padding:0cm 0cm 0cm 0cm; border-top:none; border-right:1px solid black; border-left:none">
			<p align="center" style="text-align:center"><span style="font-size:11pt"><span style="line-height:normal"><span style="text-autospace:none"><span style="font-family:Calibri,sans-serif"> </span></span></span></span></p>
			</td>
			<td style="width:6%; padding:0cm 0cm 0cm 0cm">
			<p align="center" style="text-align:center"><span style="font-size:11pt"><span style="line-height:normal"><span style="text-autospace:none"><span style="font-family:Calibri,sans-serif"> </span></span></span></span></p>
			</td>
			<td style="width:6%; padding:0cm 0cm 0cm 0cm">
			<p align="right" style="text-align:right"><span style="font-size:11pt"><span style="line-height:normal"><span style="text-autospace:none"><span style="font-family:Calibri,sans-serif"> </span></span></span></span></p>
			</td>
			<td style="border-bottom:none; width:12%; padding:0cm 0cm 0cm 0cm; border-top:1px solid black; border-right:none; border-left:none">
			<p align="right" style="text-align:right"></p>
			</td>
			<td style="border-bottom:none; width:3%; padding:0cm 0cm 0cm 0cm; border-top:1px solid black; border-right:none; border-left:none">
			<p align="right" style="text-align:right"></p>
			</td>
			<td style="border-bottom:none; width:3%; padding:0cm 0cm 0cm 0cm; border-top:1px solid black; border-right:1px solid black; border-left:none">
			<p align="center" style="text-align:center"><span style="font-size:11pt"><span style="line-height:normal"><span style="text-autospace:none"><span style="font-family:Calibri,sans-serif"><b><span style="font-size:10.0pt"><span style="font-family:"Times New Roman",serif">5</span></span></b></span></span></span></span></p>
			</td>
			<td style="width:3%; padding:0cm 0cm 0cm 0cm">
			<p align="center" style="text-align:center"></p>
			</td>
			<td style="width:6%; padding:0cm 0cm 0cm 0cm">
			<p align="center" style="text-align:center"><span style="font-size:11pt"><span style="line-height:normal"><span style="text-autospace:none"><span style="font-family:Calibri,sans-serif"> </span></span></span></span></p>
			</td>
			<td style="width:6%; padding:0cm 0cm 0cm 0cm">
			<p align="center" style="text-align:center"></p>
			</td>
			<td colspan="2" style="width:10%; padding:0cm 0cm 0cm 0cm">
			<p align="center" style="text-align:center"><span style="font-size:11pt"><span style="line-height:normal"><span style="text-autospace:none"><span style="font-family:Calibri,sans-serif"> </span></span></span></span></p>
			</td>
			<td style="border-bottom:none; width:3%; padding:0cm 0cm 0cm 0cm; border-top:none; border-right:1px solid black; border-left:none">
			<p align="center" style="text-align:center"></p>
			</td>
			<td style="width:3%; padding:0cm 0cm 0cm 0cm">
			<p align="center" style="text-align:center"><span style="font-size:11pt"><span style="line-height:normal"><span style="text-autospace:none"><span style="font-family:Calibri,sans-serif"> </span></span></span></span></p>
			</td>
		</tr>
		<tr>
			<td colspan="4" rowspan="6" style="border-bottom:1px solid black; width:20%; padding:0cm 0cm 0cm 0cm; border-top:1px solid black; border-right:1px solid black; border-left:1px solid black">
			<p align="center" style="text-align:center"><span style="font-size:11pt"><span style="line-height:normal"><span style="text-autospace:none"><span style="font-family:Calibri,sans-serif"><b><span style="font-size:10.0pt"><span style="font-family:"Times New Roman",serif">Государственный земельный кадастр</span></span></b></span></span></span></span></p>

			<p align="center" style="text-align:center"><span style="font-size:11pt"><span style="line-height:normal"><span style="text-autospace:none"><span style="font-family:Calibri,sans-serif"><b><span style="font-size:10.0pt"><span style="font-family:"Times New Roman",serif">Государственный кадастр зданий и сооружений</span></span></b></span></span></span></span></p>
			</td>
			<td colspan="2" style="width:6%; padding:0cm 0cm 0cm 0cm">
			<p align="center" style="text-align:center"><span style="font-size:11pt"><span style="line-height:normal"><span style="text-autospace:none"><span style="font-family:Calibri,sans-serif"> </span></span></span></span></p>
			</td>
			<td style="width:3%; padding:0cm 0cm 0cm 0cm">
			<p align="center" style="text-align:center"><span style="font-size:11pt"><span style="line-height:normal"><span style="text-autospace:none"><span style="font-family:Calibri,sans-serif"> </span></span></span></span></p>
			</td>
			<td colspan="4" rowspan="6" style="border-bottom:1px solid black; width:34%; padding:0cm 0cm 0cm 0cm; border-top:1px solid black; border-right:1px solid black; border-left:1px solid black">
			<p align="center" style="text-align:center"><span style="font-size:11pt"><span style="line-height:normal"><span style="text-autospace:none"><span style="font-family:Calibri,sans-serif"><span style="font-size:10.0pt"><span style="font-family:"Times New Roman",serif">Государственный кадастр энергетических объектов</span></span></span></span></span></span></p>

			<p align="center" style="text-align:center"><span style="font-size:11pt"><span style="line-height:normal"><span style="text-autospace:none"><span style="font-family:Calibri,sans-serif"><b><span style="font-size:10.0pt"><span style="font-family:"Times New Roman",serif">(ГКЭО)</span></span></b></span></span></span></span></p>

			<p align="center" style="text-align:center"><span style="font-size:11pt"><span style="line-height:normal"><span style="text-autospace:none"><span style="font-family:Calibri,sans-serif"><span style="font-size:10.0pt"><span style="font-family:"Times New Roman",serif">(Служба кадастра энергетических объектов Министерства энергетики (СКЭО))</span></span></span></span></span></span></p>
			</td>
			<td style="width:3%; padding:0cm 0cm 0cm 0cm">
			<p align="center" style="text-align:center"><span style="font-size:11pt"><span style="line-height:normal"><span style="text-autospace:none"><span style="font-family:Calibri,sans-serif"> </span></span></span></span></p>
			</td>
			<td style="border-bottom:none; width:3%; padding:0cm 0cm 0cm 0cm; border-top:none; border-right:1px solid black; border-left:none">
			<p align="center" style="text-align:center"></p>
			</td>
			<td style="width:3%; padding:0cm 0cm 0cm 0cm">
			<p align="center" style="text-align:center"></p>
			</td>
			<td colspan="3" rowspan="6" style="border-bottom:1px solid black; width:19%; padding:0cm 0cm 0cm 0cm; border-top:1px solid black; border-right:1px solid black; border-left:1px solid black">
			<p align="center" style="text-align:center"><span style="font-size:11pt"><span style="line-height:normal"><span style="text-autospace:none"><span style="font-family:Calibri,sans-serif"><b><span style="font-size:10.0pt"><span style="font-family:"Times New Roman",serif">Пользователи</span></span></b></span></span></span></span></p>
			</td>
			<td style="width:3%; padding:0cm 0cm 0cm 0cm">
			<p align="center" style="text-align:center"><span style="font-size:11pt"><span style="line-height:normal"><span style="text-autospace:none"><span style="font-family:Calibri,sans-serif"> </span></span></span></span></p>
			</td>
			<td style="border-bottom:none; width:3%; padding:0cm 0cm 0cm 0cm; border-top:none; border-right:1px solid black; border-left:none">
			<p align="center" style="text-align:center"></p>
			</td>
			<td style="width:3%; padding:0cm 0cm 0cm 0cm">
			<p align="center" style="text-align:center"><span style="font-size:11pt"><span style="line-height:normal"><span style="text-autospace:none"><span style="font-family:Calibri,sans-serif"> </span></span></span></span></p>
			</td>
		</tr>
		<tr>
			<td colspan="2" style="width:6%; padding:0cm 0cm 0cm 0cm">
			<p><span style="font-size:11pt"><span style="line-height:normal"><span style="text-autospace:none"><span style="font-family:Calibri,sans-serif"> </span></span></span></span></p>
			</td>
			<td style="width:3%; padding:0cm 0cm 0cm 0cm">
			<p align="center" style="text-align:center"><span style="font-size:11pt"><span style="line-height:normal"><span style="text-autospace:none"><span style="font-family:Calibri,sans-serif"> </span></span></span></span></p>
			</td>
			<td rowspan="2" style="width:3%; padding:0cm 0cm 0cm 0cm">
			<p align="right" style="text-align:right"><span style="font-size:11pt"><span style="line-height:normal"><span style="text-autospace:none"><span style="font-family:Calibri,sans-serif"><span style="font-size:10.0pt"><span style="font-family:"Times New Roman",serif"><</span></span></span></span></span></span></p>
			</td>
			<td style="border-bottom:1px solid black; width:3%; padding:0cm 0cm 0cm 0cm; border-top:none; border-right:1px solid black; border-left:none">
			<p align="center" style="text-align:center"><span style="font-size:11pt"><span style="line-height:normal"><span style="text-autospace:none"><span style="font-family:Calibri,sans-serif"> </span></span></span></span></p>
			</td>
			<td style="width:3%; padding:0cm 0cm 0cm 0cm">
			<p align="center" style="text-align:center"><span style="font-size:11pt"><span style="line-height:normal"><span style="text-autospace:none"><span style="font-family:Calibri,sans-serif"> </span></span></span></span></p>
			</td>
			<td style="width:3%; padding:0cm 0cm 0cm 0cm">
			<p align="center" style="text-align:center"><span style="font-size:11pt"><span style="line-height:normal"><span style="text-autospace:none"><span style="font-family:Calibri,sans-serif"> </span></span></span></span></p>
			</td>
			<td rowspan="2" style="border-bottom:1px solid black; width:3%; padding:0cm 0cm 0cm 0cm; border-top:none; border-right:1px solid black; border-left:none">
			<p align="center" style="text-align:center"></p>
			</td>
			<td style="width:3%; padding:0cm 0cm 0cm 0cm">
			<p align="center" style="text-align:center"><span style="font-size:11pt"><span style="line-height:normal"><span style="text-autospace:none"><span style="font-family:Calibri,sans-serif"> </span></span></span></span></p>
			</td>
		</tr>
		<tr>
			<td colspan="2" style="width:6%; padding:0cm 0cm 0cm 0cm">
			<p></p>
			</td>
			<td rowspan="2" style="width:3%; padding:0cm 0cm 0cm 0cm">
			<p><span style="font-size:11pt"><span style="line-height:normal"><span style="text-autospace:none"><span style="font-family:Calibri,sans-serif"><span style="font-size:10.0pt"><span style="font-family:"Times New Roman",serif">></span></span></span></span></span></span></p>
			</td>
			<td style="width:3%; padding:0cm 0cm 0cm 0cm">
			<p align="center" style="text-align:center"><span style="font-size:11pt"><span style="line-height:normal"><span style="text-autospace:none"><span style="font-family:Calibri,sans-serif"> </span></span></span></span></p>
			</td>
			<td style="width:3%; padding:0cm 0cm 0cm 0cm">
			<p align="center" style="text-align:center"><span style="font-size:11pt"><span style="line-height:normal"><span style="text-autospace:none"><span style="font-family:Calibri,sans-serif"> </span></span></span></span></p>
			</td>
			<td rowspan="2" style="width:3%; padding:0cm 0cm 0cm 0cm">
			<p align="right" style="text-align:right"><span style="font-size:11pt"><span style="line-height:normal"><span style="text-autospace:none"><span style="font-family:Calibri,sans-serif"><span style="font-size:10.0pt"><span style="font-family:"Times New Roman",serif"><</span></span></span></span></span></span></p>
			</td>
			<td style="border-bottom:none; width:3%; padding:0cm 0cm 0cm 0cm; border-top:none; border-right:none; border-left:none">
			<p align="center" style="text-align:center"><span style="font-size:11pt"><span style="line-height:normal"><span style="text-autospace:none"><span style="font-family:Calibri,sans-serif"> </span></span></span></span></p>
			</td>
		</tr>
		<tr>
			<td colspan="2" style="border-bottom:none; width:6%; padding:0cm 0cm 0cm 0cm; border-top:1px solid black; border-right:none; border-left:none">
			<p align="center" style="text-align:center"><span style="font-size:11pt"><span style="line-height:normal"><span style="text-autospace:none"><span style="font-family:Calibri,sans-serif"><b><span style="font-size:10.0pt"><span style="font-family:"Times New Roman",serif">3</span></span></b></span></span></span></span></p>
			</td>
			<td style="width:3%; padding:0cm 0cm 0cm 0cm">
			<p align="center" style="text-align:center"><span style="font-size:11pt"><span style="line-height:normal"><span style="text-autospace:none"><span style="font-family:Calibri,sans-serif"> </span></span></span></span></p>
			</td>
			<td style="width:3%; padding:0cm 0cm 0cm 0cm">
			<p align="center" style="text-align:center"></p>
			</td>
			<td style="width:3%; padding:0cm 0cm 0cm 0cm">
			<p align="center" style="text-align:center"></p>
			</td>
			<td style="border-bottom:none; width:3%; padding:0cm 0cm 0cm 0cm; border-top:none; border-right:none; border-left:none">
			<p align="center" style="text-align:center"></p>
			</td>
			<td style="width:3%; padding:0cm 0cm 0cm 0cm">
			<p align="center" style="text-align:center"><span style="font-size:11pt"><span style="line-height:normal"><span style="text-autospace:none"><span style="font-family:Calibri,sans-serif"> </span></span></span></span></p>
			</td>
		</tr>
		<tr>
			<td style="width:3%; padding:0cm 0cm 0cm 0cm">
			<p><span style="font-size:11pt"><span style="line-height:normal"><span style="text-autospace:none"><span style="font-family:Calibri,sans-serif"> </span></span></span></span></p>
			</td>
			<td style="width:3%; padding:0cm 0cm 0cm 0cm">
			<p><span style="font-size:11pt"><span style="line-height:normal"><span style="text-autospace:none"><span style="font-family:Calibri,sans-serif"> </span></span></span></span></p>
			</td>
			<td rowspan="2" style="width:3%; padding:0cm 0cm 0cm 0cm">
			<p><span style="font-size:11pt"><span style="line-height:normal"><span style="text-autospace:none"><span style="font-family:Calibri,sans-serif"><span style="font-size:10.0pt"><span style="font-family:"Times New Roman",serif">></span></span></span></span></span></span></p>
			</td>
			<td style="width:3%; padding:0cm 0cm 0cm 0cm">
			<p align="center" style="text-align:center"><span style="font-size:11pt"><span style="line-height:normal"><span style="text-autospace:none"><span style="font-family:Calibri,sans-serif"> </span></span></span></span></p>
			</td>
			<td style="width:3%; padding:0cm 0cm 0cm 0cm">
			<p align="center" style="text-align:center"></p>
			</td>
			<td style="width:3%; padding:0cm 0cm 0cm 0cm">
			<p align="center" style="text-align:center"></p>
			</td>
			<td style="width:3%; padding:0cm 0cm 0cm 0cm">
			<p align="center" style="text-align:center"></p>
			</td>
			<td colspan="2" style="width:6%; padding:0cm 0cm 0cm 0cm">
			<p align="center" style="text-align:center"><span style="font-size:11pt"><span style="line-height:normal"><span style="text-autospace:none"><span style="font-family:Calibri,sans-serif"> </span></span></span></span></p>
			</td>
		</tr>
		<tr>
			<td style="width:3%; padding:0cm 0cm 0cm 0cm">
			<p></p>
			</td>
			<td style="border-bottom:none; width:3%; padding:0cm 0cm 0cm 0cm; border-top:1px solid black; border-right:none; border-left:1px solid black">
			<p></p>
			</td>
			<td style="width:3%; padding:0cm 0cm 0cm 0cm">
			<p align="center" style="text-align:center"><span style="font-size:11pt"><span style="line-height:normal"><span style="text-autospace:none"><span style="font-family:Calibri,sans-serif"> </span></span></span></span></p>
			</td>
			<td style="width:3%; padding:0cm 0cm 0cm 0cm">
			<p align="center" style="text-align:center"></p>
			</td>
			<td style="width:3%; padding:0cm 0cm 0cm 0cm">
			<p align="center" style="text-align:center"></p>
			</td>
			<td style="width:3%; padding:0cm 0cm 0cm 0cm">
			<p align="center" style="text-align:center"></p>
			</td>
			<td colspan="2" style="width:6%; padding:0cm 0cm 0cm 0cm">
			<p align="center" style="text-align:center"><span style="font-size:11pt"><span style="line-height:normal"><span style="text-autospace:none"><span style="font-family:Calibri,sans-serif"> </span></span></span></span></p>
			</td>
		</tr>
		<tr>
			<td style="width:4%; padding:0cm 0cm 0cm 0cm">
			<p align="center" style="text-align:center"><span style="font-size:11pt"><span style="line-height:normal"><span style="text-autospace:none"><span style="font-family:Calibri,sans-serif"> </span></span></span></span></p>
			</td>
			<td style="width:4%; padding:0cm 0cm 0cm 0cm">
			<p align="center" style="text-align:center"><span style="font-size:11pt"><span style="line-height:normal"><span style="text-autospace:none"><span style="font-family:Calibri,sans-serif"> </span></span></span></span></p>
			</td>
			<td style="width:6%; padding:0cm 0cm 0cm 0cm">
			<p align="center" style="text-align:center"><span style="font-size:11pt"><span style="line-height:normal"><span style="text-autospace:none"><span style="font-family:Calibri,sans-serif"> </span></span></span></span></p>
			</td>
			<td style="width:6%; padding:0cm 0cm 0cm 0cm">
			<p align="center" style="text-align:center"><span style="font-size:11pt"><span style="line-height:normal"><span style="text-autospace:none"><span style="font-family:Calibri,sans-serif"> </span></span></span></span></p>
			</td>
			<td style="width:3%; padding:0cm 0cm 0cm 0cm">
			<p align="center" style="text-align:center"><span style="font-size:11pt"><span style="line-height:normal"><span style="text-autospace:none"><span style="font-family:Calibri,sans-serif"> </span></span></span></span></p>
			</td>
			<td style="border-bottom:1px solid black; width:3%; padding:0cm 0cm 0cm 0cm; border-top:none; border-right:none; border-left:1px solid black">
			<p align="center" style="text-align:center"><span style="font-size:11pt"><span style="line-height:normal"><span style="text-autospace:none"><span style="font-family:Calibri,sans-serif"><b><span style="font-size:10.0pt"><span style="font-family:"Times New Roman",serif">2</span></span></b></span></span></span></span></p>
			</td>
			<td style="border-bottom:1px solid black; width:3%; padding:0cm 0cm 0cm 0cm; border-top:none; border-right:none; border-left:none">
			<p align="center" style="text-align:center"></p>
			</td>
			<td style="border-bottom:1px solid black; width:10%; padding:0cm 0cm 0cm 0cm; border-top:none; border-right:none; border-left:none">
			<p align="center" style="text-align:center"></p>
			</td>
			<td style="width:6%; padding:0cm 0cm 0cm 0cm">
			<p align="center" style="text-align:center"></p>
			</td>
			<td style="width:6%; padding:0cm 0cm 0cm 0cm">
			<p align="center" style="text-align:center"><span style="font-size:11pt"><span style="line-height:normal"><span style="text-autospace:none"><span style="font-family:Calibri,sans-serif"> </span></span></span></span></p>
			</td>
			<td style="border-bottom:none; width:12%; padding:0cm 0cm 0cm 0cm; border-top:none; border-right:none; border-left:1px solid black">
			<p align="center" style="text-align:center"><span style="font-size:11pt"><span style="line-height:normal"><span style="text-autospace:none"><span style="font-family:Calibri,sans-serif"> </span></span></span></span></p>
			</td>
			<td style="width:3%; padding:0cm 0cm 0cm 0cm">
			<p align="center" style="text-align:center"></p>
			</td>
			<td style="width:3%; padding:0cm 0cm 0cm 0cm">
			<p align="center" style="text-align:center"><span style="font-size:11pt"><span style="line-height:normal"><span style="text-autospace:none"><span style="font-family:Calibri,sans-serif"> </span></span></span></span></p>
			</td>
			<td style="width:3%; padding:0cm 0cm 0cm 0cm">
			<p align="center" style="text-align:center"></p>
			</td>
			<td style="width:6%; padding:0cm 0cm 0cm 0cm">
			<p align="center" style="text-align:center"><span style="font-size:11pt"><span style="line-height:normal"><span style="text-autospace:none"><span style="font-family:Calibri,sans-serif"> </span></span></span></span></p>
			</td>
			<td style="width:6%; padding:0cm 0cm 0cm 0cm">
			<p align="center" style="text-align:center"><span style="font-size:11pt"><span style="line-height:normal"><span style="text-autospace:none"><span style="font-family:Calibri,sans-serif"> </span></span></span></span></p>
			</td>
			<td colspan="2" style="width:10%; padding:0cm 0cm 0cm 0cm">
			<p align="center" style="text-align:center"><span style="font-size:11pt"><span style="line-height:normal"><span style="text-autospace:none"><span style="font-family:Calibri,sans-serif"> </span></span></span></span></p>
			</td>
			<td colspan="2" style="width:6%; padding:0cm 0cm 0cm 0cm">
			<p align="center" style="text-align:center"><span style="font-size:11pt"><span style="line-height:normal"><span style="text-autospace:none"><span style="font-family:Calibri,sans-serif"> </span></span></span></span></p>
			</td>
		</tr>
		<tr>
			<td style="width:4%; padding:0cm 0cm 0cm 0cm">
			<p align="center" style="text-align:center"><span style="font-size:11pt"><span style="line-height:normal"><span style="text-autospace:none"><span style="font-family:Calibri,sans-serif"> </span></span></span></span></p>
			</td>
			<td style="width:4%; padding:0cm 0cm 0cm 0cm">
			<p align="center" style="text-align:center"><span style="font-size:11pt"><span style="line-height:normal"><span style="text-autospace:none"><span style="font-family:Calibri,sans-serif"> </span></span></span></span></p>
			</td>
			<td style="width:6%; padding:0cm 0cm 0cm 0cm">
			<p align="center" style="text-align:center"><span style="font-size:11pt"><span style="line-height:normal"><span style="text-autospace:none"><span style="font-family:Calibri,sans-serif"> </span></span></span></span></p>
			</td>
			<td style="width:6%; padding:0cm 0cm 0cm 0cm">
			<p align="center" style="text-align:center"><span style="font-size:11pt"><span style="line-height:normal"><span style="text-autospace:none"><span style="font-family:Calibri,sans-serif"> </span></span></span></span></p>
			</td>
			<td colspan="2" style="width:6%; padding:0cm 0cm 0cm 0cm">
			<p align="center" style="text-align:center"><span style="font-size:11pt"><span style="line-height:normal"><span style="text-autospace:none"><span style="font-family:Calibri,sans-serif"> </span></span></span></span></p>
			</td>
			<td style="width:3%; padding:0cm 0cm 0cm 0cm">
			<p align="center" style="text-align:center"><span style="font-size:11pt"><span style="line-height:normal"><span style="text-autospace:none"><span style="font-family:Calibri,sans-serif"> </span></span></span></span></p>
			</td>
			<td style="border-bottom:none; width:10%; padding:0cm 0cm 0cm 0cm; border-top:none; border-right:1px solid black; border-left:none">
			<p align="center" style="text-align:center"><span style="font-size:11pt"><span style="line-height:normal"><span style="text-autospace:none"><span style="font-family:Calibri,sans-serif"> </span></span></span></span></p>
			</td>
			<td style="width:6%; padding:0cm 0cm 0cm 0cm">
			<p align="center" style="text-align:center"><span style="font-size:11pt"><span style="line-height:normal"><span style="text-autospace:none"><span style="font-family:Calibri,sans-serif"> </span></span></span></span></p>
			</td>
			<td style="width:6%; padding:0cm 0cm 0cm 0cm">
			<p align="center" style="text-align:center"></p>
			</td>
			<td style="border-bottom:none; width:12%; padding:0cm 0cm 0cm 0cm; border-top:1px solid black; border-right:none; border-left:none">
			<p><span style="font-size:11pt"><span style="line-height:normal"><span style="text-autospace:none"><span style="font-family:Calibri,sans-serif"><b> </b></span></span></span></span></p>
			</td>
			<td style="border-bottom:none; width:3%; padding:0cm 0cm 0cm 0cm; border-top:1px solid black; border-right:none; border-left:none">
			<p align="center" style="text-align:center"><span style="font-size:11pt"><span style="line-height:normal"><span style="text-autospace:none"><span style="font-family:Calibri,sans-serif"> </span></span></span></span></p>
			</td>
			<td style="border-bottom:none; width:3%; padding:0cm 0cm 0cm 0cm; border-top:1px solid black; border-right:1px solid black; border-left:none">
			<p align="center" style="text-align:center"><span style="font-size:11pt"><span style="line-height:normal"><span style="text-autospace:none"><span style="font-family:Calibri,sans-serif"><b><span style="font-size:10.0pt"><span style="font-family:"Times New Roman",serif">6</span></span></b></span></span></span></span></p>
			</td>
			<td style="width:3%; padding:0cm 0cm 0cm 0cm">
			<p align="center" style="text-align:center"></p>
			</td>
			<td style="width:6%; padding:0cm 0cm 0cm 0cm">
			<p align="center" style="text-align:center"><span style="font-size:11pt"><span style="line-height:normal"><span style="text-autospace:none"><span style="font-family:Calibri,sans-serif"> </span></span></span></span></p>
			</td>
			<td style="width:6%; padding:0cm 0cm 0cm 0cm">
			<p align="center" style="text-align:center"><span style="font-size:11pt"><span style="line-height:normal"><span style="text-autospace:none"><span style="font-family:Calibri,sans-serif"> </span></span></span></span></p>
			</td>
			<td colspan="2" style="width:10%; padding:0cm 0cm 0cm 0cm">
			<p align="center" style="text-align:center"><span style="font-size:11pt"><span style="line-height:normal"><span style="text-autospace:none"><span style="font-family:Calibri,sans-serif"> </span></span></span></span></p>
			</td>
			<td colspan="2" style="width:6%; padding:0cm 0cm 0cm 0cm">
			<p align="center" style="text-align:center"><span style="font-size:11pt"><span style="line-height:normal"><span style="text-autospace:none"><span style="font-family:Calibri,sans-serif"> </span></span></span></span></p>
			</td>
		</tr>
		<tr>
			<td style="width:4%; padding:0cm 0cm 0cm 0cm">
			<p align="center" style="text-align:center"><span style="font-size:11pt"><span style="line-height:normal"><span style="text-autospace:none"><span style="font-family:Calibri,sans-serif"> </span></span></span></span></p>
			</td>
			<td style="width:4%; padding:0cm 0cm 0cm 0cm">
			<p align="center" style="text-align:center"><span style="font-size:11pt"><span style="line-height:normal"><span style="text-autospace:none"><span style="font-family:Calibri,sans-serif"> </span></span></span></span></p>
			</td>
			<td style="width:6%; padding:0cm 0cm 0cm 0cm">
			<p align="center" style="text-align:center"><span style="font-size:11pt"><span style="line-height:normal"><span style="text-autospace:none"><span style="font-family:Calibri,sans-serif"> </span></span></span></span></p>
			</td>
			<td style="width:6%; padding:0cm 0cm 0cm 0cm">
			<p align="center" style="text-align:center"><span style="font-size:11pt"><span style="line-height:normal"><span style="text-autospace:none"><span style="font-family:Calibri,sans-serif"> </span></span></span></span></p>
			</td>
			<td colspan="2" style="width:6%; padding:0cm 0cm 0cm 0cm">
			<p align="center" style="text-align:center"><span style="font-size:11pt"><span style="line-height:normal"><span style="text-autospace:none"><span style="font-family:Calibri,sans-serif"> </span></span></span></span></p>
			</td>
			<td style="width:3%; padding:0cm 0cm 0cm 0cm">
			<p align="center" style="text-align:center"><span style="font-size:11pt"><span style="line-height:normal"><span style="text-autospace:none"><span style="font-family:Calibri,sans-serif"> </span></span></span></span></p>
			</td>
			<td colspan="4" rowspan="5" style="border-bottom:1px solid black; width:34%; padding:0cm 0cm 0cm 0cm; border-top:1px solid black; border-right:1px solid black; border-left:1px solid black">
			<p align="center" style="text-align:center"><span style="font-size:11pt"><span style="line-height:normal"><span style="text-autospace:none"><span style="font-family:Calibri,sans-serif"> </span></span></span></span></p>

			<p align="center" style="text-align:center"><span style="font-size:11pt"><span style="line-height:normal"><span style="text-autospace:none"><span style="font-family:Calibri,sans-serif"><span style="font-size:10.0pt"><span style="font-family:"Times New Roman",serif">Структурные подразделения Министерства энергетики, ответственные за ведение ГКЭО</span></span></span></span></span></span></p>

			<p align="center" style="text-align:center"></p>

			<p align="center" style="text-align:center"><span style="font-size:11pt"><span style="line-height:normal"><span style="text-autospace:none"><span style="font-family:Calibri,sans-serif"><b><span style="font-size:10.0pt"><span style="font-family:"Times New Roman",serif">(соответствующие кадастровые отделы акционерных обществ «Тепловые электрические станции», «Узбекгидроэнерго» и «Региональные электрические сети»)</span></span></b></span></span></span></span></p>

			<p align="center" style="text-align:center"><span style="font-size:11pt"><span style="line-height:normal"><span style="text-autospace:none"><span style="font-family:Calibri,sans-serif"><b> </b></span></span></span></span></p>
			</td>
			<td rowspan="2" style="width:3%; padding:0cm 0cm 0cm 0cm">
			<p align="right" style="text-align:right"><span style="font-size:11pt"><span style="line-height:normal"><span style="text-autospace:none"><span style="font-family:Calibri,sans-serif"><span style="font-size:10.0pt"><span style="font-family:"Times New Roman",serif"><</span></span></span></span></span></span></p>
			</td>
			<td style="border-bottom:1px solid black; width:3%; padding:0cm 0cm 0cm 0cm; border-top:none; border-right:1px solid black; border-left:none">
			<p align="center" style="text-align:center"><span style="font-size:11pt"><span style="line-height:normal"><span style="text-autospace:none"><span style="font-family:Calibri,sans-serif"> </span></span></span></span></p>
			</td>
			<td style="width:3%; padding:0cm 0cm 0cm 0cm">
			<p align="center" style="text-align:center"></p>
			</td>
			<td style="width:6%; padding:0cm 0cm 0cm 0cm">
			<p align="center" style="text-align:center"><span style="font-size:11pt"><span style="line-height:normal"><span style="text-autospace:none"><span style="font-family:Calibri,sans-serif"> </span></span></span></span></p>
			</td>
			<td style="width:6%; padding:0cm 0cm 0cm 0cm">
			<p align="center" style="text-align:center"><span style="font-size:11pt"><span style="line-height:normal"><span style="text-autospace:none"><span style="font-family:Calibri,sans-serif"> </span></span></span></span></p>
			</td>
			<td colspan="2" style="width:10%; padding:0cm 0cm 0cm 0cm">
			<p align="center" style="text-align:center"><span style="font-size:11pt"><span style="line-height:normal"><span style="text-autospace:none"><span style="font-family:Calibri,sans-serif"> </span></span></span></span></p>
			</td>
			<td colspan="2" style="width:6%; padding:0cm 0cm 0cm 0cm">
			<p align="center" style="text-align:center"><span style="font-size:11pt"><span style="line-height:normal"><span style="text-autospace:none"><span style="font-family:Calibri,sans-serif"> </span></span></span></span></p>
			</td>
		</tr>
		<tr>
			<td style="width:4%; padding:0cm 0cm 0cm 0cm">
			<p></p>
			</td>
			<td style="width:4%; padding:0cm 0cm 0cm 0cm">
			<p></p>
			</td>
			<td style="width:6%; padding:0cm 0cm 0cm 0cm">
			<p align="center" style="text-align:center"><span style="font-size:11pt"><span style="line-height:normal"><span style="text-autospace:none"><span style="font-family:Calibri,sans-serif"> </span></span></span></span></p>
			</td>
			<td style="width:6%; padding:0cm 0cm 0cm 0cm">
			<p align="center" style="text-align:center"><span style="font-size:11pt"><span style="line-height:normal"><span style="text-autospace:none"><span style="font-family:Calibri,sans-serif"> </span></span></span></span></p>
			</td>
			<td colspan="2" style="width:6%; padding:0cm 0cm 0cm 0cm">
			<p align="center" style="text-align:center"></p>
			</td>
			<td style="width:3%; padding:0cm 0cm 0cm 0cm">
			<p align="center" style="text-align:center"></p>
			</td>
			<td style="width:3%; padding:0cm 0cm 0cm 0cm">
			<p align="center" style="text-align:center"></p>
			</td>
			<td style="width:3%; padding:0cm 0cm 0cm 0cm">
			<p align="center" style="text-align:center"></p>
			</td>
			<td style="width:6%; padding:0cm 0cm 0cm 0cm">
			<p align="center" style="text-align:center"></p>
			</td>
			<td style="width:6%; padding:0cm 0cm 0cm 0cm">
			<p align="center" style="text-align:center"></p>
			</td>
			<td colspan="2" style="width:10%; padding:0cm 0cm 0cm 0cm">
			<p align="center" style="text-align:center"></p>
			</td>
			<td colspan="2" style="width:6%; padding:0cm 0cm 0cm 0cm">
			<p align="center" style="text-align:center"><span style="font-size:11pt"><span style="line-height:normal"><span style="text-autospace:none"><span style="font-family:Calibri,sans-serif"> </span></span></span></span></p>
			</td>
		</tr>
		<tr>
			<td style="width:4%; padding:0cm 0cm 0cm 0cm">
			<p align="center" style="text-align:center"><span style="font-size:11pt"><span style="line-height:normal"><span style="text-autospace:none"><span style="font-family:Calibri,sans-serif"> </span></span></span></span></p>
			</td>
			<td style="width:4%; padding:0cm 0cm 0cm 0cm">
			<p align="center" style="text-align:center"><span style="font-size:11pt"><span style="line-height:normal"><span style="text-autospace:none"><span style="font-family:Calibri,sans-serif"> </span></span></span></span></p>
			</td>
			<td style="width:6%; padding:0cm 0cm 0cm 0cm">
			<p align="center" style="text-align:center"><span style="font-size:11pt"><span style="line-height:normal"><span style="text-autospace:none"><span style="font-family:Calibri,sans-serif"> </span></span></span></span></p>
			</td>
			<td style="width:6%; padding:0cm 0cm 0cm 0cm">
			<p align="center" style="text-align:center"></p>
			</td>
			<td colspan="2" style="width:6%; padding:0cm 0cm 0cm 0cm">
			<p align="center" style="text-align:center"></p>
			</td>
			<td rowspan="2" style="width:3%; padding:0cm 0cm 0cm 0cm">
			<p align="center" style="text-align:center"></p>
			</td>
			<td rowspan="2" style="width:3%; padding:0cm 0cm 0cm 0cm">
			<p align="center" style="text-align:center"></p>
			</td>
			<td colspan="2" style="width:6%; padding:0cm 0cm 0cm 0cm">
			<p align="center" style="text-align:center"></p>
			</td>
			<td style="width:6%; padding:0cm 0cm 0cm 0cm">
			<p align="center" style="text-align:center"></p>
			</td>
			<td style="width:6%; padding:0cm 0cm 0cm 0cm">
			<p align="center" style="text-align:center"><span style="font-size:11pt"><span style="line-height:normal"><span style="text-autospace:none"><span style="font-family:Calibri,sans-serif"> </span></span></span></span></p>
			</td>
			<td colspan="2" style="width:10%; padding:0cm 0cm 0cm 0cm">
			<p align="center" style="text-align:center"><span style="font-size:11pt"><span style="line-height:normal"><span style="text-autospace:none"><span style="font-family:Calibri,sans-serif"> </span></span></span></span></p>
			</td>
			<td colspan="2" style="width:6%; padding:0cm 0cm 0cm 0cm">
			<p align="center" style="text-align:center"><span style="font-size:11pt"><span style="line-height:normal"><span style="text-autospace:none"><span style="font-family:Calibri,sans-serif"> </span></span></span></span></p>
			</td>
		</tr>
		<tr>
			<td style="width:4%; padding:0cm 0cm 0cm 0cm">
			<p align="center" style="text-align:center"><span style="font-size:11pt"><span style="line-height:normal"><span style="text-autospace:none"><span style="font-family:Calibri,sans-serif"> </span></span></span></span></p>
			</td>
			<td style="width:4%; padding:0cm 0cm 0cm 0cm">
			<p align="center" style="text-align:center"><span style="font-size:11pt"><span style="line-height:normal"><span style="text-autospace:none"><span style="font-family:Calibri,sans-serif"> </span></span></span></span></p>
			</td>
			<td style="width:6%; padding:0cm 0cm 0cm 0cm">
			<p align="center" style="text-align:center"><span style="font-size:11pt"><span style="line-height:normal"><span style="text-autospace:none"><span style="font-family:Calibri,sans-serif"> </span></span></span></span></p>
			</td>
			<td style="width:6%; padding:0cm 0cm 0cm 0cm">
			<p align="center" style="text-align:center"><span style="font-size:11pt"><span style="line-height:normal"><span style="text-autospace:none"><span style="font-family:Calibri,sans-serif"> </span></span></span></span></p>
			</td>
			<td colspan="2" style="width:6%; padding:0cm 0cm 0cm 0cm">
			<p align="center" style="text-align:center"></p>
			</td>
			<td colspan="2" style="width:6%; padding:0cm 0cm 0cm 0cm">
			<p align="center" style="text-align:center"><span style="font-size:11pt"><span style="line-height:normal"><span style="text-autospace:none"><span style="font-family:Calibri,sans-serif"> </span></span></span></span></p>
			</td>
			<td style="width:6%; padding:0cm 0cm 0cm 0cm">
			<p align="center" style="text-align:center"><span style="font-size:11pt"><span style="line-height:normal"><span style="text-autospace:none"><span style="font-family:Calibri,sans-serif"> </span></span></span></span></p>
			</td>
			<td style="width:6%; padding:0cm 0cm 0cm 0cm">
			<p align="center" style="text-align:center"><span style="font-size:11pt"><span style="line-height:normal"><span style="text-autospace:none"><span style="font-family:Calibri,sans-serif"> </span></span></span></span></p>
			</td>
			<td colspan="2" style="width:10%; padding:0cm 0cm 0cm 0cm">
			<p align="center" style="text-align:center"><span style="font-size:11pt"><span style="line-height:normal"><span style="text-autospace:none"><span style="font-family:Calibri,sans-serif"> </span></span></span></span></p>
			</td>
			<td colspan="2" style="width:6%; padding:0cm 0cm 0cm 0cm">
			<p align="center" style="text-align:center"><span style="font-size:11pt"><span style="line-height:normal"><span style="text-autospace:none"><span style="font-family:Calibri,sans-serif"> </span></span></span></span></p>
			</td>
		</tr>
		<tr>
			<td style="width:4%; padding:0cm 0cm 0cm 0cm">
			<p align="center" style="text-align:center"><span style="font-size:11pt"><span style="line-height:normal"><span style="text-autospace:none"><span style="font-family:Calibri,sans-serif"> </span></span></span></span></p>
			</td>
			<td style="width:4%; padding:0cm 0cm 0cm 0cm">
			<p align="center" style="text-align:center"><span style="font-size:11pt"><span style="line-height:normal"><span style="text-autospace:none"><span style="font-family:Calibri,sans-serif"> </span></span></span></span></p>
			</td>
			<td style="width:6%; padding:0cm 0cm 0cm 0cm">
			<p align="center" style="text-align:center"><span style="font-size:11pt"><span style="line-height:normal"><span style="text-autospace:none"><span style="font-family:Calibri,sans-serif"> </span></span></span></span></p>
			</td>
			<td style="width:6%; padding:0cm 0cm 0cm 0cm">
			<p align="center" style="text-align:center"><span style="font-size:11pt"><span style="line-height:normal"><span style="text-autospace:none"><span style="font-family:Calibri,sans-serif"> </span></span></span></span></p>
			</td>
			<td colspan="2" style="width:6%; padding:0cm 0cm 0cm 0cm">
			<p align="center" style="text-align:center"></p>
			</td>
			<td style="width:3%; padding:0cm 0cm 0cm 0cm">
			<p align="center" style="text-align:center"><span style="font-size:11pt"><span style="line-height:normal"><span style="text-autospace:none"><span style="font-family:Calibri,sans-serif"> </span></span></span></span></p>
			</td>
			<td style="width:3%; padding:0cm 0cm 0cm 0cm">
			<p align="center" style="text-align:center"><span style="font-size:11pt"><span style="line-height:normal"><span style="text-autospace:none"><span style="font-family:Calibri,sans-serif"> </span></span></span></span></p>
			</td>
			<td colspan="2" style="width:6%; padding:0cm 0cm 0cm 0cm">
			<p align="center" style="text-align:center"><span style="font-size:11pt"><span style="line-height:normal"><span style="text-autospace:none"><span style="font-family:Calibri,sans-serif"> </span></span></span></span></p>
			</td>
			<td style="width:6%; padding:0cm 0cm 0cm 0cm">
			<p align="center" style="text-align:center"><span style="font-size:11pt"><span style="line-height:normal"><span style="text-autospace:none"><span style="font-family:Calibri,sans-serif"> </span></span></span></span></p>
			</td>
			<td style="width:6%; padding:0cm 0cm 0cm 0cm">
			<p align="center" style="text-align:center"><span style="font-size:11pt"><span style="line-height:normal"><span style="text-autospace:none"><span style="font-family:Calibri,sans-serif"> </span></span></span></span></p>
			</td>
			<td colspan="2" style="width:10%; padding:0cm 0cm 0cm 0cm">
			<p align="center" style="text-align:center"><span style="font-size:11pt"><span style="line-height:normal"><span style="text-autospace:none"><span style="font-family:Calibri,sans-serif"> </span></span></span></span></p>
			</td>
			<td colspan="2" style="width:6%; padding:0cm 0cm 0cm 0cm">
			<p align="center" style="text-align:center"><span style="font-size:11pt"><span style="line-height:normal"><span style="text-autospace:none"><span style="font-family:Calibri,sans-serif"> </span></span></span></span></p>
			</td>
		</tr>
		<tr>
			<td style="width:4%; padding:0cm 0cm 0cm 0cm">
			<p align="center" style="text-align:center"><span style="font-size:11pt"><span style="line-height:normal"><span style="text-autospace:none"><span style="font-family:Calibri,sans-serif"> </span></span></span></span></p>
			</td>
			<td style="width:4%; padding:0cm 0cm 0cm 0cm">
			<p align="center" style="text-align:center"><span style="font-size:11pt"><span style="line-height:normal"><span style="text-autospace:none"><span style="font-family:Calibri,sans-serif"> </span></span></span></span></p>
			</td>
			<td style="width:6%; padding:0cm 0cm 0cm 0cm">
			<p align="center" style="text-align:center"><span style="font-size:11pt"><span style="line-height:normal"><span style="text-autospace:none"><span style="font-family:Calibri,sans-serif"> </span></span></span></span></p>
			</td>
			<td style="width:6%; padding:0cm 0cm 0cm 0cm">
			<p align="center" style="text-align:center"><span style="font-size:11pt"><span style="line-height:normal"><span style="text-autospace:none"><span style="font-family:Calibri,sans-serif"> </span></span></span></span></p>
			</td>
			<td colspan="2" style="width:6%; padding:0cm 0cm 0cm 0cm">
			<p align="center" style="text-align:center"></p>
			</td>
			<td style="width:3%; padding:0cm 0cm 0cm 0cm">
			<p align="center" style="text-align:center"><span style="font-size:11pt"><span style="line-height:normal"><span style="text-autospace:none"><span style="font-family:Calibri,sans-serif"> </span></span></span></span></p>
			</td>
			<td style="width:10%; padding:0cm 0cm 0cm 0cm">
			<p align="center" style="text-align:center"><span style="font-size:11pt"><span style="line-height:normal"><span style="text-autospace:none"><span style="font-family:Calibri,sans-serif"> </span></span></span></span></p>
			</td>
			<td colspan="2" style="width:12%; padding:0cm 0cm 0cm 0cm">
			<p align="center" style="text-align:center"><span style="font-size:11pt"><span style="line-height:normal"><span style="text-autospace:none"><span style="font-family:Calibri,sans-serif"><span style="font-size:14.0pt"><span style="font-family:"Times New Roman",serif">^</span></span></span></span></span></span></p>
			</td>
			<td style="width:12%; padding:0cm 0cm 0cm 0cm">
			<p align="center" style="text-align:center"><span style="font-size:11pt"><span style="line-height:normal"><span style="text-autospace:none"><span style="font-family:Calibri,sans-serif"> </span></span></span></span></p>
			</td>
			<td style="width:3%; padding:0cm 0cm 0cm 0cm">
			<p align="center" style="text-align:center"><span style="font-size:11pt"><span style="line-height:normal"><span style="text-autospace:none"><span style="font-family:Calibri,sans-serif"> </span></span></span></span></p>
			</td>
			<td colspan="2" style="width:6%; padding:0cm 0cm 0cm 0cm">
			<p align="center" style="text-align:center"><span style="font-size:11pt"><span style="line-height:normal"><span style="text-autospace:none"><span style="font-family:Calibri,sans-serif"> </span></span></span></span></p>
			</td>
			<td style="width:6%; padding:0cm 0cm 0cm 0cm">
			<p align="center" style="text-align:center"><span style="font-size:11pt"><span style="line-height:normal"><span style="text-autospace:none"><span style="font-family:Calibri,sans-serif"> </span></span></span></span></p>
			</td>
			<td style="width:6%; padding:0cm 0cm 0cm 0cm">
			<p align="center" style="text-align:center"><span style="font-size:11pt"><span style="line-height:normal"><span style="text-autospace:none"><span style="font-family:Calibri,sans-serif"> </span></span></span></span></p>
			</td>
			<td colspan="2" style="width:10%; padding:0cm 0cm 0cm 0cm">
			<p align="center" style="text-align:center"><span style="font-size:11pt"><span style="line-height:normal"><span style="text-autospace:none"><span style="font-family:Calibri,sans-serif"> </span></span></span></span></p>
			</td>
			<td colspan="2" style="width:6%; padding:0cm 0cm 0cm 0cm">
			<p align="center" style="text-align:center"><span style="font-size:11pt"><span style="line-height:normal"><span style="text-autospace:none"><span style="font-family:Calibri,sans-serif"> </span></span></span></span></p>
			</td>
		</tr>
		<tr>
			<td style="width:4%; padding:0cm 0cm 0cm 0cm">
			<p align="center" style="text-align:center"><span style="font-size:11pt"><span style="line-height:normal"><span style="text-autospace:none"><span style="font-family:Calibri,sans-serif"> </span></span></span></span></p>
			</td>
			<td style="width:4%; padding:0cm 0cm 0cm 0cm">
			<p align="center" style="text-align:center"><span style="font-size:11pt"><span style="line-height:normal"><span style="text-autospace:none"><span style="font-family:Calibri,sans-serif"> </span></span></span></span></p>
			</td>
			<td style="width:6%; padding:0cm 0cm 0cm 0cm">
			<p align="center" style="text-align:center"><span style="font-size:11pt"><span style="line-height:normal"><span style="text-autospace:none"><span style="font-family:Calibri,sans-serif"> </span></span></span></span></p>
			</td>
			<td style="width:6%; padding:0cm 0cm 0cm 0cm">
			<p align="center" style="text-align:center"><span style="font-size:11pt"><span style="line-height:normal"><span style="text-autospace:none"><span style="font-family:Calibri,sans-serif"> </span></span></span></span></p>
			</td>
			<td colspan="2" style="width:6%; padding:0cm 0cm 0cm 0cm">
			<p align="center" style="text-align:center"></p>
			</td>
			<td style="width:3%; padding:0cm 0cm 0cm 0cm">
			<p align="center" style="text-align:center"><span style="font-size:11pt"><span style="line-height:normal"><span style="text-autospace:none"><span style="font-family:Calibri,sans-serif"> </span></span></span></span></p>
			</td>
			<td style="width:10%; padding:0cm 0cm 0cm 0cm">
			<p align="center" style="text-align:center"><span style="font-size:11pt"><span style="line-height:normal"><span style="text-autospace:none"><span style="font-family:Calibri,sans-serif"> </span></span></span></span></p>
			</td>
			<td style="width:6%; padding:0cm 0cm 0cm 0cm">
			<p align="center" style="text-align:center"><span style="font-size:11pt"><span style="line-height:normal"><span style="text-autospace:none"><span style="font-family:Calibri,sans-serif"><b><span style="font-size:10.0pt"><span style="font-family:"Times New Roman",serif">1</span></span></b></span></span></span></span></p>
			</td>
			<td style="border-bottom:none; width:6%; padding:0cm 0cm 0cm 0cm; border-top:none; border-right:none; border-left:1px solid black">
			<p align="center" style="text-align:center"><span style="font-size:11pt"><span style="line-height:normal"><span style="text-autospace:none"><span style="font-family:Calibri,sans-serif"> </span></span></span></span></p>
			</td>
			<td style="width:12%; padding:0cm 0cm 0cm 0cm">
			<p align="center" style="text-align:center"><span style="font-size:11pt"><span style="line-height:normal"><span style="text-autospace:none"><span style="font-family:Calibri,sans-serif"> </span></span></span></span></p>
			</td>
			<td style="width:3%; padding:0cm 0cm 0cm 0cm">
			<p align="center" style="text-align:center"><span style="font-size:11pt"><span style="line-height:normal"><span style="text-autospace:none"><span style="font-family:Calibri,sans-serif"> </span></span></span></span></p>
			</td>
			<td colspan="2" style="width:6%; padding:0cm 0cm 0cm 0cm">
			<p align="center" style="text-align:center"><span style="font-size:11pt"><span style="line-height:normal"><span style="text-autospace:none"><span style="font-family:Calibri,sans-serif"> </span></span></span></span></p>
			</td>
			<td style="width:6%; padding:0cm 0cm 0cm 0cm">
			<p align="center" style="text-align:center"><span style="font-size:11pt"><span style="line-height:normal"><span style="text-autospace:none"><span style="font-family:Calibri,sans-serif"> </span></span></span></span></p>
			</td>
			<td style="width:6%; padding:0cm 0cm 0cm 0cm">
			<p align="center" style="text-align:center"><span style="font-size:11pt"><span style="line-height:normal"><span style="text-autospace:none"><span style="font-family:Calibri,sans-serif"> </span></span></span></span></p>
			</td>
			<td colspan="2" style="width:10%; padding:0cm 0cm 0cm 0cm">
			<p align="center" style="text-align:center"><span style="font-size:11pt"><span style="line-height:normal"><span style="text-autospace:none"><span style="font-family:Calibri,sans-serif"> </span></span></span></span></p>
			</td>
			<td colspan="2" style="width:6%; padding:0cm 0cm 0cm 0cm">
			<p align="center" style="text-align:center"><span style="font-size:11pt"><span style="line-height:normal"><span style="text-autospace:none"><span style="font-family:Calibri,sans-serif"> </span></span></span></span></p>
			</td>
		</tr>
		<tr>
			<td style="width:4%; padding:0cm 0cm 0cm 0cm">
			<p align="center" style="text-align:center"><span style="font-size:11pt"><span style="line-height:normal"><span style="text-autospace:none"><span style="font-family:Calibri,sans-serif"> </span></span></span></span></p>
			</td>
			<td style="width:4%; padding:0cm 0cm 0cm 0cm">
			<p align="center" style="text-align:center"></p>
			</td>
			<td style="width:6%; padding:0cm 0cm 0cm 0cm">
			<p align="center" style="text-align:center"></p>
			</td>
			<td style="width:6%; padding:0cm 0cm 0cm 0cm">
			<p align="center" style="text-align:center"></p>
			</td>
			<td colspan="10" style="border-bottom:1px solid black; width:52%; padding:0cm 0cm 0cm 0cm; border-top:1px solid black; border-right:1px solid black; border-left:1px solid black">
			<p align="center" style="text-align:center"><span style="font-size:11pt"><span style="line-height:normal"><span style="text-autospace:none"><span style="font-family:Calibri,sans-serif"> </span></span></span></span></p>

			<p align="center" style="text-align:center"><span style="font-size:11pt"><span style="line-height:normal"><span style="text-autospace:none"><span style="font-family:Calibri,sans-serif"><b><span style="font-size:10.0pt"><span style="font-family:"Times New Roman",serif">Собственники/пользователи энергетических объектов, функционирующих вне системы Министерства энергетики, представляют в соответствующие структурные подразделения предприятий Министерства энергетики, ответственные за создание и ведение ГКЭО, информацию о географическом расположении, правовом статусе, количественных характеристиках и оценке кадастровых объектов, а также текущих изменениях в их состоянии</span></span></b></span></span></span></span></p>

			<p align="center" style="text-align:center"><span style="font-size:11pt"><span style="line-height:normal"><span style="text-autospace:none"><span style="font-family:Calibri,sans-serif"> </span></span></span></span></p>
			</td>
			<td style="width:6%; padding:0cm 0cm 0cm 0cm">
			<p align="center" style="text-align:center"></p>
			</td>
			<td style="width:6%; padding:0cm 0cm 0cm 0cm">
			<p align="center" style="text-align:center"></p>
			</td>
			<td colspan="2" style="width:10%; padding:0cm 0cm 0cm 0cm">
			<p align="center" style="text-align:center"></p>
			</td>
			<td colspan="2" style="width:6%; padding:0cm 0cm 0cm 0cm">
			<p align="center" style="text-align:center"><span style="font-size:11pt"><span style="line-height:normal"><span style="text-autospace:none"><span style="font-family:Calibri,sans-serif"> </span></span></span></span></p>
			</td>
		</tr>
		<tr>
			<td style="width:4%; padding:0cm 0cm 0cm 0cm">
			<p align="center" style="text-align:center"><span style="font-size:11pt"><span style="line-height:normal"><span style="text-autospace:none"><span style="font-family:Calibri,sans-serif"> </span></span></span></span></p>
			</td>
			<td style="width:4%; padding:0cm 0cm 0cm 0cm">
			<p align="center" style="text-align:center"><span style="font-size:11pt"><span style="line-height:normal"><span style="text-autospace:none"><span style="font-family:Calibri,sans-serif"> </span></span></span></span></p>
			</td>
			<td style="width:6%; padding:0cm 0cm 0cm 0cm">
			<p align="center" style="text-align:center"><span style="font-size:11pt"><span style="line-height:normal"><span style="text-autospace:none"><span style="font-family:Calibri,sans-serif"> </span></span></span></span></p>
			</td>
			<td style="width:6%; padding:0cm 0cm 0cm 0cm">
			<p align="center" style="text-align:center"><span style="font-size:11pt"><span style="line-height:normal"><span style="text-autospace:none"><span style="font-family:Calibri,sans-serif"> </span></span></span></span></p>
			</td>
			<td colspan="2" style="width:6%; padding:0cm 0cm 0cm 0cm">
			<p align="center" style="text-align:center"><span style="font-size:11pt"><span style="line-height:normal"><span style="text-autospace:none"><span style="font-family:Calibri,sans-serif"> </span></span></span></span></p>
			</td>
			<td style="width:3%; padding:0cm 0cm 0cm 0cm">
			<p align="center" style="text-align:center"><span style="font-size:11pt"><span style="line-height:normal"><span style="text-autospace:none"><span style="font-family:Calibri,sans-serif"> </span></span></span></span></p>
			</td>
			<td style="width:10%; padding:0cm 0cm 0cm 0cm">
			<p align="center" style="text-align:center"><span style="font-size:11pt"><span style="line-height:normal"><span style="text-autospace:none"><span style="font-family:Calibri,sans-serif"> </span></span></span></span></p>
			</td>
			<td style="width:6%; padding:0cm 0cm 0cm 0cm">
			<p align="center" style="text-align:center"><span style="font-size:11pt"><span style="line-height:normal"><span style="text-autospace:none"><span style="font-family:Calibri,sans-serif"><b> </b></span></span></span></span></p>
			</td>
			<td style="width:6%; padding:0cm 0cm 0cm 0cm">
			<p align="center" style="text-align:center"><span style="font-size:11pt"><span style="line-height:normal"><span style="text-autospace:none"><span style="font-family:Calibri,sans-serif"> </span></span></span></span></p>
			</td>
			<td style="width:12%; padding:0cm 0cm 0cm 0cm">
			<p align="center" style="text-align:center"><span style="font-size:11pt"><span style="line-height:normal"><span style="text-autospace:none"><span style="font-family:Calibri,sans-serif"> </span></span></span></span></p>
			</td>
			<td style="width:3%; padding:0cm 0cm 0cm 0cm">
			<p align="center" style="text-align:center"><span style="font-size:11pt"><span style="line-height:normal"><span style="text-autospace:none"><span style="font-family:Calibri,sans-serif"> </span></span></span></span></p>
			</td>
			<td colspan="2" style="width:6%; padding:0cm 0cm 0cm 0cm">
			<p align="center" style="text-align:center"><span style="font-size:11pt"><span style="line-height:normal"><span style="text-autospace:none"><span style="font-family:Calibri,sans-serif"> </span></span></span></span></p>
			</td>
			<td style="width:6%; padding:0cm 0cm 0cm 0cm">
			<p align="center" style="text-align:center"><span style="font-size:11pt"><span style="line-height:normal"><span style="text-autospace:none"><span style="font-family:Calibri,sans-serif"> </span></span></span></span></p>
			</td>
			<td style="width:6%; padding:0cm 0cm 0cm 0cm">
			<p align="center" style="text-align:center"><span style="font-size:11pt"><span style="line-height:normal"><span style="text-autospace:none"><span style="font-family:Calibri,sans-serif"> </span></span></span></span></p>
			</td>
			<td colspan="2" style="width:10%; padding:0cm 0cm 0cm 0cm">
			<p align="center" style="text-align:center"><span style="font-size:11pt"><span style="line-height:normal"><span style="text-autospace:none"><span style="font-family:Calibri,sans-serif"> </span></span></span></span></p>
			</td>
			<td colspan="2" style="width:6%; padding:0cm 0cm 0cm 0cm">
			<p align="center" style="text-align:center"><span style="font-size:11pt"><span style="line-height:normal"><span style="text-autospace:none"><span style="font-family:Calibri,sans-serif"> </span></span></span></span></p>
			</td>
		</tr>
	</tbody>
</table></div></div><div class="FOOTNOTE lx_elem" onmousemove="lx_mo(event,6890280)"><div class="lx_elem2"><div class="lx_elem3"><span onclick="lx_sf(6890280)"><img src="/img/cmt.svg" />Hujjatga taklif yuborish</span><span onclick="lx_pa(6890280)"><img src="/img/vlm.svg" />Audioni tinglash</span><span onclick="lx_cl(6890280)"><img src="/img/lnk.svg" />Hujjat elementidan havola olish</span></div></div><div name="6890280" id="6890280"><strong>Примечание.</strong><em> Стрелками обозначены направления движения кадастровой информации.</em></div></div><div class="ACT_TEXT lx_elem" onmousemove="lx_mo(event,6890281)"><div class="lx_elem2"><div class="lx_elem3"><span onclick="lx_sf(6890281)"><img src="/img/cmt.svg" />Hujjatga taklif yuborish</span><span onclick="lx_pa(6890281)"><img src="/img/vlm.svg" />Audioni tinglash</span><span onclick="lx_cl(6890281)"><img src="/img/lnk.svg" />Hujjat elementidan havola olish</span></div></div><div name="6890281" id="6890281">1. Собственники (пользователи) энергетических объектов, функционирующих вне системы Министерства энергетики, представляют в соответствующие кадастровые подразделения Министерства энергетики, ответственные за создание и ведение ГКЭО, информацию о географическом расположении, правовом статусе, количественных характеристиках и оценке кадастровых объектов, а также текущих изменениях в их состоянии.</div></div><div class="ACT_TEXT lx_elem" onmousemove="lx_mo(event,6890282)"><div class="lx_elem2"><div class="lx_elem3"><span onclick="lx_sf(6890282)"><img src="/img/cmt.svg" />Hujjatga taklif yuborish</span><span onclick="lx_pa(6890282)"><img src="/img/vlm.svg" />Audioni tinglash</span><span onclick="lx_cl(6890282)"><img src="/img/lnk.svg" />Hujjat elementidan havola olish</span></div></div><div name="6890282" id="6890282">2. Структурные подразделения Министерства энергетики, ответственные за ведение ГКЭО, осуществляют сбор кадастровой информации по энергетическим объектам от собственников и пользователей этих объектов, формируют кадастровое дело в пределах своих территорий, передают информацию по энергетическим объектам в службу кадастра энергетических объектов (СКЭО) Министерства энергетики, ответственную за обобщение ГКЭО.</div></div><div class="ACT_TEXT lx_elem" onmousemove="lx_mo(event,6890284)"><div class="lx_elem2"><div class="lx_elem3"><span onclick="lx_sf(6890284)"><img src="/img/cmt.svg" />Hujjatga taklif yuborish</span><span onclick="lx_pa(6890284)"><img src="/img/vlm.svg" />Audioni tinglash</span><span onclick="lx_cl(6890284)"><img src="/img/lnk.svg" />Hujjat elementidan havola olish</span></div></div><div name="6890284" id="6890284">3. СКЭО Министерства энергетики, ответственная за обобщение ГКЭО, получает информацию о земельных участках, зданиях и сооружениях из государственного земельного кадастра и государственного кадастра зданий и сооружений.</div></div><div class="ACT_TEXT lx_elem" onmousemove="lx_mo(event,6890287)"><div class="lx_elem2"><div class="lx_elem3"><span onclick="lx_sf(6890287)"><img src="/img/cmt.svg" />Hujjatga taklif yuborish</span><span onclick="lx_pa(6890287)"><img src="/img/vlm.svg" />Audioni tinglash</span><span onclick="lx_cl(6890287)"><img src="/img/lnk.svg" />Hujjat elementidan havola olish</span></div></div><div name="6890287" id="6890287">4. СКЭО Министерства энергетики, ответственная за обобщение ГКЭО, после включения энергетического объекта в ГКЭО передает обобщенную в ГКЭО кадастровую информацию в базу данных ЕСГК Агентства по кадастру при Государственном налоговом комитете Республики Узбекистан в режиме реального времени путем интеграции через геоинформационную систему.</div></div><div class="ACT_TEXT lx_elem" onmousemove="lx_mo(event,6890288)"><div class="lx_elem2"><div class="lx_elem3"><span onclick="lx_sf(6890288)"><img src="/img/cmt.svg" />Hujjatga taklif yuborish</span><span onclick="lx_pa(6890288)"><img src="/img/vlm.svg" />Audioni tinglash</span><span onclick="lx_cl(6890288)"><img src="/img/lnk.svg" />Hujjat elementidan havola olish</span></div></div><div name="6890288" id="6890288">5. СКЭО Министерства энергетики, ответственная за обобщение ГКЭО, по запросу может получить информацию по энергетическим объектам ГКЭО из базы данных ЕСГК Агентства по кадастру при Государственном налоговом комитете Республики Узбекистан.</div></div><div class="ACT_TEXT lx_elem" onmousemove="lx_mo(event,6890290)"><div class="lx_elem2"><div class="lx_elem3"><span onclick="lx_sf(6890290)"><img src="/img/cmt.svg" />Hujjatga taklif yuborish</span><span onclick="lx_pa(6890290)"><img src="/img/vlm.svg" />Audioni tinglash</span><span onclick="lx_cl(6890290)"><img src="/img/lnk.svg" />Hujjat elementidan havola olish</span></div></div><div name="6890290" id="6890290">6. СКЭО Министерства энергетики, ответственная за обобщение ГКЭО, направляет необходимую информацию по энергетическим объектам в структурные подразделения Министерства энергетики, ответственные за ведение ГКЭО.</div></div><div class="ACT_TEXT lx_elem" onmousemove="lx_mo(event,6890292)"><div class="lx_elem2"><div class="lx_elem3"><span onclick="lx_sf(6890292)"><img src="/img/cmt.svg" />Hujjatga taklif yuborish</span><span onclick="lx_pa(6890292)"><img src="/img/vlm.svg" />Audioni tinglash</span><span onclick="lx_cl(6890292)"><img src="/img/lnk.svg" />Hujjat elementidan havola olish</span></div></div><div name="6890292" id="6890292">7. Пользователи ЕСГК по запросу могут получить кадастровую информацию по энергетическим объектам из базы данных ЕСГК Агентства по кадастру при Государственном налоговом комитете Республики Узбекистан.</div></div><div class="COMMENT" style="display:none"><label id="s527"></label><div class="COMMENTLEXUZ"><img src="/image/favicon.gif" /> Комментарий LexUz</div><div name="6890300" id="6890300">Неофициальный перевод.   Приложение в  редакции   <a href="/uz/docs/6240957">постановления</a>   Кабинета Министров Республики Узбекистан от 18 октября 2022 года № 610. Cм.   официальный   текст на <a href="/uz/docs/627293?ONDATE=19.10.2022 00#6257263">узбекском языке</a>.</div></div><div class="BY_DEFAULT lx_elem" onmousemove="lx_mo(event,634557)"><div class="lx_elem2"><div class="lx_elem3"><span onclick="lx_sf(634557)"><img src="/img/cmt.svg" />Hujjatga taklif yuborish</span><span onclick="lx_pa(634557)"><img src="/img/vlm.svg" />Audioni tinglash</span><span onclick="lx_cl(634557)"><img src="/img/lnk.svg" />Hujjat elementidan havola olish</span></div></div><div name="634557" id="634557"></div></div><div class="APPL_BANNER_LANDSCAPE_TITLE lx_elem" onmousemove="lx_mo(event,634558)"><div class="lx_elem2"><div class="lx_elem3"><span onclick="lx_sf(634558)"><img src="/img/cmt.svg" />Hujjatga taklif yuborish</span><span onclick="lx_pa(634558)"><img src="/img/vlm.svg" />Audioni tinglash</span><span onclick="lx_cl(634558)"><img src="/img/lnk.svg" />Hujjat elementidan havola olish</span></div></div><div name="634558" id="634558">ПРИЛОЖЕНИЕ № 6 <br />к <a href="/uz/docs/627324#633432">постановлению</a> Кабинета Министров <br />от 30 июня 2005 года № 152 </div></div><div class="ACT_FORM lx_elem" onmousemove="lx_mo(event,634559)"><div class="lx_elem2"><div class="lx_elem3"><span onclick="lx_sf(634559)"><img src="/img/cmt.svg" />Hujjatga taklif yuborish</span><span onclick="lx_pa(634559)"><img src="/img/vlm.svg" />Audioni tinglash</span><span onclick="lx_cl(634559)"><img src="/img/lnk.svg" />Hujjat elementidan havola olish</span></div></div><div name="634559" id="634559">ПОЛОЖЕНИЕ </div></div><div class="ACT_TITLE_APPL lx_elem" onmousemove="lx_mo(event,634560)"><div class="lx_elem2"><div class="lx_elem3"><span onclick="lx_sf(634560)"><img src="/img/cmt.svg" />Hujjatga taklif yuborish</span><span onclick="lx_pa(634560)"><img src="/img/vlm.svg" />Audioni tinglash</span><span onclick="lx_cl(634560)"><img src="/img/lnk.svg" />Hujjat elementidan havola olish</span></div></div><div name="634560" id="634560">о порядке ведения государственного кадастра зон повышенной природной опасности </div></div><div class="BY_DEFAULT lx_elem" onmousemove="lx_mo(event,634561)"><div class="lx_elem2"><div class="lx_elem3"><span onclick="lx_sf(634561)"><img src="/img/cmt.svg" />Hujjatga taklif yuborish</span><span onclick="lx_pa(634561)"><img src="/img/vlm.svg" />Audioni tinglash</span><span onclick="lx_cl(634561)"><img src="/img/lnk.svg" />Hujjat elementidan havola olish</span></div></div><div name="634561" id="634561"></div></div><div class="TEXT_HEADER_DEFAULT lx_elem" onmousemove="lx_mo(event,634562)"><div class="lx_elem2"><div class="lx_elem3"><span onclick="lx_sf(634562)"><img src="/img/cmt.svg" />Hujjatga taklif yuborish</span><span onclick="lx_pa(634562)"><img src="/img/vlm.svg" />Audioni tinglash</span><span onclick="lx_cl(634562)"><img src="/img/lnk.svg" />Hujjat elementidan havola olish</span></div></div><div name="634562" id="634562">1. Общие положения</div></div><div class="ACT_TEXT lx_elem" onmousemove="lx_mo(event,634563)"><div class="lx_elem2"><div class="lx_elem3"><span onclick="lx_sf(634563)"><img src="/img/cmt.svg" />Hujjatga taklif yuborish</span><span onclick="lx_pa(634563)"><img src="/img/vlm.svg" />Audioni tinglash</span><span onclick="lx_cl(634563)"><img src="/img/lnk.svg" />Hujjat elementidan havola olish</span></div></div><div name="634563" id="634563">1. Государственный кадастр зон повышенной природной опасности (ГКЗППО) ведется в соответствии с <a href="/uz/docs/19480">Законом</a> Республики Узбекистан «О государственных кадастрах»,<a href="/uz/docs/507526#519587"> Положением </a>о порядке создания и ведения Единой системы государственных кадастров (ЕСГК), утвержденным постановлением Кабинета Министров Республики Узбекистан от 16 февраля 2005 г. № 66, другими нормативно-правовыми актами и настоящим Положением.</div></div><div class="ACT_TEXT lx_elem" onmousemove="lx_mo(event,634564)"><div class="lx_elem2"><div class="lx_elem3"><span onclick="lx_sf(634564)"><img src="/img/cmt.svg" />Hujjatga taklif yuborish</span><span onclick="lx_pa(634564)"><img src="/img/vlm.svg" />Audioni tinglash</span><span onclick="lx_cl(634564)"><img src="/img/lnk.svg" />Hujjat elementidan havola olish</span></div></div><div name="634564" id="634564">2. ГКЗППО является составной частью ЕСГК и представляет собой свод унифицированных характеристик и описаний зон повышенной природной опасности (ЗППО), подготавливаемых по результатам системных наблюдений, исследований и сбора информации, постоянно пополняемых и при необходимости уточняемых, свод сведений о ежегодно проявившихся опасных природных явлениях.</div></div><div class="ACT_TEXT lx_elem" onmousemove="lx_mo(event,634565)"><div class="lx_elem2"><div class="lx_elem3"><span onclick="lx_sf(634565)"><img src="/img/cmt.svg" />Hujjatga taklif yuborish</span><span onclick="lx_pa(634565)"><img src="/img/vlm.svg" />Audioni tinglash</span><span onclick="lx_cl(634565)"><img src="/img/lnk.svg" />Hujjat elementidan havola olish</span></div></div><div name="634565" id="634565">3. ГКЗППО ведется в целях обеспечения учета кадастровых объектов, оценки их состояния и последствий проявления опасных природных (геологических, гидрометеорологических) процессов (явлений).</div></div><div class="ACT_TEXT lx_elem" onmousemove="lx_mo(event,634566)"><div class="lx_elem2"><div class="lx_elem3"><span onclick="lx_sf(634566)"><img src="/img/cmt.svg" />Hujjatga taklif yuborish</span><span onclick="lx_pa(634566)"><img src="/img/vlm.svg" />Audioni tinglash</span><span onclick="lx_cl(634566)"><img src="/img/lnk.svg" />Hujjat elementidan havola olish</span></div></div><div name="634566" id="634566">4. Ведение ГКЗППО осуществляется следующими уполномоченными органами:</div></div><div class="ACT_TEXT lx_elem" onmousemove="lx_mo(event,634567)"><div class="lx_elem2"><div class="lx_elem3"><span onclick="lx_sf(634567)"><img src="/img/cmt.svg" />Hujjatga taklif yuborish</span><span onclick="lx_pa(634567)"><img src="/img/vlm.svg" />Audioni tinglash</span><span onclick="lx_cl(634567)"><img src="/img/lnk.svg" />Hujjat elementidan havola olish</span></div></div><div name="634567" id="634567">в части зон проявления опасных геологических процессов (ЗПОГП) — ГГП «Узбекгидрогеология» Госкомгеологии;</div></div><div class="ACT_TEXT lx_elem" onmousemove="lx_mo(event,634568)"><div class="lx_elem2"><div class="lx_elem3"><span onclick="lx_sf(634568)"><img src="/img/cmt.svg" />Hujjatga taklif yuborish</span><span onclick="lx_pa(634568)"><img src="/img/vlm.svg" />Audioni tinglash</span><span onclick="lx_cl(634568)"><img src="/img/lnk.svg" />Hujjat elementidan havola olish</span></div></div><div name="634568" id="634568">в части зон повышенной сейсмической опасности (ЗПСО) — Институтом сейсмологии Академии наук Республики Узбекистан, который является единственным ответственным за подготовку и реализацию (сейсмологические заключения, их экспертиза, периодическая оценка, детальные исследования) кадастровой информации по ЗПСО;</div></div><div class="ACT_TEXT lx_elem" onmousemove="lx_mo(event,634569)"><div class="lx_elem2"><div class="lx_elem3"><span onclick="lx_sf(634569)"><img src="/img/cmt.svg" />Hujjatga taklif yuborish</span><span onclick="lx_pa(634569)"><img src="/img/vlm.svg" />Audioni tinglash</span><span onclick="lx_cl(634569)"><img src="/img/lnk.svg" />Hujjat elementidan havola olish</span></div></div><div name="634569" id="634569">в части зон повышенной опасности гидрометеорологических явлений (ЗПОГМЯ) — Узгидрометом.</div></div><div class="ACT_TEXT lx_elem" onmousemove="lx_mo(event,634570)"><div class="lx_elem2"><div class="lx_elem3"><span onclick="lx_sf(634570)"><img src="/img/cmt.svg" />Hujjatga taklif yuborish</span><span onclick="lx_pa(634570)"><img src="/img/vlm.svg" />Audioni tinglash</span><span onclick="lx_cl(634570)"><img src="/img/lnk.svg" />Hujjat elementidan havola olish</span></div></div><div name="634570" id="634570">5. Ведение ГКЗППО осуществляется путем:</div></div><div class="ACT_TEXT lx_elem" onmousemove="lx_mo(event,634571)"><div class="lx_elem2"><div class="lx_elem3"><span onclick="lx_sf(634571)"><img src="/img/cmt.svg" />Hujjatga taklif yuborish</span><span onclick="lx_pa(634571)"><img src="/img/vlm.svg" />Audioni tinglash</span><span onclick="lx_cl(634571)"><img src="/img/lnk.svg" />Hujjat elementidan havola olish</span></div></div><div name="634571" id="634571">сбора, систематизации, хранения, учета и оценки кадастровой информации;</div></div><div class="ACT_TEXT lx_elem" onmousemove="lx_mo(event,634572)"><div class="lx_elem2"><div class="lx_elem3"><span onclick="lx_sf(634572)"><img src="/img/cmt.svg" />Hujjatga taklif yuborish</span><span onclick="lx_pa(634572)"><img src="/img/vlm.svg" />Audioni tinglash</span><span onclick="lx_cl(634572)"><img src="/img/lnk.svg" />Hujjat elementidan havola olish</span></div></div><div name="634572" id="634572">составления ежегодных информационных отчетов для включения в ЕСГК;</div></div><div class="ACT_TEXT lx_elem" onmousemove="lx_mo(event,634573)"><div class="lx_elem2"><div class="lx_elem3"><span onclick="lx_sf(634573)"><img src="/img/cmt.svg" />Hujjatga taklif yuborish</span><span onclick="lx_pa(634573)"><img src="/img/vlm.svg" />Audioni tinglash</span><span onclick="lx_cl(634573)"><img src="/img/lnk.svg" />Hujjat elementidan havola olish</span></div></div><div name="634573" id="634573">обеспечения пользователей кадастровой информации в порядке, установленном министерствами и ведомствами, уполномоченными по ведению разделов ГКЗППО.</div></div><div class="ACT_TEXT lx_elem" onmousemove="lx_mo(event,634574)"><div class="lx_elem2"><div class="lx_elem3"><span onclick="lx_sf(634574)"><img src="/img/cmt.svg" />Hujjatga taklif yuborish</span><span onclick="lx_pa(634574)"><img src="/img/vlm.svg" />Audioni tinglash</span><span onclick="lx_cl(634574)"><img src="/img/lnk.svg" />Hujjat elementidan havola olish</span></div></div><div name="634574" id="634574">6. Основу ГКЗППО составляют регулярно обновляемые и пополняемые cведения об учете кадастровых объектов, ежегодно — о проявившихся опасных природных процессах, их количественных и качественных характеристиках, последствиях проявления опасных природных процессов (явлений):</div></div><div class="ACT_TEXT lx_elem" onmousemove="lx_mo(event,634575)"><div class="lx_elem2"><div class="lx_elem3"><span onclick="lx_sf(634575)"><img src="/img/cmt.svg" />Hujjatga taklif yuborish</span><span onclick="lx_pa(634575)"><img src="/img/vlm.svg" />Audioni tinglash</span><span onclick="lx_cl(634575)"><img src="/img/lnk.svg" />Hujjat elementidan havola olish</span></div></div><div name="634575" id="634575">в зонах проявления опасных геологических процессов — ЗПОГП (землетрясения, оползни, обвалы, просадка, провалы, суффозия, карст и др.);</div></div><div class="ACT_TEXT lx_elem" onmousemove="lx_mo(event,634576)"><div class="lx_elem2"><div class="lx_elem3"><span onclick="lx_sf(634576)"><img src="/img/cmt.svg" />Hujjatga taklif yuborish</span><span onclick="lx_pa(634576)"><img src="/img/vlm.svg" />Audioni tinglash</span><span onclick="lx_cl(634576)"><img src="/img/lnk.svg" />Hujjat elementidan havola olish</span></div></div><div name="634576" id="634576">в зонах повышенной опасности гидрометеорологических явлений — ЗПОГМЯ (наводнения, паводки, сели, снежные лавины, сильные штормовые ветры, ливневые дожди, засуха, подтопления и др.).</div></div><div class="ACT_TEXT lx_elem" onmousemove="lx_mo(event,634577)"><div class="lx_elem2"><div class="lx_elem3"><span onclick="lx_sf(634577)"><img src="/img/cmt.svg" />Hujjatga taklif yuborish</span><span onclick="lx_pa(634577)"><img src="/img/vlm.svg" />Audioni tinglash</span><span onclick="lx_cl(634577)"><img src="/img/lnk.svg" />Hujjat elementidan havola olish</span></div></div><div name="634577" id="634577">7. Основными принципами ГКЗППО являются:</div></div><div class="ACT_TEXT lx_elem" onmousemove="lx_mo(event,634578)"><div class="lx_elem2"><div class="lx_elem3"><span onclick="lx_sf(634578)"><img src="/img/cmt.svg" />Hujjatga taklif yuborish</span><span onclick="lx_pa(634578)"><img src="/img/vlm.svg" />Audioni tinglash</span><span onclick="lx_cl(634578)"><img src="/img/lnk.svg" />Hujjat elementidan havola olish</span></div></div><div name="634578" id="634578">охват всей территории Республики Узбекистан;</div></div><div class="ACT_TEXT lx_elem" onmousemove="lx_mo(event,634579)"><div class="lx_elem2"><div class="lx_elem3"><span onclick="lx_sf(634579)"><img src="/img/cmt.svg" />Hujjatga taklif yuborish</span><span onclick="lx_pa(634579)"><img src="/img/vlm.svg" />Audioni tinglash</span><span onclick="lx_cl(634579)"><img src="/img/lnk.svg" />Hujjat elementidan havola olish</span></div></div><div name="634579" id="634579">применение единой системы координат и единой топографической основы;</div></div><div class="ACT_TEXT lx_elem" onmousemove="lx_mo(event,634580)"><div class="lx_elem2"><div class="lx_elem3"><span onclick="lx_sf(634580)"><img src="/img/cmt.svg" />Hujjatga taklif yuborish</span><span onclick="lx_pa(634580)"><img src="/img/vlm.svg" />Audioni tinglash</span><span onclick="lx_cl(634580)"><img src="/img/lnk.svg" />Hujjat elementidan havola olish</span></div></div><div name="634580" id="634580">применение единой системы учета, методики обработки и предоставления кадастровой информации;</div></div><div class="ACT_TEXT lx_elem" onmousemove="lx_mo(event,634581)"><div class="lx_elem2"><div class="lx_elem3"><span onclick="lx_sf(634581)"><img src="/img/cmt.svg" />Hujjatga taklif yuborish</span><span onclick="lx_pa(634581)"><img src="/img/vlm.svg" />Audioni tinglash</span><span onclick="lx_cl(634581)"><img src="/img/lnk.svg" />Hujjat elementidan havola olish</span></div></div><div name="634581" id="634581">применение автоматизированных геоинформационных технологий;</div></div><div class="ACT_TEXT lx_elem" onmousemove="lx_mo(event,634582)"><div class="lx_elem2"><div class="lx_elem3"><span onclick="lx_sf(634582)"><img src="/img/cmt.svg" />Hujjatga taklif yuborish</span><span onclick="lx_pa(634582)"><img src="/img/vlm.svg" />Audioni tinglash</span><span onclick="lx_cl(634582)"><img src="/img/lnk.svg" />Hujjat elementidan havola olish</span></div></div><div name="634582" id="634582">достоверность и наглядность данных, ежегодное пополнение и обновление кадастровой информации;</div></div><div class="ACT_TEXT lx_elem" onmousemove="lx_mo(event,634583)"><div class="lx_elem2"><div class="lx_elem3"><span onclick="lx_sf(634583)"><img src="/img/cmt.svg" />Hujjatga taklif yuborish</span><span onclick="lx_pa(634583)"><img src="/img/vlm.svg" />Audioni tinglash</span><span onclick="lx_cl(634583)"><img src="/img/lnk.svg" />Hujjat elementidan havola olish</span></div></div><div name="634583" id="634583">доступность кадастровой информации.</div></div><div class="ACT_TEXT lx_elem" onmousemove="lx_mo(event,634584)"><div class="lx_elem2"><div class="lx_elem3"><span onclick="lx_sf(634584)"><img src="/img/cmt.svg" />Hujjatga taklif yuborish</span><span onclick="lx_pa(634584)"><img src="/img/vlm.svg" />Audioni tinglash</span><span onclick="lx_cl(634584)"><img src="/img/lnk.svg" />Hujjat elementidan havola olish</span></div></div><div name="634584" id="634584">8. Работы, связанные с созданием и ведением ГКЗППО, финансируются за счет средств госбюджета, выделяемых целевым назначением соответствующим министерствам и ведомствам.</div></div><div class="TEXT_HEADER_DEFAULT lx_elem" onmousemove="lx_mo(event,634585)"><div class="lx_elem2"><div class="lx_elem3"><span onclick="lx_sf(634585)"><img src="/img/cmt.svg" />Hujjatga taklif yuborish</span><span onclick="lx_pa(634585)"><img src="/img/vlm.svg" />Audioni tinglash</span><span onclick="lx_cl(634585)"><img src="/img/lnk.svg" />Hujjat elementidan havola olish</span></div></div><div name="634585" id="634585">II. Объекты ГКЗППО</div></div><div class="ACT_TEXT lx_elem" onmousemove="lx_mo(event,634586)"><div class="lx_elem2"><div class="lx_elem3"><span onclick="lx_sf(634586)"><img src="/img/cmt.svg" />Hujjatga taklif yuborish</span><span onclick="lx_pa(634586)"><img src="/img/vlm.svg" />Audioni tinglash</span><span onclick="lx_cl(634586)"><img src="/img/lnk.svg" />Hujjat elementidan havola olish</span></div></div><div name="634586" id="634586">9. Объектами ГКЗППО являются:</div></div><div class="ACT_TEXT lx_elem" onmousemove="lx_mo(event,634587)"><div class="lx_elem2"><div class="lx_elem3"><span onclick="lx_sf(634587)"><img src="/img/cmt.svg" />Hujjatga taklif yuborish</span><span onclick="lx_pa(634587)"><img src="/img/vlm.svg" />Audioni tinglash</span><span onclick="lx_cl(634587)"><img src="/img/lnk.svg" />Hujjat elementidan havola olish</span></div></div><div name="634587" id="634587">по ЗПОГП — зоны проявления опасных геологических процессов (бассейн реки), элементами — подзоны (бассейн сая), участки развития ОГП;</div></div><div class="ACT_TEXT lx_elem" onmousemove="lx_mo(event,634588)"><div class="lx_elem2"><div class="lx_elem3"><span onclick="lx_sf(634588)"><img src="/img/cmt.svg" />Hujjatga taklif yuborish</span><span onclick="lx_pa(634588)"><img src="/img/vlm.svg" />Audioni tinglash</span><span onclick="lx_cl(634588)"><img src="/img/lnk.svg" />Hujjat elementidan havola olish</span></div></div><div name="634588" id="634588">по ЗПСО — зоны вероятного возникновения очагов землетрясений (сейсмогенные зоны) и зоны сейсмического воздействия различной категории;</div></div><div class="ACT_TEXT lx_elem" onmousemove="lx_mo(event,634589)"><div class="lx_elem2"><div class="lx_elem3"><span onclick="lx_sf(634589)"><img src="/img/cmt.svg" />Hujjatga taklif yuborish</span><span onclick="lx_pa(634589)"><img src="/img/vlm.svg" />Audioni tinglash</span><span onclick="lx_cl(634589)"><img src="/img/lnk.svg" />Hujjat elementidan havola olish</span></div></div><div name="634589" id="634589">по ЗПОГМЯ — зоны проявлений опасных гидрометеорологических явлений (бассейн реки), элементами — подзоны развития опасных гидрометеорологических явлений.</div></div><div class="ACT_TEXT lx_elem" onmousemove="lx_mo(event,634590)"><div class="lx_elem2"><div class="lx_elem3"><span onclick="lx_sf(634590)"><img src="/img/cmt.svg" />Hujjatga taklif yuborish</span><span onclick="lx_pa(634590)"><img src="/img/vlm.svg" />Audioni tinglash</span><span onclick="lx_cl(634590)"><img src="/img/lnk.svg" />Hujjat elementidan havola olish</span></div></div><div name="634590" id="634590">Первичной территориальной единицей учета являются:</div></div><div class="ACT_TEXT lx_elem" onmousemove="lx_mo(event,634591)"><div class="lx_elem2"><div class="lx_elem3"><span onclick="lx_sf(634591)"><img src="/img/cmt.svg" />Hujjatga taklif yuborish</span><span onclick="lx_pa(634591)"><img src="/img/vlm.svg" />Audioni tinglash</span><span onclick="lx_cl(634591)"><img src="/img/lnk.svg" />Hujjat elementidan havola olish</span></div></div><div name="634591" id="634591">по ЗПОГП — одиночные проявления опасных геологических процессов объемом более 1,0 тыс. куб. м. Учету также подлежит площадь, ежегодно поражаемая опасными геологическими процессами в пределах кадастровых объектов. Графический учет производится на топографических картах масштабов 1:25000 и 1:200000 с использованием установленных условных обозначений;</div></div><div class="ACT_TEXT lx_elem" onmousemove="lx_mo(event,634592)"><div class="lx_elem2"><div class="lx_elem3"><span onclick="lx_sf(634592)"><img src="/img/cmt.svg" />Hujjatga taklif yuborish</span><span onclick="lx_pa(634592)"><img src="/img/vlm.svg" />Audioni tinglash</span><span onclick="lx_cl(634592)"><img src="/img/lnk.svg" />Hujjat elementidan havola olish</span></div></div><div name="634592" id="634592">по ЗПСО — территория, зона возникновения землетрясений и зона воздействия различной категории на площади 25 кв. км. Учету также подлежат площади, переходящие к повышенной категории сейсмической опасности в случае возникновения землетрясений вне сейсмогенной зоны, т. е. в случае возникновения землетрясения в зоне сотрясения или в зоне с более низким значением сейсмической опасности. Картографические материалы для отображения сейсмоопасных зон составляются в масштабе 1:1000000 или 1:500000 и 1:200000 (для отдельных территорий) с использованием соответствующих установленных условных обозначений;</div></div><div class="ACT_TEXT lx_elem" onmousemove="lx_mo(event,634594)"><div class="lx_elem2"><div class="lx_elem3"><span onclick="lx_sf(634594)"><img src="/img/cmt.svg" />Hujjatga taklif yuborish</span><span onclick="lx_pa(634594)"><img src="/img/vlm.svg" />Audioni tinglash</span><span onclick="lx_cl(634594)"><img src="/img/lnk.svg" />Hujjat elementidan havola olish</span></div></div><div name="634594" id="634594">по ЗПОГМЯ — территория, зона возникновения опасных гидрометеорологических проявлений, бассейн реки (верхнее, среднее, нижнее течения), горный массив (экспозиция склона). Картографические материалы для отображения зон опасных гидрометеорологических явлений составляются в масштабе 1:1000000 или 1:500000 и 1:200000 (для отдельных территорий) с использованием соответствующих установленных условных обозначений.</div></div><div class="TEXT_HEADER_DEFAULT lx_elem" onmousemove="lx_mo(event,634595)"><div class="lx_elem2"><div class="lx_elem3"><span onclick="lx_sf(634595)"><img src="/img/cmt.svg" />Hujjatga taklif yuborish</span><span onclick="lx_pa(634595)"><img src="/img/vlm.svg" />Audioni tinglash</span><span onclick="lx_cl(634595)"><img src="/img/lnk.svg" />Hujjat elementidan havola olish</span></div></div><div name="634595" id="634595">III. Состав данных ГКЗППО </div></div><div class="ACT_TEXT lx_elem" onmousemove="lx_mo(event,634596)"><div class="lx_elem2"><div class="lx_elem3"><span onclick="lx_sf(634596)"><img src="/img/cmt.svg" />Hujjatga taklif yuborish</span><span onclick="lx_pa(634596)"><img src="/img/vlm.svg" />Audioni tinglash</span><span onclick="lx_cl(634596)"><img src="/img/lnk.svg" />Hujjat elementidan havola olish</span></div></div><div name="634596" id="634596">10. В состав данных ГКЗППО входит учетная и оценочная информация, содержащая:</div></div><div class="ACT_TEXT lx_elem" onmousemove="lx_mo(event,634597)"><div class="lx_elem2"><div class="lx_elem3"><span onclick="lx_sf(634597)"><img src="/img/cmt.svg" />Hujjatga taklif yuborish</span><span onclick="lx_pa(634597)"><img src="/img/vlm.svg" />Audioni tinglash</span><span onclick="lx_cl(634597)"><img src="/img/lnk.svg" />Hujjat elementidan havola olish</span></div></div><div name="634597" id="634597">по ЗПОГП:</div></div><div class="ACT_TEXT lx_elem" onmousemove="lx_mo(event,634598)"><div class="lx_elem2"><div class="lx_elem3"><span onclick="lx_sf(634598)"><img src="/img/cmt.svg" />Hujjatga taklif yuborish</span><span onclick="lx_pa(634598)"><img src="/img/vlm.svg" />Audioni tinglash</span><span onclick="lx_cl(634598)"><img src="/img/lnk.svg" />Hujjat elementidan havola olish</span></div></div><div name="634598" id="634598">наименование кадастрового объекта (зона проявления опасных геологических процессов) и элементов кадастрового объекта (подзона и участок);</div></div><div class="ACT_TEXT lx_elem" onmousemove="lx_mo(event,634599)"><div class="lx_elem2"><div class="lx_elem3"><span onclick="lx_sf(634599)"><img src="/img/cmt.svg" />Hujjatga taklif yuborish</span><span onclick="lx_pa(634599)"><img src="/img/vlm.svg" />Audioni tinglash</span><span onclick="lx_cl(634599)"><img src="/img/lnk.svg" />Hujjat elementidan havola olish</span></div></div><div name="634599" id="634599">кадастровый номер (бассейн сая, участок развития ОГП);</div></div><div class="ACT_TEXT lx_elem" onmousemove="lx_mo(event,634600)"><div class="lx_elem2"><div class="lx_elem3"><span onclick="lx_sf(634600)"><img src="/img/cmt.svg" />Hujjatga taklif yuborish</span><span onclick="lx_pa(634600)"><img src="/img/vlm.svg" />Audioni tinglash</span><span onclick="lx_cl(634600)"><img src="/img/lnk.svg" />Hujjat elementidan havola olish</span></div></div><div name="634600" id="634600">размеры кадастрового объекта, площади возможного развития и ежегодно поражаемые ОГП;</div></div><div class="ACT_TEXT lx_elem" onmousemove="lx_mo(event,634601)"><div class="lx_elem2"><div class="lx_elem3"><span onclick="lx_sf(634601)"><img src="/img/cmt.svg" />Hujjatga taklif yuborish</span><span onclick="lx_pa(634601)"><img src="/img/vlm.svg" />Audioni tinglash</span><span onclick="lx_cl(634601)"><img src="/img/lnk.svg" />Hujjat elementidan havola olish</span></div></div><div name="634601" id="634601">местоположение (место проявления ОГП, административный адрес, координаты);</div></div><div class="ACT_TEXT lx_elem" onmousemove="lx_mo(event,634602)"><div class="lx_elem2"><div class="lx_elem3"><span onclick="lx_sf(634602)"><img src="/img/cmt.svg" />Hujjatga taklif yuborish</span><span onclick="lx_pa(634602)"><img src="/img/vlm.svg" />Audioni tinglash</span><span onclick="lx_cl(634602)"><img src="/img/lnk.svg" />Hujjat elementidan havola olish</span></div></div><div name="634602" id="634602">виды развития ОГП (оползни, обвалы, просадка, провал, суффозия, карст);</div></div><div class="ACT_TEXT lx_elem" onmousemove="lx_mo(event,634603)"><div class="lx_elem2"><div class="lx_elem3"><span onclick="lx_sf(634603)"><img src="/img/cmt.svg" />Hujjatga taklif yuborish</span><span onclick="lx_pa(634603)"><img src="/img/vlm.svg" />Audioni tinglash</span><span onclick="lx_cl(634603)"><img src="/img/lnk.svg" />Hujjat elementidan havola olish</span></div></div><div name="634603" id="634603">перечень объектов, расположенных в зоне проявления опасных геологических процессов;</div></div><div class="ACT_TEXT lx_elem" onmousemove="lx_mo(event,634604)"><div class="lx_elem2"><div class="lx_elem3"><span onclick="lx_sf(634604)"><img src="/img/cmt.svg" />Hujjatga taklif yuborish</span><span onclick="lx_pa(634604)"><img src="/img/vlm.svg" />Audioni tinglash</span><span onclick="lx_cl(634604)"><img src="/img/lnk.svg" />Hujjat elementidan havola olish</span></div></div><div name="634604" id="634604">сведения об ущербе, нанесенном опасными геологическими процессами;</div></div><div class="ACT_TEXT lx_elem" onmousemove="lx_mo(event,634605)"><div class="lx_elem2"><div class="lx_elem3"><span onclick="lx_sf(634605)"><img src="/img/cmt.svg" />Hujjatga taklif yuborish</span><span onclick="lx_pa(634605)"><img src="/img/vlm.svg" />Audioni tinglash</span><span onclick="lx_cl(634605)"><img src="/img/lnk.svg" />Hujjat elementidan havola olish</span></div></div><div name="634605" id="634605">кадастровые карты зон проявления опасных геологических процессов (учетные, оперативные) масштаба 1:25000 и карты кадастровых объектов масштаба 1:200000 на бумажных и электронных носителях; </div></div><div class="ACT_TEXT lx_elem" onmousemove="lx_mo(event,634606)"><div class="lx_elem2"><div class="lx_elem3"><span onclick="lx_sf(634606)"><img src="/img/cmt.svg" />Hujjatga taklif yuborish</span><span onclick="lx_pa(634606)"><img src="/img/vlm.svg" />Audioni tinglash</span><span onclick="lx_cl(634606)"><img src="/img/lnk.svg" />Hujjat elementidan havola olish</span></div></div><div name="634606" id="634606">по ЗПСО:</div></div><div class="ACT_TEXT lx_elem" onmousemove="lx_mo(event,634607)"><div class="lx_elem2"><div class="lx_elem3"><span onclick="lx_sf(634607)"><img src="/img/cmt.svg" />Hujjatga taklif yuborish</span><span onclick="lx_pa(634607)"><img src="/img/vlm.svg" />Audioni tinglash</span><span onclick="lx_cl(634607)"><img src="/img/lnk.svg" />Hujjat elementidan havola olish</span></div></div><div name="634607" id="634607">наименование кадастрового объекта — сейсмоопасные зоны различной категории, элементы кадастрового объекта — сейсмогенные зоны, межсейсмогенные площади сейсмического воздействия, дифференцированные по категориям, очаговые (плейстосейстовые) области сильных землетрясений;</div></div><div class="ACT_TEXT lx_elem" onmousemove="lx_mo(event,634608)"><div class="lx_elem2"><div class="lx_elem3"><span onclick="lx_sf(634608)"><img src="/img/cmt.svg" />Hujjatga taklif yuborish</span><span onclick="lx_pa(634608)"><img src="/img/vlm.svg" />Audioni tinglash</span><span onclick="lx_cl(634608)"><img src="/img/lnk.svg" />Hujjat elementidan havola olish</span></div></div><div name="634608" id="634608">кадастровый номер сейсмогенных зон, межсейсмогенных площадей сейсмического воздействия по категориям сейсмической опасности;</div></div><div class="ACT_TEXT lx_elem" onmousemove="lx_mo(event,634609)"><div class="lx_elem2"><div class="lx_elem3"><span onclick="lx_sf(634609)"><img src="/img/cmt.svg" />Hujjatga taklif yuborish</span><span onclick="lx_pa(634609)"><img src="/img/vlm.svg" />Audioni tinglash</span><span onclick="lx_cl(634609)"><img src="/img/lnk.svg" />Hujjat elementidan havola olish</span></div></div><div name="634609" id="634609">размеры кадастрового объекта, определяемые характерными воздействиями сейсмогенных зон (ширина и протяженность) и зон сейсмического воздействия; </div></div><div class="ACT_TEXT lx_elem" onmousemove="lx_mo(event,634611)"><div class="lx_elem2"><div class="lx_elem3"><span onclick="lx_sf(634611)"><img src="/img/cmt.svg" />Hujjatga taklif yuborish</span><span onclick="lx_pa(634611)"><img src="/img/vlm.svg" />Audioni tinglash</span><span onclick="lx_cl(634611)"><img src="/img/lnk.svg" />Hujjat elementidan havola olish</span></div></div><div name="634611" id="634611">виды развития повышенной сейсмической опасности (повторяемость сильных землетрясений в пределах сейсмогенных зон, вероятностная оценка повторяемости сотрясений в заданной площадке);</div></div><div class="ACT_TEXT lx_elem" onmousemove="lx_mo(event,634612)"><div class="lx_elem2"><div class="lx_elem3"><span onclick="lx_sf(634612)"><img src="/img/cmt.svg" />Hujjatga taklif yuborish</span><span onclick="lx_pa(634612)"><img src="/img/vlm.svg" />Audioni tinglash</span><span onclick="lx_cl(634612)"><img src="/img/lnk.svg" />Hujjat elementidan havola olish</span></div></div><div name="634612" id="634612">перечень объектов в зонах ПСО;</div></div><div class="ACT_TEXT lx_elem" onmousemove="lx_mo(event,634613)"><div class="lx_elem2"><div class="lx_elem3"><span onclick="lx_sf(634613)"><img src="/img/cmt.svg" />Hujjatga taklif yuborish</span><span onclick="lx_pa(634613)"><img src="/img/vlm.svg" />Audioni tinglash</span><span onclick="lx_cl(634613)"><img src="/img/lnk.svg" />Hujjat elementidan havola olish</span></div></div><div name="634613" id="634613">сведения об ущербе, нанесенном ПСО (социальный, экономический, экологический);</div></div><div class="ACT_TEXT lx_elem" onmousemove="lx_mo(event,634614)"><div class="lx_elem2"><div class="lx_elem3"><span onclick="lx_sf(634614)"><img src="/img/cmt.svg" />Hujjatga taklif yuborish</span><span onclick="lx_pa(634614)"><img src="/img/vlm.svg" />Audioni tinglash</span><span onclick="lx_cl(634614)"><img src="/img/lnk.svg" />Hujjat elementidan havola olish</span></div></div><div name="634614" id="634614">кадастровые карты зон повышенной природной сейсмической опасности масшштабов 1:1000000, 1:500000, 1:200000 для отдельных территорий на бумажных и электронных носителях;</div></div><div class="ACT_TEXT lx_elem" onmousemove="lx_mo(event,634615)"><div class="lx_elem2"><div class="lx_elem3"><span onclick="lx_sf(634615)"><img src="/img/cmt.svg" />Hujjatga taklif yuborish</span><span onclick="lx_pa(634615)"><img src="/img/vlm.svg" />Audioni tinglash</span><span onclick="lx_cl(634615)"><img src="/img/lnk.svg" />Hujjat elementidan havola olish</span></div></div><div name="634615" id="634615">по ЗПОГМЯ:</div></div><div class="ACT_TEXT lx_elem" onmousemove="lx_mo(event,634616)"><div class="lx_elem2"><div class="lx_elem3"><span onclick="lx_sf(634616)"><img src="/img/cmt.svg" />Hujjatga taklif yuborish</span><span onclick="lx_pa(634616)"><img src="/img/vlm.svg" />Audioni tinglash</span><span onclick="lx_cl(634616)"><img src="/img/lnk.svg" />Hujjat elementidan havola olish</span></div></div><div name="634616" id="634616">наименование кадастрового объекта (зон повышенной опасности гидрометеорологических явлений, бассейн реки, склон хребта, котловина), элементов кадастрового объекта (подзона — бассейн сая, расположение склона, участок проявления гидрометеорологической опасности); </div></div><div class="ACT_TEXT lx_elem" onmousemove="lx_mo(event,634617)"><div class="lx_elem2"><div class="lx_elem3"><span onclick="lx_sf(634617)"><img src="/img/cmt.svg" />Hujjatga taklif yuborish</span><span onclick="lx_pa(634617)"><img src="/img/vlm.svg" />Audioni tinglash</span><span onclick="lx_cl(634617)"><img src="/img/lnk.svg" />Hujjat elementidan havola olish</span></div></div><div name="634617" id="634617">кадастровый номер (бассейна реки и сая, склона хребта, котловины);</div></div><div class="ACT_TEXT lx_elem" onmousemove="lx_mo(event,634618)"><div class="lx_elem2"><div class="lx_elem3"><span onclick="lx_sf(634618)"><img src="/img/cmt.svg" />Hujjatga taklif yuborish</span><span onclick="lx_pa(634618)"><img src="/img/vlm.svg" />Audioni tinglash</span><span onclick="lx_cl(634618)"><img src="/img/lnk.svg" />Hujjat elementidan havola olish</span></div></div><div name="634618" id="634618">местоположение (административный адрес, участок проявления опасного гидрометеорологического явления);</div></div><div class="ACT_TEXT lx_elem" onmousemove="lx_mo(event,634619)"><div class="lx_elem2"><div class="lx_elem3"><span onclick="lx_sf(634619)"><img src="/img/cmt.svg" />Hujjatga taklif yuborish</span><span onclick="lx_pa(634619)"><img src="/img/vlm.svg" />Audioni tinglash</span><span onclick="lx_cl(634619)"><img src="/img/lnk.svg" />Hujjat elementidan havola olish</span></div></div><div name="634619" id="634619">виды опасного гидрометеорологического явления (характеристика); </div></div><div class="ACT_TEXT lx_elem" onmousemove="lx_mo(event,634620)"><div class="lx_elem2"><div class="lx_elem3"><span onclick="lx_sf(634620)"><img src="/img/cmt.svg" />Hujjatga taklif yuborish</span><span onclick="lx_pa(634620)"><img src="/img/vlm.svg" />Audioni tinglash</span><span onclick="lx_cl(634620)"><img src="/img/lnk.svg" />Hujjat elementidan havola olish</span></div></div><div name="634620" id="634620">основные причины возникновения;</div></div><div class="ACT_TEXT lx_elem" onmousemove="lx_mo(event,634621)"><div class="lx_elem2"><div class="lx_elem3"><span onclick="lx_sf(634621)"><img src="/img/cmt.svg" />Hujjatga taklif yuborish</span><span onclick="lx_pa(634621)"><img src="/img/vlm.svg" />Audioni tinglash</span><span onclick="lx_cl(634621)"><img src="/img/lnk.svg" />Hujjat elementidan havola olish</span></div></div><div name="634621" id="634621">перечень объектов, расположенных в зоне проявления опасных гидрометеорологических явлений;</div></div><div class="ACT_TEXT lx_elem" onmousemove="lx_mo(event,634622)"><div class="lx_elem2"><div class="lx_elem3"><span onclick="lx_sf(634622)"><img src="/img/cmt.svg" />Hujjatga taklif yuborish</span><span onclick="lx_pa(634622)"><img src="/img/vlm.svg" />Audioni tinglash</span><span onclick="lx_cl(634622)"><img src="/img/lnk.svg" />Hujjat elementidan havola olish</span></div></div><div name="634622" id="634622">сведения об ущербе, нанесенном опасными гидрометеорологическими явлениями; </div></div><div class="ACT_TEXT lx_elem" onmousemove="lx_mo(event,634623)"><div class="lx_elem2"><div class="lx_elem3"><span onclick="lx_sf(634623)"><img src="/img/cmt.svg" />Hujjatga taklif yuborish</span><span onclick="lx_pa(634623)"><img src="/img/vlm.svg" />Audioni tinglash</span><span onclick="lx_cl(634623)"><img src="/img/lnk.svg" />Hujjat elementidan havola olish</span></div></div><div name="634623" id="634623">кадастровые карты зон проявления опасных гидрометеорологических явлений масштабов 1:25000, 1: 200000 на бумажных и электронных носителях.</div></div><div class="TEXT_HEADER_DEFAULT lx_elem" onmousemove="lx_mo(event,634624)"><div class="lx_elem2"><div class="lx_elem3"><span onclick="lx_sf(634624)"><img src="/img/cmt.svg" />Hujjatga taklif yuborish</span><span onclick="lx_pa(634624)"><img src="/img/vlm.svg" />Audioni tinglash</span><span onclick="lx_cl(634624)"><img src="/img/lnk.svg" />Hujjat elementidan havola olish</span></div></div><div name="634624" id="634624">IV. Ежегодная оценка ГКЗППО</div></div><div class="ACT_TEXT lx_elem" onmousemove="lx_mo(event,634625)"><div class="lx_elem2"><div class="lx_elem3"><span onclick="lx_sf(634625)"><img src="/img/cmt.svg" />Hujjatga taklif yuborish</span><span onclick="lx_pa(634625)"><img src="/img/vlm.svg" />Audioni tinglash</span><span onclick="lx_cl(634625)"><img src="/img/lnk.svg" />Hujjat elementidan havola olish</span></div></div><div name="634625" id="634625">11. Содержание ежегодной оценки ГКЗППО составляет:</div></div><div class="ACT_TEXT lx_elem" onmousemove="lx_mo(event,634626)"><div class="lx_elem2"><div class="lx_elem3"><span onclick="lx_sf(634626)"><img src="/img/cmt.svg" />Hujjatga taklif yuborish</span><span onclick="lx_pa(634626)"><img src="/img/vlm.svg" />Audioni tinglash</span><span onclick="lx_cl(634626)"><img src="/img/lnk.svg" />Hujjat elementidan havola olish</span></div></div><div name="634626" id="634626">оценку фактического поражения поверхности земли;</div></div><div class="ACT_TEXT lx_elem" onmousemove="lx_mo(event,634627)"><div class="lx_elem2"><div class="lx_elem3"><span onclick="lx_sf(634627)"><img src="/img/cmt.svg" />Hujjatga taklif yuborish</span><span onclick="lx_pa(634627)"><img src="/img/vlm.svg" />Audioni tinglash</span><span onclick="lx_cl(634627)"><img src="/img/lnk.svg" />Hujjat elementidan havola olish</span></div></div><div name="634627" id="634627">оценку интенсивности проявления опасных природных процессов и явлений;</div></div><div class="ACT_TEXT lx_elem" onmousemove="lx_mo(event,634628)"><div class="lx_elem2"><div class="lx_elem3"><span onclick="lx_sf(634628)"><img src="/img/cmt.svg" />Hujjatga taklif yuborish</span><span onclick="lx_pa(634628)"><img src="/img/vlm.svg" />Audioni tinglash</span><span onclick="lx_cl(634628)"><img src="/img/lnk.svg" />Hujjat elementidan havola olish</span></div></div><div name="634628" id="634628">оценку ущерба от проявления опасных природных процессов и явлений в социальном, материальном и экологическом аспектах.</div></div><div class="TEXT_HEADER_DEFAULT lx_elem" onmousemove="lx_mo(event,634629)"><div class="lx_elem2"><div class="lx_elem3"><span onclick="lx_sf(634629)"><img src="/img/cmt.svg" />Hujjatga taklif yuborish</span><span onclick="lx_pa(634629)"><img src="/img/vlm.svg" />Audioni tinglash</span><span onclick="lx_cl(634629)"><img src="/img/lnk.svg" />Hujjat elementidan havola olish</span></div></div><div name="634629" id="634629">V. Кадастровая документация</div></div><div class="ACT_TEXT lx_elem" onmousemove="lx_mo(event,634630)"><div class="lx_elem2"><div class="lx_elem3"><span onclick="lx_sf(634630)"><img src="/img/cmt.svg" />Hujjatga taklif yuborish</span><span onclick="lx_pa(634630)"><img src="/img/vlm.svg" />Audioni tinglash</span><span onclick="lx_cl(634630)"><img src="/img/lnk.svg" />Hujjat elementidan havola olish</span></div></div><div name="634630" id="634630">12. Основными видами кадастровой документации являются:</div></div><div class="ACT_TEXT lx_elem" onmousemove="lx_mo(event,634631)"><div class="lx_elem2"><div class="lx_elem3"><span onclick="lx_sf(634631)"><img src="/img/cmt.svg" />Hujjatga taklif yuborish</span><span onclick="lx_pa(634631)"><img src="/img/vlm.svg" />Audioni tinglash</span><span onclick="lx_cl(634631)"><img src="/img/lnk.svg" />Hujjat elementidan havola olish</span></div></div><div name="634631" id="634631">кадастровое дело объекта (паспорт зоны повышенной природной опасности);</div></div><div class="ACT_TEXT lx_elem" onmousemove="lx_mo(event,634632)"><div class="lx_elem2"><div class="lx_elem3"><span onclick="lx_sf(634632)"><img src="/img/cmt.svg" />Hujjatga taklif yuborish</span><span onclick="lx_pa(634632)"><img src="/img/vlm.svg" />Audioni tinglash</span><span onclick="lx_cl(634632)"><img src="/img/lnk.svg" />Hujjat elementidan havola olish</span></div></div><div name="634632" id="634632">кадастровые карты (учетные карты масштабов 1:25000, карты кадастровых объектов 1:200000, карты сейсмического районирования (ОСР, ДСР) и сейсмогенных зон, масштабов 1:1000000, 1:500000, 1:200000);</div></div><div class="ACT_TEXT lx_elem" onmousemove="lx_mo(event,634633)"><div class="lx_elem2"><div class="lx_elem3"><span onclick="lx_sf(634633)"><img src="/img/cmt.svg" />Hujjatga taklif yuborish</span><span onclick="lx_pa(634633)"><img src="/img/vlm.svg" />Audioni tinglash</span><span onclick="lx_cl(634633)"><img src="/img/lnk.svg" />Hujjat elementidan havola olish</span></div></div><div name="634633" id="634633">кадастровая книга (формы первичной кадастровой информации);</div></div><div class="ACT_TEXT lx_elem" onmousemove="lx_mo(event,634634)"><div class="lx_elem2"><div class="lx_elem3"><span onclick="lx_sf(634634)"><img src="/img/cmt.svg" />Hujjatga taklif yuborish</span><span onclick="lx_pa(634634)"><img src="/img/vlm.svg" />Audioni tinglash</span><span onclick="lx_cl(634634)"><img src="/img/lnk.svg" />Hujjat elementidan havola olish</span></div></div><div name="634634" id="634634">отчет о состоянии кадастровых объектов.</div></div><div class="ACT_TEXT lx_elem" onmousemove="lx_mo(event,634635)"><div class="lx_elem2"><div class="lx_elem3"><span onclick="lx_sf(634635)"><img src="/img/cmt.svg" />Hujjatga taklif yuborish</span><span onclick="lx_pa(634635)"><img src="/img/vlm.svg" />Audioni tinglash</span><span onclick="lx_cl(634635)"><img src="/img/lnk.svg" />Hujjat elementidan havola olish</span></div></div><div name="634635" id="634635">Кадастровая документация составляется на бумажных, электронных и иных носителях.</div></div><div class="TEXT_HEADER_DEFAULT lx_elem" onmousemove="lx_mo(event,634636)"><div class="lx_elem2"><div class="lx_elem3"><span onclick="lx_sf(634636)"><img src="/img/cmt.svg" />Hujjatga taklif yuborish</span><span onclick="lx_pa(634636)"><img src="/img/vlm.svg" />Audioni tinglash</span><span onclick="lx_cl(634636)"><img src="/img/lnk.svg" />Hujjat elementidan havola olish</span></div></div><div name="634636" id="634636">VI. Порядок передачи кадастровых сведений</div></div><div class="ACT_TEXT lx_elem" onmousemove="lx_mo(event,634637)"><div class="lx_elem2"><div class="lx_elem3"><span onclick="lx_sf(634637)"><img src="/img/cmt.svg" />Hujjatga taklif yuborish</span><span onclick="lx_pa(634637)"><img src="/img/vlm.svg" />Audioni tinglash</span><span onclick="lx_cl(634637)"><img src="/img/lnk.svg" />Hujjat elementidan havola olish</span></div></div><div name="634637" id="634637">13. Сведения по ГКЗППО передаются Госкомземгеодезкадастру уполномоченными органами ежегодно по состоянию на 1 января следующего за отчетным годом по форме и в сроки, согласованные с Госкомземгеодезкадастром.</div></div><div class="ACT_TEXT lx_elem" onmousemove="lx_mo(event,634638)"><div class="lx_elem2"><div class="lx_elem3"><span onclick="lx_sf(634638)"><img src="/img/cmt.svg" />Hujjatga taklif yuborish</span><span onclick="lx_pa(634638)"><img src="/img/vlm.svg" />Audioni tinglash</span><span onclick="lx_cl(634638)"><img src="/img/lnk.svg" />Hujjat elementidan havola olish</span></div></div><div name="634638" id="634638">14. Ведение ГКЗППО осуществляется в соответствии со схемой согласно <a href="/uz/docs/627324#634661">приложению</a> к настоящему Положению.</div></div><div class="ACT_TEXT lx_elem" onmousemove="lx_mo(event,634639)"><div class="lx_elem2"><div class="lx_elem3"><span onclick="lx_sf(634639)"><img src="/img/cmt.svg" />Hujjatga taklif yuborish</span><span onclick="lx_pa(634639)"><img src="/img/vlm.svg" />Audioni tinglash</span><span onclick="lx_cl(634639)"><img src="/img/lnk.svg" />Hujjat elementidan havola olish</span></div></div><div name="634639" id="634639">15. По ЗПОГП Госкомгеологии предоставляет в Госкомземгеодезкадастр следующую сводную информацию о проявлениях ОГП для внесения в базу данных ЕСГК:</div></div><div class="ACT_TEXT lx_elem" onmousemove="lx_mo(event,634640)"><div class="lx_elem2"><div class="lx_elem3"><span onclick="lx_sf(634640)"><img src="/img/cmt.svg" />Hujjatga taklif yuborish</span><span onclick="lx_pa(634640)"><img src="/img/vlm.svg" />Audioni tinglash</span><span onclick="lx_cl(634640)"><img src="/img/lnk.svg" />Hujjat elementidan havola olish</span></div></div><div name="634640" id="634640">наименование опасных зон;</div></div><div class="ACT_TEXT lx_elem" onmousemove="lx_mo(event,634641)"><div class="lx_elem2"><div class="lx_elem3"><span onclick="lx_sf(634641)"><img src="/img/cmt.svg" />Hujjatga taklif yuborish</span><span onclick="lx_pa(634641)"><img src="/img/vlm.svg" />Audioni tinglash</span><span onclick="lx_cl(634641)"><img src="/img/lnk.svg" />Hujjat elementidan havola olish</span></div></div><div name="634641" id="634641">размеры зон проявления опасных геологических процессов и возможной площади поражения;</div></div><div class="ACT_TEXT lx_elem" onmousemove="lx_mo(event,634642)"><div class="lx_elem2"><div class="lx_elem3"><span onclick="lx_sf(634642)"><img src="/img/cmt.svg" />Hujjatga taklif yuborish</span><span onclick="lx_pa(634642)"><img src="/img/vlm.svg" />Audioni tinglash</span><span onclick="lx_cl(634642)"><img src="/img/lnk.svg" />Hujjat elementidan havola olish</span></div></div><div name="634642" id="634642">местоположение (место проявления: область, район, координаты, занимаемая площадь);</div></div><div class="ACT_TEXT lx_elem" onmousemove="lx_mo(event,634643)"><div class="lx_elem2"><div class="lx_elem3"><span onclick="lx_sf(634643)"><img src="/img/cmt.svg" />Hujjatga taklif yuborish</span><span onclick="lx_pa(634643)"><img src="/img/vlm.svg" />Audioni tinglash</span><span onclick="lx_cl(634643)"><img src="/img/lnk.svg" />Hujjat elementidan havola olish</span></div></div><div name="634643" id="634643">преобладающий вид развития опасных геологических процессов;</div></div><div class="ACT_TEXT lx_elem" onmousemove="lx_mo(event,634644)"><div class="lx_elem2"><div class="lx_elem3"><span onclick="lx_sf(634644)"><img src="/img/cmt.svg" />Hujjatga taklif yuborish</span><span onclick="lx_pa(634644)"><img src="/img/vlm.svg" />Audioni tinglash</span><span onclick="lx_cl(634644)"><img src="/img/lnk.svg" />Hujjat elementidan havola olish</span></div></div><div name="634644" id="634644">перечень объектов, расположенных в зоне воздействия опасных геологических процессов;</div></div><div class="ACT_TEXT lx_elem" onmousemove="lx_mo(event,634645)"><div class="lx_elem2"><div class="lx_elem3"><span onclick="lx_sf(634645)"><img src="/img/cmt.svg" />Hujjatga taklif yuborish</span><span onclick="lx_pa(634645)"><img src="/img/vlm.svg" />Audioni tinglash</span><span onclick="lx_cl(634645)"><img src="/img/lnk.svg" />Hujjat elementidan havola olish</span></div></div><div name="634645" id="634645">схемы расположения зон проявления опасных геологических процессов в масштабе 1: 200000.</div></div><div class="ACT_TEXT lx_elem" onmousemove="lx_mo(event,634646)"><div class="lx_elem2"><div class="lx_elem3"><span onclick="lx_sf(634646)"><img src="/img/cmt.svg" />Hujjatga taklif yuborish</span><span onclick="lx_pa(634646)"><img src="/img/vlm.svg" />Audioni tinglash</span><span onclick="lx_cl(634646)"><img src="/img/lnk.svg" />Hujjat elementidan havola olish</span></div></div><div name="634646" id="634646">16. По ЗПСО Институт сейсмологии Академии наук Республики Узбекистан предоставляет в Госкомземгеодезкадастр следующую сводную информацию о сейсмической опасности территории для внесения в базу данных ЕСГК:</div></div><div class="ACT_TEXT lx_elem" onmousemove="lx_mo(event,634647)"><div class="lx_elem2"><div class="lx_elem3"><span onclick="lx_sf(634647)"><img src="/img/cmt.svg" />Hujjatga taklif yuborish</span><span onclick="lx_pa(634647)"><img src="/img/vlm.svg" />Audioni tinglash</span><span onclick="lx_cl(634647)"><img src="/img/lnk.svg" />Hujjat elementidan havola olish</span></div></div><div name="634647" id="634647">наименование сейсмоопасных зон;</div></div><div class="ACT_TEXT lx_elem" onmousemove="lx_mo(event,634648)"><div class="lx_elem2"><div class="lx_elem3"><span onclick="lx_sf(634648)"><img src="/img/cmt.svg" />Hujjatga taklif yuborish</span><span onclick="lx_pa(634648)"><img src="/img/vlm.svg" />Audioni tinglash</span><span onclick="lx_cl(634648)"><img src="/img/lnk.svg" />Hujjat elementidan havola olish</span></div></div><div name="634648" id="634648">пространственное положение и характерные размеры сейсмоопасных зон;</div></div><div class="ACT_TEXT lx_elem" onmousemove="lx_mo(event,634649)"><div class="lx_elem2"><div class="lx_elem3"><span onclick="lx_sf(634649)"><img src="/img/cmt.svg" />Hujjatga taklif yuborish</span><span onclick="lx_pa(634649)"><img src="/img/vlm.svg" />Audioni tinglash</span><span onclick="lx_cl(634649)"><img src="/img/lnk.svg" />Hujjat elementidan havola olish</span></div></div><div name="634649" id="634649">преобладающий вид сейсмической опасности (зоны возникновения, зоны сотрясения, положения сейсмодислокаций различного вида);</div></div><div class="ACT_TEXT lx_elem" onmousemove="lx_mo(event,634650)"><div class="lx_elem2"><div class="lx_elem3"><span onclick="lx_sf(634650)"><img src="/img/cmt.svg" />Hujjatga taklif yuborish</span><span onclick="lx_pa(634650)"><img src="/img/vlm.svg" />Audioni tinglash</span><span onclick="lx_cl(634650)"><img src="/img/lnk.svg" />Hujjat elementidan havola olish</span></div></div><div name="634650" id="634650">каталог землетрясений;</div></div><div class="ACT_TEXT lx_elem" onmousemove="lx_mo(event,634651)"><div class="lx_elem2"><div class="lx_elem3"><span onclick="lx_sf(634651)"><img src="/img/cmt.svg" />Hujjatga taklif yuborish</span><span onclick="lx_pa(634651)"><img src="/img/vlm.svg" />Audioni tinglash</span><span onclick="lx_cl(634651)"><img src="/img/lnk.svg" />Hujjat elementidan havola olish</span></div></div><div name="634651" id="634651">очаговые (плейстосейстовые) области сильных землетрясений;</div></div><div class="ACT_TEXT lx_elem" onmousemove="lx_mo(event,634652)"><div class="lx_elem2"><div class="lx_elem3"><span onclick="lx_sf(634652)"><img src="/img/cmt.svg" />Hujjatga taklif yuborish</span><span onclick="lx_pa(634652)"><img src="/img/vlm.svg" />Audioni tinglash</span><span onclick="lx_cl(634652)"><img src="/img/lnk.svg" />Hujjat elementidan havola olish</span></div></div><div name="634652" id="634652">карты расположения сейсмогенных зон и зон воздействия сейсмических сотрясений в масштабе 1:1000000, и для отдельных территорий в масштабах 1:500000, 1:200000.</div></div><div class="ACT_TEXT lx_elem" onmousemove="lx_mo(event,634653)"><div class="lx_elem2"><div class="lx_elem3"><span onclick="lx_sf(634653)"><img src="/img/cmt.svg" />Hujjatga taklif yuborish</span><span onclick="lx_pa(634653)"><img src="/img/vlm.svg" />Audioni tinglash</span><span onclick="lx_cl(634653)"><img src="/img/lnk.svg" />Hujjat elementidan havola olish</span></div></div><div name="634653" id="634653">17. По ЗПОГМЯ Узгидромет предоставляет в Госкомземгеодезкадастр следующую сводную информацию о зонах возможного возникновения опасных гидрометеорологических явлений для внесения в базу данных ЕСГК:</div></div><div class="ACT_TEXT lx_elem" onmousemove="lx_mo(event,634654)"><div class="lx_elem2"><div class="lx_elem3"><span onclick="lx_sf(634654)"><img src="/img/cmt.svg" />Hujjatga taklif yuborish</span><span onclick="lx_pa(634654)"><img src="/img/vlm.svg" />Audioni tinglash</span><span onclick="lx_cl(634654)"><img src="/img/lnk.svg" />Hujjat elementidan havola olish</span></div></div><div name="634654" id="634654">наименование опасных зон;</div></div><div class="ACT_TEXT lx_elem" onmousemove="lx_mo(event,634655)"><div class="lx_elem2"><div class="lx_elem3"><span onclick="lx_sf(634655)"><img src="/img/cmt.svg" />Hujjatga taklif yuborish</span><span onclick="lx_pa(634655)"><img src="/img/vlm.svg" />Audioni tinglash</span><span onclick="lx_cl(634655)"><img src="/img/lnk.svg" />Hujjat elementidan havola olish</span></div></div><div name="634655" id="634655">местоположение (область, район);</div></div><div class="ACT_TEXT lx_elem" onmousemove="lx_mo(event,634656)"><div class="lx_elem2"><div class="lx_elem3"><span onclick="lx_sf(634656)"><img src="/img/cmt.svg" />Hujjatga taklif yuborish</span><span onclick="lx_pa(634656)"><img src="/img/vlm.svg" />Audioni tinglash</span><span onclick="lx_cl(634656)"><img src="/img/lnk.svg" />Hujjat elementidan havola olish</span></div></div><div name="634656" id="634656">преобладающий вид гидрометеорологических явлений;</div></div><div class="ACT_TEXT lx_elem" onmousemove="lx_mo(event,634657)"><div class="lx_elem2"><div class="lx_elem3"><span onclick="lx_sf(634657)"><img src="/img/cmt.svg" />Hujjatga taklif yuborish</span><span onclick="lx_pa(634657)"><img src="/img/vlm.svg" />Audioni tinglash</span><span onclick="lx_cl(634657)"><img src="/img/lnk.svg" />Hujjat elementidan havola olish</span></div></div><div name="634657" id="634657">размеры зон проявления опасных гидрометеорологических явлений и возможной площади поражения;</div></div><div class="ACT_TEXT lx_elem" onmousemove="lx_mo(event,634658)"><div class="lx_elem2"><div class="lx_elem3"><span onclick="lx_sf(634658)"><img src="/img/cmt.svg" />Hujjatga taklif yuborish</span><span onclick="lx_pa(634658)"><img src="/img/vlm.svg" />Audioni tinglash</span><span onclick="lx_cl(634658)"><img src="/img/lnk.svg" />Hujjat elementidan havola olish</span></div></div><div name="634658" id="634658">кадастровые карты (учета зон возможного возникновения опасных гидрометеорологических явлений) в масштабе 1:200000;</div></div><div class="ACT_TEXT lx_elem" onmousemove="lx_mo(event,634659)"><div class="lx_elem2"><div class="lx_elem3"><span onclick="lx_sf(634659)"><img src="/img/cmt.svg" />Hujjatga taklif yuborish</span><span onclick="lx_pa(634659)"><img src="/img/vlm.svg" />Audioni tinglash</span><span onclick="lx_cl(634659)"><img src="/img/lnk.svg" />Hujjat elementidan havola olish</span></div></div><div name="634659" id="634659">перечень объектов, расположенных в зоне воздействия опасных гидрометеорологических явлений.</div></div><div class="ACT_TEXT lx_elem" onmousemove="lx_mo(event,634660)"><div class="lx_elem2"><div class="lx_elem3"><span onclick="lx_sf(634660)"><img src="/img/cmt.svg" />Hujjatga taklif yuborish</span><span onclick="lx_pa(634660)"><img src="/img/vlm.svg" />Audioni tinglash</span><span onclick="lx_cl(634660)"><img src="/img/lnk.svg" />Hujjat elementidan havola olish</span></div></div><div name="634660" id="634660">18. Ответственность за достоверность кадастровой информации ЗППО несут должностные лица уполномоченных органов, на которых возложено ведение ГКЗППО.</div></div><div class="BY_DEFAULT lx_elem" onmousemove="lx_mo(event,634661)"><div class="lx_elem2"><div class="lx_elem3"><span onclick="lx_sf(634661)"><img src="/img/cmt.svg" />Hujjatga taklif yuborish</span><span onclick="lx_pa(634661)"><img src="/img/vlm.svg" />Audioni tinglash</span><span onclick="lx_cl(634661)"><img src="/img/lnk.svg" />Hujjat elementidan havola olish</span></div></div><div name="634661" id="634661"></div></div><div class="APPL_BANNER_LANDSCAPE_TITLE lx_elem" onmousemove="lx_mo(event,634662)"><div class="lx_elem2"><div class="lx_elem3"><span onclick="lx_sf(634662)"><img src="/img/cmt.svg" />Hujjatga taklif yuborish</span><span onclick="lx_pa(634662)"><img src="/img/vlm.svg" />Audioni tinglash</span><span onclick="lx_cl(634662)"><img src="/img/lnk.svg" />Hujjat elementidan havola olish</span></div></div><div name="634662" id="634662">ПРИЛОЖЕНИЕ <br />к <a href="/uz/docs/627324#634557">Положению </a>о порядке ведения государственного кадастра зон повышенной природной опасности </div></div><div class="ACT_TITLE_APPL lx_elem" onmousemove="lx_mo(event,634663)"><div class="lx_elem2"><div class="lx_elem3"><span onclick="lx_sf(634663)"><img src="/img/cmt.svg" />Hujjatga taklif yuborish</span><span onclick="lx_pa(634663)"><img src="/img/vlm.svg" />Audioni tinglash</span><span onclick="lx_cl(634663)"><img src="/img/lnk.svg" />Hujjat elementidan havola olish</span></div></div><div name="634663" id="634663">Схема ведения государственного кадастра зон повышенной природной опасности</div></div><div class="BY_DEFAULT lx_elem" onmousemove="lx_mo(event,634664)"><div class="lx_elem2"><div class="lx_elem3"><span onclick="lx_sf(634664)"><img src="/img/cmt.svg" />Hujjatga taklif yuborish</span><span onclick="lx_pa(634664)"><img src="/img/vlm.svg" />Audioni tinglash</span><span onclick="lx_cl(634664)"><img src="/img/lnk.svg" />Hujjat elementidan havola olish</span></div></div><div name="634664" id="634664"></div></div><div class="TEXT_CENTER lx_elem" onmousemove="lx_mo(event,634666)"><div class="lx_elem2"><div class="lx_elem3"><span onclick="lx_sf(634666)"><img src="/img/cmt.svg" />Hujjatga taklif yuborish</span><span onclick="lx_pa(634666)"><img src="/img/vlm.svg" />Audioni tinglash</span><span onclick="lx_cl(634666)"><img src="/img/lnk.svg" />Hujjat elementidan havola olish</span></div></div><div name="634666" id="634666"><img style="WIDTH: 658px; HEIGHT: 543px" height="530" src="/uz/files/634665" width="658" /></div></div><div class="ACT_TEXT lx_elem" onmousemove="lx_mo(event,634667)"><div class="lx_elem2"><div class="lx_elem3"><span onclick="lx_sf(634667)"><img src="/img/cmt.svg" />Hujjatga taklif yuborish</span><span onclick="lx_pa(634667)"><img src="/img/vlm.svg" />Audioni tinglash</span><span onclick="lx_cl(634667)"><img src="/img/lnk.svg" />Hujjat elementidan havola olish</span></div></div><div name="634667" id="634667">1. Территориальные подразделения и службы уполномоченных организаций осуществляют сбор кадастровой информации по ЗППО.</div></div><div class="ACT_TEXT lx_elem" onmousemove="lx_mo(event,634668)"><div class="lx_elem2"><div class="lx_elem3"><span onclick="lx_sf(634668)"><img src="/img/cmt.svg" />Hujjatga taklif yuborish</span><span onclick="lx_pa(634668)"><img src="/img/vlm.svg" />Audioni tinglash</span><span onclick="lx_cl(634668)"><img src="/img/lnk.svg" />Hujjat elementidan havola olish</span></div></div><div name="634668" id="634668">2. Уполномоченные организации — ГГП «Узбекгидрогеология» Госкомгеологии, Институт сейсмологии АН, Узгидромет обобщают и передают кадастровую информацию по ЗППО в базу данных ЕСГК Госкомземгеодезкадастра.</div></div><div class="ACT_TEXT lx_elem" onmousemove="lx_mo(event,634669)"><div class="lx_elem2"><div class="lx_elem3"><span onclick="lx_sf(634669)"><img src="/img/cmt.svg" />Hujjatga taklif yuborish</span><span onclick="lx_pa(634669)"><img src="/img/vlm.svg" />Audioni tinglash</span><span onclick="lx_cl(634669)"><img src="/img/lnk.svg" />Hujjat elementidan havola olish</span></div></div><div name="634669" id="634669">3. Уполномоченные организации — ГГП «Узбекгидрогеология» Госкомгеологии, Институт сейсмологии АН, Узгидромет по запросу могут получить информацию по ЗППО из базы данных ЕСГК Госкомземгеодезкадастра.</div></div><div class="ACT_TEXT lx_elem" onmousemove="lx_mo(event,634670)"><div class="lx_elem2"><div class="lx_elem3"><span onclick="lx_sf(634670)"><img src="/img/cmt.svg" />Hujjatga taklif yuborish</span><span onclick="lx_pa(634670)"><img src="/img/vlm.svg" />Audioni tinglash</span><span onclick="lx_cl(634670)"><img src="/img/lnk.svg" />Hujjat elementidan havola olish</span></div></div><div name="634670" id="634670">4. Пользователи ЕСГК по запросу могут получить кадастровую информацию по ЗППО из базы данных ЕСГК Госкомземгеодезкадастра.</div></div><div class="BY_DEFAULT lx_elem" onmousemove="lx_mo(event,634701)"><div class="lx_elem2"><div class="lx_elem3"><span onclick="lx_sf(634701)"><img src="/img/cmt.svg" />Hujjatga taklif yuborish</span><span onclick="lx_pa(634701)"><img src="/img/vlm.svg" />Audioni tinglash</span><span onclick="lx_cl(634701)"><img src="/img/lnk.svg" />Hujjat elementidan havola olish</span></div></div><div name="634701" id="634701"></div></div><div class="APPL_BANNER_LANDSCAPE_TITLE lx_elem" onmousemove="lx_mo(event,634702)"><div class="lx_elem2"><div class="lx_elem3"><span onclick="lx_sf(634702)"><img src="/img/cmt.svg" />Hujjatga taklif yuborish</span><span onclick="lx_pa(634702)"><img src="/img/vlm.svg" />Audioni tinglash</span><span onclick="lx_cl(634702)"><img src="/img/lnk.svg" />Hujjat elementidan havola olish</span></div></div><div name="634702" id="634702">ПРИЛОЖЕНИЕ № 7<br /> к <a href="/uz/docs/627324#633432">постановлению</a> Кабинета Министров <br />от 30 июня 2005 года № 152 </div></div><div class="ACT_FORM lx_elem" onmousemove="lx_mo(event,634703)"><div class="lx_elem2"><div class="lx_elem3"><span onclick="lx_sf(634703)"><img src="/img/cmt.svg" />Hujjatga taklif yuborish</span><span onclick="lx_pa(634703)"><img src="/img/vlm.svg" />Audioni tinglash</span><span onclick="lx_cl(634703)"><img src="/img/lnk.svg" />Hujjat elementidan havola olish</span></div></div><div name="634703" id="634703">Положение</div></div><div class="ACT_TITLE_APPL lx_elem" onmousemove="lx_mo(event,634704)"><div class="lx_elem2"><div class="lx_elem3"><span onclick="lx_sf(634704)"><img src="/img/cmt.svg" />Hujjatga taklif yuborish</span><span onclick="lx_pa(634704)"><img src="/img/vlm.svg" />Audioni tinglash</span><span onclick="lx_cl(634704)"><img src="/img/lnk.svg" />Hujjat elementidan havola olish</span></div></div><div name="634704" id="634704">о порядке ведения государственного кадастра зон повышенной техногенной опасности</div></div><div class="BY_DEFAULT lx_elem" onmousemove="lx_mo(event,634705)"><div class="lx_elem2"><div class="lx_elem3"><span onclick="lx_sf(634705)"><img src="/img/cmt.svg" />Hujjatga taklif yuborish</span><span onclick="lx_pa(634705)"><img src="/img/vlm.svg" />Audioni tinglash</span><span onclick="lx_cl(634705)"><img src="/img/lnk.svg" />Hujjat elementidan havola olish</span></div></div><div name="634705" id="634705"></div></div><div class="TEXT_HEADER_DEFAULT lx_elem" onmousemove="lx_mo(event,634706)"><div class="lx_elem2"><div class="lx_elem3"><span onclick="lx_sf(634706)"><img src="/img/cmt.svg" />Hujjatga taklif yuborish</span><span onclick="lx_pa(634706)"><img src="/img/vlm.svg" />Audioni tinglash</span><span onclick="lx_cl(634706)"><img src="/img/lnk.svg" />Hujjat elementidan havola olish</span></div></div><div name="634706" id="634706">I. Общие положения</div></div><div class="ACT_TEXT lx_elem" onmousemove="lx_mo(event,634712)"><div class="lx_elem2"><div class="lx_elem3"><span onclick="lx_sf(634712)"><img src="/img/cmt.svg" />Hujjatga taklif yuborish</span><span onclick="lx_pa(634712)"><img src="/img/vlm.svg" />Audioni tinglash</span><span onclick="lx_cl(634712)"><img src="/img/lnk.svg" />Hujjat elementidan havola olish</span></div></div><div name="634712" id="634712">1. Государственный кадастр зон повышенной техногенной опасности (ГКЗПТО) ведется в соответствии с <a href="/uz/docs/19480">Законом</a> Республики Узбекистан «О государственных кадастрах», <a href="/uz/docs/507526#519587">Положением </a>о порядке создания и ведения Единой системы государственных кадастров (ЕСГК), утвержденным постановлением Кабинета Министров Республики Узбекистан от 16 февраля 2005 г. № 66, другими нормативно-правовыми актами и настоящим Положением.</div></div><div class="ACT_TEXT lx_elem" onmousemove="lx_mo(event,634713)"><div class="lx_elem2"><div class="lx_elem3"><span onclick="lx_sf(634713)"><img src="/img/cmt.svg" />Hujjatga taklif yuborish</span><span onclick="lx_pa(634713)"><img src="/img/vlm.svg" />Audioni tinglash</span><span onclick="lx_cl(634713)"><img src="/img/lnk.svg" />Hujjat elementidan havola olish</span></div></div><div name="634713" id="634713">2. ГКЗПТО является составной частью ЕСГК и представляет собой свод кратких унифицированных характеристик и описаний зон повышенной техногенной опасности (ЗПТО), подготавливаемых по результатам системных наблюдений, замеров, исследований и сбора информации.</div></div><div class="ACT_TEXT lx_elem" onmousemove="lx_mo(event,634714)"><div class="lx_elem2"><div class="lx_elem3"><span onclick="lx_sf(634714)"><img src="/img/cmt.svg" />Hujjatga taklif yuborish</span><span onclick="lx_pa(634714)"><img src="/img/vlm.svg" />Audioni tinglash</span><span onclick="lx_cl(634714)"><img src="/img/lnk.svg" />Hujjat elementidan havola olish</span></div></div><div name="634714" id="634714">3. ГКЗПТО ведется в целях обеспечения учета кадастровых объектов, оценки их состояния и последствий проявления опасных техногенных проявлений.</div></div><div class="ACT_TEXT lx_elem" onmousemove="lx_mo(event,634715)"><div class="lx_elem2"><div class="lx_elem3"><span onclick="lx_sf(634715)"><img src="/img/cmt.svg" />Hujjatga taklif yuborish</span><span onclick="lx_pa(634715)"><img src="/img/vlm.svg" />Audioni tinglash</span><span onclick="lx_cl(634715)"><img src="/img/lnk.svg" />Hujjat elementidan havola olish</span></div></div><div name="634715" id="634715">4. Ведение ГКЗПТО обеспечивается инвентаризацией, оценкой характеристик и параметров ЗПТО, документированием, учетом кадастровой информации и использованием ее в целях своевременного и эффективного принятия профилактических и превентивных мер по предотвращению техногенных аварий и катастроф, а в случае их возникновения — обеспечения их оперативной локализации и ликвидации. </div></div><div class="COMMENT"><label id="s3934"></label><div name="edi1124847" id="edi1124847">См. <a href="/uz/docs/627324?ONDATE=30.06.2005 00#1124846">предыдущую</a> редакцию.</div></div><div class="BY_DEFAULT lx_elem" onmousemove="lx_mo(event,1124847)"><div class="lx_elem2"><div class="lx_elem3"><span onclick="lx_sf(1124847)"><img src="/img/cmt.svg" />Hujjatga taklif yuborish</span><span onclick="lx_pa(1124847)"><img src="/img/vlm.svg" />Audioni tinglash</span><span onclick="lx_cl(1124847)"><img src="/img/lnk.svg" />Hujjat elementidan havola olish</span></div></div><div name="1124847" id="1124847"></div></div><div class="ACT_TEXT lx_elem" onmousemove="lx_mo(event,1124848)"><div class="lx_elem2"><div class="lx_elem3"><span onclick="lx_sf(1124848)"><img src="/img/cmt.svg" />Hujjatga taklif yuborish</span><span onclick="lx_pa(1124848)"><img src="/img/vlm.svg" />Audioni tinglash</span><span onclick="lx_cl(1124848)"><img src="/img/lnk.svg" />Hujjat elementidan havola olish</span></div></div><div name="1124848" id="1124848">5. Объектами ГКЗПТО являются зоны возможных техногенных проявлений (пожары, взрывы, выбросы вредных веществ, разрушения зданий, сооружений, технических устройств и т. д.) на опасных производственных объектах, определенных в соответствии с <a href="/uz/docs/1061184">Законом </a>Республики Узбекистан «О промышленной безопасности опасных производственных объектов», и объекты, на которых:</div></div><div class="ACT_TEXT lx_elem" onmousemove="lx_mo(event,1124849)"><div class="lx_elem2"><div class="lx_elem3"><span onclick="lx_sf(1124849)"><img src="/img/cmt.svg" />Hujjatga taklif yuborish</span><span onclick="lx_pa(1124849)"><img src="/img/vlm.svg" />Audioni tinglash</span><span onclick="lx_cl(1124849)"><img src="/img/lnk.svg" />Hujjat elementidan havola olish</span></div></div><div name="1124849" id="1124849">а) производятся, используются, перерабатываются, образуются, хранятся, транспортируются, уничтожаются радиоактивные вещества и материалы;</div></div><div class="ACT_TEXT lx_elem" onmousemove="lx_mo(event,1124850)"><div class="lx_elem2"><div class="lx_elem3"><span onclick="lx_sf(1124850)"><img src="/img/cmt.svg" />Hujjatga taklif yuborish</span><span onclick="lx_pa(1124850)"><img src="/img/vlm.svg" />Audioni tinglash</span><span onclick="lx_cl(1124850)"><img src="/img/lnk.svg" />Hujjat elementidan havola olish</span></div></div><div name="1124850" id="1124850">б) применяются промышленные электроустановки всех типов;</div></div><div class="ACT_TEXT lx_elem" onmousemove="lx_mo(event,1124851)"><div class="lx_elem2"><div class="lx_elem3"><span onclick="lx_sf(1124851)"><img src="/img/cmt.svg" />Hujjatga taklif yuborish</span><span onclick="lx_pa(1124851)"><img src="/img/vlm.svg" />Audioni tinglash</span><span onclick="lx_cl(1124851)"><img src="/img/lnk.svg" />Hujjat elementidan havola olish</span></div></div><div name="1124851" id="1124851">в) эксплуатируются гидротехнические сооружения, в том числе хвостохранилища и отстойники крупных предприятий;</div></div><div class="ACT_TEXT lx_elem" onmousemove="lx_mo(event,1124852)"><div class="lx_elem2"><div class="lx_elem3"><span onclick="lx_sf(1124852)"><img src="/img/cmt.svg" />Hujjatga taklif yuborish</span><span onclick="lx_pa(1124852)"><img src="/img/vlm.svg" />Audioni tinglash</span><span onclick="lx_cl(1124852)"><img src="/img/lnk.svg" />Hujjat elementidan havola olish</span></div></div><div name="1124852" id="1124852">г) используются источники ионизирующих излучений;</div></div><div class="ACT_TEXT lx_elem" onmousemove="lx_mo(event,1124853)"><div class="lx_elem2"><div class="lx_elem3"><span onclick="lx_sf(1124853)"><img src="/img/cmt.svg" />Hujjatga taklif yuborish</span><span onclick="lx_pa(1124853)"><img src="/img/vlm.svg" />Audioni tinglash</span><span onclick="lx_cl(1124853)"><img src="/img/lnk.svg" />Hujjat elementidan havola olish</span></div></div><div name="1124853" id="1124853">д) могут произойти разрушения (повреждения), приводящие к чрезвычайным ситуациям (прекращению обеспечения водой, газом, теплом, электроэнергией, затоплению жилых массивов, выходу из строя систем канализации и очистки вод).</div></div><div class="CHANGES_ORIGINS"><label id="s1104"></label><div name="1124854" id="1124854">(пункт 5 в редакции <a href="/uz/docs/1085040?ONDATE=22.11.2006 00#1085074">постановления </a>Кабинета Министров Республики Узбекистан от 22 ноября 2006 г. № 242 — Собрание законодательства Республики Узбекистан, 2006 г., № 46-47, ст. 460)</div></div><div class="ACT_TEXT lx_elem" onmousemove="lx_mo(event,634731)"><div class="lx_elem2"><div class="lx_elem3"><span onclick="lx_sf(634731)"><img src="/img/cmt.svg" />Hujjatga taklif yuborish</span><span onclick="lx_pa(634731)"><img src="/img/vlm.svg" />Audioni tinglash</span><span onclick="lx_cl(634731)"><img src="/img/lnk.svg" />Hujjat elementidan havola olish</span></div></div><div name="634731" id="634731">6. Ведение ГКЗПТО осуществляется следующими подразделениями:</div></div><div class="COMMENT"><label id="s3934"></label><div name="edi1124855" id="edi1124855">См. <a href="/uz/docs/627324?ONDATE=30.06.2005 00#634732">предыдущую</a> редакцию.</div></div><div class="ACT_TEXT lx_elem" onmousemove="lx_mo(event,1124855)"><div class="lx_elem2"><div class="lx_elem3"><span onclick="lx_sf(1124855)"><img src="/img/cmt.svg" />Hujjatga taklif yuborish</span><span onclick="lx_pa(1124855)"><img src="/img/vlm.svg" />Audioni tinglash</span><span onclick="lx_cl(1124855)"><img src="/img/lnk.svg" />Hujjat elementidan havola olish</span></div></div><div name="1124855" id="1124855">организациями, эксплуатирующими указанные в <a href="/uz/docs/627324#1124847">пункте 5</a> настоящего Положения объекты; </div></div><div class="CHANGES_ORIGINS"><label id="s1104"></label><div name="1124856" id="1124856">(абзац второй пункта 6 в редакции <a href="/uz/docs/1085040?ONDATE=22.11.2006 00#1085086">постановления </a>Кабинета Министров Республики Узбекистан от 22 ноября 2006 г. № 242 — Собрание законодательства Республики Узбекистан, 2006 г., № 46-47, ст. 460) </div></div><div class="COMMENT"><label id="s3934"></label><div name="edi7548765" id="edi7548765">См. <a href="/uz/docs/627324?ONDATE=07.03.2019 00#4290575">предыдущую</a> редакцию.</div></div><div class="BY_DEFAULT lx_elem" onmousemove="lx_mo(event,7548765)"><div class="lx_elem2"><div class="lx_elem3"><span onclick="lx_sf(7548765)"><img src="/img/cmt.svg" />Hujjatga taklif yuborish</span><span onclick="lx_pa(7548765)"><img src="/img/vlm.svg" />Audioni tinglash</span><span onclick="lx_cl(7548765)"><img src="/img/lnk.svg" />Hujjat elementidan havola olish</span></div></div><div name="7548765" id="7548765"></div></div><div class="ACT_TEXT lx_elem" onmousemove="lx_mo(event,7548766)"><div class="lx_elem2"><div class="lx_elem3"><span onclick="lx_sf(7548766)"><img src="/img/cmt.svg" />Hujjatga taklif yuborish</span><span onclick="lx_pa(7548766)"><img src="/img/vlm.svg" />Audioni tinglash</span><span onclick="lx_cl(7548766)"><img src="/img/lnk.svg" />Hujjat elementidan havola olish</span></div></div><div name="7548766" id="7548766">Комитетом промышленной безопасности при Кабинете Министров Республики Узбекистан, его инспекциями и территориальными управлениями, Главным кадастровым центром зон повышенной техногенной опасности (далее — ГКЦ ЗПТО) – по повышенно опасным зонам возможных случаев аварий на производственных объектах, объектах взрыво-пожароопасности и радиационной опасности;</div></div><div class="COMMENT" style="display:none"><label id="s527"></label><div class="COMMENTLEXUZ"><img src="/image/favicon.gif" /> Комментарий LexUz</div><div name="7548767" id="7548767">Неофициальный перевод. Абзац третий пункта 6 в редакции <a href="/uz/docs/7516104">постановления </a>Кабинета Министров Республики Узбекистан от 2 мая 2025 года № 289. См. официальный текст на <a href="/uz/docs/627293#7523872">узбекском языке</a>.</div></div><div class="ACT_TEXT lx_elem" onmousemove="lx_mo(event,634736)"><div class="lx_elem2"><div class="lx_elem3"><span onclick="lx_sf(634736)"><img src="/img/cmt.svg" />Hujjatga taklif yuborish</span><span onclick="lx_pa(634736)"><img src="/img/vlm.svg" />Audioni tinglash</span><span onclick="lx_cl(634736)"><img src="/img/lnk.svg" />Hujjat elementidan havola olish</span></div></div><div name="634736" id="634736">Кадастровым центром зон повышенно техногенной опасности (далее — КЦ ЗПТО) Министерства по чрезвычайным ситуациям Республики Узбекистан — по повышенно опасным зонам, требующим эвакуации или переселения людей; </div></div><div class="COMMENT"><label id="s3934"></label><div name="edi7548768" id="edi7548768">См. <a href="/uz/docs/627324?ONDATE=30.06.2005 00#634737">предыдущую</a> редакцию.</div></div><div class="BY_DEFAULT lx_elem" onmousemove="lx_mo(event,7548768)"><div class="lx_elem2"><div class="lx_elem3"><span onclick="lx_sf(7548768)"><img src="/img/cmt.svg" />Hujjatga taklif yuborish</span><span onclick="lx_pa(7548768)"><img src="/img/vlm.svg" />Audioni tinglash</span><span onclick="lx_cl(7548768)"><img src="/img/lnk.svg" />Hujjat elementidan havola olish</span></div></div><div name="7548768" id="7548768"></div></div><div class="ACT_TEXT lx_elem" onmousemove="lx_mo(event,7548769)"><div class="lx_elem2"><div class="lx_elem3"><span onclick="lx_sf(7548769)"><img src="/img/cmt.svg" />Hujjatga taklif yuborish</span><span onclick="lx_pa(7548769)"><img src="/img/vlm.svg" />Audioni tinglash</span><span onclick="lx_cl(7548769)"><img src="/img/lnk.svg" />Hujjat elementidan havola olish</span></div></div><div name="7548769" id="7548769">КЦ ЗПТО Министерства по чрезвычайным ситуациям Республики Узбекистан — по зонам (объектам) повышенной взрывоопасности и пожароопасности;</div></div><div class="COMMENT" style="display:none"><label id="s527"></label><div class="COMMENTLEXUZ"><img src="/image/favicon.gif" /> Комментарий LexUz</div><div name="7548770" id="7548770">Неофициальный перевод. Абзац пятый пункта 6 в редакции <a href="/uz/docs/7516104">постановления </a>Кабинета Министров Республики Узбекистан от 2 мая 2025 года № 289. См. официальный текст на <a href="/uz/docs/627293#7523879">узбекском языке</a>.</div></div><div class="COMMENT"><label id="s3934"></label><div name="edi7370322" id="edi7370322">См. <a href="/uz/docs/627324?ONDATE=20.11.2021 00#6890330">предыдущую</a> редакцию.</div></div><div class="BY_DEFAULT lx_elem" onmousemove="lx_mo(event,7370322)"><div class="lx_elem2"><div class="lx_elem3"><span onclick="lx_sf(7370322)"><img src="/img/cmt.svg" />Hujjatga taklif yuborish</span><span onclick="lx_pa(7370322)"><img src="/img/vlm.svg" />Audioni tinglash</span><span onclick="lx_cl(7370322)"><img src="/img/lnk.svg" />Hujjat elementidan havola olish</span></div></div><div name="7370322" id="7370322"></div></div><div class="ACT_TEXT lx_elem" onmousemove="lx_mo(event,7370338)"><div class="lx_elem2"><div class="lx_elem3"><span onclick="lx_sf(7370338)"><img src="/img/cmt.svg" />Hujjatga taklif yuborish</span><span onclick="lx_pa(7370338)"><img src="/img/vlm.svg" />Audioni tinglash</span><span onclick="lx_cl(7370338)"><img src="/img/lnk.svg" />Hujjat elementidan havola olish</span></div></div><div name="7370338" id="7370338">КЦ ЗПТО Комитета по санитарно-эпидемиологическому благополучию и общественному здоровью при Министерстве здравоохранения Республики Узбекистан, территориальных управлений и их отделов - по объектам производства, переработки, хранения и использования сильнодействующих ядохимикатов, пестицидов, радиоизотопных изделий, радиоактивных и других веществ;</div></div><div class="COMMENT" style="display:none"><label id="s527"></label><div class="COMMENTLEXUZ"><img src="/image/favicon.gif" /> Комментарий LexUz</div><div name="7370347" id="7370347">Неофициальный перевод. Абзац шестой пункта 6 в редакции <a href="/uz/docs/7351840">постановления </a>Кабинета Министров Республики Узбекистан от 29 января 2025 года № 48. См. официальный текст на <a href="/uz/docs/627293#7370296">узбекском языке</a>.</div></div><div class="COMMENT"><label id="s3934"></label><div name="edi7548772" id="edi7548772">См. <a href="/uz/docs/627324?ONDATE=30.06.2005 00#7548771">предыдущую</a> редакцию.</div></div><div class="BY_DEFAULT lx_elem" onmousemove="lx_mo(event,7548772)"><div class="lx_elem2"><div class="lx_elem3"><span onclick="lx_sf(7548772)"><img src="/img/cmt.svg" />Hujjatga taklif yuborish</span><span onclick="lx_pa(7548772)"><img src="/img/vlm.svg" />Audioni tinglash</span><span onclick="lx_cl(7548772)"><img src="/img/lnk.svg" />Hujjat elementidan havola olish</span></div></div><div name="7548772" id="7548772"></div></div><div class="ACT_TEXT lx_elem" onmousemove="lx_mo(event,7548773)"><div class="lx_elem2"><div class="lx_elem3"><span onclick="lx_sf(7548773)"><img src="/img/cmt.svg" />Hujjatga taklif yuborish</span><span onclick="lx_pa(7548773)"><img src="/img/vlm.svg" />Audioni tinglash</span><span onclick="lx_cl(7548773)"><img src="/img/lnk.svg" />Hujjat elementidan havola olish</span></div></div><div name="7548773" id="7548773">Инспекцией по контролю в сфере горнодобывающей промышленности и геологии при Министерстве горнодобывающей промышленности и геологии Республики Узбекистан, ее инспекциями и территориальными управлениями — по зонам (объектам) повышенной опасности в горнорудной отрасли, геологии, нефтегазовой отрасли при проведении геологоразведочных работ, добыче полезных ископаемых, горнопроходческих работах, переработке твердых полезных ископаемых, а также взрывных работах;</div></div><div class="COMMENT" style="display:none"><label id="s527"></label><div class="COMMENTLEXUZ"><img src="/image/favicon.gif" /> Комментарий LexUz</div><div name="7548774" id="7548774">Неофициальный перевод. Пункт 6 дополнен абзацем седьмым <a href="/uz/docs/7516104">постановлением </a>Кабинета Министров Республики Узбекистан от 2 мая 2025 года № 289. См. официальный текст на <a href="/uz/docs/627293#7523885">узбекском языке</a>.</div></div><div class="ACT_TEXT lx_elem" onmousemove="lx_mo(event,634739)"><div class="lx_elem2"><div class="lx_elem3"><span onclick="lx_sf(634739)"><img src="/img/cmt.svg" />Hujjatga taklif yuborish</span><span onclick="lx_pa(634739)"><img src="/img/vlm.svg" />Audioni tinglash</span><span onclick="lx_cl(634739)"><img src="/img/lnk.svg" />Hujjat elementidan havola olish</span></div></div><div name="634739" id="634739">КЦ ЗПТО Института ядерной физики Академии наук Республики Узбекистан — по зонам повышенной радиационной опасности на предприятиях ядерной физики.</div></div><div class="ACT_TEXT lx_elem" onmousemove="lx_mo(event,634740)"><div class="lx_elem2"><div class="lx_elem3"><span onclick="lx_sf(634740)"><img src="/img/cmt.svg" />Hujjatga taklif yuborish</span><span onclick="lx_pa(634740)"><img src="/img/vlm.svg" />Audioni tinglash</span><span onclick="lx_cl(634740)"><img src="/img/lnk.svg" />Hujjat elementidan havola olish</span></div></div><div name="634740" id="634740">7. ГКЦ ЗПТО осуществляет координацию ведения ГКЗПТО.</div></div><div class="ACT_TEXT lx_elem" onmousemove="lx_mo(event,634741)"><div class="lx_elem2"><div class="lx_elem3"><span onclick="lx_sf(634741)"><img src="/img/cmt.svg" />Hujjatga taklif yuborish</span><span onclick="lx_pa(634741)"><img src="/img/vlm.svg" />Audioni tinglash</span><span onclick="lx_cl(634741)"><img src="/img/lnk.svg" />Hujjat elementidan havola olish</span></div></div><div name="634741" id="634741">8. Основными принципами ведения ГКЗПТО являются: </div></div><div class="ACT_TEXT lx_elem" onmousemove="lx_mo(event,634742)"><div class="lx_elem2"><div class="lx_elem3"><span onclick="lx_sf(634742)"><img src="/img/cmt.svg" />Hujjatga taklif yuborish</span><span onclick="lx_pa(634742)"><img src="/img/vlm.svg" />Audioni tinglash</span><span onclick="lx_cl(634742)"><img src="/img/lnk.svg" />Hujjat elementidan havola olish</span></div></div><div name="634742" id="634742">полнота охвата ЗПТО по всей территории республики;</div></div><div class="ACT_TEXT lx_elem" onmousemove="lx_mo(event,634743)"><div class="lx_elem2"><div class="lx_elem3"><span onclick="lx_sf(634743)"><img src="/img/cmt.svg" />Hujjatga taklif yuborish</span><span onclick="lx_pa(634743)"><img src="/img/vlm.svg" />Audioni tinglash</span><span onclick="lx_cl(634743)"><img src="/img/lnk.svg" />Hujjat elementidan havola olish</span></div></div><div name="634743" id="634743">достоверность, наглядность и документальность кадастровой информации;</div></div><div class="ACT_TEXT lx_elem" onmousemove="lx_mo(event,634744)"><div class="lx_elem2"><div class="lx_elem3"><span onclick="lx_sf(634744)"><img src="/img/cmt.svg" />Hujjatga taklif yuborish</span><span onclick="lx_pa(634744)"><img src="/img/vlm.svg" />Audioni tinglash</span><span onclick="lx_cl(634744)"><img src="/img/lnk.svg" />Hujjat elementidan havola olish</span></div></div><div name="634744" id="634744">единство методологии формирования и ежегодное обновление кадастровой информации по всем объектам;</div></div><div class="ACT_TEXT lx_elem" onmousemove="lx_mo(event,634745)"><div class="lx_elem2"><div class="lx_elem3"><span onclick="lx_sf(634745)"><img src="/img/cmt.svg" />Hujjatga taklif yuborish</span><span onclick="lx_pa(634745)"><img src="/img/vlm.svg" />Audioni tinglash</span><span onclick="lx_cl(634745)"><img src="/img/lnk.svg" />Hujjat elementidan havola olish</span></div></div><div name="634745" id="634745">применение единой системы пространственных координат и единой топографической основы;</div></div><div class="ACT_TEXT lx_elem" onmousemove="lx_mo(event,634746)"><div class="lx_elem2"><div class="lx_elem3"><span onclick="lx_sf(634746)"><img src="/img/cmt.svg" />Hujjatga taklif yuborish</span><span onclick="lx_pa(634746)"><img src="/img/vlm.svg" />Audioni tinglash</span><span onclick="lx_cl(634746)"><img src="/img/lnk.svg" />Hujjat elementidan havola olish</span></div></div><div name="634746" id="634746">доступность кадастровой информации.</div></div><div class="ACT_TEXT lx_elem" onmousemove="lx_mo(event,634747)"><div class="lx_elem2"><div class="lx_elem3"><span onclick="lx_sf(634747)"><img src="/img/cmt.svg" />Hujjatga taklif yuborish</span><span onclick="lx_pa(634747)"><img src="/img/vlm.svg" />Audioni tinglash</span><span onclick="lx_cl(634747)"><img src="/img/lnk.svg" />Hujjat elementidan havola olish</span></div></div><div name="634747" id="634747">9. Основными задачами ГКЗПТО являются:</div></div><div class="ACT_TEXT lx_elem" onmousemove="lx_mo(event,634748)"><div class="lx_elem2"><div class="lx_elem3"><span onclick="lx_sf(634748)"><img src="/img/cmt.svg" />Hujjatga taklif yuborish</span><span onclick="lx_pa(634748)"><img src="/img/vlm.svg" />Audioni tinglash</span><span onclick="lx_cl(634748)"><img src="/img/lnk.svg" />Hujjat elementidan havola olish</span></div></div><div name="634748" id="634748">сбор, анализ, обработка, учет, систематизация, хранение, обновление информации о ЗПТО;</div></div><div class="ACT_TEXT lx_elem" onmousemove="lx_mo(event,634749)"><div class="lx_elem2"><div class="lx_elem3"><span onclick="lx_sf(634749)"><img src="/img/cmt.svg" />Hujjatga taklif yuborish</span><span onclick="lx_pa(634749)"><img src="/img/vlm.svg" />Audioni tinglash</span><span onclick="lx_cl(634749)"><img src="/img/lnk.svg" />Hujjat elementidan havola olish</span></div></div><div name="634749" id="634749">составление и ведение паспортов ЗПТО;</div></div><div class="ACT_TEXT lx_elem" onmousemove="lx_mo(event,634750)"><div class="lx_elem2"><div class="lx_elem3"><span onclick="lx_sf(634750)"><img src="/img/cmt.svg" />Hujjatga taklif yuborish</span><span onclick="lx_pa(634750)"><img src="/img/vlm.svg" />Audioni tinglash</span><span onclick="lx_cl(634750)"><img src="/img/lnk.svg" />Hujjat elementidan havola olish</span></div></div><div name="634750" id="634750">ведение кадастровой книги, составление кадастровых планов и карт ЗПТО;</div></div><div class="ACT_TEXT lx_elem" onmousemove="lx_mo(event,634751)"><div class="lx_elem2"><div class="lx_elem3"><span onclick="lx_sf(634751)"><img src="/img/cmt.svg" />Hujjatga taklif yuborish</span><span onclick="lx_pa(634751)"><img src="/img/vlm.svg" />Audioni tinglash</span><span onclick="lx_cl(634751)"><img src="/img/lnk.svg" />Hujjat elementidan havola olish</span></div></div><div name="634751" id="634751">обеспечение органов государственной власти и управления, заинтересованных юридических и физических лиц необходимой кадастровой информацией в установленном законодательством порядке.</div></div><div class="ACT_TEXT lx_elem" onmousemove="lx_mo(event,634752)"><div class="lx_elem2"><div class="lx_elem3"><span onclick="lx_sf(634752)"><img src="/img/cmt.svg" />Hujjatga taklif yuborish</span><span onclick="lx_pa(634752)"><img src="/img/vlm.svg" />Audioni tinglash</span><span onclick="lx_cl(634752)"><img src="/img/lnk.svg" />Hujjat elementidan havola olish</span></div></div><div name="634752" id="634752">10. Работы по ведению ГКЗПТО финансируются за счет средств государственного бюджета и других источников, не запрещенных законодательством.</div></div><div class="TEXT_HEADER_DEFAULT lx_elem" onmousemove="lx_mo(event,634753)"><div class="lx_elem2"><div class="lx_elem3"><span onclick="lx_sf(634753)"><img src="/img/cmt.svg" />Hujjatga taklif yuborish</span><span onclick="lx_pa(634753)"><img src="/img/vlm.svg" />Audioni tinglash</span><span onclick="lx_cl(634753)"><img src="/img/lnk.svg" />Hujjat elementidan havola olish</span></div></div><div name="634753" id="634753">II. Организация ведения ГКЗПТО</div></div><div class="ACT_TEXT lx_elem" onmousemove="lx_mo(event,634754)"><div class="lx_elem2"><div class="lx_elem3"><span onclick="lx_sf(634754)"><img src="/img/cmt.svg" />Hujjatga taklif yuborish</span><span onclick="lx_pa(634754)"><img src="/img/vlm.svg" />Audioni tinglash</span><span onclick="lx_cl(634754)"><img src="/img/lnk.svg" />Hujjat elementidan havola olish</span></div></div><div name="634754" id="634754">11. ГКЗПТО ведется на основе программ и графиков, утверждаемых руководителями соответствующих уполномоченных органов, в которых определяется порядок наблюдений, исследований, сбора, обработки первичной и текущей кадастровой информации ЗПТО.</div></div><div class="COMMENT"><label id="s3934"></label><div name="edi1124858" id="edi1124858">См. <a href="/uz/docs/627324?ONDATE=30.06.2005 00#1124857">предыдущую</a> редакцию.</div></div><div class="ACT_TEXT lx_elem" onmousemove="lx_mo(event,1124858)"><div class="lx_elem2"><div class="lx_elem3"><span onclick="lx_sf(1124858)"><img src="/img/cmt.svg" />Hujjatga taklif yuborish</span><span onclick="lx_pa(1124858)"><img src="/img/vlm.svg" />Audioni tinglash</span><span onclick="lx_cl(1124858)"><img src="/img/lnk.svg" />Hujjat elementidan havola olish</span></div></div><div name="1124858" id="1124858">12. Организации, эксплуатирующие указанные в<a href="/uz/docs/627324#1124847"> пункте 5</a> настоящего Положения объекты:</div></div><div class="CHANGES_ORIGINS"><label id="s1104"></label><div name="1124859" id="1124859">(абзац первый пункта 12 в редакции <a href="/uz/docs/1085040?ONDATE=22.11.2006 00#1085086">постановления </a>Кабинета Министров Республики Узбекистан от 22 ноября 2006 г. № 242 — Собрание законодательства Республики Узбекистан, 2006 г., № 46-47, ст. 460) </div></div><div class="ACT_TEXT lx_elem" onmousemove="lx_mo(event,634759)"><div class="lx_elem2"><div class="lx_elem3"><span onclick="lx_sf(634759)"><img src="/img/cmt.svg" />Hujjatga taklif yuborish</span><span onclick="lx_pa(634759)"><img src="/img/vlm.svg" />Audioni tinglash</span><span onclick="lx_cl(634759)"><img src="/img/lnk.svg" />Hujjat elementidan havola olish</span></div></div><div name="634759" id="634759"></div></div><div class="COMMENT"><label id="s3934"></label><div name="edi1124860" id="edi1124860">См. <a href="/uz/docs/627324?ONDATE=30.06.2005 00#634780">предыдущую</a> редакцию.</div></div><div class="ACT_TEXT lx_elem" onmousemove="lx_mo(event,1124860)"><div class="lx_elem2"><div class="lx_elem3"><span onclick="lx_sf(1124860)"><img src="/img/cmt.svg" />Hujjatga taklif yuborish</span><span onclick="lx_pa(1124860)"><img src="/img/vlm.svg" />Audioni tinglash</span><span onclick="lx_cl(1124860)"><img src="/img/lnk.svg" />Hujjat elementidan havola olish</span></div></div><div name="1124860" id="1124860">осуществляют идентификацию опасных; </div></div><div class="CHANGES_ORIGINS"><label id="s1104"></label><div name="1124861" id="1124861">(абзац второй пункта 12 в редакции <a href="/uz/docs/1085040?ONDATE=22.11.2006 00#1085086">постановления </a>Кабинета Министров Республики Узбекистан от 22 ноября 2006 г. № 242 — Собрание законодательства Республики Узбекистан, 2006 г., № 46-47, ст. 460) </div></div><div class="ACT_TEXT lx_elem" onmousemove="lx_mo(event,634781)"><div class="lx_elem2"><div class="lx_elem3"><span onclick="lx_sf(634781)"><img src="/img/cmt.svg" />Hujjatga taklif yuborish</span><span onclick="lx_pa(634781)"><img src="/img/vlm.svg" />Audioni tinglash</span><span onclick="lx_cl(634781)"><img src="/img/lnk.svg" />Hujjat elementidan havola olish</span></div></div><div name="634781" id="634781">осуществляют сбор и систематизацию первичной и текущей кадастровой информации и изменений в количественном и качественном состоянии ЗПТО, экономической оценке, их влиянии на окружающую среду;</div></div><div class="ACT_TEXT lx_elem" onmousemove="lx_mo(event,634782)"><div class="lx_elem2"><div class="lx_elem3"><span onclick="lx_sf(634782)"><img src="/img/cmt.svg" />Hujjatga taklif yuborish</span><span onclick="lx_pa(634782)"><img src="/img/vlm.svg" />Audioni tinglash</span><span onclick="lx_cl(634782)"><img src="/img/lnk.svg" />Hujjat elementidan havola olish</span></div></div><div name="634782" id="634782">ведут кадастровые книги ЗПТО, заполняют базы данных и передают их в ГКЦ ГКЗПТО для систематизации и введения в АИС ГКЗПТО;</div></div><div class="ACT_TEXT lx_elem" onmousemove="lx_mo(event,634784)"><div class="lx_elem2"><div class="lx_elem3"><span onclick="lx_sf(634784)"><img src="/img/cmt.svg" />Hujjatga taklif yuborish</span><span onclick="lx_pa(634784)"><img src="/img/vlm.svg" />Audioni tinglash</span><span onclick="lx_cl(634784)"><img src="/img/lnk.svg" />Hujjat elementidan havola olish</span></div></div><div name="634784" id="634784">разрабатывают кадастровые паспорта ЗПТО;</div></div><div class="ACT_TEXT lx_elem" onmousemove="lx_mo(event,634786)"><div class="lx_elem2"><div class="lx_elem3"><span onclick="lx_sf(634786)"><img src="/img/cmt.svg" />Hujjatga taklif yuborish</span><span onclick="lx_pa(634786)"><img src="/img/vlm.svg" />Audioni tinglash</span><span onclick="lx_cl(634786)"><img src="/img/lnk.svg" />Hujjat elementidan havola olish</span></div></div><div name="634786" id="634786">обеспечивают своевременное внесение изменений в кадастровые паспорта;</div></div><div class="ACT_TEXT lx_elem" onmousemove="lx_mo(event,634788)"><div class="lx_elem2"><div class="lx_elem3"><span onclick="lx_sf(634788)"><img src="/img/cmt.svg" />Hujjatga taklif yuborish</span><span onclick="lx_pa(634788)"><img src="/img/vlm.svg" />Audioni tinglash</span><span onclick="lx_cl(634788)"><img src="/img/lnk.svg" />Hujjat elementidan havola olish</span></div></div><div name="634788" id="634788">ведут учет новых ЗПТО, осуществляют сбор учетной и оценочной информации о них;</div></div><div class="ACT_TEXT lx_elem" onmousemove="lx_mo(event,634790)"><div class="lx_elem2"><div class="lx_elem3"><span onclick="lx_sf(634790)"><img src="/img/cmt.svg" />Hujjatga taklif yuborish</span><span onclick="lx_pa(634790)"><img src="/img/vlm.svg" />Audioni tinglash</span><span onclick="lx_cl(634790)"><img src="/img/lnk.svg" />Hujjat elementidan havola olish</span></div></div><div name="634790" id="634790">несут ответственность за достоверность кадастровой информации и своевременность ее предоставления для ввода в АИС ГКЗПТО.</div></div><div class="COMMENT"><label id="s3934"></label><div name="edi7548775" id="edi7548775">См. <a href="/uz/docs/627324?ONDATE=07.03.2019 00#4290578">предыдущую</a> редакцию.</div></div><div class="BY_DEFAULT lx_elem" onmousemove="lx_mo(event,7548775)"><div class="lx_elem2"><div class="lx_elem3"><span onclick="lx_sf(7548775)"><img src="/img/cmt.svg" />Hujjatga taklif yuborish</span><span onclick="lx_pa(7548775)"><img src="/img/vlm.svg" />Audioni tinglash</span><span onclick="lx_cl(7548775)"><img src="/img/lnk.svg" />Hujjat elementidan havola olish</span></div></div><div name="7548775" id="7548775"></div></div><div class="ACT_TEXT lx_elem" onmousemove="lx_mo(event,7548776)"><div class="lx_elem2"><div class="lx_elem3"><span onclick="lx_sf(7548776)"><img src="/img/cmt.svg" />Hujjatga taklif yuborish</span><span onclick="lx_pa(7548776)"><img src="/img/vlm.svg" />Audioni tinglash</span><span onclick="lx_cl(7548776)"><img src="/img/lnk.svg" />Hujjat elementidan havola olish</span></div></div><div name="7548776" id="7548776">13. На каждую ЗПТО оформляется и утверждается по согласованию с Комитетом промышленной, радиационной и ядерной безопасности при Кабинете Министров Республики Узбекистан кадастровый паспорт установленного образца.</div></div><div class="COMMENT" style="display:none"><label id="s527"></label><div class="COMMENTLEXUZ"><img src="/image/favicon.gif" /> Комментарий LexUz</div><div name="7548777" id="7548777">Неофициальный перевод. Пункт 13 в редакции <a href="/uz/docs/7516104">постановления </a>Кабинета Министров Республики Узбекистан от 2 мая 2025 года № 289. См. официальный текст на <a href="/uz/docs/627293#7523891">узбекском языке</a>.</div></div><div class="ACT_TEXT lx_elem" onmousemove="lx_mo(event,634794)"><div class="lx_elem2"><div class="lx_elem3"><span onclick="lx_sf(634794)"><img src="/img/cmt.svg" />Hujjatga taklif yuborish</span><span onclick="lx_pa(634794)"><img src="/img/vlm.svg" />Audioni tinglash</span><span onclick="lx_cl(634794)"><img src="/img/lnk.svg" />Hujjat elementidan havola olish</span></div></div><div name="634794" id="634794">14. Исходными данными для составления кадастрового паспорта объекта являются:</div></div><div class="ACT_TEXT lx_elem" onmousemove="lx_mo(event,634796)"><div class="lx_elem2"><div class="lx_elem3"><span onclick="lx_sf(634796)"><img src="/img/cmt.svg" />Hujjatga taklif yuborish</span><span onclick="lx_pa(634796)"><img src="/img/vlm.svg" />Audioni tinglash</span><span onclick="lx_cl(634796)"><img src="/img/lnk.svg" />Hujjat elementidan havola olish</span></div></div><div name="634796" id="634796">данные, получаемые по результатам собственных наблюдений, замеров и исследований;</div></div><div class="ACT_TEXT lx_elem" onmousemove="lx_mo(event,634798)"><div class="lx_elem2"><div class="lx_elem3"><span onclick="lx_sf(634798)"><img src="/img/cmt.svg" />Hujjatga taklif yuborish</span><span onclick="lx_pa(634798)"><img src="/img/vlm.svg" />Audioni tinglash</span><span onclick="lx_cl(634798)"><img src="/img/lnk.svg" />Hujjat elementidan havola olish</span></div></div><div name="634798" id="634798">санитарно-технические паспорта, декларации промышленной безопасности, производственно-технические, конструкторские, технологические, эксплуатационные документы;</div></div><div class="ACT_TEXT lx_elem" onmousemove="lx_mo(event,634800)"><div class="lx_elem2"><div class="lx_elem3"><span onclick="lx_sf(634800)"><img src="/img/cmt.svg" />Hujjatga taklif yuborish</span><span onclick="lx_pa(634800)"><img src="/img/vlm.svg" />Audioni tinglash</span><span onclick="lx_cl(634800)"><img src="/img/lnk.svg" />Hujjat elementidan havola olish</span></div></div><div name="634800" id="634800">информация о ЗПТО, получаемая от предприятий, организаций и других официальных источников.</div></div><div class="ACT_TEXT lx_elem" onmousemove="lx_mo(event,634802)"><div class="lx_elem2"><div class="lx_elem3"><span onclick="lx_sf(634802)"><img src="/img/cmt.svg" />Hujjatga taklif yuborish</span><span onclick="lx_pa(634802)"><img src="/img/vlm.svg" />Audioni tinglash</span><span onclick="lx_cl(634802)"><img src="/img/lnk.svg" />Hujjat elementidan havola olish</span></div></div><div name="634802" id="634802">15. Уполномоченные органы, разработавшие кадастровые паспорта, в пятидневный срок представляют по одному экземпляру их копий: </div></div><div class="ACT_TEXT lx_elem" onmousemove="lx_mo(event,634804)"><div class="lx_elem2"><div class="lx_elem3"><span onclick="lx_sf(634804)"><img src="/img/cmt.svg" />Hujjatga taklif yuborish</span><span onclick="lx_pa(634804)"><img src="/img/vlm.svg" />Audioni tinglash</span><span onclick="lx_cl(634804)"><img src="/img/lnk.svg" />Hujjat elementidan havola olish</span></div></div><div name="634804" id="634804">ГКЦ ЗПТО;</div></div><div class="ACT_TEXT lx_elem" onmousemove="lx_mo(event,634806)"><div class="lx_elem2"><div class="lx_elem3"><span onclick="lx_sf(634806)"><img src="/img/cmt.svg" />Hujjatga taklif yuborish</span><span onclick="lx_pa(634806)"><img src="/img/vlm.svg" />Audioni tinglash</span><span onclick="lx_cl(634806)"><img src="/img/lnk.svg" />Hujjat elementidan havola olish</span></div></div><div name="634806" id="634806">соответствующему региональному подразделению ГКЦ ЗПТО;</div></div><div class="ACT_TEXT lx_elem" onmousemove="lx_mo(event,634807)"><div class="lx_elem2"><div class="lx_elem3"><span onclick="lx_sf(634807)"><img src="/img/cmt.svg" />Hujjatga taklif yuborish</span><span onclick="lx_pa(634807)"><img src="/img/vlm.svg" />Audioni tinglash</span><span onclick="lx_cl(634807)"><img src="/img/lnk.svg" />Hujjat elementidan havola olish</span></div></div><div name="634807" id="634807">КЦ ЗПТО;</div></div><div class="ACT_TEXT lx_elem" onmousemove="lx_mo(event,634808)"><div class="lx_elem2"><div class="lx_elem3"><span onclick="lx_sf(634808)"><img src="/img/cmt.svg" />Hujjatga taklif yuborish</span><span onclick="lx_pa(634808)"><img src="/img/vlm.svg" />Audioni tinglash</span><span onclick="lx_cl(634808)"><img src="/img/lnk.svg" />Hujjat elementidan havola olish</span></div></div><div name="634808" id="634808">соответствующему региональному подразделению КЦ ЗПТО.</div></div><div class="ACT_TEXT lx_elem" onmousemove="lx_mo(event,634810)"><div class="lx_elem2"><div class="lx_elem3"><span onclick="lx_sf(634810)"><img src="/img/cmt.svg" />Hujjatga taklif yuborish</span><span onclick="lx_pa(634810)"><img src="/img/vlm.svg" />Audioni tinglash</span><span onclick="lx_cl(634810)"><img src="/img/lnk.svg" />Hujjat elementidan havola olish</span></div></div><div name="634810" id="634810">16. ГКЦ ЗПТО и КЦ ГКЗПТО производят по компетенции проверку кадастровых паспортов и заносят соответствующую регистрационную и другую основную информацию в кадастровую книгу.</div></div><div class="COMMENT"><label id="s3934"></label><div name="edi7548778" id="edi7548778">См. <a href="/uz/docs/627324?ONDATE=07.03.2019 00#4290581">предыдущую</a> редакцию.</div></div><div class="BY_DEFAULT lx_elem" onmousemove="lx_mo(event,7548778)"><div class="lx_elem2"><div class="lx_elem3"><span onclick="lx_sf(7548778)"><img src="/img/cmt.svg" />Hujjatga taklif yuborish</span><span onclick="lx_pa(7548778)"><img src="/img/vlm.svg" />Audioni tinglash</span><span onclick="lx_cl(7548778)"><img src="/img/lnk.svg" />Hujjat elementidan havola olish</span></div></div><div name="7548778" id="7548778"></div></div><div class="ACT_TEXT lx_elem" onmousemove="lx_mo(event,7548779)"><div class="lx_elem2"><div class="lx_elem3"><span onclick="lx_sf(7548779)"><img src="/img/cmt.svg" />Hujjatga taklif yuborish</span><span onclick="lx_pa(7548779)"><img src="/img/vlm.svg" />Audioni tinglash</span><span onclick="lx_cl(7548779)"><img src="/img/lnk.svg" />Hujjat elementidan havola olish</span></div></div><div name="7548779" id="7548779">17. ГКЦ ЗПТО ежегодно представляет необходимую кадастровую информацию Агентству по кадастру при Министерстве экономики и финансов к 1 марта года, следующего за отчетным, для включения в ЕСГК. Форма представления и объем кадастровых данных утверждается Комитетом промышленной, радиационной и ядерной безопасности Республики Узбекистан и согласовывается с Агентством по кадастру при Министерстве экономики и финансов.</div></div><div class="COMMENT" style="display:none"><label id="s527"></label><div class="COMMENTLEXUZ"><img src="/image/favicon.gif" /> Комментарий LexUz</div><div name="7548780" id="7548780">Неофициальный перевод. Пункт 17 в редакции <a href="/uz/docs/7516104">постановления </a>Кабинета Министров Республики Узбекистан от 2 мая 2025 года № 289. См. официальный текст на <a href="/uz/docs/627293#7523895">узбекском языке</a>.</div></div><div class="TEXT_HEADER_DEFAULT lx_elem" onmousemove="lx_mo(event,634816)"><div class="lx_elem2"><div class="lx_elem3"><span onclick="lx_sf(634816)"><img src="/img/cmt.svg" />Hujjatga taklif yuborish</span><span onclick="lx_pa(634816)"><img src="/img/vlm.svg" />Audioni tinglash</span><span onclick="lx_cl(634816)"><img src="/img/lnk.svg" />Hujjat elementidan havola olish</span></div></div><div name="634816" id="634816">III. Порядок ведения ГКЗПТО</div></div><div class="ACT_TEXT lx_elem" onmousemove="lx_mo(event,634818)"><div class="lx_elem2"><div class="lx_elem3"><span onclick="lx_sf(634818)"><img src="/img/cmt.svg" />Hujjatga taklif yuborish</span><span onclick="lx_pa(634818)"><img src="/img/vlm.svg" />Audioni tinglash</span><span onclick="lx_cl(634818)"><img src="/img/lnk.svg" />Hujjat elementidan havola olish</span></div></div><div name="634818" id="634818">18. ГКЗПТО содержит сведения по каждой зоне или очагу возможного проявления повышенной техногенной опасности (ПТО).</div></div><div class="ACT_TEXT lx_elem" onmousemove="lx_mo(event,634820)"><div class="lx_elem2"><div class="lx_elem3"><span onclick="lx_sf(634820)"><img src="/img/cmt.svg" />Hujjatga taklif yuborish</span><span onclick="lx_pa(634820)"><img src="/img/vlm.svg" />Audioni tinglash</span><span onclick="lx_cl(634820)"><img src="/img/lnk.svg" />Hujjat elementidan havola olish</span></div></div><div name="634820" id="634820">19. Ведение ГКЗПТО осуществляется в соответствии со схемой согласно <a href="/uz/docs/627324#634900">приложению</a> к настоящему Положению.</div></div><div class="ACT_TEXT lx_elem" onmousemove="lx_mo(event,634822)"><div class="lx_elem2"><div class="lx_elem3"><span onclick="lx_sf(634822)"><img src="/img/cmt.svg" />Hujjatga taklif yuborish</span><span onclick="lx_pa(634822)"><img src="/img/vlm.svg" />Audioni tinglash</span><span onclick="lx_cl(634822)"><img src="/img/lnk.svg" />Hujjat elementidan havola olish</span></div></div><div name="634822" id="634822">20. Составными частями ГКЗПТО являются:</div></div><div class="COMMENT"><label id="s3934"></label><div name="edi1124862" id="edi1124862">См. <a href="/uz/docs/627324?ONDATE=30.06.2005 00#634824">предыдущую</a> редакцию.</div></div><div class="ACT_TEXT lx_elem" onmousemove="lx_mo(event,1124862)"><div class="lx_elem2"><div class="lx_elem3"><span onclick="lx_sf(1124862)"><img src="/img/cmt.svg" />Hujjatga taklif yuborish</span><span onclick="lx_pa(1124862)"><img src="/img/vlm.svg" />Audioni tinglash</span><span onclick="lx_cl(1124862)"><img src="/img/lnk.svg" />Hujjat elementidan havola olish</span></div></div><div name="1124862" id="1124862">идентификация объектов и регистрация зон возможных проявлений ПТО; </div></div><div class="CHANGES_ORIGINS"><label id="s1104"></label><div name="1124863" id="1124863">(абзац второй пункта 20 в редакции <a href="/uz/docs/1085040?ONDATE=22.11.2006 00#1085086">постановления </a>Кабинета Министров Республики Узбекистан от 22 ноября 2006 г. № 242 — Собрание законодательства Республики Узбекистан, 2006 г., № 46-47, ст. 460)</div></div><div class="ACT_TEXT lx_elem" onmousemove="lx_mo(event,634826)"><div class="lx_elem2"><div class="lx_elem3"><span onclick="lx_sf(634826)"><img src="/img/cmt.svg" />Hujjatga taklif yuborish</span><span onclick="lx_pa(634826)"><img src="/img/vlm.svg" />Audioni tinglash</span><span onclick="lx_cl(634826)"><img src="/img/lnk.svg" />Hujjat elementidan havola olish</span></div></div><div name="634826" id="634826">учет количественных и качественных характеристик ЗПТО;</div></div><div class="ACT_TEXT lx_elem" onmousemove="lx_mo(event,634827)"><div class="lx_elem2"><div class="lx_elem3"><span onclick="lx_sf(634827)"><img src="/img/cmt.svg" />Hujjatga taklif yuborish</span><span onclick="lx_pa(634827)"><img src="/img/vlm.svg" />Audioni tinglash</span><span onclick="lx_cl(634827)"><img src="/img/lnk.svg" />Hujjat elementidan havola olish</span></div></div><div name="634827" id="634827">экономическая, экологическая и социальная оценка ЗПТО.</div></div><div class="ACT_TEXT lx_elem" onmousemove="lx_mo(event,634828)"><div class="lx_elem2"><div class="lx_elem3"><span onclick="lx_sf(634828)"><img src="/img/cmt.svg" />Hujjatga taklif yuborish</span><span onclick="lx_pa(634828)"><img src="/img/vlm.svg" />Audioni tinglash</span><span onclick="lx_cl(634828)"><img src="/img/lnk.svg" />Hujjat elementidan havola olish</span></div></div><div name="634828" id="634828">21. Кадастровую информацию ЗПТО составляют:</div></div><div class="ACT_TEXT lx_elem" onmousemove="lx_mo(event,634829)"><div class="lx_elem2"><div class="lx_elem3"><span onclick="lx_sf(634829)"><img src="/img/cmt.svg" />Hujjatga taklif yuborish</span><span onclick="lx_pa(634829)"><img src="/img/vlm.svg" />Audioni tinglash</span><span onclick="lx_cl(634829)"><img src="/img/lnk.svg" />Hujjat elementidan havola olish</span></div></div><div name="634829" id="634829">наименование кадастрового объекта с указанием вида возможного проявления ЗПТО;</div></div><div class="ACT_TEXT lx_elem" onmousemove="lx_mo(event,634831)"><div class="lx_elem2"><div class="lx_elem3"><span onclick="lx_sf(634831)"><img src="/img/cmt.svg" />Hujjatga taklif yuborish</span><span onclick="lx_pa(634831)"><img src="/img/vlm.svg" />Audioni tinglash</span><span onclick="lx_cl(634831)"><img src="/img/lnk.svg" />Hujjat elementidan havola olish</span></div></div><div name="634831" id="634831">местоположение ЗПТО;</div></div><div class="COMMENT"><label id="s3934"></label><div name="edi1124876" id="edi1124876">См. <a href="/uz/docs/627324?ONDATE=30.06.2005 00#634833">предыдущую</a> редакцию.</div></div><div class="ACT_TEXT lx_elem" onmousemove="lx_mo(event,1124876)"><div class="lx_elem2"><div class="lx_elem3"><span onclick="lx_sf(1124876)"><img src="/img/cmt.svg" />Hujjatga taklif yuborish</span><span onclick="lx_pa(1124876)"><img src="/img/vlm.svg" />Audioni tinglash</span><span onclick="lx_cl(1124876)"><img src="/img/lnk.svg" />Hujjat elementidan havola olish</span></div></div><div name="1124876" id="1124876">ведомственная принадлежность и дата ввода в эксплуатацию объекта, создающего ПТО; </div></div><div class="CHANGES_ORIGINS"><label id="s1104"></label><div name="1124877" id="1124877">(абзац четвертый пункта 21 в редакции <a href="/uz/docs/1085040?ONDATE=22.11.2006 00#1085088">постановления </a>Кабинета Министров Республики Узбекистан от 22 ноября 2006 г. № 242 — Собрание законодательства Республики Узбекистан, 2006 г., № 46-47, ст. 460) </div></div><div class="COMMENT"><label id="s3934"></label><div name="edi1124878" id="edi1124878">См. <a href="/uz/docs/627324?ONDATE=30.06.2005 00#634836">предыдущую</a> редакцию.</div></div><div class="ACT_TEXT lx_elem" onmousemove="lx_mo(event,1124878)"><div class="lx_elem2"><div class="lx_elem3"><span onclick="lx_sf(1124878)"><img src="/img/cmt.svg" />Hujjatga taklif yuborish</span><span onclick="lx_pa(1124878)"><img src="/img/vlm.svg" />Audioni tinglash</span><span onclick="lx_cl(1124878)"><img src="/img/lnk.svg" />Hujjat elementidan havola olish</span></div></div><div name="1124878" id="1124878">целевое назначение объекта (если опасность создается под воздействием антропогенных факторов и не является природным явлением); </div></div><div class="CHANGES_ORIGINS"><label id="s1104"></label><div name="1124879" id="1124879">(абзац пятый пункта 21 в редакции <a href="/uz/docs/1085040?ONDATE=22.11.2006 00#1085088">постановления </a>Кабинета Министров Республики Узбекистан от 22 ноября 2006 г. № 242 — Собрание законодательства Республики Узбекистан, 2006 г., № 46-47, ст. 460) </div></div><div class="COMMENT"><label id="s3934"></label><div name="edi1124880" id="edi1124880">См. <a href="/uz/docs/627324?ONDATE=30.06.2005 00#634840">предыдущую</a> редакцию.</div></div><div class="ACT_TEXT lx_elem" onmousemove="lx_mo(event,1124880)"><div class="lx_elem2"><div class="lx_elem3"><span onclick="lx_sf(1124880)"><img src="/img/cmt.svg" />Hujjatga taklif yuborish</span><span onclick="lx_pa(1124880)"><img src="/img/vlm.svg" />Audioni tinglash</span><span onclick="lx_cl(1124880)"><img src="/img/lnk.svg" />Hujjat elementidan havola olish</span></div></div><div name="1124880" id="1124880">дата учета объекта; </div></div><div class="CHANGES_ORIGINS"><label id="s1104"></label><div name="1124881" id="1124881">(абзац шестой пункта 21 в редакции <a href="/uz/docs/1085040?ONDATE=22.11.2006 00#1085088">постановления </a>Кабинета Министров Республики Узбекистан от 22 ноября 2006 г. № 242 — Собрание законодательства Республики Узбекистан, 2006 г., № 46-47, ст. 460) </div></div><div class="ACT_TEXT lx_elem" onmousemove="lx_mo(event,634842)"><div class="lx_elem2"><div class="lx_elem3"><span onclick="lx_sf(634842)"><img src="/img/cmt.svg" />Hujjatga taklif yuborish</span><span onclick="lx_pa(634842)"><img src="/img/vlm.svg" />Audioni tinglash</span><span onclick="lx_cl(634842)"><img src="/img/lnk.svg" />Hujjat elementidan havola olish</span></div></div><div name="634842" id="634842">кадастровый номер объекта;</div></div><div class="COMMENT"><label id="s3934"></label><div name="edi1124874" id="edi1124874">См. <a href="/uz/docs/627324?ONDATE=30.06.2005 00#634844">предыдущую</a> редакцию.</div></div><div class="ACT_TEXT lx_elem" onmousemove="lx_mo(event,1124874)"><div class="lx_elem2"><div class="lx_elem3"><span onclick="lx_sf(1124874)"><img src="/img/cmt.svg" />Hujjatga taklif yuborish</span><span onclick="lx_pa(1124874)"><img src="/img/vlm.svg" />Audioni tinglash</span><span onclick="lx_cl(1124874)"><img src="/img/lnk.svg" />Hujjat elementidan havola olish</span></div></div><div name="1124874" id="1124874">перечень объектов, расположенных в ЗПТО; </div></div><div class="CHANGES_ORIGINS"><label id="s1104"></label><div name="1124875" id="1124875">(абзац восьмой пункта 21 в редакции <a href="/uz/docs/1085040?ONDATE=22.11.2006 00#1085087">постановления </a>Кабинета Министров Республики Узбекистан от 22 ноября 2006 г. № 242 — Собрание законодательства Республики Узбекистан, 2006 г., № 46-47, ст. 460)</div></div><div class="ACT_TEXT lx_elem" onmousemove="lx_mo(event,634848)"><div class="lx_elem2"><div class="lx_elem3"><span onclick="lx_sf(634848)"><img src="/img/cmt.svg" />Hujjatga taklif yuborish</span><span onclick="lx_pa(634848)"><img src="/img/vlm.svg" />Audioni tinglash</span><span onclick="lx_cl(634848)"><img src="/img/lnk.svg" />Hujjat elementidan havola olish</span></div></div><div name="634848" id="634848">состояние ЗПТО на момент учета;</div></div><div class="ACT_TEXT lx_elem" onmousemove="lx_mo(event,634851)"><div class="lx_elem2"><div class="lx_elem3"><span onclick="lx_sf(634851)"><img src="/img/cmt.svg" />Hujjatga taklif yuborish</span><span onclick="lx_pa(634851)"><img src="/img/vlm.svg" />Audioni tinglash</span><span onclick="lx_cl(634851)"><img src="/img/lnk.svg" />Hujjat elementidan havola olish</span></div></div><div name="634851" id="634851">картографические материалы — топографические карты в соответствующих масштабах с отображением зон возможных проявлений ПТО, с указанием размеров площадей (зон) поражения под воздействием ПТО.</div></div><div class="ACT_TEXT lx_elem" onmousemove="lx_mo(event,634855)"><div class="lx_elem2"><div class="lx_elem3"><span onclick="lx_sf(634855)"><img src="/img/cmt.svg" />Hujjatga taklif yuborish</span><span onclick="lx_pa(634855)"><img src="/img/vlm.svg" />Audioni tinglash</span><span onclick="lx_cl(634855)"><img src="/img/lnk.svg" />Hujjat elementidan havola olish</span></div></div><div name="634855" id="634855">22. Учетную информацию ЗПТО составляют:</div></div><div class="COMMENT"><label id="s3934"></label><div name="edi1124882" id="edi1124882">См. <a href="/uz/docs/627324?ONDATE=30.06.2005 00#634859">предыдущую</a> редакцию.</div></div><div class="ACT_TEXT lx_elem" onmousemove="lx_mo(event,1124882)"><div class="lx_elem2"><div class="lx_elem3"><span onclick="lx_sf(1124882)"><img src="/img/cmt.svg" />Hujjatga taklif yuborish</span><span onclick="lx_pa(1124882)"><img src="/img/vlm.svg" />Audioni tinglash</span><span onclick="lx_cl(1124882)"><img src="/img/lnk.svg" />Hujjat elementidan havola olish</span></div></div><div name="1124882" id="1124882">перечень признаков опасностей объекта; </div></div><div class="CHANGES_ORIGINS"><label id="s1104"></label><div name="1124883" id="1124883">(абзац второй пункта 22 в редакции <a href="/uz/docs/1085040?ONDATE=22.11.2006 00#1085087">постановления </a>Кабинета Министров Республики Узбекистан от 22 ноября 2006 г. № 242 — Собрание законодательства Республики Узбекистан, 2006 г., № 46-47, ст. 460) </div></div><div class="COMMENT"><label id="s3934"></label><div name="edi1124884" id="edi1124884">См. <a href="/uz/docs/627324?ONDATE=30.06.2005 00#634862">предыдущую</a> редакцию.</div></div><div class="ACT_TEXT lx_elem" onmousemove="lx_mo(event,1124884)"><div class="lx_elem2"><div class="lx_elem3"><span onclick="lx_sf(1124884)"><img src="/img/cmt.svg" />Hujjatga taklif yuborish</span><span onclick="lx_pa(1124884)"><img src="/img/vlm.svg" />Audioni tinglash</span><span onclick="lx_cl(1124884)"><img src="/img/lnk.svg" />Hujjat elementidan havola olish</span></div></div><div name="1124884" id="1124884">характеристика технологического оборудования объекта; </div></div><div class="CHANGES_ORIGINS"><label id="s1104"></label><div name="1124885" id="1124885">(абзац третий пункта 22 в редакции <a href="/uz/docs/1085040?ONDATE=22.11.2006 00#1085088">постановления </a>Кабинета Министров Республики Узбекистан от 22 ноября 2006 г. № 242 — Собрание законодательства Республики Узбекистан, 2006 г., № 46-47, ст. 460) </div></div><div class="COMMENT"><label id="s3934"></label><div name="edi1124886" id="edi1124886">См. <a href="/uz/docs/627324?ONDATE=30.06.2005 00#634864">предыдущую</a> редакцию.</div></div><div class="ACT_TEXT lx_elem" onmousemove="lx_mo(event,1124886)"><div class="lx_elem2"><div class="lx_elem3"><span onclick="lx_sf(1124886)"><img src="/img/cmt.svg" />Hujjatga taklif yuborish</span><span onclick="lx_pa(1124886)"><img src="/img/vlm.svg" />Audioni tinglash</span><span onclick="lx_cl(1124886)"><img src="/img/lnk.svg" />Hujjat elementidan havola olish</span></div></div><div name="1124886" id="1124886">сведения об использовании опасных веществ на объектах; </div></div><div class="CHANGES_ORIGINS"><label id="s1104"></label><div name="1124887" id="1124887">(абзац четвертый пункта 22 в редакции <a href="/uz/docs/1085040?ONDATE=22.11.2006 00#1085087">постановления </a>Кабинета Министров Республики Узбекистан от 22 ноября 2006 г. № 242 — Собрание законодательства Республики Узбекистан, 2006 г., № 46-47, ст. 460) </div></div><div class="ACT_TEXT lx_elem" onmousemove="lx_mo(event,634866)"><div class="lx_elem2"><div class="lx_elem3"><span onclick="lx_sf(634866)"><img src="/img/cmt.svg" />Hujjatga taklif yuborish</span><span onclick="lx_pa(634866)"><img src="/img/vlm.svg" />Audioni tinglash</span><span onclick="lx_cl(634866)"><img src="/img/lnk.svg" />Hujjat elementidan havola olish</span></div></div><div name="634866" id="634866">характеристики поражающих и разрушительных факторов: сила, скорость, объем, цикличность, частота, преимущественное направление и скоротечность воздействий;</div></div><div class="ACT_TEXT lx_elem" onmousemove="lx_mo(event,634868)"><div class="lx_elem2"><div class="lx_elem3"><span onclick="lx_sf(634868)"><img src="/img/cmt.svg" />Hujjatga taklif yuborish</span><span onclick="lx_pa(634868)"><img src="/img/vlm.svg" />Audioni tinglash</span><span onclick="lx_cl(634868)"><img src="/img/lnk.svg" />Hujjat elementidan havola olish</span></div></div><div name="634868" id="634868">перечень факторов, отрицательно влияющих на здоровье человека и на окружающую природную среду;</div></div><div class="ACT_TEXT lx_elem" onmousemove="lx_mo(event,634869)"><div class="lx_elem2"><div class="lx_elem3"><span onclick="lx_sf(634869)"><img src="/img/cmt.svg" />Hujjatga taklif yuborish</span><span onclick="lx_pa(634869)"><img src="/img/vlm.svg" />Audioni tinglash</span><span onclick="lx_cl(634869)"><img src="/img/lnk.svg" />Hujjat elementidan havola olish</span></div></div><div name="634869" id="634869">сведения о санитарно-защитных и охранных зонах;</div></div><div class="ACT_TEXT lx_elem" onmousemove="lx_mo(event,634870)"><div class="lx_elem2"><div class="lx_elem3"><span onclick="lx_sf(634870)"><img src="/img/cmt.svg" />Hujjatga taklif yuborish</span><span onclick="lx_pa(634870)"><img src="/img/vlm.svg" />Audioni tinglash</span><span onclick="lx_cl(634870)"><img src="/img/lnk.svg" />Hujjat elementidan havola olish</span></div></div><div name="634870" id="634870">сведения о границах участков или расстояниях, на которых необходимо ограничить различные виды человеческой деятельности;</div></div><div class="ACT_TEXT lx_elem" onmousemove="lx_mo(event,634871)"><div class="lx_elem2"><div class="lx_elem3"><span onclick="lx_sf(634871)"><img src="/img/cmt.svg" />Hujjatga taklif yuborish</span><span onclick="lx_pa(634871)"><img src="/img/vlm.svg" />Audioni tinglash</span><span onclick="lx_cl(634871)"><img src="/img/lnk.svg" />Hujjat elementidan havola olish</span></div></div><div name="634871" id="634871">описание зон, требующих эвакуации или переселения людей;</div></div><div class="ACT_TEXT lx_elem" onmousemove="lx_mo(event,634872)"><div class="lx_elem2"><div class="lx_elem3"><span onclick="lx_sf(634872)"><img src="/img/cmt.svg" />Hujjatga taklif yuborish</span><span onclick="lx_pa(634872)"><img src="/img/vlm.svg" />Audioni tinglash</span><span onclick="lx_cl(634872)"><img src="/img/lnk.svg" />Hujjat elementidan havola olish</span></div></div><div name="634872" id="634872">установленный режим использования территорий ЗПТО, особые условия производственно-хозяйственной деятельности, проживания и нахождения людей в ЗПТО;</div></div><div class="ACT_TEXT lx_elem" onmousemove="lx_mo(event,634873)"><div class="lx_elem2"><div class="lx_elem3"><span onclick="lx_sf(634873)"><img src="/img/cmt.svg" />Hujjatga taklif yuborish</span><span onclick="lx_pa(634873)"><img src="/img/vlm.svg" />Audioni tinglash</span><span onclick="lx_cl(634873)"><img src="/img/lnk.svg" />Hujjat elementidan havola olish</span></div></div><div name="634873" id="634873">сведения об объектах и сооружениях, подвергающихся воздействию ПТО, степени разрушения и поражения этих объектов.</div></div><div class="ACT_TEXT lx_elem" onmousemove="lx_mo(event,634874)"><div class="lx_elem2"><div class="lx_elem3"><span onclick="lx_sf(634874)"><img src="/img/cmt.svg" />Hujjatga taklif yuborish</span><span onclick="lx_pa(634874)"><img src="/img/vlm.svg" />Audioni tinglash</span><span onclick="lx_cl(634874)"><img src="/img/lnk.svg" />Hujjat elementidan havola olish</span></div></div><div name="634874" id="634874">23. Оценочную информацию ЗПТО составляют:</div></div><div class="ACT_TEXT lx_elem" onmousemove="lx_mo(event,634876)"><div class="lx_elem2"><div class="lx_elem3"><span onclick="lx_sf(634876)"><img src="/img/cmt.svg" />Hujjatga taklif yuborish</span><span onclick="lx_pa(634876)"><img src="/img/vlm.svg" />Audioni tinglash</span><span onclick="lx_cl(634876)"><img src="/img/lnk.svg" />Hujjat elementidan havola olish</span></div></div><div name="634876" id="634876">апробированные отчеты о результатах аэрофотосъемочных, гидрометеорологических, инженерно-геологических, сейсмических, технологических, экологических исследований и других работ по изучению ЗПТО;</div></div><div class="ACT_TEXT lx_elem" onmousemove="lx_mo(event,634877)"><div class="lx_elem2"><div class="lx_elem3"><span onclick="lx_sf(634877)"><img src="/img/cmt.svg" />Hujjatga taklif yuborish</span><span onclick="lx_pa(634877)"><img src="/img/vlm.svg" />Audioni tinglash</span><span onclick="lx_cl(634877)"><img src="/img/lnk.svg" />Hujjat elementidan havola olish</span></div></div><div name="634877" id="634877">заключения по оценке рисков аварий и возможных чрезвычайных ситуаций;</div></div><div class="ACT_TEXT lx_elem" onmousemove="lx_mo(event,634879)"><div class="lx_elem2"><div class="lx_elem3"><span onclick="lx_sf(634879)"><img src="/img/cmt.svg" />Hujjatga taklif yuborish</span><span onclick="lx_pa(634879)"><img src="/img/vlm.svg" />Audioni tinglash</span><span onclick="lx_cl(634879)"><img src="/img/lnk.svg" />Hujjat elementidan havola olish</span></div></div><div name="634879" id="634879">сведения о санитарно-гигиенических условиях, о состоянии загрязненности воды, воздуха, земли, концентрациях загрязняющих (вредных) веществ;</div></div><div class="ACT_TEXT lx_elem" onmousemove="lx_mo(event,634881)"><div class="lx_elem2"><div class="lx_elem3"><span onclick="lx_sf(634881)"><img src="/img/cmt.svg" />Hujjatga taklif yuborish</span><span onclick="lx_pa(634881)"><img src="/img/vlm.svg" />Audioni tinglash</span><span onclick="lx_cl(634881)"><img src="/img/lnk.svg" />Hujjat elementidan havola olish</span></div></div><div name="634881" id="634881">заключения по результатам ведомственных обследований ЗПТО предприятиями, деятельность которых связана с ПТО;</div></div><div class="ACT_TEXT lx_elem" onmousemove="lx_mo(event,634883)"><div class="lx_elem2"><div class="lx_elem3"><span onclick="lx_sf(634883)"><img src="/img/cmt.svg" />Hujjatga taklif yuborish</span><span onclick="lx_pa(634883)"><img src="/img/vlm.svg" />Audioni tinglash</span><span onclick="lx_cl(634883)"><img src="/img/lnk.svg" />Hujjat elementidan havola olish</span></div></div><div name="634883" id="634883">экспертные заключения официальных комиссий и специалистов, изучавших (обследовавших) ЗПТО;</div></div><div class="ACT_TEXT lx_elem" onmousemove="lx_mo(event,634885)"><div class="lx_elem2"><div class="lx_elem3"><span onclick="lx_sf(634885)"><img src="/img/cmt.svg" />Hujjatga taklif yuborish</span><span onclick="lx_pa(634885)"><img src="/img/vlm.svg" />Audioni tinglash</span><span onclick="lx_cl(634885)"><img src="/img/lnk.svg" />Hujjat elementidan havola olish</span></div></div><div name="634885" id="634885">сведения о возможностях использования земли, воды и размещения объектов различного назначения в ЗПТО и вблизи от нее;</div></div><div class="ACT_TEXT lx_elem" onmousemove="lx_mo(event,634887)"><div class="lx_elem2"><div class="lx_elem3"><span onclick="lx_sf(634887)"><img src="/img/cmt.svg" />Hujjatga taklif yuborish</span><span onclick="lx_pa(634887)"><img src="/img/vlm.svg" />Audioni tinglash</span><span onclick="lx_cl(634887)"><img src="/img/lnk.svg" />Hujjat elementidan havola olish</span></div></div><div name="634887" id="634887">сведения об ущербе, нанесенном проявлениями ПТО. </div></div><div class="ACT_TEXT lx_elem" onmousemove="lx_mo(event,634890)"><div class="lx_elem2"><div class="lx_elem3"><span onclick="lx_sf(634890)"><img src="/img/cmt.svg" />Hujjatga taklif yuborish</span><span onclick="lx_pa(634890)"><img src="/img/vlm.svg" />Audioni tinglash</span><span onclick="lx_cl(634890)"><img src="/img/lnk.svg" />Hujjat elementidan havola olish</span></div></div><div name="634890" id="634890">24. Учетные и оценочные сведения составляют совокупность кадастровой информации о ЗПТО, которая предоставляется в алфавитно-цифровом (тексты, таблицы) и графическом (карты, схемы) видах, оформляется в форме кадастрового паспорта установленного образца на бумажном и/или электронном носителях.</div></div><div class="ACT_TEXT lx_elem" onmousemove="lx_mo(event,634892)"><div class="lx_elem2"><div class="lx_elem3"><span onclick="lx_sf(634892)"><img src="/img/cmt.svg" />Hujjatga taklif yuborish</span><span onclick="lx_pa(634892)"><img src="/img/vlm.svg" />Audioni tinglash</span><span onclick="lx_cl(634892)"><img src="/img/lnk.svg" />Hujjat elementidan havola olish</span></div></div><div name="634892" id="634892">25. Ведение ГКЗПТО включает основной (первичный) и текущий виды учета (описей), обеспечивающих непрерывное обновление кадастровой информации.</div></div><div class="COMMENT"><label id="s3934"></label><div name="edi7548782" id="edi7548782">См. <a href="/uz/docs/627324?ONDATE=22.11.2006 00#1124888">предыдущую</a> редакцию.</div></div><div class="BY_DEFAULT lx_elem" onmousemove="lx_mo(event,7548782)"><div class="lx_elem2"><div class="lx_elem3"><span onclick="lx_sf(7548782)"><img src="/img/cmt.svg" />Hujjatga taklif yuborish</span><span onclick="lx_pa(7548782)"><img src="/img/vlm.svg" />Audioni tinglash</span><span onclick="lx_cl(7548782)"><img src="/img/lnk.svg" />Hujjat elementidan havola olish</span></div></div><div name="7548782" id="7548782"></div></div><div class="ACT_TEXT lx_elem" onmousemove="lx_mo(event,7548783)"><div class="lx_elem2"><div class="lx_elem3"><span onclick="lx_sf(7548783)"><img src="/img/cmt.svg" />Hujjatga taklif yuborish</span><span onclick="lx_pa(7548783)"><img src="/img/vlm.svg" />Audioni tinglash</span><span onclick="lx_cl(7548783)"><img src="/img/lnk.svg" />Hujjat elementidan havola olish</span></div></div><div name="7548783" id="7548783">26. При первичной регистрации (описи) ЗПТО идентифицируются объекты, фиксируются их количественные и качественные характеристики, динамика проявлений и воздействий ПТО. Способы идентификации опасных объектов, состав характеристик ЗПТО определяются соответствующими нормативными документами, утверждаемыми соответствующими уполномоченными органами по согласованию с Агентством по кадастру при Министерстве экономики и финансов. Регистрационная информация и другие основные данные заносятся в кадастровую книгу.</div></div><div class="COMMENT" style="display:none"><label id="s527"></label><div class="COMMENTLEXUZ"><img src="/image/favicon.gif" /> Комментарий LexUz</div><div name="7548784" id="7548784">Неофициальный перевод. Пункт 26 в редакции <a href="/uz/docs/7516104">постановления </a>Кабинета Министров Республики Узбекистан от 2 мая 2025 года № 289. См. официальный текст на <a href="/uz/docs/627293#7523900">узбекском языке</a>.</div></div><div class="ACT_TEXT lx_elem" onmousemove="lx_mo(event,634896)"><div class="lx_elem2"><div class="lx_elem3"><span onclick="lx_sf(634896)"><img src="/img/cmt.svg" />Hujjatga taklif yuborish</span><span onclick="lx_pa(634896)"><img src="/img/vlm.svg" />Audioni tinglash</span><span onclick="lx_cl(634896)"><img src="/img/lnk.svg" />Hujjat elementidan havola olish</span></div></div><div name="634896" id="634896">27. При текущем учете фиксируются все происшедшие после первичного учета изменения и вновь появившиеся очаги ЗПТО. Зафиксированные текущие изменения вносятся в кадастровый паспорт и кадастровую книгу и передаются в КЦ ГКЗПТО и ГКЦ ГКЗПТО. </div></div><div class="COMMENT"><label id="s3934"></label><div name="edi1124891" id="edi1124891">См. <a href="/uz/docs/627324?ONDATE=30.06.2005 00#634898">предыдущую</a> редакцию.</div></div><div class="ACT_TEXT lx_elem" onmousemove="lx_mo(event,1124891)"><div class="lx_elem2"><div class="lx_elem3"><span onclick="lx_sf(1124891)"><img src="/img/cmt.svg" />Hujjatga taklif yuborish</span><span onclick="lx_pa(1124891)"><img src="/img/vlm.svg" />Audioni tinglash</span><span onclick="lx_cl(1124891)"><img src="/img/lnk.svg" />Hujjat elementidan havola olish</span></div></div><div name="1124891" id="1124891">28. Ответственность за достоверность кадастровой информации ЗПТО несут должностные лица организаций, эксплуатирующих объекты, КЦ ЗПТО и ГКЦ ЗПТО, на которые возложено ведение ГКЗПТО. </div></div><div class="CHANGES_ORIGINS"><label id="s1104"></label><div name="1124892" id="1124892">(пункт 28 в редакции <a href="/uz/docs/1085040?ONDATE=22.11.2006 00#1085086">постановления </a>Кабинета Министров Республики Узбекистан от 22 ноября 2006 г. № 242 — Собрание законодательства Республики Узбекистан, 2006 г., № 46-47, ст. 460) </div></div><div class="COMMENT"><label id="s3934"></label><div name="edi7548787" id="edi7548787">См. <a href="/uz/docs/627324?ONDATE=30.06.2005 00#634900">предыдущую</a> редакцию.</div></div><div class="BY_DEFAULT lx_elem" onmousemove="lx_mo(event,7548787)"><div class="lx_elem2"><div class="lx_elem3"><span onclick="lx_sf(7548787)"><img src="/img/cmt.svg" />Hujjatga taklif yuborish</span><span onclick="lx_pa(7548787)"><img src="/img/vlm.svg" />Audioni tinglash</span><span onclick="lx_cl(7548787)"><img src="/img/lnk.svg" />Hujjat elementidan havola olish</span></div></div><div name="7548787" id="7548787"></div></div><div class="APPL_BANNER_LANDSCAPE_TITLE lx_elem" onmousemove="lx_mo(event,7548789)"><div class="lx_elem2"><div class="lx_elem3"><span onclick="lx_sf(7548789)"><img src="/img/cmt.svg" />Hujjatga taklif yuborish</span><span onclick="lx_pa(7548789)"><img src="/img/vlm.svg" />Audioni tinglash</span><span onclick="lx_cl(7548789)"><img src="/img/lnk.svg" />Hujjat elementidan havola olish</span></div></div><div name="7548789" id="7548789">ПРИЛОЖЕНИЕ<br />к <a href="/uz/docs/627324#634701">Положению </a>о порядке ведения государственного кадастра зон повышенной техногенной опасности</div></div><div class="ACT_TITLE_APPL lx_elem" onmousemove="lx_mo(event,7548790)"><div class="lx_elem2"><div class="lx_elem3"><span onclick="lx_sf(7548790)"><img src="/img/cmt.svg" />Hujjatga taklif yuborish</span><span onclick="lx_pa(7548790)"><img src="/img/vlm.svg" />Audioni tinglash</span><span onclick="lx_cl(7548790)"><img src="/img/lnk.svg" />Hujjat elementidan havola olish</span></div></div><div name="7548790" id="7548790"><strong>Схема ведения Государственного кадастра зон повышенной техногенной опасности</strong></div></div><div class="BY_DEFAULT lx_elem" onmousemove="lx_mo(event,7548791)"><div class="lx_elem2"><div class="lx_elem3"><span onclick="lx_sf(7548791)"><img src="/img/cmt.svg" />Hujjatga taklif yuborish</span><span onclick="lx_pa(7548791)"><img src="/img/vlm.svg" />Audioni tinglash</span><span onclick="lx_cl(7548791)"><img src="/img/lnk.svg" />Hujjat elementidan havola olish</span></div></div><div name="7548791" id="7548791"></div></div><div class="BY_DEFAULT lx_elem" onmousemove="lx_mo(event,7548792)"><div class="lx_elem2"><div class="lx_elem3"><span onclick="lx_sf(7548792)"><img src="/img/cmt.svg" />Hujjatga taklif yuborish</span><span onclick="lx_pa(7548792)"><img src="/img/vlm.svg" />Audioni tinglash</span><span onclick="lx_cl(7548792)"><img src="/img/lnk.svg" />Hujjat elementidan havola olish</span></div></div><div name="7548792" id="7548792"><table align="left" class="Table" style="width:100.0%; border-collapse:collapse; margin-left:9px; margin-right:9px" width="100%"><tbody><tr><td style="padding:0cm 4px 0cm 4px; background-color:white"></td><td style="border-bottom:1px solid black; padding:0cm 4px 0cm 4px; background-color:white; border-top:none; border-right:none; border-left:none"></td><td style="border-bottom:1px solid black; padding:0cm 4px 0cm 4px; background-color:white; border-top:none; border-right:none; border-left:none"></td><td style="border-bottom:1px solid black; padding:0cm 4px 0cm 4px; background-color:white; border-top:none; border-right:none; border-left:none"></td><td style="border-bottom:1px solid black; padding:0cm 4px 0cm 4px; background-color:white; border-top:none; border-right:none; border-left:none"></td><td style="border-bottom:1px solid black; padding:0cm 4px 0cm 4px; background-color:white; border-top:none; border-right:none; border-left:none"></td><td style="border-bottom:1px solid black; padding:0cm 4px 0cm 4px; background-color:white; border-top:none; border-right:none; border-left:none"></td><td style="border-bottom:1px solid black; padding:0cm 4px 0cm 4px; background-color:white; border-top:none; border-right:none; border-left:none"></td><td style="border-bottom:1px solid black; padding:0cm 4px 0cm 4px; background-color:white; border-top:none; border-right:none; border-left:none"></td><td style="border-bottom:1px solid black; padding:0cm 4px 0cm 4px; background-color:white; border-top:none; border-right:none; border-left:none"></td><td style="border-bottom:1px solid black; padding:0cm 4px 0cm 4px; background-color:white; border-top:none; border-right:none; border-left:none"></td><td style="border-bottom:1px solid black; padding:0cm 4px 0cm 4px; background-color:white; border-top:none; border-right:none; border-left:none"></td><td style="border-bottom:1px solid black; padding:0cm 4px 0cm 4px; background-color:white; border-top:none; border-right:none; border-left:none"></td><td style="border-bottom:1px solid black; padding:0cm 4px 0cm 4px; background-color:white; border-top:none; border-right:none; border-left:none"></td><td style="border-bottom:1px solid black; padding:0cm 4px 0cm 4px; background-color:white; border-top:none; border-right:none; border-left:none"></td><td style="border-bottom:1px solid black; padding:0cm 4px 0cm 4px; background-color:white; border-top:none; border-right:none; border-left:none"></td><td style="border-bottom:1px solid black; padding:0cm 4px 0cm 4px; background-color:white; border-top:none; border-right:none; border-left:none"></td><td style="border-bottom:1px solid black; padding:0cm 4px 0cm 4px; background-color:white; border-top:none; border-right:none; border-left:none"></td><td style="border-bottom:1px solid black; padding:0cm 4px 0cm 4px; background-color:white; border-top:none; border-right:none; border-left:none"></td><td style="border-bottom:1px solid black; padding:0cm 4px 0cm 4px; background-color:white; border-top:none; border-right:none; border-left:none"></td><td style="border-bottom:1px solid black; padding:0cm 4px 0cm 4px; background-color:white; border-top:none; border-right:none; border-left:none"></td><td style="border-bottom:1px solid black; padding:0cm 4px 0cm 4px; background-color:white; border-top:none; border-right:none; border-left:none"></td><td style="border-bottom:1px solid black; padding:0cm 4px 0cm 4px; background-color:white; border-top:none; border-right:none; border-left:none"></td><td style="border-bottom:1px solid black; padding:0cm 4px 0cm 4px; background-color:white; border-top:none; border-right:none; border-left:none"></td><td style="border-bottom:1px solid black; padding:0cm 4px 0cm 4px; background-color:white; border-top:none; border-right:none; border-left:none"></td><td style="border-bottom:1px solid black; padding:0cm 4px 0cm 4px; background-color:white; border-top:none; border-right:none; border-left:none"></td><td style="padding:0cm 4px 0cm 4px; background-color:white"></td><td style="padding:0cm 4px 0cm 4px; background-color:white"></td><td style="padding:0cm 4px 0cm 4px; background-color:white"></td><td style="padding:0cm 4px 0cm 4px; background-color:white"></td><td style="padding:0cm 4px 0cm 4px; background-color:white"></td><td style="padding:0cm 4px 0cm 4px; background-color:white"></td><td style="padding:0cm 4px 0cm 4px; background-color:white"></td><td style="padding:0cm 4px 0cm 4px; background-color:white"></td><td style="padding:0cm 4px 0cm 4px; background-color:white"></td><td style="padding:0cm 4px 0cm 4px; background-color:white"></td><td style="padding:0cm 4px 0cm 4px; background-color:white"></td></tr><tr><td style="border-bottom:none; padding:0cm 4px 0cm 4px; background-color:white; border-top:none; border-right:1px solid black; border-left:none"></td><td colspan="25" rowspan="2" style="border-bottom:1px solid black; padding:0cm 4px 0cm 4px; background-color:white; border-top:none; border-right:1px solid black; border-left:none"><p align="center" style="text-align:center"><span style="font-size:12pt"><span style="font-family:"Times New Roman",serif"><span lang="UZ-CYR" style="color:black">Единая система государственных кадастров (ЕСГК)</span></span></span></p><p align="center" style="text-align:center"><span style="font-size:12pt"><span style="font-family:"Times New Roman",serif"><b><span lang="UZ-CYR" style="color:black">( Агентство по кадастру при Министерстве экономики и финансов)</span></b></span></span></p></td><td style="border-bottom:1px solid black; padding:0cm 4px 0cm 4px; background-color:white; border-top:none; border-right:none; border-left:none"></td><td style="border-bottom:1px solid black; padding:0cm 4px 0cm 4px; background-color:white; border-top:none; border-right:none; border-left:none"></td><td style="border-bottom:1px solid black; padding:0cm 4px 0cm 4px; background-color:white; border-top:none; border-right:none; border-left:none"></td><td style="border-bottom:1px solid black; padding:0cm 4px 0cm 4px; background-color:white; border-top:none; border-right:none; border-left:none"></td><td style="border-bottom:1px solid black; padding:0cm 4px 0cm 4px; background-color:white; border-top:none; border-right:none; border-left:none"></td><td style="border-bottom:1px solid black; padding:0cm 4px 0cm 4px; background-color:white; border-top:none; border-right:none; border-left:none"></td><td style="padding:0cm 4px 0cm 4px; background-color:white"></td><td style="padding:0cm 4px 0cm 4px; background-color:white"></td><td style="padding:0cm 4px 0cm 4px; background-color:white"></td><td style="padding:0cm 4px 0cm 4px; background-color:white"></td><td style="padding:0cm 4px 0cm 4px; background-color:white"></td></tr><tr><td style="border-bottom:none; padding:0cm 4px 0cm 4px; background-color:white; border-top:none; border-right:1px solid black; border-left:none"></td><td style="border-bottom:none; padding:0cm 4px 0cm 4px; background-color:white; border-top:none; border-right:none; border-left:none"></td><td style="padding:0cm 4px 0cm 4px; background-color:white"></td><td style="padding:0cm 4px 0cm 4px; background-color:white"></td><td style="padding:0cm 4px 0cm 4px; background-color:white"></td><td style="padding:0cm 4px 0cm 4px; background-color:white"></td><td style="border-bottom:none; padding:0cm 4px 0cm 4px; background-color:white; border-top:none; border-right:1px solid black; border-left:none"></td><td style="padding:0cm 4px 0cm 4px; background-color:white"></td><td style="padding:0cm 4px 0cm 4px; background-color:white"></td><td style="padding:0cm 4px 0cm 4px; background-color:white"></td><td style="padding:0cm 4px 0cm 4px; background-color:white"></td><td style="padding:0cm 4px 0cm 4px; background-color:white"></td></tr><tr><td style="padding:0cm 4px 0cm 4px; background-color:white"></td><td style="border-bottom:none; padding:0cm 4px 0cm 4px; background-color:white; border-top:none; border-right:none; border-left:none"></td><td style="border-bottom:none; padding:0cm 4px 0cm 4px; background-color:white; border-top:1px solid black; border-right:none; border-left:none"></td><td style="border-bottom:none; padding:0cm 4px 0cm 4px; background-color:white; border-top:1px solid black; border-right:none; border-left:none"></td><td style="border-bottom:none; padding:0cm 4px 0cm 4px; background-color:white; border-top:1px solid black; border-right:none; border-left:none"></td><td rowspan="2" style="border-bottom:1px solid black; padding:0cm 4px 0cm 4px; background-color:white; border-top:1px solid black; border-right:none; border-left:none"><p align="center" style="text-align:center"><span style="font-size:12pt"><span style="font-family:"Times New Roman",serif"><span lang="UZ-CYR" style="color:black">4</span></span></span></p></td><td style="border-bottom:none; padding:0cm 4px 0cm 4px; background-color:white; border-top:1px solid black; border-right:none; border-left:none"></td><td rowspan="2" style="border-bottom:1px solid black; padding:0cm 4px 0cm 4px; background-color:white; border-top:1px solid black; border-right:none; border-left:none"><p align="center" style="text-align:center"><span style="font-size:12pt"><span style="font-family:"Times New Roman",serif"><span lang="UZ-CYR" style="color:black">↓</span></span></span></p></td><td style="border-bottom:none; padding:0cm 4px 0cm 4px; background-color:white; border-top:1px solid black; border-right:none; border-left:none"></td><td style="border-bottom:none; padding:0cm 4px 0cm 4px; background-color:white; border-top:1px solid black; border-right:none; border-left:none"></td><td style="border-bottom:none; padding:0cm 4px 0cm 4px; background-color:white; border-top:1px solid black; border-right:none; border-left:none"></td><td style="border-bottom:none; padding:0cm 4px 0cm 4px; background-color:white; border-top:1px solid black; border-right:none; border-left:none"></td><td style="border-bottom:none; padding:0cm 4px 0cm 4px; background-color:white; border-top:1px solid black; border-right:none; border-left:none"></td><td style="border-bottom:none; padding:0cm 4px 0cm 4px; background-color:white; border-top:1px solid black; border-right:none; border-left:none"></td><td style="border-bottom:none; padding:0cm 4px 0cm 4px; background-color:white; border-top:1px solid black; border-right:none; border-left:none"></td><td style="border-bottom:none; padding:0cm 4px 0cm 4px; background-color:white; border-top:1px solid black; border-right:none; border-left:none"></td><td style="border-bottom:none; padding:0cm 4px 0cm 4px; background-color:white; border-top:1px solid black; border-right:none; border-left:none"></td><td rowspan="2" style="border-bottom:1px solid black; padding:0cm 4px 0cm 4px; background-color:white; border-top:1px solid black; border-right:none; border-left:none"><p align="center" style="text-align:center"><span style="font-size:12pt"><span style="font-family:"Times New Roman",serif"><span style="color:black">3</span></span></span></p></td><td style="border-bottom:none; padding:0cm 4px 0cm 4px; background-color:white; border-top:1px solid black; border-right:none; border-left:none"></td><td rowspan="2" style="border-bottom:1px solid black; padding:0cm 4px 0cm 4px; background-color:white; border-top:1px solid black; border-right:none; border-left:none"><p align="center" style="text-align:center"><span style="font-size:12pt"><span style="font-family:"Times New Roman",serif"><span style="color:black">↑</span></span></span></p></td><td style="border-bottom:none; padding:0cm 4px 0cm 4px; background-color:white; border-top:1px solid black; border-right:none; border-left:none"></td><td style="border-bottom:none; padding:0cm 4px 0cm 4px; background-color:white; border-top:1px solid black; border-right:none; border-left:none"></td><td style="border-bottom:none; padding:0cm 4px 0cm 4px; background-color:white; border-top:1px solid black; border-right:none; border-left:none"></td><td style="border-bottom:none; padding:0cm 4px 0cm 4px; background-color:white; border-top:1px solid black; border-right:none; border-left:none"></td><td style="border-bottom:none; padding:0cm 4px 0cm 4px; background-color:white; border-top:1px solid black; border-right:none; border-left:none"></td><td style="border-bottom:none; padding:0cm 4px 0cm 4px; background-color:white; border-top:1px solid black; border-right:none; border-left:none"></td><td style="padding:0cm 4px 0cm 4px; background-color:white"></td><td style="padding:0cm 4px 0cm 4px; background-color:white"></td><td style="padding:0cm 4px 0cm 4px; background-color:white"></td><td style="padding:0cm 4px 0cm 4px; background-color:white"></td><td style="padding:0cm 4px 0cm 4px; background-color:white"></td><td style="border-bottom:none; padding:0cm 4px 0cm 4px; background-color:white; border-top:none; border-right:1px solid black; border-left:none"></td><td style="padding:0cm 4px 0cm 4px; background-color:white"></td><td rowspan="2" style="padding:0cm 4px 0cm 4px; background-color:white"><p align="center" style="text-align:center"><span style="font-size:12pt"><span style="font-family:"Times New Roman",serif"><span style="color:black">7</span></span></span></p></td><td style="padding:0cm 4px 0cm 4px; background-color:white"></td><td style="padding:0cm 4px 0cm 4px; background-color:white"></td><td style="padding:0cm 4px 0cm 4px; background-color:white"></td></tr><tr><td style="padding:0cm 4px 0cm 4px; background-color:white"></td><td style="border-bottom:1px solid black; padding:0cm 4px 0cm 4px; background-color:white; border-top:none; border-right:none; border-left:none"></td><td style="border-bottom:1px solid black; padding:0cm 4px 0cm 4px; background-color:white; border-top:none; border-right:none; border-left:none"></td><td style="border-bottom:1px solid black; padding:0cm 4px 0cm 4px; background-color:white; border-top:none; border-right:none; border-left:none"></td><td style="border-bottom:1px solid black; padding:0cm 4px 0cm 4px; background-color:white; border-top:none; border-right:none; border-left:none"></td><td style="border-bottom:1px solid black; padding:0cm 4px 0cm 4px; background-color:white; border-top:none; border-right:none; border-left:none"></td><td style="border-bottom:1px solid black; padding:0cm 4px 0cm 4px; background-color:white; border-top:none; border-right:none; border-left:none"></td><td style="border-bottom:1px solid black; padding:0cm 4px 0cm 4px; background-color:white; border-top:none; border-right:none; border-left:none"></td><td style="border-bottom:1px solid black; padding:0cm 4px 0cm 4px; background-color:white; border-top:none; border-right:none; border-left:none"></td><td style="border-bottom:1px solid black; padding:0cm 4px 0cm 4px; background-color:white; border-top:none; border-right:none; border-left:none"></td><td style="border-bottom:1px solid black; padding:0cm 4px 0cm 4px; background-color:white; border-top:none; border-right:none; border-left:none"></td><td style="border-bottom:1px solid black; padding:0cm 4px 0cm 4px; background-color:white; border-top:none; border-right:none; border-left:none"></td><td style="border-bottom:1px solid black; padding:0cm 4px 0cm 4px; background-color:white; border-top:none; border-right:none; border-left:none"></td><td style="border-bottom:1px solid black; padding:0cm 4px 0cm 4px; background-color:white; border-top:none; border-right:none; border-left:none"></td><td style="border-bottom:1px solid black; padding:0cm 4px 0cm 4px; background-color:white; border-top:none; border-right:none; border-left:none"></td><td style="border-bottom:1px solid black; padding:0cm 4px 0cm 4px; background-color:white; border-top:none; border-right:none; border-left:none"></td><td style="border-bottom:1px solid black; padding:0cm 4px 0cm 4px; background-color:white; border-top:none; border-right:none; border-left:none"></td><td style="border-bottom:1px solid black; padding:0cm 4px 0cm 4px; background-color:white; border-top:none; border-right:none; border-left:none"></td><td style="border-bottom:1px solid black; padding:0cm 4px 0cm 4px; background-color:white; border-top:none; border-right:none; border-left:none"></td><td style="border-bottom:1px solid black; padding:0cm 4px 0cm 4px; background-color:white; border-top:none; border-right:none; border-left:none"></td><td style="border-bottom:1px solid black; padding:0cm 4px 0cm 4px; background-color:white; border-top:none; border-right:none; border-left:none"></td><td style="border-bottom:1px solid black; padding:0cm 4px 0cm 4px; background-color:white; border-top:none; border-right:none; border-left:none"></td><td style="padding:0cm 4px 0cm 4px; background-color:white"></td><td style="padding:0cm 4px 0cm 4px; background-color:white"></td><td style="padding:0cm 4px 0cm 4px; background-color:white"></td><td style="padding:0cm 4px 0cm 4px; background-color:white"></td><td style="padding:0cm 4px 0cm 4px; background-color:white"></td><td style="border-bottom:none; padding:0cm 4px 0cm 4px; background-color:white; border-top:none; border-right:1px solid black; border-left:none"></td><td style="padding:0cm 4px 0cm 4px; background-color:white"></td><td style="padding:0cm 4px 0cm 4px; background-color:white"></td><td style="padding:0cm 4px 0cm 4px; background-color:white"></td><td style="padding:0cm 4px 0cm 4px; background-color:white"></td></tr><tr><td style="border-bottom:none; padding:0cm 4px 0cm 4px; background-color:white; border-top:none; border-right:1px solid black; border-left:none"></td><td colspan="25" rowspan="2" style="border-bottom:1px solid black; padding:0cm 4px 0cm 4px; background-color:white; border-top:none; border-right:1px solid black; border-left:none"><p align="center" style="text-align:center"><span style="font-size:12pt"><span style="font-family:"Times New Roman",serif"><span lang="UZ-CYR" style="color:black">Государственный кадастр зон повышенной техногенной опасности (ГКЗПТО) <b>Комитет промышленной, радиационной и ядерной безопасности при Кабинете Министров Республики Узбекистан – </b>Главное управление по ведению ГКЗПТО</span></span></span></p></td><td style="border-bottom:none; padding:0cm 4px 0cm 4px; background-color:white; border-top:none; border-right:none; border-left:none"></td><td style="padding:0cm 4px 0cm 4px; background-color:white"></td><td style="padding:0cm 4px 0cm 4px; background-color:white"></td><td style="padding:0cm 4px 0cm 4px; background-color:white"></td><td style="padding:0cm 4px 0cm 4px; background-color:white"></td><td style="border-bottom:none; padding:0cm 4px 0cm 4px; background-color:white; border-top:none; border-right:1px solid black; border-left:none"></td><td style="padding:0cm 4px 0cm 4px; background-color:white"></td><td style="padding:0cm 4px 0cm 4px; background-color:white"></td><td style="padding:0cm 4px 0cm 4px; background-color:white"></td><td style="padding:0cm 4px 0cm 4px; background-color:white"></td><td style="padding:0cm 4px 0cm 4px; background-color:white"></td></tr><tr><td style="border-bottom:none; padding:0cm 4px 0cm 4px; background-color:white; border-top:none; border-right:1px solid black; border-left:none"></td><td style="border-bottom:none; padding:0cm 4px 0cm 4px; background-color:white; border-top:none; border-right:none; border-left:none"></td><td style="padding:0cm 4px 0cm 4px; background-color:white"></td><td style="padding:0cm 4px 0cm 4px; background-color:white"></td><td style="padding:0cm 4px 0cm 4px; background-color:white"></td><td style="padding:0cm 4px 0cm 4px; background-color:white"></td><td style="border-bottom:none; padding:0cm 4px 0cm 4px; background-color:white; border-top:none; border-right:1px solid black; border-left:none"></td><td style="padding:0cm 4px 0cm 4px; background-color:white"></td><td style="padding:0cm 4px 0cm 4px; background-color:white"></td><td style="padding:0cm 4px 0cm 4px; background-color:white"></td><td style="padding:0cm 4px 0cm 4px; background-color:white"></td><td style="padding:0cm 4px 0cm 4px; background-color:white"></td></tr><tr><td style="padding:0cm 4px 0cm 4px; background-color:white"></td><td style="border-bottom:none; padding:0cm 4px 0cm 4px; background-color:white; border-top:none; border-right:none; border-left:none"></td><td style="border-bottom:none; padding:0cm 4px 0cm 4px; background-color:white; border-top:1px solid black; border-right:none; border-left:none"></td><td style="border-bottom:none; padding:0cm 4px 0cm 4px; background-color:white; border-top:1px solid black; border-right:none; border-left:none"></td><td style="border-bottom:none; padding:0cm 4px 0cm 4px; background-color:white; border-top:1px solid black; border-right:none; border-left:none"></td><td rowspan="2" style="border-bottom:1px solid black; padding:0cm 4px 0cm 4px; background-color:white; border-top:1px solid black; border-right:none; border-left:none"><p align="center" style="text-align:center"><span style="font-size:12pt"><span style="font-family:"Times New Roman",serif"><span lang="UZ-CYR" style="color:black">5</span></span></span></p></td><td style="border-bottom:none; padding:0cm 4px 0cm 4px; background-color:white; border-top:1px solid black; border-right:none; border-left:none"></td><td rowspan="2" style="border-bottom:1px solid black; padding:0cm 4px 0cm 4px; background-color:white; border-top:1px solid black; border-right:none; border-left:none"><p align="center" style="text-align:center"><span style="font-size:12pt"><span style="font-family:"Times New Roman",serif"><span lang="UZ-CYR" style="color:black">↓</span></span></span></p></td><td style="border-bottom:none; padding:0cm 4px 0cm 4px; background-color:white; border-top:1px solid black; border-right:none; border-left:none"></td><td style="border-bottom:none; padding:0cm 4px 0cm 4px; background-color:white; border-top:1px solid black; border-right:none; border-left:none"></td><td style="border-bottom:none; padding:0cm 4px 0cm 4px; background-color:white; border-top:1px solid black; border-right:none; border-left:none"></td><td style="border-bottom:none; padding:0cm 4px 0cm 4px; background-color:white; border-top:1px solid black; border-right:none; border-left:none"></td><td style="border-bottom:none; padding:0cm 4px 0cm 4px; background-color:white; border-top:1px solid black; border-right:none; border-left:none"></td><td style="border-bottom:none; padding:0cm 4px 0cm 4px; background-color:white; border-top:1px solid black; border-right:none; border-left:none"></td><td style="border-bottom:none; padding:0cm 4px 0cm 4px; background-color:white; border-top:1px solid black; border-right:none; border-left:none"></td><td style="border-bottom:none; padding:0cm 4px 0cm 4px; background-color:white; border-top:1px solid black; border-right:none; border-left:none"></td><td style="border-bottom:none; padding:0cm 4px 0cm 4px; background-color:white; border-top:1px solid black; border-right:none; border-left:none"></td><td rowspan="2" style="border-bottom:1px solid black; padding:0cm 4px 0cm 4px; background-color:white; border-top:1px solid black; border-right:none; border-left:none"><p align="center" style="text-align:center"><span style="font-size:12pt"><span style="font-family:"Times New Roman",serif"><span style="color:black">2</span></span></span></p></td><td style="border-bottom:none; padding:0cm 4px 0cm 4px; background-color:white; border-top:1px solid black; border-right:none; border-left:none"></td><td rowspan="2" style="border-bottom:1px solid black; padding:0cm 4px 0cm 4px; background-color:white; border-top:1px solid black; border-right:none; border-left:none"><p align="center" style="text-align:center"><span style="font-size:12pt"><span style="font-family:"Times New Roman",serif"><span style="color:black">↑</span></span></span></p></td><td style="border-bottom:none; padding:0cm 4px 0cm 4px; background-color:white; border-top:1px solid black; border-right:none; border-left:none"></td><td style="border-bottom:none; padding:0cm 4px 0cm 4px; background-color:white; border-top:1px solid black; border-right:none; border-left:none"></td><td style="border-bottom:none; padding:0cm 4px 0cm 4px; background-color:white; border-top:1px solid black; border-right:none; border-left:none"></td><td style="border-bottom:none; padding:0cm 4px 0cm 4px; background-color:white; border-top:1px solid black; border-right:none; border-left:none"></td><td style="border-bottom:none; padding:0cm 4px 0cm 4px; background-color:white; border-top:1px solid black; border-right:none; border-left:none"></td><td style="border-bottom:none; padding:0cm 4px 0cm 4px; background-color:white; border-top:1px solid black; border-right:none; border-left:none"></td><td style="padding:0cm 4px 0cm 4px; background-color:white"></td><td style="padding:0cm 4px 0cm 4px; background-color:white"></td><td style="border-bottom:1px solid black; padding:0cm 4px 0cm 4px; background-color:white; border-top:none; border-right:none; border-left:none"></td><td style="border-bottom:1px solid black; padding:0cm 4px 0cm 4px; background-color:white; border-top:none; border-right:none; border-left:none"></td><td style="border-bottom:1px solid black; padding:0cm 4px 0cm 4px; background-color:white; border-top:none; border-right:none; border-left:none"></td><td style="border-bottom:1px solid black; padding:0cm 4px 0cm 4px; background-color:white; border-top:none; border-right:1px solid black; border-left:none"></td><td style="border-bottom:1px solid black; padding:0cm 4px 0cm 4px; background-color:white; border-top:none; border-right:none; border-left:none"></td><td style="border-bottom:1px solid black; padding:0cm 4px 0cm 4px; background-color:white; border-top:none; border-right:none; border-left:none"></td><td style="border-bottom:1px solid black; padding:0cm 4px 0cm 4px; background-color:white; border-top:none; border-right:none; border-left:none"></td><td style="border-bottom:1px solid black; padding:0cm 4px 0cm 4px; background-color:white; border-top:none; border-right:none; border-left:none"></td><td style="padding:0cm 4px 0cm 4px; background-color:white"></td></tr><tr><td style="padding:0cm 4px 0cm 4px; background-color:white"></td><td style="border-bottom:1px solid black; padding:0cm 4px 0cm 4px; background-color:white; border-top:none; border-right:none; border-left:none"></td><td style="border-bottom:1px solid black; padding:0cm 4px 0cm 4px; background-color:white; border-top:none; border-right:none; border-left:none"></td><td style="border-bottom:1px solid black; padding:0cm 4px 0cm 4px; background-color:white; border-top:none; border-right:none; border-left:none"></td><td style="border-bottom:1px solid black; padding:0cm 4px 0cm 4px; background-color:white; border-top:none; border-right:none; border-left:none"></td><td style="border-bottom:1px solid black; padding:0cm 4px 0cm 4px; background-color:white; border-top:none; border-right:none; border-left:none"></td><td style="border-bottom:1px solid black; padding:0cm 4px 0cm 4px; background-color:white; border-top:none; border-right:none; border-left:none"></td><td style="border-bottom:1px solid black; padding:0cm 4px 0cm 4px; background-color:white; border-top:none; border-right:none; border-left:none"></td><td style="border-bottom:1px solid black; padding:0cm 4px 0cm 4px; background-color:white; border-top:none; border-right:none; border-left:none"></td><td style="border-bottom:1px solid black; padding:0cm 4px 0cm 4px; background-color:white; border-top:none; border-right:none; border-left:none"></td><td style="border-bottom:1px solid black; padding:0cm 4px 0cm 4px; background-color:white; border-top:none; border-right:none; border-left:none"></td><td style="border-bottom:1px solid black; padding:0cm 4px 0cm 4px; background-color:white; border-top:none; border-right:none; border-left:none"></td><td style="border-bottom:1px solid black; padding:0cm 4px 0cm 4px; background-color:white; border-top:none; border-right:none; border-left:none"></td><td style="border-bottom:1px solid black; padding:0cm 4px 0cm 4px; background-color:white; border-top:none; border-right:none; border-left:none"></td><td style="border-bottom:1px solid black; padding:0cm 4px 0cm 4px; background-color:white; border-top:none; border-right:none; border-left:none"></td><td style="border-bottom:1px solid black; padding:0cm 4px 0cm 4px; background-color:white; border-top:none; border-right:none; border-left:none"></td><td style="border-bottom:1px solid black; padding:0cm 4px 0cm 4px; background-color:white; border-top:none; border-right:none; border-left:none"></td><td style="border-bottom:1px solid black; padding:0cm 4px 0cm 4px; background-color:white; border-top:none; border-right:none; border-left:none"></td><td style="border-bottom:1px solid black; padding:0cm 4px 0cm 4px; background-color:white; border-top:none; border-right:none; border-left:none"></td><td style="border-bottom:1px solid black; padding:0cm 4px 0cm 4px; background-color:white; border-top:none; border-right:none; border-left:none"></td><td style="border-bottom:1px solid black; padding:0cm 4px 0cm 4px; background-color:white; border-top:none; border-right:none; border-left:none"></td><td style="border-bottom:1px solid black; padding:0cm 4px 0cm 4px; background-color:white; border-top:none; border-right:none; border-left:none"></td><td style="padding:0cm 4px 0cm 4px; background-color:white"></td><td style="border-bottom:none; padding:0cm 4px 0cm 4px; background-color:white; border-top:none; border-right:1px solid black; border-left:none"></td><td colspan="8" rowspan="4" style="border-bottom:1px solid black; padding:0cm 4px 0cm 4px; background-color:white; border-top:none; border-right:1px solid black; border-left:none"><p align="center" style="text-align:center"><span style="font-size:12pt"><span style="font-family:"Times New Roman",serif"><span lang="UZ-CYR" style="color:black">Пользователи</span></span></span></p></td><td style="border-bottom:none; padding:0cm 4px 0cm 4px; background-color:white; border-top:none; border-right:none; border-left:none"></td></tr><tr><td style="border-bottom:none; padding:0cm 4px 0cm 4px; background-color:white; border-top:none; border-right:1px solid black; border-left:none"></td><td colspan="25" rowspan="6" style="border-bottom:1px solid black; padding:0cm 4px 0cm 4px; background-color:white; border-top:none; border-right:1px solid black; border-left:none"><p align="center" style="text-align:center"><span style="font-size:12pt"><span style="font-family:"Times New Roman",serif"><span lang="UZ-CYR" style="color:black">Компетентные органы:</span></span></span></p><p align="center" style="text-align:center"><span style="font-size:12pt"><span style="font-family:"Times New Roman",serif"><span lang="UZ-CYR" style="color:black">Министерство по чрезвычайным ситуациям</span></span></span></p><p align="center" style="text-align:center"><span style="font-size:12pt"><span style="font-family:"Times New Roman",serif"><b><span lang="UZ-CYR" style="color:black">Комитет санитарно-эпидемиологического благополучия и общественного здоровья при Министерстве здравоохранения</span></b></span></span></p><p align="center" style="text-align:center"><span style="font-size:12pt"><span style="font-family:"Times New Roman",serif"><span lang="UZ-CYR" style="color:black">Институт ядерной физики Академии наук</span></span></span></p></td><td style="border-bottom:none; padding:0cm 4px 0cm 4px; background-color:white; border-top:none; border-right:none; border-left:none"></td><td style="border-bottom:none; padding:0cm 4px 0cm 4px; background-color:white; border-top:none; border-right:1px solid black; border-left:none"></td><td style="border-bottom:none; padding:0cm 4px 0cm 4px; background-color:white; border-top:none; border-right:none; border-left:none"></td></tr><tr><td style="border-bottom:none; padding:0cm 4px 0cm 4px; background-color:white; border-top:none; border-right:1px solid black; border-left:none"></td><td style="border-bottom:none; padding:0cm 4px 0cm 4px; background-color:white; border-top:none; border-right:none; border-left:none"></td><td style="border-bottom:none; padding:0cm 4px 0cm 4px; background-color:white; border-top:none; border-right:1px solid black; border-left:none"></td><td style="border-bottom:none; padding:0cm 4px 0cm 4px; background-color:white; border-top:none; border-right:none; border-left:none"></td></tr><tr><td style="border-bottom:none; padding:0cm 4px 0cm 4px; background-color:white; border-top:none; border-right:1px solid black; border-left:none"></td><td style="border-bottom:none; padding:0cm 4px 0cm 4px; background-color:white; border-top:none; border-right:none; border-left:none"></td><td style="border-bottom:none; padding:0cm 4px 0cm 4px; background-color:white; border-top:none; border-right:1px solid black; border-left:none"></td><td style="border-bottom:none; padding:0cm 4px 0cm 4px; background-color:white; border-top:none; border-right:none; border-left:none"></td></tr><tr><td style="border-bottom:none; padding:0cm 4px 0cm 4px; background-color:white; border-top:none; border-right:1px solid black; border-left:none"></td><td style="border-bottom:none; padding:0cm 4px 0cm 4px; background-color:white; border-top:none; border-right:none; border-left:none"></td><td style="padding:0cm 4px 0cm 4px; background-color:white"></td><td style="border-bottom:none; padding:0cm 4px 0cm 4px; background-color:white; border-top:none; border-right:none; border-left:none"></td><td style="border-bottom:none; padding:0cm 4px 0cm 4px; background-color:white; border-top:1px solid black; border-right:none; border-left:none"></td><td style="border-bottom:none; padding:0cm 4px 0cm 4px; background-color:white; border-top:1px solid black; border-right:none; border-left:none"></td><td style="border-bottom:none; padding:0cm 4px 0cm 4px; background-color:white; border-top:1px solid black; border-right:none; border-left:none"></td><td style="border-bottom:none; padding:0cm 4px 0cm 4px; background-color:white; border-top:1px solid black; border-right:none; border-left:none"></td><td style="border-bottom:none; padding:0cm 4px 0cm 4px; background-color:white; border-top:1px solid black; border-right:none; border-left:none"></td><td style="border-bottom:none; padding:0cm 4px 0cm 4px; background-color:white; border-top:1px solid black; border-right:none; border-left:none"></td><td style="border-bottom:none; padding:0cm 4px 0cm 4px; background-color:white; border-top:1px solid black; border-right:none; border-left:none"></td><td style="padding:0cm 4px 0cm 4px; background-color:white"></td></tr><tr><td style="border-bottom:none; padding:0cm 4px 0cm 4px; background-color:white; border-top:none; border-right:1px solid black; border-left:none"></td><td style="border-bottom:none; padding:0cm 4px 0cm 4px; background-color:white; border-top:none; border-right:none; border-left:none"></td><td style="padding:0cm 4px 0cm 4px; background-color:white"></td><td style="padding:0cm 4px 0cm 4px; background-color:white"></td><td style="padding:0cm 4px 0cm 4px; background-color:white"></td><td style="padding:0cm 4px 0cm 4px; background-color:white"></td><td style="padding:0cm 4px 0cm 4px; background-color:white"></td><td style="padding:0cm 4px 0cm 4px; background-color:white"></td><td style="padding:0cm 4px 0cm 4px; background-color:white"></td><td style="padding:0cm 4px 0cm 4px; background-color:white"></td><td style="padding:0cm 4px 0cm 4px; background-color:white"></td><td style="padding:0cm 4px 0cm 4px; background-color:white"></td></tr><tr><td style="border-bottom:none; padding:0cm 4px 0cm 4px; background-color:white; border-top:none; border-right:1px solid black; border-left:none"></td><td style="border-bottom:none; padding:0cm 4px 0cm 4px; background-color:white; border-top:none; border-right:none; border-left:none"></td><td style="padding:0cm 4px 0cm 4px; background-color:white"></td><td style="padding:0cm 4px 0cm 4px; background-color:white"></td><td style="padding:0cm 4px 0cm 4px; background-color:white"></td><td style="padding:0cm 4px 0cm 4px; background-color:white"></td><td style="padding:0cm 4px 0cm 4px; background-color:white"></td><td style="padding:0cm 4px 0cm 4px; background-color:white"></td><td style="padding:0cm 4px 0cm 4px; background-color:white"></td><td style="padding:0cm 4px 0cm 4px; background-color:white"></td><td style="padding:0cm 4px 0cm 4px; background-color:white"></td><td style="padding:0cm 4px 0cm 4px; background-color:white"></td></tr><tr><td style="padding:0cm 4px 0cm 4px; background-color:white"></td><td style="border-bottom:none; padding:0cm 4px 0cm 4px; background-color:white; border-top:none; border-right:none; border-left:none"></td><td style="border-bottom:none; padding:0cm 4px 0cm 4px; background-color:white; border-top:1px solid black; border-right:none; border-left:none"></td><td style="border-bottom:none; padding:0cm 4px 0cm 4px; background-color:white; border-top:1px solid black; border-right:none; border-left:none"></td><td style="border-bottom:none; padding:0cm 4px 0cm 4px; background-color:white; border-top:1px solid black; border-right:none; border-left:none"></td><td rowspan="2" style="border-bottom:1px solid black; padding:0cm 4px 0cm 4px; background-color:white; border-top:1px solid black; border-right:none; border-left:none"><p align="center" style="text-align:center"><span style="font-size:12pt"><span style="font-family:"Times New Roman",serif"><span lang="UZ-CYR" style="color:black">6</span></span></span></p></td><td style="border-bottom:none; padding:0cm 4px 0cm 4px; background-color:white; border-top:1px solid black; border-right:none; border-left:none"></td><td rowspan="2" style="border-bottom:1px solid black; padding:0cm 4px 0cm 4px; background-color:white; border-top:1px solid black; border-right:none; border-left:none"><p align="center" style="text-align:center"><span style="font-size:12pt"><span style="font-family:"Times New Roman",serif"><span lang="UZ-CYR" style="color:black">↓</span></span></span></p></td><td style="border-bottom:none; padding:0cm 4px 0cm 4px; background-color:white; border-top:1px solid black; border-right:none; border-left:none"></td><td style="border-bottom:none; padding:0cm 4px 0cm 4px; background-color:white; border-top:1px solid black; border-right:none; border-left:none"></td><td style="border-bottom:none; padding:0cm 4px 0cm 4px; background-color:white; border-top:1px solid black; border-right:none; border-left:none"></td><td style="border-bottom:none; padding:0cm 4px 0cm 4px; background-color:white; border-top:1px solid black; border-right:none; border-left:none"></td><td style="border-bottom:none; padding:0cm 4px 0cm 4px; background-color:white; border-top:1px solid black; border-right:none; border-left:none"></td><td style="border-bottom:none; padding:0cm 4px 0cm 4px; background-color:white; border-top:1px solid black; border-right:none; border-left:none"></td><td style="border-bottom:none; padding:0cm 4px 0cm 4px; background-color:white; border-top:1px solid black; border-right:none; border-left:none"></td><td style="border-bottom:none; padding:0cm 4px 0cm 4px; background-color:white; border-top:1px solid black; border-right:none; border-left:none"></td><td style="border-bottom:none; padding:0cm 4px 0cm 4px; background-color:white; border-top:1px solid black; border-right:none; border-left:none"></td><td rowspan="2" style="border-bottom:1px solid black; padding:0cm 4px 0cm 4px; background-color:white; border-top:1px solid black; border-right:none; border-left:none"><p align="center" style="text-align:center"><span style="font-size:12pt"><span style="font-family:"Times New Roman",serif"><span style="color:black">1</span></span></span></p></td><td style="border-bottom:none; padding:0cm 4px 0cm 4px; background-color:white; border-top:1px solid black; border-right:none; border-left:none"></td><td rowspan="2" style="border-bottom:1px solid black; padding:0cm 4px 0cm 4px; background-color:white; border-top:1px solid black; border-right:none; border-left:none"><p align="center" style="text-align:center"><span style="font-size:12pt"><span style="font-family:"Times New Roman",serif"><span style="color:black">↑</span></span></span></p></td><td style="border-bottom:none; padding:0cm 4px 0cm 4px; background-color:white; border-top:1px solid black; border-right:none; border-left:none"></td><td style="border-bottom:none; padding:0cm 4px 0cm 4px; background-color:white; border-top:1px solid black; border-right:none; border-left:none"></td><td style="border-bottom:none; padding:0cm 4px 0cm 4px; background-color:white; border-top:1px solid black; border-right:none; border-left:none"></td><td style="border-bottom:none; padding:0cm 4px 0cm 4px; background-color:white; border-top:1px solid black; border-right:none; border-left:none"></td><td style="border-bottom:none; padding:0cm 4px 0cm 4px; background-color:white; border-top:1px solid black; border-right:none; border-left:none"></td><td style="border-bottom:none; padding:0cm 4px 0cm 4px; background-color:white; border-top:1px solid black; border-right:none; border-left:none"></td><td style="padding:0cm 4px 0cm 4px; background-color:white"></td><td style="padding:0cm 4px 0cm 4px; background-color:white"></td><td style="padding:0cm 4px 0cm 4px; background-color:white"></td><td style="padding:0cm 4px 0cm 4px; background-color:white"></td><td style="padding:0cm 4px 0cm 4px; background-color:white"></td><td style="padding:0cm 4px 0cm 4px; background-color:white"></td><td style="padding:0cm 4px 0cm 4px; background-color:white"></td><td style="padding:0cm 4px 0cm 4px; background-color:white"></td><td style="padding:0cm 4px 0cm 4px; background-color:white"></td><td style="padding:0cm 4px 0cm 4px; background-color:white"></td><td style="padding:0cm 4px 0cm 4px; background-color:white"></td></tr><tr><td style="padding:0cm 4px 0cm 4px; background-color:white"></td><td style="border-bottom:1px solid black; padding:0cm 4px 0cm 4px; background-color:white; border-top:none; border-right:none; border-left:none"></td><td style="border-bottom:1px solid black; padding:0cm 4px 0cm 4px; background-color:white; border-top:none; border-right:none; border-left:none"></td><td style="border-bottom:1px solid black; padding:0cm 4px 0cm 4px; background-color:white; border-top:none; border-right:none; border-left:none"></td><td style="border-bottom:1px solid black; padding:0cm 4px 0cm 4px; background-color:white; border-top:none; border-right:none; border-left:none"></td><td style="border-bottom:1px solid black; padding:0cm 4px 0cm 4px; background-color:white; border-top:none; border-right:none; border-left:none"></td><td style="border-bottom:1px solid black; padding:0cm 4px 0cm 4px; background-color:white; border-top:none; border-right:none; border-left:none"></td><td style="border-bottom:1px solid black; padding:0cm 4px 0cm 4px; background-color:white; border-top:none; border-right:none; border-left:none"></td><td style="border-bottom:1px solid black; padding:0cm 4px 0cm 4px; background-color:white; border-top:none; border-right:none; border-left:none"></td><td style="border-bottom:1px solid black; padding:0cm 4px 0cm 4px; background-color:white; border-top:none; border-right:none; border-left:none"></td><td style="border-bottom:1px solid black; padding:0cm 4px 0cm 4px; background-color:white; border-top:none; border-right:none; border-left:none"></td><td style="border-bottom:1px solid black; padding:0cm 4px 0cm 4px; background-color:white; border-top:none; border-right:none; border-left:none"></td><td style="border-bottom:1px solid black; padding:0cm 4px 0cm 4px; background-color:white; border-top:none; border-right:none; border-left:none"></td><td style="border-bottom:1px solid black; padding:0cm 4px 0cm 4px; background-color:white; border-top:none; border-right:none; border-left:none"></td><td style="border-bottom:1px solid black; padding:0cm 4px 0cm 4px; background-color:white; border-top:none; border-right:none; border-left:none"></td><td style="border-bottom:1px solid black; padding:0cm 4px 0cm 4px; background-color:white; border-top:none; border-right:none; border-left:none"></td><td style="border-bottom:1px solid black; padding:0cm 4px 0cm 4px; background-color:white; border-top:none; border-right:none; border-left:none"></td><td style="border-bottom:1px solid black; padding:0cm 4px 0cm 4px; background-color:white; border-top:none; border-right:none; border-left:none"></td><td style="border-bottom:1px solid black; padding:0cm 4px 0cm 4px; background-color:white; border-top:none; border-right:none; border-left:none"></td><td style="border-bottom:1px solid black; padding:0cm 4px 0cm 4px; background-color:white; border-top:none; border-right:none; border-left:none"></td><td style="border-bottom:1px solid black; padding:0cm 4px 0cm 4px; background-color:white; border-top:none; border-right:none; border-left:none"></td><td style="border-bottom:1px solid black; padding:0cm 4px 0cm 4px; background-color:white; border-top:none; border-right:none; border-left:none"></td><td style="padding:0cm 4px 0cm 4px; background-color:white"></td><td style="padding:0cm 4px 0cm 4px; background-color:white"></td><td style="padding:0cm 4px 0cm 4px; background-color:white"></td><td style="padding:0cm 4px 0cm 4px; background-color:white"></td><td style="padding:0cm 4px 0cm 4px; background-color:white"></td><td style="padding:0cm 4px 0cm 4px; background-color:white"></td><td style="padding:0cm 4px 0cm 4px; background-color:white"></td><td style="padding:0cm 4px 0cm 4px; background-color:white"></td><td style="padding:0cm 4px 0cm 4px; background-color:white"></td><td style="padding:0cm 4px 0cm 4px; background-color:white"></td><td style="padding:0cm 4px 0cm 4px; background-color:white"></td></tr><tr><td style="border-bottom:none; padding:0cm 4px 0cm 4px; background-color:white; border-top:none; border-right:1px solid black; border-left:none"></td><td colspan="25" rowspan="2" style="border-bottom:1px solid black; padding:0cm 4px 0cm 4px; background-color:white; border-top:none; border-right:1px solid black; border-left:none"><p align="center" style="text-align:center"><span style="font-size:12pt"><span style="font-family:"Times New Roman",serif"><span lang="UZ-CYR" style="color:black">Кадастровые подразделения (уполномоченные лица) организаций, эксплуатирующих опасные производственные объекты)</span></span></span></p></td><td style="border-bottom:none; padding:0cm 4px 0cm 4px; background-color:white; border-top:none; border-right:none; border-left:none"></td><td style="padding:0cm 4px 0cm 4px; background-color:white"></td><td style="padding:0cm 4px 0cm 4px; background-color:white"></td><td style="padding:0cm 4px 0cm 4px; background-color:white"></td><td style="padding:0cm 4px 0cm 4px; background-color:white"></td><td style="padding:0cm 4px 0cm 4px; background-color:white"></td><td style="padding:0cm 4px 0cm 4px; background-color:white"></td><td style="padding:0cm 4px 0cm 4px; background-color:white"></td><td style="padding:0cm 4px 0cm 4px; background-color:white"></td><td style="padding:0cm 4px 0cm 4px; background-color:white"></td><td style="padding:0cm 4px 0cm 4px; background-color:white"></td></tr><tr><td style="border-bottom:none; padding:0cm 4px 0cm 4px; background-color:white; border-top:none; border-right:1px solid black; border-left:none"></td><td style="border-bottom:none; padding:0cm 4px 0cm 4px; background-color:white; border-top:none; border-right:none; border-left:none"></td><td style="padding:0cm 4px 0cm 4px; background-color:white"></td><td style="padding:0cm 4px 0cm 4px; background-color:white"></td><td style="padding:0cm 4px 0cm 4px; background-color:white"></td><td style="padding:0cm 4px 0cm 4px; background-color:white"></td><td style="padding:0cm 4px 0cm 4px; background-color:white"></td><td style="padding:0cm 4px 0cm 4px; background-color:white"></td><td style="padding:0cm 4px 0cm 4px; background-color:white"></td><td style="padding:0cm 4px 0cm 4px; background-color:white"></td><td style="padding:0cm 4px 0cm 4px; background-color:white"></td><td style="padding:0cm 4px 0cm 4px; background-color:white"></td></tr><tr><td style="padding:0cm 4px 0cm 4px; background-color:white"></td><td style="border-bottom:none; padding:0cm 4px 0cm 4px; background-color:white; border-top:none; border-right:none; border-left:none"></td><td style="border-bottom:none; padding:0cm 4px 0cm 4px; background-color:white; border-top:1px solid black; border-right:none; border-left:none"></td><td style="border-bottom:none; padding:0cm 4px 0cm 4px; background-color:white; border-top:1px solid black; border-right:none; border-left:none"></td><td style="border-bottom:none; padding:0cm 4px 0cm 4px; background-color:white; border-top:1px solid black; border-right:none; border-left:none"></td><td style="border-bottom:none; padding:0cm 4px 0cm 4px; background-color:white; border-top:1px solid black; border-right:none; border-left:none"></td><td style="border-bottom:none; padding:0cm 4px 0cm 4px; background-color:white; border-top:1px solid black; border-right:none; border-left:none"></td><td style="border-bottom:none; padding:0cm 4px 0cm 4px; background-color:white; border-top:1px solid black; border-right:none; border-left:none"></td><td style="border-bottom:none; padding:0cm 4px 0cm 4px; background-color:white; border-top:1px solid black; border-right:none; border-left:none"></td><td style="border-bottom:none; padding:0cm 4px 0cm 4px; background-color:white; border-top:1px solid black; border-right:none; border-left:none"></td><td style="border-bottom:none; padding:0cm 4px 0cm 4px; background-color:white; border-top:1px solid black; border-right:none; border-left:none"></td><td style="border-bottom:none; padding:0cm 4px 0cm 4px; background-color:white; border-top:1px solid black; border-right:none; border-left:none"></td><td style="border-bottom:none; padding:0cm 4px 0cm 4px; background-color:white; border-top:1px solid black; border-right:none; border-left:none"></td><td style="border-bottom:none; padding:0cm 4px 0cm 4px; background-color:white; border-top:1px solid black; border-right:none; border-left:none"></td><td style="border-bottom:none; padding:0cm 4px 0cm 4px; background-color:white; border-top:1px solid black; border-right:none; border-left:none"></td><td style="border-bottom:none; padding:0cm 4px 0cm 4px; background-color:white; border-top:1px solid black; border-right:none; border-left:none"></td><td style="border-bottom:none; padding:0cm 4px 0cm 4px; background-color:white; border-top:1px solid black; border-right:none; border-left:none"></td><td style="border-bottom:none; padding:0cm 4px 0cm 4px; background-color:white; border-top:1px solid black; border-right:none; border-left:none"></td><td style="border-bottom:none; padding:0cm 4px 0cm 4px; background-color:white; border-top:1px solid black; border-right:none; border-left:none"></td><td style="border-bottom:none; padding:0cm 4px 0cm 4px; background-color:white; border-top:1px solid black; border-right:none; border-left:none"></td><td style="border-bottom:none; padding:0cm 4px 0cm 4px; background-color:white; border-top:1px solid black; border-right:none; border-left:none"></td><td style="border-bottom:none; padding:0cm 4px 0cm 4px; background-color:white; border-top:1px solid black; border-right:none; border-left:none"></td><td style="border-bottom:none; padding:0cm 4px 0cm 4px; background-color:white; border-top:1px solid black; border-right:none; border-left:none"></td><td style="border-bottom:none; padding:0cm 4px 0cm 4px; background-color:white; border-top:1px solid black; border-right:none; border-left:none"></td><td style="border-bottom:none; padding:0cm 4px 0cm 4px; background-color:white; border-top:1px solid black; border-right:none; border-left:none"></td><td style="border-bottom:none; padding:0cm 4px 0cm 4px; background-color:white; border-top:1px solid black; border-right:none; border-left:none"></td><td style="padding:0cm 4px 0cm 4px; background-color:white"></td><td style="padding:0cm 4px 0cm 4px; background-color:white"></td><td style="padding:0cm 4px 0cm 4px; background-color:white"></td><td style="padding:0cm 4px 0cm 4px; background-color:white"></td><td style="padding:0cm 4px 0cm 4px; background-color:white"></td><td style="padding:0cm 4px 0cm 4px; background-color:white"></td><td style="padding:0cm 4px 0cm 4px; background-color:white"></td><td style="padding:0cm 4px 0cm 4px; background-color:white"></td><td style="padding:0cm 4px 0cm 4px; background-color:white"></td><td style="padding:0cm 4px 0cm 4px; background-color:white"></td><td style="padding:0cm 4px 0cm 4px; background-color:white"></td></tr></tbody></table></div></div><div class="FOOTNOTE lx_elem" onmousemove="lx_mo(event,7548793)"><div class="lx_elem2"><div class="lx_elem3"><span onclick="lx_sf(7548793)"><img src="/img/cmt.svg" />Hujjatga taklif yuborish</span><span onclick="lx_pa(7548793)"><img src="/img/vlm.svg" />Audioni tinglash</span><span onclick="lx_cl(7548793)"><img src="/img/lnk.svg" />Hujjat elementidan havola olish</span></div></div><div name="7548793" id="7548793">*Стрелками обозначены направления движения кадастровой информации.</div></div><div class="ACT_TEXT lx_elem" onmousemove="lx_mo(event,7548794)"><div class="lx_elem2"><div class="lx_elem3"><span onclick="lx_sf(7548794)"><img src="/img/cmt.svg" />Hujjatga taklif yuborish</span><span onclick="lx_pa(7548794)"><img src="/img/vlm.svg" />Audioni tinglash</span><span onclick="lx_cl(7548794)"><img src="/img/lnk.svg" />Hujjat elementidan havola olish</span></div></div><div name="7548794" id="7548794">1. Организации, эксплуатирующие объекты, указанные в пункте 5 настоящего Положения, осуществляют сбор кадастровой информации по своим объектам и передают их соответствующим компетентным органам.</div></div><div class="ACT_TEXT lx_elem" onmousemove="lx_mo(event,7548795)"><div class="lx_elem2"><div class="lx_elem3"><span onclick="lx_sf(7548795)"><img src="/img/cmt.svg" />Hujjatga taklif yuborish</span><span onclick="lx_pa(7548795)"><img src="/img/vlm.svg" />Audioni tinglash</span><span onclick="lx_cl(7548795)"><img src="/img/lnk.svg" />Hujjat elementidan havola olish</span></div></div><div name="7548795" id="7548795">2. Компетентные органы — Министерство по чрезвычайным ситуациям, Комитет санитарно-эпидемиологического благополучия и общественного здоровья при Министерстве здравоохранения, Институт ядерной физики Академии наук — осуществляют сбор кадастровой информации по ГКЗПТО по республике и направляют их в Главное управление по ведению ГКЗПТО — Комитет промышленной, радиационной и ядерной безопасности при Кабинете Министров Республики Узбекистан.</div></div><div class="ACT_TEXT lx_elem" onmousemove="lx_mo(event,7548796)"><div class="lx_elem2"><div class="lx_elem3"><span onclick="lx_sf(7548796)"><img src="/img/cmt.svg" />Hujjatga taklif yuborish</span><span onclick="lx_pa(7548796)"><img src="/img/vlm.svg" />Audioni tinglash</span><span onclick="lx_cl(7548796)"><img src="/img/lnk.svg" />Hujjat elementidan havola olish</span></div></div><div name="7548796" id="7548796">3. Главное управление по ведению ГКЗПТО — Комитет промышленной, радиационной и ядерной безопасности при Кабинете Министров Республики Узбекистан направляет кадастровую информацию по объектам ГКЗПТО в базу данных ЕСГК Агентства по кадастру при Министерстве экономики и финансов Республики Узбекистан.</div></div><div class="ACT_TEXT lx_elem" onmousemove="lx_mo(event,7548797)"><div class="lx_elem2"><div class="lx_elem3"><span onclick="lx_sf(7548797)"><img src="/img/cmt.svg" />Hujjatga taklif yuborish</span><span onclick="lx_pa(7548797)"><img src="/img/vlm.svg" />Audioni tinglash</span><span onclick="lx_cl(7548797)"><img src="/img/lnk.svg" />Hujjat elementidan havola olish</span></div></div><div name="7548797" id="7548797">4. Комитет промышленной, радиационной и ядерной безопасности при Кабинете Министров Республики Узбекистан — Главное управление по запросу может получать информацию по ГКЗПТО из базы данных ЕСГК Агентства по кадастру при Министерстве экономики и финансов Республики Узбекистан.</div></div><div class="ACT_TEXT lx_elem" onmousemove="lx_mo(event,7548798)"><div class="lx_elem2"><div class="lx_elem3"><span onclick="lx_sf(7548798)"><img src="/img/cmt.svg" />Hujjatga taklif yuborish</span><span onclick="lx_pa(7548798)"><img src="/img/vlm.svg" />Audioni tinglash</span><span onclick="lx_cl(7548798)"><img src="/img/lnk.svg" />Hujjat elementidan havola olish</span></div></div><div name="7548798" id="7548798">5. Компетентные органы — Министерство по чрезвычайным ситуациям, Комитет санитарно-эпидемиологического благополучия и общественного здоровья при Министерстве здравоохранения, Институт ядерной физики Академии наук — по запросу через Главное управление — Комитет промышленной, радиационной и ядерной безопасности при Кабинете Министров Республики Узбекистан могут получать информацию по ГКЗПТО из базы данных ЕСГК Агентства по кадастру при Министерстве экономики и финансов Республики Узбекистан.</div></div><div class="ACT_TEXT lx_elem" onmousemove="lx_mo(event,7548799)"><div class="lx_elem2"><div class="lx_elem3"><span onclick="lx_sf(7548799)"><img src="/img/cmt.svg" />Hujjatga taklif yuborish</span><span onclick="lx_pa(7548799)"><img src="/img/vlm.svg" />Audioni tinglash</span><span onclick="lx_cl(7548799)"><img src="/img/lnk.svg" />Hujjat elementidan havola olish</span></div></div><div name="7548799" id="7548799">6. Организации, эксплуатирующие опасные производственные объекты, указанные в пункте 5 настоящего Положения, по запросу могут получать информацию по ГКЗПТО из базы данных ЕСГК Агентства по кадастру при Министерстве экономики и финансов Республики Узбекистан.</div></div><div class="ACT_TEXT lx_elem" onmousemove="lx_mo(event,7548800)"><div class="lx_elem2"><div class="lx_elem3"><span onclick="lx_sf(7548800)"><img src="/img/cmt.svg" />Hujjatga taklif yuborish</span><span onclick="lx_pa(7548800)"><img src="/img/vlm.svg" />Audioni tinglash</span><span onclick="lx_cl(7548800)"><img src="/img/lnk.svg" />Hujjat elementidan havola olish</span></div></div><div name="7548800" id="7548800">7. Пользователи ЕСГК по запросу могут получать кадастровые сведения по ГКЗПТО из базы данных ЕСГК Агентства по кадастру при Министерстве экономики и финансов Республики Узбекистан.</div></div><div class="COMMENT" style="display:none"><label id="s527"></label><div class="COMMENTLEXUZ"><img src="/image/favicon.gif" /> Комментарий LexUz</div><div name="7548826" id="7548826">Неофициальный перевод. Приложение в редакции <a href="/uz/docs/7516104">постановления </a>Кабинета Министров Республики Узбекистан от 2 мая 2025 года № 289. См. официальный текст на <a href="/uz/docs/627293#7523907">узбекском языке.</a></div></div><div class="PUBLICATION_ORIGIN"><label id="s1089"></label><div name="633437" id="633437">(Собрание законодательства Республики Узбекистан, 2005 г., № 25-26, ст. 181; 2006 г., № 46-47, ст. 460; 2010 г., № 51, ст. 486; 2013 г., № 34, ст. 458; 2015 г., № 26, ст. 338; 2017 г., № 28, ст. 649; Национальная база данных законодательства, 07.03.2019 г., № 09/19/195/2712)</div></div></div>
                                            </div>
                                        </div>
                                    </div>
                                
                                
                                
                            </div>
                        </div>
                    </div>
                </div>
            </div>
            
            <div class="lx_revive_adserver">
                

<script type='text/javascript'><!--//<![CDATA[
    var m3_u = (location.protocol == 'https:' ? 'https://rk.adolatmarkazi.uz/www/delivery/ajs.php' : 'http://rk.adolatmarkazi.uz/www/delivery/ajs.php');
    var m3_r = Math.floor(Math.random() * 99999999999);
    if (!document.MAX_used) document.MAX_used = ',';
    document.write("<scr" + "ipt type='text/javascript' src='" + m3_u);
    document.write("?zoneid=8");
    document.write('&amp;cb=' + m3_r);
    if (document.MAX_used != ',') document.write("&amp;exclude=" + document.MAX_used);
    document.write(document.charset ? '&amp;charset=' + document.charset : (document.characterSet ? '&amp;charset=' + document.characterSet : ''));
    document.write("&amp;loc=" + escape(window.location));
    if (document.referrer) document.write("&amp;referer=" + escape(document.referrer));
    if (document.context) document.write("&context=" + escape(document.context));
    document.write("'><\/scr" + "ipt>");
    //]]>--></script>

            </div>
            
        </main>
        <div class="skiptranslate">
            
<footer class="footer">
    
    <div class="footer__top">
        <div class="container">
            <div class="footer__links">
                <div class="footer__links-ads">
                    <a href="/uz/about">Markaz haqida</a>
                </div>
                <div class="footer__links-ads">
                    <a href="/uz/news">Sayt yangiliklari</a>
                </div>
                <div class="footer__links-ads">
                    <a href="/uz/adv">Saytda reklama</a>
                </div>
                <div class="footer__links-ads">
                    <a href="/uz/rss">RSS</a>
                </div>
            </div>
            
            <div class="footer__app">
                <div class="footer__app-download">
                    <a target="_blank" href="https://play.google.com/store/apps/details?id=uz.lex.mobile">
                        <img src="/assets/img/google_app.svg"></a>
                </div>
                <div class="footer__app-download">
                    <a target="_blank" href="https://apps.apple.com/us/app/lexuz/id1608798574">
                        <img src="/assets/img/app_store.png"></a>
                </div>
            </div>
            <div class="footer__icon">
                <div class="footer__icons">
                    <a target="_blank" href="https://t.me/lexuzofficial"><i class="fab fa-telegram-plane"></i></a>
                </div>
                <div class="footer__icons">
                    <a target="_blank" href="https://www.facebook.com/minjustuz"><i class="fab fa-facebook-f"></i></a>
                </div>
                <div class="footer__icons">
                    <a target="_blank" href="https://www.instagram.com/adliyanews/"><i class="fab fa-instagram-square"></i></a>
                </div>
                <div class="footer__icons">
                    <a target="_blank" href="https://www.youtube.com/c/adliya"><i class="fab fa-youtube"></i></a>
                </div>
            </div>
            <div style="float: right; top: -30px; margin-top: -44px;">
<!-- START WWW.UZ TOP-RATING -->
<SCRIPT language="javascript" type="text/javascript">
		<!--
		top_js = "1.0"; top_r = "id=4079&r=" + escape(document.referrer) + "&pg=" + escape(window.location.href); document.cookie = "smart_top=1; path=/"; top_r += "&c=" + (document.cookie ? "Y" : "N")
		//-->
</SCRIPT>
<SCRIPT language="javascript1.1" type="text/javascript">
<!--
		top_js = "1.1"; top_r += "&j=" + (navigator.javaEnabled() ? "Y" : "N")
//-->
</SCRIPT>
<SCRIPT language="javascript1.2" type="text/javascript">
<!--
		top_js = "1.2"; top_r += "&wh=" + screen.width + 'x' + screen.height + "&px=" + (((navigator.appName.substring(0, 3) == "Mic")) ? screen.colorDepth : screen.pixelDepth)
//-->
</SCRIPT>
<SCRIPT language="javascript1.3" type="text/javascript">
<!--
		top_js = "1.3";
//-->
</SCRIPT>
<SCRIPT language="JavaScript" type="text/javascript">
		<!--
		top_rat = "&col=0C57A6&t=ffffff&p=DD7900"; top_r += "&js=" + top_js + ""; document.write('<a href="https://www.uz/rus/toprating/cmd/stat/id/4079" target="_blank"><img src="https://www.uz/plugins/top_rating/count/cnt.png?' + top_r + top_rat + '" width=88 height=31 border=0 alt="Топ рейтинг www.uz"></a>')//-->
</SCRIPT>
<NOSCRIPT>
		<A href="https://www.uz/rus/toprating/cmd/stat/id/4079" target="_blank">
				<img height="31" src="https://www.uz/plugins/top_rating/count/nojs_cnt.png?id=4079&pg=http%3A//lex.uz&col=0C57A6&t=ffffff&p=DD7900" width="88" border="0" alt="Топ рейтинг www.uz">
		</A>
</NOSCRIPT>
<!-- FINISH WWW.UZ TOP-RATING --></div>
            
        </div>
    </div>
    
    <div class="footer__bottom">
        <div class="container">
            <div class="footer__bottom-desc">&copy; O‘zbekiston Respublikasi Adliya vazirligi qoshidagi “Adolat” milliy huquqiy axborot markazi davlat muassasasi</div>
        </div>
    </div>
</footer>
<div id="lx_alert" style="display: none;">
    <div class="lx_alert_content">
        <div class="lx_alert_body">
            <div id="lx_alert_message"></div>
        </div>
        <div class="lx_alert_footer">
            <button id="lx_alert_close" type="button" class="btn btn-primary" onclick="lxCloseAlert();">Yopish</button>
        </div>
    </div>
</div>
<span id="lx_btn_up" onclick="lx_btn_up_top()" title="">
    <svg viewBox="0 0 512 512">
        <path fill="currentColor" d="M256 504c137 0 248-111 248-248S393 8 256 8 8 119 8 256s111 248 248 248zm0-448c110.5 0 200 89.5 200 200s-89.5 200-200 200S56 366.5 56 256 145.5 56 256 56zm20 328h-40c-6.6 0-12-5.4-12-12V256h-67c-10.7 0-16-12.9-8.5-20.5l99-99c4.7-4.7 12.3-4.7 17 0l99 99c7.6 7.6 2.2 20.5-8.5 20.5h-67v116c0 6.6-5.4 12-12 12z"></path></svg>
</span>

        </div>
        <div id="lx_md_send_feedback" class="modal" tabindex="-1" role="dialog">
            <div class="modal-dialog" role="document" style="max-width: 40rem; max-height: 90vh;">
                <div class="modal-content">
                    <div class="modal-header" style="display: block;">
                        <button type="button" class="close" data-dismiss="modal" aria-label="Close">
                            <span aria-hidden="true">&times;</span>
                        </button>
                        <h3 class="modal-title">Hujjatga taklif yuborish</h3>
                    </div>
                    <div class="modal-body">
                        <div class="form-group">
                            <select class="lx_select2_filter select2 form-control" id="lx_feedback_type" onchange="feedback_type_changed(this)">
                                <option value="" selected>Taklif turini tanlang</option>
                                <option value="1">Hujjatga taklif</option>
                                <option value="2">Texnik xatolik</option>
                            </select>
                        </div>
                        <div class="form-group">
                            <input id="lx_feedback_from" type="text" class="form-control" placeholder="Familiyasi, ismi, sharifi" />
                        </div>
                        <div class="form-group row">
                            <div class="col-6">
                                <input id="lx_feedback_phone" type="text" class="form-control" placeholder="Telefon" />
                            </div>
                            <div class="col-6">
                                <input id="lx_feedback_email" type="text" class="form-control" placeholder="Email" />
                            </div>
                        </div>
                        <div class="form-group">
                            <textarea id="lx_feedback_text" class="form-control" rows="7" maxlength="2000" style="resize: vertical; max-height: 600px;" placeholder="Matn"></textarea>
                        </div>
                        <div class="form-group">
                            <div class="custom-control custom-checkbox mb-2">
                                <input class="custom-control-input" id="lx_feedback_legis" type="checkbox" onchange="lx_feedback_legis_changed(this)">
                                <label class="custom-control-label" for="lx_feedback_legis">Qonunchilikka taklif berish <a href="https://lex.uz/" target="_blank" style="color:#0064a9">qoidalari</a> bilan tanishdim</label>
                            </div>
                        </div>
                    </div>
                    <div class="modal-footer" id="sendFeedback_group" style="display: none;">
                        <div id="dvCaptcha2"></div>
                        <input type="hidden" id="captcha_res2" />
                        <button type="button" class="btn btn-success" id="btn_sendFeedbackToDb" style="display: none;" onclick="sendFeedbackToDb(627324, 4);">Jo‘natish</button>
                        <button type="button" class="btn btn-danger" id="btn_sendFeedbackCancel" data-dismiss="modal">Bekor qilish</button>
                    </div>
                </div>
            </div>
        </div>
        <div class="modal fade" id="modalShowCard" tabindex="-1" role="dialog" aria-hidden="true" style="z-index: 9000;">
            <div class="modal-dialog" style="margin: 0;">
                <div class="modal-content" style="background: #eee; width: 90vw; height: 92vh; left: 5vw; top: 4vh;">
                    <div class="modal-header" style="padding: 0 4px 0 0; display: block;">
                        <button type="button" class="close" data-dismiss="modal" style="margin: 0">&times;</button>
                    </div>
                    <div class="modal-body" style="padding: 0 4px; margin: 0;">
                        <iframe id="iframeShowCard" style="width: 100%; height: 100%; border: none;"></iframe>
                    </div>
                </div>
            </div>
        </div>
        <button id="lxPlayButton"></button>
        <button id="lxPlayLang" style="display: none">1</button>
        
        <script type="text/javascript">
            function googleTranslateElementInit() {
                new google.translate.TranslateElement({
                    pageLanguage: 'ru',
                    includedLanguages: 'sq,ar,hy,az,be,bn,bg,zh-CN,zh-TW,hr,cs,da,et,tl,fi,fr,ka,de,el,iw,hi,hu,is,id,it,ja,kk,ko,ky,lv,lt,ms,mn,no,ps,fa,pl,pt,ro,sr,sk,sl,es,sw,sv,tg,tt,th,tr,tk,uk,ur,ug,vi,en,uz',
                    layout: google.translate.TranslateElement.InlineLayout.SIMPLE
                }, 'google_translate_element');
            }
        </script>
        <script type="text/javascript" defer src="//translate.google.com/translate_a/element.js?cb=googleTranslateElementInit"></script>
        
        <script>
            const htmldark = document.getElementsByTagName('html')[0];

            if (localStorage.getItem("themes") === "light") {
                htmldark.dataset.theme = 'light';
            }
            else if (localStorage.getItem("themes") === "grey") {
                htmldark.dataset.theme = 'grey';
            }
            else if (localStorage.getItem("themes") === "dark") {
                htmldark.dataset.theme = 'dark';
            }
            const toggleTheme = (theme) => {
                htmldark.dataset.theme = theme;
                localStorage.setItem("themes", theme);
            }
        </script>
        <script>            
            
            $(document).ready(function () {
                document.getElementById('lx_var_b').innerHTML = document.getElementById('lx_var_t').innerHTML;
            });
            
        </script>
        <script type="text/javascript">
            
            $("#docContent__sideBar-show").click(function () {
                if ($("body").hasClass("sidebar-show")) {
                    $("body").removeClass("sidebar-show")
                }
                else {
                    $("body").addClass("sidebar-show")
                }
            })
            
        </script>
    </div>
    <div style="display: none;"></div>
</body>
</html>

<script>
    function changeScrollType(obj) {
        if ($(obj)["0"].checked) {
            scrollIndependent();
        }
        else {
            scrollCommon();
        }
    }

    function scrollCommon() {
        $('#lang1').css('overflow', 'auto');
        $(".lang1, .lang2").removeAttr('overflow');
        $(".lang1, .lang2").css('overflow', 'hidden');
        $(".lang1, .lang2").css('height', 'auto');
        $(".lang1, .lang2").css('padding-right', '0');
        $("body").css('overflow', 'auto');
    }

    function scrollIndependent() {
        $('#actPage').removeAttr('overflow');
        $(".lang1, .lang2").css('height', ($(window).height() - 38) + "px");
        $(".lang1, .lang2").css('overflow', 'auto');
        $(".lang1, .lang2").css('padding-right', '5px');
        $("body").css('overflow', 'hidden');
    }

    function clickAllChk(item_id, chk, pref1, pref2) {
        $.each($('#' + pref1 + '_dropdown_check').find("INPUT[type='checkbox']"), function () {
            if ($(this).attr('id') != item_id) {
                $(this).prop('checked', chk.checked);
                if (!chk.checked) {
                    $.each($('div').find('#s' + $(this).attr('id').substring(2)), function () { $(this).parent().hide(); });
                }
                else {
                    $.each($('div').find('#s' + $(this).attr('id').substring(2)), function () { $(this).parent().show(); });
                }
            }
        });

        $.each($('#' + pref2 + '_dropdown_check').find("INPUT[type='checkbox']"), function () {
            $(this).attr('checked', chk.checked);
        });
    }

    function hideItem(chk) {
        var chk_id = chk.id.substring(2);
        if (!chk.checked) {
            $.each($('div').find('#s' + chk_id), function () {
                $(this).parent().hide();
            });
        }
        else {
            $.each($('div').find('#s' + chk_id), function () { $(this).parent().show(); });
        }
    }

    var showLexComments = false;

    function toggleLexComments() {
        if (showLexComments) {
            showLexComments = false;
            $("#t_btn_lex_comment").removeClass("active")
            $("#b_btn_lex_comment").removeClass("active")
            $.each($('div').find('#s527'), function () { $(this).parent().hide(); });
        }
        else {
            showLexComments = true;
            $("#t_btn_lex_comment").addClass("active")
            $("#b_btn_lex_comment").addClass("active")
            $.each($('div').find('#s527'), function () { $(this).parent().show(); });
        }
    }

    function scrollText(hash) {
        if (!hash) {
            window.scrollTo(0, 0);
            return;
        }
        history.pushState(null, '', '#' + hash);
        scrollToHash(hash);
    }

    function scrollToHash(hash, smooth = false) {
        const target = document.getElementById(hash);
        if (!target) return;
        const iframe = document.querySelector('.skiptranslate iframe');
        const iframeHeight = iframe ? iframe.offsetHeight : 0;
        const header = document.getElementById("doc_header");
        const headerHeight = header ? header.offsetHeight : 0;
        const y = target.getBoundingClientRect().top + window.pageYOffset - iframeHeight - headerHeight - 4;
        if (smooth) {
            setTimeout(() => { window.scrollTo(0, y); }, 100);
        } else {
            window.scrollTo(0, y);
        }
    }

    window.onload = function () {
        if (window.location.hash) {
            scrollToHash(window.location.hash.substring(1), true);
        }
    };

    window.addEventListener('hashchange', function () {
        if (window.location.hash) {
            scrollToHash(window.location.hash.substring(1));
        }
    });

    $(document).ready(function () {
        $('#search-criteria').on('input', function (e) {
            var txt = $('#search-criteria').val().toUpperCase();
            if (txt.length > 0) {
                $('.docNabvar__child').each(function () {
                    $(this).addClass('toc_show');
                });
                $('.search-text').each(function () {
                    var elem = $(this).closest('.search-toggle');
                    elem.removeClass('toc_show');
                    elem.removeClass('toc_hide');
                    if ($(this).text().toUpperCase().indexOf(txt) != -1) {
                        elem.addClass('toc_show');
                    } else {
                        elem.addClass('toc_hide');
                    }
                });
            }
            else {
                clearSearch();
            }
        });
    });

    function clearSearch() {
        $('#search-criteria').val('');
        $('.toc_show').each(function () {
            $(this).removeClass('toc_show');
        });
        $('.toc_hide').each(function () {
            $(this).removeClass('toc_hide');
        });
    }
</script>
<script>
    function addToFavorite() {
        $.ajax({
            type: "POST",
            url: "/pages/ajax_methods2.aspx",
            cache: false,
            data: {
                "action": "addToFavorite",
                "lact_id": "627324",
                "lang": "4"
            },
            success: function (data) {
                var kvp = JSON.parse(data);
                lxAlert(kvp.message);
            },
            error: function () {
                lxAlert("Saqlashda xatolik!");
            }
        });
    }

    function showAddCard(tcard) {
        if (tcard < 1 || tcard > 6) {
            return;
        }

        $('#add_info').val('0').trigger('change');

        if (tcard == "1") {
            showIframeCard('/uz/actinfo/card1/627324');
        }
        else if (tcard == "2") {
            showIframeCard('/uz/actinfo/card2/627324');
        }
        else if (tcard == "3") {
            showIframeCard('/uz/actinfo/basrev/627324');
        }
        else if (tcard == "4") {
            showIframeCard('/uz/actinfo/revhis/627324');
        }
        else if (tcard == "5") {
            showIframeCard('/uz/actinfo/correspondents/627324');
        }
        else if (tcard == "6") {
            showIframeCard('/uz/actinfo/respondents/627324');
        }
    }

    function showIframeCard(_url) {
        $("#iframeShowCard").attr("src", _url);
        $('#modalShowCard').modal('show');
    }

    $('#modalShowCard').on('hidden.bs.modal', function () {
        $("#iframeShowCard").attr("src", "about:blank");  // clear after close
    });

    $(document).ready(function () {
        
    });
</script>
<script type="text/javascript">
    function downloadDoc() {
        window.location.href = "/uz/docs/627324?type=doc";
    }

    function openTwoLang(lang_id) {
        window.location.href = "/uz/docs/627324?otherlang=" + lang_id;
    }
</script>
<script>
    function lx_pa(elem_id) { lx_audio.playAudioByElemId(elem_id); }
    function lx_mo(e, elem_id) { lx_audio.moveElement(e, elem_id); }
    function a(event, word) { lx_def.showDef(event, '1', word); }
    function lx_cl(elem_id) {
        const link = window.location.origin + window.location.pathname + window.location.search + '#' + elem_id;
        navigator.clipboard.writeText(link)
            .then(() => {
                Swal.fire({
                    title: 'Havola olindi',
                    text: link,
                    confirmButtonText: "Yopish"
                });
            })
            .catch(err => {
                Swal.fire({
                    title: 'Error',
                    text: 'Failed to copy',
                    confirmButtonText: "Yopish"
                });
            });
    }
    async function lx_bm(elem_id) {
        const link = window.location.pathname + window.location.search + '#' + elem_id;
        try {
            const lang_id = 4;
            const response = await fetch('/Pages/GetPage.aspx/SaveBookmark', {
                method: "POST",
                headers: { "Content-Type": "application/json" },
                body: JSON.stringify({ lang_id, link }),
            });
            if (response.ok) {
                const result = (await response.json()).d;
                lxAlert(result);
            } else {
                lxAlert('Texnik xatolik');
            }
        }
        catch (error) {
            lxAlert('Texnik xatolik');
        }
    }
</script>
<script>
    var dvCaptcha2;

    var onloadCallback = function () {
        dvCaptcha2 = grecaptcha.render('dvCaptcha2', {
            'sitekey': '6Lc4eUoUAAAAADW-S-YIn_F1v9K-G6154fgrBmQq',
            'callback': function (response) {
                $("[id*=captcha_res2]").val(response);
                $('#btn_sendFeedbackToDb').show();
                $('#btn_sendFeedbackCancel').hide();
            }
        });
    };

    var _elem_id;

    function lx_sf(elem_id) { // added to xml
        sendFeedback(elem_id);
    }

    function sendFeedback(elem_id) {
        _elem_id = elem_id;
        grecaptcha.reset(dvCaptcha2);
        $('#lx_feedback_from').val('');
        $('#lx_feedback_text').val('');
        $('#lx_feedback_phone').val('');
        $('#lx_feedback_email').val('');
        $('#captcha_res2').val('');
        $('#btn_sendFeedbackToDb').hide();
        $('#lx_md_send_feedback').modal({
            backdrop: 'static',
            keyboard: true
        });
        $('#lx_feedback_type').val('').trigger('change');
        $('#lx_feedback_legis').prop('checked', false).trigger('change');
    }

    function feedback_type_changed(sel) {
        if (sel.value == '1') {
            $('#lx_feedback_phone').show();
            $('#lx_feedback_email').show();
        }
        else {
            $('#lx_feedback_phone').hide();
            $('#lx_feedback_email').hide();
        }
    }

    function lx_feedback_legis_changed(checkbox) {
        if (checkbox.checked) {
            $('#sendFeedback_group').show();
        } else {
            $('#sendFeedback_group').hide();
        }
    }

    function sendFeedbackToDb(lact_id, lang_id) {
        var feedback_from = $('#lx_feedback_from').val().trim();
        var feedback_text = $('#lx_feedback_text').val().trim();
        var feedback_type = $('#lx_feedback_type').val().trim();
        var feedback_phone = $('#lx_feedback_phone').val().trim();
        var feedback_email = $('#lx_feedback_email').val().trim();
        var captcha_result = $('#captcha_res2').val();

        if (feedback_type != '1' && feedback_type != '2') {
            lxAlert('Taklif turini tanlang!');
        }
        else if (feedback_from.length < 3 || feedback_from.length > 100) {
            lxAlert('Familiyasi, ismi, sharifi!');
        }
        else if (feedback_text.length < 10) {
            lxAlert('Ma’lumot to‘liq kiritilmagan!');
        }
        else if (feedback_text.length > 2000) {
            lxAlert('Матн 2000 ҳарфдан кўп!')
        }
        else if (feedback_phone.length > 20) {
            lxAlert('Telefon!');
        }
        else if (feedback_email.length > 30) {
            lxAlert('Email!');
        }
        else {
            $.ajax({
                type: "POST",
                url: "/pages/ajax_methods2.aspx",
                data: {
                    'action': 'sendfeedback',
                    'lact_id': lact_id,
                    'lang_id': lang_id,
                    'element_id': _elem_id,
                    'feedback_from': encodeHtmlEntities(feedback_from),
                    'feedback_text': encodeHtmlEntities(feedback_text),
                    'feedback_type': encodeHtmlEntities(feedback_type),
                    'feedback_phone': encodeHtmlEntities(feedback_phone),
                    'feedback_email': encodeHtmlEntities(feedback_email),
                    'captcha_result': captcha_result
                },
                success: function (data) {
                    $('#lx_feedback_from').val('');
                    $('#lx_feedback_text').val('');
                    $('#lx_feedback_type').val('');
                    $('#lx_feedback_phone').val('');
                    $('#lx_feedback_email').val('');
                    $('#captcha_res2').val('');
                    $('#btn_sendFeedbackToDb').hide();
                    $('#lx_md_send_feedback').modal('hide');
                    lxAlert(data);
                },
                error: function () {
                    $('#captcha_res2').val('');
                    $('#btn_sendFeedbackToDb').hide();
                    grecaptcha.reset(dvCaptcha2);
                    lxAlert('Saqlashda xatolik!');
                }
            });
        }
    }

    function encodeHtmlEntities(str) {
        return String(str).replace(/&/g, '&amp;')
            .replace(/</g, '&lt;')
            .replace(/>/g, '&gt;')
            .replace(/"/g, '&quot;')
            .replace(/'/g, '&#39;');
    }
</script>
<script>
    $('.stopProp').click(function (e) {
        e.stopPropagation();
    });
    function openUrl(url) {
        location.href = url;
    }
    function openInNew(url) {
        window.open(url, "_blank");
    }
    if ("" == "print") {
        $(document).ready(function () {
            window.print();
        });
    }
</script>
<script>
    let lxCompNotEqualId = 0;
    function lxCompNext() {
        if (lxCompNotEqualId < 0) {
            lxCompNotEqualId++;
            scrollText('d_' + lxCompNotEqualId);
        }
    }
    function lxCompPrev() {
        if (lxCompNotEqualId > 1) {
            lxCompNotEqualId--;
            scrollText('d_' + lxCompNotEqualId);
        }
    }
</script>
