

<!DOCTYPE html>
<html lang="uz-Latn-UZ">
<head>
    
   <!-- Global site tag (gtag.js) - Google Analytics -->
   <script async src="https://www.googletagmanager.com/gtag/js?id=UA-2682682-1"></script>
   <script>
      window.dataLayer = window.dataLayer || [];
      function gtag() { dataLayer.push(arguments); }
      gtag('js', new Date());
      gtag('config', 'UA-2682682-1');
   </script>

    <title>&nbsp;ПП-4997-сон 20.02.2021.&nbsp;О мерах по поднятию на качественно новый уровень деятельности Главного управления охраны Национальной гвардии Республики Узбекистан</title>
    
<meta charset="utf-8" />
<meta name="viewport" content="width=device-width, initial-scale=1">
<meta name="google" content="notranslate">
<meta http-equiv="x-ua-compatible" content="ie=edge">
    <link href="/bundle/css2?v=NDIKJDoPuwZPy1MfOJpzXNiwBDUzdtQHywcNyEx0mjI1" rel="stylesheet"/>

    <script src="/bundle/js2?v=TYDc0n5cWRYNF8rf6nCuzSQBVlRXZ0BA8QWlo5AxYqQ1"></script>

    <link href="/bundle/css_actform?v=E2H5feooh50MK4BN8LKb-BQOM3rTyLoFxEQduTgJFcU1" rel="stylesheet"/>

    
    <script type="text/javascript" src="https://www.google.com/recaptcha/api.js?onload=onloadCallback&render=explicit" async defer></script>
    
    <style>
        .lx_revive_adserver.lx_adv_doc {
            margin-left: auto;
            margin-right: auto;
            z-index: 998;
        }

        #lx_gte {
            line-height: 1;
            background-color: #0064A9;
            border: solid 4px #0064A9;
            border-radius: 4px;
            padding: 2px 4px 0;
            margin: 0 0 0 4px;
        }

            #lx_gte img {
                max-width: 19px;
            }

            #lx_gte #google_translate_element {
                margin-bottom: 4px;
            }

            #lx_gte .lx_ot {
                font-size: 12px;
                color: #fff;
                text-align: center;
            }

            #lx_gte .goog-te-gadget-simple {
                width: 100%;
                padding: 2px 1px 2.5px 1px !important;
            }

                #lx_gte .goog-te-gadget-simple > span {
                    display: inline-block;
                }

                    #lx_gte .goog-te-gadget-simple > span > a {
                        display: inline-block;
                        margin: 0;
                    }

                        #lx_gte .goog-te-gadget-simple > span > a > span {
                            display: none;
                        }

                            #lx_gte .goog-te-gadget-simple > span > a > span:first-of-type {
                                display: inline;
                            }

                #lx_gte .goog-te-gadget-simple:hover {
                    color: #fff;
                    background-color: #0064A9;
                }

                    #lx_gte .goog-te-gadget-simple:hover a {
                        color: #fff;
                        background-color: #0064A9;
                        text-decoration: none;
                    }

        .toc_show {
            display: block !important;
        }

            .toc_show .fas {
                display: none !important;
            }

        .toc_hide {
            display: none !important;
        }

        .show_context {
            background-color: #FFFF00;
            color: inherit;
        }

        .act_warning {
            color: red;
        }

        .lx_date_ddm {
            padding: 0 !important;
            width: 170px !important;
            max-height: 70vh !important;
            overflow-y: auto !important;
        }

            .lx_date_ddm > div {
                padding: 5px 20px !important;
                margin-bottom: 0 !important;
            }

        .lx_date_selected {
            cursor: default;
            color: gray;
        }

        .lx_date_link:hover {
            cursor: pointer;
            background: #0064a9;
            color: #fff;
        }

        .docContentHeader__item-link .icon {
            height: 25px;
            fill: #0064a9;
        }

            .docContentHeader__item-link .icon.sm {
                height: 17px;
            }

        .docContentHeader__item-link:hover .icon {
            fill: #fff;
        }

        .lx_text_on_other_lang {
            margin: 12px 0 8px 0;
            padding: 8px 16px;
            color: black;
            background-color: #fef1e1;
            font-style: italic;
        }

        #lxPlayButton {
            display: none;
            position: absolute;
            background-color: #007bff;
            color: white;
            border: none;
            border-radius: 5px;
            cursor: pointer;
            font-size: 18px;
            width: 32px;
            height: 32px;
            margin: 0;
            padding: 0;
            z-index: 1000;
        }

            #lxPlayButton:focus {
                outline: none;
            }

        #divCont a.lx_next_ver {
            margin: 4px 0px;
            padding: 4px 16px;
            color: #ffffff;
            background-color: #0064a9;
            border-radius: 16px;
            display: inline-block;
            text-align: center;
            text-indent: initial;
        }

            #divCont a.lx_next_ver:hover {
                color: #ffffff;
            }

        @media (max-width:720px) {
            #divCont a.lx_next_ver {
                display: block;
            }
        }
    </style>

    
    <style>
        /*#divCont > div {
            overflow-x: auto;
            max-width: calc(100vw - 42px);
            padding-right: 30px;
        }*/

        /* .TABLE_STD, .BY_DEFAULT {
            overflow-y: auto;
            max-height: 80vh;
        }*/
    </style>
    
</head>
<body class="sidebar-show">
    
    <div class="wrapper">
        
        <div id="lx_adv_doc" class="lx_revive_adserver lx_adv_doc">
            

<script type='text/javascript'><!--//<![CDATA[
    var m3_u = (location.protocol == 'https:' ? 'https://rk.adolatmarkazi.uz/www/delivery/ajs.php' : 'http://rk.adolatmarkazi.uz/www/delivery/ajs.php');
    var m3_r = Math.floor(Math.random() * 99999999999);
    if (!document.MAX_used) document.MAX_used = ',';
    document.write("<scr" + "ipt type='text/javascript' src='" + m3_u);
    document.write("?zoneid=6");
    document.write('&amp;cb=' + m3_r);
    if (document.MAX_used != ',') document.write("&amp;exclude=" + document.MAX_used);
    document.write(document.charset ? '&amp;charset=' + document.charset : (document.characterSet ? '&amp;charset=' + document.characterSet : ''));
    document.write("&amp;loc=" + escape(window.location));
    if (document.referrer) document.write("&amp;referer=" + escape(document.referrer));
    if (document.context) document.write("&context=" + escape(document.context));
    document.write("'><\/scr" + "ipt>");
    //]]>--></script>

        </div>
        
        <header id="doc_header" class="header">
            <div class="header__top">
                <div class="container">
                    <div id="lx_lact_num_top">
                        
                            <span>Акт утратил силу&nbsp;29.11.2025</span>
                        
                        от 20.02.2021 г. № ПП-4997
                    </div>
                    <div class="header__top-right">
                        <div class="header__icons">
                            
                            <div class="header__icon">
                                <a target="_blank" href="https://t.me/lexuzofficial"><i class="fab fa-telegram-plane"></i></a>
                            </div>
                            <div class="header__icon">
                                <a target="_blank" href="https://www.facebook.com/minjustuz"><i class="fab fa-facebook-f"></i></a>
                            </div>
                            <div class="header__icon">
                                <a target="_blank" href="https://www.instagram.com/adliyanews/"><i class="fab fa-instagram-square"></i></a>
                            </div>
                            <div class="header__icon">
                                <a target="_blank" href="https://www.youtube.com/c/adliya"><i class="fab fa-youtube"></i></a>
                            </div>
                            
                        </div>
                    </div>
                </div>
            </div>
            <div class="header__bottom">
                <div class="container">
                    <div class="header__bottom-left w-100 skiptranslate">
                        <a class="header__logo" href="/">
                            <img src="/assets/img/lex_uz.svg">
                        </a>
                        <div class="docBody__content ml-4 docBody_top-nav">
                            <div class="docContentHeader">
                                <div class="docContentHeader__item docContentHeader__item-mobile-left docContentHeader__item--action">
                                    
                                    <div class="docContentHeader__item-link lx_border_left" id="docContent__sideBar-show" title="Mundarijani ko’rsatish">
                                        <i class="fas fa-bars"></i>
                                    </div>
                                    <div class="docContentHeader__item-link" onclick="addToFavorite()" title="Tanlanganlarga qo‘shish">
                                        <i class="far fa-star"></i>
                                    </div>
                                    
                                    <div class="dropdown docContentHeader__item-link-dropdown">
                                        <div class="docContentHeader__item-link" id="dropdownMenuButton_t" title="Qo’shimcha modullar" data-toggle="dropdown" aria-haspopup="true" aria-expanded="false">
                                            <i class="fas fa-tags"></i>
                                        </div>
                                        <div class="dropdown-menu" aria-labelledby="dropdownMenuButton_t" id="t_dropdown_check">
                                            <div class="dropdown-menu__item">
                                                <div class="custom-control custom-checkbox stopProp">
                                                    <input class="custom-control-input" id="t_checkAll" type="checkbox" onclick="clickAllChk('t_checkAll', this,'t','b')">
                                                    <label class="custom-control-label" for="t_checkAll"></label>
                                                </div>
                                                Hammasi
                                            </div>
                                            <div class="dropdown-menu__item">
                                                <div class="custom-control custom-checkbox stopProp">
                                                    <input class="custom-control-input" id="t_3935" type="checkbox" onclick="hideItem(this)" checked="checked">
                                                    <label class="custom-control-label" for="t_3935"></label>
                                                </div>
                                                Keyingi tahrirga havola
                                            </div>
                                            <div class="dropdown-menu__item">
                                                <div class="custom-control custom-checkbox stopProp">
                                                    <input class="custom-control-input" id="t_3934" type="checkbox" onclick="hideItem(this)" checked="checked">
                                                    <label class="custom-control-label" for="t_3934"></label>
                                                </div>
                                                Oldingi tahrirga havola
                                            </div>
                                            <div class="dropdown-menu__item">
                                                <div class="custom-control custom-checkbox stopProp">
                                                    <input class="custom-control-input" id="t_5987" type="checkbox" onclick="hideItem(this)">
                                                    <label class="custom-control-label" for="t_5987"></label>
                                                </div>
                                                QTUK bo‘yicha indekslash
                                            </div>
                                            <div class="dropdown-menu__item">
                                                <div class="custom-control custom-checkbox stopProp">
                                                    <input class="custom-control-input" id="t_5988" type="checkbox" onclick="hideItem(this)">
                                                    <label class="custom-control-label" for="t_5988"></label>
                                                </div>
                                                QMQ bo‘yicha indekslash
                                            </div>
                                            <div class="dropdown-menu__item">
                                                <div class="custom-control custom-checkbox stopProp">
                                                    <input class="custom-control-input" id="t_1104" type="checkbox" onclick="hideItem(this)" checked="checked">
                                                    <label class="custom-control-label" for="t_1104"></label>
                                                </div>
                                                O‘zgartirishlar manbasi
                                            </div>
                                            <div class="dropdown-menu__item">
                                                <div class="custom-control custom-checkbox stopProp">
                                                    <input class="custom-control-input" id="t_1089" type="checkbox" onclick="hideItem(this)" checked="checked">
                                                    <label class="custom-control-label" for="t_1089"></label>
                                                </div>
                                                Rasmiy nashr manbasi
                                            </div>
                                        </div>
                                    </div>
                                    <div class="docContentHeader__item-link" id="t_btn_lex_comment" onclick="toggleLexComments()" title="Комментарий LexUz">
                                        <i class="fas fa-file-signature"></i>
                                    </div>
                                    
                                    <div class="dropdown docContentHeader__item-link-dropdown" title="Variantlar">
                                        <div class="docContentHeader__item-link" id="dd3" data-toggle="dropdown" aria-haspopup="true" aria-expanded="false">
                                            <i class="fas fa-calendar" style="font-weight: 400;"></i>
                                        </div>
                                        <div class="dropdown-menu lx_date_ddm" aria-labelledby="dd3" id="lx_var_t" title="">
                                            
                                                    <div class="dropdown-menu__item lx_date_selected stopProp">29.11.2025</div>
                                                
                                                    <div class="dropdown-menu__item lx_date_link" onclick="lxOpenUrl('/uz/docs/5300161?ONDATE=25.10.2024')">25.10.2024</div>
                                                
                                                    <div class="dropdown-menu__item lx_date_link" onclick="lxOpenUrl('/uz/docs/5300161?ONDATE=31.10.2023')">31.10.2023</div>
                                                
                                                    <div class="dropdown-menu__item lx_date_link" onclick="lxOpenUrl('/uz/docs/5300161?ONDATE=21.01.2023')">21.01.2023</div>
                                                
                                                    <div class="dropdown-menu__item lx_date_link" onclick="lxOpenUrl('/uz/docs/5300161?ONDATE=28.08.2021')">28.08.2021</div>
                                                
                                                    <div class="dropdown-menu__item lx_date_link" onclick="lxOpenUrl('/uz/docs/5300161?ONDATE=20.02.2021')">20.02.2021</div>
                                                
                                        </div>
                                    </div>
                                    
                                    <div class="dropdown docContentHeader__item-link-dropdown" title="Variantlarni solishtirish">
                                        <div class="docContentHeader__item-link" id="dd4" data-toggle="dropdown" aria-haspopup="true" aria-expanded="false">
                                            <svg class="icon">
                                                <use xlink:href="/assets/img/sprite2.svg#compare"></use></svg>
                                        </div>
                                        <div class="dropdown-menu lx_date_ddm" aria-labelledby="dd4" title="">
                                            <div class="dropdown-menu__item lx_date_link" onclick="lxOpenUrl('/uz/docs/5300161?ONDATE2=29.11.2025&action=compare')">29.11.2025</div>
<div class="dropdown-menu__item lx_date_link" onclick="lxOpenUrl('/uz/docs/5300161?ONDATE2=25.10.2024&action=compare')">25.10.2024</div>
<div class="dropdown-menu__item lx_date_link" onclick="lxOpenUrl('/uz/docs/5300161?ONDATE2=31.10.2023&action=compare')">31.10.2023</div>
<div class="dropdown-menu__item lx_date_link" onclick="lxOpenUrl('/uz/docs/5300161?ONDATE2=21.01.2023&action=compare')">21.01.2023</div>
<div class="dropdown-menu__item lx_date_link" onclick="lxOpenUrl('/uz/docs/5300161?ONDATE2=28.08.2021&action=compare')">28.08.2021</div>
<div class="dropdown-menu__item lx_date_link" onclick="lxOpenUrl('/uz/docs/5300161?ONDATE2=20.02.2021&action=compare')">20.02.2021</div>
                                        </div>
                                    </div>
                                    
                                    <div class="docContentHeader__item-link" onclick="downloadDoc()" title="MS Word ga saqlash">
                                        <svg class="icon">
                                            <use xlink:href="/assets/img/sprite2.svg#word"></use></svg>
                                    </div>
                                    
                                    <div class="docContentHeader__item-link" onclick="openUrl('/uz/pdfs/5300161')" title="PDF formatida yuklab olish">
                                        <svg class="icon">
                                            <use xlink:href="/assets/img/sprite2.svg#pdf3S"></use></svg>
                                    </div>
                                    
                                    <div class="docContentHeader__item-link lx_border_right" onclick="window.print()" title="Chop etish">
                                        <i class="fas fa-print"></i>
                                    </div>
                                    
                                </div>
                                <div class="docContentHeader__item docContentHeader__item-mobile-right skiptranslate">
                                    <div class="dropdown">
                                        <div class="docContentHeader__item-link lx_border_both mr-1" data-toggle="dropdown">
                                            <i class="fas fa-eye"></i>
                                        </div>
                                        <div class="dropdown-menu drop_menu">
                                            <h6 class="show_size">Ko‘rinish</h6>
                                            <div class="row" style="margin-right: 1.3rem; margin-left: 0rem;">
                                                <div class="col-4">
                                                    <button class="btnA btn__left" onclick="toggleTheme('light');">A</button>
                                                </div>
                                                <div class="col-4">
                                                    <button class="btnA btn__cebter" onclick="toggleTheme('grey');">A</button>
                                                </div>
                                                <div class="col-4">
                                                    <button class="btnA btn__reght" onclick="toggleTheme('dark');">A</button>
                                                </div>
                                            </div>
                                        </div>
                                    </div>
                                    <div class="docContentHeader__item-link lx_border_left active" title="На русском">Рус</div><div class="docContentHeader__item-link" onclick="openUrl('/uz/docs/5300150')" title="Ўзбекча">Ўзб</div><div class="docContentHeader__item-link" onclick="openUrl('/uz/docs/-5300150')" title="O'zbekcha">O’zb</div><div class="docContentHeader__item-link-language" onclick="openTwoLang(3)" title="Ikkita tilda">Рус|Ўзб</div><div class="docContentHeader__item-link-language lx_border_right" onclick="openTwoLang(4)" title="Ikkita tilda">Рус|O‘zb</div>
                                    
                                    <div id="lx_gte">
                                        <div id="google_translate_element"></div>
                                        <div class="lx_ot skiptranslate">ONLINE TRANSLATE</div>
                                    </div>
                                    
                                </div>
                            </div>
                        </div>
                    </div>
                </div>
            </div>
        </header>
        
        <div id="docBody__sidebar" class="docBody__sidebar">
            <div class="docBody__sidebar-em">
                <div class="docNavbar">
                    <div class="docBody__search input-group">
                        <input id="search-criteria" class="form-control" type="text" placeholder="Izlash">
                        <div class="input-group-append">
                            <button class="btn" type="button" onclick="clearSearch();" title="Izlashni tozalash"><i class="fas fa-times"></i></button>
                        </div>
                    </div>
                    
                    <div class="lx_revive_adserver">
                        

<script type='text/javascript'><!--//<![CDATA[
    var m3_u = (location.protocol == 'https:' ? 'https://rk.adolatmarkazi.uz/www/delivery/ajs.php' : 'http://rk.adolatmarkazi.uz/www/delivery/ajs.php');
    var m3_r = Math.floor(Math.random() * 99999999999);
    if (!document.MAX_used) document.MAX_used = ',';
    document.write("<scr" + "ipt type='text/javascript' src='" + m3_u);
    document.write("?zoneid=7");
    document.write('&amp;cb=' + m3_r);
    if (document.MAX_used != ',') document.write("&amp;exclude=" + document.MAX_used);
    document.write(document.charset ? '&amp;charset=' + document.charset : (document.characterSet ? '&amp;charset=' + document.characterSet : ''));
    document.write("&amp;loc=" + escape(window.location));
    if (document.referrer) document.write("&amp;referer=" + escape(document.referrer));
    if (document.context) document.write("&context=" + escape(document.context));
    document.write("'><\/scr" + "ipt>");
    //]]>--></script>

                    </div>
                    <div id="dvToc" style="margin: 5px;"><div class="docNavbar__item"><div class="docNavbar__item-link search-toggle" data-toggle="collapse" href="#collapse5304617" role="button" aria-expanded="false" aria-controls="collapse5304617"><div class="docNavbar__item-link-title"><a class="stopProp search-text" href="javascript:scrollText('5304617');">О мерах по поднятию на качественно новый уровень деятельности Главного управления охраны Национальной гвардии Республики Узбекистан</a></div></div></div><div class="docNavbar__item"><div class="docNavbar__item-link search-toggle" data-toggle="collapse" href="#collapse5304763" role="button" aria-expanded="false" aria-controls="collapse5304763"><div class="docNavbar__item-link-title"><a class="stopProp search-text" href="javascript:scrollText('5304763');">ПРИЛОЖЕНИЕ № 1<br />Организационная структура Главного управления охраны Национальной гвардии Республики Узбекистан</a></div></div></div><div class="docNavbar__item"><div class="docNavbar__item-link search-toggle" data-toggle="collapse" href="#collapse5304771" role="button" aria-expanded="false" aria-controls="collapse5304771"><div class="docNavbar__item-link-title"><a class="stopProp search-text" href="javascript:scrollText('5304771');">ПРИЛОЖЕНИЕ № 2<br />ПОЛОЖЕНИЕ о Главном управлении охраны Национальной гвардии Республики Узбекистан</a></div></div></div><div class="docNavbar__item"><div class="docNavbar__item-link search-toggle" data-toggle="collapse" href="#collapse5304779" role="button" aria-expanded="false" aria-controls="collapse5304779"><div class="docNavbar__item-link-title"><a class="stopProp search-text" href="javascript:scrollText('5304779');">Глава 1. Общие положения</a></div></div></div><div class="docNavbar__item"><div class="docNavbar__item-link search-toggle" data-toggle="collapse" href="#collapse5305068" role="button" aria-expanded="false" aria-controls="collapse5305068"><div class="docNavbar__item-link-title"><a class="stopProp search-text" href="javascript:scrollText('5305068');">Глава 2. Основные задачи и функции Главного управления охраны</a></div></div></div><div class="docNavbar__item"><div class="docNavbar__item-link search-toggle" data-toggle="collapse" href="#collapse5305232" role="button" aria-expanded="false" aria-controls="collapse5305232"><div class="docNavbar__item-link-title"><a class="stopProp search-text" href="javascript:scrollText('5305232');">Глава 3. Права, обязанности и ответственность Главного управления охраны</a></div></div></div><div class="docNavbar__item"><div class="docNavbar__item-link search-toggle" data-toggle="collapse" href="#collapse5305343" role="button" aria-expanded="false" aria-controls="collapse5305343"><div class="docNavbar__item-link-title"><a class="stopProp search-text" href="javascript:scrollText('5305343');">Глава 4. Организация деятельности Главного управления охраны</a></div></div></div><div class="docNavbar__item"><div class="docNavbar__item-link search-toggle" data-toggle="collapse" href="#collapse5306108" role="button" aria-expanded="false" aria-controls="collapse5306108"><div class="docNavbar__item-link-title"><a class="stopProp search-text" href="javascript:scrollText('5306108');">Глава 5. Организация деятельности по охране объектов</a></div></div></div><div class="docNavbar__item"><div class="docNavbar__item-link search-toggle" data-toggle="collapse" href="#collapse5306216" role="button" aria-expanded="false" aria-controls="collapse5306216"><div class="docNavbar__item-link-title"><a class="stopProp search-text" href="javascript:scrollText('5306216');">Глава 6. Проведение и координация инспекторских контрольных проверок в подразделениях ведомственной охраны юридических лиц</a></div></div></div><div class="docNavbar__item"><div class="docNavbar__item-link search-toggle" data-toggle="collapse" href="#collapse5306238" role="button" aria-expanded="false" aria-controls="collapse5306238"><div class="docNavbar__item-link-title"><a class="stopProp search-text" href="javascript:scrollText('5306238');">Глава 7. Финансовое, материально-техническое обеспечение и социальная защита сотрудников Главного управления охраны</a></div></div></div><div class="docNavbar__item"><div class="docNavbar__item-link search-toggle" data-toggle="collapse" href="#collapse5306285" role="button" aria-expanded="false" aria-controls="collapse5306285"><div class="docNavbar__item-link-title"><a class="stopProp search-text" href="javascript:scrollText('5306285');">Глава 8. Заключительные положения</a></div></div></div><div class="docNavbar__item"><div class="docNavbar__item-link search-toggle" data-toggle="collapse" href="#collapse5306304" role="button" aria-expanded="false" aria-controls="collapse5306304"><div class="docNavbar__item-link-title"><a class="stopProp search-text" href="javascript:scrollText('5306304');">ПРИЛОЖЕНИЕ № 3<br />Типовая организационная структура управлений охраны Республики Каракалпакстан, областей и города Ташкента Главного управления охраны Национальной гвардии Республики Узбекистан</a></div></div></div><div class="docNavbar__item"><div class="docNavbar__item-link search-toggle" data-toggle="collapse" href="#collapse5306317" role="button" aria-expanded="false" aria-controls="collapse5306317"><div class="docNavbar__item-link-title"><a class="stopProp search-text" href="javascript:scrollText('5306317');">ПРИЛОЖЕНИЕ № 4<br />Типовая организационная структура районных (городских) отделов охраны</a></div></div></div><div class="docNavbar__item"><div class="docNavbar__item-link search-toggle" data-toggle="collapse" href="#collapse5306355" role="button" aria-expanded="false" aria-controls="collapse5306355"><div class="docNavbar__item-link-title"><a class="stopProp search-text" href="javascript:scrollText('5306355');">ПРИЛОЖЕНИЕ № 6<br />ПЕРЕЧЕНЬ должностных тарифных разрядов по оплате труда рабочих и служащих Главного управления охраны Национальной гвардии Республики Узбекистан</a></div></div></div></div>
                </div>
            </div>
        </div>
        
        <main class="main" id="doc_main">
            <div class="container">
                <div class="docHeader skiptranslate">
                    <div class="docHeader__col docHeader__col__1">
                        <div class="docHeader__item d-flex">
                            <div class="docHeader__item-label">Постановление Президента Республики Узбекистан, от 20.02.2021 г. № ПП-4997</div>
                        </div>
                    </div>
                    <div class="docHeader__col docHeader__col__2">
                        <div class="docHeader__item d-flex">
                            <div class="docHeader__item-label" style="width: 60%">Kuchga kirish sanasi</div>
                            <div class="docHeader__item-value d-flex" style="width: 40%;">20.02.2021</div>
                        </div>
                    </div>
                    <div class="docHeader__col docHeader__col__3">
                        <div class="docHeader__item d-flex">
                            <div style="width: 60%">
                                <div class="dropdown mr-3">
                                    <a role="button" data-toggle="dropdown" aria-expanded="false">Qo‘shimcha axborot</a>
                                    <div class="dropdown-menu" style="margin-top: -2px;">
                                        <a class="dropdown-item" onclick="showAddCard(1)">Asosiy rekvizitlar</a>
                                        <a class="dropdown-item" onclick="showAddCard(2)">Kodifikatsiya</a>
                                        <a class="dropdown-item" onclick="showAddCard(3)">Qayta ko‘rib chiqilgan hujjatlar</a>
                                        <a class="dropdown-item" onclick="showAddCard(4)">Hujjatni qayta ko‘rib chiqishga asos bo‘lgan hujjatlar</a>
                                        <a class="dropdown-item" onclick="showAddCard(5)">Korrespondentlar</a>
                                        <a class="dropdown-item" onclick="showAddCard(6)">Respondentlar</a>
                                    </div>
                                </div>
                            </div>
                            <div style="width: 40%">
                                <div class="dropdown">
                                    <a role="button" data-toggle="dropdown" aria-expanded="false"><i class="fa fa-share-alt mr-2"></i>Ulashish</a>
                                    <div class="dropdown-menu" style="margin-top: -2px;">
                                        <a class="dropdown-item" target="_blank" href="https://telegram.me/share/url?url=http://lex.uz//uz/docs/5300161 О мерах по поднятию на качественно новый уровень деятельности Главного управления охраны Национальной гвардии Республики Узбекистан">Telegram</a>
                                        <a class="dropdown-item" target="_blank" href="https://www.facebook.com/sharer/sharer.php?u=http://lex.uz//uz/docs/5300161">Facebook</a>
                                        <a class="dropdown-item" target="_blank" href="">Twitter</a>
                                        <a class="dropdown-item" target="_blank" href="">Instagram</a>
                                    </div>
                                </div>
                            </div>
                        </div>
                    </div>
                </div>
            </div>
            <div class="container docBody-container">
                <div class="docBody d-flex">
                    <div class="docBody__content">
                        <div class="docContentHeader docBody_bottom-nav">
                            <div class="docContentHeader__item docContentHeader__item-mobile-left docContentHeader__item--action">
                                <div class="docContentHeader__item-link lx_border_left" onclick="addToFavorite()" title="Tanlanganlarga qo‘shish">
                                    <i class="far fa-star"></i>
                                </div>
                                
                                <div class="dropdown docContentHeader__item-link-dropdown">
                                    <div class="docContentHeader__item-link" id="dropdownMenuButton_b" title="Qo’shimcha modullar" data-toggle="dropdown" aria-haspopup="true" aria-expanded="false">
                                        <i class="fas fa-tags"></i>
                                    </div>
                                    <div class="dropdown-menu" aria-labelledby="dropdownMenuButton_b" id="b_dropdown_check">
                                        <div class="dropdown-menu__item">
                                            <div class="custom-control custom-checkbox">
                                                <input class="custom-control-input" id="b_checkAll" type="checkbox" onclick="clickAllChk('b_checkAll', this,'b','t')">
                                                <label class="custom-control-label" for="b_checkAll"></label>
                                            </div>
                                            Hammasi
                                        </div>
                                        <div class="dropdown-menu__item">
                                            <div class="custom-control custom-checkbox">
                                                <input class="custom-control-input" id="b_3935" type="checkbox" onclick="hideItem(this)" checked="checked">
                                                <label class="custom-control-label" for="b_3935"></label>
                                            </div>
                                            Keyingi tahrirga havola
                                        </div>
                                        <div class="dropdown-menu__item">
                                            <div class="custom-control custom-checkbox">
                                                <input class="custom-control-input" id="b_3934" type="checkbox" onclick="hideItem(this)" checked="checked">
                                                <label class="custom-control-label" for="b_3934"></label>
                                            </div>
                                            Oldingi tahrirga havola
                                        </div>
                                        <div class="dropdown-menu__item">
                                            <div class="custom-control custom-checkbox">
                                                <input class="custom-control-input" id="b_5987" type="checkbox" onclick="hideItem(this)">
                                                <label class="custom-control-label" for="b_5987"></label>
                                            </div>
                                            QTUK bo‘yicha indekslash
                                        </div>
                                        <div class="dropdown-menu__item">
                                            <div class="custom-control custom-checkbox">
                                                <input class="custom-control-input" id="b_5988" type="checkbox" onclick="hideItem(this)">
                                                <label class="custom-control-label" for="b_5988"></label>
                                            </div>
                                            QMQ bo‘yicha indekslash
                                        </div>
                                        <div class="dropdown-menu__item">
                                            <div class="custom-control custom-checkbox">
                                                <input class="custom-control-input" id="b_1104" type="checkbox" onclick="hideItem(this)" checked="checked">
                                                <label class="custom-control-label" for="b_1104"></label>
                                            </div>
                                            O‘zgartirishlar manbasi
                                        </div>
                                        <div class="dropdown-menu__item">
                                            <div class="custom-control custom-checkbox">
                                                <input class="custom-control-input" id="b_1089" type="checkbox" onclick="hideItem(this)" checked="checked">
                                                <label class="custom-control-label" for="b_1089"></label>
                                            </div>
                                            Rasmiy nashr manbasi
                                        </div>
                                    </div>
                                </div>
                                <div class="docContentHeader__item-link" id="b_btn_lex_comment" onclick="toggleLexComments()">
                                    <i class="fas fa-file-signature"></i>
                                </div>
                                
                                <div class="dropdown docContentHeader__item-link-dropdown" title="Variantlar">
                                    <div class="docContentHeader__item-link" id="dd3_" data-toggle="dropdown" aria-haspopup="true" aria-expanded="false">
                                        <i class="fas fa-calendar" style="font-weight: 400;"></i>
                                    </div>
                                    <div class="dropdown-menu lx_date_ddm" aria-labelledby="dd3_" id="lx_var_b" title=""></div>
                                </div>
                                
                                <div class="dropdown docContentHeader__item-link-dropdown" title="Variantlarni solishtirish">
                                    <div class="docContentHeader__item-link" id="dd4_" data-toggle="dropdown" aria-haspopup="true" aria-expanded="false">
                                        <svg class="icon sm">
                                            <use xlink:href="/assets/img/sprite2.svg#compare"></use></svg>
                                    </div>
                                    <div class="dropdown-menu lx_date_ddm" aria-labelledby="dd4_" title="">
                                        <div class="dropdown-menu__item lx_date_link" onclick="lxOpenUrl('/uz/docs/5300161?ONDATE2=29.11.2025&action=compare')">29.11.2025</div>
<div class="dropdown-menu__item lx_date_link" onclick="lxOpenUrl('/uz/docs/5300161?ONDATE2=25.10.2024&action=compare')">25.10.2024</div>
<div class="dropdown-menu__item lx_date_link" onclick="lxOpenUrl('/uz/docs/5300161?ONDATE2=31.10.2023&action=compare')">31.10.2023</div>
<div class="dropdown-menu__item lx_date_link" onclick="lxOpenUrl('/uz/docs/5300161?ONDATE2=21.01.2023&action=compare')">21.01.2023</div>
<div class="dropdown-menu__item lx_date_link" onclick="lxOpenUrl('/uz/docs/5300161?ONDATE2=28.08.2021&action=compare')">28.08.2021</div>
<div class="dropdown-menu__item lx_date_link" onclick="lxOpenUrl('/uz/docs/5300161?ONDATE2=20.02.2021&action=compare')">20.02.2021</div>
                                    </div>
                                </div>
                                
                                <div class="docContentHeader__item-link" onclick="downloadDoc()" title="MS Word ga saqlash">
                                    <svg class="icon sm">
                                        <use xlink:href="/assets/img/sprite2.svg#word"></use></svg>
                                </div>
                                
                                <div class="docContentHeader__item-link" onclick="openUrl('/uz/pdfs/5300161')" title="PDF formatida yuklab olish">
                                    <svg class="icon sm">
                                        <use xlink:href="/assets/img/sprite2.svg#pdf3S"></use></svg>
                                </div>
                                
                                <div class="docContentHeader__item-link lx_border_right" onclick="window.print()" title="Chop etish">
                                    <i class="fas fa-print"></i>
                                </div>
                            </div>
                            <div class="docContentHeader__item docContentHeader__item-mobile-right skiptranslate">
                                <div class="dropdown eye_btn">
                                    <div class="docContentHeader__item-link lx_border_both mr-1" data-toggle="dropdown">
                                        <i class="fas fa-eye"></i>
                                    </div>
                                    <div class="dropdown-menu drop_menu">
                                        <h6 class="show_size">Ko‘rinish</h6>
                                        <div class="row" style="margin-right: 1.3rem; margin-left: 0rem;">
                                            <div class="col-4">
                                                <button class="btnA btn__left" onclick="toggleTheme('light');">A</button>
                                            </div>
                                            <div class="col-4">
                                                <button class="btnA btn__cebter" onclick="toggleTheme('grey');">A</button>
                                            </div>
                                            <div class="col-4">
                                                <button class="btnA btn__reght" onclick="toggleTheme('dark');">A</button>
                                            </div>
                                        </div>
                                    </div>
                                </div>
                                <div class="docContentHeader__item-link lx_border_left active" title="На русском">Рус</div><div class="docContentHeader__item-link" onclick="openUrl('/uz/docs/5300150')" title="Ўзбекча">Ўзб</div><div class="docContentHeader__item-link" onclick="openUrl('/uz/docs/-5300150')" title="O'zbekcha">O’zb</div><div class="docContentHeader__item-link-language" onclick="openTwoLang(3)" title="Ikkita tilda">Рус|Ўзб</div><div class="docContentHeader__item-link-language lx_border_right" onclick="openTwoLang(4)" title="Ikkita tilda">Рус|O‘zb</div>
                            </div>
                        </div>
                        <div class="docBody__container">
                            <div class="docBody__content-em" id='main_container1'>
                                
                                    <div style="background-color: #fff; padding: 16px 14px 16px 8px;">
                                        <table style="width: 100%; font-family: Arial; font-size: 14px; font-weight: bold;">
                                            <tr>
                                                <td style="width: 50%; border: 0;">
                                                    
                                                        <div class="act_warning">
                                                            Акт утратил силу&nbsp;29.11.2025
                                                        </div>
                                                    
                                                </td>
                                                <td style="width: 50%; border: 0;" align="right">
                                                    
                                                    
                                                </td>
                                            </tr>
                                            
                                        </table>
                                        <div id="mD" class="main-column document" style="margin: 0px;">
                                            <div id="divBody">
                                                <div id="divCont" style="background:#ffffff;border:none;margin:auto;"><div class="INDEXES_ON_REF lx_no_select" style="display:none"><label id="s5987"></label><div name="onLBC5300161" id="onLBC5300161">[<b>ОКОЗ:</b><div id="LBC7493"><span class="iorRN">1.</span><span class="iorVal">16.00.00.00 Безопасность и охрана правопорядка / 16.02.00.00 Силы обеспечения безопасности / 16.02.08.00 Другие государственные органы обеспечения безопасности]</span></div></div></div><div class="INDEXES_ON_REF lx_no_select" style="display:none"><label id="s5988"></label><div name="onLS5300161" id="onLS5300161">[<b>ТСЗ:</b><div id="LS3790"><span class="iorRN">1.</span><span class="iorVal">Оборона и национальная безопасность / Общие вопросы]</span></div></div></div><div class="ACT_FORM lx_elem" onmousemove="lx_mo(event,5304613)"><div class="lx_elem2"><div class="lx_elem3"><span onclick="lx_sf(5304613)"><img src="/img/cmt.svg" />Hujjatga taklif yuborish</span><span onclick="lx_pa(5304613)"><img src="/img/vlm.svg" />Audioni tinglash</span><span onclick="lx_cl(5304613)"><img src="/img/lnk.svg" />Hujjat elementidan havola olish</span></div></div><div name="5304613" id="5304613">Постановление</div></div><div class="ACCEPTING_BODY lx_elem" onmousemove="lx_mo(event,5304614)"><div class="lx_elem2"><div class="lx_elem3"><span onclick="lx_sf(5304614)"><img src="/img/cmt.svg" />Hujjatga taklif yuborish</span><span onclick="lx_pa(5304614)"><img src="/img/vlm.svg" />Audioni tinglash</span><span onclick="lx_cl(5304614)"><img src="/img/lnk.svg" />Hujjat elementidan havola olish</span></div></div><div name="5304614" id="5304614">Президента Республики Узбекистан</div></div><div class="ACT_TITLE lx_elem" onmousemove="lx_mo(event,5304617)"><div class="lx_elem2"><div class="lx_elem3"><span onclick="lx_sf(5304617)"><img src="/img/cmt.svg" />Hujjatga taklif yuborish</span><span onclick="lx_pa(5304617)"><img src="/img/vlm.svg" />Audioni tinglash</span><span onclick="lx_cl(5304617)"><img src="/img/lnk.svg" />Hujjat elementidan havola olish</span></div></div><div name="5304617" id="5304617">О мерах по поднятию на качественно новый уровень деятельности Главного управления охраны Национальной гвардии Республики Узбекистан</div></div><div class="EXTRACT lx_elem" onmousemove="lx_mo(event,5306547)"><div class="lx_elem2"><div class="lx_elem3"><span onclick="lx_sf(5306547)"><img src="/img/cmt.svg" />Hujjatga taklif yuborish</span><span onclick="lx_pa(5306547)"><img src="/img/vlm.svg" />Audioni tinglash</span><span onclick="lx_cl(5306547)"><img src="/img/lnk.svg" />Hujjat elementidan havola olish</span></div></div><div name="5306547" id="5306547">[Извлечение]</div></div><div class="BY_DEFAULT lx_elem" onmousemove="lx_mo(event,5304618)"><div class="lx_elem2"><div class="lx_elem3"><span onclick="lx_sf(5304618)"><img src="/img/cmt.svg" />Hujjatga taklif yuborish</span><span onclick="lx_pa(5304618)"><img src="/img/vlm.svg" />Audioni tinglash</span><span onclick="lx_cl(5304618)"><img src="/img/lnk.svg" />Hujjat elementidan havola olish</span></div></div><div name="5304618" id="5304618"></div></div><div class="COMMENT lx_no_select"><label id="s527"></label><div class="COMMENTLEXUZ"><img src="/image/favicon.gif" /> Комментарий LexUz</div><div name="7890848" id="7890848">Настоящее постановление утратило силу в соответствии с <a href="/uz/docs/7873523">постановлением </a>Президента Республики Узбекистан от 28 ноября 2025 года № ПП-360 «О мерах по эффективной организации деятельности органов внутренних дел в сфере охраны».</div></div><div class="ACT_TEXT lx_elem" onmousemove="lx_mo(event,5304621)"><div class="lx_elem2"><div class="lx_elem3"><span onclick="lx_sf(5304621)"><img src="/img/cmt.svg" />Hujjatga taklif yuborish</span><span onclick="lx_pa(5304621)"><img src="/img/vlm.svg" />Audioni tinglash</span><span onclick="lx_cl(5304621)"><img src="/img/lnk.svg" />Hujjat elementidan havola olish</span></div></div><div name="5304621" id="5304621">За последние годы в республике осуществлен ряд мер по организации эффективной охраны государственных, особо важных, категорированных и иных объектов, а также надежной защите имущества физических и юридических лиц. </div></div><div class="ACT_TEXT lx_elem" onmousemove="lx_mo(event,5304624)"><div class="lx_elem2"><div class="lx_elem3"><span onclick="lx_sf(5304624)"><img src="/img/cmt.svg" />Hujjatga taklif yuborish</span><span onclick="lx_pa(5304624)"><img src="/img/vlm.svg" />Audioni tinglash</span><span onclick="lx_cl(5304624)"><img src="/img/lnk.svg" />Hujjat elementidan havola olish</span></div></div><div name="5304624" id="5304624">В результате внедрения в охранную деятельность современных информационно-коммуникационных систем на основе передового зарубежного опыта количество объектов физических и юридических лиц, принятых под охрану службой охраны Национальной гвардии Республики Узбекистан, за последние два года увеличилось на 15 процентов.</div></div><div class="ACT_TEXT lx_elem" onmousemove="lx_mo(event,5304626)"><div class="lx_elem2"><div class="lx_elem3"><span onclick="lx_sf(5304626)"><img src="/img/cmt.svg" />Hujjatga taklif yuborish</span><span onclick="lx_pa(5304626)"><img src="/img/vlm.svg" />Audioni tinglash</span><span onclick="lx_cl(5304626)"><img src="/img/lnk.svg" />Hujjat elementidan havola olish</span></div></div><div name="5304626" id="5304626">Наряду с этим сохраняются системные проблемы, связанные с дальнейшим расширением охвата охранными услугами путем широкого внедрения современных охранных технологий в охранную деятельность, повышением профессионального мастерства и знаний, развитием навыков сотрудников, обеспечением эффективности управленческой деятельности в сфере. </div></div><div class="ACT_TEXT lx_elem" onmousemove="lx_mo(event,5304627)"><div class="lx_elem2"><div class="lx_elem3"><span onclick="lx_sf(5304627)"><img src="/img/cmt.svg" />Hujjatga taklif yuborish</span><span onclick="lx_pa(5304627)"><img src="/img/vlm.svg" />Audioni tinglash</span><span onclick="lx_cl(5304627)"><img src="/img/lnk.svg" />Hujjat elementidan havola olish</span></div></div><div name="5304627" id="5304627">В целях формирования целостной системы подразделений охраны Национальной гвардии Республики Узбекистан, осуществления эффективного управления в области оказания охранных услуг, а также поднятия на качественно новый уровень деятельности в данном направлении:</div></div><div class="ACT_TEXT lx_elem" onmousemove="lx_mo(event,5304628)"><div class="lx_elem2"><div class="lx_elem3"><span onclick="lx_sf(5304628)"><img src="/img/cmt.svg" />Hujjatga taklif yuborish</span><span onclick="lx_pa(5304628)"><img src="/img/vlm.svg" />Audioni tinglash</span><span onclick="lx_cl(5304628)"><img src="/img/lnk.svg" />Hujjat elementidan havola olish</span></div></div><div name="5304628" id="5304628">1. Согласиться с предложением Национальной гвардии Республики Узбекистан о реорганизации службы охраны Национальной гвардии Республики Узбекистан в Главное управление охраны Национальной гвардии Республики Узбекистан (далее — Главное управление охраны).</div></div><div class="ACT_TEXT lx_elem" onmousemove="lx_mo(event,5304630)"><div class="lx_elem2"><div class="lx_elem3"><span onclick="lx_sf(5304630)"><img src="/img/cmt.svg" />Hujjatga taklif yuborish</span><span onclick="lx_pa(5304630)"><img src="/img/vlm.svg" />Audioni tinglash</span><span onclick="lx_cl(5304630)"><img src="/img/lnk.svg" />Hujjat elementidan havola olish</span></div></div><div name="5304630" id="5304630">2. Определить основными задачами Главного управления охраны:</div></div><div class="ACT_TEXT lx_elem" onmousemove="lx_mo(event,5304631)"><div class="lx_elem2"><div class="lx_elem3"><span onclick="lx_sf(5304631)"><img src="/img/cmt.svg" />Hujjatga taklif yuborish</span><span onclick="lx_pa(5304631)"><img src="/img/vlm.svg" />Audioni tinglash</span><span onclick="lx_cl(5304631)"><img src="/img/lnk.svg" />Hujjat elementidan havola olish</span></div></div><div name="5304631" id="5304631">охрану государственных, особо важных, категорированных и иных объектов, имущества физических и юридических лиц, а также дипломатических, консульских и других представительств зарубежных государств и международных организаций на договорной основе;</div></div><div class="ACT_TEXT lx_elem" onmousemove="lx_mo(event,5304634)"><div class="lx_elem2"><div class="lx_elem3"><span onclick="lx_sf(5304634)"><img src="/img/cmt.svg" />Hujjatga taklif yuborish</span><span onclick="lx_pa(5304634)"><img src="/img/vlm.svg" />Audioni tinglash</span><span onclick="lx_cl(5304634)"><img src="/img/lnk.svg" />Hujjat elementidan havola olish</span></div></div><div name="5304634" id="5304634">обеспечение внутреннего и пропускного режимов, общественного порядка, а также профилактика и пресечение правонарушений на охраняемых объектах; </div></div><div class="ACT_TEXT lx_elem" onmousemove="lx_mo(event,5304636)"><div class="lx_elem2"><div class="lx_elem3"><span onclick="lx_sf(5304636)"><img src="/img/cmt.svg" />Hujjatga taklif yuborish</span><span onclick="lx_pa(5304636)"><img src="/img/vlm.svg" />Audioni tinglash</span><span onclick="lx_cl(5304636)"><img src="/img/lnk.svg" />Hujjat elementidan havola olish</span></div></div><div name="5304636" id="5304636">обеспечение ведения единой технической политики в области применения средств и систем охраны, эффективного контроля за их эксплуатацией, а также широкое внедрение современных информационно-коммуникационных технологий в охранную деятельность; </div></div><div class="ACT_TEXT lx_elem" onmousemove="lx_mo(event,5304637)"><div class="lx_elem2"><div class="lx_elem3"><span onclick="lx_sf(5304637)"><img src="/img/cmt.svg" />Hujjatga taklif yuborish</span><span onclick="lx_pa(5304637)"><img src="/img/vlm.svg" />Audioni tinglash</span><span onclick="lx_cl(5304637)"><img src="/img/lnk.svg" />Hujjat elementidan havola olish</span></div></div><div name="5304637" id="5304637">установку (настройку), техническое обслуживание и эксплуатацию технических средств охраны на договорной основе;</div></div><div class="ACT_TEXT lx_elem" onmousemove="lx_mo(event,5304639)"><div class="lx_elem2"><div class="lx_elem3"><span onclick="lx_sf(5304639)"><img src="/img/cmt.svg" />Hujjatga taklif yuborish</span><span onclick="lx_pa(5304639)"><img src="/img/vlm.svg" />Audioni tinglash</span><span onclick="lx_cl(5304639)"><img src="/img/lnk.svg" />Hujjat elementidan havola olish</span></div></div><div name="5304639" id="5304639">проведение инспектирских контрольных проверок в подразделениях охраны государственных организаций и юридических лиц, в уставном фонде (капитале) которых государственная доля составляет 50 процентов и более (за исключением правоохранительных органов и военизированных структур), осуществление контроля и координации мер по соблюдению внутреннего и пропускного режимов на объектах; </div></div><div class="ACT_TEXT lx_elem" onmousemove="lx_mo(event,5304642)"><div class="lx_elem2"><div class="lx_elem3"><span onclick="lx_sf(5304642)"><img src="/img/cmt.svg" />Hujjatga taklif yuborish</span><span onclick="lx_pa(5304642)"><img src="/img/vlm.svg" />Audioni tinglash</span><span onclick="lx_cl(5304642)"><img src="/img/lnk.svg" />Hujjat elementidan havola olish</span></div></div><div name="5304642" id="5304642">участие в обеспечении общественной безопасности во время проведения массовых мероприятий, оказание содействия правоохранительным органам в обеспечении общественного порядка в местах скопления людей. </div></div><div class="ACT_TEXT lx_elem" onmousemove="lx_mo(event,5304644)"><div class="lx_elem2"><div class="lx_elem3"><span onclick="lx_sf(5304644)"><img src="/img/cmt.svg" />Hujjatga taklif yuborish</span><span onclick="lx_pa(5304644)"><img src="/img/vlm.svg" />Audioni tinglash</span><span onclick="lx_cl(5304644)"><img src="/img/lnk.svg" />Hujjat elementidan havola olish</span></div></div><div name="5304644" id="5304644">3. Установить, что Главное управление охраны является самостоятельным структурным подразделением, осуществляющим в пределах своей компетенции задачи и функции по охране государственных, особо важных, категорированных и иных объектов, имущества физических и юридических лиц на основе принципов самоокупаемости, самофинансирования и хозяйственной самостоятельности за счет средств, поступающих по договорам за охранные услуги. </div></div><div class="ACT_TEXT lx_elem" onmousemove="lx_mo(event,5304647)"><div class="lx_elem2"><div class="lx_elem3"><span onclick="lx_sf(5304647)"><img src="/img/cmt.svg" />Hujjatga taklif yuborish</span><span onclick="lx_pa(5304647)"><img src="/img/vlm.svg" />Audioni tinglash</span><span onclick="lx_cl(5304647)"><img src="/img/lnk.svg" />Hujjat elementidan havola olish</span></div></div><div name="5304647" id="5304647">4. Утвердить:</div></div><div class="ACT_TEXT lx_elem" onmousemove="lx_mo(event,5304649)"><div class="lx_elem2"><div class="lx_elem3"><span onclick="lx_sf(5304649)"><img src="/img/cmt.svg" />Hujjatga taklif yuborish</span><span onclick="lx_pa(5304649)"><img src="/img/vlm.svg" />Audioni tinglash</span><span onclick="lx_cl(5304649)"><img src="/img/lnk.svg" />Hujjat elementidan havola olish</span></div></div><div name="5304649" id="5304649">организационную структуру Главного управления охраны Национальной гвардии Республики Узбекистан согласно <a href="/uz/docs/5300161#5304733">приложению № 1</a>;</div></div><div class="ACT_TEXT lx_elem" onmousemove="lx_mo(event,5304651)"><div class="lx_elem2"><div class="lx_elem3"><span onclick="lx_sf(5304651)"><img src="/img/cmt.svg" />Hujjatga taklif yuborish</span><span onclick="lx_pa(5304651)"><img src="/img/vlm.svg" />Audioni tinglash</span><span onclick="lx_cl(5304651)"><img src="/img/lnk.svg" />Hujjat elementidan havola olish</span></div></div><div name="5304651" id="5304651">Положение о Главном управлении охраны Национальной гвардии Республики Узбекистан согласно <a href="/uz/docs/5300161#5304770">приложению № 2</a>;</div></div><div class="ACT_TEXT lx_elem" onmousemove="lx_mo(event,5304653)"><div class="lx_elem2"><div class="lx_elem3"><span onclick="lx_sf(5304653)"><img src="/img/cmt.svg" />Hujjatga taklif yuborish</span><span onclick="lx_pa(5304653)"><img src="/img/vlm.svg" />Audioni tinglash</span><span onclick="lx_cl(5304653)"><img src="/img/lnk.svg" />Hujjat elementidan havola olish</span></div></div><div name="5304653" id="5304653">типовую организационную структуру управлений охраны Республики Каракалпакстан, областей и города Ташкента Главного управления охраны Национальной гвардии Республики Узбекистан согласно <a href="/uz/docs/5300161#5306301">приложению № 3</a>;</div></div><div class="ACT_TEXT lx_elem" onmousemove="lx_mo(event,5304654)"><div class="lx_elem2"><div class="lx_elem3"><span onclick="lx_sf(5304654)"><img src="/img/cmt.svg" />Hujjatga taklif yuborish</span><span onclick="lx_pa(5304654)"><img src="/img/vlm.svg" />Audioni tinglash</span><span onclick="lx_cl(5304654)"><img src="/img/lnk.svg" />Hujjat elementidan havola olish</span></div></div><div name="5304654" id="5304654">типовую организационную структуру отделов охраны районов (городов) согласно <a href="/uz/docs/5300161#5306316">приложению № 4</a>;</div></div><div class="ACT_TEXT lx_elem" onmousemove="lx_mo(event,5304671)"><div class="lx_elem2"><div class="lx_elem3"><span onclick="lx_sf(5304671)"><img src="/img/cmt.svg" />Hujjatga taklif yuborish</span><span onclick="lx_pa(5304671)"><img src="/img/vlm.svg" />Audioni tinglash</span><span onclick="lx_cl(5304671)"><img src="/img/lnk.svg" />Hujjat elementidan havola olish</span></div></div><div name="5304671" id="5304671">перечень должностных тарифных разрядов по оплате труда рабочих и служащих Главного управления охраны Национальной гвардии Республики Узбекистан согласно <a href="/uz/docs/5300161#5306350">приложению № 6</a>.</div></div><div class="ACT_TEXT lx_elem" onmousemove="lx_mo(event,5304672)"><div class="lx_elem2"><div class="lx_elem3"><span onclick="lx_sf(5304672)"><img src="/img/cmt.svg" />Hujjatga taklif yuborish</span><span onclick="lx_pa(5304672)"><img src="/img/vlm.svg" />Audioni tinglash</span><span onclick="lx_cl(5304672)"><img src="/img/lnk.svg" />Hujjat elementidan havola olish</span></div></div><div name="5304672" id="5304672">5. Установить порядок, в соответствии с которым:</div></div><div class="ACT_TEXT lx_elem" onmousemove="lx_mo(event,5304673)"><div class="lx_elem2"><div class="lx_elem3"><span onclick="lx_sf(5304673)"><img src="/img/cmt.svg" />Hujjatga taklif yuborish</span><span onclick="lx_pa(5304673)"><img src="/img/vlm.svg" />Audioni tinglash</span><span onclick="lx_cl(5304673)"><img src="/img/lnk.svg" />Hujjat elementidan havola olish</span></div></div><div name="5304673" id="5304673">а) аттестованный состав Главного управления охраны считается сотрудниками Национальной гвардии Республики Узбекистан, по правовому статусу приравнивается к сотрудникам органов внутренних дел;</div></div><div class="ACT_TEXT lx_elem" onmousemove="lx_mo(event,5304674)"><div class="lx_elem2"><div class="lx_elem3"><span onclick="lx_sf(5304674)"><img src="/img/cmt.svg" />Hujjatga taklif yuborish</span><span onclick="lx_pa(5304674)"><img src="/img/vlm.svg" />Audioni tinglash</span><span onclick="lx_cl(5304674)"><img src="/img/lnk.svg" />Hujjat elementidan havola olish</span></div></div><div name="5304674" id="5304674">б) начиная с 1 июля 2021 года:</div></div><div class="COMMENT lx_no_select"><label id="s3934"></label><div name="edi6651102" id="edi6651102">См. <a href="/uz/docs/5300161?ONDATE=20.02.2021 00#5304675">предыдущую</a> редакцию.</div></div><div class="CHANGES_ORIGINS lx_no_select"><label id="s1104"></label><div name="6651102" id="6651102">(абзац второй подпункта «б» пункта 5 исключен <a href="/uz/docs/6647515?ONDATE=31.10.2023 00#6649154">постановлением</a> Президента Республики Узбекистан от 30 октября 2023 года № ПП-349 — Национальная база данных законодательства, 31.10.2023 г., № 07/23/349/0810)</div></div><div class="ACT_TEXT lx_elem" onmousemove="lx_mo(event,5304676)"><div class="lx_elem2"><div class="lx_elem3"><span onclick="lx_sf(5304676)"><img src="/img/cmt.svg" />Hujjatga taklif yuborish</span><span onclick="lx_pa(5304676)"><img src="/img/vlm.svg" />Audioni tinglash</span><span onclick="lx_cl(5304676)"><img src="/img/lnk.svg" />Hujjat elementidan havola olish</span></div></div><div name="5304676" id="5304676">при определении должностного оклада рабочих и служащих Главного управления охраны по утвержденным разрядам оплаты труда по Единой тарифной сетке тарифные коэффициенты применяются в среднем с увеличением до двукратного размера. </div></div><div class="ACT_TEXT lx_elem" onmousemove="lx_mo(event,5304677)"><div class="lx_elem2"><div class="lx_elem3"><span onclick="lx_sf(5304677)"><img src="/img/cmt.svg" />Hujjatga taklif yuborish</span><span onclick="lx_pa(5304677)"><img src="/img/vlm.svg" />Audioni tinglash</span><span onclick="lx_cl(5304677)"><img src="/img/lnk.svg" />Hujjat elementidan havola olish</span></div></div><div name="5304677" id="5304677">6. Определить, что начиная с 1 мая 2021 года:</div></div><div class="ACT_TEXT lx_elem" onmousemove="lx_mo(event,5304678)"><div class="lx_elem2"><div class="lx_elem3"><span onclick="lx_sf(5304678)"><img src="/img/cmt.svg" />Hujjatga taklif yuborish</span><span onclick="lx_pa(5304678)"><img src="/img/vlm.svg" />Audioni tinglash</span><span onclick="lx_cl(5304678)"><img src="/img/lnk.svg" />Hujjat elementidan havola olish</span></div></div><div name="5304678" id="5304678">а) система охраны объектов будет поэтапно совершенствоваться на основе принципа «Высокое качество по доступной цене» путем осуществления следующих мер: </div></div><div class="BY_DEFAULT lx_elem" onmousemove="lx_mo(event,6371692)"><div class="lx_elem2"><div class="lx_elem3"><span onclick="lx_sf(6371692)"><img src="/img/cmt.svg" />Hujjatga taklif yuborish</span><span onclick="lx_pa(6371692)"><img src="/img/vlm.svg" />Audioni tinglash</span><span onclick="lx_cl(6371692)"><img src="/img/lnk.svg" />Hujjat elementidan havola olish</span></div></div><div name="6371692" id="6371692"></div></div><div class="ACT_TEXT lx_elem" onmousemove="lx_mo(event,6371695)"><div class="lx_elem2"><div class="lx_elem3"><span onclick="lx_sf(6371695)"><img src="/img/cmt.svg" />Hujjatga taklif yuborish</span><span onclick="lx_pa(6371695)"><img src="/img/vlm.svg" />Audioni tinglash</span><span onclick="lx_cl(6371695)"><img src="/img/lnk.svg" />Hujjat elementidan havola olish</span></div></div><div name="6371695" id="6371695">поэтапной передачи объектов, охраняемых аттестованным составом, подразделениям вневедомственной военизированной охраны;</div></div><div class="CHANGES_ORIGINS lx_no_select"><label id="s1104"></label><div name="6371698" id="6371698">(абзац второй подпункта «а» пункта 6 в редакции <a href="/uz/docs/6365152?ONDATE=21.01.2023 00#6368407">постановления</a> Президента Республики Узбекистан от 20 января 2023 года № ПП-11 — Национальная база данных законодательства, 21.01.2023 г., № 07/23/11/0045)</div></div><div class="ACT_TEXT lx_elem" onmousemove="lx_mo(event,5304680)"><div class="lx_elem2"><div class="lx_elem3"><span onclick="lx_sf(5304680)"><img src="/img/cmt.svg" />Hujjatga taklif yuborish</span><span onclick="lx_pa(5304680)"><img src="/img/vlm.svg" />Audioni tinglash</span><span onclick="lx_cl(5304680)"><img src="/img/lnk.svg" />Hujjat elementidan havola olish</span></div></div><div name="5304680" id="5304680">внедрение оптимальных комбинированных видов охраны;</div></div><div class="ACT_TEXT lx_elem" onmousemove="lx_mo(event,5304681)"><div class="lx_elem2"><div class="lx_elem3"><span onclick="lx_sf(5304681)"><img src="/img/cmt.svg" />Hujjatga taklif yuborish</span><span onclick="lx_pa(5304681)"><img src="/img/vlm.svg" />Audioni tinglash</span><span onclick="lx_cl(5304681)"><img src="/img/lnk.svg" />Hujjat elementidan havola olish</span></div></div><div name="5304681" id="5304681">сокращение физической охраны путем внедрения современных технических средств охраны.</div></div><div class="ACT_TEXT lx_elem" onmousemove="lx_mo(event,5304682)"><div class="lx_elem2"><div class="lx_elem3"><span onclick="lx_sf(5304682)"><img src="/img/cmt.svg" />Hujjatga taklif yuborish</span><span onclick="lx_pa(5304682)"><img src="/img/vlm.svg" />Audioni tinglash</span><span onclick="lx_cl(5304682)"><img src="/img/lnk.svg" />Hujjat elementidan havola olish</span></div></div><div name="5304682" id="5304682">Данные мероприятия проводятся в три этапа на следующих объектах:</div></div><div class="ACT_TEXT lx_elem" onmousemove="lx_mo(event,5304683)"><div class="lx_elem2"><div class="lx_elem3"><span onclick="lx_sf(5304683)"><img src="/img/cmt.svg" />Hujjatga taklif yuborish</span><span onclick="lx_pa(5304683)"><img src="/img/vlm.svg" />Audioni tinglash</span><span onclick="lx_cl(5304683)"><img src="/img/lnk.svg" />Hujjat elementidan havola olish</span></div></div><div name="5304683" id="5304683">до 1 января 2022 года — административные здания министерств, государственных комитетов, ведомств, хокимиятов, учебные и культурные учреждения, розничных операционные кассы, центры банковских услуг;</div></div><div class="ACT_TEXT lx_elem" onmousemove="lx_mo(event,5304684)"><div class="lx_elem2"><div class="lx_elem3"><span onclick="lx_sf(5304684)"><img src="/img/cmt.svg" />Hujjatga taklif yuborish</span><span onclick="lx_pa(5304684)"><img src="/img/vlm.svg" />Audioni tinglash</span><span onclick="lx_cl(5304684)"><img src="/img/lnk.svg" />Hujjat elementidan havola olish</span></div></div><div name="5304684" id="5304684">до 1 июля 2022 года — производственные объекты, рынки, торговые центры, объекты телерадиовещания, водозаборные сооружения;</div></div><div class="ACT_TEXT lx_elem" onmousemove="lx_mo(event,5304685)"><div class="lx_elem2"><div class="lx_elem3"><span onclick="lx_sf(5304685)"><img src="/img/cmt.svg" />Hujjatga taklif yuborish</span><span onclick="lx_pa(5304685)"><img src="/img/vlm.svg" />Audioni tinglash</span><span onclick="lx_cl(5304685)"><img src="/img/lnk.svg" />Hujjat elementidan havola olish</span></div></div><div name="5304685" id="5304685">до 1 января 2023 года — здания банков и иные объекты;</div></div><div class="ACT_TEXT lx_elem" onmousemove="lx_mo(event,5304686)"><div class="lx_elem2"><div class="lx_elem3"><span onclick="lx_sf(5304686)"><img src="/img/cmt.svg" />Hujjatga taklif yuborish</span><span onclick="lx_pa(5304686)"><img src="/img/vlm.svg" />Audioni tinglash</span><span onclick="lx_cl(5304686)"><img src="/img/lnk.svg" />Hujjat elementidan havola olish</span></div></div><div name="5304686" id="5304686">б) система управления силами и средствами Главного управления охраны будет совершенствоваться путем осуществления следующих мер:</div></div><div class="ACT_TEXT lx_elem" onmousemove="lx_mo(event,5304687)"><div class="lx_elem2"><div class="lx_elem3"><span onclick="lx_sf(5304687)"><img src="/img/cmt.svg" />Hujjatga taklif yuborish</span><span onclick="lx_pa(5304687)"><img src="/img/vlm.svg" />Audioni tinglash</span><span onclick="lx_cl(5304687)"><img src="/img/lnk.svg" />Hujjat elementidan havola olish</span></div></div><div name="5304687" id="5304687">оптимизация количества территориальных подразделений в целях сокращения излишних расходов и повышения эффективности управления силами и средствами;</div></div><div class="ACT_TEXT lx_elem" onmousemove="lx_mo(event,5304688)"><div class="lx_elem2"><div class="lx_elem3"><span onclick="lx_sf(5304688)"><img src="/img/cmt.svg" />Hujjatga taklif yuborish</span><span onclick="lx_pa(5304688)"><img src="/img/vlm.svg" />Audioni tinglash</span><span onclick="lx_cl(5304688)"><img src="/img/lnk.svg" />Hujjat elementidan havola olish</span></div></div><div name="5304688" id="5304688">реорганизация строевых подразделений в районные (городские) отделы охраны;</div></div><div class="ACT_TEXT lx_elem" onmousemove="lx_mo(event,5304689)"><div class="lx_elem2"><div class="lx_elem3"><span onclick="lx_sf(5304689)"><img src="/img/cmt.svg" />Hujjatga taklif yuborish</span><span onclick="lx_pa(5304689)"><img src="/img/vlm.svg" />Audioni tinglash</span><span onclick="lx_cl(5304689)"><img src="/img/lnk.svg" />Hujjat elementidan havola olish</span></div></div><div name="5304689" id="5304689">создание межрайонных отделов охраны с учетом дислокации охраняемых объектов и численности личного состава;</div></div><div class="BY_DEFAULT lx_elem" onmousemove="lx_mo(event,6371701)"><div class="lx_elem2"><div class="lx_elem3"><span onclick="lx_sf(6371701)"><img src="/img/cmt.svg" />Hujjatga taklif yuborish</span><span onclick="lx_pa(6371701)"><img src="/img/vlm.svg" />Audioni tinglash</span><span onclick="lx_cl(6371701)"><img src="/img/lnk.svg" />Hujjat elementidan havola olish</span></div></div><div name="6371701" id="6371701"></div></div><div class="ACT_TEXT lx_elem" onmousemove="lx_mo(event,6371702)"><div class="lx_elem2"><div class="lx_elem3"><span onclick="lx_sf(6371702)"><img src="/img/cmt.svg" />Hujjatga taklif yuborish</span><span onclick="lx_pa(6371702)"><img src="/img/vlm.svg" />Audioni tinglash</span><span onclick="lx_cl(6371702)"><img src="/img/lnk.svg" />Hujjat elementidan havola olish</span></div></div><div name="6371702" id="6371702">в) комплектование должностей военнослужащих и сотрудников Национальной гвардии Республики Узбекистан осуществляется преимущественно путем проведения отбора среди рабочих и служащих вневедомственных военизированных подразделений Главного управления охраны (за исключением кандидатов, обладающих узкими специальностями), имеющих соответствующую профессиональную подготовку, прошедших подготовительные занятия и этапы отбора. </div></div><div class="CHANGES_ORIGINS lx_no_select"><label id="s1104"></label><div name="6371704" id="6371704">(подпункт «в» пункта 6 в редакции <a href="/uz/docs/6365152?ONDATE=21.01.2023 00#6368409">постановления</a> Президента Республики Узбекистан от 20 января 2023 года № ПП-11 — Национальная база данных законодательства, 21.01.2023 г., № 07/23/11/0045)</div></div><div class="ACT_TEXT lx_elem" onmousemove="lx_mo(event,5304691)"><div class="lx_elem2"><div class="lx_elem3"><span onclick="lx_sf(5304691)"><img src="/img/cmt.svg" />Hujjatga taklif yuborish</span><span onclick="lx_pa(5304691)"><img src="/img/vlm.svg" />Audioni tinglash</span><span onclick="lx_cl(5304691)"><img src="/img/lnk.svg" />Hujjat elementidan havola olish</span></div></div><div name="5304691" id="5304691">7. Предоставить право командующему Национальной гвардией Республики Узбекистан на:</div></div><div class="ACT_TEXT lx_elem" onmousemove="lx_mo(event,5304692)"><div class="lx_elem2"><div class="lx_elem3"><span onclick="lx_sf(5304692)"><img src="/img/cmt.svg" />Hujjatga taklif yuborish</span><span onclick="lx_pa(5304692)"><img src="/img/vlm.svg" />Audioni tinglash</span><span onclick="lx_cl(5304692)"><img src="/img/lnk.svg" />Hujjat elementidan havola olish</span></div></div><div name="5304692" id="5304692">внесение изменений и дополнений в организационно-штатную структуру Главного управления охраны на основании договоров на оказание охранных услуг, заключенных с физическими и юридическими лицами;</div></div><div class="ACT_TEXT lx_elem" onmousemove="lx_mo(event,5304693)"><div class="lx_elem2"><div class="lx_elem3"><span onclick="lx_sf(5304693)"><img src="/img/cmt.svg" />Hujjatga taklif yuborish</span><span onclick="lx_pa(5304693)"><img src="/img/vlm.svg" />Audioni tinglash</span><span onclick="lx_cl(5304693)"><img src="/img/lnk.svg" />Hujjat elementidan havola olish</span></div></div><div name="5304693" id="5304693">установление тарифов (стоимости) охранных услуг, оказываемых Национальной гвардией организациям, финансируемым из Государственного бюджета Республики Узбекистан, по согласованию с Министерством финансов Республики Узбекистан, для других юридических и физических лиц — самостоятельно.</div></div><div class="ACT_TEXT lx_elem" onmousemove="lx_mo(event,5304694)"><div class="lx_elem2"><div class="lx_elem3"><span onclick="lx_sf(5304694)"><img src="/img/cmt.svg" />Hujjatga taklif yuborish</span><span onclick="lx_pa(5304694)"><img src="/img/vlm.svg" />Audioni tinglash</span><span onclick="lx_cl(5304694)"><img src="/img/lnk.svg" />Hujjat elementidan havola olish</span></div></div><div name="5304694" id="5304694">8. Национальной гвардии Республики Узбекистан:</div></div><div class="ACT_TEXT lx_elem" onmousemove="lx_mo(event,5304695)"><div class="lx_elem2"><div class="lx_elem3"><span onclick="lx_sf(5304695)"><img src="/img/cmt.svg" />Hujjatga taklif yuborish</span><span onclick="lx_pa(5304695)"><img src="/img/vlm.svg" />Audioni tinglash</span><span onclick="lx_cl(5304695)"><img src="/img/lnk.svg" />Hujjat elementidan havola olish</span></div></div><div name="5304695" id="5304695">а) до 1 мая 2021 года разработать и утвердить программу мер по внедрению современных средств охраны в систему обеспечения безопасности объектов и их модернизации с учетом международного опыта; </div></div><div class="ACT_TEXT lx_elem" onmousemove="lx_mo(event,5304696)"><div class="lx_elem2"><div class="lx_elem3"><span onclick="lx_sf(5304696)"><img src="/img/cmt.svg" />Hujjatga taklif yuborish</span><span onclick="lx_pa(5304696)"><img src="/img/vlm.svg" />Audioni tinglash</span><span onclick="lx_cl(5304696)"><img src="/img/lnk.svg" />Hujjat elementidan havola olish</span></div></div><div name="5304696" id="5304696">б) до 1 июня 2021 года:</div></div><div class="ACT_TEXT lx_elem" onmousemove="lx_mo(event,5304697)"><div class="lx_elem2"><div class="lx_elem3"><span onclick="lx_sf(5304697)"><img src="/img/cmt.svg" />Hujjatga taklif yuborish</span><span onclick="lx_pa(5304697)"><img src="/img/vlm.svg" />Audioni tinglash</span><span onclick="lx_cl(5304697)"><img src="/img/lnk.svg" />Hujjat elementidan havola olish</span></div></div><div name="5304697" id="5304697">совместно с Министерством финансов Республики Узбекистан пересмотреть и утвердить тарифы на охранные услуги, оказываемые Главным управлением охраны;</div></div><div class="ACT_TEXT lx_elem" onmousemove="lx_mo(event,5304698)"><div class="lx_elem2"><div class="lx_elem3"><span onclick="lx_sf(5304698)"><img src="/img/cmt.svg" />Hujjatga taklif yuborish</span><span onclick="lx_pa(5304698)"><img src="/img/vlm.svg" />Audioni tinglash</span><span onclick="lx_cl(5304698)"><img src="/img/lnk.svg" />Hujjat elementidan havola olish</span></div></div><div name="5304698" id="5304698">внести на утверждение в Кабинет Министров Республики Узбекистан Положение о военизированных и сторожевых подразделениях Главного управления охраны;</div></div><div class="ACT_TEXT lx_elem" onmousemove="lx_mo(event,5304699)"><div class="lx_elem2"><div class="lx_elem3"><span onclick="lx_sf(5304699)"><img src="/img/cmt.svg" />Hujjatga taklif yuborish</span><span onclick="lx_pa(5304699)"><img src="/img/vlm.svg" />Audioni tinglash</span><span onclick="lx_cl(5304699)"><img src="/img/lnk.svg" />Hujjat elementidan havola olish</span></div></div><div name="5304699" id="5304699">в) принять меры по обеспечению подразделений охраны новыми образцами техники, вооружения, специальных средств и иным необходимым имуществом;</div></div><div class="BY_DEFAULT lx_elem" onmousemove="lx_mo(event,6371705)"><div class="lx_elem2"><div class="lx_elem3"><span onclick="lx_sf(6371705)"><img src="/img/cmt.svg" />Hujjatga taklif yuborish</span><span onclick="lx_pa(6371705)"><img src="/img/vlm.svg" />Audioni tinglash</span><span onclick="lx_cl(6371705)"><img src="/img/lnk.svg" />Hujjat elementidan havola olish</span></div></div><div name="6371705" id="6371705"></div></div><div class="ACT_TEXT lx_elem" onmousemove="lx_mo(event,6371706)"><div class="lx_elem2"><div class="lx_elem3"><span onclick="lx_sf(6371706)"><img src="/img/cmt.svg" />Hujjatga taklif yuborish</span><span onclick="lx_pa(6371706)"><img src="/img/vlm.svg" />Audioni tinglash</span><span onclick="lx_cl(6371706)"><img src="/img/lnk.svg" />Hujjat elementidan havola olish</span></div></div><div name="6371706" id="6371706">г) организовать начальную подготовку, переподготовку и повышение квалификации рабочих и служащих вневедомственных военизированных подразделений Главного управления охраны на базе Университета общественной безопасности Республики Узбекистан, Специализированного учебного центра, региональных учебных центров Национальной гвардии в Республике Каракалпакстан, Ферганской и Джизакской областях;</div></div><div class="CHANGES_ORIGINS lx_no_select"><label id="s1104"></label><div name="6371712" id="6371712">(подпункт «г» пункта 8 в редакции <a href="/uz/docs/6365152?ONDATE=21.01.2023 00#6368410">постановления</a> Президента Республики Узбекистан от 20 января 2023 года № ПП-11 — Национальная база данных законодательства, 21.01.2023 г., № 07/23/11/0045)</div></div><div class="ACT_TEXT lx_elem" onmousemove="lx_mo(event,5304701)"><div class="lx_elem2"><div class="lx_elem3"><span onclick="lx_sf(5304701)"><img src="/img/cmt.svg" />Hujjatga taklif yuborish</span><span onclick="lx_pa(5304701)"><img src="/img/vlm.svg" />Audioni tinglash</span><span onclick="lx_cl(5304701)"><img src="/img/lnk.svg" />Hujjat elementidan havola olish</span></div></div><div name="5304701" id="5304701">д) осуществить реконструкцию и текущий ремонт, а также материальное обеспечение региональных учебных центров Национальной гвардии в Республике Каракалпакстан, Ферганской и Джизакской областях за счет средств Главного управления охраны Национальной гвардии. </div></div><div class="ACT_TEXT lx_elem" onmousemove="lx_mo(event,5304702)"><div class="lx_elem2"><div class="lx_elem3"><span onclick="lx_sf(5304702)"><img src="/img/cmt.svg" />Hujjatga taklif yuborish</span><span onclick="lx_pa(5304702)"><img src="/img/vlm.svg" />Audioni tinglash</span><span onclick="lx_cl(5304702)"><img src="/img/lnk.svg" />Hujjat elementidan havola olish</span></div></div><div name="5304702" id="5304702">9. Министерству финансов Республики Узбекистан, учитывая совершенствование оказываемых охранных услуг, внести изменения в смету расходов соответствующих министерств, ведомств и иных бюджетных организаций на основании их расчетов.</div></div><div class="ACT_TEXT lx_elem" onmousemove="lx_mo(event,5304703)"><div class="lx_elem2"><div class="lx_elem3"><span onclick="lx_sf(5304703)"><img src="/img/cmt.svg" />Hujjatga taklif yuborish</span><span onclick="lx_pa(5304703)"><img src="/img/vlm.svg" />Audioni tinglash</span><span onclick="lx_cl(5304703)"><img src="/img/lnk.svg" />Hujjat elementidan havola olish</span></div></div><div name="5304703" id="5304703">10. Руководителям министерств и организаций, имеющих объекты, охраняемые подразделениями Главного управления охраны, исходя из этапов внедрения нового механизма:</div></div><div class="ACT_TEXT lx_elem" onmousemove="lx_mo(event,5304704)"><div class="lx_elem2"><div class="lx_elem3"><span onclick="lx_sf(5304704)"><img src="/img/cmt.svg" />Hujjatga taklif yuborish</span><span onclick="lx_pa(5304704)"><img src="/img/vlm.svg" />Audioni tinglash</span><span onclick="lx_cl(5304704)"><img src="/img/lnk.svg" />Hujjat elementidan havola olish</span></div></div><div name="5304704" id="5304704">пересмотреть систему охраны подведомственных объектов за счет внедрения современных информационно-коммуникационных технологий и сокращения физической охраны; </div></div><div class="ACT_TEXT lx_elem" onmousemove="lx_mo(event,5304705)"><div class="lx_elem2"><div class="lx_elem3"><span onclick="lx_sf(5304705)"><img src="/img/cmt.svg" />Hujjatga taklif yuborish</span><span onclick="lx_pa(5304705)"><img src="/img/vlm.svg" />Audioni tinglash</span><span onclick="lx_cl(5304705)"><img src="/img/lnk.svg" />Hujjat elementidan havola olish</span></div></div><div name="5304705" id="5304705">совместно с Национальной гвардией Республики Узбекистан обеспечить перезаключение договоров на охранные услуги на основе утвержденных новых тарифов.</div></div><div class="ACT_TEXT lx_elem" onmousemove="lx_mo(event,5304706)"><div class="lx_elem2"><div class="lx_elem3"><span onclick="lx_sf(5304706)"><img src="/img/cmt.svg" />Hujjatga taklif yuborish</span><span onclick="lx_pa(5304706)"><img src="/img/vlm.svg" />Audioni tinglash</span><span onclick="lx_cl(5304706)"><img src="/img/lnk.svg" />Hujjat elementidan havola olish</span></div></div><div name="5304706" id="5304706">11. Председателю Совета Министров Республики Каракалпакстан, хокимам областей и города Ташкента, принимая во внимание криминогенную ситуацию в регионах, оказывать всестороннее содействие Главному управлению охраны в создании центров технической охраны и их групп быстрого реагирования, обеспечении их зданиями и сооружениями, а также пропаганде охранных услуг среди населения и собственников. </div></div><div class="ACT_TEXT lx_elem" onmousemove="lx_mo(event,5304707)"><div class="lx_elem2"><div class="lx_elem3"><span onclick="lx_sf(5304707)"><img src="/img/cmt.svg" />Hujjatga taklif yuborish</span><span onclick="lx_pa(5304707)"><img src="/img/vlm.svg" />Audioni tinglash</span><span onclick="lx_cl(5304707)"><img src="/img/lnk.svg" />Hujjat elementidan havola olish</span></div></div><div name="5304707" id="5304707">12. Национальной гвардии Республики Узбекистан совместно с заинтересованными министерствами и ведомствами: </div></div><div class="ACT_TEXT lx_elem" onmousemove="lx_mo(event,5304711)"><div class="lx_elem2"><div class="lx_elem3"><span onclick="lx_sf(5304711)"><img src="/img/cmt.svg" />Hujjatga taklif yuborish</span><span onclick="lx_pa(5304711)"><img src="/img/vlm.svg" />Audioni tinglash</span><span onclick="lx_cl(5304711)"><img src="/img/lnk.svg" />Hujjat elementidan havola olish</span></div></div><div name="5304711" id="5304711">до 1 мая 2021 года обеспечить внесение предложений об изменениях и дополнениях в законодательство, вытекающих из настоящего постановления;</div></div><div class="ACT_TEXT lx_elem" onmousemove="lx_mo(event,5304712)"><div class="lx_elem2"><div class="lx_elem3"><span onclick="lx_sf(5304712)"><img src="/img/cmt.svg" />Hujjatga taklif yuborish</span><span onclick="lx_pa(5304712)"><img src="/img/vlm.svg" />Audioni tinglash</span><span onclick="lx_cl(5304712)"><img src="/img/lnk.svg" />Hujjat elementidan havola olish</span></div></div><div name="5304712" id="5304712">до 1 июня 2021 года подготовить и представить проект постановления Кабинета Министров Республики Узбекистан, предусматривающий производство (локализацию) интегрированных технических средств охраны на территории страны.</div></div><div class="ACT_TEXT lx_elem" onmousemove="lx_mo(event,5304715)"><div class="lx_elem2"><div class="lx_elem3"><span onclick="lx_sf(5304715)"><img src="/img/cmt.svg" />Hujjatga taklif yuborish</span><span onclick="lx_pa(5304715)"><img src="/img/vlm.svg" />Audioni tinglash</span><span onclick="lx_cl(5304715)"><img src="/img/lnk.svg" />Hujjat elementidan havola olish</span></div></div><div name="5304715" id="5304715">13. Национальной телерадиокомпании Узбекистана, Национальному информационному агентству Узбекистана совместно с Национальной гвардией Республики Узбекистан на постоянной основе проводить информационно-разъяснительные мероприятия, направленные на повышение интереса физических и юридических лиц к пользованию охранными услугами Главного управления охраны.</div></div><div class="ACT_TEXT lx_elem" onmousemove="lx_mo(event,5304717)"><div class="lx_elem2"><div class="lx_elem3"><span onclick="lx_sf(5304717)"><img src="/img/cmt.svg" />Hujjatga taklif yuborish</span><span onclick="lx_pa(5304717)"><img src="/img/vlm.svg" />Audioni tinglash</span><span onclick="lx_cl(5304717)"><img src="/img/lnk.svg" />Hujjat elementidan havola olish</span></div></div><div name="5304717" id="5304717">14. Контроль за исполнением настоящего постановления возложить на Премьер-министра Республики Узбекистан А.Н. Арипова  и секретаря Совета безопасности при Президенте Республики Узбекистан В.В. Махмудова. </div></div><div class="SIGNATURE lx_elem" onmousemove="lx_mo(event,5304720)"><div class="lx_elem2"><div class="lx_elem3"><span onclick="lx_sf(5304720)"><img src="/img/cmt.svg" />Hujjatga taklif yuborish</span><span onclick="lx_pa(5304720)"><img src="/img/vlm.svg" />Audioni tinglash</span><span onclick="lx_cl(5304720)"><img src="/img/lnk.svg" />Hujjat elementidan havola olish</span></div></div><div name="5304720" id="5304720">Президент Республики Узбекистан Ш. МИРЗИЁЕВ</div></div><div class="ACT_ESSENTIAL_ELEMENTS lx_elem" onmousemove="lx_mo(event,5304722)"><div class="lx_elem2"><div class="lx_elem3"><span onclick="lx_sf(5304722)"><img src="/img/cmt.svg" />Hujjatga taklif yuborish</span><span onclick="lx_pa(5304722)"><img src="/img/vlm.svg" />Audioni tinglash</span><span onclick="lx_cl(5304722)"><img src="/img/lnk.svg" />Hujjat elementidan havola olish</span></div></div><div name="5304722" id="5304722">г. Ташкент,</div></div><div class="ACT_ESSENTIAL_ELEMENTS lx_elem" onmousemove="lx_mo(event,5304725)"><div class="lx_elem2"><div class="lx_elem3"><span onclick="lx_sf(5304725)"><img src="/img/cmt.svg" />Hujjatga taklif yuborish</span><span onclick="lx_pa(5304725)"><img src="/img/vlm.svg" />Audioni tinglash</span><span onclick="lx_cl(5304725)"><img src="/img/lnk.svg" />Hujjat elementidan havola olish</span></div></div><div name="5304725" id="5304725">20 февраля 2021 г.,</div></div><div class="ACT_ESSENTIAL_ELEMENTS_NUM lx_elem" onmousemove="lx_mo(event,5304730)"><div class="lx_elem2"><div class="lx_elem3"><span onclick="lx_sf(5304730)"><img src="/img/cmt.svg" />Hujjatga taklif yuborish</span><span onclick="lx_pa(5304730)"><img src="/img/vlm.svg" />Audioni tinglash</span><span onclick="lx_cl(5304730)"><img src="/img/lnk.svg" />Hujjat elementidan havola olish</span></div></div><div name="5304730" id="5304730">№ ПП-4997</div></div><div class="BY_DEFAULT lx_elem" onmousemove="lx_mo(event,5304733)"><div class="lx_elem2"><div class="lx_elem3"><span onclick="lx_sf(5304733)"><img src="/img/cmt.svg" />Hujjatga taklif yuborish</span><span onclick="lx_pa(5304733)"><img src="/img/vlm.svg" />Audioni tinglash</span><span onclick="lx_cl(5304733)"><img src="/img/lnk.svg" />Hujjat elementidan havola olish</span></div></div><div name="5304733" id="5304733"></div></div><div class="APPL_BANNER_LANDSCAPE_TITLE lx_elem" onmousemove="lx_mo(event,5304763)"><div class="lx_elem2"><div class="lx_elem3"><span onclick="lx_sf(5304763)"><img src="/img/cmt.svg" />Hujjatga taklif yuborish</span><span onclick="lx_pa(5304763)"><img src="/img/vlm.svg" />Audioni tinglash</span><span onclick="lx_cl(5304763)"><img src="/img/lnk.svg" />Hujjat elementidan havola olish</span></div></div><div name="5304763" id="5304763">ПРИЛОЖЕНИЕ № 1<br />к<a href="/uz/docs/5300161"> постановлению </a>Президента Республики Узбекистан от 20 февраля 2021 года № ПП-4997</div></div><div class="ACT_TITLE_APPL lx_elem" onmousemove="lx_mo(event,5304766)"><div class="lx_elem2"><div class="lx_elem3"><span onclick="lx_sf(5304766)"><img src="/img/cmt.svg" />Hujjatga taklif yuborish</span><span onclick="lx_pa(5304766)"><img src="/img/vlm.svg" />Audioni tinglash</span><span onclick="lx_cl(5304766)"><img src="/img/lnk.svg" />Hujjat elementidan havola olish</span></div></div><div name="5304766" id="5304766">Организационная структура Главного управления охраны Национальной гвардии Республики Узбекистан</div></div><div class="BY_DEFAULT lx_elem" onmousemove="lx_mo(event,5304767)"><div class="lx_elem2"><div class="lx_elem3"><span onclick="lx_sf(5304767)"><img src="/img/cmt.svg" />Hujjatga taklif yuborish</span><span onclick="lx_pa(5304767)"><img src="/img/vlm.svg" />Audioni tinglash</span><span onclick="lx_cl(5304767)"><img src="/img/lnk.svg" />Hujjat elementidan havola olish</span></div></div><div name="5304767" id="5304767"></div></div><div class="TEXT_CENTER lx_elem" onmousemove="lx_mo(event,5304769)"><div class="lx_elem2"><div class="lx_elem3"><span onclick="lx_sf(5304769)"><img src="/img/cmt.svg" />Hujjatga taklif yuborish</span><span onclick="lx_pa(5304769)"><img src="/img/vlm.svg" />Audioni tinglash</span><span onclick="lx_cl(5304769)"><img src="/img/lnk.svg" />Hujjat elementidan havola olish</span></div></div><div name="5304769" id="5304769"><img src="/uz/files/5306516" /></div></div><div class="FOOTNOTE lx_elem" onmousemove="lx_mo(event,5306586)"><div class="lx_elem2"><div class="lx_elem3"><span onclick="lx_sf(5306586)"><img src="/img/cmt.svg" />Hujjatga taklif yuborish</span><span onclick="lx_pa(5306586)"><img src="/img/vlm.svg" />Audioni tinglash</span><span onclick="lx_cl(5306586)"><img src="/img/lnk.svg" />Hujjat elementidan havola olish</span></div></div><div name="5306586" id="5306586">Примечание: * — должность генеральского состава, финансируется за счет государственного бюджета.</div></div><div class="BY_DEFAULT lx_elem" onmousemove="lx_mo(event,5304770)"><div class="lx_elem2"><div class="lx_elem3"><span onclick="lx_sf(5304770)"><img src="/img/cmt.svg" />Hujjatga taklif yuborish</span><span onclick="lx_pa(5304770)"><img src="/img/vlm.svg" />Audioni tinglash</span><span onclick="lx_cl(5304770)"><img src="/img/lnk.svg" />Hujjat elementidan havola olish</span></div></div><div name="5304770" id="5304770"></div></div><div class="APPL_BANNER_LANDSCAPE_TITLE lx_elem" onmousemove="lx_mo(event,5304771)"><div class="lx_elem2"><div class="lx_elem3"><span onclick="lx_sf(5304771)"><img src="/img/cmt.svg" />Hujjatga taklif yuborish</span><span onclick="lx_pa(5304771)"><img src="/img/vlm.svg" />Audioni tinglash</span><span onclick="lx_cl(5304771)"><img src="/img/lnk.svg" />Hujjat elementidan havola olish</span></div></div><div name="5304771" id="5304771">ПРИЛОЖЕНИЕ № 2<br />к<a href="/uz/docs/5300161"> постановлению </a>Президента Республики Узбекистан от 20 февраля 2021 года № ПП-4997</div></div><div class="ACT_FORM lx_elem" onmousemove="lx_mo(event,5304773)"><div class="lx_elem2"><div class="lx_elem3"><span onclick="lx_sf(5304773)"><img src="/img/cmt.svg" />Hujjatga taklif yuborish</span><span onclick="lx_pa(5304773)"><img src="/img/vlm.svg" />Audioni tinglash</span><span onclick="lx_cl(5304773)"><img src="/img/lnk.svg" />Hujjat elementidan havola olish</span></div></div><div name="5304773" id="5304773">ПОЛОЖЕНИЕ</div></div><div class="ACT_TITLE_APPL lx_elem" onmousemove="lx_mo(event,5304776)"><div class="lx_elem2"><div class="lx_elem3"><span onclick="lx_sf(5304776)"><img src="/img/cmt.svg" />Hujjatga taklif yuborish</span><span onclick="lx_pa(5304776)"><img src="/img/vlm.svg" />Audioni tinglash</span><span onclick="lx_cl(5304776)"><img src="/img/lnk.svg" />Hujjat elementidan havola olish</span></div></div><div name="5304776" id="5304776">о Главном управлении охраны Национальной гвардии Республики Узбекистан</div></div><div class="BY_DEFAULT lx_elem" onmousemove="lx_mo(event,5304778)"><div class="lx_elem2"><div class="lx_elem3"><span onclick="lx_sf(5304778)"><img src="/img/cmt.svg" />Hujjatga taklif yuborish</span><span onclick="lx_pa(5304778)"><img src="/img/vlm.svg" />Audioni tinglash</span><span onclick="lx_cl(5304778)"><img src="/img/lnk.svg" />Hujjat elementidan havola olish</span></div></div><div name="5304778" id="5304778"></div></div><div class="TEXT_HEADER_DEFAULT lx_elem" onmousemove="lx_mo(event,5304779)"><div class="lx_elem2"><div class="lx_elem3"><span onclick="lx_sf(5304779)"><img src="/img/cmt.svg" />Hujjatga taklif yuborish</span><span onclick="lx_pa(5304779)"><img src="/img/vlm.svg" />Audioni tinglash</span><span onclick="lx_cl(5304779)"><img src="/img/lnk.svg" />Hujjat elementidan havola olish</span></div></div><div name="5304779" id="5304779">Глава 1. Общие положения</div></div><div class="ACT_TEXT lx_elem" onmousemove="lx_mo(event,5304783)"><div class="lx_elem2"><div class="lx_elem3"><span onclick="lx_sf(5304783)"><img src="/img/cmt.svg" />Hujjatga taklif yuborish</span><span onclick="lx_pa(5304783)"><img src="/img/vlm.svg" />Audioni tinglash</span><span onclick="lx_cl(5304783)"><img src="/img/lnk.svg" />Hujjat elementidan havola olish</span></div></div><div name="5304783" id="5304783">1. Главное управление охраны Национальной гвардии Республики Узбекистан (далее — Главное управление охраны) является самостоятельным структурным подразделением Национальной гвардии, осуществляющим в пределах своей компетенции задачи и функции Национальной гвардии Республики Узбекистан (далее — Национальная гвардия) по охране государственных, особо важных, категорированных и иных объектов, имущества физических и юридических лиц на договорной основе, а также государственный контроль за соблюдением требований законодательства Республики Узбекистан по организации и осуществлению охранной деятельности государственными организациями и ведомственными охранными организациями.</div></div><div class="ACT_TEXT lx_elem" onmousemove="lx_mo(event,5304870)"><div class="lx_elem2"><div class="lx_elem3"><span onclick="lx_sf(5304870)"><img src="/img/cmt.svg" />Hujjatga taklif yuborish</span><span onclick="lx_pa(5304870)"><img src="/img/vlm.svg" />Audioni tinglash</span><span onclick="lx_cl(5304870)"><img src="/img/lnk.svg" />Hujjat elementidan havola olish</span></div></div><div name="5304870" id="5304870">2. Главное управление охраны осуществляет в пределах своей компетенции задачи и функции по охране государственных, особо важных, категорированных и иных объектов, имущества физических и юридических лиц на договорной основе за счет средств, поступающих за оказание охранных услуг на принципах хозяйственной самостоятельности, самоокупаемости и самофинансирования.</div></div><div class="ACT_TEXT lx_elem" onmousemove="lx_mo(event,5304939)"><div class="lx_elem2"><div class="lx_elem3"><span onclick="lx_sf(5304939)"><img src="/img/cmt.svg" />Hujjatga taklif yuborish</span><span onclick="lx_pa(5304939)"><img src="/img/vlm.svg" />Audioni tinglash</span><span onclick="lx_cl(5304939)"><img src="/img/lnk.svg" />Hujjat elementidan havola olish</span></div></div><div name="5304939" id="5304939">Также в составе Главного управления охраны осуществляют свою деятельность подразделения, финансируемые из Государственного бюджета.</div></div><div class="ACT_TEXT lx_elem" onmousemove="lx_mo(event,5304952)"><div class="lx_elem2"><div class="lx_elem3"><span onclick="lx_sf(5304952)"><img src="/img/cmt.svg" />Hujjatga taklif yuborish</span><span onclick="lx_pa(5304952)"><img src="/img/vlm.svg" />Audioni tinglash</span><span onclick="lx_cl(5304952)"><img src="/img/lnk.svg" />Hujjat elementidan havola olish</span></div></div><div name="5304952" id="5304952">3. Главное управление охраны в своей деятельности руководствуется <a href="/uz/docs/35869">Конституцией</a> и законами Республики Узбекистан, постановлениями палат Олий Мажлиса Республики Узбекистан, указами, постановлениями и распоряжениями Президента Республики Узбекистан, постановлениями и распоряжениями Кабинета Министров, приказами и распоряжениями командующего Национальной гвардией, а также настоящим Положением и другими актами законодательства. </div></div><div class="ACT_TEXT lx_elem" onmousemove="lx_mo(event,5304956)"><div class="lx_elem2"><div class="lx_elem3"><span onclick="lx_sf(5304956)"><img src="/img/cmt.svg" />Hujjatga taklif yuborish</span><span onclick="lx_pa(5304956)"><img src="/img/vlm.svg" />Audioni tinglash</span><span onclick="lx_cl(5304956)"><img src="/img/lnk.svg" />Hujjat elementidan havola olish</span></div></div><div name="5304956" id="5304956">4. В состав Главного управления охраны входят:</div></div><div class="ACT_TEXT lx_elem" onmousemove="lx_mo(event,5304968)"><div class="lx_elem2"><div class="lx_elem3"><span onclick="lx_sf(5304968)"><img src="/img/cmt.svg" />Hujjatga taklif yuborish</span><span onclick="lx_pa(5304968)"><img src="/img/vlm.svg" />Audioni tinglash</span><span onclick="lx_cl(5304968)"><img src="/img/lnk.svg" />Hujjat elementidan havola olish</span></div></div><div name="5304968" id="5304968">Аппарат управления, управления охраны Республики Каракалпакстан, областей и города Ташкента, районные (городские) отделы охраны;</div></div><div class="ACT_TEXT lx_elem" onmousemove="lx_mo(event,5304972)"><div class="lx_elem2"><div class="lx_elem3"><span onclick="lx_sf(5304972)"><img src="/img/cmt.svg" />Hujjatga taklif yuborish</span><span onclick="lx_pa(5304972)"><img src="/img/vlm.svg" />Audioni tinglash</span><span onclick="lx_cl(5304972)"><img src="/img/lnk.svg" />Hujjat elementidan havola olish</span></div></div><div name="5304972" id="5304972">Управление по охране объектов государственных органов;</div></div><div class="ACT_TEXT lx_elem" onmousemove="lx_mo(event,5304976)"><div class="lx_elem2"><div class="lx_elem3"><span onclick="lx_sf(5304976)"><img src="/img/cmt.svg" />Hujjatga taklif yuborish</span><span onclick="lx_pa(5304976)"><img src="/img/vlm.svg" />Audioni tinglash</span><span onclick="lx_cl(5304976)"><img src="/img/lnk.svg" />Hujjat elementidan havola olish</span></div></div><div name="5304976" id="5304976">Отдельный батальон по охране дипломатических представительств зарубежных государств;</div></div><div class="ACT_TEXT lx_elem" onmousemove="lx_mo(event,5304982)"><div class="lx_elem2"><div class="lx_elem3"><span onclick="lx_sf(5304982)"><img src="/img/cmt.svg" />Hujjatga taklif yuborish</span><span onclick="lx_pa(5304982)"><img src="/img/vlm.svg" />Audioni tinglash</span><span onclick="lx_cl(5304982)"><img src="/img/lnk.svg" />Hujjat elementidan havola olish</span></div></div><div name="5304982" id="5304982">Государственное унитарное предприятие «Qoʻriqlash Servis».</div></div><div class="ACT_TEXT lx_elem" onmousemove="lx_mo(event,5304990)"><div class="lx_elem2"><div class="lx_elem3"><span onclick="lx_sf(5304990)"><img src="/img/cmt.svg" />Hujjatga taklif yuborish</span><span onclick="lx_pa(5304990)"><img src="/img/vlm.svg" />Audioni tinglash</span><span onclick="lx_cl(5304990)"><img src="/img/lnk.svg" />Hujjat elementidan havola olish</span></div></div><div name="5304990" id="5304990">5. В Главном управлении охраны за счет средств, поступающих за оказанные услуги, могут создаваться управления, отделы, подразделения и группы, а также научные центры, советы, лаборатории по многопрофильному планированию и исследованиям в области охранной деятельности.</div></div><div class="ACT_TEXT lx_elem" onmousemove="lx_mo(event,5304999)"><div class="lx_elem2"><div class="lx_elem3"><span onclick="lx_sf(5304999)"><img src="/img/cmt.svg" />Hujjatga taklif yuborish</span><span onclick="lx_pa(5304999)"><img src="/img/vlm.svg" />Audioni tinglash</span><span onclick="lx_cl(5304999)"><img src="/img/lnk.svg" />Hujjat elementidan havola olish</span></div></div><div name="5304999" id="5304999">6. Личный состав Главного управления охраны и входящих в его состав подразделений охраны состоит из:</div></div><div class="ACT_TEXT lx_elem" onmousemove="lx_mo(event,5305004)"><div class="lx_elem2"><div class="lx_elem3"><span onclick="lx_sf(5305004)"><img src="/img/cmt.svg" />Hujjatga taklif yuborish</span><span onclick="lx_pa(5305004)"><img src="/img/vlm.svg" />Audioni tinglash</span><span onclick="lx_cl(5305004)"><img src="/img/lnk.svg" />Hujjat elementidan havola olish</span></div></div><div name="5305004" id="5305004">сотрудников, приравненных по правовому статусу и порядку прохождения службы к сотрудникам органов внутренних дел (имеющим специальное звание);</div></div><div class="ACT_TEXT lx_elem" onmousemove="lx_mo(event,5305008)"><div class="lx_elem2"><div class="lx_elem3"><span onclick="lx_sf(5305008)"><img src="/img/cmt.svg" />Hujjatga taklif yuborish</span><span onclick="lx_pa(5305008)"><img src="/img/vlm.svg" />Audioni tinglash</span><span onclick="lx_cl(5305008)"><img src="/img/lnk.svg" />Hujjat elementidan havola olish</span></div></div><div name="5305008" id="5305008">рабочих и служащих, трудовые отношения которых регулируются в соответствии с трудовым законодательством.</div></div><div class="ACT_TEXT lx_elem" onmousemove="lx_mo(event,5305016)"><div class="lx_elem2"><div class="lx_elem3"><span onclick="lx_sf(5305016)"><img src="/img/cmt.svg" />Hujjatga taklif yuborish</span><span onclick="lx_pa(5305016)"><img src="/img/vlm.svg" />Audioni tinglash</span><span onclick="lx_cl(5305016)"><img src="/img/lnk.svg" />Hujjat elementidan havola olish</span></div></div><div name="5305016" id="5305016">По вопросам прохождения службы в подразделениях охраны в части, не урегулированной специальными нормативно-правовыми актами, распространяются нормы трудового законодательства.</div></div><div class="ACT_TEXT lx_elem" onmousemove="lx_mo(event,5305021)"><div class="lx_elem2"><div class="lx_elem3"><span onclick="lx_sf(5305021)"><img src="/img/cmt.svg" />Hujjatga taklif yuborish</span><span onclick="lx_pa(5305021)"><img src="/img/vlm.svg" />Audioni tinglash</span><span onclick="lx_cl(5305021)"><img src="/img/lnk.svg" />Hujjat elementidan havola olish</span></div></div><div name="5305021" id="5305021">7. Главное управление охраны является юридическим лицом, имеет печать и бланки с изображением Государственного герба Республики Узбекистан и со своим наименованием на государственном языке, самостоятельный баланс (смету), имеет право открывать банковские счета в национальной и иностранной валюте, а также размещать свободные денежные средства на депозитах в коммерческих банках и получать от них доход.</div></div><div class="TEXT_HEADER_DEFAULT lx_elem" onmousemove="lx_mo(event,5305068)"><div class="lx_elem2"><div class="lx_elem3"><span onclick="lx_sf(5305068)"><img src="/img/cmt.svg" />Hujjatga taklif yuborish</span><span onclick="lx_pa(5305068)"><img src="/img/vlm.svg" />Audioni tinglash</span><span onclick="lx_cl(5305068)"><img src="/img/lnk.svg" />Hujjat elementidan havola olish</span></div></div><div name="5305068" id="5305068">Глава 2. Основные задачи и функции Главного управления охраны</div></div><div class="ACT_TEXT lx_elem" onmousemove="lx_mo(event,5305078)"><div class="lx_elem2"><div class="lx_elem3"><span onclick="lx_sf(5305078)"><img src="/img/cmt.svg" />Hujjatga taklif yuborish</span><span onclick="lx_pa(5305078)"><img src="/img/vlm.svg" />Audioni tinglash</span><span onclick="lx_cl(5305078)"><img src="/img/lnk.svg" />Hujjat elementidan havola olish</span></div></div><div name="5305078" id="5305078">8. Основными задачами Главного управления охраны являются:</div></div><div class="ACT_TEXT lx_elem" onmousemove="lx_mo(event,5305085)"><div class="lx_elem2"><div class="lx_elem3"><span onclick="lx_sf(5305085)"><img src="/img/cmt.svg" />Hujjatga taklif yuborish</span><span onclick="lx_pa(5305085)"><img src="/img/vlm.svg" />Audioni tinglash</span><span onclick="lx_cl(5305085)"><img src="/img/lnk.svg" />Hujjat elementidan havola olish</span></div></div><div name="5305085" id="5305085">охрана государственных, особо важных, категорированных и иных объектов, имущества физических и юридических лиц, а также дипломатических, консульских и других представительств зарубежных государств и международных организаций на договорной основе;</div></div><div class="ACT_TEXT lx_elem" onmousemove="lx_mo(event,5305092)"><div class="lx_elem2"><div class="lx_elem3"><span onclick="lx_sf(5305092)"><img src="/img/cmt.svg" />Hujjatga taklif yuborish</span><span onclick="lx_pa(5305092)"><img src="/img/vlm.svg" />Audioni tinglash</span><span onclick="lx_cl(5305092)"><img src="/img/lnk.svg" />Hujjat elementidan havola olish</span></div></div><div name="5305092" id="5305092">обеспечение внутреннего и пропускного режимов, общественного порядка, а также профилактика и пресечение правонарушений на охраняемых объектах;</div></div><div class="ACT_TEXT lx_elem" onmousemove="lx_mo(event,5305096)"><div class="lx_elem2"><div class="lx_elem3"><span onclick="lx_sf(5305096)"><img src="/img/cmt.svg" />Hujjatga taklif yuborish</span><span onclick="lx_pa(5305096)"><img src="/img/vlm.svg" />Audioni tinglash</span><span onclick="lx_cl(5305096)"><img src="/img/lnk.svg" />Hujjat elementidan havola olish</span></div></div><div name="5305096" id="5305096">обеспечение ведения единой технической политики в области применения средств и систем охраны, эффективного контроля за их эксплуатацией, а также широкое внедрение современных информационно-коммуникационных технологий в охранную деятельность;</div></div><div class="ACT_TEXT lx_elem" onmousemove="lx_mo(event,5305100)"><div class="lx_elem2"><div class="lx_elem3"><span onclick="lx_sf(5305100)"><img src="/img/cmt.svg" />Hujjatga taklif yuborish</span><span onclick="lx_pa(5305100)"><img src="/img/vlm.svg" />Audioni tinglash</span><span onclick="lx_cl(5305100)"><img src="/img/lnk.svg" />Hujjat elementidan havola olish</span></div></div><div name="5305100" id="5305100">установка (наладка), техническое обслуживание и эксплуатация технических средств охраны на договорной основе;</div></div><div class="ACT_TEXT lx_elem" onmousemove="lx_mo(event,5305103)"><div class="lx_elem2"><div class="lx_elem3"><span onclick="lx_sf(5305103)"><img src="/img/cmt.svg" />Hujjatga taklif yuborish</span><span onclick="lx_pa(5305103)"><img src="/img/vlm.svg" />Audioni tinglash</span><span onclick="lx_cl(5305103)"><img src="/img/lnk.svg" />Hujjat elementidan havola olish</span></div></div><div name="5305103" id="5305103">проведение инспекторских контрольных проверок в подразделениях по охраны государственных организаций и юридических лиц, в уставном фонде (капитале) которых государственная доля составляет 50 процентов и более (за исключением правоохранительных органов и военизированных структур), осуществление контроля и координации мер по соблюдению внутреннего и пропускного режимов на объектах;</div></div><div class="ACT_TEXT lx_elem" onmousemove="lx_mo(event,5305126)"><div class="lx_elem2"><div class="lx_elem3"><span onclick="lx_sf(5305126)"><img src="/img/cmt.svg" />Hujjatga taklif yuborish</span><span onclick="lx_pa(5305126)"><img src="/img/vlm.svg" />Audioni tinglash</span><span onclick="lx_cl(5305126)"><img src="/img/lnk.svg" />Hujjat elementidan havola olish</span></div></div><div name="5305126" id="5305126">участие в обеспечении общественной безопасности во время проведения массовых мероприятий, оказание содействия правоохранительным органам в обеспечении общественного порядка в местах скопления людей.</div></div><div class="ACT_TEXT lx_elem" onmousemove="lx_mo(event,5305131)"><div class="lx_elem2"><div class="lx_elem3"><span onclick="lx_sf(5305131)"><img src="/img/cmt.svg" />Hujjatga taklif yuborish</span><span onclick="lx_pa(5305131)"><img src="/img/vlm.svg" />Audioni tinglash</span><span onclick="lx_cl(5305131)"><img src="/img/lnk.svg" />Hujjat elementidan havola olish</span></div></div><div name="5305131" id="5305131">9. В соответствии с возложенными задачами Главное управление охраны осуществляет следующие функции:</div></div><div class="ACT_TEXT lx_elem" onmousemove="lx_mo(event,5305134)"><div class="lx_elem2"><div class="lx_elem3"><span onclick="lx_sf(5305134)"><img src="/img/cmt.svg" />Hujjatga taklif yuborish</span><span onclick="lx_pa(5305134)"><img src="/img/vlm.svg" />Audioni tinglash</span><span onclick="lx_cl(5305134)"><img src="/img/lnk.svg" />Hujjat elementidan havola olish</span></div></div><div name="5305134" id="5305134">а) в сфере охраны государственных, особо важных, категорированных и иных объектов, имущества физических и юридических лиц, а также дипломатических, консульских и других представительств зарубежных государств и международных организаций на договорной основе:</div></div><div class="ACT_TEXT lx_elem" onmousemove="lx_mo(event,5305137)"><div class="lx_elem2"><div class="lx_elem3"><span onclick="lx_sf(5305137)"><img src="/img/cmt.svg" />Hujjatga taklif yuborish</span><span onclick="lx_pa(5305137)"><img src="/img/vlm.svg" />Audioni tinglash</span><span onclick="lx_cl(5305137)"><img src="/img/lnk.svg" />Hujjat elementidan havola olish</span></div></div><div name="5305137" id="5305137">формирует и реализует формы и методы деятельности по эффективной охране объектов, имущества, материальных и иных ценностей юридических и физических лиц, а также их сопровождение;</div></div><div class="ACT_TEXT lx_elem" onmousemove="lx_mo(event,5305139)"><div class="lx_elem2"><div class="lx_elem3"><span onclick="lx_sf(5305139)"><img src="/img/cmt.svg" />Hujjatga taklif yuborish</span><span onclick="lx_pa(5305139)"><img src="/img/vlm.svg" />Audioni tinglash</span><span onclick="lx_cl(5305139)"><img src="/img/lnk.svg" />Hujjat elementidan havola olish</span></div></div><div name="5305139" id="5305139">организует и обеспечивает охрану и оборону особо важных, категорированных объектов, дипломатических представительств зарубежных государств, а также других объектов государственного значения, подлежащих усиленной охране; </div></div><div class="ACT_TEXT lx_elem" onmousemove="lx_mo(event,5305143)"><div class="lx_elem2"><div class="lx_elem3"><span onclick="lx_sf(5305143)"><img src="/img/cmt.svg" />Hujjatga taklif yuborish</span><span onclick="lx_pa(5305143)"><img src="/img/vlm.svg" />Audioni tinglash</span><span onclick="lx_cl(5305143)"><img src="/img/lnk.svg" />Hujjat elementidan havola olish</span></div></div><div name="5305143" id="5305143">оказывает услуги по охране имущества, материальных и иных ценностей на основе обращений юридических и физических лиц, а также подготавливает и вносит предложения по оснащению их объектов техническими средствами охраны;</div></div><div class="BY_DEFAULT lx_elem" onmousemove="lx_mo(event,6371718)"><div class="lx_elem2"><div class="lx_elem3"><span onclick="lx_sf(6371718)"><img src="/img/cmt.svg" />Hujjatga taklif yuborish</span><span onclick="lx_pa(6371718)"><img src="/img/vlm.svg" />Audioni tinglash</span><span onclick="lx_cl(6371718)"><img src="/img/lnk.svg" />Hujjat elementidan havola olish</span></div></div><div name="6371718" id="6371718"></div></div><div class="ACT_TEXT lx_elem" onmousemove="lx_mo(event,6371720)"><div class="lx_elem2"><div class="lx_elem3"><span onclick="lx_sf(6371720)"><img src="/img/cmt.svg" />Hujjatga taklif yuborish</span><span onclick="lx_pa(6371720)"><img src="/img/vlm.svg" />Audioni tinglash</span><span onclick="lx_cl(6371720)"><img src="/img/lnk.svg" />Hujjat elementidan havola olish</span></div></div><div name="6371720" id="6371720">принимает комплекс мер по совершенствованию деятельности строевых, вневедомственных военизированных охранных и вневедомственных сторожевых подразделений, привлеченных к охране объектов;</div></div><div class="CHANGES_ORIGINS lx_no_select"><label id="s1104"></label><div name="6371723" id="6371723">(абзац пятый подпункта «а» пункта 9 в редакции <a href="/uz/docs/6365152?ONDATE=21.01.2023 00#6368421">постановления</a> Президента Республики Узбекистан от 20 января 2023 года № ПП-11 — Национальная база данных законодательства, 21.01.2023 г., № 07/23/11/0045)</div></div><div class="ACT_TEXT lx_elem" onmousemove="lx_mo(event,5305152)"><div class="lx_elem2"><div class="lx_elem3"><span onclick="lx_sf(5305152)"><img src="/img/cmt.svg" />Hujjatga taklif yuborish</span><span onclick="lx_pa(5305152)"><img src="/img/vlm.svg" />Audioni tinglash</span><span onclick="lx_cl(5305152)"><img src="/img/lnk.svg" />Hujjat elementidan havola olish</span></div></div><div name="5305152" id="5305152">осуществляет охрану (сопровождение) грузов, товарно-материальных ценностей, опасных грузов, подлежащих охране в процессе их транспортной транспортировки, на основании обращений физических и юридических лиц, если иное не предусмотрено законодательством;</div></div><div class="ACT_TEXT lx_elem" onmousemove="lx_mo(event,5305155)"><div class="lx_elem2"><div class="lx_elem3"><span onclick="lx_sf(5305155)"><img src="/img/cmt.svg" />Hujjatga taklif yuborish</span><span onclick="lx_pa(5305155)"><img src="/img/vlm.svg" />Audioni tinglash</span><span onclick="lx_cl(5305155)"><img src="/img/lnk.svg" />Hujjat elementidan havola olish</span></div></div><div name="5305155" id="5305155">организует и проводит командно-штабные, тактико-специальные и оперативно-тактические учебные занятия с личным составом по отработке совместных действий в условиях, максимально приближенных к реальной обстановке, а также всестороннему обеспечению и управлению;</div></div><div class="ACT_TEXT lx_elem" onmousemove="lx_mo(event,5305159)"><div class="lx_elem2"><div class="lx_elem3"><span onclick="lx_sf(5305159)"><img src="/img/cmt.svg" />Hujjatga taklif yuborish</span><span onclick="lx_pa(5305159)"><img src="/img/vlm.svg" />Audioni tinglash</span><span onclick="lx_cl(5305159)"><img src="/img/lnk.svg" />Hujjat elementidan havola olish</span></div></div><div name="5305159" id="5305159">осуществляет мероприятия информационно-разъяснительного характера, направленные на повышение заинтересованности населения в пользовании услугами Главного управления охраны;</div></div><div class="ACT_TEXT lx_elem" onmousemove="lx_mo(event,5305164)"><div class="lx_elem2"><div class="lx_elem3"><span onclick="lx_sf(5305164)"><img src="/img/cmt.svg" />Hujjatga taklif yuborish</span><span onclick="lx_pa(5305164)"><img src="/img/vlm.svg" />Audioni tinglash</span><span onclick="lx_cl(5305164)"><img src="/img/lnk.svg" />Hujjat elementidan havola olish</span></div></div><div name="5305164" id="5305164">разрабатывает предложения по внедрению единых правил, положений и норм охранной деятельности на территории Республики Узбекистан;</div></div><div class="ACT_TEXT lx_elem" onmousemove="lx_mo(event,5305167)"><div class="lx_elem2"><div class="lx_elem3"><span onclick="lx_sf(5305167)"><img src="/img/cmt.svg" />Hujjatga taklif yuborish</span><span onclick="lx_pa(5305167)"><img src="/img/vlm.svg" />Audioni tinglash</span><span onclick="lx_cl(5305167)"><img src="/img/lnk.svg" />Hujjat elementidan havola olish</span></div></div><div name="5305167" id="5305167">б) в сфере обеспечения внутриобъектового и пропускного режимов, общественного порядка, а также профилактики и пресечения правонарушений на охраняемых объектах:</div></div><div class="ACT_TEXT lx_elem" onmousemove="lx_mo(event,5305171)"><div class="lx_elem2"><div class="lx_elem3"><span onclick="lx_sf(5305171)"><img src="/img/cmt.svg" />Hujjatga taklif yuborish</span><span onclick="lx_pa(5305171)"><img src="/img/vlm.svg" />Audioni tinglash</span><span onclick="lx_cl(5305171)"><img src="/img/lnk.svg" />Hujjat elementidan havola olish</span></div></div><div name="5305171" id="5305171">осуществляет контроль и координацию работы по соблюдению внутриобъектового и пропускного режимов на охраняемых объектах;</div></div><div class="BY_DEFAULT lx_elem" onmousemove="lx_mo(event,6371725)"><div class="lx_elem2"><div class="lx_elem3"><span onclick="lx_sf(6371725)"><img src="/img/cmt.svg" />Hujjatga taklif yuborish</span><span onclick="lx_pa(6371725)"><img src="/img/vlm.svg" />Audioni tinglash</span><span onclick="lx_cl(6371725)"><img src="/img/lnk.svg" />Hujjat elementidan havola olish</span></div></div><div name="6371725" id="6371725"></div></div><div class="ACT_TEXT lx_elem" onmousemove="lx_mo(event,6371728)"><div class="lx_elem2"><div class="lx_elem3"><span onclick="lx_sf(6371728)"><img src="/img/cmt.svg" />Hujjatga taklif yuborish</span><span onclick="lx_pa(6371728)"><img src="/img/vlm.svg" />Audioni tinglash</span><span onclick="lx_cl(6371728)"><img src="/img/lnk.svg" />Hujjat elementidan havola olish</span></div></div><div name="6371728" id="6371728">внедряет в систему охраны объектов и деятельность подразделений охраны современные инженерные и технические средства охраны;</div></div><div class="CHANGES_ORIGINS lx_no_select"><label id="s1104"></label><div name="6371732" id="6371732">(абзац третий подпункта «б» пункта 9 в редакции <a href="/uz/docs/6365152?ONDATE=21.01.2023 00#6368423">постановления</a> Президента Республики Узбекистан от 20 января 2023 года № ПП-11 — Национальная база данных законодательства, 21.01.2023 г., № 07/23/11/0045)</div></div><div class="ACT_TEXT lx_elem" onmousemove="lx_mo(event,5305177)"><div class="lx_elem2"><div class="lx_elem3"><span onclick="lx_sf(5305177)"><img src="/img/cmt.svg" />Hujjatga taklif yuborish</span><span onclick="lx_pa(5305177)"><img src="/img/vlm.svg" />Audioni tinglash</span><span onclick="lx_cl(5305177)"><img src="/img/lnk.svg" />Hujjat elementidan havola olish</span></div></div><div name="5305177" id="5305177">разрабатывает и реализует в пределах своей компетенции меры по повышению эффективности профилактики, предупреждения и пресечения противоправных посягательств на охраняемых объектах во взаимодействии с другими подразделениями Национальной гвардии и органов внутренних дел;</div></div><div class="ACT_TEXT lx_elem" onmousemove="lx_mo(event,5305178)"><div class="lx_elem2"><div class="lx_elem3"><span onclick="lx_sf(5305178)"><img src="/img/cmt.svg" />Hujjatga taklif yuborish</span><span onclick="lx_pa(5305178)"><img src="/img/vlm.svg" />Audioni tinglash</span><span onclick="lx_cl(5305178)"><img src="/img/lnk.svg" />Hujjat elementidan havola olish</span></div></div><div name="5305178" id="5305178">принимает меры по обеспечению общественного порядка, выявлению и пресечению правонарушений на охраняемых объектах и прилегающей территории;</div></div><div class="ACT_TEXT lx_elem" onmousemove="lx_mo(event,5305185)"><div class="lx_elem2"><div class="lx_elem3"><span onclick="lx_sf(5305185)"><img src="/img/cmt.svg" />Hujjatga taklif yuborish</span><span onclick="lx_pa(5305185)"><img src="/img/vlm.svg" />Audioni tinglash</span><span onclick="lx_cl(5305185)"><img src="/img/lnk.svg" />Hujjat elementidan havola olish</span></div></div><div name="5305185" id="5305185">в) в сфере обеспечения ведения единой технической политики в области применения средств и систем охраны, эффективного контроля за их эксплуатацией, а также широкого внедрения современных информационно-коммуникационных технологий в охранную деятельность:</div></div><div class="ACT_TEXT lx_elem" onmousemove="lx_mo(event,5305187)"><div class="lx_elem2"><div class="lx_elem3"><span onclick="lx_sf(5305187)"><img src="/img/cmt.svg" />Hujjatga taklif yuborish</span><span onclick="lx_pa(5305187)"><img src="/img/vlm.svg" />Audioni tinglash</span><span onclick="lx_cl(5305187)"><img src="/img/lnk.svg" />Hujjat elementidan havola olish</span></div></div><div name="5305187" id="5305187">изучает и анализирует передовой опыт работы зарубежных государств, организует работу по внедрению информационно-коммуникационных технологий, позволяющих расширить перечень охранных услуг; </div></div><div class="ACT_TEXT lx_elem" onmousemove="lx_mo(event,5305190)"><div class="lx_elem2"><div class="lx_elem3"><span onclick="lx_sf(5305190)"><img src="/img/cmt.svg" />Hujjatga taklif yuborish</span><span onclick="lx_pa(5305190)"><img src="/img/vlm.svg" />Audioni tinglash</span><span onclick="lx_cl(5305190)"><img src="/img/lnk.svg" />Hujjat elementidan havola olish</span></div></div><div name="5305190" id="5305190">разрабатывает и внедряет в деятельность Главного управления охраны эффективные системы обеспечения безопасности объектов с использованием технических средств охраны;</div></div><div class="ACT_TEXT lx_elem" onmousemove="lx_mo(event,5305192)"><div class="lx_elem2"><div class="lx_elem3"><span onclick="lx_sf(5305192)"><img src="/img/cmt.svg" />Hujjatga taklif yuborish</span><span onclick="lx_pa(5305192)"><img src="/img/vlm.svg" />Audioni tinglash</span><span onclick="lx_cl(5305192)"><img src="/img/lnk.svg" />Hujjat elementidan havola olish</span></div></div><div name="5305192" id="5305192">проводит консультативно-технические советы, практические встречи, научно-практические конференции и семинары по вопросам широкого внедрения в охранную деятельность современных технических средств охраны;</div></div><div class="ACT_TEXT lx_elem" onmousemove="lx_mo(event,5305194)"><div class="lx_elem2"><div class="lx_elem3"><span onclick="lx_sf(5305194)"><img src="/img/cmt.svg" />Hujjatga taklif yuborish</span><span onclick="lx_pa(5305194)"><img src="/img/vlm.svg" />Audioni tinglash</span><span onclick="lx_cl(5305194)"><img src="/img/lnk.svg" />Hujjat elementidan havola olish</span></div></div><div name="5305194" id="5305194">формирует перечень технических средств охраны, рекомендуемых к использованию на охраняемых объектах;</div></div><div class="ACT_TEXT lx_elem" onmousemove="lx_mo(event,5305195)"><div class="lx_elem2"><div class="lx_elem3"><span onclick="lx_sf(5305195)"><img src="/img/cmt.svg" />Hujjatga taklif yuborish</span><span onclick="lx_pa(5305195)"><img src="/img/vlm.svg" />Audioni tinglash</span><span onclick="lx_cl(5305195)"><img src="/img/lnk.svg" />Hujjat elementidan havola olish</span></div></div><div name="5305195" id="5305195">осуществляет мониторинг состояния функционирования технических средств охраны и обеспечения надежной защиты от возможных противоправных посягательств;</div></div><div class="ACT_TEXT lx_elem" onmousemove="lx_mo(event,5305197)"><div class="lx_elem2"><div class="lx_elem3"><span onclick="lx_sf(5305197)"><img src="/img/cmt.svg" />Hujjatga taklif yuborish</span><span onclick="lx_pa(5305197)"><img src="/img/vlm.svg" />Audioni tinglash</span><span onclick="lx_cl(5305197)"><img src="/img/lnk.svg" />Hujjat elementidan havola olish</span></div></div><div name="5305197" id="5305197">осуществляет выдачу разрешений на выполнение работ по проектированию, монтажу, наладке, ремонту и техническому обслуживанию технических средств охраны на особо важных и категорированных объектах Республики Узбекистан;</div></div><div class="ACT_TEXT lx_elem" onmousemove="lx_mo(event,5305199)"><div class="lx_elem2"><div class="lx_elem3"><span onclick="lx_sf(5305199)"><img src="/img/cmt.svg" />Hujjatga taklif yuborish</span><span onclick="lx_pa(5305199)"><img src="/img/vlm.svg" />Audioni tinglash</span><span onclick="lx_cl(5305199)"><img src="/img/lnk.svg" />Hujjat elementidan havola olish</span></div></div><div name="5305199" id="5305199">осуществляет контроль за ведением учета юридических лиц, уведомивших Национальную гвардию об осуществлении деятельности по проектированию, монтажу, наладке, ремонту систем и средств технической охраны и их техническому обслуживанию, а также соблюдением ими требований законодательства и условий документов в сфере технического регулирования;</div></div><div class="ACT_TEXT lx_elem" onmousemove="lx_mo(event,5305205)"><div class="lx_elem2"><div class="lx_elem3"><span onclick="lx_sf(5305205)"><img src="/img/cmt.svg" />Hujjatga taklif yuborish</span><span onclick="lx_pa(5305205)"><img src="/img/vlm.svg" />Audioni tinglash</span><span onclick="lx_cl(5305205)"><img src="/img/lnk.svg" />Hujjat elementidan havola olish</span></div></div><div name="5305205" id="5305205">г) в сфере установки (наладки), технического обслуживания и эксплуатации технических средств охраны на договорной основе:</div></div><div class="ACT_TEXT lx_elem" onmousemove="lx_mo(event,5305207)"><div class="lx_elem2"><div class="lx_elem3"><span onclick="lx_sf(5305207)"><img src="/img/cmt.svg" />Hujjatga taklif yuborish</span><span onclick="lx_pa(5305207)"><img src="/img/vlm.svg" />Audioni tinglash</span><span onclick="lx_cl(5305207)"><img src="/img/lnk.svg" />Hujjat elementidan havola olish</span></div></div><div name="5305207" id="5305207">оказывает услуги по установке (наладке) и обслуживанию технических средств охраны на объектах на основе обращений физических и юридических лиц;</div></div><div class="ACT_TEXT lx_elem" onmousemove="lx_mo(event,5305209)"><div class="lx_elem2"><div class="lx_elem3"><span onclick="lx_sf(5305209)"><img src="/img/cmt.svg" />Hujjatga taklif yuborish</span><span onclick="lx_pa(5305209)"><img src="/img/vlm.svg" />Audioni tinglash</span><span onclick="lx_cl(5305209)"><img src="/img/lnk.svg" />Hujjat elementidan havola olish</span></div></div><div name="5305209" id="5305209">выполняет технико-регламентные работы по профилактике технических средств охраны, установленных на охраняемых объектах;</div></div><div class="ACT_TEXT lx_elem" onmousemove="lx_mo(event,5305211)"><div class="lx_elem2"><div class="lx_elem3"><span onclick="lx_sf(5305211)"><img src="/img/cmt.svg" />Hujjatga taklif yuborish</span><span onclick="lx_pa(5305211)"><img src="/img/vlm.svg" />Audioni tinglash</span><span onclick="lx_cl(5305211)"><img src="/img/lnk.svg" />Hujjat elementidan havola olish</span></div></div><div name="5305211" id="5305211">д) в сфере проведения инспекторских контрольных проверок в подразделениях охраны государственных организаций и юридических лиц, в уставном фонде (капитале) которых государственная доля составляет 50 процентов и более (за исключением правоохранительных органов и военизированных структур), осуществление контроля и координации мер по соблюдению внутреннего и пропускного режимов на объектах:</div></div><div class="ACT_TEXT lx_elem" onmousemove="lx_mo(event,5305212)"><div class="lx_elem2"><div class="lx_elem3"><span onclick="lx_sf(5305212)"><img src="/img/cmt.svg" />Hujjatga taklif yuborish</span><span onclick="lx_pa(5305212)"><img src="/img/vlm.svg" />Audioni tinglash</span><span onclick="lx_cl(5305212)"><img src="/img/lnk.svg" />Hujjat elementidan havola olish</span></div></div><div name="5305212" id="5305212">проводит инспектирование подразделений ведомственной охраны, изучает организацию охраны, несение службы, профессиональную подготовку сотрудников, техническое укрепление и оснащенность объектов техническими средствами охраны;</div></div><div class="ACT_TEXT lx_elem" onmousemove="lx_mo(event,5305215)"><div class="lx_elem2"><div class="lx_elem3"><span onclick="lx_sf(5305215)"><img src="/img/cmt.svg" />Hujjatga taklif yuborish</span><span onclick="lx_pa(5305215)"><img src="/img/vlm.svg" />Audioni tinglash</span><span onclick="lx_cl(5305215)"><img src="/img/lnk.svg" />Hujjat elementidan havola olish</span></div></div><div name="5305215" id="5305215">контролирует и координирует работу по соблюдению внутриобъектового и пропускного режимов на объектах, охраняемых подразделениями ведомственной охраны;</div></div><div class="ACT_TEXT lx_elem" onmousemove="lx_mo(event,5305216)"><div class="lx_elem2"><div class="lx_elem3"><span onclick="lx_sf(5305216)"><img src="/img/cmt.svg" />Hujjatga taklif yuborish</span><span onclick="lx_pa(5305216)"><img src="/img/vlm.svg" />Audioni tinglash</span><span onclick="lx_cl(5305216)"><img src="/img/lnk.svg" />Hujjat elementidan havola olish</span></div></div><div name="5305216" id="5305216">вносит предложения по совершенствованию деятельности подразделений ведомственной охраны и устранению выявленных недостатков;</div></div><div class="ACT_TEXT lx_elem" onmousemove="lx_mo(event,5305217)"><div class="lx_elem2"><div class="lx_elem3"><span onclick="lx_sf(5305217)"><img src="/img/cmt.svg" />Hujjatga taklif yuborish</span><span onclick="lx_pa(5305217)"><img src="/img/vlm.svg" />Audioni tinglash</span><span onclick="lx_cl(5305217)"><img src="/img/lnk.svg" />Hujjat elementidan havola olish</span></div></div><div name="5305217" id="5305217">дает рекомендации государственным органам, а также юридическим лицам, в уставном фонде (капитале) которых государственная доля составляет 50 процентов и более, по организации и осуществлению охранной деятельности;</div></div><div class="ACT_TEXT lx_elem" onmousemove="lx_mo(event,5305218)"><div class="lx_elem2"><div class="lx_elem3"><span onclick="lx_sf(5305218)"><img src="/img/cmt.svg" />Hujjatga taklif yuborish</span><span onclick="lx_pa(5305218)"><img src="/img/vlm.svg" />Audioni tinglash</span><span onclick="lx_cl(5305218)"><img src="/img/lnk.svg" />Hujjat elementidan havola olish</span></div></div><div name="5305218" id="5305218">е) в сфере участия в обеспечении общественной безопасности во время проведения массовых мероприятий, оказания содействия правоохранительным органам в обеспечении общественного порядка в местах скопления людей:</div></div><div class="ACT_TEXT lx_elem" onmousemove="lx_mo(event,5305222)"><div class="lx_elem2"><div class="lx_elem3"><span onclick="lx_sf(5305222)"><img src="/img/cmt.svg" />Hujjatga taklif yuborish</span><span onclick="lx_pa(5305222)"><img src="/img/vlm.svg" />Audioni tinglash</span><span onclick="lx_cl(5305222)"><img src="/img/lnk.svg" />Hujjat elementidan havola olish</span></div></div><div name="5305222" id="5305222">участвует на договорной основе в мероприятиях по охране общественного порядка и профилактике правонарушений в местах отдыха, общественного питания, на объектах туризма и в торгово-развлекательных заведениях;</div></div><div class="ACT_TEXT lx_elem" onmousemove="lx_mo(event,5305223)"><div class="lx_elem2"><div class="lx_elem3"><span onclick="lx_sf(5305223)"><img src="/img/cmt.svg" />Hujjatga taklif yuborish</span><span onclick="lx_pa(5305223)"><img src="/img/vlm.svg" />Audioni tinglash</span><span onclick="lx_cl(5305223)"><img src="/img/lnk.svg" />Hujjat elementidan havola olish</span></div></div><div name="5305223" id="5305223">оказывает содействие правоохранительным органам в охране общественного порядка в местах массового скопления граждан, а также участвует в обеспечении общественной безопасности при проведении массовых мероприятий;</div></div><div class="ACT_TEXT lx_elem" onmousemove="lx_mo(event,5305225)"><div class="lx_elem2"><div class="lx_elem3"><span onclick="lx_sf(5305225)"><img src="/img/cmt.svg" />Hujjatga taklif yuborish</span><span onclick="lx_pa(5305225)"><img src="/img/vlm.svg" />Audioni tinglash</span><span onclick="lx_cl(5305225)"><img src="/img/lnk.svg" />Hujjat elementidan havola olish</span></div></div><div name="5305225" id="5305225">взаимодействует с Национальной гвардией и другими правоохранительными органами в обеспечении безопасности на объектах, охраняемых Главным управлением охраны, и охране общественного порядка на прилегающей к ним территории.</div></div><div class="BY_DEFAULT lx_elem" onmousemove="lx_mo(event,7219473)"><div class="lx_elem2"><div class="lx_elem3"><span onclick="lx_sf(7219473)"><img src="/img/cmt.svg" />Hujjatga taklif yuborish</span><span onclick="lx_pa(7219473)"><img src="/img/vlm.svg" />Audioni tinglash</span><span onclick="lx_cl(7219473)"><img src="/img/lnk.svg" />Hujjat elementidan havola olish</span></div></div><div name="7219473" id="7219473"></div></div><div class="ACT_TEXT lx_elem" onmousemove="lx_mo(event,7219474)"><div class="lx_elem2"><div class="lx_elem3"><span onclick="lx_sf(7219474)"><img src="/img/cmt.svg" />Hujjatga taklif yuborish</span><span onclick="lx_pa(7219474)"><img src="/img/vlm.svg" />Audioni tinglash</span><span onclick="lx_cl(7219474)"><img src="/img/lnk.svg" />Hujjat elementidan havola olish</span></div></div><div name="7219474" id="7219474">10. Главное управление охраны при выполнении возложенных на него задач и функций взаимодействует с другими министерствами  и ведомствами, а также структурными подразделениями Национальной гвардии.</div></div><div class="CHANGES_ORIGINS lx_no_select"><label id="s1104"></label><div name="7219475" id="7219475">(пункт 10 в редакции Указа Президента Республики Узбекистан от 25 октября 2024 года № УП-168)</div></div><div class="ACT_TEXT lx_elem" onmousemove="lx_mo(event,5305229)"><div class="lx_elem2"><div class="lx_elem3"><span onclick="lx_sf(5305229)"><img src="/img/cmt.svg" />Hujjatga taklif yuborish</span><span onclick="lx_pa(5305229)"><img src="/img/vlm.svg" />Audioni tinglash</span><span onclick="lx_cl(5305229)"><img src="/img/lnk.svg" />Hujjat elementidan havola olish</span></div></div><div name="5305229" id="5305229">11. Главное управление охраны осуществляет и другие функции, предусмотренные законодательством.</div></div><div class="TEXT_HEADER_DEFAULT lx_elem" onmousemove="lx_mo(event,5305232)"><div class="lx_elem2"><div class="lx_elem3"><span onclick="lx_sf(5305232)"><img src="/img/cmt.svg" />Hujjatga taklif yuborish</span><span onclick="lx_pa(5305232)"><img src="/img/vlm.svg" />Audioni tinglash</span><span onclick="lx_cl(5305232)"><img src="/img/lnk.svg" />Hujjat elementidan havola olish</span></div></div><div name="5305232" id="5305232">Глава 3. Права, обязанности и ответственность Главного управления охраны</div></div><div class="ACT_TEXT lx_elem" onmousemove="lx_mo(event,5305233)"><div class="lx_elem2"><div class="lx_elem3"><span onclick="lx_sf(5305233)"><img src="/img/cmt.svg" />Hujjatga taklif yuborish</span><span onclick="lx_pa(5305233)"><img src="/img/vlm.svg" />Audioni tinglash</span><span onclick="lx_cl(5305233)"><img src="/img/lnk.svg" />Hujjat elementidan havola olish</span></div></div><div name="5305233" id="5305233">12. Главное управление охраны в пределах своих полномочий имеет право:</div></div><div class="ACT_TEXT lx_elem" onmousemove="lx_mo(event,5305234)"><div class="lx_elem2"><div class="lx_elem3"><span onclick="lx_sf(5305234)"><img src="/img/cmt.svg" />Hujjatga taklif yuborish</span><span onclick="lx_pa(5305234)"><img src="/img/vlm.svg" />Audioni tinglash</span><span onclick="lx_cl(5305234)"><img src="/img/lnk.svg" />Hujjat elementidan havola olish</span></div></div><div name="5305234" id="5305234">требовать от должностных лиц, рабочих и служащих охраняемых объектов и других лиц, находящихся на территории объекта, соблюдения внутриобъектового и пропускного режимов, а также сохранения общественного порядка;</div></div><div class="BY_DEFAULT lx_elem" onmousemove="lx_mo(event,6371738)"><div class="lx_elem2"><div class="lx_elem3"><span onclick="lx_sf(6371738)"><img src="/img/cmt.svg" />Hujjatga taklif yuborish</span><span onclick="lx_pa(6371738)"><img src="/img/vlm.svg" />Audioni tinglash</span><span onclick="lx_cl(6371738)"><img src="/img/lnk.svg" />Hujjat elementidan havola olish</span></div></div><div name="6371738" id="6371738"></div></div><div class="ACT_TEXT lx_elem" onmousemove="lx_mo(event,6371739)"><div class="lx_elem2"><div class="lx_elem3"><span onclick="lx_sf(6371739)"><img src="/img/cmt.svg" />Hujjatga taklif yuborish</span><span onclick="lx_pa(6371739)"><img src="/img/vlm.svg" />Audioni tinglash</span><span onclick="lx_cl(6371739)"><img src="/img/lnk.svg" />Hujjat elementidan havola olish</span></div></div><div name="6371739" id="6371739">проверять условия хранения имущества на охраняемых объектах, состояние инженерные и технические средства охраны;</div></div><div class="CHANGES_ORIGINS lx_no_select"><label id="s1104"></label><div name="6371740" id="6371740">(абзац третий пункта 12 в редакции <a href="/uz/docs/6365152?ONDATE=21.01.2023 00#6368430">постановления</a> Президента Республики Узбекистан от 20 января 2023 года № ПП-11 — Национальная база данных законодательства, 21.01.2023 г., № 07/23/11/0045)</div></div><div class="BY_DEFAULT lx_elem" onmousemove="lx_mo(event,6371741)"><div class="lx_elem2"><div class="lx_elem3"><span onclick="lx_sf(6371741)"><img src="/img/cmt.svg" />Hujjatga taklif yuborish</span><span onclick="lx_pa(6371741)"><img src="/img/vlm.svg" />Audioni tinglash</span><span onclick="lx_cl(6371741)"><img src="/img/lnk.svg" />Hujjat elementidan havola olish</span></div></div><div name="6371741" id="6371741"></div></div><div class="ACT_TEXT lx_elem" onmousemove="lx_mo(event,6371747)"><div class="lx_elem2"><div class="lx_elem3"><span onclick="lx_sf(6371747)"><img src="/img/cmt.svg" />Hujjatga taklif yuborish</span><span onclick="lx_pa(6371747)"><img src="/img/vlm.svg" />Audioni tinglash</span><span onclick="lx_cl(6371747)"><img src="/img/lnk.svg" />Hujjat elementidan havola olish</span></div></div><div name="6371747" id="6371747">вносить представления администрации и должностным лицам охраняемых объектов по обеспечению инженерного и технического укрепления и оборудованию системами сигнализации и видеонаблюдения объектов, в соответствии с договорными условиями;</div></div><div class="CHANGES_ORIGINS lx_no_select"><label id="s1104"></label><div name="6371748" id="6371748">(абзац четвертый пункта 12 в редакции <a href="/uz/docs/6365152?ONDATE=21.01.2023 00#6368432">постановления</a> Президента Республики Узбекистан от 20 января 2023 года № ПП-11 — Национальная база данных законодательства, 21.01.2023 г., № 07/23/11/0045)</div></div><div class="BY_DEFAULT lx_elem" onmousemove="lx_mo(event,6371749)"><div class="lx_elem2"><div class="lx_elem3"><span onclick="lx_sf(6371749)"><img src="/img/cmt.svg" />Hujjatga taklif yuborish</span><span onclick="lx_pa(6371749)"><img src="/img/vlm.svg" />Audioni tinglash</span><span onclick="lx_cl(6371749)"><img src="/img/lnk.svg" />Hujjat elementidan havola olish</span></div></div><div name="6371749" id="6371749"></div></div><div class="ACT_TEXT lx_elem" onmousemove="lx_mo(event,6371758)"><div class="lx_elem2"><div class="lx_elem3"><span onclick="lx_sf(6371758)"><img src="/img/cmt.svg" />Hujjatga taklif yuborish</span><span onclick="lx_pa(6371758)"><img src="/img/vlm.svg" />Audioni tinglash</span><span onclick="lx_cl(6371758)"><img src="/img/lnk.svg" />Hujjat elementidan havola olish</span></div></div><div name="6371758" id="6371758">вносить в государственные органы, другие организации или их должностным лицам обязательные для выполнения представления об организации охранной деятельности, инженерного и технического укрепления, а также устранению нарушений и недостатков в пропускном и внутриобъектовом режимах в соответствии с заключенным договором;</div></div><div class="CHANGES_ORIGINS lx_no_select"><label id="s1104"></label><div name="6371776" id="6371776">(абзац пятый пункта 12 в редакции <a href="/uz/docs/6365152?ONDATE=21.01.2023 00#6368432">постановления</a> Президента Республики Узбекистан от 20 января 2023 года № ПП-11 — Национальная база данных законодательства, 21.01.2023 г., № 07/23/11/0045)</div></div><div class="ACT_TEXT lx_elem" onmousemove="lx_mo(event,5305261)"><div class="lx_elem2"><div class="lx_elem3"><span onclick="lx_sf(5305261)"><img src="/img/cmt.svg" />Hujjatga taklif yuborish</span><span onclick="lx_pa(5305261)"><img src="/img/vlm.svg" />Audioni tinglash</span><span onclick="lx_cl(5305261)"><img src="/img/lnk.svg" />Hujjat elementidan havola olish</span></div></div><div name="5305261" id="5305261">задерживать лиц, пытающихся незаконно ввезти (внести) или вывезти (вынести) какие-либо грузы, имущество и материальные ценности с охраняемого объекта;</div></div><div class="ACT_TEXT lx_elem" onmousemove="lx_mo(event,5305263)"><div class="lx_elem2"><div class="lx_elem3"><span onclick="lx_sf(5305263)"><img src="/img/cmt.svg" />Hujjatga taklif yuborish</span><span onclick="lx_pa(5305263)"><img src="/img/vlm.svg" />Audioni tinglash</span><span onclick="lx_cl(5305263)"><img src="/img/lnk.svg" />Hujjat elementidan havola olish</span></div></div><div name="5305263" id="5305263">задерживать и доставлять в служебные помещения охраны для установления личности и составления протокола об административном правонарушении лиц, совершивших правонарушения или находящихся без соответствующих оснований на территории охраняемого объекта, в необходимых случаях передавать их территориальным органам внутренних дел для принятия соответствующего решения;</div></div><div class="ACT_TEXT lx_elem" onmousemove="lx_mo(event,5305265)"><div class="lx_elem2"><div class="lx_elem3"><span onclick="lx_sf(5305265)"><img src="/img/cmt.svg" />Hujjatga taklif yuborish</span><span onclick="lx_pa(5305265)"><img src="/img/vlm.svg" />Audioni tinglash</span><span onclick="lx_cl(5305265)"><img src="/img/lnk.svg" />Hujjat elementidan havola olish</span></div></div><div name="5305265" id="5305265">проверять в соответствии с требованиями законодательства на территории поста охраны у граждан документы, удостоверяющие личность, а при наличии оснований полагать, что они имеют при себе оружие, боеприпасы, основные части оружия, взрывчатые, радиоактивные или ядовитые вещества, взрывные устройства, пиротехнические изделия, наркотические средства, их аналоги, психотропные вещества, их прекурсоры либо иные предметы, оборот которых запрещен или ограничен, — производить личный досмотр, досмотр их вещей, ручной клади, багажа и изымать указанные предметы, средства и вещества при отсутствии оснований для их ношения и хранения, производить осмотр транспортных средств, а также проверять соответствие перевозимых в них грузов сопроводительным документам; </div></div><div class="ACT_TEXT lx_elem" onmousemove="lx_mo(event,5305266)"><div class="lx_elem2"><div class="lx_elem3"><span onclick="lx_sf(5305266)"><img src="/img/cmt.svg" />Hujjatga taklif yuborish</span><span onclick="lx_pa(5305266)"><img src="/img/vlm.svg" />Audioni tinglash</span><span onclick="lx_cl(5305266)"><img src="/img/lnk.svg" />Hujjat elementidan havola olish</span></div></div><div name="5305266" id="5305266">пресекать совершаемые преступления, а также преследовать и задерживать лиц, их совершивших, вызывать наряды органов внутренних дел и патрульные группы Национальной гвардии при срабатывании систем тревожной сигнализации одновременно на нескольких объектах;</div></div><div class="ACT_TEXT lx_elem" onmousemove="lx_mo(event,5305267)"><div class="lx_elem2"><div class="lx_elem3"><span onclick="lx_sf(5305267)"><img src="/img/cmt.svg" />Hujjatga taklif yuborish</span><span onclick="lx_pa(5305267)"><img src="/img/vlm.svg" />Audioni tinglash</span><span onclick="lx_cl(5305267)"><img src="/img/lnk.svg" />Hujjat elementidan havola olish</span></div></div><div name="5305267" id="5305267">получать необходимые объяснения, сведения и документы от должностных лиц в пределах своих полномочий; </div></div><div class="ACT_TEXT lx_elem" onmousemove="lx_mo(event,5305269)"><div class="lx_elem2"><div class="lx_elem3"><span onclick="lx_sf(5305269)"><img src="/img/cmt.svg" />Hujjatga taklif yuborish</span><span onclick="lx_pa(5305269)"><img src="/img/vlm.svg" />Audioni tinglash</span><span onclick="lx_cl(5305269)"><img src="/img/lnk.svg" />Hujjat elementidan havola olish</span></div></div><div name="5305269" id="5305269">требовать от граждан и должностных лиц прекращения правонарушений и действий, препятствующих исполнению служебных обязанностей, в случае невыполнения этих требований применять предусмотренные законодательством меры по пресечению противоправных действий, правонарушений;</div></div><div class="ACT_TEXT lx_elem" onmousemove="lx_mo(event,5305272)"><div class="lx_elem2"><div class="lx_elem3"><span onclick="lx_sf(5305272)"><img src="/img/cmt.svg" />Hujjatga taklif yuborish</span><span onclick="lx_pa(5305272)"><img src="/img/vlm.svg" />Audioni tinglash</span><span onclick="lx_cl(5305272)"><img src="/img/lnk.svg" />Hujjat elementidan havola olish</span></div></div><div name="5305272" id="5305272">использовать на контрольно-пропускных пунктах и территории охраняемых объектов для обнаружения и изъятия незаконно вывозимого (выносимого), ввозимого (вносимого) имущества, а также для фиксирования противоправных действий современные технические средства, не причиняющие вреда жизни и здоровью граждан, проверяемому имуществу и окружающей среде;</div></div><div class="ACT_TEXT lx_elem" onmousemove="lx_mo(event,5307733)"><div class="lx_elem2"><div class="lx_elem3"><span onclick="lx_sf(5307733)"><img src="/img/cmt.svg" />Hujjatga taklif yuborish</span><span onclick="lx_pa(5307733)"><img src="/img/vlm.svg" />Audioni tinglash</span><span onclick="lx_cl(5307733)"><img src="/img/lnk.svg" />Hujjat elementidan havola olish</span></div></div><div name="5307733" id="5307733">использовать служебных собак при выявлении лиц, незаконно проникнувших или пытавшихся проникнуть на охраняемые объекты;</div></div><div class="ACT_TEXT lx_elem" onmousemove="lx_mo(event,5305276)"><div class="lx_elem2"><div class="lx_elem3"><span onclick="lx_sf(5305276)"><img src="/img/cmt.svg" />Hujjatga taklif yuborish</span><span onclick="lx_pa(5305276)"><img src="/img/vlm.svg" />Audioni tinglash</span><span onclick="lx_cl(5305276)"><img src="/img/lnk.svg" />Hujjat elementidan havola olish</span></div></div><div name="5305276" id="5305276">оказывать содействие в пресечении и профилактики правонарушений на охраняемых объектах в соответствии с законодательством;</div></div><div class="ACT_TEXT lx_elem" onmousemove="lx_mo(event,5305278)"><div class="lx_elem2"><div class="lx_elem3"><span onclick="lx_sf(5305278)"><img src="/img/cmt.svg" />Hujjatga taklif yuborish</span><span onclick="lx_pa(5305278)"><img src="/img/vlm.svg" />Audioni tinglash</span><span onclick="lx_cl(5305278)"><img src="/img/lnk.svg" />Hujjat elementidan havola olish</span></div></div><div name="5305278" id="5305278">носить и использовать огнестрельное оружие и специальные средства, а также применять физическую силу в порядке, предусмотренном законодательством;</div></div><div class="COMMENT lx_no_select" style="display:none"><label id="s527"></label><div class="COMMENTLEXUZ"><img src="/image/favicon.gif" /> Комментарий LexUz</div><div name="6948405" id="6948405">См.: <a href="/uz/docs/5128318#5129678">главу 5</a> Закона Республики Узбекистан «О Национальной гвардии Республики Узбекистан».</div></div><div class="ACT_TEXT lx_elem" onmousemove="lx_mo(event,5305284)"><div class="lx_elem2"><div class="lx_elem3"><span onclick="lx_sf(5305284)"><img src="/img/cmt.svg" />Hujjatga taklif yuborish</span><span onclick="lx_pa(5305284)"><img src="/img/vlm.svg" />Audioni tinglash</span><span onclick="lx_cl(5305284)"><img src="/img/lnk.svg" />Hujjat elementidan havola olish</span></div></div><div name="5305284" id="5305284">составлять протокол по делам об административных правонарушениях в пределах своих полномочий;</div></div><div class="ACT_TEXT lx_elem" onmousemove="lx_mo(event,5305285)"><div class="lx_elem2"><div class="lx_elem3"><span onclick="lx_sf(5305285)"><img src="/img/cmt.svg" />Hujjatga taklif yuborish</span><span onclick="lx_pa(5305285)"><img src="/img/vlm.svg" />Audioni tinglash</span><span onclick="lx_cl(5305285)"><img src="/img/lnk.svg" />Hujjat elementidan havola olish</span></div></div><div name="5305285" id="5305285">запрашивать у юридических лиц в пределах своих полномочий письменную или устную информацию по организации деятельности ведомственной охраны;</div></div><div class="ACT_TEXT lx_elem" onmousemove="lx_mo(event,5305287)"><div class="lx_elem2"><div class="lx_elem3"><span onclick="lx_sf(5305287)"><img src="/img/cmt.svg" />Hujjatga taklif yuborish</span><span onclick="lx_pa(5305287)"><img src="/img/vlm.svg" />Audioni tinglash</span><span onclick="lx_cl(5305287)"><img src="/img/lnk.svg" />Hujjat elementidan havola olish</span></div></div><div name="5305287" id="5305287">использовать весь комплекс технических средств при организации патрулирования территории для полноценного обеспечения общественного порядка, охраны имущества физических и юридических лиц;</div></div><div class="ACT_TEXT lx_elem" onmousemove="lx_mo(event,5305291)"><div class="lx_elem2"><div class="lx_elem3"><span onclick="lx_sf(5305291)"><img src="/img/cmt.svg" />Hujjatga taklif yuborish</span><span onclick="lx_pa(5305291)"><img src="/img/vlm.svg" />Audioni tinglash</span><span onclick="lx_cl(5305291)"><img src="/img/lnk.svg" />Hujjat elementidan havola olish</span></div></div><div name="5305291" id="5305291">иметь автотранспортные средства, оборудованные специальными световыми и звуковыми сигналами, цветографическими схемами окраски.</div></div><div class="ACT_TEXT lx_elem" onmousemove="lx_mo(event,5305296)"><div class="lx_elem2"><div class="lx_elem3"><span onclick="lx_sf(5305296)"><img src="/img/cmt.svg" />Hujjatga taklif yuborish</span><span onclick="lx_pa(5305296)"><img src="/img/vlm.svg" />Audioni tinglash</span><span onclick="lx_cl(5305296)"><img src="/img/lnk.svg" />Hujjat elementidan havola olish</span></div></div><div name="5305296" id="5305296">Главное управление охраны может иметь и иные права в соответствии с законодательством.</div></div><div class="ACT_TEXT lx_elem" onmousemove="lx_mo(event,5305298)"><div class="lx_elem2"><div class="lx_elem3"><span onclick="lx_sf(5305298)"><img src="/img/cmt.svg" />Hujjatga taklif yuborish</span><span onclick="lx_pa(5305298)"><img src="/img/vlm.svg" />Audioni tinglash</span><span onclick="lx_cl(5305298)"><img src="/img/lnk.svg" />Hujjat elementidan havola olish</span></div></div><div name="5305298" id="5305298">13. Главное управление охраны несет следующие обязательства:</div></div><div class="ACT_TEXT lx_elem" onmousemove="lx_mo(event,5305307)"><div class="lx_elem2"><div class="lx_elem3"><span onclick="lx_sf(5305307)"><img src="/img/cmt.svg" />Hujjatga taklif yuborish</span><span onclick="lx_pa(5305307)"><img src="/img/vlm.svg" />Audioni tinglash</span><span onclick="lx_cl(5305307)"><img src="/img/lnk.svg" />Hujjat elementidan havola olish</span></div></div><div name="5305307" id="5305307">принимать в пределах своих полномочий все необходимые меры по защите собственности физических и юридических лиц, безопасности личности, общества и государства;</div></div><div class="ACT_TEXT lx_elem" onmousemove="lx_mo(event,5305309)"><div class="lx_elem2"><div class="lx_elem3"><span onclick="lx_sf(5305309)"><img src="/img/cmt.svg" />Hujjatga taklif yuborish</span><span onclick="lx_pa(5305309)"><img src="/img/vlm.svg" />Audioni tinglash</span><span onclick="lx_cl(5305309)"><img src="/img/lnk.svg" />Hujjat elementidan havola olish</span></div></div><div name="5305309" id="5305309">обеспечивать соблюдение пропускного и внутриобъектового режимов на объектах согласно инструкции, утвержденной администрацией объекта по согласованию с руководством подразделений Главного управления охраны;</div></div><div class="ACT_TEXT lx_elem" onmousemove="lx_mo(event,5305313)"><div class="lx_elem2"><div class="lx_elem3"><span onclick="lx_sf(5305313)"><img src="/img/cmt.svg" />Hujjatga taklif yuborish</span><span onclick="lx_pa(5305313)"><img src="/img/vlm.svg" />Audioni tinglash</span><span onclick="lx_cl(5305313)"><img src="/img/lnk.svg" />Hujjat elementidan havola olish</span></div></div><div name="5305313" id="5305313">своевременно реагировать на любые проявления бесхозяйственности и беспечности, которые могут привести к хищениям или порче охраняемого имущества;</div></div><div class="ACT_TEXT lx_elem" onmousemove="lx_mo(event,5305317)"><div class="lx_elem2"><div class="lx_elem3"><span onclick="lx_sf(5305317)"><img src="/img/cmt.svg" />Hujjatga taklif yuborish</span><span onclick="lx_pa(5305317)"><img src="/img/vlm.svg" />Audioni tinglash</span><span onclick="lx_cl(5305317)"><img src="/img/lnk.svg" />Hujjat elementidan havola olish</span></div></div><div name="5305317" id="5305317">осуществлять мероприятия по предупреждению и пресечению правонарушений в местах несения службы;</div></div><div class="ACT_TEXT lx_elem" onmousemove="lx_mo(event,5305318)"><div class="lx_elem2"><div class="lx_elem3"><span onclick="lx_sf(5305318)"><img src="/img/cmt.svg" />Hujjatga taklif yuborish</span><span onclick="lx_pa(5305318)"><img src="/img/vlm.svg" />Audioni tinglash</span><span onclick="lx_cl(5305318)"><img src="/img/lnk.svg" />Hujjat elementidan havola olish</span></div></div><div name="5305318" id="5305318">обеспечивать сохранность следов преступлений и административных правонарушений на охраняемых объектах;</div></div><div class="ACT_TEXT lx_elem" onmousemove="lx_mo(event,5305320)"><div class="lx_elem2"><div class="lx_elem3"><span onclick="lx_sf(5305320)"><img src="/img/cmt.svg" />Hujjatga taklif yuborish</span><span onclick="lx_pa(5305320)"><img src="/img/vlm.svg" />Audioni tinglash</span><span onclick="lx_cl(5305320)"><img src="/img/lnk.svg" />Hujjat elementidan havola olish</span></div></div><div name="5305320" id="5305320">осуществлять профилактику правонарушений на охраняемых объектах, выявлять причины и условия их совершения, а также принимать меры по их устранению;</div></div><div class="ACT_TEXT lx_elem" onmousemove="lx_mo(event,5305321)"><div class="lx_elem2"><div class="lx_elem3"><span onclick="lx_sf(5305321)"><img src="/img/cmt.svg" />Hujjatga taklif yuborish</span><span onclick="lx_pa(5305321)"><img src="/img/vlm.svg" />Audioni tinglash</span><span onclick="lx_cl(5305321)"><img src="/img/lnk.svg" />Hujjat elementidan havola olish</span></div></div><div name="5305321" id="5305321">принимать меры по оказанию первой медицинской помощи и иной помощи гражданам, пострадавшим на территории охраняемых объектов, а также находящимся в беспомощном состоянии;</div></div><div class="ACT_TEXT lx_elem" onmousemove="lx_mo(event,5305323)"><div class="lx_elem2"><div class="lx_elem3"><span onclick="lx_sf(5305323)"><img src="/img/cmt.svg" />Hujjatga taklif yuborish</span><span onclick="lx_pa(5305323)"><img src="/img/vlm.svg" />Audioni tinglash</span><span onclick="lx_cl(5305323)"><img src="/img/lnk.svg" />Hujjat elementidan havola olish</span></div></div><div name="5305323" id="5305323">участвовать в предупреждении и ликвидации чрезвычайных происшествий, ситуаций природного и техногенного характера на охраняемых объектах;</div></div><div class="ACT_TEXT lx_elem" onmousemove="lx_mo(event,5305327)"><div class="lx_elem2"><div class="lx_elem3"><span onclick="lx_sf(5305327)"><img src="/img/cmt.svg" />Hujjatga taklif yuborish</span><span onclick="lx_pa(5305327)"><img src="/img/vlm.svg" />Audioni tinglash</span><span onclick="lx_cl(5305327)"><img src="/img/lnk.svg" />Hujjat elementidan havola olish</span></div></div><div name="5305327" id="5305327">беречь вверенное табельное оружие, специальные и технические средства, средства индивидуальной защиты, форменное обмундирование, имущество и содержать их в исправном состоянии;</div></div><div class="ACT_TEXT lx_elem" onmousemove="lx_mo(event,5305330)"><div class="lx_elem2"><div class="lx_elem3"><span onclick="lx_sf(5305330)"><img src="/img/cmt.svg" />Hujjatga taklif yuborish</span><span onclick="lx_pa(5305330)"><img src="/img/vlm.svg" />Audioni tinglash</span><span onclick="lx_cl(5305330)"><img src="/img/lnk.svg" />Hujjat elementidan havola olish</span></div></div><div name="5305330" id="5305330">обеспечивать боеготовность подразделений службы охраны, своевременное и качественное проведение установленных соответствующими программами занятий по служебно-боевой, общественно-правовой, морально-психологической и физической подготовке личного состава;</div></div><div class="ACT_TEXT lx_elem" onmousemove="lx_mo(event,5305332)"><div class="lx_elem2"><div class="lx_elem3"><span onclick="lx_sf(5305332)"><img src="/img/cmt.svg" />Hujjatga taklif yuborish</span><span onclick="lx_pa(5305332)"><img src="/img/vlm.svg" />Audioni tinglash</span><span onclick="lx_cl(5305332)"><img src="/img/lnk.svg" />Hujjat elementidan havola olish</span></div></div><div name="5305332" id="5305332">организовывать и обеспечивать в установленном порядке мероприятия по мобилизационной подготовке в подразделениях.</div></div><div class="ACT_TEXT lx_elem" onmousemove="lx_mo(event,5305333)"><div class="lx_elem2"><div class="lx_elem3"><span onclick="lx_sf(5305333)"><img src="/img/cmt.svg" />Hujjatga taklif yuborish</span><span onclick="lx_pa(5305333)"><img src="/img/vlm.svg" />Audioni tinglash</span><span onclick="lx_cl(5305333)"><img src="/img/lnk.svg" />Hujjat elementidan havola olish</span></div></div><div name="5305333" id="5305333">Главное управление охраны может нести и иные обязанности в соответствии с законодательством. </div></div><div class="ACT_TEXT lx_elem" onmousemove="lx_mo(event,5305337)"><div class="lx_elem2"><div class="lx_elem3"><span onclick="lx_sf(5305337)"><img src="/img/cmt.svg" />Hujjatga taklif yuborish</span><span onclick="lx_pa(5305337)"><img src="/img/vlm.svg" />Audioni tinglash</span><span onclick="lx_cl(5305337)"><img src="/img/lnk.svg" />Hujjat elementidan havola olish</span></div></div><div name="5305337" id="5305337">14. Главное управление охраны несет ответственность за эффективное выполнение возложенных на него задач и функций.</div></div><div class="TEXT_HEADER_DEFAULT lx_elem" onmousemove="lx_mo(event,5305343)"><div class="lx_elem2"><div class="lx_elem3"><span onclick="lx_sf(5305343)"><img src="/img/cmt.svg" />Hujjatga taklif yuborish</span><span onclick="lx_pa(5305343)"><img src="/img/vlm.svg" />Audioni tinglash</span><span onclick="lx_cl(5305343)"><img src="/img/lnk.svg" />Hujjat elementidan havola olish</span></div></div><div name="5305343" id="5305343">Глава 4. Организация деятельности Главного управления охраны</div></div><div class="ACT_TEXT lx_elem" onmousemove="lx_mo(event,5305347)"><div class="lx_elem2"><div class="lx_elem3"><span onclick="lx_sf(5305347)"><img src="/img/cmt.svg" />Hujjatga taklif yuborish</span><span onclick="lx_pa(5305347)"><img src="/img/vlm.svg" />Audioni tinglash</span><span onclick="lx_cl(5305347)"><img src="/img/lnk.svg" />Hujjat elementidan havola olish</span></div></div><div name="5305347" id="5305347">15. Главное управление охраны подчиняется непосредственно командующему Национальной гвардией.</div></div><div class="ACT_TEXT lx_elem" onmousemove="lx_mo(event,5305350)"><div class="lx_elem2"><div class="lx_elem3"><span onclick="lx_sf(5305350)"><img src="/img/cmt.svg" />Hujjatga taklif yuborish</span><span onclick="lx_pa(5305350)"><img src="/img/vlm.svg" />Audioni tinglash</span><span onclick="lx_cl(5305350)"><img src="/img/lnk.svg" />Hujjat elementidan havola olish</span></div></div><div name="5305350" id="5305350">Главное управление охраны возглавляет заместитель командующего Национальной гвардией — начальник Главного управления охраны (далее — начальник Главного управления охраны), назначаемый на должность и освобождаемый от должности Президентом Республики Узбекистан по представлению командующего Национальной гвардией.</div></div><div class="ACT_TEXT lx_elem" onmousemove="lx_mo(event,5305351)"><div class="lx_elem2"><div class="lx_elem3"><span onclick="lx_sf(5305351)"><img src="/img/cmt.svg" />Hujjatga taklif yuborish</span><span onclick="lx_pa(5305351)"><img src="/img/vlm.svg" />Audioni tinglash</span><span onclick="lx_cl(5305351)"><img src="/img/lnk.svg" />Hujjat elementidan havola olish</span></div></div><div name="5305351" id="5305351">16. Начальник Главного управления охраны:</div></div><div class="ACT_TEXT lx_elem" onmousemove="lx_mo(event,5305352)"><div class="lx_elem2"><div class="lx_elem3"><span onclick="lx_sf(5305352)"><img src="/img/cmt.svg" />Hujjatga taklif yuborish</span><span onclick="lx_pa(5305352)"><img src="/img/vlm.svg" />Audioni tinglash</span><span onclick="lx_cl(5305352)"><img src="/img/lnk.svg" />Hujjat elementidan havola olish</span></div></div><div name="5305352" id="5305352">осуществляет непосредственное руководство и организует деятельность Главного управления охраны, несет персональную ответственность за качественную и эффективную реализацию возложенных задач и обязательств;</div></div><div class="ACT_TEXT lx_elem" onmousemove="lx_mo(event,5305353)"><div class="lx_elem2"><div class="lx_elem3"><span onclick="lx_sf(5305353)"><img src="/img/cmt.svg" />Hujjatga taklif yuborish</span><span onclick="lx_pa(5305353)"><img src="/img/vlm.svg" />Audioni tinglash</span><span onclick="lx_cl(5305353)"><img src="/img/lnk.svg" />Hujjat elementidan havola olish</span></div></div><div name="5305353" id="5305353">представительствует от имени Национальной гвардии в республиканских органах государственной власти и управления, общественных объединениях и организациях по вопросам, входящим в компетенцию Главного управления охраны;</div></div><div class="ACT_TEXT lx_elem" onmousemove="lx_mo(event,5305354)"><div class="lx_elem2"><div class="lx_elem3"><span onclick="lx_sf(5305354)"><img src="/img/cmt.svg" />Hujjatga taklif yuborish</span><span onclick="lx_pa(5305354)"><img src="/img/vlm.svg" />Audioni tinglash</span><span onclick="lx_cl(5305354)"><img src="/img/lnk.svg" />Hujjat elementidan havola olish</span></div></div><div name="5305354" id="5305354">издает, в пределах своей компетенции, в установленном порядке приказы, распоряжения и указания, обязательные для исполнения всеми военнослужащими Национальной гвардии и всеми сотрудниками Главного управления охраны;</div></div><div class="ACT_TEXT lx_elem" onmousemove="lx_mo(event,5305357)"><div class="lx_elem2"><div class="lx_elem3"><span onclick="lx_sf(5305357)"><img src="/img/cmt.svg" />Hujjatga taklif yuborish</span><span onclick="lx_pa(5305357)"><img src="/img/vlm.svg" />Audioni tinglash</span><span onclick="lx_cl(5305357)"><img src="/img/lnk.svg" />Hujjat elementidan havola olish</span></div></div><div name="5305357" id="5305357">организует и контролирует вопросы мобилизационной работы, специального планирования в мирное время, особый период и при возникновении чрезвычайных ситуаций природного и техногенного характера;</div></div><div class="ACT_TEXT lx_elem" onmousemove="lx_mo(event,5305359)"><div class="lx_elem2"><div class="lx_elem3"><span onclick="lx_sf(5305359)"><img src="/img/cmt.svg" />Hujjatga taklif yuborish</span><span onclick="lx_pa(5305359)"><img src="/img/vlm.svg" />Audioni tinglash</span><span onclick="lx_cl(5305359)"><img src="/img/lnk.svg" />Hujjat elementidan havola olish</span></div></div><div name="5305359" id="5305359">распоряжается денежными средствами в пределах утвержденной сметы, открывает текущие и другие счета в банках и их филиалах в установленном порядке;</div></div><div class="ACT_TEXT lx_elem" onmousemove="lx_mo(event,5305361)"><div class="lx_elem2"><div class="lx_elem3"><span onclick="lx_sf(5305361)"><img src="/img/cmt.svg" />Hujjatga taklif yuborish</span><span onclick="lx_pa(5305361)"><img src="/img/vlm.svg" />Audioni tinglash</span><span onclick="lx_cl(5305361)"><img src="/img/lnk.svg" />Hujjat elementidan havola olish</span></div></div><div name="5305361" id="5305361">открывает депозитные счета Главного управления охраны, размещает временно свободные денежные средства в коммерческих банках;</div></div><div class="ACT_TEXT lx_elem" onmousemove="lx_mo(event,5305364)"><div class="lx_elem2"><div class="lx_elem3"><span onclick="lx_sf(5305364)"><img src="/img/cmt.svg" />Hujjatga taklif yuborish</span><span onclick="lx_pa(5305364)"><img src="/img/vlm.svg" />Audioni tinglash</span><span onclick="lx_cl(5305364)"><img src="/img/lnk.svg" />Hujjat elementidan havola olish</span></div></div><div name="5305364" id="5305364">осуществляет в соответствии с законодательством списания по недостачам, растратам и хищениям, во взыскании которых отказано судом, а также прочих долгов, признанных безнадежными к получению, недостачам ценностей сверх норм естественной убыли и потерь от порчи в случаях, когда конкретные виновники не могут быть установлены, а также числящееся в составе основных фондов морально устаревшее и не пригодное для дальнейшего использования оборудование;</div></div><div class="ACT_TEXT lx_elem" onmousemove="lx_mo(event,5305365)"><div class="lx_elem2"><div class="lx_elem3"><span onclick="lx_sf(5305365)"><img src="/img/cmt.svg" />Hujjatga taklif yuborish</span><span onclick="lx_pa(5305365)"><img src="/img/vlm.svg" />Audioni tinglash</span><span onclick="lx_cl(5305365)"><img src="/img/lnk.svg" />Hujjat elementidan havola olish</span></div></div><div name="5305365" id="5305365">утверждает в установленном порядке технические задания и согласовывает технические условия на разрабатываемую аппаратуру охранной сигнализации, типовые проекты строительства центров (пунктов) технической охраны;</div></div><div class="ACT_TEXT lx_elem" onmousemove="lx_mo(event,5305366)"><div class="lx_elem2"><div class="lx_elem3"><span onclick="lx_sf(5305366)"><img src="/img/cmt.svg" />Hujjatga taklif yuborish</span><span onclick="lx_pa(5305366)"><img src="/img/vlm.svg" />Audioni tinglash</span><span onclick="lx_cl(5305366)"><img src="/img/lnk.svg" />Hujjat elementidan havola olish</span></div></div><div name="5305366" id="5305366">рассматривает обращения физических и юридических лиц по вопросам деятельности Главного управления охраны, принимает меры по устранению выявленных недостатков, контролирует организацию этой работы;</div></div><div class="ACT_TEXT lx_elem" onmousemove="lx_mo(event,5305367)"><div class="lx_elem2"><div class="lx_elem3"><span onclick="lx_sf(5305367)"><img src="/img/cmt.svg" />Hujjatga taklif yuborish</span><span onclick="lx_pa(5305367)"><img src="/img/vlm.svg" />Audioni tinglash</span><span onclick="lx_cl(5305367)"><img src="/img/lnk.svg" />Hujjat elementidan havola olish</span></div></div><div name="5305367" id="5305367">осуществляет контроль за организацией работы по конкурсному отбору, расстановке, обучению и воспитанию личного состава, строгому соблюдению штатно-финансовой дисциплины в Главном управлении охраны и его подразделениях на местах;</div></div><div class="ACT_TEXT lx_elem" onmousemove="lx_mo(event,5305368)"><div class="lx_elem2"><div class="lx_elem3"><span onclick="lx_sf(5305368)"><img src="/img/cmt.svg" />Hujjatga taklif yuborish</span><span onclick="lx_pa(5305368)"><img src="/img/vlm.svg" />Audioni tinglash</span><span onclick="lx_cl(5305368)"><img src="/img/lnk.svg" />Hujjat elementidan havola olish</span></div></div><div name="5305368" id="5305368">создает в установленном порядке комиссию по конкурсному отбору кандидатов на службу в Главное управление охраны и его подразделения;</div></div><div class="BY_DEFAULT lx_elem" onmousemove="lx_mo(event,6371781)"><div class="lx_elem2"><div class="lx_elem3"><span onclick="lx_sf(6371781)"><img src="/img/cmt.svg" />Hujjatga taklif yuborish</span><span onclick="lx_pa(6371781)"><img src="/img/vlm.svg" />Audioni tinglash</span><span onclick="lx_cl(6371781)"><img src="/img/lnk.svg" />Hujjat elementidan havola olish</span></div></div><div name="6371781" id="6371781"></div></div><div class="ACT_TEXT lx_elem" onmousemove="lx_mo(event,6371789)"><div class="lx_elem2"><div class="lx_elem3"><span onclick="lx_sf(6371789)"><img src="/img/cmt.svg" />Hujjatga taklif yuborish</span><span onclick="lx_pa(6371789)"><img src="/img/vlm.svg" />Audioni tinglash</span><span onclick="lx_cl(6371789)"><img src="/img/lnk.svg" />Hujjat elementidan havola olish</span></div></div><div name="6371789" id="6371789">издает приказы о введении (сокращении) штатных единиц и реорганизации подразделений вневедомственной военизированной охраны, вневедомственной сторожевой охраны Главного управления охраны, утверждает и вносит изменения и дополнения в штаты рабочих и служащих, в том числе Государственного унитарного предприятия «Qoʻriqlash Servis» и его территориальных подразделений;</div></div><div class="CHANGES_ORIGINS lx_no_select"><label id="s1104"></label><div name="6371794" id="6371794">(абзац тринадцатый пункта 16 в редакции <a href="/uz/docs/6365152?ONDATE=21.01.2023 00#6368434">постановления</a> Президента Республики Узбекистан от 20 января 2023 года № ПП-11 — Национальная база данных законодательства, 21.01.2023 г., № 07/23/11/0045)</div></div><div class="ACT_TEXT lx_elem" onmousemove="lx_mo(event,5305372)"><div class="lx_elem2"><div class="lx_elem3"><span onclick="lx_sf(5305372)"><img src="/img/cmt.svg" />Hujjatga taklif yuborish</span><span onclick="lx_pa(5305372)"><img src="/img/vlm.svg" />Audioni tinglash</span><span onclick="lx_cl(5305372)"><img src="/img/lnk.svg" />Hujjat elementidan havola olish</span></div></div><div name="5305372" id="5305372">поощряет и налагает дисциплинарные взыскания в установленном порядке на сотрудников, рабочих и служащих подразделений Главного управления охраны;</div></div><div class="COMMENT lx_no_select" style="display:none"><label id="s527"></label><div class="COMMENTLEXUZ"><img src="/image/favicon.gif" /> Комментарий LexUz</div><div name="6948409" id="6948409">См.: <a href="/uz/docs/5383827#5389542">главу 4</a> Дисциплинарного устава сотрудников Национальной гвардии Республики Узбекистан, утвержденного постановлением Президента Республики Узбекистан № ПП-5089 от 22 апреля 2021 года.</div></div><div class="ACT_TEXT lx_elem" onmousemove="lx_mo(event,5305374)"><div class="lx_elem2"><div class="lx_elem3"><span onclick="lx_sf(5305374)"><img src="/img/cmt.svg" />Hujjatga taklif yuborish</span><span onclick="lx_pa(5305374)"><img src="/img/vlm.svg" />Audioni tinglash</span><span onclick="lx_cl(5305374)"><img src="/img/lnk.svg" />Hujjat elementidan havola olish</span></div></div><div name="5305374" id="5305374">проводит аттестацию сотрудников подразделений Главного управления охраны согласно номенклатуре должностей; </div></div><div class="ACT_TEXT lx_elem" onmousemove="lx_mo(event,5305378)"><div class="lx_elem2"><div class="lx_elem3"><span onclick="lx_sf(5305378)"><img src="/img/cmt.svg" />Hujjatga taklif yuborish</span><span onclick="lx_pa(5305378)"><img src="/img/vlm.svg" />Audioni tinglash</span><span onclick="lx_cl(5305378)"><img src="/img/lnk.svg" />Hujjat elementidan havola olish</span></div></div><div name="5305378" id="5305378">назначает в пределах своей компетенции проведение служебных проверок по фактам нарушения законности, служебной и трудовой дисциплины, допущенным в подразделениях Главного управления охраны;</div></div><div class="ACT_TEXT lx_elem" onmousemove="lx_mo(event,5305381)"><div class="lx_elem2"><div class="lx_elem3"><span onclick="lx_sf(5305381)"><img src="/img/cmt.svg" />Hujjatga taklif yuborish</span><span onclick="lx_pa(5305381)"><img src="/img/vlm.svg" />Audioni tinglash</span><span onclick="lx_cl(5305381)"><img src="/img/lnk.svg" />Hujjat elementidan havola olish</span></div></div><div name="5305381" id="5305381">направляет в установленном порядке сотрудников, рабочих и служащих Главного управления охраны в служебные командировки;</div></div><div class="ACT_TEXT lx_elem" onmousemove="lx_mo(event,5305384)"><div class="lx_elem2"><div class="lx_elem3"><span onclick="lx_sf(5305384)"><img src="/img/cmt.svg" />Hujjatga taklif yuborish</span><span onclick="lx_pa(5305384)"><img src="/img/vlm.svg" />Audioni tinglash</span><span onclick="lx_cl(5305384)"><img src="/img/lnk.svg" />Hujjat elementidan havola olish</span></div></div><div name="5305384" id="5305384">принимает на службу сотрудников рядового, сержантского и офицерского состава;</div></div><div class="ACT_TEXT lx_elem" onmousemove="lx_mo(event,5305391)"><div class="lx_elem2"><div class="lx_elem3"><span onclick="lx_sf(5305391)"><img src="/img/cmt.svg" />Hujjatga taklif yuborish</span><span onclick="lx_pa(5305391)"><img src="/img/vlm.svg" />Audioni tinglash</span><span onclick="lx_cl(5305391)"><img src="/img/lnk.svg" />Hujjat elementidan havola olish</span></div></div><div name="5305391" id="5305391">продлевает срок прохождения службы сотрудникам рядового, сержантского и офицерского состава по достижении ими предельного возраста согласно номенклатуре должностей;</div></div><div class="ACT_TEXT lx_elem" onmousemove="lx_mo(event,5305395)"><div class="lx_elem2"><div class="lx_elem3"><span onclick="lx_sf(5305395)"><img src="/img/cmt.svg" />Hujjatga taklif yuborish</span><span onclick="lx_pa(5305395)"><img src="/img/vlm.svg" />Audioni tinglash</span><span onclick="lx_cl(5305395)"><img src="/img/lnk.svg" />Hujjat elementidan havola olish</span></div></div><div name="5305395" id="5305395">утверждает положения управлений Главного управления охраны, функциональные обязанности должностных лиц, а также планы работы аппарата управления;</div></div><div class="ACT_TEXT lx_elem" onmousemove="lx_mo(event,5305398)"><div class="lx_elem2"><div class="lx_elem3"><span onclick="lx_sf(5305398)"><img src="/img/cmt.svg" />Hujjatga taklif yuborish</span><span onclick="lx_pa(5305398)"><img src="/img/vlm.svg" />Audioni tinglash</span><span onclick="lx_cl(5305398)"><img src="/img/lnk.svg" />Hujjat elementidan havola olish</span></div></div><div name="5305398" id="5305398">вносит предложения об изменении организационной структуры и штатов подразделений Главного управления охраны;</div></div><div class="ACT_TEXT lx_elem" onmousemove="lx_mo(event,5305401)"><div class="lx_elem2"><div class="lx_elem3"><span onclick="lx_sf(5305401)"><img src="/img/cmt.svg" />Hujjatga taklif yuborish</span><span onclick="lx_pa(5305401)"><img src="/img/vlm.svg" />Audioni tinglash</span><span onclick="lx_cl(5305401)"><img src="/img/lnk.svg" />Hujjat elementidan havola olish</span></div></div><div name="5305401" id="5305401">вносит представления командующему Национальной гвардией о назначении на должность и освобождении от занимаемой должности заместителей начальника Главного управления охраны, начальников управлений и отделов аппарата управления, начальников управлений охраны Республики Каракалпакстан, областей, города Ташкента и их заместителей, начальника Управления по охране объектов государственных органов и его заместителей, командира Отдельного батальона по охране дипломатических представительств зарубежных государств и его заместителей, руководителей и сотрудников Службы собственной безопасности и Контрольно-ревизионного отдела;</div></div><div class="ACT_TEXT lx_elem" onmousemove="lx_mo(event,5305402)"><div class="lx_elem2"><div class="lx_elem3"><span onclick="lx_sf(5305402)"><img src="/img/cmt.svg" />Hujjatga taklif yuborish</span><span onclick="lx_pa(5305402)"><img src="/img/vlm.svg" />Audioni tinglash</span><span onclick="lx_cl(5305402)"><img src="/img/lnk.svg" />Hujjat elementidan havola olish</span></div></div><div name="5305402" id="5305402">вносит представления командующему Национальной гвардией о присвоении первичного специального звания и специальных званий «подполковник», «полковник» офицерскому составу Главного управления охраны;</div></div><div class="ACT_TEXT lx_elem" onmousemove="lx_mo(event,5305405)"><div class="lx_elem2"><div class="lx_elem3"><span onclick="lx_sf(5305405)"><img src="/img/cmt.svg" />Hujjatga taklif yuborish</span><span onclick="lx_pa(5305405)"><img src="/img/vlm.svg" />Audioni tinglash</span><span onclick="lx_cl(5305405)"><img src="/img/lnk.svg" />Hujjat elementidan havola olish</span></div></div><div name="5305405" id="5305405">вносит представления командующему Национальной гвардией об увольнении со службы сотрудников Главного управления охраны, имеющих звание «полковник»;</div></div><div class="ACT_TEXT lx_elem" onmousemove="lx_mo(event,5305408)"><div class="lx_elem2"><div class="lx_elem3"><span onclick="lx_sf(5305408)"><img src="/img/cmt.svg" />Hujjatga taklif yuborish</span><span onclick="lx_pa(5305408)"><img src="/img/vlm.svg" />Audioni tinglash</span><span onclick="lx_cl(5305408)"><img src="/img/lnk.svg" />Hujjat elementidan havola olish</span></div></div><div name="5305408" id="5305408">вносит в установленном порядке предложения о представлении к государственным наградам и награждению ведомственными наградами сотрудников Главного управления охраны;</div></div><div class="ACT_TEXT lx_elem" onmousemove="lx_mo(event,5305413)"><div class="lx_elem2"><div class="lx_elem3"><span onclick="lx_sf(5305413)"><img src="/img/cmt.svg" />Hujjatga taklif yuborish</span><span onclick="lx_pa(5305413)"><img src="/img/vlm.svg" />Audioni tinglash</span><span onclick="lx_cl(5305413)"><img src="/img/lnk.svg" />Hujjat elementidan havola olish</span></div></div><div name="5305413" id="5305413">присваивает рядовому и сержантскому составу Главного управления охраны специальные звания, вновь принимаемым и назначаемым на офицерские должности сотрудникам — специальное звание «старший сержант», офицерскому составу — специальные звания до «майора» включительно;</div></div><div class="ACT_TEXT lx_elem" onmousemove="lx_mo(event,5305414)"><div class="lx_elem2"><div class="lx_elem3"><span onclick="lx_sf(5305414)"><img src="/img/cmt.svg" />Hujjatga taklif yuborish</span><span onclick="lx_pa(5305414)"><img src="/img/vlm.svg" />Audioni tinglash</span><span onclick="lx_cl(5305414)"><img src="/img/lnk.svg" />Hujjat elementidan havola olish</span></div></div><div name="5305414" id="5305414">присваивает классные квалификации сотрудникам аппарата управления, Управления по охране объектов государственных органов, Отдельного батальона по охране дипломатических представительств зарубежных государств и офицерскому составу Главного управления охраны, рядовому и сержантскому составу — классную квалификацию «специалист первого класса» и «уста»;</div></div><div class="ACT_TEXT lx_elem" onmousemove="lx_mo(event,5305415)"><div class="lx_elem2"><div class="lx_elem3"><span onclick="lx_sf(5305415)"><img src="/img/cmt.svg" />Hujjatga taklif yuborish</span><span onclick="lx_pa(5305415)"><img src="/img/vlm.svg" />Audioni tinglash</span><span onclick="lx_cl(5305415)"><img src="/img/lnk.svg" />Hujjat elementidan havola olish</span></div></div><div name="5305415" id="5305415">назначает на должность, освобождает от занимаемой должности, зачисляет в распоряжение, увольняет со службы рядовой, сержантский и офицерский состав, рабочих и служащих аппарата управления, Управления по охране объектов государственных органов, Отдельного батальона по охране дипломатических представительств зарубежных государств (за исключением должностей, входящих в номенклатуру командующего Национальной гвардией);</div></div><div class="ACT_TEXT lx_elem" onmousemove="lx_mo(event,5305416)"><div class="lx_elem2"><div class="lx_elem3"><span onclick="lx_sf(5305416)"><img src="/img/cmt.svg" />Hujjatga taklif yuborish</span><span onclick="lx_pa(5305416)"><img src="/img/vlm.svg" />Audioni tinglash</span><span onclick="lx_cl(5305416)"><img src="/img/lnk.svg" />Hujjat elementidan havola olish</span></div></div><div name="5305416" id="5305416">назначает на должность, освобождает от занимаемой должности, зачисляет в распоряжение, увольняет со службы начальников отделов и их заместителей, начальников подразделений, специалистов военно-мобилизационных групп, командиров отдельных батальонов, начальников отделов охраны городов и районов и их заместителей управлений охраны Республики Каракалпакстан, областей и города Ташкента, директора Государственного унитарного предприятия «Qoʻriqlash Servis» и его заместителей;</div></div><div class="ACT_TEXT lx_elem" onmousemove="lx_mo(event,5305417)"><div class="lx_elem2"><div class="lx_elem3"><span onclick="lx_sf(5305417)"><img src="/img/cmt.svg" />Hujjatga taklif yuborish</span><span onclick="lx_pa(5305417)"><img src="/img/vlm.svg" />Audioni tinglash</span><span onclick="lx_cl(5305417)"><img src="/img/lnk.svg" />Hujjat elementidan havola olish</span></div></div><div name="5305417" id="5305417">осуществляет другие полномочия, отнесенные к компетенции Главного управления охраны, в соответствии с законодательством и приказами командующего Национальной гвардией.</div></div><div class="ACT_TEXT lx_elem" onmousemove="lx_mo(event,5305418)"><div class="lx_elem2"><div class="lx_elem3"><span onclick="lx_sf(5305418)"><img src="/img/cmt.svg" />Hujjatga taklif yuborish</span><span onclick="lx_pa(5305418)"><img src="/img/vlm.svg" />Audioni tinglash</span><span onclick="lx_cl(5305418)"><img src="/img/lnk.svg" />Hujjat elementidan havola olish</span></div></div><div name="5305418" id="5305418">17. Начальник Главного управления охраны имеет заместителей, назначаемых и освобождаемых от должности командующим Национальной гвардией в соответствии со своей рекомендацией.</div></div><div class="ACT_TEXT lx_elem" onmousemove="lx_mo(event,5305421)"><div class="lx_elem2"><div class="lx_elem3"><span onclick="lx_sf(5305421)"><img src="/img/cmt.svg" />Hujjatga taklif yuborish</span><span onclick="lx_pa(5305421)"><img src="/img/vlm.svg" />Audioni tinglash</span><span onclick="lx_cl(5305421)"><img src="/img/lnk.svg" />Hujjat elementidan havola olish</span></div></div><div name="5305421" id="5305421">В отсутствии начальника Главного управления охраны на основании приказа командующего Национальной гвардией его полномочия осуществляет первый заместитель начальника Главного управления охраны.</div></div><div class="ACT_TEXT lx_elem" onmousemove="lx_mo(event,5305422)"><div class="lx_elem2"><div class="lx_elem3"><span onclick="lx_sf(5305422)"><img src="/img/cmt.svg" />Hujjatga taklif yuborish</span><span onclick="lx_pa(5305422)"><img src="/img/vlm.svg" />Audioni tinglash</span><span onclick="lx_cl(5305422)"><img src="/img/lnk.svg" />Hujjat elementidan havola olish</span></div></div><div name="5305422" id="5305422">18. Аппарат управления:</div></div><div class="ACT_TEXT lx_elem" onmousemove="lx_mo(event,5305423)"><div class="lx_elem2"><div class="lx_elem3"><span onclick="lx_sf(5305423)"><img src="/img/cmt.svg" />Hujjatga taklif yuborish</span><span onclick="lx_pa(5305423)"><img src="/img/vlm.svg" />Audioni tinglash</span><span onclick="lx_cl(5305423)"><img src="/img/lnk.svg" />Hujjat elementidan havola olish</span></div></div><div name="5305423" id="5305423">организует, руководит и координирует деятельность подразделений Главного управления охраны;</div></div><div class="ACT_TEXT lx_elem" onmousemove="lx_mo(event,5305424)"><div class="lx_elem2"><div class="lx_elem3"><span onclick="lx_sf(5305424)"><img src="/img/cmt.svg" />Hujjatga taklif yuborish</span><span onclick="lx_pa(5305424)"><img src="/img/vlm.svg" />Audioni tinglash</span><span onclick="lx_cl(5305424)"><img src="/img/lnk.svg" />Hujjat elementidan havola olish</span></div></div><div name="5305424" id="5305424">принимает в пределах своих полномочий меры по защите прав, свобод и законных интересов граждан, собственности физических и юридических лиц, безопасности личности, общества и государства;</div></div><div class="ACT_TEXT lx_elem" onmousemove="lx_mo(event,5305428)"><div class="lx_elem2"><div class="lx_elem3"><span onclick="lx_sf(5305428)"><img src="/img/cmt.svg" />Hujjatga taklif yuborish</span><span onclick="lx_pa(5305428)"><img src="/img/vlm.svg" />Audioni tinglash</span><span onclick="lx_cl(5305428)"><img src="/img/lnk.svg" />Hujjat elementidan havola olish</span></div></div><div name="5305428" id="5305428">обобщает и анализирует статистические данные, информационные и иные материалы, создает банк данных по вопросам служебной деятельности подразделений Главного управления охраны; </div></div><div class="ACT_TEXT lx_elem" onmousemove="lx_mo(event,5305431)"><div class="lx_elem2"><div class="lx_elem3"><span onclick="lx_sf(5305431)"><img src="/img/cmt.svg" />Hujjatga taklif yuborish</span><span onclick="lx_pa(5305431)"><img src="/img/vlm.svg" />Audioni tinglash</span><span onclick="lx_cl(5305431)"><img src="/img/lnk.svg" />Hujjat elementidan havola olish</span></div></div><div name="5305431" id="5305431">организует деятельность, осуществляет мониторинг, контроль и управление, текущее и перспективное планирование деятельности подчиненных подразделений, оказывает практическую помощь в решении возложенных на них задач; </div></div><div class="ACT_TEXT lx_elem" onmousemove="lx_mo(event,5305435)"><div class="lx_elem2"><div class="lx_elem3"><span onclick="lx_sf(5305435)"><img src="/img/cmt.svg" />Hujjatga taklif yuborish</span><span onclick="lx_pa(5305435)"><img src="/img/vlm.svg" />Audioni tinglash</span><span onclick="lx_cl(5305435)"><img src="/img/lnk.svg" />Hujjat elementidan havola olish</span></div></div><div name="5305435" id="5305435">внедряет единую информационную и коммуникационную систему и разрабатывает комплекс мер по оперативному обмену информацией между подразделениями Главного управления охраны;</div></div><div class="ACT_TEXT lx_elem" onmousemove="lx_mo(event,5305436)"><div class="lx_elem2"><div class="lx_elem3"><span onclick="lx_sf(5305436)"><img src="/img/cmt.svg" />Hujjatga taklif yuborish</span><span onclick="lx_pa(5305436)"><img src="/img/vlm.svg" />Audioni tinglash</span><span onclick="lx_cl(5305436)"><img src="/img/lnk.svg" />Hujjat elementidan havola olish</span></div></div><div name="5305436" id="5305436">вносит на рассмотрение в Национальную гвардию предложения по вопросам, отнесенным к компетенции Главного управления охраны, в том числе проекты нормативно-правовых актов;</div></div><div class="ACT_TEXT lx_elem" onmousemove="lx_mo(event,5305439)"><div class="lx_elem2"><div class="lx_elem3"><span onclick="lx_sf(5305439)"><img src="/img/cmt.svg" />Hujjatga taklif yuborish</span><span onclick="lx_pa(5305439)"><img src="/img/vlm.svg" />Audioni tinglash</span><span onclick="lx_cl(5305439)"><img src="/img/lnk.svg" />Hujjat elementidan havola olish</span></div></div><div name="5305439" id="5305439">принимает участие в разработке предложений по формированию перечня объектов, подлежащих обязательной государственной охране, а также перечня республиканских органов государственного и хозяйственного управления, органов государственной власти на местах и других организаций, имеющих право на создание ведомственной военизированной охраны;</div></div><div class="ACT_TEXT lx_elem" onmousemove="lx_mo(event,5305441)"><div class="lx_elem2"><div class="lx_elem3"><span onclick="lx_sf(5305441)"><img src="/img/cmt.svg" />Hujjatga taklif yuborish</span><span onclick="lx_pa(5305441)"><img src="/img/vlm.svg" />Audioni tinglash</span><span onclick="lx_cl(5305441)"><img src="/img/lnk.svg" />Hujjat elementidan havola olish</span></div></div><div name="5305441" id="5305441">разрабатывает перечень объектов, охраняемых подразделениями Главного управления охраны;</div></div><div class="ACT_TEXT lx_elem" onmousemove="lx_mo(event,5305443)"><div class="lx_elem2"><div class="lx_elem3"><span onclick="lx_sf(5305443)"><img src="/img/cmt.svg" />Hujjatga taklif yuborish</span><span onclick="lx_pa(5305443)"><img src="/img/vlm.svg" />Audioni tinglash</span><span onclick="lx_cl(5305443)"><img src="/img/lnk.svg" />Hujjat elementidan havola olish</span></div></div><div name="5305443" id="5305443">осуществляет международное сотрудничество в соответствии с законодательством;</div></div><div class="ACT_TEXT lx_elem" onmousemove="lx_mo(event,5305446)"><div class="lx_elem2"><div class="lx_elem3"><span onclick="lx_sf(5305446)"><img src="/img/cmt.svg" />Hujjatga taklif yuborish</span><span onclick="lx_pa(5305446)"><img src="/img/vlm.svg" />Audioni tinglash</span><span onclick="lx_cl(5305446)"><img src="/img/lnk.svg" />Hujjat elementidan havola olish</span></div></div><div name="5305446" id="5305446">создает в установленном порядке предприятия, специализирующиеся на монтажно-наладочных работах по оборудованию объектов средствами сигнализации, исследованиях и производстве технических средств охраны, а также оказывает иные услуги собственникам;</div></div><div class="ACT_TEXT lx_elem" onmousemove="lx_mo(event,5305448)"><div class="lx_elem2"><div class="lx_elem3"><span onclick="lx_sf(5305448)"><img src="/img/cmt.svg" />Hujjatga taklif yuborish</span><span onclick="lx_pa(5305448)"><img src="/img/vlm.svg" />Audioni tinglash</span><span onclick="lx_cl(5305448)"><img src="/img/lnk.svg" />Hujjat elementidan havola olish</span></div></div><div name="5305448" id="5305448">организует финансово-хозяйственную деятельность Главного управления охраны;</div></div><div class="ACT_TEXT lx_elem" onmousemove="lx_mo(event,5305453)"><div class="lx_elem2"><div class="lx_elem3"><span onclick="lx_sf(5305453)"><img src="/img/cmt.svg" />Hujjatga taklif yuborish</span><span onclick="lx_pa(5305453)"><img src="/img/vlm.svg" />Audioni tinglash</span><span onclick="lx_cl(5305453)"><img src="/img/lnk.svg" />Hujjat elementidan havola olish</span></div></div><div name="5305453" id="5305453">ведет организационно-штатную и кадровую работу Главного управления охраны;</div></div><div class="ACT_TEXT lx_elem" onmousemove="lx_mo(event,5305455)"><div class="lx_elem2"><div class="lx_elem3"><span onclick="lx_sf(5305455)"><img src="/img/cmt.svg" />Hujjatga taklif yuborish</span><span onclick="lx_pa(5305455)"><img src="/img/vlm.svg" />Audioni tinglash</span><span onclick="lx_cl(5305455)"><img src="/img/lnk.svg" />Hujjat elementidan havola olish</span></div></div><div name="5305455" id="5305455">взаимодействует в пределах своих полномочий с другими организациями по вопросам, отнесенным к деятельности Главного управления охраны;</div></div><div class="ACT_TEXT lx_elem" onmousemove="lx_mo(event,5305461)"><div class="lx_elem2"><div class="lx_elem3"><span onclick="lx_sf(5305461)"><img src="/img/cmt.svg" />Hujjatga taklif yuborish</span><span onclick="lx_pa(5305461)"><img src="/img/vlm.svg" />Audioni tinglash</span><span onclick="lx_cl(5305461)"><img src="/img/lnk.svg" />Hujjat elementidan havola olish</span></div></div><div name="5305461" id="5305461">реализует в установленном порядке аппараты охранно-пожарной сигнализации, другие технические средства и материалы;</div></div><div class="ACT_TEXT lx_elem" onmousemove="lx_mo(event,5305464)"><div class="lx_elem2"><div class="lx_elem3"><span onclick="lx_sf(5305464)"><img src="/img/cmt.svg" />Hujjatga taklif yuborish</span><span onclick="lx_pa(5305464)"><img src="/img/vlm.svg" />Audioni tinglash</span><span onclick="lx_cl(5305464)"><img src="/img/lnk.svg" />Hujjat elementidan havola olish</span></div></div><div name="5305464" id="5305464">запрашивает в установленном порядке из министерств и ведомств справочные и иные материалы, необходимые для принятия решений в области охранной деятельности;</div></div><div class="ACT_TEXT lx_elem" onmousemove="lx_mo(event,5305472)"><div class="lx_elem2"><div class="lx_elem3"><span onclick="lx_sf(5305472)"><img src="/img/cmt.svg" />Hujjatga taklif yuborish</span><span onclick="lx_pa(5305472)"><img src="/img/vlm.svg" />Audioni tinglash</span><span onclick="lx_cl(5305472)"><img src="/img/lnk.svg" />Hujjat elementidan havola olish</span></div></div><div name="5305472" id="5305472">пользуется в установленном порядке базами данных специальных образовательных учреждений соответствующих министерств и ведомств;</div></div><div class="ACT_TEXT lx_elem" onmousemove="lx_mo(event,5305479)"><div class="lx_elem2"><div class="lx_elem3"><span onclick="lx_sf(5305479)"><img src="/img/cmt.svg" />Hujjatga taklif yuborish</span><span onclick="lx_pa(5305479)"><img src="/img/vlm.svg" />Audioni tinglash</span><span onclick="lx_cl(5305479)"><img src="/img/lnk.svg" />Hujjat elementidan havola olish</span></div></div><div name="5305479" id="5305479">создает комиссии, советы и иные совещательные органы, в том числе с участием представителей соответствующих структур заинтересованных министерств, ведомств и организаций;</div></div><div class="ACT_TEXT lx_elem" onmousemove="lx_mo(event,5305481)"><div class="lx_elem2"><div class="lx_elem3"><span onclick="lx_sf(5305481)"><img src="/img/cmt.svg" />Hujjatga taklif yuborish</span><span onclick="lx_pa(5305481)"><img src="/img/vlm.svg" />Audioni tinglash</span><span onclick="lx_cl(5305481)"><img src="/img/lnk.svg" />Hujjat elementidan havola olish</span></div></div><div name="5305481" id="5305481">издает бюллетени, сборники нормативно-правовых актов, материалы конференций;</div></div><div class="ACT_TEXT lx_elem" onmousemove="lx_mo(event,5305482)"><div class="lx_elem2"><div class="lx_elem3"><span onclick="lx_sf(5305482)"><img src="/img/cmt.svg" />Hujjatga taklif yuborish</span><span onclick="lx_pa(5305482)"><img src="/img/vlm.svg" />Audioni tinglash</span><span onclick="lx_cl(5305482)"><img src="/img/lnk.svg" />Hujjat elementidan havola olish</span></div></div><div name="5305482" id="5305482">изучает проблемы в сфере охранной деятельности и получает консультации, привлекает на договорной основе организации и специалистов для подготовки проектов нормативно-правовых актов в данной сфере;</div></div><div class="ACT_TEXT lx_elem" onmousemove="lx_mo(event,5305487)"><div class="lx_elem2"><div class="lx_elem3"><span onclick="lx_sf(5305487)"><img src="/img/cmt.svg" />Hujjatga taklif yuborish</span><span onclick="lx_pa(5305487)"><img src="/img/vlm.svg" />Audioni tinglash</span><span onclick="lx_cl(5305487)"><img src="/img/lnk.svg" />Hujjat elementidan havola olish</span></div></div><div name="5305487" id="5305487">осуществляет иные полномочия в соответствии с законодательством.</div></div><div class="ACT_TEXT lx_elem" onmousemove="lx_mo(event,5305504)"><div class="lx_elem2"><div class="lx_elem3"><span onclick="lx_sf(5305504)"><img src="/img/cmt.svg" />Hujjatga taklif yuborish</span><span onclick="lx_pa(5305504)"><img src="/img/vlm.svg" />Audioni tinglash</span><span onclick="lx_cl(5305504)"><img src="/img/lnk.svg" />Hujjat elementidan havola olish</span></div></div><div name="5305504" id="5305504">19. Управления охраны Республики Каракалпакстан, областей и города Ташкента являются территориальными подразделениями Главного управления охраны, осуществляющими в пределах своей компетенции задачи и функции, возложенные на Главное управление охраны. </div></div><div class="ACT_TEXT lx_elem" onmousemove="lx_mo(event,5305508)"><div class="lx_elem2"><div class="lx_elem3"><span onclick="lx_sf(5305508)"><img src="/img/cmt.svg" />Hujjatga taklif yuborish</span><span onclick="lx_pa(5305508)"><img src="/img/vlm.svg" />Audioni tinglash</span><span onclick="lx_cl(5305508)"><img src="/img/lnk.svg" />Hujjat elementidan havola olish</span></div></div><div name="5305508" id="5305508">20. Управление по охране объектов государственных органов является структурным подразделением Главного управления охраны, осуществляет охрану объектов государственного значения, расположенных в городе Ташкенте и Ташкентской области, а также обеспечивает общественный порядок на прилегающей к ним территории.</div></div><div class="ACT_TEXT lx_elem" onmousemove="lx_mo(event,5305514)"><div class="lx_elem2"><div class="lx_elem3"><span onclick="lx_sf(5305514)"><img src="/img/cmt.svg" />Hujjatga taklif yuborish</span><span onclick="lx_pa(5305514)"><img src="/img/vlm.svg" />Audioni tinglash</span><span onclick="lx_cl(5305514)"><img src="/img/lnk.svg" />Hujjat elementidan havola olish</span></div></div><div name="5305514" id="5305514">21. Отдельный батальон по обеспечению охраны дипломатических представительств зарубежных государств является структурным подразделением Главного управления охраны, осуществляет в пределах своей компетенции задачи по охране дипломатических, консульских и иных представительств зарубежных государств и международных организаций.</div></div><div class="ACT_TEXT lx_elem" onmousemove="lx_mo(event,5305517)"><div class="lx_elem2"><div class="lx_elem3"><span onclick="lx_sf(5305517)"><img src="/img/cmt.svg" />Hujjatga taklif yuborish</span><span onclick="lx_pa(5305517)"><img src="/img/vlm.svg" />Audioni tinglash</span><span onclick="lx_cl(5305517)"><img src="/img/lnk.svg" />Hujjat elementidan havola olish</span></div></div><div name="5305517" id="5305517">22. Штатная численность аппарата управления подразделений охраны устанавливается из расчета до 4 процентов общего числа штатных единиц, введенных в соответствии с заключенными договорами по оказанию охранных услуг.</div></div><div class="ACT_TEXT lx_elem" onmousemove="lx_mo(event,5305520)"><div class="lx_elem2"><div class="lx_elem3"><span onclick="lx_sf(5305520)"><img src="/img/cmt.svg" />Hujjatga taklif yuborish</span><span onclick="lx_pa(5305520)"><img src="/img/vlm.svg" />Audioni tinglash</span><span onclick="lx_cl(5305520)"><img src="/img/lnk.svg" />Hujjat elementidan havola olish</span></div></div><div name="5305520" id="5305520">Число штатных единиц командного состава и службы обеспечения подразделений охраны не должна превышать 20 процентов общего числа штатных единиц, введенных в соответствии с заключенными договорами по оказанию охранных услуг.</div></div><div class="ACT_TEXT lx_elem" onmousemove="lx_mo(event,5305523)"><div class="lx_elem2"><div class="lx_elem3"><span onclick="lx_sf(5305523)"><img src="/img/cmt.svg" />Hujjatga taklif yuborish</span><span onclick="lx_pa(5305523)"><img src="/img/vlm.svg" />Audioni tinglash</span><span onclick="lx_cl(5305523)"><img src="/img/lnk.svg" />Hujjat elementidan havola olish</span></div></div><div name="5305523" id="5305523">Нормы введения в подразделения охраны штатных единиц для обеспечения оказания охранных услуг устанавливаются командующим Национальной гвардией с учетом времени охраны и количества постов (маршрутов), указанных в договорах.</div></div><div class="ACT_TEXT lx_elem" onmousemove="lx_mo(event,5305526)"><div class="lx_elem2"><div class="lx_elem3"><span onclick="lx_sf(5305526)"><img src="/img/cmt.svg" />Hujjatga taklif yuborish</span><span onclick="lx_pa(5305526)"><img src="/img/vlm.svg" />Audioni tinglash</span><span onclick="lx_cl(5305526)"><img src="/img/lnk.svg" />Hujjat elementidan havola olish</span></div></div><div name="5305526" id="5305526">23. Средства, поступающие от деятельности по оказанию охранных услуг, расходуются исключительно по прямому назначению — на содержание и развитие Главного управления охраны, а также улучшение материально-технического обеспечения подразделений Национальной гвардии.</div></div><div class="ACT_TEXT lx_elem" onmousemove="lx_mo(event,5305529)"><div class="lx_elem2"><div class="lx_elem3"><span onclick="lx_sf(5305529)"><img src="/img/cmt.svg" />Hujjatga taklif yuborish</span><span onclick="lx_pa(5305529)"><img src="/img/vlm.svg" />Audioni tinglash</span><span onclick="lx_cl(5305529)"><img src="/img/lnk.svg" />Hujjat elementidan havola olish</span></div></div><div name="5305529" id="5305529">Не допускается введение штатов, не входящих в структуру службы охраны, за счет средств, поступающих за оказываемые охранные услуги.</div></div><div class="ACT_TEXT lx_elem" onmousemove="lx_mo(event,5305531)"><div class="lx_elem2"><div class="lx_elem3"><span onclick="lx_sf(5305531)"><img src="/img/cmt.svg" />Hujjatga taklif yuborish</span><span onclick="lx_pa(5305531)"><img src="/img/vlm.svg" />Audioni tinglash</span><span onclick="lx_cl(5305531)"><img src="/img/lnk.svg" />Hujjat elementidan havola olish</span></div></div><div name="5305531" id="5305531">24. Тарифы (стоимость) охранных услуг, оказываемых подразделениями Главного управления охраны, разрабатываются Главным управлением охраны и утверждаются командующим Национальной гвардией по согласованию с Министерством финансов Республики Узбекистан — для организаций, финансируемых за счет Государственного бюджета Республики Узбекистан, самостоятельно — для иных организаций.</div></div><div class="ACT_TEXT lx_elem" onmousemove="lx_mo(event,5305534)"><div class="lx_elem2"><div class="lx_elem3"><span onclick="lx_sf(5305534)"><img src="/img/cmt.svg" />Hujjatga taklif yuborish</span><span onclick="lx_pa(5305534)"><img src="/img/vlm.svg" />Audioni tinglash</span><span onclick="lx_cl(5305534)"><img src="/img/lnk.svg" />Hujjat elementidan havola olish</span></div></div><div name="5305534" id="5305534">25. Порядок прохождения службы в подразделениях Главного управления охраны и образцы форменной одежды устанавливаются Президентом Республики Узбекистан.</div></div><div class="COMMENT lx_no_select" style="display:none"><label id="s527"></label><div class="COMMENTLEXUZ"><img src="/image/favicon.gif" /> Комментарий LexUz</div><div name="6948411" id="6948411">См.: <a href="/uz/docs/5383827#5388063">Положение</a> о порядке прохождения службы сотрудниками Национальной гвардии Республики Узбекистан, утвержденное постановлением Президента Республики Узбекистан от 22 апреля 2021 года № ПП-5089.</div></div><div class="ACT_TEXT lx_elem" onmousemove="lx_mo(event,5305539)"><div class="lx_elem2"><div class="lx_elem3"><span onclick="lx_sf(5305539)"><img src="/img/cmt.svg" />Hujjatga taklif yuborish</span><span onclick="lx_pa(5305539)"><img src="/img/vlm.svg" />Audioni tinglash</span><span onclick="lx_cl(5305539)"><img src="/img/lnk.svg" />Hujjat elementidan havola olish</span></div></div><div name="5305539" id="5305539">26. Сотрудникам Главного управления охраны выдаются служебные удостоверения и жетоны образца, утвержденного командующим Национальной гвардией.</div></div><div class="ACT_TEXT lx_elem" onmousemove="lx_mo(event,5305542)"><div class="lx_elem2"><div class="lx_elem3"><span onclick="lx_sf(5305542)"><img src="/img/cmt.svg" />Hujjatga taklif yuborish</span><span onclick="lx_pa(5305542)"><img src="/img/vlm.svg" />Audioni tinglash</span><span onclick="lx_cl(5305542)"><img src="/img/lnk.svg" />Hujjat elementidan havola olish</span></div></div><div name="5305542" id="5305542">27. Организация и ведение бухгалтерского учета, учет хозяйственных операций (сбор, учет и обобщение бухгалтерских данных), а также составление на их основе финансовой и иной отчетности в Главном управлении охраны и его территориальных подразделениях осуществляется в порядке, установленном законодательством.</div></div><div class="COMMENT lx_no_select" style="display:none"><label id="s527"></label><div class="COMMENTLEXUZ"><img src="/image/favicon.gif" /> Комментарий LexUz</div><div name="6948513" id="6948513">См.: <a href="/uz/docs/2931251">Закон</a> Республики Узбекистан «О бухгалтерском учете».</div></div><div class="ACT_TEXT lx_elem" onmousemove="lx_mo(event,5306106)"><div class="lx_elem2"><div class="lx_elem3"><span onclick="lx_sf(5306106)"><img src="/img/cmt.svg" />Hujjatga taklif yuborish</span><span onclick="lx_pa(5306106)"><img src="/img/vlm.svg" />Audioni tinglash</span><span onclick="lx_cl(5306106)"><img src="/img/lnk.svg" />Hujjat elementidan havola olish</span></div></div><div name="5306106" id="5306106">28. Штаты и сметы расходов Главного управления охраны и его структурных подразделений не регистрируются в финансовых органах.</div></div><div class="TEXT_HEADER_DEFAULT lx_elem" onmousemove="lx_mo(event,5306108)"><div class="lx_elem2"><div class="lx_elem3"><span onclick="lx_sf(5306108)"><img src="/img/cmt.svg" />Hujjatga taklif yuborish</span><span onclick="lx_pa(5306108)"><img src="/img/vlm.svg" />Audioni tinglash</span><span onclick="lx_cl(5306108)"><img src="/img/lnk.svg" />Hujjat elementidan havola olish</span></div></div><div name="5306108" id="5306108">Глава 5. Организация деятельности по охране объектов</div></div><div class="ACT_TEXT lx_elem" onmousemove="lx_mo(event,5306113)"><div class="lx_elem2"><div class="lx_elem3"><span onclick="lx_sf(5306113)"><img src="/img/cmt.svg" />Hujjatga taklif yuborish</span><span onclick="lx_pa(5306113)"><img src="/img/vlm.svg" />Audioni tinglash</span><span onclick="lx_cl(5306113)"><img src="/img/lnk.svg" />Hujjat elementidan havola olish</span></div></div><div name="5306113" id="5306113">29. Подразделения Главного управления охраны осуществляют охрану объектов, определенных нормативно-правовыми актами, а также имущество физических и юридических лиц по их обращениям на договорной основе.</div></div><div class="ACT_TEXT lx_elem" onmousemove="lx_mo(event,5306117)"><div class="lx_elem2"><div class="lx_elem3"><span onclick="lx_sf(5306117)"><img src="/img/cmt.svg" />Hujjatga taklif yuborish</span><span onclick="lx_pa(5306117)"><img src="/img/vlm.svg" />Audioni tinglash</span><span onclick="lx_cl(5306117)"><img src="/img/lnk.svg" />Hujjat elementidan havola olish</span></div></div><div name="5306117" id="5306117">30. Оказание охранных услуг осуществляется путем организации деятельности нарядов охраны и использования технических средств охраны.</div></div><div class="BY_DEFAULT lx_elem" onmousemove="lx_mo(event,5306122)"><div class="lx_elem2"><div class="lx_elem3"><span onclick="lx_sf(5306122)"><img src="/img/cmt.svg" />Hujjatga taklif yuborish</span><span onclick="lx_pa(5306122)"><img src="/img/vlm.svg" />Audioni tinglash</span><span onclick="lx_cl(5306122)"><img src="/img/lnk.svg" />Hujjat elementidan havola olish</span></div></div><div name="5306122" id="5306122"></div></div><div class="BY_DEFAULT lx_elem" onmousemove="lx_mo(event,6371804)"><div class="lx_elem2"><div class="lx_elem3"><span onclick="lx_sf(6371804)"><img src="/img/cmt.svg" />Hujjatga taklif yuborish</span><span onclick="lx_pa(6371804)"><img src="/img/vlm.svg" />Audioni tinglash</span><span onclick="lx_cl(6371804)"><img src="/img/lnk.svg" />Hujjat elementidan havola olish</span></div></div><div name="6371804" id="6371804"></div></div><div class="ACT_TEXT lx_elem" onmousemove="lx_mo(event,6371806)"><div class="lx_elem2"><div class="lx_elem3"><span onclick="lx_sf(6371806)"><img src="/img/cmt.svg" />Hujjatga taklif yuborish</span><span onclick="lx_pa(6371806)"><img src="/img/vlm.svg" />Audioni tinglash</span><span onclick="lx_cl(6371806)"><img src="/img/lnk.svg" />Hujjat elementidan havola olish</span></div></div><div name="6371806" id="6371806">31. При организации охраны объектов учитываются их расположение и специфика, уровень оснащения инженерными и техническими средствами охраны, виды и количество контрольно-пропускных пунктов, криминогенная обстановка на данной территории и другие факторы.</div></div><div class="CHANGES_ORIGINS lx_no_select"><label id="s1104"></label><div name="6371809" id="6371809">(абзац первый пункта 31 в редакции <a href="/uz/docs/6365152?ONDATE=21.01.2023 00#6368448">постановления</a> Президента Республики Узбекистан от 20 января 2023 года № ПП-11 — Национальная база данных законодательства, 21.01.2023 г., № 07/23/11/0045)</div></div><div class="ACT_TEXT lx_elem" onmousemove="lx_mo(event,5306133)"><div class="lx_elem2"><div class="lx_elem3"><span onclick="lx_sf(5306133)"><img src="/img/cmt.svg" />Hujjatga taklif yuborish</span><span onclick="lx_pa(5306133)"><img src="/img/vlm.svg" />Audioni tinglash</span><span onclick="lx_cl(5306133)"><img src="/img/lnk.svg" />Hujjat elementidan havola olish</span></div></div><div name="5306133" id="5306133">По результатам изучения предусматриваются способы охраны, количество постов (маршрутов) и их дислокация, время охраны, а также совершенствование системы охраны путем применения технических средств безопасности.</div></div><div class="ACT_TEXT lx_elem" onmousemove="lx_mo(event,5306135)"><div class="lx_elem2"><div class="lx_elem3"><span onclick="lx_sf(5306135)"><img src="/img/cmt.svg" />Hujjatga taklif yuborish</span><span onclick="lx_pa(5306135)"><img src="/img/vlm.svg" />Audioni tinglash</span><span onclick="lx_cl(5306135)"><img src="/img/lnk.svg" />Hujjat elementidan havola olish</span></div></div><div name="5306135" id="5306135">Система охраны объекта определяется в сотрудничестве администрации объектов и представителей службы охраны.</div></div><div class="BY_DEFAULT lx_elem" onmousemove="lx_mo(event,7219476)"><div class="lx_elem2"><div class="lx_elem3"><span onclick="lx_sf(7219476)"><img src="/img/cmt.svg" />Hujjatga taklif yuborish</span><span onclick="lx_pa(7219476)"><img src="/img/vlm.svg" />Audioni tinglash</span><span onclick="lx_cl(7219476)"><img src="/img/lnk.svg" />Hujjat elementidan havola olish</span></div></div><div name="7219476" id="7219476"></div></div><div class="ACT_TEXT lx_elem" onmousemove="lx_mo(event,7219477)"><div class="lx_elem2"><div class="lx_elem3"><span onclick="lx_sf(7219477)"><img src="/img/cmt.svg" />Hujjatga taklif yuborish</span><span onclick="lx_pa(7219477)"><img src="/img/vlm.svg" />Audioni tinglash</span><span onclick="lx_cl(7219477)"><img src="/img/lnk.svg" />Hujjat elementidan havola olish</span></div></div><div name="7219477" id="7219477">32. Правила и условия, порядок, способы и методы выставления постов, маршрутов для охраны объектов, а также осуществления контроля за деятельностью нарядов охраны определяются Национальной гвардией, а также в сотрудничестве с соответствующими министерствами  и ведомствами.</div></div><div class="CHANGES_ORIGINS lx_no_select"><label id="s1104"></label><div name="7219478" id="7219478">(пункт 32 в редакции Указа Президента Республики Узбекистан от 25 октября 2024 года № УП-168)</div></div><div class="ACT_TEXT lx_elem" onmousemove="lx_mo(event,5306146)"><div class="lx_elem2"><div class="lx_elem3"><span onclick="lx_sf(5306146)"><img src="/img/cmt.svg" />Hujjatga taklif yuborish</span><span onclick="lx_pa(5306146)"><img src="/img/vlm.svg" />Audioni tinglash</span><span onclick="lx_cl(5306146)"><img src="/img/lnk.svg" />Hujjat elementidan havola olish</span></div></div><div name="5306146" id="5306146">33. Организация охраны особо важных и категорированных объектов осуществляется в соответствии с решениями Президента Республики Узбекистан и Кабинета Министров.</div></div><div class="ACT_TEXT lx_elem" onmousemove="lx_mo(event,5306149)"><div class="lx_elem2"><div class="lx_elem3"><span onclick="lx_sf(5306149)"><img src="/img/cmt.svg" />Hujjatga taklif yuborish</span><span onclick="lx_pa(5306149)"><img src="/img/vlm.svg" />Audioni tinglash</span><span onclick="lx_cl(5306149)"><img src="/img/lnk.svg" />Hujjat elementidan havola olish</span></div></div><div name="5306149" id="5306149">34. В целях обеспечения общедоступности услуг, оказываемых технической охраной, Главному управлению охраны разрешается оказание услуг со снижением действующих тарифов в процентном соотношении. При этом объекты классифицируются на отдельные группы (учитывая социальное значение, размер и количество хранящихся материального-товарных ценностей и другое). Порядок классификации объектов устанавливается начальником Главного управления охраны. </div></div><div class="ACT_TEXT lx_elem" onmousemove="lx_mo(event,5306154)"><div class="lx_elem2"><div class="lx_elem3"><span onclick="lx_sf(5306154)"><img src="/img/cmt.svg" />Hujjatga taklif yuborish</span><span onclick="lx_pa(5306154)"><img src="/img/vlm.svg" />Audioni tinglash</span><span onclick="lx_cl(5306154)"><img src="/img/lnk.svg" />Hujjat elementidan havola olish</span></div></div><div name="5306154" id="5306154">35. Деятельность подразделений Главного управления охраны оценивается по следующим основным нормативам и критериям:</div></div><div class="ACT_TEXT lx_elem" onmousemove="lx_mo(event,5306161)"><div class="lx_elem2"><div class="lx_elem3"><span onclick="lx_sf(5306161)"><img src="/img/cmt.svg" />Hujjatga taklif yuborish</span><span onclick="lx_pa(5306161)"><img src="/img/vlm.svg" />Audioni tinglash</span><span onclick="lx_cl(5306161)"><img src="/img/lnk.svg" />Hujjat elementidan havola olish</span></div></div><div name="5306161" id="5306161">эффективность организации деятельности по охране объектов, качество услуг, оказываемых физическим и юридическим лицам, соблюдение договорных обязательств;</div></div><div class="ACT_TEXT lx_elem" onmousemove="lx_mo(event,5306165)"><div class="lx_elem2"><div class="lx_elem3"><span onclick="lx_sf(5306165)"><img src="/img/cmt.svg" />Hujjatga taklif yuborish</span><span onclick="lx_pa(5306165)"><img src="/img/vlm.svg" />Audioni tinglash</span><span onclick="lx_cl(5306165)"><img src="/img/lnk.svg" />Hujjat elementidan havola olish</span></div></div><div name="5306165" id="5306165">внедрение современных информационно-коммуникационных технологий (средств) охраны и качество оказываемого технического обслуживания;</div></div><div class="ACT_TEXT lx_elem" onmousemove="lx_mo(event,5306172)"><div class="lx_elem2"><div class="lx_elem3"><span onclick="lx_sf(5306172)"><img src="/img/cmt.svg" />Hujjatga taklif yuborish</span><span onclick="lx_pa(5306172)"><img src="/img/vlm.svg" />Audioni tinglash</span><span onclick="lx_cl(5306172)"><img src="/img/lnk.svg" />Hujjat elementidan havola olish</span></div></div><div name="5306172" id="5306172">расширение видов оказываемых услуг, увеличение количества охраняемых объектов и жилья граждан;</div></div><div class="ACT_TEXT lx_elem" onmousemove="lx_mo(event,5306174)"><div class="lx_elem2"><div class="lx_elem3"><span onclick="lx_sf(5306174)"><img src="/img/cmt.svg" />Hujjatga taklif yuborish</span><span onclick="lx_pa(5306174)"><img src="/img/vlm.svg" />Audioni tinglash</span><span onclick="lx_cl(5306174)"><img src="/img/lnk.svg" />Hujjat elementidan havola olish</span></div></div><div name="5306174" id="5306174">своевременное и качественное проведение контрольных проверок ведомственных подразделений охраны;</div></div><div class="ACT_TEXT lx_elem" onmousemove="lx_mo(event,5306176)"><div class="lx_elem2"><div class="lx_elem3"><span onclick="lx_sf(5306176)"><img src="/img/cmt.svg" />Hujjatga taklif yuborish</span><span onclick="lx_pa(5306176)"><img src="/img/vlm.svg" />Audioni tinglash</span><span onclick="lx_cl(5306176)"><img src="/img/lnk.svg" />Hujjat elementidan havola olish</span></div></div><div name="5306176" id="5306176">состояние боеготовности подразделений, качество ученых тренировок и занятий;</div></div><div class="ACT_TEXT lx_elem" onmousemove="lx_mo(event,5306179)"><div class="lx_elem2"><div class="lx_elem3"><span onclick="lx_sf(5306179)"><img src="/img/cmt.svg" />Hujjatga taklif yuborish</span><span onclick="lx_pa(5306179)"><img src="/img/vlm.svg" />Audioni tinglash</span><span onclick="lx_cl(5306179)"><img src="/img/lnk.svg" />Hujjat elementidan havola olish</span></div></div><div name="5306179" id="5306179">качество профессиональной подготовки и морально-психологическое состояние личного состава, уровень соблюдения дисциплины и законности в подразделениях Главного управления охраны.</div></div><div class="ACT_TEXT lx_elem" onmousemove="lx_mo(event,5306187)"><div class="lx_elem2"><div class="lx_elem3"><span onclick="lx_sf(5306187)"><img src="/img/cmt.svg" />Hujjatga taklif yuborish</span><span onclick="lx_pa(5306187)"><img src="/img/vlm.svg" />Audioni tinglash</span><span onclick="lx_cl(5306187)"><img src="/img/lnk.svg" />Hujjat elementidan havola olish</span></div></div><div name="5306187" id="5306187">36. Сотрудник, рабочий и служащий Главного управления охраны являются представителями государственного органа и находятся под защитой государства.</div></div><div class="ACT_TEXT lx_elem" onmousemove="lx_mo(event,5306189)"><div class="lx_elem2"><div class="lx_elem3"><span onclick="lx_sf(5306189)"><img src="/img/cmt.svg" />Hujjatga taklif yuborish</span><span onclick="lx_pa(5306189)"><img src="/img/vlm.svg" />Audioni tinglash</span><span onclick="lx_cl(5306189)"><img src="/img/lnk.svg" />Hujjat elementidan havola olish</span></div></div><div name="5306189" id="5306189">Сотрудник, рабочий и служащий Главного управления охраны в процессе исполнения служебных обязанностей непосредственно или прямо подчиняются начальнику (командиру). Только указанные лица имеют право освободить их от наряда или заменить его.</div></div><div class="ACT_TEXT lx_elem" onmousemove="lx_mo(event,5306193)"><div class="lx_elem2"><div class="lx_elem3"><span onclick="lx_sf(5306193)"><img src="/img/cmt.svg" />Hujjatga taklif yuborish</span><span onclick="lx_pa(5306193)"><img src="/img/vlm.svg" />Audioni tinglash</span><span onclick="lx_cl(5306193)"><img src="/img/lnk.svg" />Hujjat elementidan havola olish</span></div></div><div name="5306193" id="5306193">Никто не имеет права вмешиваться в законную деятельность сотрудника (служащего) Главного управления охраны за исключением лиц, непосредственно уполномоченных законом, а также принуждать его к выполнению обязанностей, не свойственных Главному управлению охраны.</div></div><div class="ACT_TEXT lx_elem" onmousemove="lx_mo(event,5306198)"><div class="lx_elem2"><div class="lx_elem3"><span onclick="lx_sf(5306198)"><img src="/img/cmt.svg" />Hujjatga taklif yuborish</span><span onclick="lx_pa(5306198)"><img src="/img/vlm.svg" />Audioni tinglash</span><span onclick="lx_cl(5306198)"><img src="/img/lnk.svg" />Hujjat elementidan havola olish</span></div></div><div name="5306198" id="5306198">37. Сотрудник (служащий), несущий службу, при получении противоречащего закону приказа или распоряжения имеет право отказать в его исполнении и в установленном порядке обязан доложить об этом начальнику (командиру).</div></div><div class="ACT_TEXT lx_elem" onmousemove="lx_mo(event,5306204)"><div class="lx_elem2"><div class="lx_elem3"><span onclick="lx_sf(5306204)"><img src="/img/cmt.svg" />Hujjatga taklif yuborish</span><span onclick="lx_pa(5306204)"><img src="/img/vlm.svg" />Audioni tinglash</span><span onclick="lx_cl(5306204)"><img src="/img/lnk.svg" />Hujjat elementidan havola olish</span></div></div><div name="5306204" id="5306204">38. Личный состав Главного управления охраны используется исключительно для исполнения задач, связанных с охранной деятельностью (на основании договоров). В соответствии с приказом командующего Национальной гвардией личный состав может быть привлечен к обеспечению общественной безопасности и охране общественного порядка.</div></div><div class="ACT_TEXT lx_elem" onmousemove="lx_mo(event,5306209)"><div class="lx_elem2"><div class="lx_elem3"><span onclick="lx_sf(5306209)"><img src="/img/cmt.svg" />Hujjatga taklif yuborish</span><span onclick="lx_pa(5306209)"><img src="/img/vlm.svg" />Audioni tinglash</span><span onclick="lx_cl(5306209)"><img src="/img/lnk.svg" />Hujjat elementidan havola olish</span></div></div><div name="5306209" id="5306209">39. Личный состав Главного управления охраны один раз в год проходит специальную подготовку, в том числе проверку на профессиональную пригодность к действиям в условиях, связанных с использованием физической силы, применением специальных средств и огнестрельного оружия.</div></div><div class="BY_DEFAULT lx_elem" onmousemove="lx_mo(event,6371810)"><div class="lx_elem2"><div class="lx_elem3"><span onclick="lx_sf(6371810)"><img src="/img/cmt.svg" />Hujjatga taklif yuborish</span><span onclick="lx_pa(6371810)"><img src="/img/vlm.svg" />Audioni tinglash</span><span onclick="lx_cl(6371810)"><img src="/img/lnk.svg" />Hujjat elementidan havola olish</span></div></div><div name="6371810" id="6371810"></div></div><div class="ACT_TEXT lx_elem" onmousemove="lx_mo(event,6371819)"><div class="lx_elem2"><div class="lx_elem3"><span onclick="lx_sf(6371819)"><img src="/img/cmt.svg" />Hujjatga taklif yuborish</span><span onclick="lx_pa(6371819)"><img src="/img/vlm.svg" />Audioni tinglash</span><span onclick="lx_cl(6371819)"><img src="/img/lnk.svg" />Hujjat elementidan havola olish</span></div></div><div name="6371819" id="6371819">40. Главное управление охраны имеет право вносить должностным лицам представления, направленные на устранение недостатков в инженерной и технической прочности объектов, обеспечение безопасности граждан, исполнение договорных обязательств, обеспечение сохранности материальных ценностей и безопасности труда сотрудников, рабочих и служащих службы охраны. В установленном порядке вносит официальное предупреждение, а также предупредительное письмо лицам, склонным к совершению правонарушений.</div></div><div class="CHANGES_ORIGINS lx_no_select"><label id="s1104"></label><div name="6371820" id="6371820">(пункта 40 в редакции <a href="/uz/docs/6365152?ONDATE=21.01.2023 00#6368451">постановления</a> Президента Республики Узбекистан от 20 января 2023 года № ПП-11 — Национальная база данных законодательства, 21.01.2023 г., № 07/23/11/0045)</div></div><div class="ACT_TEXT lx_elem" onmousemove="lx_mo(event,5306213)"><div class="lx_elem2"><div class="lx_elem3"><span onclick="lx_sf(5306213)"><img src="/img/cmt.svg" />Hujjatga taklif yuborish</span><span onclick="lx_pa(5306213)"><img src="/img/vlm.svg" />Audioni tinglash</span><span onclick="lx_cl(5306213)"><img src="/img/lnk.svg" />Hujjat elementidan havola olish</span></div></div><div name="5306213" id="5306213">41. За противоправное действие или бездействие, а также ненадлежащее исполнение своих служебных обязанностей сотрудники, рабочие и служащие Главного управления охраны несут ответственность в соответствии с законодательством.</div></div><div class="COMMENT lx_no_select" style="display:none"><label id="s527"></label><div class="COMMENTLEXUZ"><img src="/image/favicon.gif" /> Комментарий LexUz</div><div name="6948521" id="6948521">См.: <a href="/uz/docs/111457#156449">главу XV</a> особенной части Уголовного кодекса.</div></div><div class="ACT_TEXT lx_elem" onmousemove="lx_mo(event,5306215)"><div class="lx_elem2"><div class="lx_elem3"><span onclick="lx_sf(5306215)"><img src="/img/cmt.svg" />Hujjatga taklif yuborish</span><span onclick="lx_pa(5306215)"><img src="/img/vlm.svg" />Audioni tinglash</span><span onclick="lx_cl(5306215)"><img src="/img/lnk.svg" />Hujjat elementidan havola olish</span></div></div><div name="5306215" id="5306215">42. Главное управление охраны при ведении хозяйственной деятельности (оперативном управлении) по своим обязательствам отвечает всем своим имуществом, по исполнению своих обязательств является истцом и ответчиком в суде.</div></div><div class="TEXT_HEADER_DEFAULT lx_elem" onmousemove="lx_mo(event,5306216)"><div class="lx_elem2"><div class="lx_elem3"><span onclick="lx_sf(5306216)"><img src="/img/cmt.svg" />Hujjatga taklif yuborish</span><span onclick="lx_pa(5306216)"><img src="/img/vlm.svg" />Audioni tinglash</span><span onclick="lx_cl(5306216)"><img src="/img/lnk.svg" />Hujjat elementidan havola olish</span></div></div><div name="5306216" id="5306216">Глава 6. Проведение и координация инспекторских контрольных проверок в подразделениях ведомственной охраны юридических лиц</div></div><div class="ACT_TEXT lx_elem" onmousemove="lx_mo(event,5306218)"><div class="lx_elem2"><div class="lx_elem3"><span onclick="lx_sf(5306218)"><img src="/img/cmt.svg" />Hujjatga taklif yuborish</span><span onclick="lx_pa(5306218)"><img src="/img/vlm.svg" />Audioni tinglash</span><span onclick="lx_cl(5306218)"><img src="/img/lnk.svg" />Hujjat elementidan havola olish</span></div></div><div name="5306218" id="5306218">43. Инспекторские контрольные проверки проводятся в целях обеспечения осуществления единой политики по защите и обеспечению неприкосновенности имущества юридических и физических лиц, а также профилактики правонарушений на объектах, охраняемых подразделениями ведомственной охраны.</div></div><div class="BY_DEFAULT lx_elem" onmousemove="lx_mo(event,5306221)"><div class="lx_elem2"><div class="lx_elem3"><span onclick="lx_sf(5306221)"><img src="/img/cmt.svg" />Hujjatga taklif yuborish</span><span onclick="lx_pa(5306221)"><img src="/img/vlm.svg" />Audioni tinglash</span><span onclick="lx_cl(5306221)"><img src="/img/lnk.svg" />Hujjat elementidan havola olish</span></div></div><div name="5306221" id="5306221"></div></div><div class="BY_DEFAULT lx_elem" onmousemove="lx_mo(event,7219480)"><div class="lx_elem2"><div class="lx_elem3"><span onclick="lx_sf(7219480)"><img src="/img/cmt.svg" />Hujjatga taklif yuborish</span><span onclick="lx_pa(7219480)"><img src="/img/vlm.svg" />Audioni tinglash</span><span onclick="lx_cl(7219480)"><img src="/img/lnk.svg" />Hujjat elementidan havola olish</span></div></div><div name="7219480" id="7219480"></div></div><div class="ACT_TEXT lx_elem" onmousemove="lx_mo(event,7219481)"><div class="lx_elem2"><div class="lx_elem3"><span onclick="lx_sf(7219481)"><img src="/img/cmt.svg" />Hujjatga taklif yuborish</span><span onclick="lx_pa(7219481)"><img src="/img/vlm.svg" />Audioni tinglash</span><span onclick="lx_cl(7219481)"><img src="/img/lnk.svg" />Hujjat elementidan havola olish</span></div></div><div name="7219481" id="7219481">44. Инспекторские контрольные проверки объектов (за исключением Государственной службы безопасности Президента Республики Узбекистан, Национальной гвардии, Министерства обороны, Службы государственной безопасности, Министерства внутренних дел, Генеральной прокуратуры, Министерства по чрезвычайным ситуациям, подчиненных им юридических лиц и охраняемых ими объектов), министерств и ведомств проводятся на основании плана один раз в два года.</div></div><div class="CHANGES_ORIGINS lx_no_select"><label id="s1104"></label><div name="7219482" id="7219482">(абзац первый пункта 44 в редакции Указа Президента Республики Узбекистан от 25 октября 2024 года № УП-168)</div></div><div class="ACT_TEXT lx_elem" onmousemove="lx_mo(event,5306224)"><div class="lx_elem2"><div class="lx_elem3"><span onclick="lx_sf(5306224)"><img src="/img/cmt.svg" />Hujjatga taklif yuborish</span><span onclick="lx_pa(5306224)"><img src="/img/vlm.svg" />Audioni tinglash</span><span onclick="lx_cl(5306224)"><img src="/img/lnk.svg" />Hujjat elementidan havola olish</span></div></div><div name="5306224" id="5306224">Допускается проведение инспекторских контрольных проверок по инициативе физических и юридических лиц на принадлежащих им объектах на договорной основе.</div></div><div class="ACT_TEXT lx_elem" onmousemove="lx_mo(event,5306225)"><div class="lx_elem2"><div class="lx_elem3"><span onclick="lx_sf(5306225)"><img src="/img/cmt.svg" />Hujjatga taklif yuborish</span><span onclick="lx_pa(5306225)"><img src="/img/vlm.svg" />Audioni tinglash</span><span onclick="lx_cl(5306225)"><img src="/img/lnk.svg" />Hujjat elementidan havola olish</span></div></div><div name="5306225" id="5306225">45. Инспекторские контрольные проверки проводятся с участием руководителей подразделений охраны объекта и представителей администрации объекта с привлечением представителей Министерства по чрезвычайным ситуациям, органов внутренних дел и других специалистов.</div></div><div class="ACT_TEXT lx_elem" onmousemove="lx_mo(event,5306228)"><div class="lx_elem2"><div class="lx_elem3"><span onclick="lx_sf(5306228)"><img src="/img/cmt.svg" />Hujjatga taklif yuborish</span><span onclick="lx_pa(5306228)"><img src="/img/vlm.svg" />Audioni tinglash</span><span onclick="lx_cl(5306228)"><img src="/img/lnk.svg" />Hujjat elementidan havola olish</span></div></div><div name="5306228" id="5306228">46. В процессе инспекторских контрольных проверок изучается состояние организации ведомственной охраны, условий, созданных для ее сотрудников, а также оснащения объекта охранно-пожарной сигнализацией и системами видеонаблюдения.</div></div><div class="ACT_TEXT lx_elem" onmousemove="lx_mo(event,5306229)"><div class="lx_elem2"><div class="lx_elem3"><span onclick="lx_sf(5306229)"><img src="/img/cmt.svg" />Hujjatga taklif yuborish</span><span onclick="lx_pa(5306229)"><img src="/img/vlm.svg" />Audioni tinglash</span><span onclick="lx_cl(5306229)"><img src="/img/lnk.svg" />Hujjat elementidan havola olish</span></div></div><div name="5306229" id="5306229">Инспекторские контрольные проверки и координация деятельности подразделений ведомственной охраны могут быть изучены и другие вопросы по организации охраны и обеспечению безопасности объекта.</div></div><div class="ACT_TEXT lx_elem" onmousemove="lx_mo(event,5306231)"><div class="lx_elem2"><div class="lx_elem3"><span onclick="lx_sf(5306231)"><img src="/img/cmt.svg" />Hujjatga taklif yuborish</span><span onclick="lx_pa(5306231)"><img src="/img/vlm.svg" />Audioni tinglash</span><span onclick="lx_cl(5306231)"><img src="/img/lnk.svg" />Hujjat elementidan havola olish</span></div></div><div name="5306231" id="5306231">47. По итогам контрольных проверок составляется акт, который подписывается представителями, принявшими участие в контрольной проверке. Акт утверждается администрацией объекта и представителем Главного управления охраны.</div></div><div class="ACT_TEXT lx_elem" onmousemove="lx_mo(event,5306233)"><div class="lx_elem2"><div class="lx_elem3"><span onclick="lx_sf(5306233)"><img src="/img/cmt.svg" />Hujjatga taklif yuborish</span><span onclick="lx_pa(5306233)"><img src="/img/vlm.svg" />Audioni tinglash</span><span onclick="lx_cl(5306233)"><img src="/img/lnk.svg" />Hujjat elementidan havola olish</span></div></div><div name="5306233" id="5306233">48. Главное управление охраны в установленное время организует в порядке контроля инспекторскую проверку.</div></div><div class="BY_DEFAULT lx_elem" onmousemove="lx_mo(event,7219483)"><div class="lx_elem2"><div class="lx_elem3"><span onclick="lx_sf(7219483)"><img src="/img/cmt.svg" />Hujjatga taklif yuborish</span><span onclick="lx_pa(7219483)"><img src="/img/vlm.svg" />Audioni tinglash</span><span onclick="lx_cl(7219483)"><img src="/img/lnk.svg" />Hujjat elementidan havola olish</span></div></div><div name="7219483" id="7219483"></div></div><div class="ACT_TEXT lx_elem" onmousemove="lx_mo(event,7219484)"><div class="lx_elem2"><div class="lx_elem3"><span onclick="lx_sf(7219484)"><img src="/img/cmt.svg" />Hujjatga taklif yuborish</span><span onclick="lx_pa(7219484)"><img src="/img/vlm.svg" />Audioni tinglash</span><span onclick="lx_cl(7219484)"><img src="/img/lnk.svg" />Hujjat elementidan havola olish</span></div></div><div name="7219484" id="7219484">Обобщенная информация по результатам проведенных инспекторских контрольных проверок вместе с предложениями вносится в министерства и ведомства, где они проводились.</div></div><div class="CHANGES_ORIGINS lx_no_select"><label id="s1104"></label><div name="7219485" id="7219485">(абзац второй пункта 48 в редакции Указа Президента Республики Узбекистан от 25 октября 2024 года № УП-168)</div></div><div class="ACT_TEXT lx_elem" onmousemove="lx_mo(event,5306237)"><div class="lx_elem2"><div class="lx_elem3"><span onclick="lx_sf(5306237)"><img src="/img/cmt.svg" />Hujjatga taklif yuborish</span><span onclick="lx_pa(5306237)"><img src="/img/vlm.svg" />Audioni tinglash</span><span onclick="lx_cl(5306237)"><img src="/img/lnk.svg" />Hujjat elementidan havola olish</span></div></div><div name="5306237" id="5306237">49. Планирование и порядок проведения инспекторских контрольных проверок устанавливаются приказом командующего Национальной гвардией.</div></div><div class="TEXT_HEADER_DEFAULT lx_elem" onmousemove="lx_mo(event,5306238)"><div class="lx_elem2"><div class="lx_elem3"><span onclick="lx_sf(5306238)"><img src="/img/cmt.svg" />Hujjatga taklif yuborish</span><span onclick="lx_pa(5306238)"><img src="/img/vlm.svg" />Audioni tinglash</span><span onclick="lx_cl(5306238)"><img src="/img/lnk.svg" />Hujjat elementidan havola olish</span></div></div><div name="5306238" id="5306238">Глава 7. Финансовое, материально-техническое обеспечение и социальная защита сотрудников Главного управления охраны</div></div><div class="ACT_TEXT lx_elem" onmousemove="lx_mo(event,5306239)"><div class="lx_elem2"><div class="lx_elem3"><span onclick="lx_sf(5306239)"><img src="/img/cmt.svg" />Hujjatga taklif yuborish</span><span onclick="lx_pa(5306239)"><img src="/img/vlm.svg" />Audioni tinglash</span><span onclick="lx_cl(5306239)"><img src="/img/lnk.svg" />Hujjat elementidan havola olish</span></div></div><div name="5306239" id="5306239">50. Сотрудники Главного управления охраны, члены их семей, а также уволенные в запас или отставку обслуживаются медицинскими учреждениями органов внутренних дел, а также поликлиниками, больницами, санаториями, зонами отдыха, дошкольными образовательными учреждениями, находящимися в ведении охраняемых объектов.</div></div><div class="ACT_TEXT lx_elem" onmousemove="lx_mo(event,5306240)"><div class="lx_elem2"><div class="lx_elem3"><span onclick="lx_sf(5306240)"><img src="/img/cmt.svg" />Hujjatga taklif yuborish</span><span onclick="lx_pa(5306240)"><img src="/img/vlm.svg" />Audioni tinglash</span><span onclick="lx_cl(5306240)"><img src="/img/lnk.svg" />Hujjat elementidan havola olish</span></div></div><div name="5306240" id="5306240">51. Сотрудники Главного управления охраны, признанные нуждающимися в жилье и в улучшении жилищных условий, в установленном порядке имеют право на получение жилой площади.</div></div><div class="COMMENT lx_no_select" style="display:none"><label id="s527"></label><div class="COMMENTLEXUZ"><img src="/image/favicon.gif" /> Комментарий LexUz</div><div name="6948519" id="6948519">Қаранг: Вазирлар Маҳкамасининг 2024 йил 11 мартдаги 124-сон қарори билан тасдиқланган Давлат уй-жой фондидан фойдаланиш ва уни тасарруф этиш тартиби тўғрисидаги <a href="/uz/docs/6835332#6838810">низом</a>.</div></div><div class="ACT_TEXT lx_elem" onmousemove="lx_mo(event,5306243)"><div class="lx_elem2"><div class="lx_elem3"><span onclick="lx_sf(5306243)"><img src="/img/cmt.svg" />Hujjatga taklif yuborish</span><span onclick="lx_pa(5306243)"><img src="/img/vlm.svg" />Audioni tinglash</span><span onclick="lx_cl(5306243)"><img src="/img/lnk.svg" />Hujjat elementidan havola olish</span></div></div><div name="5306243" id="5306243">Главное управление охраны вправе иметь свой жилищный фонд.</div></div><div class="ACT_TEXT lx_elem" onmousemove="lx_mo(event,5306244)"><div class="lx_elem2"><div class="lx_elem3"><span onclick="lx_sf(5306244)"><img src="/img/cmt.svg" />Hujjatga taklif yuborish</span><span onclick="lx_pa(5306244)"><img src="/img/vlm.svg" />Audioni tinglash</span><span onclick="lx_cl(5306244)"><img src="/img/lnk.svg" />Hujjat elementidan havola olish</span></div></div><div name="5306244" id="5306244">52. Сотрудникам Главного управления охраны в период прохождения службы в установленном порядке может предоставляться жилье за счет:</div></div><div class="ACT_TEXT lx_elem" onmousemove="lx_mo(event,5306245)"><div class="lx_elem2"><div class="lx_elem3"><span onclick="lx_sf(5306245)"><img src="/img/cmt.svg" />Hujjatga taklif yuborish</span><span onclick="lx_pa(5306245)"><img src="/img/vlm.svg" />Audioni tinglash</span><span onclick="lx_cl(5306245)"><img src="/img/lnk.svg" />Hujjat elementidan havola olish</span></div></div><div name="5306245" id="5306245">органов государственной власти на местах;</div></div><div class="ACT_TEXT lx_elem" onmousemove="lx_mo(event,5306246)"><div class="lx_elem2"><div class="lx_elem3"><span onclick="lx_sf(5306246)"><img src="/img/cmt.svg" />Hujjatga taklif yuborish</span><span onclick="lx_pa(5306246)"><img src="/img/vlm.svg" />Audioni tinglash</span><span onclick="lx_cl(5306246)"><img src="/img/lnk.svg" />Hujjat elementidan havola olish</span></div></div><div name="5306246" id="5306246">организаций, объекты и имущество которых охраняются на общих основаниях с их сотрудниками и служащими;</div></div><div class="ACT_TEXT lx_elem" onmousemove="lx_mo(event,5306249)"><div class="lx_elem2"><div class="lx_elem3"><span onclick="lx_sf(5306249)"><img src="/img/cmt.svg" />Hujjatga taklif yuborish</span><span onclick="lx_pa(5306249)"><img src="/img/vlm.svg" />Audioni tinglash</span><span onclick="lx_cl(5306249)"><img src="/img/lnk.svg" />Hujjat elementidan havola olish</span></div></div><div name="5306249" id="5306249">Национальной гвардии;</div></div><div class="ACT_TEXT lx_elem" onmousemove="lx_mo(event,5306253)"><div class="lx_elem2"><div class="lx_elem3"><span onclick="lx_sf(5306253)"><img src="/img/cmt.svg" />Hujjatga taklif yuborish</span><span onclick="lx_pa(5306253)"><img src="/img/vlm.svg" />Audioni tinglash</span><span onclick="lx_cl(5306253)"><img src="/img/lnk.svg" />Hujjat elementidan havola olish</span></div></div><div name="5306253" id="5306253">жилищного фонда, построенного на собственные средства Главного управления охраны.</div></div><div class="ACT_TEXT lx_elem" onmousemove="lx_mo(event,5306254)"><div class="lx_elem2"><div class="lx_elem3"><span onclick="lx_sf(5306254)"><img src="/img/cmt.svg" />Hujjatga taklif yuborish</span><span onclick="lx_pa(5306254)"><img src="/img/vlm.svg" />Audioni tinglash</span><span onclick="lx_cl(5306254)"><img src="/img/lnk.svg" />Hujjat elementidan havola olish</span></div></div><div name="5306254" id="5306254">Организации, имеющие общежития, предоставляют жилое помещение сотрудникам Главного управления охраны на договорной основе.</div></div><div class="ACT_TEXT lx_elem" onmousemove="lx_mo(event,5306255)"><div class="lx_elem2"><div class="lx_elem3"><span onclick="lx_sf(5306255)"><img src="/img/cmt.svg" />Hujjatga taklif yuborish</span><span onclick="lx_pa(5306255)"><img src="/img/vlm.svg" />Audioni tinglash</span><span onclick="lx_cl(5306255)"><img src="/img/lnk.svg" />Hujjat elementidan havola olish</span></div></div><div name="5306255" id="5306255">53. Главное управление охраны за счет собственных средств может в установленном порядке заказать проектирование и строительство служебных зданий, а также принимать участие в их долевом строительстве.</div></div><div class="ACT_TEXT lx_elem" onmousemove="lx_mo(event,5306256)"><div class="lx_elem2"><div class="lx_elem3"><span onclick="lx_sf(5306256)"><img src="/img/cmt.svg" />Hujjatga taklif yuborish</span><span onclick="lx_pa(5306256)"><img src="/img/vlm.svg" />Audioni tinglash</span><span onclick="lx_cl(5306256)"><img src="/img/lnk.svg" />Hujjat elementidan havola olish</span></div></div><div name="5306256" id="5306256">54. Администрациями охраняемых объектов выделяются материально-технические средства, оружие, служебные помещения для непосредственного обеспечения охраны объектов.</div></div><div class="ACT_TEXT lx_elem" onmousemove="lx_mo(event,5306258)"><div class="lx_elem2"><div class="lx_elem3"><span onclick="lx_sf(5306258)"><img src="/img/cmt.svg" />Hujjatga taklif yuborish</span><span onclick="lx_pa(5306258)"><img src="/img/vlm.svg" />Audioni tinglash</span><span onclick="lx_cl(5306258)"><img src="/img/lnk.svg" />Hujjat elementidan havola olish</span></div></div><div name="5306258" id="5306258">55. Сотрудники, рабочие и служащие Главного управления охраны, несущие службу на объектах с вредными для здоровья условиями труда, пользуются всеми льготами и преимуществами, предусмотренными для рабочих и служащих данных охраняемых объектов.</div></div><div class="ACT_TEXT lx_elem" onmousemove="lx_mo(event,5306259)"><div class="lx_elem2"><div class="lx_elem3"><span onclick="lx_sf(5306259)"><img src="/img/cmt.svg" />Hujjatga taklif yuborish</span><span onclick="lx_pa(5306259)"><img src="/img/vlm.svg" />Audioni tinglash</span><span onclick="lx_cl(5306259)"><img src="/img/lnk.svg" />Hujjat elementidan havola olish</span></div></div><div name="5306259" id="5306259">Администрация охраняемых объектов может поощрять сотрудников, рабочих и служащих Главного управления охраны, добросовестно выполняющих свои обязанности, а также проводить ремонт зданий и сооружений, автотранспортных средств и осуществлять другие материальные затраты.</div></div><div class="ACT_TEXT lx_elem" onmousemove="lx_mo(event,5306260)"><div class="lx_elem2"><div class="lx_elem3"><span onclick="lx_sf(5306260)"><img src="/img/cmt.svg" />Hujjatga taklif yuborish</span><span onclick="lx_pa(5306260)"><img src="/img/vlm.svg" />Audioni tinglash</span><span onclick="lx_cl(5306260)"><img src="/img/lnk.svg" />Hujjat elementidan havola olish</span></div></div><div name="5306260" id="5306260">56. Сотрудники, рабочие и служащие Главного управления охраны обеспечиваются бесплатной форменной одеждой. Нормы вещевого довольствия, а также правила ношения форменной одежды устанавливаются командующим Национальной гвардией.</div></div><div class="ACT_TEXT lx_elem" onmousemove="lx_mo(event,5306261)"><div class="lx_elem2"><div class="lx_elem3"><span onclick="lx_sf(5306261)"><img src="/img/cmt.svg" />Hujjatga taklif yuborish</span><span onclick="lx_pa(5306261)"><img src="/img/vlm.svg" />Audioni tinglash</span><span onclick="lx_cl(5306261)"><img src="/img/lnk.svg" />Hujjat elementidan havola olish</span></div></div><div name="5306261" id="5306261">57. Сотрудники Главного управления охраны обеспечиваются продовольственным, денежным, вещевым довольствием, пенсией и медицинским обслуживанием, а также пользуются другими социальными гарантиями и льготами, определенными законодательством Республики Узбекистан.</div></div><div class="ACT_TEXT lx_elem" onmousemove="lx_mo(event,5306262)"><div class="lx_elem2"><div class="lx_elem3"><span onclick="lx_sf(5306262)"><img src="/img/cmt.svg" />Hujjatga taklif yuborish</span><span onclick="lx_pa(5306262)"><img src="/img/vlm.svg" />Audioni tinglash</span><span onclick="lx_cl(5306262)"><img src="/img/lnk.svg" />Hujjat elementidan havola olish</span></div></div><div name="5306262" id="5306262">Обеспечение санаторно-курортного лечения в санаториях сотрудников Главного управления охраны и членов их семей определяется в соответствии с законодательством.</div></div><div class="COMMENT lx_no_select" style="display:none"><label id="s527"></label><div class="COMMENTLEXUZ"><img src="/image/favicon.gif" /> Комментарий LexUz</div><div name="6948520" id="6948520">См.: <a href="/uz/docs/6093400">постановление</a> Кабинета Министров от 4 июля 2022 года № 354 «О регулировании системы социальной защиты личного состава органов внутренних дел и Национальной гвардии Республики Узбекистан и членов их семей».</div></div><div class="ACT_TEXT lx_elem" onmousemove="lx_mo(event,5306263)"><div class="lx_elem2"><div class="lx_elem3"><span onclick="lx_sf(5306263)"><img src="/img/cmt.svg" />Hujjatga taklif yuborish</span><span onclick="lx_pa(5306263)"><img src="/img/vlm.svg" />Audioni tinglash</span><span onclick="lx_cl(5306263)"><img src="/img/lnk.svg" />Hujjat elementidan havola olish</span></div></div><div name="5306263" id="5306263">58. В рамках формируемого фонда денежного довольствия Главного управления охраны:</div></div><div class="ACT_TEXT lx_elem" onmousemove="lx_mo(event,5306265)"><div class="lx_elem2"><div class="lx_elem3"><span onclick="lx_sf(5306265)"><img src="/img/cmt.svg" />Hujjatga taklif yuborish</span><span onclick="lx_pa(5306265)"><img src="/img/vlm.svg" />Audioni tinglash</span><span onclick="lx_cl(5306265)"><img src="/img/lnk.svg" />Hujjat elementidan havola olish</span></div></div><div name="5306265" id="5306265">сотрудники Главного управления охраны пооуряются в двукратном размере должностных окладов и окладов по специальному званию, рабочие и служащие — в размере двухмесячного должностного оклада;</div></div><div class="ACT_TEXT lx_elem" onmousemove="lx_mo(event,5306268)"><div class="lx_elem2"><div class="lx_elem3"><span onclick="lx_sf(5306268)"><img src="/img/cmt.svg" />Hujjatga taklif yuborish</span><span onclick="lx_pa(5306268)"><img src="/img/vlm.svg" />Audioni tinglash</span><span onclick="lx_cl(5306268)"><img src="/img/lnk.svg" />Hujjat elementidan havola olish</span></div></div><div name="5306268" id="5306268">сотрудникам Главного управления охраны оказывается материальная помощь в размере должностных окладов и окладов по специальному званию, рабочим и служащим — в размере месячного должностного оклада.</div></div><div class="ACT_TEXT lx_elem" onmousemove="lx_mo(event,5306271)"><div class="lx_elem2"><div class="lx_elem3"><span onclick="lx_sf(5306271)"><img src="/img/cmt.svg" />Hujjatga taklif yuborish</span><span onclick="lx_pa(5306271)"><img src="/img/vlm.svg" />Audioni tinglash</span><span onclick="lx_cl(5306271)"><img src="/img/lnk.svg" />Hujjat elementidan havola olish</span></div></div><div name="5306271" id="5306271">59. На сотрудников, рабочих и служащих Главного управления охраны распространяется порядок формирования и использования Специального фонда материального стимулирования (в целях установления персональной надбавки и выплаты премий), установленный для работников бюджетных учреждений и организаций.</div></div><div class="ACT_TEXT lx_elem" onmousemove="lx_mo(event,5306276)"><div class="lx_elem2"><div class="lx_elem3"><span onclick="lx_sf(5306276)"><img src="/img/cmt.svg" />Hujjatga taklif yuborish</span><span onclick="lx_pa(5306276)"><img src="/img/vlm.svg" />Audioni tinglash</span><span onclick="lx_cl(5306276)"><img src="/img/lnk.svg" />Hujjat elementidan havola olish</span></div></div><div name="5306276" id="5306276">60. Сотрудникам пресс-службы Главного управления охраны может выплачиваться ежемесячная надбавка в размере не менее 50 процентов фонда оплаты труда независимо от иных выплат.</div></div><div class="ACT_TEXT lx_elem" onmousemove="lx_mo(event,5306279)"><div class="lx_elem2"><div class="lx_elem3"><span onclick="lx_sf(5306279)"><img src="/img/cmt.svg" />Hujjatga taklif yuborish</span><span onclick="lx_pa(5306279)"><img src="/img/vlm.svg" />Audioni tinglash</span><span onclick="lx_cl(5306279)"><img src="/img/lnk.svg" />Hujjat elementidan havola olish</span></div></div><div name="5306279" id="5306279">Сотрудникам специализированных структурных подразделений Главного управления охраны, ответственных за внедрение и развитие современных информационно-коммуникационных технологий, выплачивается ежемесячная надбавка в размере не менее 100 процентов должностного оклада на основе оценки результатов деятельности по внедрению современных информационных технологий по итогам года посредством установленных критериев.</div></div><div class="TEXT_HEADER_DEFAULT lx_elem" onmousemove="lx_mo(event,5306285)"><div class="lx_elem2"><div class="lx_elem3"><span onclick="lx_sf(5306285)"><img src="/img/cmt.svg" />Hujjatga taklif yuborish</span><span onclick="lx_pa(5306285)"><img src="/img/vlm.svg" />Audioni tinglash</span><span onclick="lx_cl(5306285)"><img src="/img/lnk.svg" />Hujjat elementidan havola olish</span></div></div><div name="5306285" id="5306285">Глава 8. Заключительные положения</div></div><div class="ACT_TEXT lx_elem" onmousemove="lx_mo(event,5306288)"><div class="lx_elem2"><div class="lx_elem3"><span onclick="lx_sf(5306288)"><img src="/img/cmt.svg" />Hujjatga taklif yuborish</span><span onclick="lx_pa(5306288)"><img src="/img/vlm.svg" />Audioni tinglash</span><span onclick="lx_cl(5306288)"><img src="/img/lnk.svg" />Hujjat elementidan havola olish</span></div></div><div name="5306288" id="5306288">61. Часть вопросов по организации деятельности Главного управления охраны, не урегулированная настоящим Положением, может регулироваться в соответствии с законодательством Республики Узбекистан.</div></div><div class="ACT_TEXT lx_elem" onmousemove="lx_mo(event,5306292)"><div class="lx_elem2"><div class="lx_elem3"><span onclick="lx_sf(5306292)"><img src="/img/cmt.svg" />Hujjatga taklif yuborish</span><span onclick="lx_pa(5306292)"><img src="/img/vlm.svg" />Audioni tinglash</span><span onclick="lx_cl(5306292)"><img src="/img/lnk.svg" />Hujjat elementidan havola olish</span></div></div><div name="5306292" id="5306292">62. Лица, признанные виновными в нарушении требований настоящего Положения, несут ответственность в порядке, установленном законодательством.</div></div><div class="BY_DEFAULT lx_elem" onmousemove="lx_mo(event,5306301)"><div class="lx_elem2"><div class="lx_elem3"><span onclick="lx_sf(5306301)"><img src="/img/cmt.svg" />Hujjatga taklif yuborish</span><span onclick="lx_pa(5306301)"><img src="/img/vlm.svg" />Audioni tinglash</span><span onclick="lx_cl(5306301)"><img src="/img/lnk.svg" />Hujjat elementidan havola olish</span></div></div><div name="5306301" id="5306301"></div></div><div class="APPL_BANNER_LANDSCAPE_TITLE lx_elem" onmousemove="lx_mo(event,5306304)"><div class="lx_elem2"><div class="lx_elem3"><span onclick="lx_sf(5306304)"><img src="/img/cmt.svg" />Hujjatga taklif yuborish</span><span onclick="lx_pa(5306304)"><img src="/img/vlm.svg" />Audioni tinglash</span><span onclick="lx_cl(5306304)"><img src="/img/lnk.svg" />Hujjat elementidan havola olish</span></div></div><div name="5306304" id="5306304">ПРИЛОЖЕНИЕ № 3<br />к<a href="/uz/docs/5300161"> постановлению </a>Президента Республики Узбекистан от 20 февраля 2021 года № ПП-4997</div></div><div class="ACT_TITLE_APPL lx_elem" onmousemove="lx_mo(event,5306310)"><div class="lx_elem2"><div class="lx_elem3"><span onclick="lx_sf(5306310)"><img src="/img/cmt.svg" />Hujjatga taklif yuborish</span><span onclick="lx_pa(5306310)"><img src="/img/vlm.svg" />Audioni tinglash</span><span onclick="lx_cl(5306310)"><img src="/img/lnk.svg" />Hujjat elementidan havola olish</span></div></div><div name="5306310" id="5306310">Типовая организационная структура управлений охраны Республики Каракалпакстан, областей и города Ташкента Главного управления охраны Национальной гвардии Республики Узбекистан</div></div><div class="BY_DEFAULT lx_elem" onmousemove="lx_mo(event,5306311)"><div class="lx_elem2"><div class="lx_elem3"><span onclick="lx_sf(5306311)"><img src="/img/cmt.svg" />Hujjatga taklif yuborish</span><span onclick="lx_pa(5306311)"><img src="/img/vlm.svg" />Audioni tinglash</span><span onclick="lx_cl(5306311)"><img src="/img/lnk.svg" />Hujjat elementidan havola olish</span></div></div><div name="5306311" id="5306311"></div></div><div class="TEXT_CENTER lx_elem" onmousemove="lx_mo(event,5306314)"><div class="lx_elem2"><div class="lx_elem3"><span onclick="lx_sf(5306314)"><img src="/img/cmt.svg" />Hujjatga taklif yuborish</span><span onclick="lx_pa(5306314)"><img src="/img/vlm.svg" />Audioni tinglash</span><span onclick="lx_cl(5306314)"><img src="/img/lnk.svg" />Hujjat elementidan havola olish</span></div></div><div name="5306314" id="5306314"><img src="/uz/files/5306525" /></div></div><div class="BY_DEFAULT lx_elem" onmousemove="lx_mo(event,5306316)"><div class="lx_elem2"><div class="lx_elem3"><span onclick="lx_sf(5306316)"><img src="/img/cmt.svg" />Hujjatga taklif yuborish</span><span onclick="lx_pa(5306316)"><img src="/img/vlm.svg" />Audioni tinglash</span><span onclick="lx_cl(5306316)"><img src="/img/lnk.svg" />Hujjat elementidan havola olish</span></div></div><div name="5306316" id="5306316"></div></div><div class="APPL_BANNER_LANDSCAPE_TITLE lx_elem" onmousemove="lx_mo(event,5306317)"><div class="lx_elem2"><div class="lx_elem3"><span onclick="lx_sf(5306317)"><img src="/img/cmt.svg" />Hujjatga taklif yuborish</span><span onclick="lx_pa(5306317)"><img src="/img/vlm.svg" />Audioni tinglash</span><span onclick="lx_cl(5306317)"><img src="/img/lnk.svg" />Hujjat elementidan havola olish</span></div></div><div name="5306317" id="5306317">ПРИЛОЖЕНИЕ № 4<br />к<a href="/uz/docs/5300161"> постановлению </a>Президента Республики Узбекистан от 20 февраля 2021 года № ПП-4997</div></div><div class="ACT_TITLE_APPL lx_elem" onmousemove="lx_mo(event,5306318)"><div class="lx_elem2"><div class="lx_elem3"><span onclick="lx_sf(5306318)"><img src="/img/cmt.svg" />Hujjatga taklif yuborish</span><span onclick="lx_pa(5306318)"><img src="/img/vlm.svg" />Audioni tinglash</span><span onclick="lx_cl(5306318)"><img src="/img/lnk.svg" />Hujjat elementidan havola olish</span></div></div><div name="5306318" id="5306318">Типовая организационная структура районных (городских) отделов охраны</div></div><div class="BY_DEFAULT lx_elem" onmousemove="lx_mo(event,5306319)"><div class="lx_elem2"><div class="lx_elem3"><span onclick="lx_sf(5306319)"><img src="/img/cmt.svg" />Hujjatga taklif yuborish</span><span onclick="lx_pa(5306319)"><img src="/img/vlm.svg" />Audioni tinglash</span><span onclick="lx_cl(5306319)"><img src="/img/lnk.svg" />Hujjat elementidan havola olish</span></div></div><div name="5306319" id="5306319"></div></div><div class="TEXT_CENTER lx_elem" onmousemove="lx_mo(event,5306321)"><div class="lx_elem2"><div class="lx_elem3"><span onclick="lx_sf(5306321)"><img src="/img/cmt.svg" />Hujjatga taklif yuborish</span><span onclick="lx_pa(5306321)"><img src="/img/vlm.svg" />Audioni tinglash</span><span onclick="lx_cl(5306321)"><img src="/img/lnk.svg" />Hujjat elementidan havola olish</span></div></div><div name="5306321" id="5306321"><img src="/uz/files/5306534" /></div></div><div class="FOOTNOTE lx_elem" onmousemove="lx_mo(event,5306323)"><div class="lx_elem2"><div class="lx_elem3"><span onclick="lx_sf(5306323)"><img src="/img/cmt.svg" />Hujjatga taklif yuborish</span><span onclick="lx_pa(5306323)"><img src="/img/vlm.svg" />Audioni tinglash</span><span onclick="lx_cl(5306323)"><img src="/img/lnk.svg" />Hujjat elementidan havola olish</span></div></div><div name="5306323" id="5306323">Примечание: * — штатные должности вводятся с учетом дальнейшего развития службы охраны, экономической эффективности, используемых емкостей технической охраны и общей штатной численности;</div></div><div class="FOOTNOTE lx_elem" onmousemove="lx_mo(event,5306325)"><div class="lx_elem2"><div class="lx_elem3"><span onclick="lx_sf(5306325)"><img src="/img/cmt.svg" />Hujjatga taklif yuborish</span><span onclick="lx_pa(5306325)"><img src="/img/vlm.svg" />Audioni tinglash</span><span onclick="lx_cl(5306325)"><img src="/img/lnk.svg" />Hujjat elementidan havola olish</span></div></div><div name="5306325" id="5306325">** — штаты дежурных частей вводятся в случае хранения оружия и специальных средств в зданиях районных (городских) отделов охраны.</div></div><div class="FOOTNOTE lx_elem" onmousemove="lx_mo(event,5306328)"><div class="lx_elem2"><div class="lx_elem3"><span onclick="lx_sf(5306328)"><img src="/img/cmt.svg" />Hujjatga taklif yuborish</span><span onclick="lx_pa(5306328)"><img src="/img/vlm.svg" />Audioni tinglash</span><span onclick="lx_cl(5306328)"><img src="/img/lnk.svg" />Hujjat elementidan havola olish</span></div></div><div name="5306328" id="5306328">*** — вводятся в районы (города) имеющие крупные производственные предприятия.</div></div><div class="BY_DEFAULT lx_elem" onmousemove="lx_mo(event,5306350)"><div class="lx_elem2"><div class="lx_elem3"><span onclick="lx_sf(5306350)"><img src="/img/cmt.svg" />Hujjatga taklif yuborish</span><span onclick="lx_pa(5306350)"><img src="/img/vlm.svg" />Audioni tinglash</span><span onclick="lx_cl(5306350)"><img src="/img/lnk.svg" />Hujjat elementidan havola olish</span></div></div><div name="5306350" id="5306350"></div></div><div class="APPL_BANNER_LANDSCAPE_TITLE lx_elem" onmousemove="lx_mo(event,5306355)"><div class="lx_elem2"><div class="lx_elem3"><span onclick="lx_sf(5306355)"><img src="/img/cmt.svg" />Hujjatga taklif yuborish</span><span onclick="lx_pa(5306355)"><img src="/img/vlm.svg" />Audioni tinglash</span><span onclick="lx_cl(5306355)"><img src="/img/lnk.svg" />Hujjat elementidan havola olish</span></div></div><div name="5306355" id="5306355">ПРИЛОЖЕНИЕ № 6<br />к<a href="/uz/docs/5300161"> постановлению </a>Президента Республики Узбекистан от 20 февраля 2021 года № ПП-4997</div></div><div class="ACT_FORM lx_elem" onmousemove="lx_mo(event,5306362)"><div class="lx_elem2"><div class="lx_elem3"><span onclick="lx_sf(5306362)"><img src="/img/cmt.svg" />Hujjatga taklif yuborish</span><span onclick="lx_pa(5306362)"><img src="/img/vlm.svg" />Audioni tinglash</span><span onclick="lx_cl(5306362)"><img src="/img/lnk.svg" />Hujjat elementidan havola olish</span></div></div><div name="5306362" id="5306362">ПЕРЕЧЕНЬ</div></div><div class="ACT_TITLE_APPL lx_elem" onmousemove="lx_mo(event,5306366)"><div class="lx_elem2"><div class="lx_elem3"><span onclick="lx_sf(5306366)"><img src="/img/cmt.svg" />Hujjatga taklif yuborish</span><span onclick="lx_pa(5306366)"><img src="/img/vlm.svg" />Audioni tinglash</span><span onclick="lx_cl(5306366)"><img src="/img/lnk.svg" />Hujjat elementidan havola olish</span></div></div><div name="5306366" id="5306366">должностных тарифных разрядов по оплате труда рабочих и служащих Главного управления охраны Национальной гвардии Республики Узбекистан</div></div><div class="BY_DEFAULT lx_elem" onmousemove="lx_mo(event,5306367)"><div class="lx_elem2"><div class="lx_elem3"><span onclick="lx_sf(5306367)"><img src="/img/cmt.svg" />Hujjatga taklif yuborish</span><span onclick="lx_pa(5306367)"><img src="/img/vlm.svg" />Audioni tinglash</span><span onclick="lx_cl(5306367)"><img src="/img/lnk.svg" />Hujjat elementidan havola olish</span></div></div><div name="5306367" id="5306367"></div></div><div class="BY_DEFAULT lx_elem" onmousemove="lx_mo(event,5306372)"><div class="lx_elem2"><div class="lx_elem3"><span onclick="lx_sf(5306372)"><img src="/img/cmt.svg" />Hujjatga taklif yuborish</span><span onclick="lx_pa(5306372)"><img src="/img/vlm.svg" />Audioni tinglash</span><span onclick="lx_cl(5306372)"><img src="/img/lnk.svg" />Hujjat elementidan havola olish</span></div></div><div name="5306372" id="5306372"><table style="BORDER-RIGHT: medium none; BORDER-TOP: medium none; BORDER-LEFT: medium none; BORDER-BOTTOM: medium none; BORDER-COLLAPSE: collapse" cellspacing="0" cellpadding="0" width="100%" border="1">
<tbody>
<tr>
<td style="BORDER-RIGHT: black 1pt solid; PADDING-RIGHT: 2.85pt; BORDER-TOP: black 1pt solid; PADDING-LEFT: 2.85pt; BACKGROUND: white; PADDING-BOTTOM: 0cm; BORDER-LEFT: black 1pt solid; PADDING-TOP: 0cm; BORDER-BOTTOM: black 1pt solid" width="2%">
<p style="BACKGROUND: none transparent scroll repeat 0% 0%; MARGIN: 0cm 0cm 0pt 0.9pt; LINE-HEIGHT: normal" align="center"><b><span style="FONT-SIZE: 12pt; LETTER-SPACING: 0pt">№</span></b></p></td>
<td style="BORDER-RIGHT: black 1pt solid; PADDING-RIGHT: 2.85pt; BORDER-TOP: black 1pt solid; PADDING-LEFT: 2.85pt; BACKGROUND: white; PADDING-BOTTOM: 0cm; BORDER-LEFT: #ece9d8; PADDING-TOP: 0cm; BORDER-BOTTOM: black 1pt solid" width="39%">
<p style="BACKGROUND: none transparent scroll repeat 0% 0%; LINE-HEIGHT: normal" align="center"><strong><span style="FONT-SIZE: 12pt; LETTER-SPACING: 0pt">Наименования должностей</span></strong></p></td>
<td style="BORDER-RIGHT: black 1pt solid; PADDING-RIGHT: 2.85pt; BORDER-TOP: black 1pt solid; PADDING-LEFT: 2.85pt; BACKGROUND: white; PADDING-BOTTOM: 0cm; BORDER-LEFT: #ece9d8; PADDING-TOP: 0cm; BORDER-BOTTOM: black 1pt solid" width="14%">
<p style="BACKGROUND: none transparent scroll repeat 0% 0%; LINE-HEIGHT: normal; TEXT-ALIGN: center" align="center"><span style="FONT-SIZE: 12pt; LETTER-SPACING: 0pt"><strong>Тарифный разряд по ЕТС</strong></span></p></td>
<td style="BORDER-RIGHT: black 1pt solid; PADDING-RIGHT: 2.85pt; BORDER-TOP: black 1pt solid; PADDING-LEFT: 2.85pt; BACKGROUND: white; PADDING-BOTTOM: 0cm; BORDER-LEFT: #ece9d8; PADDING-TOP: 0cm; BORDER-BOTTOM: black 1pt solid" width="43%">
<p style="BACKGROUND: none transparent scroll repeat 0% 0%; LINE-HEIGHT: normal; TEXT-ALIGN: center" align="center"><a name="_Hlk42100513"><b><span style="FONT-SIZE: 12pt; LETTER-SPACING: 0pt">Применение коэффициента к должностному окладу по установленным тарифным разрядам оплаты труда по ЕТС</span></b></a></p></td></tr>
<tr>
<td style="BORDER-RIGHT: black 1pt solid; PADDING-RIGHT: 2.85pt; BORDER-TOP: #ece9d8; PADDING-LEFT: 2.85pt; BACKGROUND: white; PADDING-BOTTOM: 0cm; BORDER-LEFT: black 1pt solid; PADDING-TOP: 0cm; BORDER-BOTTOM: black 1pt solid" width="2%">
<p style="MARGIN: 0cm -6.55pt 0pt -5.4pt" align="center"><span style="COLOR: windowtext">1</span><span style="COLOR: windowtext">.</span></p></td>
<td style="BORDER-RIGHT: black 1pt solid; PADDING-RIGHT: 2.85pt; BORDER-TOP: #ece9d8; PADDING-LEFT: 2.85pt; BACKGROUND: white; PADDING-BOTTOM: 0cm; BORDER-LEFT: #ece9d8; PADDING-TOP: 0cm; BORDER-BOTTOM: black 1pt solid" width="39%">
<p style="TEXT-INDENT: 8.5pt"><span style="COLOR: windowtext">Ведущий специалист</span></p></td>
<td style="BORDER-RIGHT: black 1pt solid; PADDING-RIGHT: 2.85pt; BORDER-TOP: #ece9d8; PADDING-LEFT: 2.85pt; BACKGROUND: white; PADDING-BOTTOM: 0cm; BORDER-LEFT: #ece9d8; PADDING-TOP: 0cm; BORDER-BOTTOM: black 1pt solid" width="14%">
<p align="center"><span style="COLOR: windowtext">9</span></p></td>
<td style="BORDER-RIGHT: black 1pt solid; PADDING-RIGHT: 2.85pt; BORDER-TOP: #ece9d8; PADDING-LEFT: 2.85pt; BACKGROUND: white; PADDING-BOTTOM: 0cm; BORDER-LEFT: #ece9d8; PADDING-TOP: 0cm; BORDER-BOTTOM: black 1pt solid" width="43%">
<p align="center"><span style="COLOR: windowtext">-</span></p></td></tr>
<tr>
<td style="BORDER-RIGHT: black 1pt solid; PADDING-RIGHT: 2.85pt; BORDER-TOP: #ece9d8; PADDING-LEFT: 2.85pt; BACKGROUND: white; PADDING-BOTTOM: 0cm; BORDER-LEFT: black 1pt solid; PADDING-TOP: 0cm; BORDER-BOTTOM: black 1pt solid" width="2%">
<p style="MARGIN: 0cm -6.55pt 0pt -5.4pt" align="center"><span style="COLOR: windowtext">2</span><span style="COLOR: windowtext">.</span></p></td>
<td style="BORDER-RIGHT: black 1pt solid; PADDING-RIGHT: 2.85pt; BORDER-TOP: #ece9d8; PADDING-LEFT: 2.85pt; BACKGROUND: white; PADDING-BOTTOM: 0cm; BORDER-LEFT: #ece9d8; PADDING-TOP: 0cm; BORDER-BOTTOM: black 1pt solid" width="39%">
<p style="TEXT-INDENT: 8.5pt"><span style="COLOR: windowtext">Оператор «Call-center»</span></p></td>
<td style="BORDER-RIGHT: black 1pt solid; PADDING-RIGHT: 2.85pt; BORDER-TOP: #ece9d8; PADDING-LEFT: 2.85pt; BACKGROUND: white; PADDING-BOTTOM: 0cm; BORDER-LEFT: #ece9d8; PADDING-TOP: 0cm; BORDER-BOTTOM: black 1pt solid" width="14%">
<p align="center"><span style="COLOR: windowtext">9</span></p></td>
<td style="BORDER-RIGHT: black 1pt solid; PADDING-RIGHT: 2.85pt; BORDER-TOP: #ece9d8; PADDING-LEFT: 2.85pt; BACKGROUND: white; PADDING-BOTTOM: 0cm; BORDER-LEFT: #ece9d8; PADDING-TOP: 0cm; BORDER-BOTTOM: black 1pt solid" width="43%">
<p align="center"><span style="COLOR: windowtext">-</span></p></td></tr>
<tr>
<td style="BORDER-RIGHT: black 1pt solid; PADDING-RIGHT: 2.85pt; BORDER-TOP: #ece9d8; PADDING-LEFT: 2.85pt; BACKGROUND: white; PADDING-BOTTOM: 0cm; BORDER-LEFT: black 1pt solid; PADDING-TOP: 0cm; BORDER-BOTTOM: black 1pt solid" width="2%">
<p style="MARGIN: 0cm -6.55pt 0pt -5.4pt" align="center"><span style="COLOR: windowtext">3</span><span style="COLOR: windowtext">.</span></p></td>
<td style="BORDER-RIGHT: black 1pt solid; PADDING-RIGHT: 2.85pt; BORDER-TOP: #ece9d8; PADDING-LEFT: 2.85pt; BACKGROUND: white; PADDING-BOTTOM: 0cm; BORDER-LEFT: #ece9d8; PADDING-TOP: 0cm; BORDER-BOTTOM: black 1pt solid" width="39%">
<p style="TEXT-INDENT: 8.5pt"><span style="COLOR: windowtext">Инженер, инспектор, бухгалтер, инспектор по кадрам</span></p>
<p style="TEXT-INDENT: 8.5pt"><span style="COLOR: windowtext">1-й категории</span></p>
<p style="TEXT-INDENT: 8.5pt"><span style="COLOR: windowtext">2-й категории</span></p></td>
<td style="BORDER-RIGHT: black 1pt solid; PADDING-RIGHT: 2.85pt; BORDER-TOP: #ece9d8; PADDING-LEFT: 2.85pt; BACKGROUND: white; PADDING-BOTTOM: 0cm; BORDER-LEFT: #ece9d8; PADDING-TOP: 0cm; BORDER-BOTTOM: black 1pt solid" width="14%">
<p align="center"><span style="COLOR: windowtext">6</span></p>
<p align="center"><span style="COLOR: windowtext">8</span></p>
<p align="center"><span style="COLOR: windowtext">7</span></p></td>
<td style="BORDER-RIGHT: black 1pt solid; PADDING-RIGHT: 2.85pt; BORDER-TOP: #ece9d8; PADDING-LEFT: 2.85pt; BACKGROUND: white; PADDING-BOTTOM: 0cm; BORDER-LEFT: #ece9d8; PADDING-TOP: 0cm; BORDER-BOTTOM: black 1pt solid" width="43%">
<p align="center"><span style="COLOR: windowtext">-</span></p></td></tr>
<tr>
<td style="BORDER-RIGHT: black 1pt solid; PADDING-RIGHT: 2.85pt; BORDER-TOP: #ece9d8; PADDING-LEFT: 2.85pt; BACKGROUND: white; PADDING-BOTTOM: 0cm; BORDER-LEFT: black 1pt solid; PADDING-TOP: 0cm; BORDER-BOTTOM: black 1pt solid" width="2%">
<p style="MARGIN: 0cm -6.55pt 0pt -5.4pt" align="center"><span style="COLOR: windowtext">4</span><span style="COLOR: windowtext">.</span></p></td>
<td style="BORDER-RIGHT: black 1pt solid; PADDING-RIGHT: 2.85pt; BORDER-TOP: #ece9d8; PADDING-LEFT: 2.85pt; BACKGROUND: white; PADDING-BOTTOM: 0cm; BORDER-LEFT: #ece9d8; PADDING-TOP: 0cm; BORDER-BOTTOM: black 1pt solid" width="39%">
<p style="TEXT-INDENT: 8.5pt"><span style="COLOR: windowtext">Оператор видео/фото съемки</span></p>
<p style="TEXT-INDENT: 8.5pt"><span style="COLOR: windowtext">1-й категории</span></p>
<p style="TEXT-INDENT: 8.5pt"><span style="COLOR: windowtext">2-й категории</span></p></td>
<td style="BORDER-RIGHT: black 1pt solid; PADDING-RIGHT: 2.85pt; BORDER-TOP: #ece9d8; PADDING-LEFT: 2.85pt; BACKGROUND: white; PADDING-BOTTOM: 0cm; BORDER-LEFT: #ece9d8; PADDING-TOP: 0cm; BORDER-BOTTOM: black 1pt solid" width="14%">
<p align="center"><span style="COLOR: windowtext">4</span></p>
<p align="center"><span style="COLOR: windowtext">6</span></p>
<p align="center"><span style="COLOR: windowtext">5</span></p></td>
<td style="BORDER-RIGHT: black 1pt solid; PADDING-RIGHT: 2.85pt; BORDER-TOP: #ece9d8; PADDING-LEFT: 2.85pt; BACKGROUND: white; PADDING-BOTTOM: 0cm; BORDER-LEFT: #ece9d8; PADDING-TOP: 0cm; BORDER-BOTTOM: black 1pt solid" width="43%">
<p align="center"><span style="COLOR: windowtext">-</span></p></td></tr>
<tr>
<td style="BORDER-RIGHT: black 1pt solid; PADDING-RIGHT: 2.85pt; BORDER-TOP: #ece9d8; PADDING-LEFT: 2.85pt; BACKGROUND: white; PADDING-BOTTOM: 0cm; BORDER-LEFT: black 1pt solid; PADDING-TOP: 0cm; BORDER-BOTTOM: black 1pt solid" width="2%">
<p style="MARGIN: 0cm -6.55pt 0pt -5.4pt" align="center"><span style="COLOR: windowtext">5</span><span style="COLOR: windowtext">.</span></p></td>
<td style="BORDER-RIGHT: black 1pt solid; PADDING-RIGHT: 2.85pt; BORDER-TOP: #ece9d8; PADDING-LEFT: 2.85pt; BACKGROUND: white; PADDING-BOTTOM: 0cm; BORDER-LEFT: #ece9d8; PADDING-TOP: 0cm; BORDER-BOTTOM: black 1pt solid" width="39%">
<p style="TEXT-INDENT: 8.5pt"><span style="COLOR: windowtext">Заведующий складом</span></p></td>
<td style="BORDER-RIGHT: black 1pt solid; PADDING-RIGHT: 2.85pt; BORDER-TOP: #ece9d8; PADDING-LEFT: 2.85pt; BACKGROUND: white; PADDING-BOTTOM: 0cm; BORDER-LEFT: #ece9d8; PADDING-TOP: 0cm; BORDER-BOTTOM: black 1pt solid" width="14%">
<p align="center"><span style="COLOR: windowtext">6</span></p></td>
<td style="BORDER-RIGHT: black 1pt solid; PADDING-RIGHT: 2.85pt; BORDER-TOP: #ece9d8; PADDING-LEFT: 2.85pt; BACKGROUND: white; PADDING-BOTTOM: 0cm; BORDER-LEFT: #ece9d8; PADDING-TOP: 0cm; BORDER-BOTTOM: black 1pt solid" width="43%">
<p align="center"><span style="COLOR: windowtext">-</span></p></td></tr>
<tr>
<td style="BORDER-RIGHT: black 1pt solid; PADDING-RIGHT: 2.85pt; BORDER-TOP: #ece9d8; PADDING-LEFT: 2.85pt; BACKGROUND: white; PADDING-BOTTOM: 0cm; BORDER-LEFT: black 1pt solid; PADDING-TOP: 0cm; BORDER-BOTTOM: black 1pt solid" width="2%">
<p align="center"><span style="COLOR: windowtext">6</span><span style="COLOR: windowtext">.</span></p></td>
<td style="BORDER-RIGHT: black 1pt solid; PADDING-RIGHT: 2.85pt; BORDER-TOP: #ece9d8; PADDING-LEFT: 2.85pt; BACKGROUND: white; PADDING-BOTTOM: 0cm; BORDER-LEFT: #ece9d8; PADDING-TOP: 0cm; BORDER-BOTTOM: black 1pt solid" width="39%">
<p style="TEXT-INDENT: 8.5pt"><span style="COLOR: windowtext">Инженер</span></p>
<p style="TEXT-INDENT: 8.5pt"><span style="COLOR: windowtext">1-й категории</span></p>
<p style="TEXT-INDENT: 8.5pt"><span style="COLOR: windowtext">2-й категории</span></p></td>
<td style="BORDER-RIGHT: black 1pt solid; PADDING-RIGHT: 2.85pt; BORDER-TOP: #ece9d8; PADDING-LEFT: 2.85pt; BACKGROUND: white; PADDING-BOTTOM: 0cm; BORDER-LEFT: #ece9d8; PADDING-TOP: 0cm; BORDER-BOTTOM: black 1pt solid" width="14%">
<p align="center"><span style="COLOR: windowtext">4</span></p>
<p align="center"><span style="COLOR: windowtext">6</span></p>
<p align="center"><span style="COLOR: windowtext">5</span></p></td>
<td style="BORDER-RIGHT: black 1pt solid; PADDING-RIGHT: 2.85pt; BORDER-TOP: #ece9d8; PADDING-LEFT: 2.85pt; BACKGROUND: white; PADDING-BOTTOM: 0cm; BORDER-LEFT: #ece9d8; PADDING-TOP: 0cm; BORDER-BOTTOM: black 1pt solid" width="43%">
<p align="center"><span style="COLOR: windowtext">-</span></p></td></tr>
<tr>
<td style="BORDER-RIGHT: black 1pt solid; PADDING-RIGHT: 2.85pt; BORDER-TOP: #ece9d8; PADDING-LEFT: 2.85pt; BACKGROUND: white; PADDING-BOTTOM: 0cm; BORDER-LEFT: black 1pt solid; PADDING-TOP: 0cm; BORDER-BOTTOM: black 1pt solid" width="2%">
<p align="center"><span style="COLOR: windowtext">7</span><span style="COLOR: windowtext">.</span></p></td>
<td style="BORDER-RIGHT: black 1pt solid; PADDING-RIGHT: 2.85pt; BORDER-TOP: #ece9d8; PADDING-LEFT: 2.85pt; BACKGROUND: white; PADDING-BOTTOM: 0cm; BORDER-LEFT: #ece9d8; PADDING-TOP: 0cm; BORDER-BOTTOM: black 1pt solid" width="39%">
<p style="TEXT-INDENT: 8.5pt"><span style="COLOR: windowtext">Дежурный пульта управления, диспетчер</span></p></td>
<td style="BORDER-RIGHT: black 1pt solid; PADDING-RIGHT: 2.85pt; BORDER-TOP: #ece9d8; PADDING-LEFT: 2.85pt; BACKGROUND: white; PADDING-BOTTOM: 0cm; BORDER-LEFT: #ece9d8; PADDING-TOP: 0cm; BORDER-BOTTOM: black 1pt solid" width="14%">
<p align="center"><span style="COLOR: windowtext">5</span></p></td>
<td style="BORDER-RIGHT: black 1pt solid; PADDING-RIGHT: 2.85pt; BORDER-TOP: #ece9d8; PADDING-LEFT: 2.85pt; BACKGROUND: white; PADDING-BOTTOM: 0cm; BORDER-LEFT: #ece9d8; PADDING-TOP: 0cm; BORDER-BOTTOM: black 1pt solid" width="43%">
<p align="center"><span style="COLOR: windowtext">-</span></p></td></tr>
<tr>
<td style="BORDER-RIGHT: black 1pt solid; PADDING-RIGHT: 2.85pt; BORDER-TOP: #ece9d8; PADDING-LEFT: 2.85pt; BACKGROUND: white; PADDING-BOTTOM: 0cm; BORDER-LEFT: black 1pt solid; PADDING-TOP: 0cm; BORDER-BOTTOM: black 1pt solid" width="2%">
<p align="center"><span style="COLOR: windowtext">8</span><span style="COLOR: windowtext">.</span></p></td>
<td style="BORDER-RIGHT: black 1pt solid; PADDING-RIGHT: 2.85pt; BORDER-TOP: #ece9d8; PADDING-LEFT: 2.85pt; BACKGROUND: white; PADDING-BOTTOM: 0cm; BORDER-LEFT: #ece9d8; PADDING-TOP: 0cm; BORDER-BOTTOM: black 1pt solid" width="39%">
<p style="TEXT-INDENT: 8.5pt"><span style="COLOR: windowtext">Начальник отряда</span></p>
<p style="TEXT-INDENT: 8.5pt"><span style="COLOR: windowtext">I-группы</span></p>
<p style="TEXT-INDENT: 8.5pt"><span style="COLOR: windowtext">II-группы</span></p>
<p style="TEXT-INDENT: 8.5pt"><span style="COLOR: windowtext">III-группы</span></p></td>
<td style="BORDER-RIGHT: black 1pt solid; PADDING-RIGHT: 2.85pt; BORDER-TOP: #ece9d8; PADDING-LEFT: 2.85pt; BACKGROUND: white; PADDING-BOTTOM: 0cm; BORDER-LEFT: #ece9d8; PADDING-TOP: 0cm; BORDER-BOTTOM: black 1pt solid" width="14%">
<p align="center"></p>
<p align="center"><span style="COLOR: windowtext">9</span></p>
<p align="center"><span style="COLOR: windowtext">8</span></p>
<p align="center"><span style="COLOR: windowtext">7</span></p></td>
<td style="BORDER-RIGHT: black 1pt solid; PADDING-RIGHT: 2.85pt; BORDER-TOP: #ece9d8; PADDING-LEFT: 2.85pt; BACKGROUND: white; PADDING-BOTTOM: 0cm; BORDER-LEFT: #ece9d8; PADDING-TOP: 0cm; BORDER-BOTTOM: black 1pt solid" width="43%">
<p align="center"><span style="COLOR: windowtext">в двукратном размере</span></p></td></tr>
<tr>
<td style="BORDER-RIGHT: black 1pt solid; PADDING-RIGHT: 2.85pt; BORDER-TOP: #ece9d8; PADDING-LEFT: 2.85pt; BACKGROUND: white; PADDING-BOTTOM: 0cm; BORDER-LEFT: black 1pt solid; PADDING-TOP: 0cm; BORDER-BOTTOM: black 1pt solid" width="2%">
<p align="center"><span style="COLOR: windowtext">9</span><span style="COLOR: windowtext">.</span></p></td>
<td style="BORDER-RIGHT: black 1pt solid; PADDING-RIGHT: 2.85pt; BORDER-TOP: #ece9d8; PADDING-LEFT: 2.85pt; BACKGROUND: white; PADDING-BOTTOM: 0cm; BORDER-LEFT: #ece9d8; PADDING-TOP: 0cm; BORDER-BOTTOM: black 1pt solid" width="39%">
<p style="TEXT-INDENT: 8.5pt"><span style="COLOR: windowtext">Заместитель начальника отряда</span></p>
<p style="TEXT-INDENT: 8.5pt"><span style="COLOR: windowtext">I группы</span></p>
<p style="TEXT-INDENT: 8.5pt"><span style="COLOR: windowtext">II группы</span></p>
<p style="TEXT-INDENT: 8.5pt"><span style="COLOR: windowtext">III группы</span></p></td>
<td style="BORDER-RIGHT: black 1pt solid; PADDING-RIGHT: 2.85pt; BORDER-TOP: #ece9d8; PADDING-LEFT: 2.85pt; BACKGROUND: white; PADDING-BOTTOM: 0cm; BORDER-LEFT: #ece9d8; PADDING-TOP: 0cm; BORDER-BOTTOM: black 1pt solid" width="14%">
<p align="center"></p>
<p align="center"></p>
<p align="center"><span style="COLOR: windowtext">8</span></p>
<p align="center"><span style="COLOR: windowtext">7</span></p>
<p align="center"><span style="COLOR: windowtext">6</span></p></td>
<td style="BORDER-RIGHT: black 1pt solid; PADDING-RIGHT: 2.85pt; BORDER-TOP: #ece9d8; PADDING-LEFT: 2.85pt; BACKGROUND: white; PADDING-BOTTOM: 0cm; BORDER-LEFT: #ece9d8; PADDING-TOP: 0cm; BORDER-BOTTOM: black 1pt solid" width="43%">
<p align="center"><span style="COLOR: windowtext">в двукратном размере</span></p></td></tr>
<tr>
<td style="BORDER-RIGHT: black 1pt solid; PADDING-RIGHT: 2.85pt; BORDER-TOP: #ece9d8; PADDING-LEFT: 2.85pt; BACKGROUND: white; PADDING-BOTTOM: 0cm; BORDER-LEFT: black 1pt solid; PADDING-TOP: 0cm; BORDER-BOTTOM: black 1pt solid" width="2%">
<p align="center"><span style="COLOR: windowtext">10</span><span style="COLOR: windowtext">.</span></p></td>
<td style="BORDER-RIGHT: black 1pt solid; PADDING-RIGHT: 2.85pt; BORDER-TOP: #ece9d8; PADDING-LEFT: 2.85pt; BACKGROUND: white; PADDING-BOTTOM: 0cm; BORDER-LEFT: #ece9d8; PADDING-TOP: 0cm; BORDER-BOTTOM: black 1pt solid" width="39%">
<p style="TEXT-INDENT: 8.5pt"><span style="COLOR: windowtext">Начальник отдельной команды:</span></p>
<p style="TEXT-INDENT: 8.5pt"><span style="COLOR: windowtext">I группы</span></p>
<p style="TEXT-INDENT: 8.5pt"><span style="COLOR: windowtext">II группы</span></p>
<p style="TEXT-INDENT: 8.5pt"><span style="COLOR: windowtext">III группы</span></p></td>
<td style="BORDER-RIGHT: black 1pt solid; PADDING-RIGHT: 2.85pt; BORDER-TOP: #ece9d8; PADDING-LEFT: 2.85pt; BACKGROUND: white; PADDING-BOTTOM: 0cm; BORDER-LEFT: #ece9d8; PADDING-TOP: 0cm; BORDER-BOTTOM: black 1pt solid" width="14%">
<p align="center"></p>
<p align="center"><span style="COLOR: windowtext">7</span></p>
<p align="center"><span style="COLOR: windowtext">7</span></p>
<p align="center"><span style="COLOR: windowtext">6</span></p></td>
<td style="BORDER-RIGHT: black 1pt solid; PADDING-RIGHT: 2.85pt; BORDER-TOP: #ece9d8; PADDING-LEFT: 2.85pt; BACKGROUND: white; PADDING-BOTTOM: 0cm; BORDER-LEFT: #ece9d8; PADDING-TOP: 0cm; BORDER-BOTTOM: black 1pt solid" width="43%">
<p align="center"><span style="COLOR: windowtext">в двукратном размере</span></p></td></tr>
<tr>
<td style="BORDER-RIGHT: black 1pt solid; PADDING-RIGHT: 2.85pt; BORDER-TOP: #ece9d8; PADDING-LEFT: 2.85pt; BACKGROUND: white; PADDING-BOTTOM: 0cm; BORDER-LEFT: black 1pt solid; PADDING-TOP: 0cm; BORDER-BOTTOM: black 1pt solid" width="2%">
<p align="center"><span style="COLOR: windowtext">11</span><span style="COLOR: windowtext">.</span></p></td>
<td style="BORDER-RIGHT: black 1pt solid; PADDING-RIGHT: 2.85pt; BORDER-TOP: #ece9d8; PADDING-LEFT: 2.85pt; BACKGROUND: white; PADDING-BOTTOM: 0cm; BORDER-LEFT: #ece9d8; PADDING-TOP: 0cm; BORDER-BOTTOM: black 1pt solid" width="39%">
<p style="MARGIN: 0cm 8.5pt 0pt"><span style="COLOR: windowtext">Начальник команды в составе отряда:</span></p>
<p style="TEXT-INDENT: 8.5pt"><span style="COLOR: windowtext">I группы</span></p>
<p style="TEXT-INDENT: 8.5pt"><span style="COLOR: windowtext">II группы</span></p>
<p style="TEXT-INDENT: 8.5pt"><span style="COLOR: windowtext">III группы</span></p></td>
<td style="BORDER-RIGHT: black 1pt solid; PADDING-RIGHT: 2.85pt; BORDER-TOP: #ece9d8; PADDING-LEFT: 2.85pt; BACKGROUND: white; PADDING-BOTTOM: 0cm; BORDER-LEFT: #ece9d8; PADDING-TOP: 0cm; BORDER-BOTTOM: black 1pt solid" width="14%">
<p align="center"></p>
<p align="center"></p>
<p align="center"><span style="COLOR: windowtext">7</span></p>
<p align="center"><span style="COLOR: windowtext">6</span></p>
<p align="center"><span style="COLOR: windowtext">6</span></p></td>
<td style="BORDER-RIGHT: black 1pt solid; PADDING-RIGHT: 2.85pt; BORDER-TOP: #ece9d8; PADDING-LEFT: 2.85pt; BACKGROUND: white; PADDING-BOTTOM: 0cm; BORDER-LEFT: #ece9d8; PADDING-TOP: 0cm; BORDER-BOTTOM: black 1pt solid" width="43%">
<p align="center"><span style="COLOR: windowtext">в двукратном размере</span></p></td></tr>
<tr>
<td style="BORDER-RIGHT: black 1pt solid; PADDING-RIGHT: 2.85pt; BORDER-TOP: #ece9d8; PADDING-LEFT: 2.85pt; BACKGROUND: white; PADDING-BOTTOM: 0cm; BORDER-LEFT: black 1pt solid; PADDING-TOP: 0cm; BORDER-BOTTOM: black 1pt solid" width="2%">
<p align="center"><span style="COLOR: windowtext">12</span><span style="COLOR: windowtext">.</span></p></td>
<td style="BORDER-RIGHT: black 1pt solid; PADDING-RIGHT: 2.85pt; BORDER-TOP: #ece9d8; PADDING-LEFT: 2.85pt; BACKGROUND: white; PADDING-BOTTOM: 0cm; BORDER-LEFT: #ece9d8; PADDING-TOP: 0cm; BORDER-BOTTOM: black 1pt solid" width="39%">
<p style="TEXT-INDENT: 8.5pt"><span style="COLOR: windowtext">Начальник группы (караула)</span></p></td>
<td style="BORDER-RIGHT: black 1pt solid; PADDING-RIGHT: 2.85pt; BORDER-TOP: #ece9d8; PADDING-LEFT: 2.85pt; BACKGROUND: white; PADDING-BOTTOM: 0cm; BORDER-LEFT: #ece9d8; PADDING-TOP: 0cm; BORDER-BOTTOM: black 1pt solid" width="14%">
<p align="center"><span style="COLOR: windowtext">6</span></p></td>
<td style="BORDER-RIGHT: black 1pt solid; PADDING-RIGHT: 2.85pt; BORDER-TOP: #ece9d8; PADDING-LEFT: 2.85pt; BACKGROUND: white; PADDING-BOTTOM: 0cm; BORDER-LEFT: #ece9d8; PADDING-TOP: 0cm; BORDER-BOTTOM: black 1pt solid" width="43%">
<p align="center"><span style="COLOR: windowtext">в двукратном размере</span></p></td></tr>
<tr>
<td style="BORDER-RIGHT: black 1pt solid; PADDING-RIGHT: 2.85pt; BORDER-TOP: #ece9d8; PADDING-LEFT: 2.85pt; BACKGROUND: white; PADDING-BOTTOM: 0cm; BORDER-LEFT: black 1pt solid; PADDING-TOP: 0cm; BORDER-BOTTOM: black 1pt solid" width="2%">
<p align="center"><span style="COLOR: windowtext">13</span><span style="COLOR: windowtext">.</span></p></td>
<td style="BORDER-RIGHT: black 1pt solid; PADDING-RIGHT: 2.85pt; BORDER-TOP: #ece9d8; PADDING-LEFT: 2.85pt; BACKGROUND: white; PADDING-BOTTOM: 0cm; BORDER-LEFT: #ece9d8; PADDING-TOP: 0cm; BORDER-BOTTOM: black 1pt solid" width="39%">
<p style="TEXT-INDENT: 8.5pt"><span style="COLOR: windowtext">Начальник подразделения охраны объекта:</span></p>
<p style="TEXT-INDENT: 8.5pt"><span style="COLOR: windowtext">I класса</span></p>
<p style="TEXT-INDENT: 8.5pt"><span style="COLOR: windowtext">II класса</span></p></td>
<td style="BORDER-RIGHT: black 1pt solid; PADDING-RIGHT: 2.85pt; BORDER-TOP: #ece9d8; PADDING-LEFT: 2.85pt; BACKGROUND: white; PADDING-BOTTOM: 0cm; BORDER-LEFT: #ece9d8; PADDING-TOP: 0cm; BORDER-BOTTOM: black 1pt solid" width="14%">
<p align="center"></p>
<p align="center"><span style="COLOR: windowtext">5</span></p>
<p align="center"><span style="COLOR: windowtext">4</span></p></td>
<td style="BORDER-RIGHT: black 1pt solid; PADDING-RIGHT: 2.85pt; BORDER-TOP: #ece9d8; PADDING-LEFT: 2.85pt; BACKGROUND: white; PADDING-BOTTOM: 0cm; BORDER-LEFT: #ece9d8; PADDING-TOP: 0cm; BORDER-BOTTOM: black 1pt solid" width="43%">
<p align="center"><span style="COLOR: windowtext">в двукратном размере</span></p></td></tr>
<tr>
<td style="BORDER-RIGHT: black 1pt solid; PADDING-RIGHT: 2.85pt; BORDER-TOP: #ece9d8; PADDING-LEFT: 2.85pt; BACKGROUND: white; PADDING-BOTTOM: 0cm; BORDER-LEFT: black 1pt solid; PADDING-TOP: 0cm; BORDER-BOTTOM: black 1pt solid" width="2%">
<p align="center"><span style="COLOR: windowtext">14</span><span style="COLOR: windowtext">.</span></p></td>
<td style="BORDER-RIGHT: black 1pt solid; PADDING-RIGHT: 2.85pt; BORDER-TOP: #ece9d8; PADDING-LEFT: 2.85pt; BACKGROUND: white; PADDING-BOTTOM: 0cm; BORDER-LEFT: #ece9d8; PADDING-TOP: 0cm; BORDER-BOTTOM: black 1pt solid" width="39%">
<p style="TEXT-INDENT: 8.5pt"><span style="COLOR: windowtext">Старшина</span></p></td>
<td style="BORDER-RIGHT: black 1pt solid; PADDING-RIGHT: 2.85pt; BORDER-TOP: #ece9d8; PADDING-LEFT: 2.85pt; BACKGROUND: white; PADDING-BOTTOM: 0cm; BORDER-LEFT: #ece9d8; PADDING-TOP: 0cm; BORDER-BOTTOM: black 1pt solid" width="14%">
<p align="center"><span style="COLOR: windowtext">6</span></p></td>
<td style="BORDER-RIGHT: black 1pt solid; PADDING-RIGHT: 2.85pt; BORDER-TOP: #ece9d8; PADDING-LEFT: 2.85pt; BACKGROUND: white; PADDING-BOTTOM: 0cm; BORDER-LEFT: #ece9d8; PADDING-TOP: 0cm; BORDER-BOTTOM: black 1pt solid" width="43%">
<p align="center"><span style="COLOR: windowtext">в двукратном размере</span></p></td></tr>
<tr>
<td style="BORDER-RIGHT: black 1pt solid; PADDING-RIGHT: 2.85pt; BORDER-TOP: #ece9d8; PADDING-LEFT: 2.85pt; BACKGROUND: white; PADDING-BOTTOM: 0cm; BORDER-LEFT: black 1pt solid; PADDING-TOP: 0cm; BORDER-BOTTOM: black 1pt solid" width="2%">
<p align="center"><span style="COLOR: windowtext">15</span><span style="COLOR: windowtext">.</span></p></td>
<td style="BORDER-RIGHT: black 1pt solid; PADDING-RIGHT: 2.85pt; BORDER-TOP: #ece9d8; PADDING-LEFT: 2.85pt; BACKGROUND: white; PADDING-BOTTOM: 0cm; BORDER-LEFT: #ece9d8; PADDING-TOP: 0cm; BORDER-BOTTOM: black 1pt solid" width="39%">
<p style="TEXT-INDENT: 8.5pt"><span style="COLOR: windowtext">Начальник бюро пропусков</span></p></td>
<td style="BORDER-RIGHT: black 1pt solid; PADDING-RIGHT: 2.85pt; BORDER-TOP: #ece9d8; PADDING-LEFT: 2.85pt; BACKGROUND: white; PADDING-BOTTOM: 0cm; BORDER-LEFT: #ece9d8; PADDING-TOP: 0cm; BORDER-BOTTOM: black 1pt solid" width="14%">
<p align="center"><span style="COLOR: windowtext">6</span></p></td>
<td style="BORDER-RIGHT: black 1pt solid; PADDING-RIGHT: 2.85pt; BORDER-TOP: #ece9d8; PADDING-LEFT: 2.85pt; BACKGROUND: white; PADDING-BOTTOM: 0cm; BORDER-LEFT: #ece9d8; PADDING-TOP: 0cm; BORDER-BOTTOM: black 1pt solid" width="43%">
<p align="center"><span style="COLOR: windowtext">в двукратном размере</span></p></td></tr>
<tr>
<td style="BORDER-RIGHT: black 1pt solid; PADDING-RIGHT: 2.85pt; BORDER-TOP: #ece9d8; PADDING-LEFT: 2.85pt; BACKGROUND: white; PADDING-BOTTOM: 0cm; BORDER-LEFT: black 1pt solid; PADDING-TOP: 0cm; BORDER-BOTTOM: black 1pt solid" width="2%">
<p align="center"><span style="COLOR: windowtext">16</span><span style="COLOR: windowtext">.</span></p></td>
<td style="BORDER-RIGHT: black 1pt solid; PADDING-RIGHT: 2.85pt; BORDER-TOP: #ece9d8; PADDING-LEFT: 2.85pt; BACKGROUND: white; PADDING-BOTTOM: 0cm; BORDER-LEFT: #ece9d8; PADDING-TOP: 0cm; BORDER-BOTTOM: black 1pt solid" width="39%">
<p style="TEXT-INDENT: 8.5pt"><span style="COLOR: windowtext">Дежурный бюро пропусков</span></p></td>
<td style="BORDER-RIGHT: black 1pt solid; PADDING-RIGHT: 2.85pt; BORDER-TOP: #ece9d8; PADDING-LEFT: 2.85pt; BACKGROUND: white; PADDING-BOTTOM: 0cm; BORDER-LEFT: #ece9d8; PADDING-TOP: 0cm; BORDER-BOTTOM: black 1pt solid" width="14%">
<p align="center"><span style="COLOR: windowtext">3</span></p></td>
<td style="BORDER-RIGHT: black 1pt solid; PADDING-RIGHT: 2.85pt; BORDER-TOP: #ece9d8; PADDING-LEFT: 2.85pt; BACKGROUND: white; PADDING-BOTTOM: 0cm; BORDER-LEFT: #ece9d8; PADDING-TOP: 0cm; BORDER-BOTTOM: black 1pt solid" width="43%">
<p align="center"><span style="COLOR: windowtext">в двукратном размере</span></p></td></tr>
<tr>
<td style="BORDER-RIGHT: black 1pt solid; PADDING-RIGHT: 2.85pt; BORDER-TOP: #ece9d8; PADDING-LEFT: 2.85pt; BACKGROUND: white; PADDING-BOTTOM: 0cm; BORDER-LEFT: black 1pt solid; PADDING-TOP: 0cm; BORDER-BOTTOM: black 1pt solid" width="2%">
<p align="center"><span style="COLOR: windowtext">17</span><span style="COLOR: windowtext">.</span></p></td>
<td style="BORDER-RIGHT: black 1pt solid; PADDING-RIGHT: 2.85pt; BORDER-TOP: #ece9d8; PADDING-LEFT: 2.85pt; BACKGROUND: white; PADDING-BOTTOM: 0cm; BORDER-LEFT: #ece9d8; PADDING-TOP: 0cm; BORDER-BOTTOM: black 1pt solid" width="39%">
<p style="TEXT-INDENT: 8.5pt"><span style="COLOR: windowtext">Кинолог</span></p></td>
<td style="BORDER-RIGHT: black 1pt solid; PADDING-RIGHT: 2.85pt; BORDER-TOP: #ece9d8; PADDING-LEFT: 2.85pt; BACKGROUND: white; PADDING-BOTTOM: 0cm; BORDER-LEFT: #ece9d8; PADDING-TOP: 0cm; BORDER-BOTTOM: black 1pt solid" width="14%">
<p align="center"><span style="COLOR: windowtext">6</span></p></td>
<td style="BORDER-RIGHT: black 1pt solid; PADDING-RIGHT: 2.85pt; BORDER-TOP: #ece9d8; PADDING-LEFT: 2.85pt; BACKGROUND: white; PADDING-BOTTOM: 0cm; BORDER-LEFT: #ece9d8; PADDING-TOP: 0cm; BORDER-BOTTOM: black 1pt solid" width="43%">
<p align="center"><span style="COLOR: windowtext">в двукратном размере</span></p></td></tr>
<tr>
<td style="BORDER-RIGHT: black 1pt solid; PADDING-RIGHT: 2.85pt; BORDER-TOP: #ece9d8; PADDING-LEFT: 2.85pt; BACKGROUND: white; PADDING-BOTTOM: 0cm; BORDER-LEFT: black 1pt solid; PADDING-TOP: 0cm; BORDER-BOTTOM: black 1pt solid" width="2%">
<p align="center"><span style="COLOR: windowtext">18</span><span style="COLOR: windowtext">.</span></p></td>
<td style="BORDER-RIGHT: black 1pt solid; PADDING-RIGHT: 2.85pt; BORDER-TOP: #ece9d8; PADDING-LEFT: 2.85pt; BACKGROUND: white; PADDING-BOTTOM: 0cm; BORDER-LEFT: #ece9d8; PADDING-TOP: 0cm; BORDER-BOTTOM: black 1pt solid" width="39%">
<p style="TEXT-INDENT: 8.5pt"><span style="COLOR: windowtext">Контролер контрольно-пропускного пункта</span></p></td>
<td style="BORDER-RIGHT: black 1pt solid; PADDING-RIGHT: 2.85pt; BORDER-TOP: #ece9d8; PADDING-LEFT: 2.85pt; BACKGROUND: white; PADDING-BOTTOM: 0cm; BORDER-LEFT: #ece9d8; PADDING-TOP: 0cm; BORDER-BOTTOM: black 1pt solid" width="14%">
<p align="center"><span style="COLOR: windowtext">4</span></p></td>
<td style="BORDER-RIGHT: black 1pt solid; PADDING-RIGHT: 2.85pt; BORDER-TOP: #ece9d8; PADDING-LEFT: 2.85pt; BACKGROUND: white; PADDING-BOTTOM: 0cm; BORDER-LEFT: #ece9d8; PADDING-TOP: 0cm; BORDER-BOTTOM: black 1pt solid" width="43%">
<p align="center"><span style="COLOR: windowtext">в двукратном размере</span></p></td></tr>
<tr>
<td style="BORDER-RIGHT: black 1pt solid; PADDING-RIGHT: 2.85pt; BORDER-TOP: #ece9d8; PADDING-LEFT: 2.85pt; BACKGROUND: white; PADDING-BOTTOM: 0cm; BORDER-LEFT: black 1pt solid; PADDING-TOP: 0cm; BORDER-BOTTOM: black 1pt solid" width="2%">
<p align="center"><span style="COLOR: windowtext">19</span><span style="COLOR: windowtext">.</span></p></td>
<td style="BORDER-RIGHT: black 1pt solid; PADDING-RIGHT: 2.85pt; BORDER-TOP: #ece9d8; PADDING-LEFT: 2.85pt; BACKGROUND: white; PADDING-BOTTOM: 0cm; BORDER-LEFT: #ece9d8; PADDING-TOP: 0cm; BORDER-BOTTOM: black 1pt solid" width="39%">
<p><span style="COLOR: windowtext">Электромонтер, электромонтер охранно-пожарной сигнализации</span></p></td>
<td style="BORDER-RIGHT: black 1pt solid; PADDING-RIGHT: 2.85pt; BORDER-TOP: #ece9d8; PADDING-LEFT: 2.85pt; BACKGROUND: white; PADDING-BOTTOM: 0cm; BORDER-LEFT: #ece9d8; PADDING-TOP: 0cm; BORDER-BOTTOM: black 1pt solid" width="14%">
<p align="center"><span style="COLOR: windowtext">6</span></p></td>
<td style="BORDER-RIGHT: black 1pt solid; PADDING-RIGHT: 2.85pt; BORDER-TOP: #ece9d8; PADDING-LEFT: 2.85pt; BACKGROUND: white; PADDING-BOTTOM: 0cm; BORDER-LEFT: #ece9d8; PADDING-TOP: 0cm; BORDER-BOTTOM: black 1pt solid" width="43%">
<p align="center"><span style="COLOR: windowtext">в двукратном размере</span></p></td></tr>
<tr>
<td style="BORDER-RIGHT: black 1pt solid; PADDING-RIGHT: 2.85pt; BORDER-TOP: #ece9d8; PADDING-LEFT: 2.85pt; BACKGROUND: white; PADDING-BOTTOM: 0cm; BORDER-LEFT: black 1pt solid; PADDING-TOP: 0cm; BORDER-BOTTOM: black 1pt solid" width="2%">
<p align="center"><span style="COLOR: windowtext">20</span><span style="COLOR: windowtext">.</span></p></td>
<td style="BORDER-RIGHT: black 1pt solid; PADDING-RIGHT: 2.85pt; BORDER-TOP: #ece9d8; PADDING-LEFT: 2.85pt; BACKGROUND: white; PADDING-BOTTOM: 0cm; BORDER-LEFT: #ece9d8; PADDING-TOP: 0cm; BORDER-BOTTOM: black 1pt solid" width="39%">
<p><span style="COLOR: windowtext">Стрелок</span></p></td>
<td style="BORDER-RIGHT: black 1pt solid; PADDING-RIGHT: 2.85pt; BORDER-TOP: #ece9d8; PADDING-LEFT: 2.85pt; BACKGROUND: white; PADDING-BOTTOM: 0cm; BORDER-LEFT: #ece9d8; PADDING-TOP: 0cm; BORDER-BOTTOM: black 1pt solid" width="14%">
<p align="center"><span style="COLOR: windowtext">3</span></p></td>
<td style="BORDER-RIGHT: black 1pt solid; PADDING-RIGHT: 2.85pt; BORDER-TOP: #ece9d8; PADDING-LEFT: 2.85pt; BACKGROUND: white; PADDING-BOTTOM: 0cm; BORDER-LEFT: #ece9d8; PADDING-TOP: 0cm; BORDER-BOTTOM: black 1pt solid" width="43%">
<p align="center"><span style="COLOR: windowtext">в двукратном размере</span></p></td></tr>
<tr>
<td style="BORDER-RIGHT: black 1pt solid; PADDING-RIGHT: 2.85pt; BORDER-TOP: #ece9d8; PADDING-LEFT: 2.85pt; BACKGROUND: white; PADDING-BOTTOM: 0cm; BORDER-LEFT: black 1pt solid; PADDING-TOP: 0cm; BORDER-BOTTOM: black 1pt solid" width="2%">
<p align="center"><span style="COLOR: windowtext">21</span><span style="COLOR: windowtext">.</span></p></td>
<td style="BORDER-RIGHT: black 1pt solid; PADDING-RIGHT: 2.85pt; BORDER-TOP: #ece9d8; PADDING-LEFT: 2.85pt; BACKGROUND: white; PADDING-BOTTOM: 0cm; BORDER-LEFT: #ece9d8; PADDING-TOP: 0cm; BORDER-BOTTOM: black 1pt solid" width="39%">
<p><span style="COLOR: windowtext">Сторож</span></p></td>
<td style="BORDER-RIGHT: black 1pt solid; PADDING-RIGHT: 2.85pt; BORDER-TOP: #ece9d8; PADDING-LEFT: 2.85pt; BACKGROUND: white; PADDING-BOTTOM: 0cm; BORDER-LEFT: #ece9d8; PADDING-TOP: 0cm; BORDER-BOTTOM: black 1pt solid" width="14%">
<p align="center"><span style="COLOR: windowtext">3</span></p></td>
<td style="BORDER-RIGHT: black 1pt solid; PADDING-RIGHT: 2.85pt; BORDER-TOP: #ece9d8; PADDING-LEFT: 2.85pt; BACKGROUND: white; PADDING-BOTTOM: 0cm; BORDER-LEFT: #ece9d8; PADDING-TOP: 0cm; BORDER-BOTTOM: black 1pt solid" width="43%">
<p align="center"><span style="COLOR: windowtext">в полуторакратном размере</span></p></td></tr>
<tr>
<td style="BORDER-RIGHT: black 1pt solid; PADDING-RIGHT: 2.85pt; BORDER-TOP: #ece9d8; PADDING-LEFT: 2.85pt; BACKGROUND: white; PADDING-BOTTOM: 0cm; BORDER-LEFT: black 1pt solid; PADDING-TOP: 0cm; BORDER-BOTTOM: black 1pt solid" width="2%">
<p align="center"><span style="COLOR: windowtext">22</span><span style="COLOR: windowtext">.</span></p></td>
<td style="BORDER-RIGHT: black 1pt solid; PADDING-RIGHT: 2.85pt; BORDER-TOP: #ece9d8; PADDING-LEFT: 2.85pt; BACKGROUND: white; PADDING-BOTTOM: 0cm; BORDER-LEFT: #ece9d8; PADDING-TOP: 0cm; BORDER-BOTTOM: black 1pt solid" width="39%">
<p><span style="COLOR: windowtext">Дворник</span></p></td>
<td style="BORDER-RIGHT: black 1pt solid; PADDING-RIGHT: 2.85pt; BORDER-TOP: #ece9d8; PADDING-LEFT: 2.85pt; BACKGROUND: white; PADDING-BOTTOM: 0cm; BORDER-LEFT: #ece9d8; PADDING-TOP: 0cm; BORDER-BOTTOM: black 1pt solid" width="14%">
<p align="center"><span style="COLOR: windowtext">3</span></p></td>
<td style="BORDER-RIGHT: black 1pt solid; PADDING-RIGHT: 2.85pt; BORDER-TOP: #ece9d8; PADDING-LEFT: 2.85pt; BACKGROUND: white; PADDING-BOTTOM: 0cm; BORDER-LEFT: #ece9d8; PADDING-TOP: 0cm; BORDER-BOTTOM: black 1pt solid" width="43%">
<p align="center"><span style="COLOR: windowtext">-</span></p></td></tr>
<tr>
<td style="BORDER-RIGHT: black 1pt solid; PADDING-RIGHT: 2.85pt; BORDER-TOP: #ece9d8; PADDING-LEFT: 2.85pt; BACKGROUND: white; PADDING-BOTTOM: 0cm; BORDER-LEFT: black 1pt solid; PADDING-TOP: 0cm; BORDER-BOTTOM: black 1pt solid" width="2%">
<p style="MARGIN: 0cm -6.55pt 0pt -5.4pt" align="center"><span style="COLOR: windowtext">23</span><span style="COLOR: windowtext">.</span></p></td>
<td style="BORDER-RIGHT: black 1pt solid; PADDING-RIGHT: 2.85pt; BORDER-TOP: #ece9d8; PADDING-LEFT: 2.85pt; BACKGROUND: white; PADDING-BOTTOM: 0cm; BORDER-LEFT: #ece9d8; PADDING-TOP: 0cm; BORDER-BOTTOM: black 1pt solid" width="39%">
<p><span style="COLOR: windowtext">Уборщица служебных помещений</span></p></td>
<td style="BORDER-RIGHT: black 1pt solid; PADDING-RIGHT: 2.85pt; BORDER-TOP: #ece9d8; PADDING-LEFT: 2.85pt; BACKGROUND: white; PADDING-BOTTOM: 0cm; BORDER-LEFT: #ece9d8; PADDING-TOP: 0cm; BORDER-BOTTOM: black 1pt solid" width="14%">
<p align="center"><span style="COLOR: windowtext">2</span></p></td>
<td style="BORDER-RIGHT: black 1pt solid; PADDING-RIGHT: 2.85pt; BORDER-TOP: #ece9d8; PADDING-LEFT: 2.85pt; BACKGROUND: white; PADDING-BOTTOM: 0cm; BORDER-LEFT: #ece9d8; PADDING-TOP: 0cm; BORDER-BOTTOM: black 1pt solid" width="43%">
<p align="center"><span style="COLOR: windowtext">-</span></p></td></tr>
<tr>
<td style="BORDER-RIGHT: black 1pt solid; PADDING-RIGHT: 2.85pt; BORDER-TOP: #ece9d8; PADDING-LEFT: 2.85pt; BACKGROUND: white; PADDING-BOTTOM: 0cm; BORDER-LEFT: black 1pt solid; PADDING-TOP: 0cm; BORDER-BOTTOM: black 1pt solid" width="2%">
<p style="MARGIN: 0cm -6.55pt 0pt -5.4pt" align="center"><span style="COLOR: windowtext">24</span><span style="COLOR: windowtext">.</span></p></td>
<td style="BORDER-RIGHT: black 1pt solid; PADDING-RIGHT: 2.85pt; BORDER-TOP: #ece9d8; PADDING-LEFT: 2.85pt; BACKGROUND: white; PADDING-BOTTOM: 0cm; BORDER-LEFT: #ece9d8; PADDING-TOP: 0cm; BORDER-BOTTOM: black 1pt solid" width="39%">
<p><span style="COLOR: windowtext">Садовник</span></p></td>
<td style="BORDER-RIGHT: black 1pt solid; PADDING-RIGHT: 2.85pt; BORDER-TOP: #ece9d8; PADDING-LEFT: 2.85pt; BACKGROUND: white; PADDING-BOTTOM: 0cm; BORDER-LEFT: #ece9d8; PADDING-TOP: 0cm; BORDER-BOTTOM: black 1pt solid" width="14%">
<p align="center"><span style="COLOR: windowtext">3</span></p></td>
<td style="BORDER-RIGHT: black 1pt solid; PADDING-RIGHT: 2.85pt; BORDER-TOP: #ece9d8; PADDING-LEFT: 2.85pt; BACKGROUND: white; PADDING-BOTTOM: 0cm; BORDER-LEFT: #ece9d8; PADDING-TOP: 0cm; BORDER-BOTTOM: black 1pt solid" width="43%">
<p align="center"><span style="COLOR: windowtext">-</span></p></td></tr>
<tr>
<td style="BORDER-RIGHT: black 1pt solid; PADDING-RIGHT: 2.85pt; BORDER-TOP: #ece9d8; PADDING-LEFT: 2.85pt; BACKGROUND: white; PADDING-BOTTOM: 0cm; BORDER-LEFT: black 1pt solid; PADDING-TOP: 0cm; BORDER-BOTTOM: black 1pt solid" width="2%">
<p style="MARGIN: 0cm -6.55pt 0pt -5.4pt" align="center"><span style="COLOR: windowtext">25</span><span style="COLOR: windowtext">.</span></p></td>
<td style="BORDER-RIGHT: black 1pt solid; PADDING-RIGHT: 2.85pt; BORDER-TOP: #ece9d8; PADDING-LEFT: 2.85pt; BACKGROUND: white; PADDING-BOTTOM: 0cm; BORDER-LEFT: #ece9d8; PADDING-TOP: 0cm; BORDER-BOTTOM: black 1pt solid" width="39%">
<p><span style="COLOR: windowtext">Слесарь-сантехник</span></p></td>
<td style="BORDER-RIGHT: black 1pt solid; PADDING-RIGHT: 2.85pt; BORDER-TOP: #ece9d8; PADDING-LEFT: 2.85pt; BACKGROUND: white; PADDING-BOTTOM: 0cm; BORDER-LEFT: #ece9d8; PADDING-TOP: 0cm; BORDER-BOTTOM: black 1pt solid" width="14%">
<p align="center"><span style="COLOR: windowtext">6</span></p></td>
<td style="BORDER-RIGHT: black 1pt solid; PADDING-RIGHT: 2.85pt; BORDER-TOP: #ece9d8; PADDING-LEFT: 2.85pt; BACKGROUND: white; PADDING-BOTTOM: 0cm; BORDER-LEFT: #ece9d8; PADDING-TOP: 0cm; BORDER-BOTTOM: black 1pt solid" width="43%">
<p align="center"><span style="COLOR: windowtext">-</span></p></td></tr>
<tr>
<td style="BORDER-RIGHT: black 1pt solid; PADDING-RIGHT: 2.85pt; BORDER-TOP: #ece9d8; PADDING-LEFT: 2.85pt; BACKGROUND: white; PADDING-BOTTOM: 0cm; BORDER-LEFT: black 1pt solid; PADDING-TOP: 0cm; BORDER-BOTTOM: black 1pt solid" width="2%">
<p style="MARGIN: 0cm -6.55pt 0pt -5.4pt" align="center"><span style="COLOR: windowtext">26</span><span style="COLOR: windowtext">.</span></p></td>
<td style="BORDER-RIGHT: black 1pt solid; PADDING-RIGHT: 2.85pt; BORDER-TOP: #ece9d8; PADDING-LEFT: 2.85pt; BACKGROUND: white; PADDING-BOTTOM: 0cm; BORDER-LEFT: #ece9d8; PADDING-TOP: 0cm; BORDER-BOTTOM: black 1pt solid" width="39%">
<p><span style="COLOR: windowtext">Слесарь по ремонту автомобилей</span></p></td>
<td style="BORDER-RIGHT: black 1pt solid; PADDING-RIGHT: 2.85pt; BORDER-TOP: #ece9d8; PADDING-LEFT: 2.85pt; BACKGROUND: white; PADDING-BOTTOM: 0cm; BORDER-LEFT: #ece9d8; PADDING-TOP: 0cm; BORDER-BOTTOM: black 1pt solid" width="14%">
<p align="center"><span style="COLOR: windowtext">6</span></p></td>
<td style="BORDER-RIGHT: black 1pt solid; PADDING-RIGHT: 2.85pt; BORDER-TOP: #ece9d8; PADDING-LEFT: 2.85pt; BACKGROUND: white; PADDING-BOTTOM: 0cm; BORDER-LEFT: #ece9d8; PADDING-TOP: 0cm; BORDER-BOTTOM: black 1pt solid" width="43%">
<p align="center"><span style="COLOR: windowtext">-</span></p></td></tr></tbody></table></div></div><div class="PUBLICATION_ORIGIN"><label id="s1089"></label><div name="5304828" id="5304828">(Национальная база данных законодательства, 20.02.2021 г., № 07/21/4997/0131, <em>8.08.2021 г., № 07/21/5235/0840; 21.01.2023 г., № 07/23/11/0045; 31.10.2023 г., № 07/23/349/0810</em>)</div></div></div>
                                            </div>
                                        </div>
                                    </div>
                                
                                
                                
                            </div>
                        </div>
                    </div>
                </div>
            </div>
            
            <div class="lx_revive_adserver">
                

<script type='text/javascript'><!--//<![CDATA[
    var m3_u = (location.protocol == 'https:' ? 'https://rk.adolatmarkazi.uz/www/delivery/ajs.php' : 'http://rk.adolatmarkazi.uz/www/delivery/ajs.php');
    var m3_r = Math.floor(Math.random() * 99999999999);
    if (!document.MAX_used) document.MAX_used = ',';
    document.write("<scr" + "ipt type='text/javascript' src='" + m3_u);
    document.write("?zoneid=8");
    document.write('&amp;cb=' + m3_r);
    if (document.MAX_used != ',') document.write("&amp;exclude=" + document.MAX_used);
    document.write(document.charset ? '&amp;charset=' + document.charset : (document.characterSet ? '&amp;charset=' + document.characterSet : ''));
    document.write("&amp;loc=" + escape(window.location));
    if (document.referrer) document.write("&amp;referer=" + escape(document.referrer));
    if (document.context) document.write("&context=" + escape(document.context));
    document.write("'><\/scr" + "ipt>");
    //]]>--></script>

            </div>
            
        </main>
        <div class="skiptranslate">
            
<footer class="footer">
    
    <div class="footer__top">
        <div class="container">
            <div class="footer__links">
                <div class="footer__links-ads">
                    <a href="/uz/about">Markaz haqida</a>
                </div>
                <div class="footer__links-ads">
                    <a href="/uz/news">Sayt yangiliklari</a>
                </div>
                <div class="footer__links-ads">
                    <a href="/uz/adv">Saytda reklama</a>
                </div>
                <div class="footer__links-ads">
                    <a href="/uz/rss">RSS</a>
                </div>
            </div>
            
            <div class="footer__app">
                <div class="footer__app-download">
                    <a target="_blank" href="https://play.google.com/store/apps/details?id=uz.lex.mobile">
                        <img src="/assets/img/google_app.svg"></a>
                </div>
                <div class="footer__app-download">
                    <a target="_blank" href="https://apps.apple.com/us/app/lexuz/id1608798574">
                        <img src="/assets/img/app_store.png"></a>
                </div>
            </div>
            <div class="footer__icon">
                <div class="footer__icons">
                    <a target="_blank" href="https://t.me/lexuzofficial"><i class="fab fa-telegram-plane"></i></a>
                </div>
                <div class="footer__icons">
                    <a target="_blank" href="https://www.facebook.com/minjustuz"><i class="fab fa-facebook-f"></i></a>
                </div>
                <div class="footer__icons">
                    <a target="_blank" href="https://www.instagram.com/adliyanews/"><i class="fab fa-instagram-square"></i></a>
                </div>
                <div class="footer__icons">
                    <a target="_blank" href="https://www.youtube.com/c/adliya"><i class="fab fa-youtube"></i></a>
                </div>
            </div>
            <div style="float: right; top: -30px; margin-top: -44px;">
<!-- START WWW.UZ TOP-RATING -->
<SCRIPT language="javascript" type="text/javascript">
		<!--
		top_js = "1.0"; top_r = "id=4079&r=" + escape(document.referrer) + "&pg=" + escape(window.location.href); document.cookie = "smart_top=1; path=/"; top_r += "&c=" + (document.cookie ? "Y" : "N")
		//-->
</SCRIPT>
<SCRIPT language="javascript1.1" type="text/javascript">
<!--
		top_js = "1.1"; top_r += "&j=" + (navigator.javaEnabled() ? "Y" : "N")
//-->
</SCRIPT>
<SCRIPT language="javascript1.2" type="text/javascript">
<!--
		top_js = "1.2"; top_r += "&wh=" + screen.width + 'x' + screen.height + "&px=" + (((navigator.appName.substring(0, 3) == "Mic")) ? screen.colorDepth : screen.pixelDepth)
//-->
</SCRIPT>
<SCRIPT language="javascript1.3" type="text/javascript">
<!--
		top_js = "1.3";
//-->
</SCRIPT>
<SCRIPT language="JavaScript" type="text/javascript">
		<!--
		top_rat = "&col=0C57A6&t=ffffff&p=DD7900"; top_r += "&js=" + top_js + ""; document.write('<a href="https://www.uz/rus/toprating/cmd/stat/id/4079" target="_blank"><img src="https://www.uz/plugins/top_rating/count/cnt.png?' + top_r + top_rat + '" width=88 height=31 border=0 alt="Топ рейтинг www.uz"></a>')//-->
</SCRIPT>
<NOSCRIPT>
		<A href="https://www.uz/rus/toprating/cmd/stat/id/4079" target="_blank">
				<img height="31" src="https://www.uz/plugins/top_rating/count/nojs_cnt.png?id=4079&pg=http%3A//lex.uz&col=0C57A6&t=ffffff&p=DD7900" width="88" border="0" alt="Топ рейтинг www.uz">
		</A>
</NOSCRIPT>
<!-- FINISH WWW.UZ TOP-RATING --></div>
            
        </div>
    </div>
    
    <div class="footer__bottom">
        <div class="container">
            <div class="footer__bottom-desc">&copy; O‘zbekiston Respublikasi Adliya vazirligi qoshidagi “Adolat” milliy huquqiy axborot markazi davlat muassasasi</div>
        </div>
    </div>
</footer>
<div id="lx_alert" style="display: none;">
    <div class="lx_alert_content">
        <div class="lx_alert_body">
            <div id="lx_alert_message"></div>
        </div>
        <div class="lx_alert_footer">
            <button id="lx_alert_close" type="button" class="btn btn-primary" onclick="lxCloseAlert();">Yopish</button>
        </div>
    </div>
</div>
<span id="lx_btn_up" onclick="lx_btn_up_top()" title="">
    <svg viewBox="0 0 512 512">
        <path fill="currentColor" d="M256 504c137 0 248-111 248-248S393 8 256 8 8 119 8 256s111 248 248 248zm0-448c110.5 0 200 89.5 200 200s-89.5 200-200 200S56 366.5 56 256 145.5 56 256 56zm20 328h-40c-6.6 0-12-5.4-12-12V256h-67c-10.7 0-16-12.9-8.5-20.5l99-99c4.7-4.7 12.3-4.7 17 0l99 99c7.6 7.6 2.2 20.5-8.5 20.5h-67v116c0 6.6-5.4 12-12 12z"></path></svg>
</span>

        </div>
        <div id="lx_md_send_feedback" class="modal" tabindex="-1" role="dialog">
            <div class="modal-dialog" role="document" style="max-width: 40rem; max-height: 90vh;">
                <div class="modal-content">
                    <div class="modal-header" style="display: block;">
                        <button type="button" class="close" data-dismiss="modal" aria-label="Close">
                            <span aria-hidden="true">&times;</span>
                        </button>
                        <h3 class="modal-title">Hujjatga taklif yuborish</h3>
                    </div>
                    <div class="modal-body">
                        <div class="form-group">
                            <select class="lx_select2_filter select2 form-control" id="lx_feedback_type" onchange="feedback_type_changed(this)">
                                <option value="" selected>Taklif turini tanlang</option>
                                <option value="1">Hujjatga taklif</option>
                                <option value="2">Texnik xatolik</option>
                            </select>
                        </div>
                        <div class="form-group">
                            <input id="lx_feedback_from" type="text" class="form-control" placeholder="Familiyasi, ismi, sharifi" />
                        </div>
                        <div class="form-group row">
                            <div class="col-6">
                                <input id="lx_feedback_phone" type="text" class="form-control" placeholder="Telefon" />
                            </div>
                            <div class="col-6">
                                <input id="lx_feedback_email" type="text" class="form-control" placeholder="Email" />
                            </div>
                        </div>
                        <div class="form-group">
                            <textarea id="lx_feedback_text" class="form-control" rows="7" maxlength="2000" style="resize: vertical; max-height: 600px;" placeholder="Matn"></textarea>
                        </div>
                        <div class="form-group">
                            <div class="custom-control custom-checkbox mb-2">
                                <input class="custom-control-input" id="lx_feedback_legis" type="checkbox" onchange="lx_feedback_legis_changed(this)">
                                <label class="custom-control-label" for="lx_feedback_legis">Qonunchilikka taklif berish <a href="https://lex.uz/" target="_blank" style="color:#0064a9">qoidalari</a> bilan tanishdim</label>
                            </div>
                        </div>
                    </div>
                    <div class="modal-footer" id="sendFeedback_group" style="display: none;">
                        <div id="dvCaptcha2"></div>
                        <input type="hidden" id="captcha_res2" />
                        <button type="button" class="btn btn-success" id="btn_sendFeedbackToDb" style="display: none;" onclick="sendFeedbackToDb(5300161, 4);">Jo‘natish</button>
                        <button type="button" class="btn btn-danger" id="btn_sendFeedbackCancel" data-dismiss="modal">Bekor qilish</button>
                    </div>
                </div>
            </div>
        </div>
        <div class="modal fade" id="modalShowCard" tabindex="-1" role="dialog" aria-hidden="true" style="z-index: 9000;">
            <div class="modal-dialog" style="margin: 0;">
                <div class="modal-content" style="background: #eee; width: 90vw; height: 92vh; left: 5vw; top: 4vh;">
                    <div class="modal-header" style="padding: 0 4px 0 0; display: block;">
                        <button type="button" class="close" data-dismiss="modal" style="margin: 0">&times;</button>
                    </div>
                    <div class="modal-body" style="padding: 0 4px; margin: 0;">
                        <iframe id="iframeShowCard" style="width: 100%; height: 100%; border: none;"></iframe>
                    </div>
                </div>
            </div>
        </div>
        <button id="lxPlayButton"></button>
        <button id="lxPlayLang" style="display: none">1</button>
        
        <script type="text/javascript">
            function googleTranslateElementInit() {
                new google.translate.TranslateElement({
                    pageLanguage: 'ru',
                    includedLanguages: 'sq,ar,hy,az,be,bn,bg,zh-CN,zh-TW,hr,cs,da,et,tl,fi,fr,ka,de,el,iw,hi,hu,is,id,it,ja,kk,ko,ky,lv,lt,ms,mn,no,ps,fa,pl,pt,ro,sr,sk,sl,es,sw,sv,tg,tt,th,tr,tk,uk,ur,ug,vi,en,uz',
                    layout: google.translate.TranslateElement.InlineLayout.SIMPLE
                }, 'google_translate_element');
            }
        </script>
        <script type="text/javascript" defer src="//translate.google.com/translate_a/element.js?cb=googleTranslateElementInit"></script>
        
        <script>
            const htmldark = document.getElementsByTagName('html')[0];

            if (localStorage.getItem("themes") === "light") {
                htmldark.dataset.theme = 'light';
            }
            else if (localStorage.getItem("themes") === "grey") {
                htmldark.dataset.theme = 'grey';
            }
            else if (localStorage.getItem("themes") === "dark") {
                htmldark.dataset.theme = 'dark';
            }
            const toggleTheme = (theme) => {
                htmldark.dataset.theme = theme;
                localStorage.setItem("themes", theme);
            }
        </script>
        <script>            
            
            $(document).ready(function () {
                document.getElementById('lx_var_b').innerHTML = document.getElementById('lx_var_t').innerHTML;
            });
            
        </script>
        <script type="text/javascript">
            
            $("#docContent__sideBar-show").click(function () {
                if ($("body").hasClass("sidebar-show")) {
                    $("body").removeClass("sidebar-show")
                }
                else {
                    $("body").addClass("sidebar-show")
                }
            })
            
        </script>
    </div>
    <div style="display: none;"></div>
</body>
</html>

<script>
    function changeScrollType(obj) {
        if ($(obj)["0"].checked) {
            scrollIndependent();
        }
        else {
            scrollCommon();
        }
    }

    function scrollCommon() {
        $('#lang1').css('overflow', 'auto');
        $(".lang1, .lang2").removeAttr('overflow');
        $(".lang1, .lang2").css('overflow', 'hidden');
        $(".lang1, .lang2").css('height', 'auto');
        $(".lang1, .lang2").css('padding-right', '0');
        $("body").css('overflow', 'auto');
    }

    function scrollIndependent() {
        $('#actPage').removeAttr('overflow');
        $(".lang1, .lang2").css('height', ($(window).height() - 38) + "px");
        $(".lang1, .lang2").css('overflow', 'auto');
        $(".lang1, .lang2").css('padding-right', '5px');
        $("body").css('overflow', 'hidden');
    }

    function clickAllChk(item_id, chk, pref1, pref2) {
        $.each($('#' + pref1 + '_dropdown_check').find("INPUT[type='checkbox']"), function () {
            if ($(this).attr('id') != item_id) {
                $(this).prop('checked', chk.checked);
                if (!chk.checked) {
                    $.each($('div').find('#s' + $(this).attr('id').substring(2)), function () { $(this).parent().hide(); });
                }
                else {
                    $.each($('div').find('#s' + $(this).attr('id').substring(2)), function () { $(this).parent().show(); });
                }
            }
        });

        $.each($('#' + pref2 + '_dropdown_check').find("INPUT[type='checkbox']"), function () {
            $(this).attr('checked', chk.checked);
        });
    }

    function hideItem(chk) {
        var chk_id = chk.id.substring(2);
        var $containers = $('[id="s' + chk_id + '"]').parent();
        if (!chk.checked) {
            $containers.hide();
        }
        else {
            if (chk_id === '1104') {
                $containers.removeClass("lx_no_select");
            }
            $containers.show();
        }
    }

    var showLexComments = false;

    function toggleLexComments() {
        var $containers = $('[id="s527"]').parent();
        if (showLexComments) {
            showLexComments = false;
            $("#t_btn_lex_comment").removeClass("active")
            $("#b_btn_lex_comment").removeClass("active")
            $containers.hide();
        }
        else {
            showLexComments = true;
            $("#t_btn_lex_comment").addClass("active")
            $("#b_btn_lex_comment").addClass("active")
            $containers.removeClass("lx_no_select");
            $containers.show();
        }
    }

    function scrollText(hash) {
        if (!hash) {
            window.scrollTo(0, 0);
            return;
        }
        history.pushState(null, '', '#' + hash);
        scrollToHash(hash);
    }

    function scrollToHash(hash, smooth = false) {
        const target = document.getElementById(hash);
        if (!target) return;
        const iframe = document.querySelector('.skiptranslate iframe');
        const iframeHeight = iframe ? iframe.offsetHeight : 0;
        const header = document.getElementById("doc_header");
        const headerHeight = header ? header.offsetHeight : 0;
        const y = target.getBoundingClientRect().top + window.pageYOffset - iframeHeight - headerHeight - 4;
        if (smooth) {
            setTimeout(() => { window.scrollTo(0, y); }, 100);
        } else {
            window.scrollTo(0, y);
        }
    }

    window.onload = function () {
        if (window.location.hash) {
            scrollToHash(window.location.hash.substring(1), true);
        }
    };

    window.addEventListener('hashchange', function () {
        if (window.location.hash) {
            scrollToHash(window.location.hash.substring(1));
        }
    });

    $(document).ready(function () {
        $('#search-criteria').on('input', function (e) {
            var txt = $('#search-criteria').val().toUpperCase();
            if (txt.length > 0) {
                $('.docNabvar__child').each(function () {
                    $(this).addClass('toc_show');
                });
                $('.search-text').each(function () {
                    var elem = $(this).closest('.search-toggle');
                    elem.removeClass('toc_show');
                    elem.removeClass('toc_hide');
                    if ($(this).text().toUpperCase().indexOf(txt) != -1) {
                        elem.addClass('toc_show');
                    } else {
                        elem.addClass('toc_hide');
                    }
                });
            }
            else {
                clearSearch();
            }
        });
    });

    function clearSearch() {
        $('#search-criteria').val('');
        $('.toc_show').each(function () {
            $(this).removeClass('toc_show');
        });
        $('.toc_hide').each(function () {
            $(this).removeClass('toc_hide');
        });
    }
</script>
<script>
    function addToFavorite() {
        $.ajax({
            type: "POST",
            url: "/pages/ajax_methods2.aspx",
            cache: false,
            data: {
                "action": "addToFavorite",
                "lact_id": "5300161",
                "lang": "4"
            },
            success: function (data) {
                var kvp = JSON.parse(data);
                lxAlert(kvp.message);
            },
            error: function () {
                lxAlert("Saqlashda xatolik!");
            }
        });
    }

    function showAddCard(tcard) {
        if (tcard < 1 || tcard > 6) {
            return;
        }

        $('#add_info').val('0').trigger('change');

        if (tcard == "1") {
            showIframeCard('/uz/actinfo/card1/5300161');
        }
        else if (tcard == "2") {
            showIframeCard('/uz/actinfo/card2/5300161');
        }
        else if (tcard == "3") {
            showIframeCard('/uz/actinfo/basrev/5300161');
        }
        else if (tcard == "4") {
            showIframeCard('/uz/actinfo/revhis/5300161');
        }
        else if (tcard == "5") {
            showIframeCard('/uz/actinfo/correspondents/5300161');
        }
        else if (tcard == "6") {
            showIframeCard('/uz/actinfo/respondents/5300161');
        }
    }

    function showIframeCard(_url) {
        $("#iframeShowCard").attr("src", _url);
        $('#modalShowCard').modal('show');
    }

    $('#modalShowCard').on('hidden.bs.modal', function () {
        $("#iframeShowCard").attr("src", "about:blank");  // clear after close
    });

    $(document).ready(function () {
        
    });
</script>
<script type="text/javascript">
    function downloadDoc() {
        const s527 = showLexComments ? '1' : '0';
        const s1089 = $('#t_1089').prop('checked') ? '1' : '0';
        const s1104 = $('#t_1104').prop('checked') ? '1' : '0';
        window.location.href = '/uz/docs/5300161?type=doc' + '&s527=' + s527 + '&s1089=' + s1089 + '&s1104=' + s1104;
    }

    function openTwoLang(lang_id) {
        window.location.href = "/uz/docs/5300161?otherlang=" + lang_id;
    }
</script>
<script>
    function lx_pa(elem_id) { lx_audio.playAudioByElemId(elem_id); }
    function lx_mo(e, elem_id) { lx_audio.moveElement(e, elem_id); }
    function a(event, word) { lx_def.showDef(event, '1', word); }
    function lx_cl(elem_id) {
        const link = window.location.origin + window.location.pathname + window.location.search + '#' + elem_id;
        navigator.clipboard.writeText(link)
            .then(() => {
                Swal.fire({
                    title: 'Havola olindi',
                    text: link,
                    confirmButtonText: "Yopish"
                });
            })
            .catch(err => {
                Swal.fire({
                    title: 'Error',
                    text: 'Failed to copy',
                    confirmButtonText: "Yopish"
                });
            });
    }
    async function lx_bm(elem_id) {
        const link = window.location.pathname + window.location.search + '#' + elem_id;
        try {
            const lang_id = 4;
            const response = await fetch('/Pages/GetPage.aspx/SaveBookmark', {
                method: "POST",
                headers: { "Content-Type": "application/json" },
                body: JSON.stringify({ lang_id, link }),
            });
            if (response.ok) {
                const result = (await response.json()).d;
                lxAlert(result);
            } else {
                lxAlert('Texnik xatolik');
            }
        }
        catch (error) {
            lxAlert('Texnik xatolik');
        }
    }
</script>
<script>
    var dvCaptcha2;

    var onloadCallback = function () {
        dvCaptcha2 = grecaptcha.render('dvCaptcha2', {
            'sitekey': '6Lc4eUoUAAAAADW-S-YIn_F1v9K-G6154fgrBmQq',
            'callback': function (response) {
                $("[id*=captcha_res2]").val(response);
                $('#btn_sendFeedbackToDb').show();
                $('#btn_sendFeedbackCancel').hide();
            }
        });
    };

    var _elem_id;

    function lx_sf(elem_id) { // added to xml
        sendFeedback(elem_id);
    }

    function sendFeedback(elem_id) {
        _elem_id = elem_id;
        grecaptcha.reset(dvCaptcha2);
        $('#lx_feedback_from').val('');
        $('#lx_feedback_text').val('');
        $('#lx_feedback_phone').val('');
        $('#lx_feedback_email').val('');
        $('#captcha_res2').val('');
        $('#btn_sendFeedbackToDb').hide();
        $('#lx_md_send_feedback').modal({
            backdrop: 'static',
            keyboard: true
        });
        $('#lx_feedback_type').val('').trigger('change');
        $('#lx_feedback_legis').prop('checked', false).trigger('change');
    }

    function feedback_type_changed(sel) {
        if (sel.value == '1') {
            $('#lx_feedback_phone').show();
            $('#lx_feedback_email').show();
        }
        else {
            $('#lx_feedback_phone').hide();
            $('#lx_feedback_email').hide();
        }
    }

    function lx_feedback_legis_changed(checkbox) {
        if (checkbox.checked) {
            $('#sendFeedback_group').show();
        } else {
            $('#sendFeedback_group').hide();
        }
    }

    function sendFeedbackToDb(lact_id, lang_id) {
        var feedback_from = $('#lx_feedback_from').val().trim();
        var feedback_text = $('#lx_feedback_text').val().trim();
        var feedback_type = $('#lx_feedback_type').val().trim();
        var feedback_phone = $('#lx_feedback_phone').val().trim();
        var feedback_email = $('#lx_feedback_email').val().trim();
        var captcha_result = $('#captcha_res2').val();

        if (feedback_type != '1' && feedback_type != '2') {
            lxAlert('Taklif turini tanlang!');
        }
        else if (feedback_from.length < 3 || feedback_from.length > 100) {
            lxAlert('Familiyasi, ismi, sharifi!');
        }
        else if (feedback_text.length < 10) {
            lxAlert('Ma’lumot to‘liq kiritilmagan!');
        }
        else if (feedback_text.length > 2000) {
            lxAlert('Матн 2000 ҳарфдан кўп!')
        }
        else if (feedback_phone.length > 20) {
            lxAlert('Telefon!');
        }
        else if (feedback_email.length > 30) {
            lxAlert('Email!');
        }
        else {
            $.ajax({
                type: "POST",
                url: "/pages/ajax_methods2.aspx",
                data: {
                    'action': 'sendfeedback',
                    'lact_id': lact_id,
                    'lang_id': lang_id,
                    'element_id': _elem_id,
                    'feedback_from': encodeHtmlEntities(feedback_from),
                    'feedback_text': encodeHtmlEntities(feedback_text),
                    'feedback_type': encodeHtmlEntities(feedback_type),
                    'feedback_phone': encodeHtmlEntities(feedback_phone),
                    'feedback_email': encodeHtmlEntities(feedback_email),
                    'captcha_result': captcha_result
                },
                success: function (data) {
                    $('#lx_feedback_from').val('');
                    $('#lx_feedback_text').val('');
                    $('#lx_feedback_type').val('');
                    $('#lx_feedback_phone').val('');
                    $('#lx_feedback_email').val('');
                    $('#captcha_res2').val('');
                    $('#btn_sendFeedbackToDb').hide();
                    $('#lx_md_send_feedback').modal('hide');
                    lxAlert(data);
                },
                error: function () {
                    $('#captcha_res2').val('');
                    $('#btn_sendFeedbackToDb').hide();
                    grecaptcha.reset(dvCaptcha2);
                    lxAlert('Saqlashda xatolik!');
                }
            });
        }
    }

    function encodeHtmlEntities(str) {
        return String(str).replace(/&/g, '&amp;')
            .replace(/</g, '&lt;')
            .replace(/>/g, '&gt;')
            .replace(/"/g, '&quot;')
            .replace(/'/g, '&#39;');
    }
</script>
<script>
    $('.stopProp').click(function (e) {
        e.stopPropagation();
    });
    function openUrl(url) {
        location.href = url;
    }
    function openInNew(url) {
        window.open(url, "_blank");
    }
    if ("" == "print") {
        $(document).ready(function () {
            window.print();
        });
    }
</script>
<script>
    let lxCompNotEqualId = 0;
    function lxCompNext() {
        if (lxCompNotEqualId < 0) {
            lxCompNotEqualId++;
            scrollText('d_' + lxCompNotEqualId);
        }
    }
    function lxCompPrev() {
        if (lxCompNotEqualId > 1) {
            lxCompNotEqualId--;
            scrollText('d_' + lxCompNotEqualId);
        }
    }
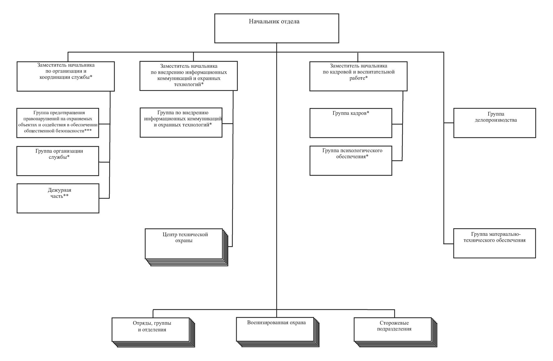
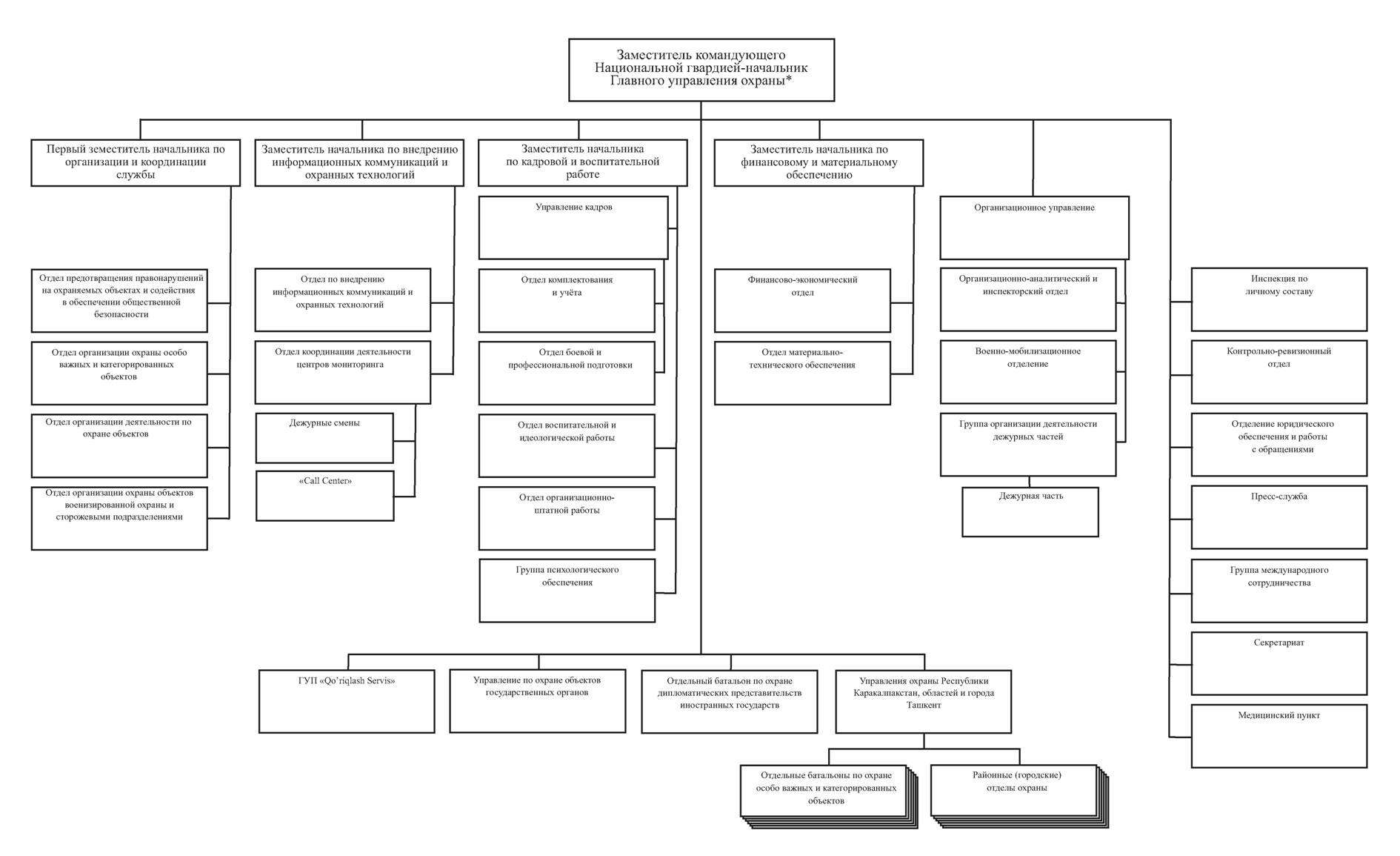
</script>
