

<!DOCTYPE html>

<html lang="en-UZ">
<head>
   <!-- Global site tag (gtag.js) - Google Analytics -->
   <script async src="https://www.googletagmanager.com/gtag/js?id=UA-2682682-1"></script>
   <script>
      window.dataLayer = window.dataLayer || [];
      function gtag() { dataLayer.push(arguments); }
      gtag('js', new Date());
      gtag('config', 'UA-2682682-1');
   </script>
<title>

</title><meta charset="UTF-8" /><meta http-equiv="content-type" content="text/html; charset=UTF-8" /><meta name="viewport" content="width=device-width, initial-scale=1.0, minimum-scale=0.3, maximum-scale=3.0" /><link href="/css/mactform.css" rel="stylesheet" type="text/css" />

    <style type="text/css">
        /*.contents-caption DIV {
            float: right;
        }*/

        /*.mobilnav TD {
            height: 32px;
        }*/

        /*.mobilnav {
            border: 0px;
            padding: 0;
            background: url('/image/h-menu.gif') repeat-x scroll left top transparent;
        }*/

        body {
            margin: 0;
        }

        td {
            min-height: 22px;
        }

        /*#userComments {
            position: fixed;
            top: 0;
            left: 200px;
            width: 279px;
            height: 18px;
            background-color: Black;
            color: White;
            z-index: 2000;
            padding: 3px;
            display: none;
        }*/

        /*#fancybox_div {
            display: none;
        }*/

        /*#divContextRasporka {
            width: 270px;
        }*/

        /*#tddivContext {
            background-color: White;
        }*/

        /*#backButton {
            color: White;
            font-weight: bold;
            text-decoration: none;
        }*/

        /*#divCont {
            padding-top: 35px;
        }*/

        /*.main_menu ul .checkboxArea, .main_menu ul .checkboxAreaChecked {
            padding-top: 12px;
        }*/

        /*#item3 > ul > li {
            white-space: nowrap;
        }*/

        /*header > nav > ul > li > a {
            font-family: Arial;
            font-size: 11px;
        }*/

        /*#actContent a {
            font-size: 14px;
            font-family: Arial;
        }*/

        /*#selected_div {
            height: 250px;
            overflow: auto;
            padding: 6px 1px 1px 9px;
        }*/

        /*.enter_submit {
            background: url("/images/bg/search_button_bg.jpg") repeat-x scroll 0 0 transparent;
            border: 1px solid #7190EE;
            border-radius: 6px 6px 6px 6px;
            float: right;
            margin-right: 2px;
            cursor: pointer;
        }*/

        /*.enter_submit > div {
                background: url("/images/arrow/button_uzor4_left.png") no-repeat scroll 4px 7px transparent;
                float: left;
                width: 100%;
                cursor: pointer;
            }*/

        /*.enter_submit input[type="button"] {
                background: url("/images/arrow/button_uzor4_right.png") no-repeat scroll right 7px transparent;
                border: medium none;
                border-radius: 6px 6px 6px 6px;
                color: #FFFFFF;
                float: left;
                font-size: 12px;
                font-weight: bold;
                height: 21px;
                margin-left: 22px;
                margin-right: 4px;
                padding: 0 22px 3px 0;
                cursor: pointer;
            }*/

        .show_context {
            background-color: #FFFF00;
            color: inherit;
        }
    </style>
    <style id="tree_style" type="text/css">
        #divAct a, #divAct DIV, #divAct font, div#theDefCssID table td, th {
            font-size: 12pt;
        }
    </style>

    <script type="text/javascript" charset="utf-8">
        //window.onbeforeunload = function () {
        //    //document.getElementById("main_container").innerHTML = "";
        //    //window.body.style.background = "red";  //css("background", "red");
        //    //window.scrollTo(0, 0);
        //}

        window.onload = function () {
            setTimeout(function () { scrolPage(); }, 100);
        }

        function scrolPage() {
            var hash = location.hash.toString();
            if (hash.length > 2) {
                var elem = document.getElementById(location.hash.toString().substring(1));
                if (elem === null || elem === undefined) {
                    document.body.scrollTop = document.documentElement.scrollTop = 0;
                }
                else {
                    document.body.scrollTop = document.documentElement.scrollTop = elem.offsetTop - 10;
                }
            }
            else {
                document.body.scrollTop = document.documentElement.scrollTop = 0;
            }
        }
    </script>
</head>
<body>
    
    <a href="#DynContent" id="DynContentBtn"></a>
    <div style="display: none;">
        <div id="DynContent" style="width: 350px;">
            <table>
                <tr>
                    <td><span id="dynText"></span></td>
                </tr>
            </table>
        </div>
    </div>
    <div id="headcont">
        
        <header style="z-index: 2000;" id="headermenu">
            <div class='logo' style="padding: 0px 0px 0px 8px">
                <a href='/en/'><span></span></a>
            </div>
        </header>
        
    </div>
    <div id='main_container'>
        
        <section class='main_text'>
            <table style="width: 100%; font-family: Arial; font-size: 14px; font-weight: bold;">
                <tr>
                    <td style="width: 50%">
                        
                        
                        
                    </td>
                    <td style="width: 50%; text-align: right">
                        
                        
                    </td>
                </tr>
            </table>
            <div id="divAct" style="margin: 0px; padding: 0px 5px 0px 5px; background: white;">
                
                <div id="divCont" style="background:#ffffff;border:none;margin:auto;"><div class="INDEXES_ON_REF" style="display:none"><label id="s5987"></label><div name="onLBC4604099" id="onLBC4604099">[<b>ОКОЗ:</b><div id="LBC18913"><span class="iorRN">1.</span><span class="iorVal">09.00.00.00 Предпринимательство и хозяйственная деятельность / 09.20.00.00 Энергетика / 09.20.07.00 Атомная энергетика;</span></div><div id="LBC7339"><span class="iorRN">2.</span><span class="iorVal">13.00.00.00 Образование. Наука. культура / 13.02.00.00 Наука / 13.02.06.00 Академия наук]</span></div></div></div><div class="INDEXES_ON_REF" style="display:none"><label id="s5988"></label><div name="onLS4604099" id="onLS4604099">[<b>ТСЗ:</b><div id="LS3703"><span class="iorRN">1.</span><span class="iorVal">Социально-культурные вопросы / Наука и научная деятельность;</span></div><div id="LS4601"><span class="iorRN">2.</span><span class="iorVal">Экономика / Энергетика]</span></div></div></div><div class="ACT_FORM"><div name="4607878" id="4607878">Постановление</div></div><div class="ACCEPTING_BODY"><div name="4607879" id="4607879">Президента Республики Узбекистан</div></div><div class="ACT_TITLE"><div name="4607880" id="4607880">О мерах по поддержке научно-исследовательской деятельности Института ядерной физики</div></div><div class="BY_DEFAULT"><div name="4607882" id="4607882"></div></div><div class="ACT_TEXT"><div name="4607883" id="4607883">В Узбекистане исследования в области ядерной физики начались в 40-х годах и получили интенсивное развитие в 50-х годах прошлого столетия. Наличие в стране высококвалифицированных ученых, их эффективные исследования и разработки по использованию атомной энергии в мирных целях способствовали образованию в 1956 году Института ядерной физики Академии наук Республики Узбекистан (далее — Институт).</div></div><div class="ACT_TEXT"><div name="4607884" id="4607884">За более чем 60-летний период своей деятельности Институт стал крупным исследовательским центром в области ядерной физики и ядерных технологий, признанным мировым научным сообществом.</div></div><div class="ACT_TEXT"><div name="4607885" id="4607885">За прошедшие годы коллектив Института проделал определенную работу, в том числе по:</div></div><div class="ACT_TEXT"><div name="4607886" id="4607886">развитию <strong>фундаментальных основ ядерной науки</strong> в области физики атомного ядра и элементарных частиц, теории структуры ядра, физики деления и слияния ядер при низких и сверхнизких энергиях, физики высоких энергий, астрофизики и космологии, радиационной физики твердого тела, фундаментальных аспектов радиохимии;</div></div><div class="ACT_TEXT"><div name="4607887" id="4607887"><strong>разработке прикладных ядерных технологий</strong> для практической радиохимии, производству радиофармацевтических препаратов на основе радиоизотопов, изготовлению радиационных приборов и оборудования для различных отраслей экономики, получению новых материалов для опто- и микроэлектроники.</div></div><div class="ACT_TEXT"><div name="4607888" id="4607888">Вместе с тем требуется принятие дополнительных мер по расширению масштабов исследований в области ядерной физики, подготовке высококвалифицированных кадров, дальнейшему повышению научного потенциала Института, в частности по:</div></div><div class="ACT_TEXT"><div name="4607890" id="4607890">совершенствованию системы финансирования научных исследований;</div></div><div class="ACT_TEXT"><div name="4607891" id="4607891">повышению эффективности работ по подготовке молодых ученых и привлечению их к научным исследованиям, расширению масштабов прикладных и научных исследований, направленных на решение актуальных проблем в отраслях экономики, а также эффективному использованию исследовательского ядерного реактора;</div></div><div class="ACT_TEXT"><div name="4607893" id="4607893">организации научных изысканий в области атомной энергии; </div></div><div class="ACT_TEXT"><div name="4607894" id="4607894">укреплению материально-технической базы Института, в том числе обеспечению современным ядерно-физическим оборудованием, высокоэнергетическим циклотроном, сверхмощными электронными ускорителями, другим оборудованием и инвентарем.</div></div><div class="ACT_TEXT"><div name="4607896" id="4607896">В целях развития ядерной науки и технологий, коренного совершенствования системы проведения научных исследований в данном направлении и повышения научно-технического потенциала Института, обеспечения эффективного и безопасного использования исследовательского ядерного реактора, эффективной организации научно-инновационной деятельности, а также дальнейшего повышения квалификации кадров для обеспечения ее результативности:</div></div><div class="ACT_TEXT"><div name="4607897" id="4607897">1. Определить <strong>основными направлениями деятельности</strong> Института:</div></div><div class="INDEXES_ON_REF" style="display:none"><label id="s5987"></label><div name="onLBC4607898" id="onLBC4607898">[<b>ОКОЗ:</b><div id="LBC7338"><span class="iorRN">1.</span><span class="iorVal">13.00.00.00 Образование. Наука. культура / 13.02.00.00 Наука / 13.02.05.00 Научные и проектные организации;</span></div><div id="LBC7340"><span class="iorRN">2.</span><span class="iorVal">13.00.00.00 Образование. Наука. культура / 13.02.00.00 Наука / 13.02.07.00 Научные исследования;</span></div><div id="LBC22728"><span class="iorRN">3.</span><span class="iorVal">13.00.00.00 Образование. Наука. культура / 13.02.00.00 Наука / 13.02.12.00 Инновации. Инновационная деятельность. Инновационная инфраструктура]</span></div></div></div><div class="ACT_TEXT"><div name="4607898" id="4607898">проведение фундаментальных, прикладных, инновационных исследований и внедрение в практику научно-инновационных разработок в области теоретической и экспериментальной ядерной физики, атомной энергетики и ядерных технологий, радиационной физики твердого тела и материаловедения, ядерной аналитики и радиохимии, научного приборостроения;</div></div><div class="INDEXES_ON_REF" style="display:none"><label id="s5987"></label><div name="onLBC4607900" id="onLBC4607900">[<b>ОКОЗ:</b><div id="LBC6453"><span class="iorRN">1.</span><span class="iorVal">05.00.00.00 Законодательство о труде и занятости населения / 05.08.00.00 Профессиональная подготовка, повышение квалификации и переподготовка;</span></div><div id="LBC22712"><span class="iorRN">2.</span><span class="iorVal">13.00.00.00 Образование. Наука. культура / 13.01.00.00 Образование / 13.01.08.00 Виды образования / 13.01.08.05 Послевузовское образование]</span></div></div></div><div class="ACT_TEXT"><div name="4607900" id="4607900">обеспечение эффективности функционирования института послевузовского образования, подготовку высококвалифицированных кадров и всестороннюю поддержку талантливой молодежи;</div></div><div class="INDEXES_ON_REF" style="display:none"><label id="s5987"></label><div name="onLBC4607901" id="onLBC4607901">[<b>ОКОЗ:</b><div id="LBC7340"><span class="iorRN">1.</span><span class="iorVal">13.00.00.00 Образование. Наука. культура / 13.02.00.00 Наука / 13.02.07.00 Научные исследования;</span></div><div id="LBC22728"><span class="iorRN">2.</span><span class="iorVal">13.00.00.00 Образование. Наука. культура / 13.02.00.00 Наука / 13.02.12.00 Инновации. Инновационная деятельность. Инновационная инфраструктура]</span></div></div></div><div class="ACT_TEXT"><div name="4607901" id="4607901">активное участие в координации ядерной науки и технологий путем реализации целевых республиканских научно-технических и инновационных программ;</div></div><div class="INDEXES_ON_REF" style="display:none"><label id="s5987"></label><div name="onLBC4607903" id="onLBC4607903">[<b>ОКОЗ:</b><div id="LBC7337"><span class="iorRN">1.</span><span class="iorVal">13.00.00.00 Образование. Наука. культура / 13.02.00.00 Наука / 13.02.04.00 Научные работники, специалисты научных организаций (статус, аттестация, ученые степени и звания)]</span></div></div></div><div class="ACT_TEXT"><div name="4607903" id="4607903">эффективное использование научного потенциала Института в реальном секторе экономики и учебном процессе в образовательных учреждениях, укрепление интеграции науки, образования и производства путем руководства диссертационными и выпускными квалификационными работами;</div></div><div class="INDEXES_ON_REF" style="display:none"><label id="s5987"></label><div name="onLBC4607905" id="onLBC4607905">[<b>ОКОЗ:</b><div id="LBC5994"><span class="iorRN">1.</span><span class="iorVal">01.00.00.00 Конституционный строй / 01.05.00.00 Население / 01.05.12.00 Соотечественники за рубежом;</span></div><div id="LBC22713"><span class="iorRN">2.</span><span class="iorVal">13.00.00.00 Образование. Наука. культура / 13.01.00.00 Образование / 13.01.08.00 Виды образования / 13.01.08.06 Переподготовка и повышение квалификации кадров]</span></div></div></div><div class="ACT_TEXT"><div name="4607905" id="4607905">повышение профессиональной квалификации научных кадров за рубежом, привлечение зарубежных ученых и специалистов, в том числе соотечественников за рубежом, к научной деятельности в Институте;</div></div><div class="ACT_TEXT"><div name="4607906" id="4607906">широкое внедрение современных информационных технологий в деятельность Института.</div></div><div class="ACT_TEXT"><div name="4607908" id="4607908">2. Утвердить:</div></div><div class="ACT_TEXT"><div name="4607914" id="4607914"><strong>Целевую программу по совершенствованию деятельности Института ядерной физики Академии наук Республики Узбекистан</strong> (далее — Целевая программа) согласно <a href="/en/acts/4604099#4608070">приложению № 1</a>;</div></div><div class="ACT_TEXT"><div name="4607919" id="4607919"><strong>Программу научно-исследовательских работ Института ядерной физики Академии наук Республики Узбекистан на 2020 — 2024 годы</strong> (далее — Программа научно-исследовательских работ) согласно <a href="/en/acts/4604099#4608651">приложению № 2</a>;</div></div><div class="ACT_TEXT"><div name="4607927" id="4607927"><strong>Целевые показатели Института ядерной физики Академии наук Республики Узбекистан до 2021 года</strong> (далее — Целевые показатели) согласно <a href="/en/acts/4604099#4608690">приложению № 3</a>;</div></div><div class="ACT_TEXT"><div name="4607930" id="4607930"><strong>Структуру Института ядерной физики Академии наук Республики Узбекистан</strong> согласно <a href="/en/acts/4604099#4608766">приложению № 4</a>;</div></div><div class="ACT_TEXT"><div name="4607931" id="4607931"><strong>График оптимизации численности научных сотрудников Института ядерной физики Академии наук Республики Узбекистан, финансируемых за счет Государственного бюджета Республики Узбекистан</strong> согласно <a href="/en/acts/4604099#4609060">приложению № 5</a>;</div></div><div class="INDEXES_ON_REF" style="display:none"><label id="s5987"></label><div name="onLBC4607932" id="onLBC4607932">[<b>ОКОЗ:</b><div id="LBC6453"><span class="iorRN">1.</span><span class="iorVal">05.00.00.00 Законодательство о труде и занятости населения / 05.08.00.00 Профессиональная подготовка, повышение квалификации и переподготовка]</span></div></div></div><div class="ACT_TEXT"><div name="4607932" id="4607932"><strong>План-график повышения квалификации сотрудников Института ядерной физики Академии наук Республики Узбекистан в ведущих зарубежных научных центрах и на производственных предприятиях</strong> согласно <a href="/en/acts/4604099#4609366">приложению № 6</a>.</div></div><div class="ACT_TEXT"><div name="4607933" id="4607933">Возложить на президента Академии наук Республики Узбекистан Б.С. Юлдашева персональную ответственность за достижение Целевых показателей, обеспечение качественной и полноценной реализации Целевой программы и Программы научно-исследовательских работ.</div></div><div class="COMMENT"><label id="s3934"></label><div name="edi5726785" id="edi5726785">См. <a href="/en/acts/4604099?ONDATE=22.11.2019 00#5726771">предыдущую</a> редакцию.</div></div><div class="BY_DEFAULT"><div name="5726785" id="5726785"></div></div><div class="INDEXES_ON_REF" style="display:none"><label id="s5987"></label><div name="onLBC5726786" id="onLBC5726786">[<b>ОКОЗ:</b><div id="LBC6091"><span class="iorRN">1.</span><span class="iorVal">01.00.00.00 Конституционный строй / 01.17.00.00 Негосударственные некоммерческие организации (см. также 03.03.10.03) / 01.17.08.00 Научные общества и ассоциации;</span></div><div id="LBC21103"><span class="iorRN">2.</span><span class="iorVal">13.00.00.00 Образование. Наука. культура / 13.01.00.00 Образование / 13.01.07.00 Иностранные образовательные учреждения;</span></div><div id="LBC22713"><span class="iorRN">3.</span><span class="iorVal">13.00.00.00 Образование. Наука. культура / 13.01.00.00 Образование / 13.01.08.00 Виды образования / 13.01.08.06 Переподготовка и повышение квалификации кадров]</span></div></div></div><div class="ACT_TEXT"><div name="5726786" id="5726786">Академии наук, Фонду «Эл-юрт умиди» по подготовке специалистов за рубежом и диалогу с соотечественниками и Министерству инновационного развития Республики Узбекистан обеспечить повышение квалификации научных сотрудников Института в ведущих зарубежных научных центрах и на производственных предприятиях.</div></div><div class="INDEXES_ON_REF" style="display:none"><label id="s5987"></label><div name="onLBC5726788" id="onLBC5726788">[<b>ОКОЗ:</b><div id="LBC7336"><span class="iorRN">1.</span><span class="iorVal">13.00.00.00 Образование. Наука. культура / 13.02.00.00 Наука / 13.02.03.00 Финансирование научных организаций и научной деятельности]</span></div></div></div><div class="ACT_TEXT"><div name="5726788" id="5726788">Определить источниками финансирования повышения квалификации научных сотрудников Института за рубежом средства Фонда финансирования науки и поддержки инноваций, внебюджетные средства Института, а также целевые средства, предусмотренные в Государственном бюджете для Академии наук Республики Узбекистан, и иные источники, не запрещенные актами законодательства.</div></div><div class="CHANGES_ORIGINS"><label id="s1104"></label><div name="5726789" id="5726789">(абзацы девятый и десятый пункта 2 в редакции <a href="/en/acts/5715328?ONDATE=09.11.2021 00#5716710">Указа</a> Президента Республики Узбекистан от 9 ноября 2021 года № УП-3 — Национальная база данных законодательства, 09.11.2021 г., № 06/21/3/1037)</div></div><div class="ACT_TEXT"><div name="4607935" id="4607935">Определить источниками финансирования расходов на повышение квалификации научных сотрудников Института за рубежом средства Фонда поддержки инновационного развития и новаторских идей, внебюджетные средства Института, а также средства Фонда «Эл-юрт умиди» при Агентстве развития государственной службы при Президенте Республики Узбекистан, выделяемые в установленном порядке по результатам конкурсного отбора.</div></div><div class="ACT_TEXT"><div name="4607936" id="4607936">3. Установить, что с 1 января 2020 года:</div></div><div class="INDEXES_ON_REF" style="display:none"><label id="s5987"></label><div name="onLBC4607937" id="onLBC4607937">[<b>ОКОЗ:</b><div id="LBC9575"><span class="iorRN">1.</span><span class="iorVal">05.00.00.00 Законодательство о труде и занятости населения / 05.03.00.00 Оплата труда / 05.03.06.00 Особенности оплаты труда отдельных категорий работников;</span></div><div id="LBC6551"><span class="iorRN">2.</span><span class="iorVal">07.00.00.00 Законодательство о финансах и кредите. Банковская деятельность / 07.05.00.00 Республиканский бюджет / 07.05.06.00 Финансирование социальной и иных сфер]</span></div></div></div><div class="ACT_TEXT"><div name="4607937" id="4607937">финансирование расходов по оплате труда сотрудников Института, содержанию его зданий и сооружений, а также возмещение текущих расходов осуществляются за счет средств Государственного бюджета Республики Узбекистан;</div></div><div class="INDEXES_ON_REF" style="display:none"><label id="s5987"></label><div name="onLBC4607938" id="onLBC4607938">[<b>ОКОЗ:</b><div id="LBC7336"><span class="iorRN">1.</span><span class="iorVal">13.00.00.00 Образование. Наука. культура / 13.02.00.00 Наука / 13.02.03.00 Финансирование научных организаций и научной деятельности]</span></div></div></div><div class="ACT_TEXT"><div name="4607938" id="4607938">приостанавливается проведение фундаментальных исследований в Институте в рамках научно-технических программ с направлением высвобождаемых бюджетных средств на финансирование расходов по содержанию Института.</div></div><div class="ACT_TEXT"><div name="4607939" id="4607939">4. Определить источниками финансирования деятельности Института:</div></div><div class="ACT_TEXT"><div name="4607940" id="4607940">средства Государственного бюджета Республики Узбекистан;</div></div><div class="ACT_TEXT"><div name="4607941" id="4607941">гранты международных финансовых и других институтов, зарубежных организаций;</div></div><div class="ACT_TEXT"><div name="4607942" id="4607942">средства, поступающие за счет хозяйственной деятельности;</div></div><div class="ACT_TEXT"><div name="4607944" id="4607944">иные источники, не запрещенные законодательством.</div></div><div class="ACT_TEXT"><div name="4607946" id="4607946">5. Академии наук Республики Узбекистан в месячный срок:</div></div><div class="INDEXES_ON_REF" style="display:none"><label id="s5987"></label><div name="onLBC4607947" id="onLBC4607947">[<b>ОКОЗ:</b><div id="LBC7337"><span class="iorRN">1.</span><span class="iorVal">13.00.00.00 Образование. Наука. культура / 13.02.00.00 Наука / 13.02.04.00 Научные работники, специалисты научных организаций (статус, аттестация, ученые степени и звания)]</span></div></div></div><div class="ACT_TEXT"><div name="4607947" id="4607947">утвердить в установленном порядке устав Института в новой редакции, а также порядок ежегодной оценки деятельности его лабораторий и научных сотрудников;</div></div><div class="ACT_TEXT"><div name="4607949" id="4607949">совместно с Министерством занятости и трудовых отношений, Министерством инновационного развития и Министерством финансов Республики Узбекистан разработать и утвердить штатные нормативы вспомогательного персонала, в том числе научно-вспомогательного персонала научно-исследовательских учреждений республики, финансируемых за счет средств Государственного бюджета.</div></div><div class="ACT_TEXT"><div name="4607951" id="4607951">6. Академии наук и Министерству инновационного развития Республики Узбекистан совместно с заинтересованными ведомствами разработать и внести в Республиканский совет по науке и технологиям:</div></div><div class="ACT_TEXT"><div name="4607955" id="4607955">в месячный срок — Концепцию развития Института на 2020 — 2024 годы;</div></div><div class="ACT_TEXT"><div name="4607958" id="4607958">в двухмесячный срок — Концепцию развития научно-изыскательской деятельности Института до 2030 года.</div></div><div class="INDEXES_ON_REF" style="display:none"><label id="s5987"></label><div name="onLBC4607960" id="onLBC4607960">[<b>ОКОЗ:</b><div id="LBC18934"><span class="iorRN">1.</span><span class="iorVal">21.00.00.00 Комплексные документы по внесению изменений и дополнений / 21.02.00.00 Указы и постановления Президента Республики Узбекистан]</span></div></div></div><div class="ACT_TEXT"><div name="4607960" id="4607960">7. Внести изменения в некоторые акты Президента Республики Узбекистан и Правительства согласно <a href="/en/acts/4604099#4609400">приложению № 7</a>.</div></div><div class="ACT_TEXT"><div name="4607966" id="4607966">8. Контроль за исполнением настоящего постановления возложить на Премьер-министра Республики Узбекистан А.Н. Арипова, советника Президента Республики Узбекистан А.А. Абдувахитова и президента Академии наук Республики Узбекистан Б.С. Юлдашева.</div></div><div class="SIGNATURE"><div name="4607971" id="4607971">Президент Республики Узбекистан Ш. МИРЗИЁЕВ</div></div><div class="ACT_ESSENTIAL_ELEMENTS"><div name="4607975" id="4607975">г. Ташкент,</div></div><div class="ACT_ESSENTIAL_ELEMENTS"><div name="4607976" id="4607976">21 ноября 2019 г.,</div></div><div class="ACT_ESSENTIAL_ELEMENTS_NUM"><div name="4607979" id="4607979">№ ПП-4526</div></div><div class="BY_DEFAULT"><div name="4608056" id="4608056"></div></div><div class="APPL_BANNER_LANDSCAPE_TITLE"><div name="4608070" id="4608070">ПРИЛОЖЕНИЕ № 1<br />к <a href="/en/acts/4604099">постановлению </a>Президента Республики Узбекистан от 21 ноября 2019 года № ПП-4526</div></div><div class="ACT_FORM"><div name="4608076" id="4608076">ЦЕЛЕВАЯ ПРОГРАММА </div></div><div class="ACT_TITLE_APPL"><div name="4608081" id="4608081">по совершенствованию деятельности Института ядерной физики Академии наук Республики Узбекистан </div></div><div class="BY_DEFAULT"><div name="4608089" id="4608089"></div></div><div class="BY_DEFAULT"><div name="4608267" id="4608267"><table style="BORDER-RIGHT: medium none; BORDER-TOP: medium none; BACKGROUND: white; BORDER-LEFT: medium none; BORDER-BOTTOM: medium none; BORDER-COLLAPSE: collapse" cellspacing="0" cellpadding="0" width="100%" border="1">
<tbody>
<tr>
<td style="BORDER-RIGHT: black 1pt solid; PADDING-RIGHT: 5.4pt; BORDER-TOP: black 1pt solid; PADDING-LEFT: 5.4pt; PADDING-BOTTOM: 0cm; BORDER-LEFT: black 1pt solid; PADDING-TOP: 0cm; BORDER-BOTTOM: black 1pt solid">
<p style="MARGIN: 4.8pt 0cm; LINE-HEIGHT: normal" align="center"><b><span style="FONT-SIZE: 12pt">№</span></b></p></td>
<td style="BORDER-RIGHT: black 1pt solid; PADDING-RIGHT: 5.4pt; BORDER-TOP: black 1pt solid; PADDING-LEFT: 5.4pt; PADDING-BOTTOM: 0cm; BORDER-LEFT: #ece9d8; PADDING-TOP: 0cm; BORDER-BOTTOM: black 1pt solid">
<p style="MARGIN: 4.8pt 0cm; LINE-HEIGHT: normal" align="center"><b><span style="FONT-SIZE: 12pt">Приоритетные задачи</span></b></p></td>
<td style="BORDER-RIGHT: black 1pt solid; PADDING-RIGHT: 5.4pt; BORDER-TOP: black 1pt solid; PADDING-LEFT: 5.4pt; PADDING-BOTTOM: 0cm; BORDER-LEFT: #ece9d8; PADDING-TOP: 0cm; BORDER-BOTTOM: black 1pt solid">
<p style="MARGIN: 4.8pt 0cm; LINE-HEIGHT: normal" align="center"><b><span style="FONT-SIZE: 12pt">Источники финансирования</span></b></p></td>
<td style="BORDER-RIGHT: black 1pt solid; PADDING-RIGHT: 5.4pt; BORDER-TOP: black 1pt solid; PADDING-LEFT: 5.4pt; PADDING-BOTTOM: 0cm; BORDER-LEFT: #ece9d8; PADDING-TOP: 0cm; BORDER-BOTTOM: black 1pt solid">
<p style="MARGIN: 4.8pt 0cm; LINE-HEIGHT: normal" align="center"><b><span style="FONT-SIZE: 12pt">Сроки исполнения</span></b></p></td>
<td style="BORDER-RIGHT: black 1pt solid; PADDING-RIGHT: 5.4pt; BORDER-TOP: black 1pt solid; PADDING-LEFT: 5.4pt; PADDING-BOTTOM: 0cm; BORDER-LEFT: #ece9d8; PADDING-TOP: 0cm; BORDER-BOTTOM: black 1pt solid">
<p style="MARGIN: 4.8pt 0cm; LINE-HEIGHT: normal" align="center"><b><span style="FONT-SIZE: 12pt">Ответственные исполнители</span></b></p></td></tr>
<tr>
<td style="BORDER-RIGHT: black 1pt solid; PADDING-RIGHT: 5.4pt; BORDER-TOP: #ece9d8; PADDING-LEFT: 5.4pt; PADDING-BOTTOM: 0cm; BORDER-LEFT: black 1pt solid; PADDING-TOP: 0cm; BORDER-BOTTOM: black 1pt solid" colspan="5">
<p style="MARGIN: 4.8pt 0cm; LINE-HEIGHT: normal" align="center"><b><span style="FONT-SIZE: 12pt">I. Повышение эффективности и результативности научных изысканий</span></b></p></td></tr>
<tr>
<td style="BORDER-RIGHT: black 1pt solid; PADDING-RIGHT: 5.4pt; BORDER-TOP: #ece9d8; PADDING-LEFT: 5.4pt; PADDING-BOTTOM: 0cm; BORDER-LEFT: black 1pt solid; PADDING-TOP: 0cm; BORDER-BOTTOM: black 1pt solid" valign="top">
<p style="MARGIN: 4.8pt 0cm; LINE-HEIGHT: normal" align="center"><span style="FONT-SIZE: 12pt">1.</span></p></td>
<td style="BORDER-RIGHT: black 1pt solid; PADDING-RIGHT: 5.4pt; BORDER-TOP: #ece9d8; PADDING-LEFT: 5.4pt; PADDING-BOTTOM: 0cm; BORDER-LEFT: #ece9d8; PADDING-TOP: 0cm; BORDER-BOTTOM: black 1pt solid" valign="top">
<p style="MARGIN: 4.8pt 0cm; TEXT-INDENT: 15.6pt; LINE-HEIGHT: normal"><b><span style="FONT-SIZE: 12pt">Разработка Концепции развития Института ядерной физики (далее — Институт) на 2020 — </span></b><span style="FONT-SIZE: 12pt"><b>2024 годы.</b></span></p>
<p style="MARGIN: 4.8pt 0cm; TEXT-INDENT: 15.6pt; LINE-HEIGHT: normal"><span style="FONT-SIZE: 12pt">П</span><span style="FONT-SIZE: 12pt">роведение анализа текущего состояния в области ядерной физики республики на предмет ее соответствия международным тенденциям и исследованиям, определение востребованности ядерных технологий в экономике страны с учетом необходимости подготовки кадров для применения ядерных технологий в реальном секторе экономики (сельском хозяйстве, медицине, нефтяной и газовой промышленности, ядерной и радиационной безопасности и других) и собственно в науке, технологиях и атомной энергетике, определение современных универсальных ядерно-физических установок, необходимых для укрепления материально-технической базы Института. </span></p></td>
<td style="BORDER-RIGHT: black 1pt solid; PADDING-RIGHT: 5.4pt; BORDER-TOP: #ece9d8; PADDING-LEFT: 5.4pt; PADDING-BOTTOM: 0cm; BORDER-LEFT: #ece9d8; PADDING-TOP: 0cm; BORDER-BOTTOM: black 1pt solid" valign="top">
<p style="LINE-HEIGHT: normal" align="center"></p>
<p style="LINE-HEIGHT: normal" align="center"></p>
<p style="LINE-HEIGHT: normal" align="center"></p>
<p style="LINE-HEIGHT: normal" align="center"></p>
<p style="LINE-HEIGHT: normal" align="center"></p>
<p style="LINE-HEIGHT: normal" align="center"></p>
<p style="LINE-HEIGHT: normal" align="center"><span style="FONT-SIZE: 12pt"><br /><br /><br />—</span></p></td>
<td style="BORDER-RIGHT: black 1pt solid; PADDING-RIGHT: 5.4pt; BORDER-TOP: #ece9d8; PADDING-LEFT: 5.4pt; PADDING-BOTTOM: 0cm; BORDER-LEFT: #ece9d8; PADDING-TOP: 0cm; BORDER-BOTTOM: black 1pt solid" valign="top">
<p style="LINE-HEIGHT: normal" align="center"></p>
<p style="LINE-HEIGHT: normal" align="center"></p>
<p style="LINE-HEIGHT: normal" align="center"></p>
<p style="LINE-HEIGHT: normal" align="center"><span style="FONT-SIZE: 12pt"><br /><br />1 января</span></p>
<p style="LINE-HEIGHT: normal" align="center"><span style="FONT-SIZE: 12pt">2020 года</span></p></td>
<td style="BORDER-RIGHT: black 1pt solid; PADDING-RIGHT: 5.4pt; BORDER-TOP: #ece9d8; PADDING-LEFT: 5.4pt; PADDING-BOTTOM: 0cm; BORDER-LEFT: #ece9d8; PADDING-TOP: 0cm; BORDER-BOTTOM: black 1pt solid" valign="top">
<p style="LINE-HEIGHT: normal" align="center"><span style="FONT-SIZE: 12pt">Академия наук<br /><i>(Б. Юлдашев),</i> </span></p>
<p style="LINE-HEIGHT: normal" align="center"><span style="FONT-SIZE: 12pt">Министерство инновационного развития <i>(И. Абдурахмонов)</i>, <br />заинтересованные министерства и ведомства</span></p></td></tr>
<tr>
<td style="BORDER-RIGHT: black 1pt solid; PADDING-RIGHT: 5.4pt; BORDER-TOP: #ece9d8; PADDING-LEFT: 5.4pt; PADDING-BOTTOM: 0cm; BORDER-LEFT: black 1pt solid; PADDING-TOP: 0cm; BORDER-BOTTOM: black 1pt solid" valign="top">
<p style="MARGIN: 4.8pt 0cm; LINE-HEIGHT: normal" align="center"><span style="FONT-SIZE: 12pt">2. </span></p></td>
<td style="BORDER-RIGHT: black 1pt solid; PADDING-RIGHT: 5.4pt; BORDER-TOP: #ece9d8; PADDING-LEFT: 5.4pt; PADDING-BOTTOM: 0cm; BORDER-LEFT: #ece9d8; PADDING-TOP: 0cm; BORDER-BOTTOM: black 1pt solid" valign="top">
<p style="MARGIN: 4.8pt 0cm; TEXT-INDENT: 8.5pt; LINE-HEIGHT: normal"><b><span style="FONT-SIZE: 12pt">Разработка и утверждение Концепции развития научно-исследовательской деятельности Института ядерной физики до 2030 года.</span></b></p>
<p style="MARGIN: 4.8pt 0cm; TEXT-INDENT: 8.5pt; LINE-HEIGHT: normal"><span style="FONT-SIZE: 12pt">Определение </span><span style="FONT-SIZE: 12pt">перспективных стратегических направлений развития ядерной науки и технологий в республике, принимая во внимание международное сотрудничество, а также роли и места Института в их развитии, в частности его приоритетов в развитии такого нового направления, как ядерная энергетика, повышение роли Института в подготовке кадров.</span></p></td>
<td style="BORDER-RIGHT: black 1pt solid; PADDING-RIGHT: 5.4pt; BORDER-TOP: #ece9d8; PADDING-LEFT: 5.4pt; PADDING-BOTTOM: 0cm; BORDER-LEFT: #ece9d8; PADDING-TOP: 0cm; BORDER-BOTTOM: black 1pt solid" valign="top">
<p style="LINE-HEIGHT: normal" align="center"></p>
<p style="LINE-HEIGHT: normal" align="center"><span style="FONT-SIZE: 12pt"><br /><br /><br />—</span></p></td>
<td style="BORDER-RIGHT: black 1pt solid; PADDING-RIGHT: 5.4pt; BORDER-TOP: #ece9d8; PADDING-LEFT: 5.4pt; PADDING-BOTTOM: 0cm; BORDER-LEFT: #ece9d8; PADDING-TOP: 0cm; BORDER-BOTTOM: black 1pt solid">
<p style="LINE-HEIGHT: normal" align="center"><span style="FONT-SIZE: 12pt">1 марта</span></p>
<p style="LINE-HEIGHT: normal" align="center"><span style="FONT-SIZE: 12pt">2020 года</span></p></td>
<td style="BORDER-RIGHT: black 1pt solid; PADDING-RIGHT: 5.4pt; BORDER-TOP: #ece9d8; PADDING-LEFT: 5.4pt; PADDING-BOTTOM: 0cm; BORDER-LEFT: #ece9d8; PADDING-TOP: 0cm; BORDER-BOTTOM: black 1pt solid">
<p style="LINE-HEIGHT: normal" align="center"><span style="FONT-SIZE: 12pt">Академия наук</span></p>
<p style="LINE-HEIGHT: normal" align="center"><i><span style="FONT-SIZE: 12pt">(Б. Юлдашев),</span></i></p>
<p style="LINE-HEIGHT: normal" align="center"><span style="FONT-SIZE: 12pt">Министерство инновационного развития <i>(И. Абдурахмонов),</i> <br />заинтересованные министерства и ведомства</span></p></td></tr>
<tr>
<td style="BORDER-RIGHT: black 1pt solid; PADDING-RIGHT: 5.4pt; BORDER-TOP: #ece9d8; PADDING-LEFT: 5.4pt; PADDING-BOTTOM: 0cm; BORDER-LEFT: black 1pt solid; PADDING-TOP: 0cm; BORDER-BOTTOM: black 1pt solid" valign="top">
<p style="MARGIN: 4.8pt 0cm; LINE-HEIGHT: normal" align="center"><span style="FONT-SIZE: 12pt">3.</span></p></td>
<td style="BORDER-RIGHT: black 1pt solid; PADDING-RIGHT: 5.4pt; BORDER-TOP: #ece9d8; PADDING-LEFT: 5.4pt; PADDING-BOTTOM: 0cm; BORDER-LEFT: #ece9d8; PADDING-TOP: 0cm; BORDER-BOTTOM: black 1pt solid" valign="top">
<p style="MARGIN: 4.8pt 0cm; TEXT-INDENT: 7.2pt; LINE-HEIGHT: normal"><b><span style="FONT-SIZE: 12pt">Разработка предложений по внедрению в практику научно-технических достижений Института ядерной физики.</span></b></p>
<p style="MARGIN: 4.8pt 0cm; TEXT-INDENT: 8.5pt; LINE-HEIGHT: normal"><span style="FONT-SIZE: 12pt">Разработка предложения по реализации краткосрочной и среднесрочной Программы применения результатов исследований <span>в области ядерной физики и ядерных технологий, радиационной физики твердого тела, ядерной медицины и атомной энергетики, а также приборостроения, основанного на применении источников излучений;</span></span></p>
<p style="MARGIN: 4.8pt 0cm; TEXT-INDENT: 7.8pt; LINE-HEIGHT: normal"><span style="FONT-SIZE: 12pt">разработка и утверждение Программы внедрения в производство результатов прикладных исследований исходя из потребностей предприятий и компаний республики.</span></p></td>
<td style="BORDER-RIGHT: black 1pt solid; PADDING-RIGHT: 5.4pt; BORDER-TOP: #ece9d8; PADDING-LEFT: 5.4pt; PADDING-BOTTOM: 0cm; BORDER-LEFT: #ece9d8; PADDING-TOP: 0cm; BORDER-BOTTOM: black 1pt solid" valign="top">
<p style="LINE-HEIGHT: normal" align="center"></p>
<p style="LINE-HEIGHT: normal" align="center"></p>
<p style="LINE-HEIGHT: normal" align="center"><span style="FONT-SIZE: 12pt"><br /><br /><br />—</span></p></td>
<td style="BORDER-RIGHT: black 1pt solid; PADDING-RIGHT: 5.4pt; BORDER-TOP: #ece9d8; PADDING-LEFT: 5.4pt; PADDING-BOTTOM: 0cm; BORDER-LEFT: #ece9d8; PADDING-TOP: 0cm; BORDER-BOTTOM: black 1pt solid">
<p style="LINE-HEIGHT: normal" align="center"></p>
<p style="LINE-HEIGHT: normal" align="center"><span style="FONT-SIZE: 12pt">1 февраля</span></p>
<p style="LINE-HEIGHT: normal" align="center"><span style="FONT-SIZE: 12pt">2020 года</span></p>
<p style="LINE-HEIGHT: normal" align="center"></p>
<p style="LINE-HEIGHT: normal" align="center"><span style="FONT-SIZE: 12pt">1 июня</span></p>
<p style="LINE-HEIGHT: normal" align="center"><span style="FONT-SIZE: 12pt">2020 года</span></p></td>
<td style="BORDER-RIGHT: black 1pt solid; PADDING-RIGHT: 5.4pt; BORDER-TOP: #ece9d8; PADDING-LEFT: 5.4pt; PADDING-BOTTOM: 0cm; BORDER-LEFT: #ece9d8; PADDING-TOP: 0cm; BORDER-BOTTOM: black 1pt solid" valign="top">
<p style="LINE-HEIGHT: normal" align="center"><span style="FONT-SIZE: 12pt">Академия наук</span></p>
<p style="LINE-HEIGHT: normal" align="center"><i><span style="FONT-SIZE: 12pt">(Б. Юлдашев)</span></i></p></td></tr>
<tr>
<td style="BORDER-RIGHT: black 1pt solid; PADDING-RIGHT: 5.4pt; BORDER-TOP: #ece9d8; PADDING-LEFT: 5.4pt; PADDING-BOTTOM: 0cm; BORDER-LEFT: black 1pt solid; PADDING-TOP: 0cm; BORDER-BOTTOM: black 1pt solid" valign="top">
<p style="MARGIN: 4.8pt 0cm; LINE-HEIGHT: normal" align="center"><span style="FONT-SIZE: 12pt">4.</span></p></td>
<td style="BORDER-RIGHT: black 1pt solid; PADDING-RIGHT: 5.4pt; BORDER-TOP: #ece9d8; PADDING-LEFT: 5.4pt; PADDING-BOTTOM: 0cm; BORDER-LEFT: #ece9d8; PADDING-TOP: 0cm; BORDER-BOTTOM: black 1pt solid" valign="top">
<p style="MARGIN: 4.8pt 0cm; TEXT-INDENT: 8.5pt; LINE-HEIGHT: normal"><b><span style="FONT-SIZE: 12pt">Организация научных исследований и создание разработок, направленных на решение актуальных проблем экономики и направлений науки в республике.</span></b></p>
<p style="MARGIN: 4.8pt -2.85pt 4.8pt 0cm; TEXT-INDENT: 8.45pt; LINE-HEIGHT: normal"><span style="FONT-SIZE: 12pt">Формирование научных проектов в рамках приоритетных направлений <span>научно-технических исследований </span>Института для решения наукоемких проблем в отраслях экономики.</span></p></td>
<td style="BORDER-RIGHT: black 1pt solid; PADDING-RIGHT: 5.4pt; BORDER-TOP: #ece9d8; PADDING-LEFT: 5.4pt; PADDING-BOTTOM: 0cm; BORDER-LEFT: #ece9d8; PADDING-TOP: 0cm; BORDER-BOTTOM: black 1pt solid">
<p style="LINE-HEIGHT: normal" align="center"><span style="FONT-SIZE: 12pt">Средства, выделенные</span></p>
<p style="LINE-HEIGHT: normal" align="center"><span style="FONT-SIZE: 12pt">на реализацию научно-технических программ</span></p></td>
<td style="BORDER-RIGHT: black 1pt solid; PADDING-RIGHT: 5.4pt; BORDER-TOP: #ece9d8; PADDING-LEFT: 5.4pt; PADDING-BOTTOM: 0cm; BORDER-LEFT: #ece9d8; PADDING-TOP: 0cm; BORDER-BOTTOM: black 1pt solid">
<p style="LINE-HEIGHT: normal" align="center"><span style="FONT-SIZE: 12pt">Постоянно</span></p></td>
<td style="BORDER-RIGHT: black 1pt solid; PADDING-RIGHT: 5.4pt; BORDER-TOP: #ece9d8; PADDING-LEFT: 5.4pt; PADDING-BOTTOM: 0cm; BORDER-LEFT: #ece9d8; PADDING-TOP: 0cm; BORDER-BOTTOM: black 1pt solid">
<p style="LINE-HEIGHT: normal" align="center"><span style="FONT-SIZE: 12pt">Академия наук</span></p>
<p style="LINE-HEIGHT: normal" align="center"><i><span style="FONT-SIZE: 12pt">(Б. Юлдашев),</span></i></p>
<p style="LINE-HEIGHT: normal" align="center"><span style="FONT-SIZE: 12pt">Министерство инновационного развития <i>(И. Абдурахманов),</i></span></p>
<p style="LINE-HEIGHT: normal" align="center"><span style="FONT-SIZE: 12pt">Институт ядерной физики</span></p>
<p style="LINE-HEIGHT: normal" align="center"><i><span style="FONT-SIZE: 12pt">(Б. Юлдашев)</span></i></p></td></tr>
<tr>
<td style="BORDER-RIGHT: black 1pt solid; PADDING-RIGHT: 5.4pt; BORDER-TOP: #ece9d8; PADDING-LEFT: 5.4pt; PADDING-BOTTOM: 0cm; BORDER-LEFT: black 1pt solid; PADDING-TOP: 0cm; BORDER-BOTTOM: black 1pt solid" valign="top">
<p style="MARGIN: 4.8pt 0cm; LINE-HEIGHT: normal" align="center"><span style="FONT-SIZE: 12pt">5.</span></p></td>
<td style="BORDER-RIGHT: black 1pt solid; PADDING-RIGHT: 5.4pt; BORDER-TOP: #ece9d8; PADDING-LEFT: 5.4pt; PADDING-BOTTOM: 0cm; BORDER-LEFT: #ece9d8; PADDING-TOP: 0cm; BORDER-BOTTOM: black 1pt solid" valign="top">
<p style="MARGIN: 4.8pt -2.85pt 4.8pt 0cm; TEXT-INDENT: 8.45pt; LINE-HEIGHT: normal"><b><span style="FONT-SIZE: 12pt">Привлечение ученых ядерной науки и смежных направлений из числа соотечественников, ведущих свою деятельность в зарубежных научных центрах, к исследованиям в Институте.</span></b></p>
<p style="MARGIN: 4.8pt 0cm; TEXT-INDENT: 15.6pt; LINE-HEIGHT: normal"><span style="FONT-SIZE: 12pt">Формирование базы данных о соотечественниках, <span>ведущих деятельность </span>в зарубежных научных центрах;</span></p>
<p style="MARGIN: 4.8pt 0cm; TEXT-INDENT: 15.6pt; LINE-HEIGHT: normal"><span style="FONT-SIZE: 12pt">проведение соответствующих обсуждений с учеными-соотечественниками;</span></p>
<p style="MARGIN: 4.8pt 0cm; TEXT-INDENT: 15.6pt; LINE-HEIGHT: normal"><span style="FONT-SIZE: 12pt">подготовка проектов научных изысканий с участием соотечественников;</span></p>
<p style="MARGIN: 4.8pt 0cm; TEXT-INDENT: 15.6pt; LINE-HEIGHT: normal"><span style="FONT-SIZE: 12pt">координация проектов с Академией наук и Фондом «Эл-юрт умиди»;</span></p>
<p style="MARGIN: 4.8pt -2.85pt 4.8pt 0cm; TEXT-INDENT: 8.45pt; LINE-HEIGHT: normal"><span style="FONT-SIZE: 12pt">предоставление проектов в Кабинет Министров.</span></p></td>
<td style="BORDER-RIGHT: black 1pt solid; PADDING-RIGHT: 5.4pt; BORDER-TOP: #ece9d8; PADDING-LEFT: 5.4pt; PADDING-BOTTOM: 0cm; BORDER-LEFT: #ece9d8; PADDING-TOP: 0cm; BORDER-BOTTOM: black 1pt solid">
<p style="MARGIN: 0cm -5.45pt 0pt 0cm; TEXT-INDENT: -5.4pt; LINE-HEIGHT: normal" align="center"><span style="FONT-SIZE: 12pt">Средства </span></p>
<p style="MARGIN: 0cm -5.45pt 0pt 0cm; TEXT-INDENT: -5.4pt; LINE-HEIGHT: normal" align="center"><span style="FONT-SIZE: 12pt">Фонда <span style="BACKGROUND: white">«Эл-юрт умиди» </span></span></p></td>
<td style="BORDER-RIGHT: black 1pt solid; PADDING-RIGHT: 5.4pt; BORDER-TOP: #ece9d8; PADDING-LEFT: 5.4pt; PADDING-BOTTOM: 0cm; BORDER-LEFT: #ece9d8; PADDING-TOP: 0cm; BORDER-BOTTOM: black 1pt solid">
<p style="LINE-HEIGHT: normal" align="center"><span style="FONT-SIZE: 12pt">С 2020 года</span></p></td>
<td style="BORDER-RIGHT: black 1pt solid; PADDING-RIGHT: 5.4pt; BORDER-TOP: #ece9d8; PADDING-LEFT: 5.4pt; PADDING-BOTTOM: 0cm; BORDER-LEFT: #ece9d8; PADDING-TOP: 0cm; BORDER-BOTTOM: black 1pt solid">
<p style="LINE-HEIGHT: normal" align="center"><span style="FONT-SIZE: 12pt">Академия наук<br /><i>(Б. Юлдашев),</i></span></p>
<p style="LINE-HEIGHT: normal" align="center"><span style="FONT-SIZE: 12pt">Министерство инновационного развития (<i>И. Абдурахмонов)</i>,<br />Фонд <span style="BACKGROUND: white">«Эл-юрт умиди»<br /><i>(А. Бекмурадов)</i></span></span></p></td></tr>
<tr>
<td style="BORDER-RIGHT: black 1pt solid; PADDING-RIGHT: 5.4pt; BORDER-TOP: #ece9d8; PADDING-LEFT: 5.4pt; PADDING-BOTTOM: 0cm; BORDER-LEFT: black 1pt solid; PADDING-TOP: 0cm; BORDER-BOTTOM: black 1pt solid" colspan="5">
<p style="LINE-HEIGHT: normal" align="center"><b><span style="FONT-SIZE: 12pt">II. Совершенствование деятельности Института, подготовка квалифицированных кадров и укрепление международных связей</span></b></p></td></tr>
<tr>
<td style="BORDER-RIGHT: black 1pt solid; PADDING-RIGHT: 5.4pt; BORDER-TOP: #ece9d8; PADDING-LEFT: 5.4pt; PADDING-BOTTOM: 0cm; BORDER-LEFT: black 1pt solid; PADDING-TOP: 0cm; BORDER-BOTTOM: black 1pt solid" valign="top">
<p style="MARGIN: 4.8pt 0cm; LINE-HEIGHT: normal" align="center"><span style="FONT-SIZE: 12pt">6.</span></p></td>
<td style="BORDER-RIGHT: black 1pt solid; PADDING-RIGHT: 5.4pt; BORDER-TOP: #ece9d8; PADDING-LEFT: 5.4pt; PADDING-BOTTOM: 0cm; BORDER-LEFT: #ece9d8; PADDING-TOP: 0cm; BORDER-BOTTOM: black 1pt solid" valign="top">
<p style="MARGIN: 4.8pt 0cm; TEXT-INDENT: 8.45pt; LINE-HEIGHT: normal"><b><span style="FONT-SIZE: 12pt">Проведение инвентаризации результатов научных работ, разработка предложений по их внедрению на практике.</span></b></p>
<p style="MARGIN: 4.8pt 0cm; TEXT-INDENT: 15.6pt; LINE-HEIGHT: normal"><span style="FONT-SIZE: 12pt">Проведение инвентаризации научных работ Института, оценка объектов интеллектуальной собственности, защищенных патентами Республики Узбекистан, выработка перечня перспективных научных разработок и мер по реализации с проведением анализа исходя из актуальности их внедрения в реальный сектор экономики.</span></p></td>
<td style="BORDER-RIGHT: black 1pt solid; PADDING-RIGHT: 5.4pt; BORDER-TOP: #ece9d8; PADDING-LEFT: 5.4pt; PADDING-BOTTOM: 0cm; BORDER-LEFT: #ece9d8; PADDING-TOP: 0cm; BORDER-BOTTOM: black 1pt solid">
<p style="LINE-HEIGHT: normal" align="center"></p>
<p style="LINE-HEIGHT: normal" align="center"><span style="FONT-SIZE: 12pt">—</span></p></td>
<td style="BORDER-RIGHT: black 1pt solid; PADDING-RIGHT: 5.4pt; BORDER-TOP: #ece9d8; PADDING-LEFT: 5.4pt; PADDING-BOTTOM: 0cm; BORDER-LEFT: #ece9d8; PADDING-TOP: 0cm; BORDER-BOTTOM: black 1pt solid" valign="top">
<p style="LINE-HEIGHT: normal"></p>
<p style="LINE-HEIGHT: normal" align="center"></p>
<p style="LINE-HEIGHT: normal" align="center"></p>
<p style="LINE-HEIGHT: normal" align="center"><span style="FONT-SIZE: 12pt"><br /><br /><br />1 января 2020 года</span></p>
<p style="LINE-HEIGHT: normal" align="center"></p></td>
<td style="BORDER-RIGHT: black 1pt solid; PADDING-RIGHT: 5.4pt; BORDER-TOP: #ece9d8; PADDING-LEFT: 5.4pt; PADDING-BOTTOM: 0cm; BORDER-LEFT: #ece9d8; PADDING-TOP: 0cm; BORDER-BOTTOM: black 1pt solid">
<p style="LINE-HEIGHT: normal" align="center"><span style="FONT-SIZE: 12pt">Академия наук</span></p>
<p style="LINE-HEIGHT: normal" align="center"><i><span style="FONT-SIZE: 12pt">(Б. Юлдашев),</span></i></p>
<p style="LINE-HEIGHT: normal" align="center"><em><span style="FONT-SIZE: 12pt; BACKGROUND: white; FONT-STYLE: normal">Агентство</span></em></p>
<p style="LINE-HEIGHT: normal" align="center"><span style="FONT-SIZE: 12pt; BACKGROUND: white">по <em><span style="FONT-STYLE: normal">интеллектуальной собственности</span></em> при Министерстве юстиции<br /><i>(Т. Абдусаттаров)</i></span></p></td></tr>
<tr>
<td style="BORDER-RIGHT: black 1pt solid; PADDING-RIGHT: 5.4pt; BORDER-TOP: #ece9d8; PADDING-LEFT: 5.4pt; PADDING-BOTTOM: 0cm; BORDER-LEFT: black 1pt solid; PADDING-TOP: 0cm; BORDER-BOTTOM: black 1pt solid" valign="top">
<p style="MARGIN: 4.8pt 0cm; LINE-HEIGHT: normal" align="center"><span style="FONT-SIZE: 12pt">7.</span></p></td>
<td style="BORDER-RIGHT: black 1pt solid; PADDING-RIGHT: 5.4pt; BORDER-TOP: #ece9d8; PADDING-LEFT: 5.4pt; PADDING-BOTTOM: 0cm; BORDER-LEFT: #ece9d8; PADDING-TOP: 0cm; BORDER-BOTTOM: black 1pt solid" valign="top">
<p style="MARGIN: 4.8pt 0cm; TEXT-INDENT: 15.55pt; LINE-HEIGHT: normal"><b><span style="FONT-SIZE: 12pt">Создание регулярно обновляемой электронной базы данных научных разработок Института.</span></b></p>
<p style="MARGIN: 4.8pt 0cm; TEXT-INDENT: 15.6pt; LINE-HEIGHT: normal"><span style="FONT-SIZE: 12pt">Разработка и постоянное обновление программы электронной базы данных научных разработок Института.</span></p></td>
<td style="BORDER-RIGHT: black 1pt solid; PADDING-RIGHT: 5.4pt; BORDER-TOP: #ece9d8; PADDING-LEFT: 5.4pt; PADDING-BOTTOM: 0cm; BORDER-LEFT: #ece9d8; PADDING-TOP: 0cm; BORDER-BOTTOM: black 1pt solid">
<p style="LINE-HEIGHT: normal" align="center"><span style="FONT-SIZE: 12pt">—</span></p></td>
<td style="BORDER-RIGHT: black 1pt solid; PADDING-RIGHT: 5.4pt; BORDER-TOP: #ece9d8; PADDING-LEFT: 5.4pt; PADDING-BOTTOM: 0cm; BORDER-LEFT: #ece9d8; PADDING-TOP: 0cm; BORDER-BOTTOM: black 1pt solid">
<p style="LINE-HEIGHT: normal" align="center"><span style="FONT-SIZE: 12pt"><br />1 апреля 2020 года</span></p></td>
<td style="BORDER-RIGHT: black 1pt solid; PADDING-RIGHT: 5.4pt; BORDER-TOP: #ece9d8; PADDING-LEFT: 5.4pt; PADDING-BOTTOM: 0cm; BORDER-LEFT: #ece9d8; PADDING-TOP: 0cm; BORDER-BOTTOM: black 1pt solid">
<p style="LINE-HEIGHT: normal" align="center"><span style="FONT-SIZE: 12pt">Институт ядерной физики</span></p>
<p style="LINE-HEIGHT: normal" align="center"><i><span style="FONT-SIZE: 12pt">(Б. Юлдашев)</span></i></p></td></tr>
<tr>
<td style="BORDER-RIGHT: black 1pt solid; PADDING-RIGHT: 5.4pt; BORDER-TOP: #ece9d8; PADDING-LEFT: 5.4pt; PADDING-BOTTOM: 0cm; BORDER-LEFT: black 1pt solid; PADDING-TOP: 0cm; BORDER-BOTTOM: black 1pt solid" valign="top">
<p style="MARGIN: 4.8pt 0cm; LINE-HEIGHT: normal" align="center"><span style="FONT-SIZE: 12pt">8.</span></p></td>
<td style="BORDER-RIGHT: black 1pt solid; PADDING-RIGHT: 5.4pt; BORDER-TOP: #ece9d8; PADDING-LEFT: 5.4pt; PADDING-BOTTOM: 0cm; BORDER-LEFT: #ece9d8; PADDING-TOP: 0cm; BORDER-BOTTOM: black 1pt solid" valign="top">
<p style="MARGIN: 4.8pt 0cm; TEXT-INDENT: 15.55pt; LINE-HEIGHT: normal"><b><span style="FONT-SIZE: 12pt">Создание службы коммерциализации инновационных идей и разработок на внутреннем и внешнем рынках.</span></b></p>
<p style="MARGIN: 4.8pt 0cm; TEXT-INDENT: 15.55pt; LINE-HEIGHT: normal"><span style="FONT-SIZE: 12pt">Подготовка предложения по созданию службы<span> коммерциализации инновационных идей и разработок.</span></span></p></td>
<td style="BORDER-RIGHT: black 1pt solid; PADDING-RIGHT: 5.4pt; BORDER-TOP: #ece9d8; PADDING-LEFT: 5.4pt; PADDING-BOTTOM: 0cm; BORDER-LEFT: #ece9d8; PADDING-TOP: 0cm; BORDER-BOTTOM: black 1pt solid">
<p style="LINE-HEIGHT: normal" align="center"><span style="FONT-SIZE: 12pt">—</span></p></td>
<td style="BORDER-RIGHT: black 1pt solid; PADDING-RIGHT: 5.4pt; BORDER-TOP: #ece9d8; PADDING-LEFT: 5.4pt; PADDING-BOTTOM: 0cm; BORDER-LEFT: #ece9d8; PADDING-TOP: 0cm; BORDER-BOTTOM: black 1pt solid">
<p style="LINE-HEIGHT: normal" align="center"><span style="FONT-SIZE: 12pt">1 февраля</span></p>
<p style="LINE-HEIGHT: normal" align="center"><span style="FONT-SIZE: 12pt">2020 года</span></p></td>
<td style="BORDER-RIGHT: black 1pt solid; PADDING-RIGHT: 5.4pt; BORDER-TOP: #ece9d8; PADDING-LEFT: 5.4pt; PADDING-BOTTOM: 0cm; BORDER-LEFT: #ece9d8; PADDING-TOP: 0cm; BORDER-BOTTOM: black 1pt solid">
<p style="LINE-HEIGHT: normal" align="center"><span style="FONT-SIZE: 12pt">Институт ядерной физики</span></p>
<p style="LINE-HEIGHT: normal" align="center"><i><span style="FONT-SIZE: 12pt">(Б. Юлдашев)</span></i></p></td></tr>
<tr>
<td style="BORDER-RIGHT: black 1pt solid; PADDING-RIGHT: 5.4pt; BORDER-TOP: #ece9d8; PADDING-LEFT: 5.4pt; PADDING-BOTTOM: 0cm; BORDER-LEFT: black 1pt solid; PADDING-TOP: 0cm; BORDER-BOTTOM: black 1pt solid" valign="top">
<p style="MARGIN: 4.8pt 0cm; LINE-HEIGHT: normal" align="center"><span style="FONT-SIZE: 12pt">9.</span></p></td>
<td style="BORDER-RIGHT: black 1pt solid; PADDING-RIGHT: 5.4pt; BORDER-TOP: #ece9d8; PADDING-LEFT: 5.4pt; PADDING-BOTTOM: 0cm; BORDER-LEFT: #ece9d8; PADDING-TOP: 0cm; BORDER-BOTTOM: black 1pt solid" valign="top">
<p style="MARGIN: 4.8pt 0cm; TEXT-INDENT: 15.55pt; LINE-HEIGHT: normal"><b><span style="FONT-SIZE: 12pt">Подготовка кадров в области ядерных наук и ядерных технологий.</span></b></p>
<p style="MARGIN: 4.8pt 0cm; TEXT-INDENT: 15.6pt; LINE-HEIGHT: normal"><span style="FONT-SIZE: 12pt">Проведение аудиторных и внеаудиторных занятий в профильных высших образовательных учреждениях республики для повышения заинтересованности молодежи в научной деятельности в Институте;</span></p>
<p style="MARGIN: 4.8pt 0cm; TEXT-INDENT: 15.6pt; LINE-HEIGHT: normal"><span style="FONT-SIZE: 12pt">внесение предложения в Министерство высшего и среднего специального образования о выполнении магистерских диссертаций в научных лабораториях Института;</span></p>
<p style="MARGIN: 4.8pt 0cm; TEXT-INDENT: 15.6pt; LINE-HEIGHT: normal"><span style="FONT-SIZE: 12pt">обеспечение участия сотрудников и подразделений Института в учебном процессе филиала Российского Национального исследовательского ядерного университета «МИФИ», Национального университета Узбекистана и Самаркандского государственного университета, имеющих профильные кафедры.</span></p></td>
<td style="BORDER-RIGHT: black 1pt solid; PADDING-RIGHT: 5.4pt; BORDER-TOP: #ece9d8; PADDING-LEFT: 5.4pt; PADDING-BOTTOM: 0cm; BORDER-LEFT: #ece9d8; PADDING-TOP: 0cm; BORDER-BOTTOM: black 1pt solid" valign="top">
<p style="LINE-HEIGHT: normal" align="center"></p>
<p style="LINE-HEIGHT: normal" align="center"><span style="FONT-SIZE: 12pt"><br /><br />Внебюджетные средства Института</span></p>
<p style="LINE-HEIGHT: normal" align="center"><span style="FONT-SIZE: 12pt"><br />—</span></p>
<p style="LINE-HEIGHT: normal" align="center"></p>
<p style="LINE-HEIGHT: normal" align="center"></p>
<p style="LINE-HEIGHT: normal" align="center"></p>
<p style="LINE-HEIGHT: normal" align="center"><span style="FONT-SIZE: 12pt">Государственный бюджет</span></p></td>
<td style="BORDER-RIGHT: black 1pt solid; PADDING-RIGHT: 5.4pt; BORDER-TOP: #ece9d8; PADDING-LEFT: 5.4pt; PADDING-BOTTOM: 0cm; BORDER-LEFT: #ece9d8; PADDING-TOP: 0cm; BORDER-BOTTOM: black 1pt solid" valign="top">
<p style="LINE-HEIGHT: normal" align="center"></p>
<p style="LINE-HEIGHT: normal" align="center"><span style="FONT-SIZE: 12pt"><br /><br />Постоянно</span></p>
<p style="LINE-HEIGHT: normal" align="center"></p>
<p style="LINE-HEIGHT: normal" align="center"></p>
<p style="LINE-HEIGHT: normal" align="center"><span style="FONT-SIZE: 12pt"><br />1 декабря </span></p>
<p style="LINE-HEIGHT: normal" align="center"><span style="FONT-SIZE: 12pt">2019 года</span></p>
<p style="LINE-HEIGHT: normal" align="center"></p>
<p style="LINE-HEIGHT: normal" align="center"><span style="FONT-SIZE: 12pt">С 2020/2021 учебного года</span></p></td>
<td style="BORDER-RIGHT: black 1pt solid; PADDING-RIGHT: 5.4pt; BORDER-TOP: #ece9d8; PADDING-LEFT: 5.4pt; PADDING-BOTTOM: 0cm; BORDER-LEFT: #ece9d8; PADDING-TOP: 0cm; BORDER-BOTTOM: black 1pt solid">
<p style="LINE-HEIGHT: normal" align="center"><span style="FONT-SIZE: 12pt">Институт ядерной физики</span></p>
<p style="LINE-HEIGHT: normal" align="center"><i><span style="FONT-SIZE: 12pt">(Б. Юлдашев)</span></i></p></td></tr>
<tr>
<td style="BORDER-RIGHT: black 1pt solid; PADDING-RIGHT: 5.4pt; BORDER-TOP: #ece9d8; PADDING-LEFT: 5.4pt; PADDING-BOTTOM: 0cm; BORDER-LEFT: black 1pt solid; PADDING-TOP: 0cm; BORDER-BOTTOM: black 1pt solid" valign="top">
<p style="MARGIN: 4.8pt 0cm; LINE-HEIGHT: normal" align="center"><span style="FONT-SIZE: 12pt">10.</span></p></td>
<td style="BORDER-RIGHT: black 1pt solid; PADDING-RIGHT: 5.4pt; BORDER-TOP: #ece9d8; PADDING-LEFT: 5.4pt; PADDING-BOTTOM: 0cm; BORDER-LEFT: #ece9d8; PADDING-TOP: 0cm; BORDER-BOTTOM: black 1pt solid" valign="top">
<p style="MARGIN: 4.8pt 0cm; TEXT-INDENT: 15.55pt; LINE-HEIGHT: normal"><b><span style="FONT-SIZE: 12pt">Реализация эффективных мер для привлечения молодых ученых в Институт.</span></b></p>
<p style="MARGIN: 4.8pt 0cm; TEXT-INDENT: 15.6pt; LINE-HEIGHT: normal"><span style="FONT-SIZE: 12pt">Внесение в Министерство высшего и среднего специального образования предложения о восстановлении системы распределения молодых специалистов — выпускников<span> высших образовательных учреждений</span>;</span></p>
<p style="MARGIN: 4.8pt 0cm; TEXT-INDENT: 15.6pt; LINE-HEIGHT: normal"><span style="FONT-SIZE: 12pt">обеспечение включения в штатное расписание государственных грантовых проектов молодых специалистов с долей не менее 30 процентов;</span></p>
<p style="MARGIN: 4.8pt 0cm; TEXT-INDENT: 15.6pt; LINE-HEIGHT: normal"><span style="FONT-SIZE: 12pt">целевое использование молодыми магистрами должности стажеров-исследователей.</span></p></td>
<td style="BORDER-RIGHT: black 1pt solid; PADDING-RIGHT: 5.4pt; BORDER-TOP: #ece9d8; PADDING-LEFT: 5.4pt; PADDING-BOTTOM: 0cm; BORDER-LEFT: #ece9d8; PADDING-TOP: 0cm; BORDER-BOTTOM: black 1pt solid" valign="top">
<p style="LINE-HEIGHT: normal" align="center"></p>
<p style="LINE-HEIGHT: normal" align="center"></p>
<p style="LINE-HEIGHT: normal" align="center"><span style="FONT-SIZE: 12pt"><br /><br /><br /><br />—</span></p>
<p style="LINE-HEIGHT: normal" align="center"></p>
<p style="LINE-HEIGHT: normal" align="center"></p>
<p style="LINE-HEIGHT: normal" align="center"></p>
<p style="LINE-HEIGHT: normal" align="center"></p>
<p style="LINE-HEIGHT: normal" align="center"></p></td>
<td style="BORDER-RIGHT: black 1pt solid; PADDING-RIGHT: 5.4pt; BORDER-TOP: #ece9d8; PADDING-LEFT: 5.4pt; PADDING-BOTTOM: 0cm; BORDER-LEFT: #ece9d8; PADDING-TOP: 0cm; BORDER-BOTTOM: black 1pt solid">
<p style="LINE-HEIGHT: normal" align="center"><span style="FONT-SIZE: 12pt">1 января</span></p>
<p style="LINE-HEIGHT: normal" align="center"><span style="FONT-SIZE: 12pt">2020 года</span></p>
<p style="LINE-HEIGHT: normal" align="center"></p>
<p style="LINE-HEIGHT: normal" align="center"><span style="FONT-SIZE: 12pt">1 января</span></p>
<p style="LINE-HEIGHT: normal" align="center"><span style="FONT-SIZE: 12pt">2020 года</span></p>
<p style="LINE-HEIGHT: normal" align="center"></p>
<p style="LINE-HEIGHT: normal" align="center"><span style="FONT-SIZE: 12pt">Постоянно</span></p></td>
<td style="BORDER-RIGHT: black 1pt solid; PADDING-RIGHT: 5.4pt; BORDER-TOP: #ece9d8; PADDING-LEFT: 5.4pt; PADDING-BOTTOM: 0cm; BORDER-LEFT: #ece9d8; PADDING-TOP: 0cm; BORDER-BOTTOM: black 1pt solid">
<p style="LINE-HEIGHT: normal" align="center"><span style="FONT-SIZE: 12pt">Академия наук<br /><i>(Б. Юлдашев),</i></span></p>
<p style="LINE-HEIGHT: normal" align="center"><span style="FONT-SIZE: 12pt">Министерство инновационного развития <i>(И. Абдурахмонов),</i></span></p>
<p style="LINE-HEIGHT: normal" align="center"><span style="FONT-SIZE: 12pt">Министерство </span></p>
<p style="LINE-HEIGHT: normal" align="center"><span style="FONT-SIZE: 12pt">высшего и среднего специального образования <i>(И. Маджидов)</i></span></p></td></tr>
<tr>
<td style="BORDER-RIGHT: black 1pt solid; PADDING-RIGHT: 5.4pt; BORDER-TOP: #ece9d8; PADDING-LEFT: 5.4pt; PADDING-BOTTOM: 0cm; BORDER-LEFT: black 1pt solid; PADDING-TOP: 0cm; BORDER-BOTTOM: black 1pt solid" valign="top">
<p style="MARGIN: 4.8pt 0cm; LINE-HEIGHT: normal" align="center"><span style="FONT-SIZE: 12pt">11.</span></p></td>
<td style="BORDER-RIGHT: black 1pt solid; PADDING-RIGHT: 5.4pt; BORDER-TOP: #ece9d8; PADDING-LEFT: 5.4pt; PADDING-BOTTOM: 0cm; BORDER-LEFT: #ece9d8; PADDING-TOP: 0cm; BORDER-BOTTOM: black 1pt solid" valign="top">
<p style="MARGIN: 4.8pt 0cm; TEXT-INDENT: 15.55pt; LINE-HEIGHT: normal"><b><span style="FONT-SIZE: 12pt">Выделение квот в докторантуру по научным направлениям, определенным в Концепции развития научной деятельности Института ядерной физики.</span></b></p>
<p style="MARGIN: 4.8pt 0cm; TEXT-INDENT: 15.55pt; LINE-HEIGHT: normal"><span style="FONT-SIZE: 12pt">Разработка предложений по открытию новых и расширению существующих специальностей докторантуры, организация долгосрочных научных командировок для выполнения диссертационных работ.</span></p></td>
<td style="BORDER-RIGHT: black 1pt solid; PADDING-RIGHT: 5.4pt; BORDER-TOP: #ece9d8; PADDING-LEFT: 5.4pt; PADDING-BOTTOM: 0cm; BORDER-LEFT: #ece9d8; PADDING-TOP: 0cm; BORDER-BOTTOM: black 1pt solid" valign="top">
<p style="LINE-HEIGHT: normal" align="center"></p>
<p style="LINE-HEIGHT: normal" align="center"></p>
<p style="LINE-HEIGHT: normal" align="center"></p>
<p style="LINE-HEIGHT: normal" align="center"><span style="FONT-SIZE: 12pt"><br /><br />Государственный бюджет</span></p></td>
<td style="BORDER-RIGHT: black 1pt solid; PADDING-RIGHT: 5.4pt; BORDER-TOP: #ece9d8; PADDING-LEFT: 5.4pt; PADDING-BOTTOM: 0cm; BORDER-LEFT: #ece9d8; PADDING-TOP: 0cm; BORDER-BOTTOM: black 1pt solid">
<p style="LINE-HEIGHT: normal" align="center"><span style="FONT-SIZE: 12pt">1 июня <br />2020 года</span></p></td>
<td style="BORDER-RIGHT: black 1pt solid; PADDING-RIGHT: 5.4pt; BORDER-TOP: #ece9d8; PADDING-LEFT: 5.4pt; PADDING-BOTTOM: 0cm; BORDER-LEFT: #ece9d8; PADDING-TOP: 0cm; BORDER-BOTTOM: black 1pt solid">
<p style="LINE-HEIGHT: normal" align="center"><span style="FONT-SIZE: 12pt">Министерство инновационного развития <i>(И. Абдурахмонов),</i></span></p>
<p style="LINE-HEIGHT: normal" align="center"><span style="FONT-SIZE: 12pt">Академия наук<br /><i>(Б. Юлдашев),</i></span></p>
<p style="LINE-HEIGHT: normal" align="center"><span style="FONT-SIZE: 12pt">Институт ядерной физики <i>(Б. Юлдашев)</i></span></p></td></tr>
<tr>
<td style="BORDER-RIGHT: black 1pt solid; PADDING-RIGHT: 5.4pt; BORDER-TOP: #ece9d8; PADDING-LEFT: 5.4pt; PADDING-BOTTOM: 0cm; BORDER-LEFT: black 1pt solid; PADDING-TOP: 0cm; BORDER-BOTTOM: black 1pt solid" valign="top">
<p style="MARGIN: 4.8pt 0cm; LINE-HEIGHT: normal" align="center"><span style="FONT-SIZE: 12pt">12.</span></p></td>
<td style="BORDER-RIGHT: black 1pt solid; PADDING-RIGHT: 5.4pt; BORDER-TOP: #ece9d8; PADDING-LEFT: 5.4pt; PADDING-BOTTOM: 0cm; BORDER-LEFT: #ece9d8; PADDING-TOP: 0cm; BORDER-BOTTOM: black 1pt solid" valign="top">
<p style="MARGIN: 4.8pt 0cm; TEXT-INDENT: 15.55pt; LINE-HEIGHT: normal"><b><span style="FONT-SIZE: 12pt">Привлечение магистрантов к научно-исследовательским проектам Института.</span></b></p>
<p style="MARGIN: 4.8pt 0cm; TEXT-INDENT: 15.6pt; LINE-HEIGHT: normal"><span style="FONT-SIZE: 12pt">Разработка с профильными высшими образовательными учреждениями плана мер по выполнению магистерских диссертаций в Институте и внесение его на согласование в Академию наук и Министерство высшего и среднего специального образования.</span></p></td>
<td style="BORDER-RIGHT: black 1pt solid; PADDING-RIGHT: 5.4pt; BORDER-TOP: #ece9d8; PADDING-LEFT: 5.4pt; PADDING-BOTTOM: 0cm; BORDER-LEFT: #ece9d8; PADDING-TOP: 0cm; BORDER-BOTTOM: black 1pt solid" valign="top">
<p style="LINE-HEIGHT: normal" align="center"></p>
<p style="LINE-HEIGHT: normal" align="center"><span style="FONT-SIZE: 12pt"><br /><br />Средства заинтересованных высших образовательных учреждений</span></p></td>
<td style="BORDER-RIGHT: black 1pt solid; PADDING-RIGHT: 5.4pt; BORDER-TOP: #ece9d8; PADDING-LEFT: 5.4pt; PADDING-BOTTOM: 0cm; BORDER-LEFT: #ece9d8; PADDING-TOP: 0cm; BORDER-BOTTOM: black 1pt solid">
<p style="LINE-HEIGHT: normal" align="center"></p>
<p style="LINE-HEIGHT: normal" align="center"><span style="FONT-SIZE: 12pt">1 мая</span></p>
<p style="LINE-HEIGHT: normal" align="center"><span style="FONT-SIZE: 12pt">2020 года</span></p></td>
<td style="BORDER-RIGHT: black 1pt solid; PADDING-RIGHT: 5.4pt; BORDER-TOP: #ece9d8; PADDING-LEFT: 5.4pt; PADDING-BOTTOM: 0cm; BORDER-LEFT: #ece9d8; PADDING-TOP: 0cm; BORDER-BOTTOM: black 1pt solid">
<p style="LINE-HEIGHT: normal" align="center"><span style="FONT-SIZE: 12pt">Академия наук<br /><i>(Б. Юлдашев), </i></span></p>
<p style="LINE-HEIGHT: normal" align="center"><span style="FONT-SIZE: 12pt">Министерство </span></p>
<p style="LINE-HEIGHT: normal" align="center"><span style="FONT-SIZE: 12pt">высшего и среднего специального образования <i>(И. Маджидов)</i></span></p></td></tr>
<tr>
<td style="BORDER-RIGHT: black 1pt solid; PADDING-RIGHT: 5.4pt; BORDER-TOP: #ece9d8; PADDING-LEFT: 5.4pt; PADDING-BOTTOM: 0cm; BORDER-LEFT: black 1pt solid; PADDING-TOP: 0cm; BORDER-BOTTOM: black 1pt solid" colspan="5">
<p style="LINE-HEIGHT: normal" align="center"><b><span style="FONT-SIZE: 12pt">III. Обеспечение конкурентоспособности Института</span></b></p></td></tr>
<tr>
<td style="BORDER-RIGHT: black 1pt solid; PADDING-RIGHT: 5.4pt; BORDER-TOP: #ece9d8; PADDING-LEFT: 5.4pt; PADDING-BOTTOM: 0cm; BORDER-LEFT: black 1pt solid; PADDING-TOP: 0cm; BORDER-BOTTOM: black 1pt solid" valign="top">
<p style="MARGIN: 4.8pt 0cm; LINE-HEIGHT: normal" align="center"><span style="FONT-SIZE: 12pt">13.</span></p></td>
<td style="BORDER-RIGHT: black 1pt solid; PADDING-RIGHT: 5.4pt; BORDER-TOP: #ece9d8; PADDING-LEFT: 5.4pt; PADDING-BOTTOM: 0cm; BORDER-LEFT: #ece9d8; PADDING-TOP: 0cm; BORDER-BOTTOM: black 1pt solid" valign="top">
<p style="MARGIN: 4.8pt 0cm; TEXT-INDENT: 8.45pt; LINE-HEIGHT: normal"><b><span style="FONT-SIZE: 12pt">Расширение проведения совместных научных исследований с зарубежными научными учреждениями и центрами.</span></b></p>
<p style="MARGIN: 4.8pt 0cm; TEXT-INDENT: 8.5pt; LINE-HEIGHT: normal"><span style="FONT-SIZE: 12pt">Согласование направлений и разработка планов проведения совместных исследований по основным научным направлениям Института;</span></p>
<p style="MARGIN: 4.8pt 0cm; TEXT-INDENT: 8.5pt; LINE-HEIGHT: normal"><span style="FONT-SIZE: 12pt">заключение договоров с профильными ведущими зарубежными научными центрами, фондами и организациями, проявившими интерес;</span></p>
<p style="MARGIN: 4.8pt 0cm; TEXT-INDENT: 8.5pt; LINE-HEIGHT: normal"><span style="FONT-SIZE: 12pt">налаживание участия соискателей с ученой степенью в работе конференций, симпозиумов и других мероприятий, проводимых за рубежом.</span></p></td>
<td style="BORDER-RIGHT: black 1pt solid; PADDING-RIGHT: 5.4pt; BORDER-TOP: #ece9d8; PADDING-LEFT: 5.4pt; PADDING-BOTTOM: 0cm; BORDER-LEFT: #ece9d8; PADDING-TOP: 0cm; BORDER-BOTTOM: black 1pt solid">
<p style="LINE-HEIGHT: normal" align="center"><span style="FONT-SIZE: 12pt">Гранты и средства международных финансовых институтов, зарубежных </span></p>
<p style="LINE-HEIGHT: normal" align="center"><span style="FONT-SIZE: 12pt">и донорских организаций</span></p></td>
<td style="BORDER-RIGHT: black 1pt solid; PADDING-RIGHT: 5.4pt; BORDER-TOP: #ece9d8; PADDING-LEFT: 5.4pt; PADDING-BOTTOM: 0cm; BORDER-LEFT: #ece9d8; PADDING-TOP: 0cm; BORDER-BOTTOM: black 1pt solid">
<p style="LINE-HEIGHT: normal" align="center"></p>
<p style="LINE-HEIGHT: normal" align="center"><span style="FONT-SIZE: 12pt">1 января</span></p>
<p style="LINE-HEIGHT: normal" align="center"><span style="FONT-SIZE: 12pt">2020 года</span></p>
<p style="LINE-HEIGHT: normal" align="center"></p>
<p style="LINE-HEIGHT: normal" align="center"><span style="FONT-SIZE: 12pt">Постоянно</span></p>
<p style="LINE-HEIGHT: normal" align="center"></p>
<p style="LINE-HEIGHT: normal" align="center"><span style="FONT-SIZE: 12pt">Постоянно</span></p></td>
<td style="BORDER-RIGHT: black 1pt solid; PADDING-RIGHT: 5.4pt; BORDER-TOP: #ece9d8; PADDING-LEFT: 5.4pt; PADDING-BOTTOM: 0cm; BORDER-LEFT: #ece9d8; PADDING-TOP: 0cm; BORDER-BOTTOM: black 1pt solid">
<p style="LINE-HEIGHT: normal" align="center"><span style="FONT-SIZE: 12pt">Академия наук<br /><i>(Б. Юлдашев),</i></span></p>
<p style="LINE-HEIGHT: normal" align="center"><span style="FONT-SIZE: 12pt">Министерство инновационного развития <i>(И. Абдурахмонов),</i></span></p>
<p style="LINE-HEIGHT: normal" align="center"><span style="FONT-SIZE: 12pt">МИД <i>(А. Камилов),<br /></i>МИВТ <i>(С. Умурзаков)</i></span></p></td></tr>
<tr>
<td style="BORDER-RIGHT: black 1pt solid; PADDING-RIGHT: 5.4pt; BORDER-TOP: #ece9d8; PADDING-LEFT: 5.4pt; PADDING-BOTTOM: 0cm; BORDER-LEFT: black 1pt solid; PADDING-TOP: 0cm; BORDER-BOTTOM: black 1pt solid" valign="top">
<p style="MARGIN: 4.8pt 0cm; LINE-HEIGHT: normal" align="center"><span style="FONT-SIZE: 12pt">14.</span></p></td>
<td style="BORDER-RIGHT: black 1pt solid; PADDING-RIGHT: 5.4pt; BORDER-TOP: #ece9d8; PADDING-LEFT: 5.4pt; PADDING-BOTTOM: 0cm; BORDER-LEFT: #ece9d8; PADDING-TOP: 0cm; BORDER-BOTTOM: black 1pt solid" valign="top">
<p style="MARGIN: 4.8pt 0cm; TEXT-INDENT: 8.45pt; LINE-HEIGHT: normal"><b><span style="FONT-SIZE: 12pt">Укрепление сотрудничества с Объединенным институтом ядерных исследований (Российская Федерация). </span></b></p>
<p style="MARGIN: 4.8pt 0cm; TEXT-INDENT: 8.45pt; LINE-HEIGHT: normal"><span style="FONT-SIZE: 12pt">Разработка планов проведения совместных научных исследований и подготовки кадров на базе <span>Объединенного института ядерных исследований</span>, направление докторантов в длительные целевые научные командировки для выполнения диссертационных работ.</span></p></td>
<td style="BORDER-RIGHT: black 1pt solid; PADDING-RIGHT: 5.4pt; BORDER-TOP: #ece9d8; PADDING-LEFT: 5.4pt; PADDING-BOTTOM: 0cm; BORDER-LEFT: #ece9d8; PADDING-TOP: 0cm; BORDER-BOTTOM: black 1pt solid">
<p style="LINE-HEIGHT: normal" align="center"><span style="FONT-SIZE: 12pt">Средства членских взносов</span></p></td>
<td style="BORDER-RIGHT: black 1pt solid; PADDING-RIGHT: 5.4pt; BORDER-TOP: #ece9d8; PADDING-LEFT: 5.4pt; PADDING-BOTTOM: 0cm; BORDER-LEFT: #ece9d8; PADDING-TOP: 0cm; BORDER-BOTTOM: black 1pt solid">
<p style="TEXT-INDENT: 8.5pt; LINE-HEIGHT: normal" align="center"><span style="FONT-SIZE: 12pt">1 июня</span></p>
<p style="TEXT-INDENT: 8.5pt; LINE-HEIGHT: normal" align="center"><span style="FONT-SIZE: 12pt">2020 года</span></p>
<p style="LINE-HEIGHT: normal" align="center"></p></td>
<td style="BORDER-RIGHT: black 1pt solid; PADDING-RIGHT: 5.4pt; BORDER-TOP: #ece9d8; PADDING-LEFT: 5.4pt; PADDING-BOTTOM: 0cm; BORDER-LEFT: #ece9d8; PADDING-TOP: 0cm; BORDER-BOTTOM: black 1pt solid">
<p style="LINE-HEIGHT: normal" align="center"><span style="FONT-SIZE: 12pt">Академия наук<br /><i>(Б. Юлдашев),</i> Министерство инновационного развития<br /><i>(И. Абдурахмонов)</i></span></p></td></tr>
<tr>
<td style="BORDER-RIGHT: black 1pt solid; PADDING-RIGHT: 5.4pt; BORDER-TOP: #ece9d8; PADDING-LEFT: 5.4pt; PADDING-BOTTOM: 0cm; BORDER-LEFT: black 1pt solid; PADDING-TOP: 0cm; BORDER-BOTTOM: black 1pt solid" valign="top">
<p style="MARGIN: 4.8pt 0cm; LINE-HEIGHT: normal" align="center"><span style="FONT-SIZE: 12pt">15.</span></p></td>
<td style="BORDER-RIGHT: black 1pt solid; PADDING-RIGHT: 5.4pt; BORDER-TOP: #ece9d8; PADDING-LEFT: 5.4pt; PADDING-BOTTOM: 0cm; BORDER-LEFT: #ece9d8; PADDING-TOP: 0cm; BORDER-BOTTOM: black 1pt solid" valign="top">
<p style="MARGIN: 4.8pt 0cm; TEXT-INDENT: 15.55pt; LINE-HEIGHT: normal"><b><span style="FONT-SIZE: 12pt">Обеспечение участия сотрудников Института в крупных международных научных проектах на Большом Адронном Коллайдере.</span></b></p>
<p style="MARGIN: 4.8pt 0cm; TEXT-INDENT: 15.55pt; LINE-HEIGHT: normal"><span style="FONT-SIZE: 12pt">Разработка и согласование плана совместных научных изысканий на Большом Адронном Коллайдере<span>;</span></span></p>
<p style="MARGIN: 4.8pt 0cm; TEXT-INDENT: 15.55pt; LINE-HEIGHT: normal"><span style="FONT-SIZE: 12pt">участие в совместных исследованиях.</span></p></td>
<td style="BORDER-RIGHT: black 1pt solid; PADDING-RIGHT: 5.4pt; BORDER-TOP: #ece9d8; PADDING-LEFT: 5.4pt; PADDING-BOTTOM: 0cm; BORDER-LEFT: #ece9d8; PADDING-TOP: 0cm; BORDER-BOTTOM: black 1pt solid">
<p style="LINE-HEIGHT: normal" align="center"><span style="FONT-SIZE: 12pt">—</span></p></td>
<td style="BORDER-RIGHT: black 1pt solid; PADDING-RIGHT: 5.4pt; BORDER-TOP: #ece9d8; PADDING-LEFT: 5.4pt; PADDING-BOTTOM: 0cm; BORDER-LEFT: #ece9d8; PADDING-TOP: 0cm; BORDER-BOTTOM: black 1pt solid" valign="top">
<p style="LINE-HEIGHT: normal" align="center"></p>
<p style="LINE-HEIGHT: normal" align="center"></p>
<p style="LINE-HEIGHT: normal" align="center"><span style="FONT-SIZE: 12pt"><br />1 апреля</span></p>
<p style="LINE-HEIGHT: normal" align="center"><span style="FONT-SIZE: 12pt">2020 года</span></p>
<p style="LINE-HEIGHT: normal" align="center"></p>
<p style="LINE-HEIGHT: normal" align="center"><span style="FONT-SIZE: 12pt">Постоянно</span></p></td>
<td style="BORDER-RIGHT: black 1pt solid; PADDING-RIGHT: 5.4pt; BORDER-TOP: #ece9d8; PADDING-LEFT: 5.4pt; PADDING-BOTTOM: 0cm; BORDER-LEFT: #ece9d8; PADDING-TOP: 0cm; BORDER-BOTTOM: black 1pt solid">
<p style="LINE-HEIGHT: normal" align="center"><span style="FONT-SIZE: 12pt">Академия наук<br /><i>(Б. Юлдашев), <br /></i>Министерство инновационного развития<br /><i>(И. Абдурахмонов),</i><br />МИД <i>(А. Камилов)</i></span></p></td></tr>
<tr>
<td style="BORDER-RIGHT: black 1pt solid; PADDING-RIGHT: 5.4pt; BORDER-TOP: #ece9d8; PADDING-LEFT: 5.4pt; PADDING-BOTTOM: 0cm; BORDER-LEFT: black 1pt solid; PADDING-TOP: 0cm; BORDER-BOTTOM: black 1pt solid" valign="top">
<p style="MARGIN: 4.8pt 0cm; LINE-HEIGHT: normal" align="center"><span style="FONT-SIZE: 12pt">16.</span></p></td>
<td style="BORDER-RIGHT: black 1pt solid; PADDING-RIGHT: 5.4pt; BORDER-TOP: #ece9d8; PADDING-LEFT: 5.4pt; PADDING-BOTTOM: 0cm; BORDER-LEFT: #ece9d8; PADDING-TOP: 0cm; BORDER-BOTTOM: black 1pt solid" valign="top">
<p style="MARGIN: 4.8pt 0cm; TEXT-INDENT: 15.55pt; LINE-HEIGHT: normal"><b><span style="FONT-SIZE: 12pt">Организация и проведение научных конференций на международном и республиканском уровнях по основным направлениям научных исследований Института.</span></b></p>
<p style="MARGIN: 4.8pt 0cm; TEXT-INDENT: 15.6pt; LINE-HEIGHT: normal"><span style="FONT-SIZE: 12pt">Подготовка и согласование календарного плана <span>международных</span> мероприятий по ядерной энергетике и ядерным технологиям для включения в план проведения научно-технических мероприятий, проводимых в республике, и их координация с Академией наук;</span></p>
<p style="MARGIN: 4.8pt 0cm; TEXT-INDENT: 15.6pt; LINE-HEIGHT: normal"><span style="FONT-SIZE: 12pt">проведение каждые два года традиционной республиканской конференции молодых физиков на тему «Ядерная физика и ядерные технологии». </span></p></td>
<td style="BORDER-RIGHT: black 1pt solid; PADDING-RIGHT: 5.4pt; BORDER-TOP: #ece9d8; PADDING-LEFT: 5.4pt; PADDING-BOTTOM: 0cm; BORDER-LEFT: #ece9d8; PADDING-TOP: 0cm; BORDER-BOTTOM: black 1pt solid">
<p style="LINE-HEIGHT: normal" align="center"><span style="FONT-SIZE: 12pt">Внебюджетные средства Института,</span></p>
<p style="LINE-HEIGHT: normal" align="center"><span style="FONT-SIZE: 12pt">средства спонсоров</span></p></td>
<td style="BORDER-RIGHT: black 1pt solid; PADDING-RIGHT: 5.4pt; BORDER-TOP: #ece9d8; PADDING-LEFT: 5.4pt; PADDING-BOTTOM: 0cm; BORDER-LEFT: #ece9d8; PADDING-TOP: 0cm; BORDER-BOTTOM: black 1pt solid">
<p style="LINE-HEIGHT: normal" align="center"><span style="FONT-SIZE: 12pt">Постоянно</span></p></td>
<td style="BORDER-RIGHT: black 1pt solid; PADDING-RIGHT: 5.4pt; BORDER-TOP: #ece9d8; PADDING-LEFT: 5.4pt; PADDING-BOTTOM: 0cm; BORDER-LEFT: #ece9d8; PADDING-TOP: 0cm; BORDER-BOTTOM: black 1pt solid">
<p style="LINE-HEIGHT: normal" align="center"><span style="FONT-SIZE: 12pt">Академия наук<br /><i>(Б. Юлдашев)</i></span></p></td></tr>
<tr>
<td style="BORDER-RIGHT: black 1pt solid; PADDING-RIGHT: 5.4pt; BORDER-TOP: #ece9d8; PADDING-LEFT: 5.4pt; PADDING-BOTTOM: 0cm; BORDER-LEFT: black 1pt solid; PADDING-TOP: 0cm; BORDER-BOTTOM: black 1pt solid" valign="top" colspan="5">
<p style="LINE-HEIGHT: normal" align="center"><b><span style="FONT-SIZE: 12pt">IV. Укрепление материально-технической базы Института</span></b></p></td></tr>
<tr>
<td style="BORDER-RIGHT: black 1pt solid; PADDING-RIGHT: 5.4pt; BORDER-TOP: #ece9d8; PADDING-LEFT: 5.4pt; PADDING-BOTTOM: 0cm; BORDER-LEFT: black 1pt solid; PADDING-TOP: 0cm; BORDER-BOTTOM: black 1pt solid" valign="top">
<p style="MARGIN: 4.8pt 0cm; LINE-HEIGHT: normal" align="center"><span style="FONT-SIZE: 12pt">17.</span></p></td>
<td style="BORDER-RIGHT: black 1pt solid; PADDING-RIGHT: 5.4pt; BORDER-TOP: #ece9d8; PADDING-LEFT: 5.4pt; PADDING-BOTTOM: 0cm; BORDER-LEFT: #ece9d8; PADDING-TOP: 0cm; BORDER-BOTTOM: black 1pt solid" valign="top">
<p style="MARGIN: 4.8pt -2.85pt 4.8pt 0cm; TEXT-INDENT: 8.45pt; LINE-HEIGHT: normal"><b><span style="FONT-SIZE: 12pt">Реализация ежегодных программ приобретения научного оборудования, запасных частей и реагентов.</span></b></p>
<p style="MARGIN: 4.8pt -2.85pt 4.8pt 0cm; TEXT-INDENT: 8.45pt; LINE-HEIGHT: normal"><span style="FONT-SIZE: 12pt">Разработка обоснованных предложений по приобретению современного научного оборудования зарубежного производства, необходимого Институту;</span></p>
<p style="MARGIN: 4.8pt 0cm; TEXT-INDENT: 8.45pt; LINE-HEIGHT: normal"><span style="FONT-SIZE: 12pt">координация перечня оборудования с Академией наук;</span></p>
<p style="MARGIN: 4.8pt -2.85pt 4.8pt 0cm; TEXT-INDENT: 8.45pt; LINE-HEIGHT: normal"><span style="FONT-SIZE: 12pt">предоставление Министерству инновационного развития ежегодной программы приобретения современного научного оборудования, запасных частей и реагентов.</span></p></td>
<td style="BORDER-RIGHT: black 1pt solid; PADDING-RIGHT: 5.4pt; BORDER-TOP: #ece9d8; PADDING-LEFT: 5.4pt; PADDING-BOTTOM: 0cm; BORDER-LEFT: #ece9d8; PADDING-TOP: 0cm; BORDER-BOTTOM: black 1pt solid">
<p style="LINE-HEIGHT: normal" align="center"><span style="FONT-SIZE: 12pt">Средства </span></p>
<p style="LINE-HEIGHT: normal" align="center"><span style="FONT-SIZE: 12pt">Ф</span><span style="FONT-SIZE: 12pt">онда поддержки инновационного развития и новаторских идей</span></p></td>
<td style="BORDER-RIGHT: black 1pt solid; PADDING-RIGHT: 5.4pt; BORDER-TOP: #ece9d8; PADDING-LEFT: 5.4pt; PADDING-BOTTOM: 0cm; BORDER-LEFT: #ece9d8; PADDING-TOP: 0cm; BORDER-BOTTOM: black 1pt solid" valign="top">
<p style="LINE-HEIGHT: normal" align="center"><span style="FONT-SIZE: 12pt"><br />1 января 2020 года</span></p>
<p style="LINE-HEIGHT: normal" align="center"></p>
<p style="LINE-HEIGHT: normal" align="center"><span style="FONT-SIZE: 12pt">1 февраля 2020 года</span></p>
<p style="LINE-HEIGHT: normal" align="center"></p>
<p style="LINE-HEIGHT: normal" align="center"><span style="FONT-SIZE: 12pt">Постоянно</span></p></td>
<td style="BORDER-RIGHT: black 1pt solid; PADDING-RIGHT: 5.4pt; BORDER-TOP: #ece9d8; PADDING-LEFT: 5.4pt; PADDING-BOTTOM: 0cm; BORDER-LEFT: #ece9d8; PADDING-TOP: 0cm; BORDER-BOTTOM: black 1pt solid">
<p style="LINE-HEIGHT: normal" align="center"><span style="FONT-SIZE: 12pt">Институт ядерной физики<br /><i>(Б. Юлдашев),</i></span></p>
<p style="LINE-HEIGHT: normal" align="center"><span style="FONT-SIZE: 12pt">Министерство инновационного развития<br /><i>(И. Абдурахмонов)</i></span></p></td></tr></tbody></table></div></div><div class="BY_DEFAULT"><div name="4608648" id="4608648"></div></div><div class="APPL_BANNER_LANDSCAPE_TITLE"><div name="4608651" id="4608651">ПРИЛОЖЕНИЕ № 2<br />к <a href="/en/acts/4604099">постановлению </a>Президента Республики Узбекистан от 21 ноября 2019 года № ПП-4526</div></div><div class="ACT_FORM"><div name="4608652" id="4608652">ПРОГРАММА</div></div><div class="ACT_TITLE_APPL"><div name="4608655" id="4608655">научно-исследовательских работ Института ядерной физики Академии наук Республики Узбекистана на 2020 — 2024 годы</div></div><div class="BY_DEFAULT"><div name="4608659" id="4608659"></div></div><div class="BY_DEFAULT"><div name="4608670" id="4608670"><table style="BACKGROUND: white; BORDER-COLLAPSE: collapse" cellspacing="0" cellpadding="0" width="100%" border="0">
<thead>
<tr>
<td style="BORDER-RIGHT: black 1pt solid; PADDING-RIGHT: 5.4pt; BORDER-TOP: black 1pt solid; PADDING-LEFT: 5.4pt; PADDING-BOTTOM: 0cm; BORDER-LEFT: black 1pt solid; PADDING-TOP: 0cm; BORDER-BOTTOM: black 1pt solid" width="21%">
<p align="center"><a name="4608670"><b>Наименование темы</b></a></p></td>
<td style="BORDER-RIGHT: black 1pt solid; PADDING-RIGHT: 5.4pt; BORDER-TOP: black 1pt solid; PADDING-LEFT: 5.4pt; PADDING-BOTTOM: 0cm; BORDER-LEFT: #ece9d8; PADDING-TOP: 0cm; BORDER-BOTTOM: black 1pt solid" width="19%">
<p align="center"><span><b>Содержание направления исследования</b></span></p></td>
<td style="BORDER-RIGHT: black 1pt solid; PADDING-RIGHT: 5.4pt; BORDER-TOP: black 1pt solid; PADDING-LEFT: 5.4pt; PADDING-BOTTOM: 0cm; BORDER-LEFT: #ece9d8; PADDING-TOP: 0cm; BORDER-BOTTOM: black 1pt solid" width="11%">
<p align="center"><span><b>Форма предоставления результатов</b></span></p></td>
<td style="BORDER-RIGHT: black 1pt solid; PADDING-RIGHT: 5.4pt; BORDER-TOP: black 1pt solid; PADDING-LEFT: 5.4pt; PADDING-BOTTOM: 0cm; BORDER-LEFT: #ece9d8; PADDING-TOP: 0cm; BORDER-BOTTOM: black 1pt solid" width="8%">
<p align="center"><span><b>Дата исполнения </b></span></p></td>
<td style="BORDER-RIGHT: black 1pt solid; PADDING-RIGHT: 5.4pt; BORDER-TOP: black 1pt solid; PADDING-LEFT: 5.4pt; PADDING-BOTTOM: 0cm; BORDER-LEFT: #ece9d8; PADDING-TOP: 0cm; BORDER-BOTTOM: black 1pt solid" width="20%">
<p align="center"><span><b>Ожидаемые результаты исследований</b></span></p></td>
<td style="BORDER-RIGHT: black 1pt solid; PADDING-RIGHT: 5.4pt; BORDER-TOP: black 1pt solid; PADDING-LEFT: 5.4pt; PADDING-BOTTOM: 0cm; BORDER-LEFT: #ece9d8; PADDING-TOP: 0cm; BORDER-BOTTOM: black 1pt solid" width="19%">
<p align="center"><span><b>Внедрение </b></span></p>
<p align="center"><span><b>на практике</b></span></p></td></tr></thead>
<tbody>
<tr>
<td style="BORDER-RIGHT: black 1pt solid; PADDING-RIGHT: 5.4pt; BORDER-TOP: #ece9d8; PADDING-LEFT: 5.4pt; PADDING-BOTTOM: 0cm; BORDER-LEFT: black 1pt solid; PADDING-TOP: 0cm; BORDER-BOTTOM: black 1pt solid" width="100%" colspan="6">
<p align="center"><span><b>Лаборатория теоретической ядерной физики</b></span></p></td></tr>
<tr>
<td style="BORDER-RIGHT: black 1pt solid; PADDING-RIGHT: 5.4pt; BORDER-TOP: #ece9d8; PADDING-LEFT: 5.4pt; PADDING-BOTTOM: 0cm; BORDER-LEFT: black 1pt solid; PADDING-TOP: 0cm; BORDER-BOTTOM: windowtext 1pt solid" width="21%">
<p align="center"><span><b>Исследование коллективных </b></span></p>
<p align="center"><span><b>и микроскопических свойств многонуклонных систем при низких и сверхнизких энергиях.</b></span></p></td>
<td style="BORDER-RIGHT: black 1pt solid; PADDING-RIGHT: 5.4pt; BORDER-TOP: #ece9d8; PADDING-LEFT: 5.4pt; PADDING-BOTTOM: 0cm; BORDER-LEFT: #ece9d8; PADDING-TOP: 0cm; BORDER-BOTTOM: black 1pt solid" width="19%">
<p style="MARGIN: 0cm 0cm 0pt 0.45pt; TEXT-INDENT: 21.25pt"><span>Разработка методов оценки вкладов квазиделения и глубоко неупругих столкновений в образование бинарных продуктов реакций.</span></p>
<p style="MARGIN: 0cm 0cm 0pt 0.45pt; TEXT-INDENT: 21.25pt"><span>Анализ немарковской динамики двухмерных систем.</span></p>
<p style="MARGIN: 0cm 0cm 0pt 0.45pt; TEXT-INDENT: 21.25pt"><span>Анализ эффектов высокого порядка в спектрах коллективных возбуждений тяжелых ядер<span style="BACKGROUND: white">.</span></span></p>
<p style="MARGIN: 0cm 0cm 0pt 0.45pt; TEXT-INDENT: 21.25pt"><span>Определение асимптотических нормировочных коэффициентов для реакций с легкими ядрами. </span></p>
<p style="MARGIN: 0cm 2.85pt 0pt 0.45pt; TEXT-INDENT: 21.25pt"><span>Исследование свойства квантового фазового перехода в ядре углерода-12 с трехальфа- частичной структурой. </span></p>
<p style="MARGIN: 0cm 2.85pt 0pt 0.45pt; TEXT-INDENT: 21.25pt"><span>Исследование структуры легких ядер бора-8 и лития-8 в рамках трехчастичной модели, основанной на гиперсферическом Лагранж-меш методе.</span></p>
<p style="TEXT-INDENT: 17.6pt"><span>Исследование структуры легких ядер бора-8 и лития-8 в рамках вариационного метода на гауссовом базисе.</span></p></td>
<td style="BORDER-RIGHT: black 1pt solid; PADDING-RIGHT: 5.4pt; BORDER-TOP: #ece9d8; PADDING-LEFT: 5.4pt; PADDING-BOTTOM: 0cm; BORDER-LEFT: #ece9d8; PADDING-TOP: 0cm; BORDER-BOTTOM: black 1pt solid" width="11%">
<p align="center"><span>Статьи, тезисы.</span></p>
<p align="center"><span>Участие в конференциях, научные отчеты.</span></p></td>
<td style="BORDER-RIGHT: black 1pt solid; PADDING-RIGHT: 5.4pt; BORDER-TOP: #ece9d8; PADDING-LEFT: 5.4pt; PADDING-BOTTOM: 0cm; BORDER-LEFT: #ece9d8; PADDING-TOP: 0cm; BORDER-BOTTOM: black 1pt solid" width="8%">
<p align="center"><span>2020 г.</span></p></td>
<td style="BORDER-RIGHT: black 1pt solid; PADDING-RIGHT: 5.4pt; BORDER-TOP: #ece9d8; PADDING-LEFT: 5.4pt; PADDING-BOTTOM: 0cm; BORDER-LEFT: #ece9d8; PADDING-TOP: 0cm; BORDER-BOTTOM: black 1pt solid" valign="top" width="20%">
<p style="TEXT-INDENT: 19.65pt"><span>Расчет полного сечения образования бинарных продуктов, определение вклада квазиделения и глубоко неупругого рассеяния.</span></p>
<p style="TEXT-INDENT: 19.65pt"><span>Установление закономерностей влияния внешних полей на свойства квантовых систем. </span></p>
<p style="TEXT-INDENT: 19.65pt"><span>Установление характера staggering-эффекта в спектрах тяжелых ядер в рамках неадиабатического коллективного приближения.</span></p>
<p style="TEXT-INDENT: 19.65pt"><span>Расчет асимптотических нормировочных коэффициентов для двух реакций синтеза радионуклида бериллий-7 из анализа дифференциальных сечений периферийной околобарьерной реакции синтеза бериллий-7.</span></p>
<p style="TEXT-INDENT: 19.65pt"><span>Расчет и анализ энергетического спектра основного и возбужденных состояний ядра <sup>12</sup>С с αα-потенциалами с запрещенными состояниями.</span></p>
<p style="TEXT-INDENT: 22.95pt"><span>Расчет энергетического спектра, среднеквадратичного радиуса и получение волновых функций ядер бериллий-7 и литий-8 в полуаналитическом виде.</span></p></td>
<td style="BORDER-RIGHT: black 1pt solid; PADDING-RIGHT: 5.4pt; BORDER-TOP: #ece9d8; PADDING-LEFT: 5.4pt; PADDING-BOTTOM: 0cm; BORDER-LEFT: #ece9d8; PADDING-TOP: 0cm; BORDER-BOTTOM: black 1pt solid" valign="top" width="19%">
<p style="TEXT-INDENT: 19.65pt"><span>Полученные результаты будут использованы для:</span></p>
<p style="TEXT-INDENT: 19.65pt"><span>определения сечения образования сверхтяжелых ядер;</span></p>
<p style="TEXT-INDENT: 19.65pt"><span>описания влияния внешних факторов на свойства сложных систем; </span></p>
<p style="TEXT-INDENT: 19.65pt"><span>наблюдения эффектов высокого порядка при больших спинах коллективного возбуждения тяжелых ядер;</span></p>
<p style="TEXT-INDENT: 19.65pt"><span>расчета ядерно-астрофизических реакций <sup>6</sup>Li(p, γ)<sup>7</sup>Be и <sup>3</sup>Нe(α, γ)<sup>7</sup>Be при низких энергиях;</span></p>
<p style="TEXT-INDENT: 23pt"><span>изучения электромагнитной структуры легких ядер, плотности распределения заряда в ядре. </span></p></td></tr>
<tr>
<td style="BORDER-RIGHT: black 1pt solid; PADDING-RIGHT: 5.4pt; BORDER-TOP: #ece9d8; PADDING-LEFT: 5.4pt; PADDING-BOTTOM: 0cm; BORDER-LEFT: black 1pt solid; PADDING-TOP: 0cm; BORDER-BOTTOM: black 1pt solid" width="21%" rowspan="4">
<p align="center"><span><b>Развитие высокоэффективных вариационных методов для решения задач квантовой физики нескольких тел.</b></span></p></td>
<td style="BORDER-RIGHT: black 1pt solid; PADDING-RIGHT: 5.4pt; BORDER-TOP: #ece9d8; PADDING-LEFT: 5.4pt; PADDING-BOTTOM: 0cm; BORDER-LEFT: #ece9d8; PADDING-TOP: 0cm; BORDER-BOTTOM: black 1pt solid" width="19%">
<p style="MARGIN: 0cm 0cm 0pt 0.45pt; TEXT-INDENT: 21.25pt"><span>Исследование роли силы поверхностных натяжений при захвате и делении ядер. Динамика образования и разрыва связи между ядрами двойной ядерной системы.</span></p>
<p style="MARGIN: 0cm 0cm 0pt 0.45pt; TEXT-INDENT: 21.25pt"><span>Анализ формы сосуществования ядер с различными геометрическими структурами<b><span style="BACKGROUND: white">. </span></b></span></p>
<p style="MARGIN: 0cm 0cm 0pt 0.45pt; TEXT-INDENT: 21.25pt"><span>Разработка асимптотической теории ядерно-астрофизической реакции рассеяния протонов на протонах. </span></p>
<p style="MARGIN: 0cm 0cm 0pt 0.45pt; TEXT-INDENT: 21.25pt"><span>Теоретический анализ астрофизического S-фактора, скорости реакций синтеза ядра бора-8 в рамках моделей двух и трех тел;</span></p>
<p style="TEXT-INDENT: 17.6pt"><span>Теоретическая оценка распространенности ядра бора-8 после Большого взрыва.</span></p></td>
<td style="BORDER-RIGHT: black 1pt solid; PADDING-RIGHT: 5.4pt; BORDER-TOP: #ece9d8; PADDING-LEFT: 5.4pt; PADDING-BOTTOM: 0cm; BORDER-LEFT: #ece9d8; PADDING-TOP: 0cm; BORDER-BOTTOM: black 1pt solid" width="11%">
<p align="center"><span>Статьи, тезисы.</span></p>
<p align="center"><span>Участие в конференциях, научные отчеты.</span></p></td>
<td style="BORDER-RIGHT: black 1pt solid; PADDING-RIGHT: 5.4pt; BORDER-TOP: #ece9d8; PADDING-LEFT: 5.4pt; PADDING-BOTTOM: 0cm; BORDER-LEFT: #ece9d8; PADDING-TOP: 0cm; BORDER-BOTTOM: black 1pt solid" width="8%">
<p align="center"><span>2021 г.</span></p></td>
<td style="BORDER-RIGHT: black 1pt solid; PADDING-RIGHT: 5.4pt; BORDER-TOP: #ece9d8; PADDING-LEFT: 5.4pt; PADDING-BOTTOM: 0cm; BORDER-LEFT: #ece9d8; PADDING-TOP: 0cm; BORDER-BOTTOM: black 1pt solid" valign="top" width="20%">
<p style="TEXT-INDENT: 19.65pt"><span>Установление динамики двойной ядерной системы, поверхностных эффектов в ядерных реакциях с тяжелыми ионами.</span></p>
<p style="TEXT-INDENT: 19.65pt"><span>Установление различных форм сосуществования, наблюдаемых в ядрах.</span></p>
<p style="TEXT-INDENT: 19.65pt"><span>Исследование реакции с учетом off-shell кулоновского e + p — рассеяния в механизме передачи нейтрона для релятивистского позитрона с общей спиновой кинематикой и проведение расчета скорости реакции при сверхнизких энергиях.</span></p>
<p style="TEXT-INDENT: 22.95pt"><span>Расчет астрофизического S-фактора, скорости реакции синтеза бора-8 и его распространенности после Большого взрыва.</span></p></td>
<td style="BORDER-RIGHT: black 1pt solid; PADDING-RIGHT: 5.4pt; BORDER-TOP: #ece9d8; PADDING-LEFT: 5.4pt; PADDING-BOTTOM: 0cm; BORDER-LEFT: #ece9d8; PADDING-TOP: 0cm; BORDER-BOTTOM: black 1pt solid" valign="top" width="19%">
<p style="TEXT-INDENT: 19.65pt"><span>Полученные результаты будут использованы для:</span></p>
<p style="TEXT-INDENT: 19.65pt"><span>описания динамики глубоконеупругих реакций и образования ядер сверхтяжелых элементов;</span></p>
<p style="TEXT-INDENT: 19.65pt"><span>описани? некоторых статических свойств тяжелых ядер;</span></p>
<p style="TEXT-INDENT: 19.65pt"><span>описания ядерно-астрофизических процессов в Солнце и звездах;</span></p>
<p style="TEXT-INDENT: 15.9pt"><span>решения задач ядерной астрофизики, связанных с Солнечным нейтрино.</span></p></td></tr>
<tr>
<td style="BORDER-RIGHT: black 1pt solid; PADDING-RIGHT: 5.4pt; BORDER-TOP: #ece9d8; PADDING-LEFT: 5.4pt; PADDING-BOTTOM: 0cm; BORDER-LEFT: #ece9d8; PADDING-TOP: 0cm; BORDER-BOTTOM: black 1pt solid" width="19%">
<p style="MARGIN: 0cm 0cm 0pt 0.45pt; TEXT-INDENT: 21.25pt"><span>Получение уравнения движения для динамического изменения формы ядер, для жидкой капли и квантовой системы.</span></p>
<p style="MARGIN: 0cm 0cm 0pt 0.45pt; TEXT-INDENT: 21.25pt"><span>Анализ формы сосуществования в ядрах с учетом электрических квадрупольных свойств тяжелых ядер.</span></p>
<p style="MARGIN: 0cm 0cm 0pt 0.45pt; TEXT-INDENT: 21.25pt"><span>Разработка обобщенной трехчастичной асимптотической теории.</span></p>
<p style="MARGIN: 0cm 2.85pt 0pt 0.45pt; TEXT-INDENT: 21.25pt"><span>Исследование структуры легких ядер бериллия-7 и лития-7 в рамках трехчастичной модели, основанной на гиперсферическом Лагранж-меш-базисе;</span></p>
<p style="TEXT-INDENT: 10.45pt"><span>исследование структуры легких ядер бериллия-7 и лития-7 в рамках вариационного метода на гауссовом базисе. </span></p></td>
<td style="BORDER-RIGHT: black 1pt solid; PADDING-RIGHT: 5.4pt; BORDER-TOP: #ece9d8; PADDING-LEFT: 5.4pt; PADDING-BOTTOM: 0cm; BORDER-LEFT: #ece9d8; PADDING-TOP: 0cm; BORDER-BOTTOM: black 1pt solid" width="11%">
<p align="center"><span>Статьи, тезисы.</span></p>
<p align="center"><span>Участие в конференциях, научные отчеты.</span></p></td>
<td style="BORDER-RIGHT: black 1pt solid; PADDING-RIGHT: 5.4pt; BORDER-TOP: #ece9d8; PADDING-LEFT: 5.4pt; PADDING-BOTTOM: 0cm; BORDER-LEFT: #ece9d8; PADDING-TOP: 0cm; BORDER-BOTTOM: black 1pt solid" width="8%">
<p align="center"><span>2022 г.</span></p></td>
<td style="BORDER-RIGHT: black 1pt solid; PADDING-RIGHT: 5.4pt; BORDER-TOP: #ece9d8; PADDING-LEFT: 5.4pt; PADDING-BOTTOM: 0cm; BORDER-LEFT: #ece9d8; PADDING-TOP: 0cm; BORDER-BOTTOM: black 1pt solid" valign="top" width="20%">
<p style="TEXT-INDENT: 22.95pt"><span>Установление динамического уравнения движения для описания динамики изменения формы ядра в рамках оболочной и гидродинамической модели.</span></p>
<p style="TEXT-INDENT: 19.65pt"><span>Установление различных форм сосуществования, наблюдаемых в ядрах, и исследование их электромагнитных свойств.</span></p>
<p style="TEXT-INDENT: 19.65pt"><span>Исследование поверхностной бинарной реакции передачи заряженной частицы в слабосвязанных околопороговых состояниях конечного ядра с точным учетом трехчастичной кулоновской динамики в механизме передачи.</span></p></td>
<td style="BORDER-RIGHT: black 1pt solid; PADDING-RIGHT: 5.4pt; BORDER-TOP: #ece9d8; PADDING-LEFT: 5.4pt; PADDING-BOTTOM: 0cm; BORDER-LEFT: #ece9d8; PADDING-TOP: 0cm; BORDER-BOTTOM: black 1pt solid" valign="top" width="19%">
<p style="TEXT-INDENT: 19.65pt"><span>Полученные результаты будут использованы для описания:</span></p>
<p style="TEXT-INDENT: 19.65pt"><span>динамики реакции образования ядер сверхтяжелых элементов;</span></p>
<p style="TEXT-INDENT: 19.65pt"><span>структуры и статических свойств тяжелых ядер; </span></p>
<p style="TEXT-INDENT: 19.65pt"><span>термоядерных процессов в Солнце и звездах;</span></p>
<p style="TEXT-INDENT: 23.35pt"><span>реакций передачи легкой частицы.</span></p></td></tr>
<tr style="HEIGHT: 11.05pt">
<td style="BORDER-RIGHT: black 1pt solid; PADDING-RIGHT: 5.4pt; BORDER-TOP: #ece9d8; PADDING-LEFT: 5.4pt; PADDING-BOTTOM: 0cm; BORDER-LEFT: #ece9d8; PADDING-TOP: 0cm; BORDER-BOTTOM: black 1pt solid; HEIGHT: 11.05pt" width="19%">
<p style="MARGIN: 0cm 0cm 0pt 0.45pt; TEXT-INDENT: 21.25pt"><span>Вычисление образования и распада двойной ядерной системы при неравновесной передаче нуклонов между ними. </span></p>
<p style="MARGIN: 0cm 0cm 0pt 0.45pt; TEXT-INDENT: 21.25pt"><span>Анализ переходов между различными геометрическими формами в тяжелых ядрах. </span></p>
<p style="MARGIN: 0cm 0cm 0pt 0.45pt; TEXT-INDENT: 21.25pt"><span>Разработка обобщенной трехчастичной асимптотической теории (продолжение).</span></p>
<p style="MARGIN: 0cm 2.85pt 0pt 0.45pt; TEXT-INDENT: 21.25pt"><span>Исследование трехчастичной континуум-структуры ядра фтора-17 в методе дискретизации континуума связанных каналов. </span></p>
<p style="TEXT-INDENT: 10.45pt"><span>Теоретическая оценка дифференциального сечения захвата протонов ядрами кислорода-16 при низких энергиях. </span></p></td>
<td style="BORDER-RIGHT: black 1pt solid; PADDING-RIGHT: 5.4pt; BORDER-TOP: #ece9d8; PADDING-LEFT: 5.4pt; PADDING-BOTTOM: 0cm; BORDER-LEFT: #ece9d8; PADDING-TOP: 0cm; BORDER-BOTTOM: black 1pt solid; HEIGHT: 11.05pt" width="11%">
<p align="center"><span>Статьи, тезисы.</span></p>
<p align="center"><span>Участие в конференциях, научные отчеты.</span></p></td>
<td style="BORDER-RIGHT: black 1pt solid; PADDING-RIGHT: 5.4pt; BORDER-TOP: #ece9d8; PADDING-LEFT: 5.4pt; PADDING-BOTTOM: 0cm; BORDER-LEFT: #ece9d8; PADDING-TOP: 0cm; BORDER-BOTTOM: black 1pt solid; HEIGHT: 11.05pt" width="8%">
<p align="center"><span>2023 г.</span></p></td>
<td style="BORDER-RIGHT: black 1pt solid; PADDING-RIGHT: 5.4pt; BORDER-TOP: #ece9d8; PADDING-LEFT: 5.4pt; PADDING-BOTTOM: 0cm; BORDER-LEFT: #ece9d8; PADDING-TOP: 0cm; BORDER-BOTTOM: black 1pt solid; HEIGHT: 11.05pt" valign="top" width="20%">
<p style="TEXT-INDENT: 19.65pt"><span>Установление динамического уравнения движения и применение для описания ядерных процессов в рамках оболочной и гидродинамической модели. </span></p>
<p style="TEXT-INDENT: 19.65pt"><span>Показ различных форм сосуществования, наблюдаемых в ядрах, и исследование их электромагнитных свойств.</span></p>
<p style="TEXT-INDENT: 19.65pt"><span>Анализ дифференциальных сечений реакций <sup>10</sup>B(<sup>7</sup>Be,<sup> 8</sup>B)<sup> 9</sup>Be и <sup>14</sup>№(<sup>7</sup>Be,<sup> 8</sup>B)<sup>13</sup>C с помощью трехчастичной асимптотической теории. Будут определены асимптотические нормировочные коэффициенты для <sup>7</sup>Be+p→<sup>8</sup>B. </span></p>
<p style="TEXT-INDENT: 22.95pt"><span>Расчет трехчастичной волновой функции рассеяния и дифференциальных сечений пикап-реакции p+<sup>16</sup>O→<sup>15</sup>O+d при низких энергиях.</span></p></td>
<td style="BORDER-RIGHT: black 1pt solid; PADDING-RIGHT: 5.4pt; BORDER-TOP: #ece9d8; PADDING-LEFT: 5.4pt; PADDING-BOTTOM: 0cm; BORDER-LEFT: #ece9d8; PADDING-TOP: 0cm; BORDER-BOTTOM: black 1pt solid; HEIGHT: 11.05pt" valign="top" width="19%">
<p style="TEXT-INDENT: 19.65pt"><span>Полученные результаты будут использованы для описания:</span></p>
<p style="TEXT-INDENT: 19.65pt"><span>динамики глубоко неупругих реакций и образования ядер сверхтяжелых элементов;</span></p>
<p style="TEXT-INDENT: 19.65pt"><span>некоторых статических свойств тяжелых ядер и определения их электромагнитных моментов;</span></p>
<p style="TEXT-INDENT: 19.65pt"><span>для расчета скорости реакции <sup>7</sup>Be(p, γ)<sup>8</sup>B при сверхнизких энергиях.</span></p>
<p style="TEXT-INDENT: 23.35pt"><span>Результаты будут применены к решению задач протонной терапии.</span></p></td></tr>
<tr style="HEIGHT: 121.45pt">
<td style="BORDER-RIGHT: black 1pt solid; PADDING-RIGHT: 5.4pt; BORDER-TOP: #ece9d8; PADDING-LEFT: 5.4pt; PADDING-BOTTOM: 0cm; BORDER-LEFT: #ece9d8; PADDING-TOP: 0cm; BORDER-BOTTOM: black 1pt solid; HEIGHT: 121.45pt" width="19%">
<p style="MARGIN: 0cm 0cm 0pt 0.45pt; TEXT-INDENT: 21.25pt"><span>Вычисление образования и распада двойной ядерной системы при неравновесной деформации формы сталкивающихся ядер. </span></p>
<p style="MARGIN: 0cm 0cm 0pt 0.45pt; TEXT-INDENT: 21.25pt"><span>Развитие моделей в области фазовых переходов формы тяжелых ядер. </span></p>
<p style="MARGIN: 0cm 0cm 0pt 0.45pt; TEXT-INDENT: 21.25pt"><span>Разработка обобщенной трехчастичной асимптотической теории (продолжение).</span></p>
<p style="MARGIN: 0cm 2.85pt 0pt 0.45pt; TEXT-INDENT: 21.25pt"><span>Теоретическая оценка скорости астрофизических реакций синтеза ядра бериллия-7 в рамках моделей двух и трех тел.</span></p>
<p style="TEXT-INDENT: 10.45pt"><span>Исследование структуры нуклонных и дельта-резонансов в рамках киральной кварковой модели.</span></p></td>
<td style="BORDER-RIGHT: black 1pt solid; PADDING-RIGHT: 5.4pt; BORDER-TOP: #ece9d8; PADDING-LEFT: 5.4pt; PADDING-BOTTOM: 0cm; BORDER-LEFT: #ece9d8; PADDING-TOP: 0cm; BORDER-BOTTOM: black 1pt solid; HEIGHT: 121.45pt" width="11%">
<p align="center"><span>Статьи, тезисы.</span></p>
<p align="center"><span>Участие в конференциях, научные отчеты.</span></p></td>
<td style="BORDER-RIGHT: black 1pt solid; PADDING-RIGHT: 5.4pt; BORDER-TOP: #ece9d8; PADDING-LEFT: 5.4pt; PADDING-BOTTOM: 0cm; BORDER-LEFT: #ece9d8; PADDING-TOP: 0cm; BORDER-BOTTOM: black 1pt solid; HEIGHT: 121.45pt" width="8%">
<p align="center"><span>2024 г.</span></p></td>
<td style="BORDER-RIGHT: black 1pt solid; PADDING-RIGHT: 5.4pt; BORDER-TOP: #ece9d8; PADDING-LEFT: 5.4pt; PADDING-BOTTOM: 0cm; BORDER-LEFT: #ece9d8; PADDING-TOP: 0cm; BORDER-BOTTOM: black 1pt solid; HEIGHT: 121.45pt" valign="top" width="20%">
<p style="TEXT-INDENT: 19.65pt"><span>Установление влияния деформации сталкивающихся ядер на динамику образования двойной ядерной системы.</span></p>
<p style="TEXT-INDENT: 19.65pt"><span>Расчет критических токов вырожденных минимумов на кривой полной энергии.</span></p>
<p style="TEXT-INDENT: 19.65pt"><span>Анализ дифференциальных сечений реакций <sup>14</sup>N(<sup>13</sup>N,<sup> 14</sup>O)<sup>13</sup>C с помощью обобщенной трехчастичной асимптотической теории. Будут определены асимптотические нормировочные коэффициенты для <sup>13</sup>N+p→<sup>14</sup>O. </span></p>
<p><span>Вычисление астрофизического S-фактора, скорости реакции синтеза p+<sup>6</sup>Li →<sup>7</sup>Bе + γ и вклада этого процесса в распространенности элемента <sup>7</sup>Li после Большого взрыва. </span></p></td>
<td style="BORDER-RIGHT: black 1pt solid; PADDING-RIGHT: 5.4pt; BORDER-TOP: #ece9d8; PADDING-LEFT: 5.4pt; PADDING-BOTTOM: 0cm; BORDER-LEFT: #ece9d8; PADDING-TOP: 0cm; BORDER-BOTTOM: black 1pt solid; HEIGHT: 121.45pt" valign="top" width="19%">
<p style="TEXT-INDENT: 19.65pt"><span>Полученные результаты будут использованы для описания:</span></p>
<p style="TEXT-INDENT: 19.65pt"><span>динамики глубоко неупругих реакций и образования ядер сверхтяжелых элементов;</span></p>
<p style="TEXT-INDENT: 19.65pt"><span>некоторых статических свойств тяжелых ядер;</span></p>
<p style="TEXT-INDENT: 19.65pt"><span>для расчета скорости реакции <sup>13</sup>N(p, γ)<sup>14</sup>O при сверхнизких энергиях.</span></p>
<p style="TEXT-INDENT: 16.25pt"><span>Результаты будут применены к решению задач распространения лития во Вселенной, изучению свойств сильного взаимодействия, структуры адронов.</span></p></td></tr>
<tr>
<td style="BORDER-RIGHT: black 1pt solid; PADDING-RIGHT: 5.4pt; BORDER-TOP: #ece9d8; PADDING-LEFT: 5.4pt; PADDING-BOTTOM: 0cm; BORDER-LEFT: black 1pt solid; PADDING-TOP: 0cm; BORDER-BOTTOM: black 1pt solid" valign="top" width="100%" colspan="6">
<p align="center"><span><b>Лаборатория физики многочастичных систем</b></span></p></td></tr>
<tr>
<td style="BORDER-RIGHT: black 1pt solid; PADDING-RIGHT: 5.4pt; BORDER-TOP: #ece9d8; PADDING-LEFT: 5.4pt; PADDING-BOTTOM: 0cm; BORDER-LEFT: black 1pt solid; PADDING-TOP: 0cm; BORDER-BOTTOM: black 1pt solid" width="21%" rowspan="5">
<p align="center"><span><b>Разработка динамических моделей многочастичных процессов в ядерных, атомных и космологических масштабах.</b></span></p>
<p align="center"><span><b>Исследование эволюции больших систем взаимодействующих частиц и ее применения для информационных технологий и в биологии.</b></span></p></td>
<td style="BORDER-RIGHT: black 1pt solid; PADDING-RIGHT: 5.4pt; BORDER-TOP: #ece9d8; PADDING-LEFT: 5.4pt; PADDING-BOTTOM: 0cm; BORDER-LEFT: #ece9d8; PADDING-TOP: 0cm; BORDER-BOTTOM: black 1pt solid" width="19%">
<p style="TEXT-INDENT: 21.7pt"><span>Получение полевых уравнений Эйнштейна для построения космологической модели дискретной Вселенной и развитие теории макроскопической гравитации. </span></p>
<p style="TEXT-INDENT: 21.7pt"><span>Развитие многомерных гравитационных моделей и поиск решений для полученных полевых уравнений.</span></p>
<p style="TEXT-INDENT: 10.45pt"><span>Исследование диссипации систем двухуровневых частиц и электромагнитных мод.</span></p></td>
<td style="BORDER-RIGHT: black 1pt solid; PADDING-RIGHT: 5.4pt; BORDER-TOP: #ece9d8; PADDING-LEFT: 5.4pt; PADDING-BOTTOM: 0cm; BORDER-LEFT: #ece9d8; PADDING-TOP: 0cm; BORDER-BOTTOM: black 1pt solid" width="11%">
<p align="center"><span>Статьи, тезисы.</span></p>
<p align="center"><span>Участие в конференциях, научные отчеты.</span></p></td>
<td style="BORDER-RIGHT: black 1pt solid; PADDING-RIGHT: 5.4pt; BORDER-TOP: #ece9d8; PADDING-LEFT: 5.4pt; PADDING-BOTTOM: 0cm; BORDER-LEFT: #ece9d8; PADDING-TOP: 0cm; BORDER-BOTTOM: black 1pt solid" width="8%">
<p align="center"><span>2020 г.</span></p></td>
<td style="BORDER-RIGHT: black 1pt solid; PADDING-RIGHT: 5.4pt; BORDER-TOP: #ece9d8; PADDING-LEFT: 5.4pt; PADDING-BOTTOM: 0cm; BORDER-LEFT: #ece9d8; PADDING-TOP: 0cm; BORDER-BOTTOM: black 1pt solid" valign="top" width="20%">
<p style="TEXT-INDENT: 19.65pt"><span>Установление космологической модели, учитывающей ячеистую структуру Вселенной.</span></p>
<p style="TEXT-INDENT: 19.65pt"><span>Развитие теории макроскопической гравитации.</span></p>
<p style="TEXT-INDENT: 22.95pt"><span>Установление внутренних аналитических решений для астрофизических объектов с учетом их уравнения состояния.</span></p></td>
<td style="BORDER-RIGHT: black 1pt solid; PADDING-RIGHT: 5.4pt; BORDER-TOP: #ece9d8; PADDING-LEFT: 5.4pt; PADDING-BOTTOM: 0cm; BORDER-LEFT: #ece9d8; PADDING-TOP: 0cm; BORDER-BOTTOM: black 1pt solid" valign="top" width="19%">
<p style="TEXT-INDENT: 22.95pt"><span>Область приложения — астрофизика, космология, биология.</span></p></td></tr>
<tr>
<td style="BORDER-RIGHT: black 1pt solid; PADDING-RIGHT: 5.4pt; BORDER-TOP: #ece9d8; PADDING-LEFT: 5.4pt; PADDING-BOTTOM: 0cm; BORDER-LEFT: #ece9d8; PADDING-TOP: 0cm; BORDER-BOTTOM: black 1pt solid" width="19%">
<p style="TEXT-INDENT: 21.7pt"><span>Разработка методов решения уравнений и их классификация. Получение решения уравнения для масштабного динамического фактора. </span></p>
<p style="TEXT-INDENT: 21.7pt"><span>Разработка методов квантовой статистики для многочастичных атомных систем с учетом их внутренней структуры.</span></p>
<p style="TEXT-INDENT: 21.7pt"><span>Анализ структуры твердых тел с учетом ее влияния на физические параметры для одномерных структур. </span></p>
<p style="TEXT-INDENT: 10.45pt"><span>Применение решения цепочки квантовых кинетических уравнений для создания коммутационной передачи информации.</span></p></td>
<td style="BORDER-RIGHT: black 1pt solid; PADDING-RIGHT: 5.4pt; BORDER-TOP: #ece9d8; PADDING-LEFT: 5.4pt; PADDING-BOTTOM: 0cm; BORDER-LEFT: #ece9d8; PADDING-TOP: 0cm; BORDER-BOTTOM: black 1pt solid" width="11%">
<p align="center"><span>Статьи, тезисы.</span></p>
<p align="center"><span>Участие в конференциях, научные отчеты.</span></p></td>
<td style="BORDER-RIGHT: black 1pt solid; PADDING-RIGHT: 5.4pt; BORDER-TOP: #ece9d8; PADDING-LEFT: 5.4pt; PADDING-BOTTOM: 0cm; BORDER-LEFT: #ece9d8; PADDING-TOP: 0cm; BORDER-BOTTOM: black 1pt solid" width="8%">
<p align="center"><span>2021 г.</span></p></td>
<td style="BORDER-RIGHT: black 1pt solid; PADDING-RIGHT: 5.4pt; BORDER-TOP: #ece9d8; PADDING-LEFT: 5.4pt; PADDING-BOTTOM: 0cm; BORDER-LEFT: #ece9d8; PADDING-TOP: 0cm; BORDER-BOTTOM: black 1pt solid" valign="top" width="20%">
<p style="TEXT-INDENT: 19.65pt"><span>Установление решения для масштабного фактора в рамках космологической модели дискретной Вселенной.</span></p>
<p style="TEXT-INDENT: 19.65pt"><span>Построение модели, описывающей кинетику многочастичных молекулярных процессов в окрестности астрофизического объекта.</span></p>
<p style="TEXT-INDENT: 22.95pt"><span>Составление уравнений для физических характеристик одномерного объекта в зависимости от его состава и симметрии, разработка методов их решения.</span></p></td>
<td style="BORDER-RIGHT: black 1pt solid; PADDING-RIGHT: 5.4pt; BORDER-TOP: #ece9d8; PADDING-LEFT: 5.4pt; PADDING-BOTTOM: 0cm; BORDER-LEFT: #ece9d8; PADDING-TOP: 0cm; BORDER-BOTTOM: black 1pt solid" valign="top" width="19%">
<p style="TEXT-INDENT: 22.95pt"><span>Область приложения — астрофизика, космология, физика твердого тела, приборостроение, биология и информационные технологии. На основе полученных результатов возможно создание сверхпрочных нитей для технического использования.</span></p></td></tr>
<tr>
<td style="BORDER-RIGHT: black 1pt solid; PADDING-RIGHT: 5.4pt; BORDER-TOP: #ece9d8; PADDING-LEFT: 5.4pt; PADDING-BOTTOM: 0cm; BORDER-LEFT: #ece9d8; PADDING-TOP: 0cm; BORDER-BOTTOM: black 1pt solid" width="19%">
<p style="TEXT-INDENT: 21.7pt"><span>Построение теории формирования протозвездного облака из молекулярного и атомарного водорода в полученной космологической модели. Исследование многочастичных молекулярных процессов и коллапса облака.</span></p>
<p style="TEXT-INDENT: 21.7pt"><span>Анализ структуры твердых тел с учетом ее влияния на физические параметры для двухмерных структур.</span></p>
<p style="TEXT-INDENT: 10.5pt"><span>Применение решения цепочки квантовых кинетических уравнений для исследования процессов, происходящих в нейронах.</span></p></td>
<td style="BORDER-RIGHT: black 1pt solid; PADDING-RIGHT: 5.4pt; BORDER-TOP: #ece9d8; PADDING-LEFT: 5.4pt; PADDING-BOTTOM: 0cm; BORDER-LEFT: #ece9d8; PADDING-TOP: 0cm; BORDER-BOTTOM: black 1pt solid" width="11%">
<p align="center"><span>Статьи, тезисы.</span></p>
<p align="center"><span>Участие в конференциях, научные отчеты.</span></p></td>
<td style="BORDER-RIGHT: black 1pt solid; PADDING-RIGHT: 5.4pt; BORDER-TOP: #ece9d8; PADDING-LEFT: 5.4pt; PADDING-BOTTOM: 0cm; BORDER-LEFT: #ece9d8; PADDING-TOP: 0cm; BORDER-BOTTOM: black 1pt solid" width="8%">
<p align="center"><span>2022 г.</span></p></td>
<td style="BORDER-RIGHT: black 1pt solid; PADDING-RIGHT: 5.4pt; BORDER-TOP: #ece9d8; PADDING-LEFT: 5.4pt; PADDING-BOTTOM: 0cm; BORDER-LEFT: #ece9d8; PADDING-TOP: 0cm; BORDER-BOTTOM: black 1pt solid" valign="top" width="20%">
<p style="TEXT-INDENT: 19.65pt"><span>Получение уравнений для физических характеристик двухмерного объекта в зависимости от его состава и симметрии и разработка методов их решения.</span></p>
<p style="TEXT-INDENT: 22.95pt"><span>Установление модели коллапса на центральный объект в зависимости от динамики локальных молекулярных процессов.</span></p></td>
<td style="BORDER-RIGHT: black 1pt solid; PADDING-RIGHT: 5.4pt; BORDER-TOP: #ece9d8; PADDING-LEFT: 5.4pt; PADDING-BOTTOM: 0cm; BORDER-LEFT: #ece9d8; PADDING-TOP: 0cm; BORDER-BOTTOM: black 1pt solid" valign="top" width="19%">
<p style="TEXT-INDENT: 22.95pt"><span>Область приложения — астрофизика, физика твердого тела, приборостроение, биология.</span></p>
<p style="TEXT-INDENT: 22.95pt"><span>На основе полученных результатов возможно построение сверхчувствительных детекторов.</span></p></td></tr>
<tr style="HEIGHT: 97.15pt">
<td style="BORDER-RIGHT: black 1pt solid; PADDING-RIGHT: 5.4pt; BORDER-TOP: #ece9d8; PADDING-LEFT: 5.4pt; PADDING-BOTTOM: 0cm; BORDER-LEFT: #ece9d8; PADDING-TOP: 0cm; BORDER-BOTTOM: black 1pt solid; HEIGHT: 97.15pt" width="19%">
<p style="TEXT-INDENT: 21.7pt"><span>Рассмотрение структуры твердых тел с учетом ее влияния на физические параметры для трехмерных структур.</span></p>
<p style="TEXT-INDENT: 21.7pt"><span>Поиск точных аналитических решений полевых уравнений гравитации и их астрофизические приложения. </span></p>
<p style="TEXT-INDENT: 24.6pt"><span>Исследование цепочки квантовых кинетических уравнений с учетом внешних сил.</span></p></td>
<td style="BORDER-RIGHT: black 1pt solid; PADDING-RIGHT: 5.4pt; BORDER-TOP: #ece9d8; PADDING-LEFT: 5.4pt; PADDING-BOTTOM: 0cm; BORDER-LEFT: #ece9d8; PADDING-TOP: 0cm; BORDER-BOTTOM: black 1pt solid; HEIGHT: 97.15pt" width="11%">
<p align="center"><span>Статьи, тезисы.</span></p>
<p align="center"><span>Участие в конференциях, научные отчеты.</span></p></td>
<td style="BORDER-RIGHT: black 1pt solid; PADDING-RIGHT: 5.4pt; BORDER-TOP: #ece9d8; PADDING-LEFT: 5.4pt; PADDING-BOTTOM: 0cm; BORDER-LEFT: #ece9d8; PADDING-TOP: 0cm; BORDER-BOTTOM: black 1pt solid; HEIGHT: 97.15pt" width="8%">
<p align="center"><span>2023 г.</span></p></td>
<td style="BORDER-RIGHT: black 1pt solid; PADDING-RIGHT: 5.4pt; BORDER-TOP: #ece9d8; PADDING-LEFT: 5.4pt; PADDING-BOTTOM: 0cm; BORDER-LEFT: #ece9d8; PADDING-TOP: 0cm; BORDER-BOTTOM: black 1pt solid; HEIGHT: 97.15pt" valign="top" width="20%">
<p style="TEXT-INDENT: 19.65pt"><span>Получение уравнений для физических характеристик трехмерного объекта в зависимости от его состава и симметрии и разработка методов их решения.</span></p>
<p style="MARGIN: 0cm -2.85pt 0pt; TEXT-INDENT: 25.6pt"><span>Создание и классификация внутренних решений для астрофизических объектов с учетом уравнения состояния.</span></p></td>
<td style="BORDER-RIGHT: black 1pt solid; PADDING-RIGHT: 5.4pt; BORDER-TOP: #ece9d8; PADDING-LEFT: 5.4pt; PADDING-BOTTOM: 0cm; BORDER-LEFT: #ece9d8; PADDING-TOP: 0cm; BORDER-BOTTOM: black 1pt solid; HEIGHT: 97.15pt" valign="top" width="19%">
<p style="TEXT-INDENT: 15.85pt"><span>Область приложения — физика твердого тела, приборостроение, квантовая статистика. </span></p></td></tr>
<tr style="HEIGHT: 97.15pt">
<td style="BORDER-RIGHT: black 1pt solid; PADDING-RIGHT: 5.4pt; BORDER-TOP: #ece9d8; PADDING-LEFT: 5.4pt; PADDING-BOTTOM: 0cm; BORDER-LEFT: #ece9d8; PADDING-TOP: 0cm; BORDER-BOTTOM: black 1pt solid; HEIGHT: 97.15pt" width="19%">
<p style="TEXT-INDENT: 21.7pt"><span>Вакуумные и внутренние решения уравнений Эйнштейна для объектов типа кольца, диска, тора, объектов типа Сатурна. Будут рассмотрены их многомерные обобщения для полученных решений одномерных — трехмерных структур.</span></p>
<p style="TEXT-INDENT: 24.6pt"><span>Применение решения цепочки квантовых кинетических уравнений для исследования процессов в биологии. </span></p></td>
<td style="BORDER-RIGHT: black 1pt solid; PADDING-RIGHT: 5.4pt; BORDER-TOP: #ece9d8; PADDING-LEFT: 5.4pt; PADDING-BOTTOM: 0cm; BORDER-LEFT: #ece9d8; PADDING-TOP: 0cm; BORDER-BOTTOM: black 1pt solid; HEIGHT: 97.15pt" width="11%">
<p align="center"><span>Статьи, тезисы.</span></p>
<p align="center"><span>Участие в конференциях, научные отчеты.</span></p></td>
<td style="BORDER-RIGHT: black 1pt solid; PADDING-RIGHT: 5.4pt; BORDER-TOP: #ece9d8; PADDING-LEFT: 5.4pt; PADDING-BOTTOM: 0cm; BORDER-LEFT: #ece9d8; PADDING-TOP: 0cm; BORDER-BOTTOM: black 1pt solid; HEIGHT: 97.15pt" width="8%">
<p align="center"><span>2024 г.</span></p></td>
<td style="BORDER-RIGHT: black 1pt solid; PADDING-RIGHT: 5.4pt; BORDER-TOP: #ece9d8; PADDING-LEFT: 5.4pt; PADDING-BOTTOM: 0cm; BORDER-LEFT: #ece9d8; PADDING-TOP: 0cm; BORDER-BOTTOM: black 1pt solid; HEIGHT: 97.15pt" valign="top" width="20%">
<p style="TEXT-INDENT: 19.65pt"><span>Установление точных вакуумных и внутренних решений для исследуемых астрофизических объектов. </span></p></td>
<td style="BORDER-RIGHT: black 1pt solid; PADDING-RIGHT: 5.4pt; BORDER-TOP: #ece9d8; PADDING-LEFT: 5.4pt; PADDING-BOTTOM: 0cm; BORDER-LEFT: #ece9d8; PADDING-TOP: 0cm; BORDER-BOTTOM: black 1pt solid; HEIGHT: 97.15pt" valign="top" width="19%">
<p style="TEXT-INDENT: 22.95pt"><span>Область приложения — астрофизика, физика твердого тела.</span></p></td></tr>
<tr>
<td style="BORDER-RIGHT: black 1pt solid; PADDING-RIGHT: 5.4pt; BORDER-TOP: #ece9d8; PADDING-LEFT: 5.4pt; PADDING-BOTTOM: 0cm; BORDER-LEFT: black 1pt solid; PADDING-TOP: 0cm; BORDER-BOTTOM: black 1pt solid" valign="top" width="100%" colspan="6">
<p align="center"><span><b>Лаборатория физики ядерных реакторов</b></span></p></td></tr>
<tr style="HEIGHT: 39.4pt">
<td style="BORDER-RIGHT: black 1pt solid; PADDING-RIGHT: 5.4pt; BORDER-TOP: #ece9d8; PADDING-LEFT: 5.4pt; PADDING-BOTTOM: 0cm; BORDER-LEFT: black 1pt solid; PADDING-TOP: 0cm; BORDER-BOTTOM: black 1pt solid; HEIGHT: 39.4pt" width="21%" rowspan="5">
<p align="center"><span><b>Минимизация активности продуктов деления и трансурановых изотопов и исследование их воздействия на конструкционные материалы исследовательского реактора ВВР-СМ.</b></span></p>
<p align="center"><span><b>Разработка методов оптимизации топливных циклов и контроля параметров ядерного реактора ВВР-СМ. </b></span></p></td>
<td style="BORDER-RIGHT: black 1pt solid; PADDING-RIGHT: 5.4pt; BORDER-TOP: #ece9d8; PADDING-LEFT: 5.4pt; PADDING-BOTTOM: 0cm; BORDER-LEFT: #ece9d8; PADDING-TOP: 0cm; BORDER-BOTTOM: black 1pt solid; HEIGHT: 39.4pt" width="19%">
<p style="MARGIN: 0cm 0cm 0pt 0.45pt; TEXT-INDENT: 21.25pt"><span>Исследование эффективности источников нейтронов на основе реакций в нейтронных источниках типа Cf-252 и нейтронного генератора НГ-150.</span></p>
<p style="MARGIN: 0cm 0cm 0pt 0.45pt; VERTICAL-ALIGN: baseline; TEXT-INDENT: 21.25pt; TEXT-ALIGN: justify; punctuation-wrap: simple"><span>Разработка метода определения дозы нейтронного облучения по величине электропроводности конструкционных материалов и определение параметров активной зоны реактора.</span></p>
<p style="MARGIN: 0cm 2.85pt 0pt 1.7pt; TEXT-INDENT: 22.9pt"><span>Исследование условий максимально возможного выгорания для ядерного топлива типа ИРТ-4М на реакторе ВВР-СМ.</span></p></td>
<td style="BORDER-RIGHT: black 1pt solid; PADDING-RIGHT: 5.4pt; BORDER-TOP: #ece9d8; PADDING-LEFT: 5.4pt; PADDING-BOTTOM: 0cm; BORDER-LEFT: #ece9d8; PADDING-TOP: 0cm; BORDER-BOTTOM: black 1pt solid; HEIGHT: 39.4pt" width="11%">
<p align="center"><span>Статьи, тезисы, авторские свидетельства,</span></p>
<p align="center"><span>участие в конференциях, научные отчеты.</span></p></td>
<td style="BORDER-RIGHT: black 1pt solid; PADDING-RIGHT: 5.4pt; BORDER-TOP: #ece9d8; PADDING-LEFT: 5.4pt; PADDING-BOTTOM: 0cm; BORDER-LEFT: #ece9d8; PADDING-TOP: 0cm; BORDER-BOTTOM: black 1pt solid; HEIGHT: 39.4pt" width="8%">
<p align="center"><span>2020 г.</span></p></td>
<td style="BORDER-RIGHT: black 1pt solid; PADDING-RIGHT: 5.4pt; BORDER-TOP: #ece9d8; PADDING-LEFT: 5.4pt; PADDING-BOTTOM: 0cm; BORDER-LEFT: #ece9d8; PADDING-TOP: 0cm; BORDER-BOTTOM: black 1pt solid; HEIGHT: 39.4pt" valign="top" width="20%">
<p style="TEXT-INDENT: 19.65pt"><span>Установление эффективности источников нейтронов для выполнения исследований в области минимизации активности продуктов деления и трансурановых изотопов.</span></p>
<p style="TEXT-INDENT: 19.65pt"><span>Разработка метода определения дозы нейтронного облучения по величине электропроводности конструкционных материалов и определение параметров активной зоны реактора.</span></p>
<p style="TEXT-INDENT: 19.65pt"><span>Установление условий максимально возможного выгорания ядерного топлива типа ИРТ-4М.</span></p>
<p style="TEXT-INDENT: 22.95pt"><span>Разработка метода расчета плотности потока нейтронов по величине электропроводности материалов.</span></p></td>
<td style="BORDER-RIGHT: black 1pt solid; PADDING-RIGHT: 5.4pt; BORDER-TOP: #ece9d8; PADDING-LEFT: 5.4pt; PADDING-BOTTOM: 0cm; BORDER-LEFT: #ece9d8; PADDING-TOP: 0cm; BORDER-BOTTOM: black 1pt solid; HEIGHT: 39.4pt" valign="top" width="19%">
<p style="TEXT-INDENT: 19.65pt"><span>Результаты будут применяться для определения критерия эффективности трансмутационного цикла.</span></p>
<p style="TEXT-INDENT: 22.95pt"><span>Будут использованы в эксплуатации реактора ВВР-СМ. </span></p></td></tr>
<tr style="HEIGHT: 32.3pt">
<td style="BORDER-RIGHT: black 1pt solid; PADDING-RIGHT: 5.4pt; BORDER-TOP: #ece9d8; PADDING-LEFT: 5.4pt; PADDING-BOTTOM: 0cm; BORDER-LEFT: #ece9d8; PADDING-TOP: 0cm; BORDER-BOTTOM: black 1pt solid; HEIGHT: 32.3pt" width="19%">
<p style="MARGIN: 0cm 0cm 0pt 0.45pt; TEXT-INDENT: 21.25pt"><span>Исследование воздействия радиационного излучения ядерного топлива на изменение свойств конструкционных материалов, включая тепловые и упругие свойства.</span></p>
<p style="MARGIN: 0cm 0cm 0pt 0.45pt; TEXT-INDENT: 21.25pt"><span>Оценка дозовых распределений в конструкционных материалах и вокруг них, создаваемых спектром нейтронов реактора ВВР-СМ в различных моделях образцов.</span></p>
<p style="MARGIN: 0cm 0cm 0pt 1.7pt; TEXT-INDENT: 22.9pt"><span>Контроль герметичности отработавшего ядерного топлива при эксплуатации ядерного реактора ВВР-СМ.</span></p></td>
<td style="BORDER-RIGHT: black 1pt solid; PADDING-RIGHT: 5.4pt; BORDER-TOP: #ece9d8; PADDING-LEFT: 5.4pt; PADDING-BOTTOM: 0cm; BORDER-LEFT: #ece9d8; PADDING-TOP: 0cm; BORDER-BOTTOM: black 1pt solid; HEIGHT: 32.3pt" width="11%">
<p align="center"><span>Статьи, тезисы, авторские свидетельства,</span></p>
<p align="center"><span>участие в конференциях, научные отчеты.</span></p></td>
<td style="BORDER-RIGHT: black 1pt solid; PADDING-RIGHT: 5.4pt; BORDER-TOP: #ece9d8; PADDING-LEFT: 5.4pt; PADDING-BOTTOM: 0cm; BORDER-LEFT: #ece9d8; PADDING-TOP: 0cm; BORDER-BOTTOM: black 1pt solid; HEIGHT: 32.3pt" width="8%">
<p align="center"><span>2021 г.</span></p></td>
<td style="BORDER-RIGHT: black 1pt solid; PADDING-RIGHT: 5.4pt; BORDER-TOP: #ece9d8; PADDING-LEFT: 5.4pt; PADDING-BOTTOM: 0cm; BORDER-LEFT: #ece9d8; PADDING-TOP: 0cm; BORDER-BOTTOM: black 1pt solid; HEIGHT: 32.3pt" valign="top" width="20%">
<p style="TEXT-INDENT: 19.65pt"><span>Установление механизма воздействия радиационного излучения на тепловые и упругие свойства конструкционных материалов ядерного реактора ВВР-СМ.</span></p>
<p style="TEXT-INDENT: 19.65pt"><span>Расчет дозового распределения для оценки времени эксплуатации основных элементов конструкции ядерного реактора.</span></p>
<p style="TEXT-INDENT: 22.95pt"><span>Разработка методов контроля герметичности отработавшего ядерного топлива.</span></p></td>
<td style="BORDER-RIGHT: black 1pt solid; PADDING-RIGHT: 5.4pt; BORDER-TOP: #ece9d8; PADDING-LEFT: 5.4pt; PADDING-BOTTOM: 0cm; BORDER-LEFT: #ece9d8; PADDING-TOP: 0cm; BORDER-BOTTOM: black 1pt solid; HEIGHT: 32.3pt" valign="top" width="19%">
<p style="TEXT-INDENT: 19.65pt"><span>Будут использованы в эксплуатации реактора ВВР-СМ.</span></p></td></tr>
<tr style="HEIGHT: 39.4pt">
<td style="BORDER-RIGHT: black 1pt solid; PADDING-RIGHT: 5.4pt; BORDER-TOP: #ece9d8; PADDING-LEFT: 5.4pt; PADDING-BOTTOM: 0cm; BORDER-LEFT: #ece9d8; PADDING-TOP: 0cm; BORDER-BOTTOM: black 1pt solid; HEIGHT: 39.4pt" width="19%">
<p style="MARGIN: 0cm 0cm 0pt 0.45pt; TEXT-INDENT: 21.25pt"><span>Оценка радиологической опасности для окружающей среды при моделировании аварийных ситуаций ядерных установок с учетом норм радиационной безопасности.</span></p>
<p style="MARGIN: 0cm 0cm 0pt 1.7pt; TEXT-INDENT: 10.45pt"><span>Разработка новых методов для оценок радиоактивных отходов и выхода радиоактивных аэрозолей, загрязненного радиоактивными нуклидами из отработавших тепловыделяющих сборок.</span></p></td>
<td style="BORDER-RIGHT: black 1pt solid; PADDING-RIGHT: 5.4pt; BORDER-TOP: #ece9d8; PADDING-LEFT: 5.4pt; PADDING-BOTTOM: 0cm; BORDER-LEFT: #ece9d8; PADDING-TOP: 0cm; BORDER-BOTTOM: black 1pt solid; HEIGHT: 39.4pt" width="11%">
<p align="center"><span>Статьи, тезисы, авторские свидетельства,</span></p>
<p align="center"><span>участие в конференциях, научные отчеты.</span></p></td>
<td style="BORDER-RIGHT: black 1pt solid; PADDING-RIGHT: 5.4pt; BORDER-TOP: #ece9d8; PADDING-LEFT: 5.4pt; PADDING-BOTTOM: 0cm; BORDER-LEFT: #ece9d8; PADDING-TOP: 0cm; BORDER-BOTTOM: black 1pt solid; HEIGHT: 39.4pt" width="8%">
<p align="center"><span>2022 г.</span></p></td>
<td style="BORDER-RIGHT: black 1pt solid; PADDING-RIGHT: 5.4pt; BORDER-TOP: #ece9d8; PADDING-LEFT: 5.4pt; PADDING-BOTTOM: 0cm; BORDER-LEFT: #ece9d8; PADDING-TOP: 0cm; BORDER-BOTTOM: black 1pt solid; HEIGHT: 39.4pt" valign="top" width="20%">
<p style="TEXT-INDENT: 19.65pt"><span>Оценка радиологической опасности для окружающей среды.</span></p>
<p style="TEXT-INDENT: 19.65pt"><span>Выявление закономерностей по безопасному выводу из эксплуатации ядерных реакторов. </span></p>
<p style="TEXT-INDENT: 22.95pt"><span>Разработка методов оценки количественных и радиационных характеристик радиоактивных отходов и выхода радиоактивных аэрозолей, загрязненного радиоактивными нуклидами из отработавшего ядерного топлива.</span></p></td>
<td style="BORDER-RIGHT: black 1pt solid; PADDING-RIGHT: 5.4pt; BORDER-TOP: #ece9d8; PADDING-LEFT: 5.4pt; PADDING-BOTTOM: 0cm; BORDER-LEFT: #ece9d8; PADDING-TOP: 0cm; BORDER-BOTTOM: black 1pt solid; HEIGHT: 39.4pt" valign="top" width="19%">
<p style="TEXT-INDENT: 22.95pt"><span>Применение результатов обеспечивает снижение радиационного воздействия на работников, население и окружающую среду.</span></p></td></tr>
<tr style="HEIGHT: 98.4pt">
<td style="BORDER-RIGHT: black 1pt solid; PADDING-RIGHT: 5.4pt; BORDER-TOP: #ece9d8; PADDING-LEFT: 5.4pt; PADDING-BOTTOM: 0cm; BORDER-LEFT: #ece9d8; PADDING-TOP: 0cm; BORDER-BOTTOM: black 1pt solid; HEIGHT: 98.4pt" valign="top" width="19%">
<p style="MARGIN: 0cm 0cm 0pt 0.45pt; TEXT-INDENT: 21.25pt"><span>Исследование способов минимизация активности продуктов деления и трансурановых изотопов.</span></p>
<p style="MARGIN: 0cm 0cm 0pt 0.45pt; TEXT-INDENT: 21.25pt"><span>Определение степени равномерности энерговыделения в активной зоне реактора и увеличения глубины выгорания ядерного топлива.</span></p>
<p style="MARGIN: 0cm 0cm 0pt 1.7pt; TEXT-INDENT: 22.9pt"><span>Определение герметичности ядерного топлива с различным выгоранием.</span></p></td>
<td style="BORDER-RIGHT: black 1pt solid; PADDING-RIGHT: 5.4pt; BORDER-TOP: #ece9d8; PADDING-LEFT: 5.4pt; PADDING-BOTTOM: 0cm; BORDER-LEFT: #ece9d8; PADDING-TOP: 0cm; BORDER-BOTTOM: black 1pt solid; HEIGHT: 98.4pt" width="11%">
<p align="center"><span>Статьи, тезисы.</span></p>
<p style="TEXT-INDENT: 15.85pt" align="center"><span>Участие в конференциях, научные отчеты.</span></p></td>
<td style="BORDER-RIGHT: black 1pt solid; PADDING-RIGHT: 5.4pt; BORDER-TOP: #ece9d8; PADDING-LEFT: 5.4pt; PADDING-BOTTOM: 0cm; BORDER-LEFT: #ece9d8; PADDING-TOP: 0cm; BORDER-BOTTOM: black 1pt solid; HEIGHT: 98.4pt" width="8%">
<p align="center"><span>2023 г.</span></p></td>
<td style="BORDER-RIGHT: black 1pt solid; PADDING-RIGHT: 5.4pt; BORDER-TOP: #ece9d8; PADDING-LEFT: 5.4pt; PADDING-BOTTOM: 0cm; BORDER-LEFT: #ece9d8; PADDING-TOP: 0cm; BORDER-BOTTOM: black 1pt solid; HEIGHT: 98.4pt" valign="top" width="20%">
<p style="VERTICAL-ALIGN: baseline; TEXT-INDENT: 19.65pt; punctuation-wrap: simple"><span>Установление способов минимизации активности продуктов деления и трансурановых изотопов.</span></p>
<p style="VERTICAL-ALIGN: baseline; TEXT-INDENT: 19.65pt; punctuation-wrap: simple"><span>Снижение неравномерности энерговыделения за счет рационального размещения топлива и применения оптимальной конструкции отражателя, профилирования обогащения.</span></p>
<p style="TEXT-INDENT: 22.95pt"><span>Выявление герметичности ядерного топлива при различных выгораниях.</span></p></td>
<td style="BORDER-RIGHT: black 1pt solid; PADDING-RIGHT: 5.4pt; BORDER-TOP: #ece9d8; PADDING-LEFT: 5.4pt; PADDING-BOTTOM: 0cm; BORDER-LEFT: #ece9d8; PADDING-TOP: 0cm; BORDER-BOTTOM: black 1pt solid; HEIGHT: 98.4pt" valign="top" width="19%">
<p style="TEXT-INDENT: 19.65pt"><span>Использование в эксплуатации реактора ВВР-СМ.</span></p></td></tr>
<tr style="HEIGHT: 3.5pt">
<td style="BORDER-RIGHT: black 1pt solid; PADDING-RIGHT: 5.4pt; BORDER-TOP: #ece9d8; PADDING-LEFT: 5.4pt; PADDING-BOTTOM: 0cm; BORDER-LEFT: #ece9d8; PADDING-TOP: 0cm; BORDER-BOTTOM: black 1pt solid; HEIGHT: 3.5pt" width="19%">
<p style="MARGIN: 0cm 0cm 0pt 0.45pt; TEXT-INDENT: 21.25pt"><span>Выявление критериев эффективности трансмутационного цикла. </span></p>
<p style="MARGIN: 0cm 0cm 0pt 1.7pt; TEXT-INDENT: 10.5pt"><span>Составление рекомендаций и инструкций по применению разработанных методов оптимизации режимов работы и контроля параметров ядерного реактора ВВР-СМ.</span></p></td>
<td style="BORDER-RIGHT: black 1pt solid; PADDING-RIGHT: 5.4pt; BORDER-TOP: #ece9d8; PADDING-LEFT: 5.4pt; PADDING-BOTTOM: 0cm; BORDER-LEFT: #ece9d8; PADDING-TOP: 0cm; BORDER-BOTTOM: black 1pt solid; HEIGHT: 3.5pt" width="11%">
<p align="center"><span>Статьи, тезисы.</span></p>
<p align="center"><span>Участие в конференциях, научные отчеты.</span></p></td>
<td style="BORDER-RIGHT: black 1pt solid; PADDING-RIGHT: 5.4pt; BORDER-TOP: #ece9d8; PADDING-LEFT: 5.4pt; PADDING-BOTTOM: 0cm; BORDER-LEFT: #ece9d8; PADDING-TOP: 0cm; BORDER-BOTTOM: black 1pt solid; HEIGHT: 3.5pt" width="8%">
<p align="center"><span>2024 г.</span></p></td>
<td style="BORDER-RIGHT: black 1pt solid; PADDING-RIGHT: 5.4pt; BORDER-TOP: #ece9d8; PADDING-LEFT: 5.4pt; PADDING-BOTTOM: 0cm; BORDER-LEFT: #ece9d8; PADDING-TOP: 0cm; BORDER-BOTTOM: black 1pt solid; HEIGHT: 3.5pt" valign="top" width="20%">
<p style="TEXT-INDENT: 19.65pt"><span>Установление критерия эффективности трансмутационного цикла.</span></p>
<p style="TEXT-INDENT: 22.75pt"><span>Составление рекомендаций по применению оптимизированного метода, режимов работы и контроля параметров ядерного реактора ВВР-СМ.</span></p></td>
<td style="BORDER-RIGHT: black 1pt solid; PADDING-RIGHT: 5.4pt; BORDER-TOP: #ece9d8; PADDING-LEFT: 5.4pt; PADDING-BOTTOM: 0cm; BORDER-LEFT: #ece9d8; PADDING-TOP: 0cm; BORDER-BOTTOM: black 1pt solid; HEIGHT: 3.5pt" valign="top" width="19%">
<p style="TEXT-INDENT: 19.65pt"><span>Использование в эксплуатации реактора ВВР-СМ.</span></p></td></tr>
<tr>
<td style="BORDER-RIGHT: black 1pt solid; PADDING-RIGHT: 5.4pt; BORDER-TOP: #ece9d8; PADDING-LEFT: 5.4pt; PADDING-BOTTOM: 0cm; BORDER-LEFT: black 1pt solid; PADDING-TOP: 0cm; BORDER-BOTTOM: black 1pt solid" valign="top" width="100%" colspan="6">
<p align="center"><span><b>Лаборатория ядерной медицины</b></span></p></td></tr>
<tr>
<td style="BORDER-RIGHT: black 1pt solid; PADDING-RIGHT: 5.4pt; BORDER-TOP: #ece9d8; PADDING-LEFT: 5.4pt; PADDING-BOTTOM: 0cm; BORDER-LEFT: black 1pt solid; PADDING-TOP: 0cm; BORDER-BOTTOM: black 1pt solid" width="21%" rowspan="5">
<p style="TEXT-INDENT: 15.2pt" align="center"><span><b>Исследования по развитию бинарных технологий лучевой терапии:</b></span></p>
<p align="center"><span><b>фотон-захватная и нейтрон-захватная терапия.</b></span></p></td>
<td style="BORDER-RIGHT: black 1pt solid; PADDING-RIGHT: 5.4pt; BORDER-TOP: #ece9d8; PADDING-LEFT: 5.4pt; PADDING-BOTTOM: 0cm; BORDER-LEFT: #ece9d8; PADDING-TOP: 0cm; BORDER-BOTTOM: black 1pt solid" valign="top" width="19%">
<p style="TEXT-INDENT: 21.7pt"><span>Определение выхода фотон-захватных реакций для элементов самария, гадолиния, золота, висмута. Определение концентрации атомов с зарядовым числом больше 53 в мишени (опухоли) и оценка эффективности технологии.</span></p>
<p style="TEXT-INDENT: 21.7pt"><span>Изучение и оценка воздействия нейтронного, гамма-нейтронного облучения на ткани глиомных опухолей мозга человека. </span></p>
<p style="TEXT-INDENT: 24.6pt"><span>Разработка рекомендаций и клинического лабораторного метода для индивидуальной оценки радиорезистентности глиомных опухолей головного мозга человека.</span></p></td>
<td style="BORDER-RIGHT: black 1pt solid; PADDING-RIGHT: 5.4pt; BORDER-TOP: #ece9d8; PADDING-LEFT: 5.4pt; PADDING-BOTTOM: 0cm; BORDER-LEFT: #ece9d8; PADDING-TOP: 0cm; BORDER-BOTTOM: black 1pt solid" width="11%">
<p align="center"><span>Статьи, тезисы.</span></p>
<p align="center"><span>Участие в конференциях, научные отчеты.</span></p></td>
<td style="BORDER-RIGHT: black 1pt solid; PADDING-RIGHT: 5.4pt; BORDER-TOP: #ece9d8; PADDING-LEFT: 5.4pt; PADDING-BOTTOM: 0cm; BORDER-LEFT: #ece9d8; PADDING-TOP: 0cm; BORDER-BOTTOM: black 1pt solid" width="8%">
<p align="center"><span>2020 г.</span></p></td>
<td style="BORDER-RIGHT: black 1pt solid; PADDING-RIGHT: 5.4pt; BORDER-TOP: #ece9d8; PADDING-LEFT: 5.4pt; PADDING-BOTTOM: 0cm; BORDER-LEFT: #ece9d8; PADDING-TOP: 0cm; BORDER-BOTTOM: black 1pt solid" valign="top" width="20%">
<p style="TEXT-INDENT: 26.7pt"><span>Установление новых экспериментальных данных по выходам фотон-захватных реакций для элементов самария, гадолиния, золота, висмута. </span></p>
<p style="TEXT-INDENT: 26.7pt"><span>Определение концентрации атомов с эарядовым числом больше 53 (Z≥53) в опухоли и оценке влияния энергетических характеристик возникающих излучений на эффективность этой технологии. </span></p>
<p style="TEXT-INDENT: 30.05pt"><span>Разработка клинического лабораторного метода для индивидуальной оценки радиорезистентности глиомных опухолей головного мозга человека.</span></p></td>
<td style="BORDER-RIGHT: black 1pt solid; PADDING-RIGHT: 5.4pt; BORDER-TOP: #ece9d8; PADDING-LEFT: 5.4pt; PADDING-BOTTOM: 0cm; BORDER-LEFT: #ece9d8; PADDING-TOP: 0cm; BORDER-BOTTOM: black 1pt solid" valign="top" width="19%">
<p style="LAYOUT-GRID-MODE: char; TEXT-INDENT: 19.65pt"><span>Дополнение базы данных новыми экспериментальными данными по выходам фотон-захватных реакций для элементов самария, гадолиния, золота, висмута. </span></p>
<p style="TEXT-INDENT: 22.95pt"><span>Прогнозирование эффективности стандартной послеоперационной лучевой терапии для индивидуального пациента.</span></p></td></tr>
<tr>
<td style="BORDER-RIGHT: black 1pt solid; PADDING-RIGHT: 5.4pt; BORDER-TOP: #ece9d8; PADDING-LEFT: 5.4pt; PADDING-BOTTOM: 0cm; BORDER-LEFT: #ece9d8; PADDING-TOP: 0cm; BORDER-BOTTOM: black 1pt solid" width="19%">
<p style="TEXT-INDENT: 21.7pt"><span>Исследование выхода фотон-захватных реакций для препаратов, содержащих гадолиний. </span></p>
<p style="TEXT-INDENT: 21.7pt"><span>Определение концентрации атомов гадолиния в мишени (опухоли) и оценка влияния энергетических характеристик возникающих излучений на эффективность технологии.</span></p>
<p style="TEXT-INDENT: 17.7pt"><span>Изучение и оценка воздействия нейтронного, гамма-, сочетанного нейтронного облучения на ткани астроцитомных опухолей головного мозга человека.</span></p></td>
<td style="BORDER-RIGHT: black 1pt solid; PADDING-RIGHT: 5.4pt; BORDER-TOP: #ece9d8; PADDING-LEFT: 5.4pt; PADDING-BOTTOM: 0cm; BORDER-LEFT: #ece9d8; PADDING-TOP: 0cm; BORDER-BOTTOM: black 1pt solid" width="11%">
<p align="center"><span>Статьи, тезисы.</span></p>
<p align="center"><span>Участие в конференциях, научные отчеты.</span></p></td>
<td style="BORDER-RIGHT: black 1pt solid; PADDING-RIGHT: 5.4pt; BORDER-TOP: #ece9d8; PADDING-LEFT: 5.4pt; PADDING-BOTTOM: 0cm; BORDER-LEFT: #ece9d8; PADDING-TOP: 0cm; BORDER-BOTTOM: black 1pt solid" width="8%">
<p align="center"><span>2021 г.</span></p></td>
<td style="BORDER-RIGHT: black 1pt solid; PADDING-RIGHT: 5.4pt; BORDER-TOP: #ece9d8; PADDING-LEFT: 5.4pt; PADDING-BOTTOM: 0cm; BORDER-LEFT: #ece9d8; PADDING-TOP: 0cm; BORDER-BOTTOM: black 1pt solid" valign="top" width="20%">
<p style="TEXT-INDENT: 26.7pt"><span>Получение новых экспериментальных данных по выходам фотон-захватных реакций для препаратов, содержащих гадолиний. </span></p>
<p style="TEXT-INDENT: 26.7pt"><span>Установление концентрации атомов гадолиния в мишени (опухоли) и оценке влияния количества и энергетических характеристик возникающих излучений на эффективность этой технологии в зависимости от энергии падающего пучка. </span></p>
<p style="TEXT-INDENT: 22.95pt"><span>Разработка клинического лабораторного метода для индивидуальной оценки радиорезистентности астроцитомных опухолей головного мозга человека.</span></p></td>
<td style="BORDER-RIGHT: black 1pt solid; PADDING-RIGHT: 5.4pt; BORDER-TOP: #ece9d8; PADDING-LEFT: 5.4pt; PADDING-BOTTOM: 0cm; BORDER-LEFT: #ece9d8; PADDING-TOP: 0cm; BORDER-BOTTOM: black 1pt solid" valign="top" width="19%">
<p style="LAYOUT-GRID-MODE: char; TEXT-INDENT: 19.65pt"><span>Прогнозирование наиболее эффективного препарата с элементом гадолиний для использования в фотон- захватной терапии.</span></p>
<p style="TEXT-INDENT: 22.95pt"><span>Прогнозирование эффективности стандартной послеоперационной лучевой терапии индивидуально для каждого пациента.</span></p></td></tr>
<tr>
<td style="BORDER-RIGHT: black 1pt solid; PADDING-RIGHT: 5.4pt; BORDER-TOP: #ece9d8; PADDING-LEFT: 5.4pt; PADDING-BOTTOM: 0cm; BORDER-LEFT: #ece9d8; PADDING-TOP: 0cm; BORDER-BOTTOM: black 1pt solid" valign="top" width="19%">
<p style="TEXT-INDENT: 21.7pt"><span>Исследование выхода фотон-захватных реакций для препаратов, содержащих золото.</span></p>
<p style="TEXT-INDENT: 10.45pt"><span>Определение концентраций атомов золота в мишени (опухоли) и оценки влияния возникающих излучений на эффективность технологии. Изучение и оценка воздействия нейтронного, гамма-, гамма-нейтронного облучения на ткани астроцитомных опухолей головного мозга человека. </span></p></td>
<td style="BORDER-RIGHT: black 1pt solid; PADDING-RIGHT: 5.4pt; BORDER-TOP: #ece9d8; PADDING-LEFT: 5.4pt; PADDING-BOTTOM: 0cm; BORDER-LEFT: #ece9d8; PADDING-TOP: 0cm; BORDER-BOTTOM: black 1pt solid" width="11%">
<p align="center"><span>Статьи, тезисы.</span></p>
<p align="center"><span>Участие в конференциях, научные отчеты.</span></p></td>
<td style="BORDER-RIGHT: black 1pt solid; PADDING-RIGHT: 5.4pt; BORDER-TOP: #ece9d8; PADDING-LEFT: 5.4pt; PADDING-BOTTOM: 0cm; BORDER-LEFT: #ece9d8; PADDING-TOP: 0cm; BORDER-BOTTOM: black 1pt solid" width="8%">
<p align="center"><span>2022 г.</span></p></td>
<td style="BORDER-RIGHT: black 1pt solid; PADDING-RIGHT: 5.4pt; BORDER-TOP: #ece9d8; PADDING-LEFT: 5.4pt; PADDING-BOTTOM: 0cm; BORDER-LEFT: #ece9d8; PADDING-TOP: 0cm; BORDER-BOTTOM: black 1pt solid" valign="top" width="20%">
<p style="TEXT-INDENT: 26.7pt"><span>Расчет выходов фотон-захватных реакций для препаратов, содержащих Au.</span></p>
<p style="TEXT-INDENT: 26.7pt"><span>Определение концентрации атомов Au в мишени (опухоли) и оценки влияния количества и энергетических характеристик возникающих излучений на эффективность этой технологии в зависимости от энергии падающего пучка. </span></p>
<p style="TEXT-INDENT: 22.75pt"><span>Оценка воздействия нейтронного, гамма-облучения и их сочетания на ткани астроцитомных опухолей головного мозга человека с помощью разработанного клинического лабораторного метода индивидуальной оценки радиорезистентности.</span></p></td>
<td style="BORDER-RIGHT: black 1pt solid; PADDING-RIGHT: 5.4pt; BORDER-TOP: #ece9d8; PADDING-LEFT: 5.4pt; PADDING-BOTTOM: 0cm; BORDER-LEFT: #ece9d8; PADDING-TOP: 0cm; BORDER-BOTTOM: black 1pt solid" valign="top" width="19%">
<p style="LAYOUT-GRID-MODE: char; TEXT-INDENT: 19.65pt"><span>Прогнозирование наиболее эффективного препарата с элементом золото для использования в фотон-захватной терапии.</span></p>
<p style="TEXT-INDENT: 19.65pt"><span>Поисковые исследования для увеличения эффективности послеоперационной лучевой терапии для индивидуального пациента.</span></p></td></tr>
<tr style="HEIGHT: 11.05pt">
<td style="BORDER-RIGHT: black 1pt solid; PADDING-RIGHT: 5.4pt; BORDER-TOP: #ece9d8; PADDING-LEFT: 5.4pt; PADDING-BOTTOM: 0cm; BORDER-LEFT: #ece9d8; PADDING-TOP: 0cm; BORDER-BOTTOM: black 1pt solid; HEIGHT: 11.05pt" valign="top" width="19%">
<p style="TEXT-INDENT: 21.7pt"><span>Исследование выхода фотон-захватных реакций для препаратов, содержащих висмут.</span></p>
<p style="TEXT-INDENT: 21.7pt"><span>Проведение комплекса исследований по определению концентрации атомов висмута в мишени (опухоли) и оценке влияния энергетических характеристик возникающих излучений на эффективность технологии. </span></p>
<p style="TEXT-INDENT: 21.7pt"><span>Изучение и оценка воздействия нейтронного, гамма-, сочетанного нейтронного облучения и гамма-облучения на ткани олигодендроглиомных опухолей головного мозга человека. </span></p></td>
<td style="BORDER-RIGHT: black 1pt solid; PADDING-RIGHT: 5.4pt; BORDER-TOP: #ece9d8; PADDING-LEFT: 5.4pt; PADDING-BOTTOM: 0cm; BORDER-LEFT: #ece9d8; PADDING-TOP: 0cm; BORDER-BOTTOM: black 1pt solid; HEIGHT: 11.05pt" width="11%">
<p align="center"><span>Статьи, тезисы.</span></p>
<p align="center"><span>Участие в конференциях, научные отчеты.</span></p></td>
<td style="BORDER-RIGHT: black 1pt solid; PADDING-RIGHT: 5.4pt; BORDER-TOP: #ece9d8; PADDING-LEFT: 5.4pt; PADDING-BOTTOM: 0cm; BORDER-LEFT: #ece9d8; PADDING-TOP: 0cm; BORDER-BOTTOM: black 1pt solid; HEIGHT: 11.05pt" width="8%">
<p align="center"><span>2023 г.</span></p></td>
<td style="BORDER-RIGHT: black 1pt solid; PADDING-RIGHT: 5.4pt; BORDER-TOP: #ece9d8; PADDING-LEFT: 5.4pt; PADDING-BOTTOM: 0cm; BORDER-LEFT: #ece9d8; PADDING-TOP: 0cm; BORDER-BOTTOM: black 1pt solid; HEIGHT: 11.05pt" valign="top" width="20%">
<p style="TEXT-INDENT: 26.7pt"><span>Расчет выходов фотон-захватных реакций для препаратов, содержащих висмут. Будут получены данные о концентрации атомов висмута в мишени (опухоли) и оценке влияния количества и энергетических характеристик возникающих излучений на эффективность этой технологии в зависимости от энергии падающего пучка. </span></p>
<p style="TEXT-INDENT: 30.05pt"><span>Установление воздействия нейтронного, гамма- и гамма-нейтронного облучения на ткани олигодендроглиомных опухолей головного мозга человека с помощью разработанного клинического лабораторного метода индивидуальной оценки радиорезистентности.</span></p></td>
<td style="BORDER-RIGHT: black 1pt solid; PADDING-RIGHT: 5.4pt; BORDER-TOP: #ece9d8; PADDING-LEFT: 5.4pt; PADDING-BOTTOM: 0cm; BORDER-LEFT: #ece9d8; PADDING-TOP: 0cm; BORDER-BOTTOM: black 1pt solid; HEIGHT: 11.05pt" valign="top" width="19%">
<p style="LAYOUT-GRID-MODE: char; TEXT-INDENT: 19.65pt"><span>Прогнозирование наиболее эффективного препарата с элементом висмут для использования в фотон-захватной терапии.</span></p>
<p style="TEXT-INDENT: 19.65pt"><span>Поисковые исследования для увеличения эффективности послеоперационной лучевой терапии для индивидуального пациента.</span></p></td></tr>
<tr style="HEIGHT: 97.15pt">
<td style="BORDER-RIGHT: black 1pt solid; PADDING-RIGHT: 5.4pt; BORDER-TOP: #ece9d8; PADDING-LEFT: 5.4pt; PADDING-BOTTOM: 0cm; BORDER-LEFT: #ece9d8; PADDING-TOP: 0cm; BORDER-BOTTOM: black 1pt solid; HEIGHT: 97.15pt" width="19%">
<p style="TEXT-INDENT: 21.7pt"><span>Создание предпосылок для массового применения технологии фотон-захватной терапии в клинической практике с использованием существующих препаратов с самарием, гадолинием, золотом, висмутом в сочетании с широким выбором облучательной аппаратуры.</span></p>
<p style="TEXT-INDENT: 24.6pt"><span>Разработка и создание метода, который позволяет осуществлять лучевую терапию опухолей головного мозга с минимальным ущербом для здоровых тканей, окружающих злокачественные опухоли. </span></p></td>
<td style="BORDER-RIGHT: black 1pt solid; PADDING-RIGHT: 5.4pt; BORDER-TOP: #ece9d8; PADDING-LEFT: 5.4pt; PADDING-BOTTOM: 0cm; BORDER-LEFT: #ece9d8; PADDING-TOP: 0cm; BORDER-BOTTOM: black 1pt solid; HEIGHT: 97.15pt" width="11%">
<p align="center"><span>Статьи, тезисы.</span></p>
<p align="center"><span>Участие в конференциях, научные отчеты.</span></p></td>
<td style="BORDER-RIGHT: black 1pt solid; PADDING-RIGHT: 5.4pt; BORDER-TOP: #ece9d8; PADDING-LEFT: 5.4pt; PADDING-BOTTOM: 0cm; BORDER-LEFT: #ece9d8; PADDING-TOP: 0cm; BORDER-BOTTOM: black 1pt solid; HEIGHT: 97.15pt" width="8%">
<p align="center"><span>2024 г.</span></p></td>
<td style="BORDER-RIGHT: black 1pt solid; PADDING-RIGHT: 5.4pt; BORDER-TOP: #ece9d8; PADDING-LEFT: 5.4pt; PADDING-BOTTOM: 0cm; BORDER-LEFT: #ece9d8; PADDING-TOP: 0cm; BORDER-BOTTOM: black 1pt solid; HEIGHT: 97.15pt" valign="top" width="20%">
<p style="TEXT-INDENT: 26.7pt"><span>Установление условий массового применения этой технологии в клинической практике, с использованием уже существующих препаратов в сочетании с широким выбором облучающей аппаратуры.</span></p>
<p style="TEXT-INDENT: 30.05pt"><span>Создание метода, позволяющего максимально эффективно осуществлять лучевую терапию опухолей головного мозга с минимальным ущербом для здоровых тканей, окружающих злокачественные опухоли.</span></p></td>
<td style="BORDER-RIGHT: black 1pt solid; PADDING-RIGHT: 5.4pt; BORDER-TOP: #ece9d8; PADDING-LEFT: 5.4pt; PADDING-BOTTOM: 0cm; BORDER-LEFT: #ece9d8; PADDING-TOP: 0cm; BORDER-BOTTOM: black 1pt solid; HEIGHT: 97.15pt" valign="top" width="19%">
<p style="TEXT-INDENT: 30.05pt"><span>Выработка рекомендаций и создание метода, позволяющего максимально эффективно осуществлять лучевую терапию опухолей головного мозга с минимальным ущербом для здоровых тканей. </span></p></td></tr>
<tr>
<td style="BORDER-RIGHT: black 1pt solid; PADDING-RIGHT: 5.4pt; BORDER-TOP: #ece9d8; PADDING-LEFT: 5.4pt; PADDING-BOTTOM: 0cm; BORDER-LEFT: black 1pt solid; PADDING-TOP: 0cm; BORDER-BOTTOM: black 1pt solid" valign="top" width="100%" colspan="6">
<p align="center"><span><b>Лаборатория ядерной аналитики</b></span></p></td></tr>
<tr style="HEIGHT: 175.65pt">
<td style="BORDER-RIGHT: black 1pt solid; PADDING-RIGHT: 5.4pt; BORDER-TOP: #ece9d8; PADDING-LEFT: 5.4pt; PADDING-BOTTOM: 0cm; BORDER-LEFT: black 1pt solid; PADDING-TOP: 0cm; BORDER-BOTTOM: black 1pt solid; HEIGHT: 175.65pt" width="21%" rowspan="5">
<p align="center"><span><b>Разработка ядерно-физических и масс-спектрометрических методик определения макро- и микрокомпонентного состава особо чистых веществ, технологических материалов и объектов окружающей среды.</b></span></p></td>
<td style="BORDER-RIGHT: black 1pt solid; PADDING-RIGHT: 5.4pt; BORDER-TOP: #ece9d8; PADDING-LEFT: 5.4pt; PADDING-BOTTOM: 0cm; BORDER-LEFT: #ece9d8; PADDING-TOP: 0cm; BORDER-BOTTOM: black 1pt solid; HEIGHT: 175.65pt" valign="top" width="19%">
<p style="TEXT-INDENT: 21.7pt"><span>Разработка методик нейтронно-активационного определения микропримесного состава высокочистых веществ и исходных материалов для их получения.</span></p>
<p style="TEXT-INDENT: 24.6pt"><span>Разработка радиометрических, рентгенофлуоресцентных, нейтронно-активационных и масс-спектрометрических методик анализа для судебно-химической экспертизы несанкционированных источников ионизирующего излучения. </span></p></td>
<td style="BORDER-RIGHT: black 1pt solid; PADDING-RIGHT: 5.4pt; BORDER-TOP: #ece9d8; PADDING-LEFT: 5.4pt; PADDING-BOTTOM: 0cm; BORDER-LEFT: #ece9d8; PADDING-TOP: 0cm; BORDER-BOTTOM: black 1pt solid; HEIGHT: 175.65pt" width="11%">
<p align="center"><span>Статьи, тезисы.</span></p>
<p align="center"><span>Участие в конференциях, научные отчеты.</span></p></td>
<td style="BORDER-RIGHT: black 1pt solid; PADDING-RIGHT: 5.4pt; BORDER-TOP: #ece9d8; PADDING-LEFT: 5.4pt; PADDING-BOTTOM: 0cm; BORDER-LEFT: #ece9d8; PADDING-TOP: 0cm; BORDER-BOTTOM: black 1pt solid; HEIGHT: 175.65pt" width="8%">
<p align="center"><span>2020 г</span></p></td>
<td style="BORDER-RIGHT: black 1pt solid; PADDING-RIGHT: 5.4pt; BORDER-TOP: #ece9d8; PADDING-LEFT: 5.4pt; PADDING-BOTTOM: 0cm; BORDER-LEFT: #ece9d8; PADDING-TOP: 0cm; BORDER-BOTTOM: black 1pt solid; HEIGHT: 175.65pt" valign="top" width="20%">
<p style="TEXT-INDENT: 19.65pt"><span>Создание методики нейтронно-активационного определения микропримесного состава индия особой чистоты и исходных материалов для его получения.</span></p>
<p style="TEXT-INDENT: 22.95pt"><span>Разработка высокочувствительной методики судебно-химической экспертизы несанкционированных источников ионизирующего излучения.</span></p></td>
<td style="BORDER-RIGHT: black 1pt solid; PADDING-RIGHT: 5.4pt; BORDER-TOP: #ece9d8; PADDING-LEFT: 5.4pt; PADDING-BOTTOM: 0cm; BORDER-LEFT: #ece9d8; PADDING-TOP: 0cm; BORDER-BOTTOM: black 1pt solid; HEIGHT: 175.65pt" valign="top" width="19%">
<p style="TEXT-INDENT: 19.65pt"><span>Паспортизация индия особой чистоты, производимого на Алмалыкском ГМК.</span></p>
<p style="TEXT-INDENT: 22.95pt"><span>Проведение судебно-химической экспертизы несанкционированных источников ионизирующего излучения.</span></p></td></tr>
<tr>
<td style="BORDER-RIGHT: black 1pt solid; PADDING-RIGHT: 5.4pt; BORDER-TOP: #ece9d8; PADDING-LEFT: 5.4pt; PADDING-BOTTOM: 0cm; BORDER-LEFT: #ece9d8; PADDING-TOP: 0cm; BORDER-BOTTOM: black 1pt solid" valign="top" width="19%">
<p style="TEXT-INDENT: 21.7pt"><span>Проведение анализа существующих методик определения возраста археологических находок радиоуглеродным методом. </span></p>
<p style="TEXT-INDENT: 24.6pt"><span>Разработка рентгенофлуоресцентного метода определения компонентного состава сплавов, используемых в микроэлектронике. </span></p></td>
<td style="BORDER-RIGHT: black 1pt solid; PADDING-RIGHT: 5.4pt; BORDER-TOP: #ece9d8; PADDING-LEFT: 5.4pt; PADDING-BOTTOM: 0cm; BORDER-LEFT: #ece9d8; PADDING-TOP: 0cm; BORDER-BOTTOM: black 1pt solid" width="11%">
<p align="center"><span>Статьи, тезисы.</span></p>
<p align="center"><span>Участие в конференциях, научные отчеты.</span></p></td>
<td style="BORDER-RIGHT: black 1pt solid; PADDING-RIGHT: 5.4pt; BORDER-TOP: #ece9d8; PADDING-LEFT: 5.4pt; PADDING-BOTTOM: 0cm; BORDER-LEFT: #ece9d8; PADDING-TOP: 0cm; BORDER-BOTTOM: black 1pt solid" width="8%">
<p align="center"><span>2021 г.</span></p></td>
<td style="BORDER-RIGHT: black 1pt solid; PADDING-RIGHT: 5.4pt; BORDER-TOP: #ece9d8; PADDING-LEFT: 5.4pt; PADDING-BOTTOM: 0cm; BORDER-LEFT: #ece9d8; PADDING-TOP: 0cm; BORDER-BOTTOM: black 1pt solid" valign="top" width="20%">
<p style="TEXT-INDENT: 19.65pt"><span>Установление оптимальных условий концентрирования изотопов углерода <sup>14</sup>С, выбор необходимого оборудования и условий измерения количества <sup>14</sup>С. </span></p>
<p style="TEXT-INDENT: 19.65pt"><span>Разработка методов расчета возраста артефактов от количества радиоизотопа углерода.</span></p>
<p style="TEXT-INDENT: 22.75pt"><span>Определение компонентного состава припоев, подложек и эпитаксиальных слоев для изготовления радиодеталей.</span></p></td>
<td style="BORDER-RIGHT: black 1pt solid; PADDING-RIGHT: 5.4pt; BORDER-TOP: #ece9d8; PADDING-LEFT: 5.4pt; PADDING-BOTTOM: 0cm; BORDER-LEFT: #ece9d8; PADDING-TOP: 0cm; BORDER-BOTTOM: black 1pt solid" valign="top" width="19%">
<p style="TEXT-INDENT: 19.65pt"><span>Применение в археологии для определения возраста археологических находок.</span></p>
<p style="TEXT-INDENT: 23pt"><span>Будет использован в АО «ФОТОН».</span></p></td></tr>
<tr style="HEIGHT: 3.5pt">
<td style="BORDER-RIGHT: black 1pt solid; PADDING-RIGHT: 5.4pt; BORDER-TOP: #ece9d8; PADDING-LEFT: 5.4pt; PADDING-BOTTOM: 0cm; BORDER-LEFT: #ece9d8; PADDING-TOP: 0cm; BORDER-BOTTOM: black 1pt solid; HEIGHT: 3.5pt" width="19%">
<p style="TEXT-INDENT: 21.7pt"><span>Разработка методики концентрирования радиоизотопа углерода-14 для определения возраста археологических находок.</span></p>
<p style="TEXT-INDENT: 21.7pt"><span>Разработка масс-спектрометрической методики определения миграции примесных элементов при их концентрировании для анализа особо чистых веществ.</span></p></td>
<td style="BORDER-RIGHT: black 1pt solid; PADDING-RIGHT: 5.4pt; BORDER-TOP: #ece9d8; PADDING-LEFT: 5.4pt; PADDING-BOTTOM: 0cm; BORDER-LEFT: #ece9d8; PADDING-TOP: 0cm; BORDER-BOTTOM: black 1pt solid; HEIGHT: 3.5pt" width="11%">
<p align="center"><span>Статьи, тезисы.</span></p>
<p align="center"><span>Участие в конференциях, научные отчеты.</span></p></td>
<td style="BORDER-RIGHT: black 1pt solid; PADDING-RIGHT: 5.4pt; BORDER-TOP: #ece9d8; PADDING-LEFT: 5.4pt; PADDING-BOTTOM: 0cm; BORDER-LEFT: #ece9d8; PADDING-TOP: 0cm; BORDER-BOTTOM: black 1pt solid; HEIGHT: 3.5pt" width="8%">
<p align="center"><span>2022 г.</span></p></td>
<td style="BORDER-RIGHT: black 1pt solid; PADDING-RIGHT: 5.4pt; BORDER-TOP: #ece9d8; PADDING-LEFT: 5.4pt; PADDING-BOTTOM: 0cm; BORDER-LEFT: #ece9d8; PADDING-TOP: 0cm; BORDER-BOTTOM: black 1pt solid; HEIGHT: 3.5pt" valign="top" width="20%">
<p style="TEXT-INDENT: 19.65pt"><span>Разработка методики концентрирования радиоизотопа углерод-14. </span></p>
<p style="BACKGROUND: white; TEXT-INDENT: 22.75pt"><span>Разработка масс-спектрометрической методики определения миграции примесных элементов при их концентрировании для определения источников загрязнения в процессе получения особо чистых веществ. </span></p></td>
<td style="BORDER-RIGHT: black 1pt solid; PADDING-RIGHT: 5.4pt; BORDER-TOP: #ece9d8; PADDING-LEFT: 5.4pt; PADDING-BOTTOM: 0cm; BORDER-LEFT: #ece9d8; PADDING-TOP: 0cm; BORDER-BOTTOM: black 1pt solid; HEIGHT: 3.5pt" valign="top" width="19%">
<p style="TEXT-INDENT: 19.65pt"><span>Будет применена в археологии для определения возраста археологических находок. </span></p>
<p style="BACKGROUND: white"><span>Возможно применение в получении особо чистых веществ. </span></p></td></tr>
<tr style="HEIGHT: 97.15pt">
<td style="BORDER-RIGHT: black 1pt solid; PADDING-RIGHT: 5.4pt; BORDER-TOP: #ece9d8; PADDING-LEFT: 5.4pt; PADDING-BOTTOM: 0cm; BORDER-LEFT: #ece9d8; PADDING-TOP: 0cm; BORDER-BOTTOM: black 1pt solid; HEIGHT: 97.15pt" width="19%">
<p style="TEXT-INDENT: 21.7pt"><span>Разработка методики определения возраста археологических находок.</span></p>
<p style="BACKGROUND: white; TEXT-INDENT: 10.45pt"><span>Разработка методики определения естественных и искусственных радионуклидов в объектах окружающей среды (почва, вода, растения, воздух).</span></p></td>
<td style="BORDER-RIGHT: black 1pt solid; PADDING-RIGHT: 5.4pt; BORDER-TOP: #ece9d8; PADDING-LEFT: 5.4pt; PADDING-BOTTOM: 0cm; BORDER-LEFT: #ece9d8; PADDING-TOP: 0cm; BORDER-BOTTOM: black 1pt solid; HEIGHT: 97.15pt" width="11%">
<p align="center"><span>Статьи, тезисы.</span></p>
<p align="center"><span>Участие в конференциях, научные отчеты. Оформление заявок на изобретения.</span></p></td>
<td style="BORDER-RIGHT: black 1pt solid; PADDING-RIGHT: 5.4pt; BORDER-TOP: #ece9d8; PADDING-LEFT: 5.4pt; PADDING-BOTTOM: 0cm; BORDER-LEFT: #ece9d8; PADDING-TOP: 0cm; BORDER-BOTTOM: black 1pt solid; HEIGHT: 97.15pt" width="8%">
<p align="center"><span>2023 г.</span></p></td>
<td style="BORDER-RIGHT: black 1pt solid; PADDING-RIGHT: 5.4pt; BORDER-TOP: #ece9d8; PADDING-LEFT: 5.4pt; PADDING-BOTTOM: 0cm; BORDER-LEFT: #ece9d8; PADDING-TOP: 0cm; BORDER-BOTTOM: black 1pt solid; HEIGHT: 97.15pt" valign="top" width="20%">
<p style="TEXT-INDENT: 8.55pt"><span>Разработка методики определения возраста археологических находок.</span></p>
<p style="BACKGROUND: white; TEXT-INDENT: 8.55pt"><span>Разработка методик радиологического мониторинга объектов окружающей среды. </span></p></td>
<td style="BORDER-RIGHT: black 1pt solid; PADDING-RIGHT: 5.4pt; BORDER-TOP: #ece9d8; PADDING-LEFT: 5.4pt; PADDING-BOTTOM: 0cm; BORDER-LEFT: #ece9d8; PADDING-TOP: 0cm; BORDER-BOTTOM: black 1pt solid; HEIGHT: 97.15pt" valign="top" width="19%">
<p style="TEXT-INDENT: 8.55pt"><span>Определение возраста археологических находок.</span></p>
<p style="BACKGROUND: white; TEXT-INDENT: 8.55pt"><span>Проведение постоянного радиологического мониторинга на территории строящейся атомной электростанции.</span></p></td></tr>
<tr style="HEIGHT: 97.15pt">
<td style="BORDER-RIGHT: black 1pt solid; PADDING-RIGHT: 5.4pt; BORDER-TOP: #ece9d8; PADDING-LEFT: 5.4pt; PADDING-BOTTOM: 0cm; BORDER-LEFT: #ece9d8; PADDING-TOP: 0cm; BORDER-BOTTOM: black 1pt solid; HEIGHT: 97.15pt" width="19%">
<p style="BACKGROUND: white; TEXT-INDENT: 10.45pt"><span>Разработка ядерно-физических и масс-спектрометрических методик определения содержания редких и рассеянных металлов в технологических материалах (кеки, концентраты, отходы металлургической и химической промышленности).</span></p></td>
<td style="BORDER-RIGHT: black 1pt solid; PADDING-RIGHT: 5.4pt; BORDER-TOP: #ece9d8; PADDING-LEFT: 5.4pt; PADDING-BOTTOM: 0cm; BORDER-LEFT: #ece9d8; PADDING-TOP: 0cm; BORDER-BOTTOM: black 1pt solid; HEIGHT: 97.15pt" width="11%">
<p align="center"><span>Статьи, тезисы.</span></p>
<p align="center"><span>Участие в конференциях, научные отчеты. Оформление заявок на изобретения.</span></p></td>
<td style="BORDER-RIGHT: black 1pt solid; PADDING-RIGHT: 5.4pt; BORDER-TOP: #ece9d8; PADDING-LEFT: 5.4pt; PADDING-BOTTOM: 0cm; BORDER-LEFT: #ece9d8; PADDING-TOP: 0cm; BORDER-BOTTOM: black 1pt solid; HEIGHT: 97.15pt" width="8%">
<p align="center"><span>2024 г.</span></p></td>
<td style="BORDER-RIGHT: black 1pt solid; PADDING-RIGHT: 5.4pt; BORDER-TOP: #ece9d8; PADDING-LEFT: 5.4pt; PADDING-BOTTOM: 0cm; BORDER-LEFT: #ece9d8; PADDING-TOP: 0cm; BORDER-BOTTOM: black 1pt solid; HEIGHT: 97.15pt" valign="top" width="20%">
<p style="BACKGROUND: white; TEXT-INDENT: 8.55pt"><span>Определение содержания редких и рассеянных металлов в технологических материалах. </span></p></td>
<td style="BORDER-RIGHT: black 1pt solid; PADDING-RIGHT: 5.4pt; BORDER-TOP: #ece9d8; PADDING-LEFT: 5.4pt; PADDING-BOTTOM: 0cm; BORDER-LEFT: #ece9d8; PADDING-TOP: 0cm; BORDER-BOTTOM: black 1pt solid; HEIGHT: 97.15pt" valign="top" width="19%">
<p style="BACKGROUND: white; TEXT-INDENT: 8.55pt"><span>Извлечение редких и рассеянных металлов из отходов производства.</span></p></td></tr>
<tr>
<td style="BORDER-RIGHT: black 1pt solid; PADDING-RIGHT: 5.4pt; BORDER-TOP: #ece9d8; PADDING-LEFT: 5.4pt; PADDING-BOTTOM: 0cm; BORDER-LEFT: black 1pt solid; PADDING-TOP: 0cm; BORDER-BOTTOM: black 1pt solid" valign="top" width="100%" colspan="6">
<p align="center"><span><b>Лаборатория радиохимии</b></span></p></td></tr>
<tr>
<td style="BORDER-RIGHT: black 1pt solid; PADDING-RIGHT: 5.4pt; BORDER-TOP: #ece9d8; PADDING-LEFT: 5.4pt; PADDING-BOTTOM: 0cm; BORDER-LEFT: black 1pt solid; PADDING-TOP: 0cm; BORDER-BOTTOM: black 1pt solid" width="21%" rowspan="5">
<p align="center"><span><b>Разработка радиохимических технологий получения радионуклидов для ядерной медицины и технологии, получение модифицированных и композиционных сорбентов для очистки жидких радиоактивных отходов (П).</b></span></p></td>
<td style="BORDER-RIGHT: black 1pt solid; PADDING-RIGHT: 5.4pt; BORDER-TOP: #ece9d8; PADDING-LEFT: 5.4pt; PADDING-BOTTOM: 0cm; BORDER-LEFT: #ece9d8; PADDING-TOP: 0cm; BORDER-BOTTOM: black 1pt solid" width="19%">
<p style="TEXT-INDENT: 14.6pt"><span>Исследование сорбционных свойств мелкодисперсных сорбентов на основе сульфидов меди и цинка. </span></p>
<p style="TEXT-INDENT: 10.45pt"><span>Изучение технологий получения радионуклидов лютеция-177 на реакторе и молибдена-99, кадмия-109, кобальта-57, гадолиния-67 на циклотроне.</span></p></td>
<td style="BORDER-RIGHT: black 1pt solid; PADDING-RIGHT: 5.4pt; BORDER-TOP: #ece9d8; PADDING-LEFT: 5.4pt; PADDING-BOTTOM: 0cm; BORDER-LEFT: #ece9d8; PADDING-TOP: 0cm; BORDER-BOTTOM: black 1pt solid" width="11%">
<p align="center"><span>Статьи, тезисы.</span></p>
<p align="center"><span>Участие в конференциях, научные отчеты.</span></p></td>
<td style="BORDER-RIGHT: black 1pt solid; PADDING-RIGHT: 5.4pt; BORDER-TOP: #ece9d8; PADDING-LEFT: 5.4pt; PADDING-BOTTOM: 0cm; BORDER-LEFT: #ece9d8; PADDING-TOP: 0cm; BORDER-BOTTOM: black 1pt solid" width="8%">
<p align="center"><span>2020 г.</span></p></td>
<td style="BORDER-RIGHT: black 1pt solid; PADDING-RIGHT: 5.4pt; BORDER-TOP: #ece9d8; PADDING-LEFT: 5.4pt; PADDING-BOTTOM: 0cm; BORDER-LEFT: #ece9d8; PADDING-TOP: 0cm; BORDER-BOTTOM: black 1pt solid" valign="top" width="20%">
<p><span>Установление закономерности сорбции радионуклидов цезия и кобальта на мелкодисперсных сорбентах. </span></p>
<p><span>Определение недостатков существующих технологий получения радионуклидов. </span></p></td>
<td style="BORDER-RIGHT: black 1pt solid; PADDING-RIGHT: 5.4pt; BORDER-TOP: #ece9d8; PADDING-LEFT: 5.4pt; PADDING-BOTTOM: 0cm; BORDER-LEFT: #ece9d8; PADDING-TOP: 0cm; BORDER-BOTTOM: black 1pt solid" valign="top" width="19%">
<p><span>Полученные результаты будут использованы для синтеза новых сорбентов для очистки жидких радиоактивных отходов.</span></p>
<p><span>Результаты будут использованы для разработки технологии радиоизотопной продукции.</span></p></td></tr>
<tr>
<td style="BORDER-RIGHT: black 1pt solid; PADDING-RIGHT: 5.4pt; BORDER-TOP: #ece9d8; PADDING-LEFT: 5.4pt; PADDING-BOTTOM: 0cm; BORDER-LEFT: #ece9d8; PADDING-TOP: 0cm; BORDER-BOTTOM: black 1pt solid" width="19%">
<p style="TEXT-INDENT: 14.6pt"><span>Исследование ядерных мишеней, факторов, влияющих на выход целевых радионуклидов, и расчеты их выхода при облучении. </span></p>
<p style="TEXT-INDENT: 14.6pt"><span>Систематическое изучение статической и динамической сорбции радионуклида цезия-137 на сорбентах на основе силикагеля и бентонита. </span></p></td>
<td style="BORDER-RIGHT: black 1pt solid; PADDING-RIGHT: 5.4pt; BORDER-TOP: #ece9d8; PADDING-LEFT: 5.4pt; PADDING-BOTTOM: 0cm; BORDER-LEFT: #ece9d8; PADDING-TOP: 0cm; BORDER-BOTTOM: black 1pt solid" width="11%">
<p align="center"><span>Статьи, тезисы.</span></p>
<p align="center"><span>Участие в конференциях, научные отчеты.</span></p></td>
<td style="BORDER-RIGHT: black 1pt solid; PADDING-RIGHT: 5.4pt; BORDER-TOP: #ece9d8; PADDING-LEFT: 5.4pt; PADDING-BOTTOM: 0cm; BORDER-LEFT: #ece9d8; PADDING-TOP: 0cm; BORDER-BOTTOM: black 1pt solid" width="8%">
<p align="center"><span>2021 г.</span></p></td>
<td style="BORDER-RIGHT: black 1pt solid; PADDING-RIGHT: 5.4pt; BORDER-TOP: #ece9d8; PADDING-LEFT: 5.4pt; PADDING-BOTTOM: 0cm; BORDER-LEFT: #ece9d8; PADDING-TOP: 0cm; BORDER-BOTTOM: black 1pt solid" valign="top" width="20%">
<p><span>Установление оптимальных условий облучения ядерных мишеней.</span></p>
<p><span>Установление закономерностей сорбции цезия-137 на исследуемых сорбентах.</span></p></td>
<td style="BORDER-RIGHT: black 1pt solid; PADDING-RIGHT: 5.4pt; BORDER-TOP: #ece9d8; PADDING-LEFT: 5.4pt; PADDING-BOTTOM: 0cm; BORDER-LEFT: #ece9d8; PADDING-TOP: 0cm; BORDER-BOTTOM: black 1pt solid" valign="top" width="19%">
<p><span>Выбор ядерных мишеней и условий их облучения на ядерных установках.</span></p>
<p><span>Разработка способа синтеза сорбента селективного относительно радионуклида цезия-137. </span></p></td></tr>
<tr>
<td style="BORDER-RIGHT: black 1pt solid; PADDING-RIGHT: 5.4pt; BORDER-TOP: #ece9d8; PADDING-LEFT: 5.4pt; PADDING-BOTTOM: 0cm; BORDER-LEFT: #ece9d8; PADDING-TOP: 0cm; BORDER-BOTTOM: black 1pt solid" width="19%">
<p style="TEXT-INDENT: 14.6pt"><span>Изучение распределения радионуклидов в двухфазных химических системах. </span></p>
<p style="BACKGROUND: white; TEXT-INDENT: 10.45pt"><span>Систематическое изучение статической и динамической сорбции радионуклида кобальта-60 на сорбентах на основе силикагеля и бентонита. </span></p></td>
<td style="BORDER-RIGHT: black 1pt solid; PADDING-RIGHT: 5.4pt; BORDER-TOP: #ece9d8; PADDING-LEFT: 5.4pt; PADDING-BOTTOM: 0cm; BORDER-LEFT: #ece9d8; PADDING-TOP: 0cm; BORDER-BOTTOM: black 1pt solid" width="11%">
<p align="center"><span>Статьи, тезисы.</span></p>
<p align="center"><span>Участие в конференциях, научные отчеты. </span></p></td>
<td style="BORDER-RIGHT: black 1pt solid; PADDING-RIGHT: 5.4pt; BORDER-TOP: #ece9d8; PADDING-LEFT: 5.4pt; PADDING-BOTTOM: 0cm; BORDER-LEFT: #ece9d8; PADDING-TOP: 0cm; BORDER-BOTTOM: black 1pt solid" width="8%">
<p align="center"><span>2022 г.</span></p></td>
<td style="BORDER-RIGHT: black 1pt solid; PADDING-RIGHT: 5.4pt; BORDER-TOP: #ece9d8; PADDING-LEFT: 5.4pt; PADDING-BOTTOM: 0cm; BORDER-LEFT: #ece9d8; PADDING-TOP: 0cm; BORDER-BOTTOM: black 1pt solid" valign="top" width="20%">
<p><span>Установление закономерностей распределения радионуклидов в исследуемых химических системах.</span></p>
<p style="BACKGROUND: white"><span>Установление закономерностей сорбции кобальта-60 на исследуемых сорбентах. </span></p></td>
<td style="BORDER-RIGHT: black 1pt solid; PADDING-RIGHT: 5.4pt; BORDER-TOP: #ece9d8; PADDING-LEFT: 5.4pt; PADDING-BOTTOM: 0cm; BORDER-LEFT: #ece9d8; PADDING-TOP: 0cm; BORDER-BOTTOM: black 1pt solid" valign="top" width="19%">
<p><span>Разработка радиохимических схем получения радионуклидов и условий их выделения из облученных мишеней.</span></p>
<p style="BACKGROUND: white"><span>Разработка способа синтеза сорбента селективного относительно радионуклида кобальта-60.</span></p></td></tr>
<tr style="HEIGHT: 3pt">
<td style="BORDER-RIGHT: black 1pt solid; PADDING-RIGHT: 5.4pt; BORDER-TOP: #ece9d8; PADDING-LEFT: 5.4pt; PADDING-BOTTOM: 0cm; BORDER-LEFT: #ece9d8; PADDING-TOP: 0cm; BORDER-BOTTOM: black 1pt solid; HEIGHT: 3pt" width="19%">
<p style="TEXT-INDENT: 14.6pt"><span>Исследования химических систем относительно концентрирования и очистки целевых радионуклидов и аналитических методов контроля их качества. </span></p>
<p style="BACKGROUND: white; TEXT-INDENT: 10.45pt"><span>Систематическое изучение статической и динамической сорбции некоторых тяжелых металлов на сорбентах на основе силикагеля и бентонита. </span></p></td>
<td style="BORDER-RIGHT: black 1pt solid; PADDING-RIGHT: 5.4pt; BORDER-TOP: #ece9d8; PADDING-LEFT: 5.4pt; PADDING-BOTTOM: 0cm; BORDER-LEFT: #ece9d8; PADDING-TOP: 0cm; BORDER-BOTTOM: black 1pt solid; HEIGHT: 3pt" width="11%">
<p align="center"><span>Статьи, тезисы.</span></p>
<p align="center"><span>Участие в конференциях, научные отчеты.</span></p></td>
<td style="BORDER-RIGHT: black 1pt solid; PADDING-RIGHT: 5.4pt; BORDER-TOP: #ece9d8; PADDING-LEFT: 5.4pt; PADDING-BOTTOM: 0cm; BORDER-LEFT: #ece9d8; PADDING-TOP: 0cm; BORDER-BOTTOM: black 1pt solid; HEIGHT: 3pt" width="8%">
<p align="center"><span>2023 г.</span></p></td>
<td style="BORDER-RIGHT: black 1pt solid; PADDING-RIGHT: 5.4pt; BORDER-TOP: #ece9d8; PADDING-LEFT: 5.4pt; PADDING-BOTTOM: 0cm; BORDER-LEFT: #ece9d8; PADDING-TOP: 0cm; BORDER-BOTTOM: black 1pt solid; HEIGHT: 3pt" valign="top" width="20%">
<p><span>Разработка радиохимических технологий получения радионуклидов и методы контроля их качества.</span></p>
<p style="BACKGROUND: white; MARGIN: 0cm 0cm 0pt 0.25pt"><span>Установление закономерностей сорбции некоторых тяжелых металлов на исследуемых сорбентах. </span></p></td>
<td style="BORDER-RIGHT: black 1pt solid; PADDING-RIGHT: 5.4pt; BORDER-TOP: #ece9d8; PADDING-LEFT: 5.4pt; PADDING-BOTTOM: 0cm; BORDER-LEFT: #ece9d8; PADDING-TOP: 0cm; BORDER-BOTTOM: black 1pt solid; HEIGHT: 3pt" valign="top" width="19%">
<p><span>Апробация радиохимических технологий получения радионуклидов и их внедрение в производство.</span></p>
<p style="BACKGROUND: white"><span>Разработка способа синтеза сорбента селективного относительно тяжелых металлов.</span></p></td></tr>
<tr style="HEIGHT: 97.15pt">
<td style="BORDER-RIGHT: black 1pt solid; PADDING-RIGHT: 5.4pt; BORDER-TOP: #ece9d8; PADDING-LEFT: 5.4pt; PADDING-BOTTOM: 0cm; BORDER-LEFT: #ece9d8; PADDING-TOP: 0cm; BORDER-BOTTOM: black 1pt solid; HEIGHT: 97.15pt" width="19%">
<p style="TEXT-INDENT: 14.6pt"><span>Исследования регенерации обогащенных изотопов никеля-58 и молибдена-100, используемых в качестве ядерных мишеней, с целью их возврата в цикл производства радионуклидов. </span></p>
<p style="BACKGROUND: white; TEXT-INDENT: 10.45pt"><span>Исследование синтезированных композиционных сорбентов для очистки жидких радиоактивных отходов ядерных технологий. </span></p></td>
<td style="BORDER-RIGHT: black 1pt solid; PADDING-RIGHT: 5.4pt; BORDER-TOP: #ece9d8; PADDING-LEFT: 5.4pt; PADDING-BOTTOM: 0cm; BORDER-LEFT: #ece9d8; PADDING-TOP: 0cm; BORDER-BOTTOM: black 1pt solid; HEIGHT: 97.15pt" width="11%">
<p align="center"><span>Статьи, тезисы.</span></p>
<p align="center"><span>Участие в конференциях, научные отчеты. </span></p></td>
<td style="BORDER-RIGHT: black 1pt solid; PADDING-RIGHT: 5.4pt; BORDER-TOP: #ece9d8; PADDING-LEFT: 5.4pt; PADDING-BOTTOM: 0cm; BORDER-LEFT: #ece9d8; PADDING-TOP: 0cm; BORDER-BOTTOM: black 1pt solid; HEIGHT: 97.15pt" width="8%">
<p align="center"><span>2024 г.</span></p></td>
<td style="BORDER-RIGHT: black 1pt solid; PADDING-RIGHT: 5.4pt; BORDER-TOP: #ece9d8; PADDING-LEFT: 5.4pt; PADDING-BOTTOM: 0cm; BORDER-LEFT: #ece9d8; PADDING-TOP: 0cm; BORDER-BOTTOM: black 1pt solid; HEIGHT: 97.15pt" valign="top" width="20%">
<p><span>Разработка технологии регенерации обогащенных изотопов никеля-58 и молибдена-100.</span></p>
<p style="BACKGROUND: white; MARGIN: 0cm 0cm 0pt 0.25pt"><span>Разработка технологии очистки жидких радиоактивных отходов и очистки сточных вод от тяжелых металлов. </span></p></td>
<td style="BORDER-RIGHT: black 1pt solid; PADDING-RIGHT: 5.4pt; BORDER-TOP: #ece9d8; PADDING-LEFT: 5.4pt; PADDING-BOTTOM: 0cm; BORDER-LEFT: #ece9d8; PADDING-TOP: 0cm; BORDER-BOTTOM: black 1pt solid; HEIGHT: 97.15pt" valign="top" width="19%">
<p><span>Апробация разработанных технологий регенерации обогащенных изотопов на реальных отработанных мишенях и внедрение их в производство.</span></p>
<p style="BACKGROUND: white"><span>Апробация разработанных технологий в реальных условиях и их внедрение в производство.</span></p></td></tr>
<tr>
<td style="BORDER-RIGHT: black 1pt solid; PADDING-RIGHT: 5.4pt; BORDER-TOP: #ece9d8; PADDING-LEFT: 5.4pt; PADDING-BOTTOM: 0cm; BORDER-LEFT: black 1pt solid; PADDING-TOP: 0cm; BORDER-BOTTOM: black 1pt solid" valign="top" width="100%" colspan="6">
<p align="center"><span><b>Лаборатория радиационной физики оптических явлений</b></span></p></td></tr>
<tr>
<td style="BORDER-RIGHT: black 1pt solid; PADDING-RIGHT: 5.4pt; BORDER-TOP: #ece9d8; PADDING-LEFT: 5.4pt; PADDING-BOTTOM: 0cm; BORDER-LEFT: black 1pt solid; PADDING-TOP: 0cm; BORDER-BOTTOM: black 1pt solid" width="21%" rowspan="5">
<p align="center"><span><b>Радиационно-стимулированные явления и спектрально-люминесцентные характеристики в широкозонных оксидных и фторидных твердотельных материалах, перспективных для сцинтилляторов и лазеров с диодной накачкой.</b></span></p></td>
<td style="BORDER-RIGHT: black 1pt solid; PADDING-RIGHT: 5.4pt; BORDER-TOP: #ece9d8; PADDING-LEFT: 5.4pt; PADDING-BOTTOM: 0cm; BORDER-LEFT: #ece9d8; PADDING-TOP: 0cm; BORDER-BOTTOM: black 1pt solid" width="19%">
<p style="TEXT-INDENT: 14.6pt"><span>Исследование природы возникновения технологических, радиационных, собственных и примесных дефектов, влияющих на генерацию центров окраски и свечения в оптических материалах.</span></p>
<p style="TEXT-INDENT: 14.6pt"><span>Установление общих закономерностей влияния радиационного, термического и светового воздействия на рабочие характеристики оксидных и фторидных кристаллов.</span></p>
<p style="TEXT-INDENT: 10.45pt"><span>Выработка рекомендаций по термической и радиационной обработке исследуемых материалов для улучшения их оптических, люминесцентных и сцинтилляционных характеристик.</span></p></td>
<td style="BORDER-RIGHT: black 1pt solid; PADDING-RIGHT: 5.4pt; BORDER-TOP: #ece9d8; PADDING-LEFT: 5.4pt; PADDING-BOTTOM: 0cm; BORDER-LEFT: #ece9d8; PADDING-TOP: 0cm; BORDER-BOTTOM: black 1pt solid" width="11%">
<p align="center"><span>Статьи, тезисы.</span></p>
<p align="center"><span>Участие в конференциях, научные отчеты.</span></p></td>
<td style="BORDER-RIGHT: black 1pt solid; PADDING-RIGHT: 5.4pt; BORDER-TOP: #ece9d8; PADDING-LEFT: 5.4pt; PADDING-BOTTOM: 0cm; BORDER-LEFT: #ece9d8; PADDING-TOP: 0cm; BORDER-BOTTOM: black 1pt solid" width="8%">
<p align="center"><span>2020 г.</span></p></td>
<td style="BORDER-RIGHT: black 1pt solid; PADDING-RIGHT: 5.4pt; BORDER-TOP: #ece9d8; PADDING-LEFT: 5.4pt; PADDING-BOTTOM: 0cm; BORDER-LEFT: #ece9d8; PADDING-TOP: 0cm; BORDER-BOTTOM: black 1pt solid" valign="top" width="20%">
<p><span>Установление влияния различных видов ионизирующих излучений и внешних факторов (термообработка в различных средах) на спектрально-люминесцентные и спектрометрические свойства широкозонных оксидных, фторидных кристаллических и керамических материалов.</span></p></td>
<td style="BORDER-RIGHT: black 1pt solid; PADDING-RIGHT: 5.4pt; BORDER-TOP: #ece9d8; PADDING-LEFT: 5.4pt; PADDING-BOTTOM: 0cm; BORDER-LEFT: #ece9d8; PADDING-TOP: 0cm; BORDER-BOTTOM: black 1pt solid" valign="top" width="19%">
<p style="TEXT-INDENT: 19.65pt"><span>Результаты могут применяться при оптимизации состава, технологии выращивания и улучшения свойств исследуемых материалов.</span></p></td></tr>
<tr>
<td style="BORDER-RIGHT: black 1pt solid; PADDING-RIGHT: 5.4pt; BORDER-TOP: #ece9d8; PADDING-LEFT: 5.4pt; PADDING-BOTTOM: 0cm; BORDER-LEFT: #ece9d8; PADDING-TOP: 0cm; BORDER-BOTTOM: black 1pt solid" width="19%">
<p style="TEXT-INDENT: 10.45pt"><span>Исследование спектрально-люминесцентных характеристик и закономерностей радиационных процессов в нелегированных образцах, протекающих под действием низких доз гамма-облучения, электронов и нейтронов. </span></p></td>
<td style="BORDER-RIGHT: black 1pt solid; PADDING-RIGHT: 5.4pt; BORDER-TOP: #ece9d8; PADDING-LEFT: 5.4pt; PADDING-BOTTOM: 0cm; BORDER-LEFT: #ece9d8; PADDING-TOP: 0cm; BORDER-BOTTOM: black 1pt solid" width="11%">
<p align="center"><span>Статьи, тезисы.</span></p>
<p align="center"><span>Участие в конференциях, научные отчеты.</span></p></td>
<td style="BORDER-RIGHT: black 1pt solid; PADDING-RIGHT: 5.4pt; BORDER-TOP: #ece9d8; PADDING-LEFT: 5.4pt; PADDING-BOTTOM: 0cm; BORDER-LEFT: #ece9d8; PADDING-TOP: 0cm; BORDER-BOTTOM: black 1pt solid" width="8%">
<p align="center"><span>2021 г.</span></p></td>
<td style="BORDER-RIGHT: black 1pt solid; PADDING-RIGHT: 5.4pt; BORDER-TOP: #ece9d8; PADDING-LEFT: 5.4pt; PADDING-BOTTOM: 0cm; BORDER-LEFT: #ece9d8; PADDING-TOP: 0cm; BORDER-BOTTOM: black 1pt solid" valign="top" width="20%">
<p style="TEXT-INDENT: 19.65pt"><span>Установление закономерностей изменения спектрально-люминесцентных и спектрометрических характеристик материалов, протекающих под действием низких доз гамма-облучения, электронов и нейтронов.</span></p></td>
<td style="BORDER-RIGHT: black 1pt solid; PADDING-RIGHT: 5.4pt; BORDER-TOP: #ece9d8; PADDING-LEFT: 5.4pt; PADDING-BOTTOM: 0cm; BORDER-LEFT: #ece9d8; PADDING-TOP: 0cm; BORDER-BOTTOM: black 1pt solid" valign="top" width="19%">
<p><span>Результаты будут использованы специалистами, разрабатывающими и эксплуатирующими лазерные и сцинтилляционные материалы.</span></p></td></tr>
<tr>
<td style="BORDER-RIGHT: black 1pt solid; PADDING-RIGHT: 5.4pt; BORDER-TOP: #ece9d8; PADDING-LEFT: 5.4pt; PADDING-BOTTOM: 0cm; BORDER-LEFT: #ece9d8; PADDING-TOP: 0cm; BORDER-BOTTOM: black 1pt solid" width="19%">
<p style="TEXT-INDENT: 10.45pt"><span>Изучение влияния высоких доз гамма-облучения, электронов и нейтронов на радиационные и спектрально-люминесцентные процессы в легированных различными примесями образцах.</span></p></td>
<td style="BORDER-RIGHT: black 1pt solid; PADDING-RIGHT: 5.4pt; BORDER-TOP: #ece9d8; PADDING-LEFT: 5.4pt; PADDING-BOTTOM: 0cm; BORDER-LEFT: #ece9d8; PADDING-TOP: 0cm; BORDER-BOTTOM: black 1pt solid" width="11%">
<p align="center"><span>Статьи, тезисы.</span></p>
<p align="center"><span>Участие в конференциях, научные отчеты.</span></p></td>
<td style="BORDER-RIGHT: black 1pt solid; PADDING-RIGHT: 5.4pt; BORDER-TOP: #ece9d8; PADDING-LEFT: 5.4pt; PADDING-BOTTOM: 0cm; BORDER-LEFT: #ece9d8; PADDING-TOP: 0cm; BORDER-BOTTOM: black 1pt solid" width="8%">
<p align="center"><span>2022 г.</span></p></td>
<td style="BORDER-RIGHT: black 1pt solid; PADDING-RIGHT: 5.4pt; BORDER-TOP: #ece9d8; PADDING-LEFT: 5.4pt; PADDING-BOTTOM: 0cm; BORDER-LEFT: #ece9d8; PADDING-TOP: 0cm; BORDER-BOTTOM: black 1pt solid" valign="top" width="20%">
<p><span>Установление закономерностей изменения спектрально-люминесцентных и спектрометрических характеристик в широкозонных оксидных и фторидных твердотельных материалах, перспективных для лазеров с диодной накачкой и сцинтилляторов, протекающих под действием высоких доз гамма-облучения, электронов и нейтронов. </span></p></td>
<td style="BORDER-RIGHT: black 1pt solid; PADDING-RIGHT: 5.4pt; BORDER-TOP: #ece9d8; PADDING-LEFT: 5.4pt; PADDING-BOTTOM: 0cm; BORDER-LEFT: #ece9d8; PADDING-TOP: 0cm; BORDER-BOTTOM: black 1pt solid" valign="top" width="19%">
<p><span>Результаты будут использованы при разработке и эксплуатации лазерных и сцинтилляционных материалов.</span></p></td></tr>
<tr style="HEIGHT: 52.2pt">
<td style="BORDER-RIGHT: black 1pt solid; PADDING-RIGHT: 5.4pt; BORDER-TOP: #ece9d8; PADDING-LEFT: 5.4pt; PADDING-BOTTOM: 0cm; BORDER-LEFT: #ece9d8; PADDING-TOP: 0cm; BORDER-BOTTOM: black 1pt solid; HEIGHT: 52.2pt" width="19%">
<p style="TEXT-INDENT: 10.45pt"><span>Установление закономерностей влияния различных видов облучения на генерационные характеристики образцов, перспективных для лазеров с диодной накачкой, а также спектрометрические свойства новых сцинтилляционных материалов.</span></p></td>
<td style="BORDER-RIGHT: black 1pt solid; PADDING-RIGHT: 5.4pt; BORDER-TOP: #ece9d8; PADDING-LEFT: 5.4pt; PADDING-BOTTOM: 0cm; BORDER-LEFT: #ece9d8; PADDING-TOP: 0cm; BORDER-BOTTOM: black 1pt solid; HEIGHT: 52.2pt" width="11%">
<p align="center"><span>Статьи, тезисы.</span></p>
<p align="center"><span>Участие в конференциях, научные отчеты.</span></p></td>
<td style="BORDER-RIGHT: black 1pt solid; PADDING-RIGHT: 5.4pt; BORDER-TOP: #ece9d8; PADDING-LEFT: 5.4pt; PADDING-BOTTOM: 0cm; BORDER-LEFT: #ece9d8; PADDING-TOP: 0cm; BORDER-BOTTOM: black 1pt solid; HEIGHT: 52.2pt" width="8%">
<p align="center"><span>2023 г.</span></p></td>
<td style="BORDER-RIGHT: black 1pt solid; PADDING-RIGHT: 5.4pt; BORDER-TOP: #ece9d8; PADDING-LEFT: 5.4pt; PADDING-BOTTOM: 0cm; BORDER-LEFT: #ece9d8; PADDING-TOP: 0cm; BORDER-BOTTOM: black 1pt solid; HEIGHT: 52.2pt" valign="top" width="20%">
<p><span>Получение новых результатов об основных закономерностях влияния облучения гамма-лучами, электронами и нейтронами на спектрометрические свойства новых сцинтилляционных материалов, а также генерационные характеристики образцов, перспективных для лазеров с диодной накачкой.</span></p></td>
<td style="BORDER-RIGHT: black 1pt solid; PADDING-RIGHT: 5.4pt; BORDER-TOP: #ece9d8; PADDING-LEFT: 5.4pt; PADDING-BOTTOM: 0cm; BORDER-LEFT: #ece9d8; PADDING-TOP: 0cm; BORDER-BOTTOM: black 1pt solid; HEIGHT: 52.2pt" valign="top" width="19%">
<p><span>Полученные результаты могут быть применены для улучшения рабочих характеристик сцинтилляционных и лазерных материалов.</span></p></td></tr>
<tr style="HEIGHT: 97.15pt">
<td style="BORDER-RIGHT: black 1pt solid; PADDING-RIGHT: 5.4pt; BORDER-TOP: #ece9d8; PADDING-LEFT: 5.4pt; PADDING-BOTTOM: 0cm; BORDER-LEFT: #ece9d8; PADDING-TOP: 0cm; BORDER-BOTTOM: black 1pt solid; HEIGHT: 97.15pt" width="19%">
<p style="TEXT-INDENT: 10.45pt"><span>Установление основных закономерностей термического преобразования ростовых, радиационно-наведенных и примесных дефектных центров в исследованных объектах при нагреве и термообработке в окислительных и восстановительных условиях.</span></p></td>
<td style="BORDER-RIGHT: black 1pt solid; PADDING-RIGHT: 5.4pt; BORDER-TOP: #ece9d8; PADDING-LEFT: 5.4pt; PADDING-BOTTOM: 0cm; BORDER-LEFT: #ece9d8; PADDING-TOP: 0cm; BORDER-BOTTOM: black 1pt solid; HEIGHT: 97.15pt" width="11%">
<p align="center"><span>Статьи, тезисы.</span></p>
<p align="center"><span>Участие в конференциях, научные отчеты. Оформление заявок на изобретения.</span></p></td>
<td style="BORDER-RIGHT: black 1pt solid; PADDING-RIGHT: 5.4pt; BORDER-TOP: #ece9d8; PADDING-LEFT: 5.4pt; PADDING-BOTTOM: 0cm; BORDER-LEFT: #ece9d8; PADDING-TOP: 0cm; BORDER-BOTTOM: black 1pt solid; HEIGHT: 97.15pt" width="8%">
<p align="center"><span>2024 г.</span></p></td>
<td style="BORDER-RIGHT: black 1pt solid; PADDING-RIGHT: 5.4pt; BORDER-TOP: #ece9d8; PADDING-LEFT: 5.4pt; PADDING-BOTTOM: 0cm; BORDER-LEFT: #ece9d8; PADDING-TOP: 0cm; BORDER-BOTTOM: black 1pt solid; HEIGHT: 97.15pt" valign="top" width="20%">
<p><span>Установление закономерностей термического преобразования биографических, радиационных и примесных дефектных центров в широкозонных оксидных и фторидных твердотельных материалах, перспективных для лазеров с диодной накачкой и сцинтилляторов. </span></p></td>
<td style="BORDER-RIGHT: black 1pt solid; PADDING-RIGHT: 5.4pt; BORDER-TOP: #ece9d8; PADDING-LEFT: 5.4pt; PADDING-BOTTOM: 0cm; BORDER-LEFT: #ece9d8; PADDING-TOP: 0cm; BORDER-BOTTOM: black 1pt solid; HEIGHT: 97.15pt" valign="top" width="19%">
<p><span>Полученные результаты могут быть использованы для разработки лазерной и сцинтилляционной техники, для подготовки учебно-методических пособий для магистрантов, стажеров-исследователей и научных работников. </span></p></td></tr>
<tr>
<td style="BORDER-RIGHT: black 1pt solid; PADDING-RIGHT: 5.4pt; BORDER-TOP: #ece9d8; PADDING-LEFT: 5.4pt; PADDING-BOTTOM: 0cm; BORDER-LEFT: black 1pt solid; PADDING-TOP: 0cm; BORDER-BOTTOM: black 1pt solid" valign="top" width="100%" colspan="6">
<p align="center"><span><b>Лаборатория радиационной физики и техники твердотельной электроники</b></span></p></td></tr>
<tr>
<td style="BORDER-RIGHT: black 1pt solid; PADDING-RIGHT: 5.4pt; BORDER-TOP: #ece9d8; PADDING-LEFT: 5.4pt; PADDING-BOTTOM: 0cm; BORDER-LEFT: black 1pt solid; PADDING-TOP: 0cm; BORDER-BOTTOM: black 1pt solid" width="21%" rowspan="5">
<p align="center"><span><b>Радиационно- стимулированные процессы при ядерной трансмутации легированного монокристаллического кремния.</b></span></p></td>
<td style="BORDER-RIGHT: black 1pt solid; PADDING-RIGHT: 5.4pt; BORDER-TOP: #ece9d8; PADDING-LEFT: 5.4pt; PADDING-BOTTOM: 0cm; BORDER-LEFT: #ece9d8; PADDING-TOP: 0cm; BORDER-BOTTOM: black 1pt solid" width="19%">
<p style="TEXT-INDENT: 10.45pt"><span>Исследование структурных превращений примесных дефектных комплексов, низкоразмерных состояний и кластеров в легированном кремнии, при воздействии различными видами радиационного излучения.</span></p></td>
<td style="BORDER-RIGHT: black 1pt solid; PADDING-RIGHT: 5.4pt; BORDER-TOP: #ece9d8; PADDING-LEFT: 5.4pt; PADDING-BOTTOM: 0cm; BORDER-LEFT: #ece9d8; PADDING-TOP: 0cm; BORDER-BOTTOM: black 1pt solid" width="11%">
<p align="center"><span>Статьи, тезисы, участие в конференциях, научный отчет.</span></p></td>
<td style="BORDER-RIGHT: black 1pt solid; PADDING-RIGHT: 5.4pt; BORDER-TOP: #ece9d8; PADDING-LEFT: 5.4pt; PADDING-BOTTOM: 0cm; BORDER-LEFT: #ece9d8; PADDING-TOP: 0cm; BORDER-BOTTOM: black 1pt solid" width="8%">
<p align="center"><span>2020 г.</span></p></td>
<td style="BORDER-RIGHT: black 1pt solid; PADDING-RIGHT: 5.4pt; BORDER-TOP: #ece9d8; PADDING-LEFT: 5.4pt; PADDING-BOTTOM: 0cm; BORDER-LEFT: #ece9d8; PADDING-TOP: 0cm; BORDER-BOTTOM: black 1pt solid" valign="top" width="20%">
<p><span>Установление механизмов структурных превращений в легированном кремнии, протекающих при радиационно-индуцированном процессе.</span></p>
<p><span>Получение кинетических уравнений, описывающих протекание квазихимических реакций. Предложение моделей метастабильных кластерных состояний в кремнии, с учетом примесей в матрице решетки.</span></p></td>
<td style="BORDER-RIGHT: black 1pt solid; PADDING-RIGHT: 5.4pt; BORDER-TOP: #ece9d8; PADDING-LEFT: 5.4pt; PADDING-BOTTOM: 0cm; BORDER-LEFT: #ece9d8; PADDING-TOP: 0cm; BORDER-BOTTOM: black 1pt solid" valign="top" width="19%">
<p><span>Результаты исследований позволяют выявить радиационные способы управления дефектными состояниями, низкоразмерными образованиями и кластерными структурами с участием примесей при воздействии проникающей радиации в монокристаллическом кремнии.</span></p></td></tr>
<tr>
<td style="BORDER-RIGHT: black 1pt solid; PADDING-RIGHT: 5.4pt; BORDER-TOP: #ece9d8; PADDING-LEFT: 5.4pt; PADDING-BOTTOM: 0cm; BORDER-LEFT: #ece9d8; PADDING-TOP: 0cm; BORDER-BOTTOM: black 1pt solid" width="19%">
<p style="TEXT-INDENT: 17.6pt"><span>Исследование влияния степени компенсации исходного кристалла на протекание радиационно-стимулированных процессов при облучении различными флюенсами нейтронов.</span></p>
<p style="TEXT-INDENT: 10.45pt"><span>Изучение возможности получения однородно- легированного кремния быстродиффундирующими компенсирующими примесями в зависимости от содержания исходной технологической примеси в монокристаллах. </span></p></td>
<td style="BORDER-RIGHT: black 1pt solid; PADDING-RIGHT: 5.4pt; BORDER-TOP: #ece9d8; PADDING-LEFT: 5.4pt; PADDING-BOTTOM: 0cm; BORDER-LEFT: #ece9d8; PADDING-TOP: 0cm; BORDER-BOTTOM: black 1pt solid" width="11%">
<p align="center"><span>Статьи, тезисы, участие в конференциях, научный отчет.</span></p></td>
<td style="BORDER-RIGHT: black 1pt solid; PADDING-RIGHT: 5.4pt; BORDER-TOP: #ece9d8; PADDING-LEFT: 5.4pt; PADDING-BOTTOM: 0cm; BORDER-LEFT: #ece9d8; PADDING-TOP: 0cm; BORDER-BOTTOM: black 1pt solid" width="8%">
<p align="center"><span>2021 г.</span></p></td>
<td style="BORDER-RIGHT: black 1pt solid; PADDING-RIGHT: 5.4pt; BORDER-TOP: #ece9d8; PADDING-LEFT: 5.4pt; PADDING-BOTTOM: 0cm; BORDER-LEFT: #ece9d8; PADDING-TOP: 0cm; BORDER-BOTTOM: black 1pt solid" valign="top" width="20%">
<p style="TEXT-INDENT: 19.65pt"><span>Установление влияния степени компенсации исходного кристалла на протекание радиационно-стимулированных процессов при облучении различными флюенсами нейтронов.</span></p>
<p><span>Определение условий получения однородно- легированного кремния быстродиффундирующими компенсирующими примесями в зависимости от содержания исходной технологической примеси.</span></p></td>
<td style="BORDER-RIGHT: black 1pt solid; PADDING-RIGHT: 5.4pt; BORDER-TOP: #ece9d8; PADDING-LEFT: 5.4pt; PADDING-BOTTOM: 0cm; BORDER-LEFT: #ece9d8; PADDING-TOP: 0cm; BORDER-BOTTOM: black 1pt solid" valign="top" width="19%">
<p><span>Полученные результаты будут использованы при разработке способа получения ядерно-трансмутационного материала. </span></p></td></tr>
<tr>
<td style="BORDER-RIGHT: black 1pt solid; PADDING-RIGHT: 5.4pt; BORDER-TOP: #ece9d8; PADDING-LEFT: 5.4pt; PADDING-BOTTOM: 0cm; BORDER-LEFT: #ece9d8; PADDING-TOP: 0cm; BORDER-BOTTOM: black 1pt solid" width="19%">
<p style="TEXT-INDENT: 17.6pt"><span>Исследование и выявление закономерностей протекания радиационно-стимулированных процессов в зависимости от типа легированной примеси и влияния их на электрофизические свойства кристалла.</span></p>
<p style="TEXT-INDENT: 17.6pt"><span>Изучение режимов радиационной обработки в потоке нейтронов легированных кристаллов и определение структурных дефектных состояний. </span></p>
<p style="TEXT-INDENT: 10.45pt"><span>Создание компьютерных моделей низкоразмерных образований, обусловленных ядерной трансмутацией в матрице кремния.</span></p></td>
<td style="BORDER-RIGHT: black 1pt solid; PADDING-RIGHT: 5.4pt; BORDER-TOP: #ece9d8; PADDING-LEFT: 5.4pt; PADDING-BOTTOM: 0cm; BORDER-LEFT: #ece9d8; PADDING-TOP: 0cm; BORDER-BOTTOM: black 1pt solid" width="11%">
<p align="center"><span>Статьи, тезисы, участие в конференциях, научный отчет.</span></p></td>
<td style="BORDER-RIGHT: black 1pt solid; PADDING-RIGHT: 5.4pt; BORDER-TOP: #ece9d8; PADDING-LEFT: 5.4pt; PADDING-BOTTOM: 0cm; BORDER-LEFT: #ece9d8; PADDING-TOP: 0cm; BORDER-BOTTOM: black 1pt solid" width="8%">
<p align="center"><span>2022 г.</span></p></td>
<td style="BORDER-RIGHT: black 1pt solid; PADDING-RIGHT: 5.4pt; BORDER-TOP: #ece9d8; PADDING-LEFT: 5.4pt; PADDING-BOTTOM: 0cm; BORDER-LEFT: #ece9d8; PADDING-TOP: 0cm; BORDER-BOTTOM: black 1pt solid" valign="top" width="20%">
<p style="TEXT-INDENT: 17.6pt"><span>Выявление закономерности протекания радиационно-стимулированных процессов и их влияния их на электрофизические свойства кристалла.</span></p>
<p><span>Установление структурных дефектных состояний и создание модели низкоразмерных образований. </span></p></td>
<td style="BORDER-RIGHT: black 1pt solid; PADDING-RIGHT: 5.4pt; BORDER-TOP: #ece9d8; PADDING-LEFT: 5.4pt; PADDING-BOTTOM: 0cm; BORDER-LEFT: #ece9d8; PADDING-TOP: 0cm; BORDER-BOTTOM: black 1pt solid" valign="top" width="19%">
<p><span>Получение ядерно-трансмутационного кремния выбором примеси и режимов облучения. </span></p></td></tr>
<tr style="HEIGHT: 52.2pt">
<td style="BORDER-RIGHT: black 1pt solid; PADDING-RIGHT: 5.4pt; BORDER-TOP: #ece9d8; PADDING-LEFT: 5.4pt; PADDING-BOTTOM: 0cm; BORDER-LEFT: #ece9d8; PADDING-TOP: 0cm; BORDER-BOTTOM: black 1pt solid; HEIGHT: 52.2pt" width="19%">
<p style="TEXT-INDENT: 17.6pt"><span>Исследование структурных параметров дефектных состояний и их распределения по объему в легированном и нелегированном кремнии при ядерной трансмутации.</span></p>
<p style="TEXT-INDENT: 10.45pt"><span>Изучение влияния терморадиационных процессов на однородность распределения легированных примесей при ядерной трансмутации.</span></p></td>
<td style="BORDER-RIGHT: black 1pt solid; PADDING-RIGHT: 5.4pt; BORDER-TOP: #ece9d8; PADDING-LEFT: 5.4pt; PADDING-BOTTOM: 0cm; BORDER-LEFT: #ece9d8; PADDING-TOP: 0cm; BORDER-BOTTOM: black 1pt solid; HEIGHT: 52.2pt" width="11%">
<p align="center"><span>Статьи, тезисы, участие в конференциях, научный отчет.</span></p></td>
<td style="BORDER-RIGHT: black 1pt solid; PADDING-RIGHT: 5.4pt; BORDER-TOP: #ece9d8; PADDING-LEFT: 5.4pt; PADDING-BOTTOM: 0cm; BORDER-LEFT: #ece9d8; PADDING-TOP: 0cm; BORDER-BOTTOM: black 1pt solid; HEIGHT: 52.2pt" width="8%">
<p align="center"><span>2023 г.</span></p></td>
<td style="BORDER-RIGHT: black 1pt solid; PADDING-RIGHT: 5.4pt; BORDER-TOP: #ece9d8; PADDING-LEFT: 5.4pt; PADDING-BOTTOM: 0cm; BORDER-LEFT: #ece9d8; PADDING-TOP: 0cm; BORDER-BOTTOM: black 1pt solid; HEIGHT: 52.2pt" valign="top" width="20%">
<p style="TEXT-INDENT: 17.6pt"><span>Установление структурных параметров дефектных состояний и их распределение по объему в легированном и нелегированном кремнии при ядерной трансмутации.</span></p>
<p><span>Получение данных о влиянии терморадиационных процессов на однородность распределения легированных примесей.</span></p></td>
<td style="BORDER-RIGHT: black 1pt solid; PADDING-RIGHT: 5.4pt; BORDER-TOP: #ece9d8; PADDING-LEFT: 5.4pt; PADDING-BOTTOM: 0cm; BORDER-LEFT: #ece9d8; PADDING-TOP: 0cm; BORDER-BOTTOM: black 1pt solid; HEIGHT: 52.2pt" valign="top" width="19%">
<p><span>Результаты будут использованы для управления свойствами кремниевых структур. </span></p></td></tr>
<tr style="HEIGHT: 97.15pt">
<td style="BORDER-RIGHT: black 1pt solid; PADDING-RIGHT: 5.4pt; BORDER-TOP: #ece9d8; PADDING-LEFT: 5.4pt; PADDING-BOTTOM: 0cm; BORDER-LEFT: #ece9d8; PADDING-TOP: 0cm; BORDER-BOTTOM: black 1pt solid; HEIGHT: 97.15pt" width="19%">
<p style="TEXT-INDENT: 17.6pt"><span>Выявление способов модификации свойств и параметров ядерно-трансмутационного кремния, предварительно легированного быстродиффундирующими примесями.</span></p>
<p style="TEXT-INDENT: 10.45pt"><span>Оптимизация технологии ядерной трансмутации легированного кристалла с учетом содержания технологических примесей в исходном кристалле.</span></p></td>
<td style="BORDER-RIGHT: black 1pt solid; PADDING-RIGHT: 5.4pt; BORDER-TOP: #ece9d8; PADDING-LEFT: 5.4pt; PADDING-BOTTOM: 0cm; BORDER-LEFT: #ece9d8; PADDING-TOP: 0cm; BORDER-BOTTOM: black 1pt solid; HEIGHT: 97.15pt" width="11%">
<p align="center"><span>Статьи, тезисы, участие в конференциях, научный отчет.</span></p></td>
<td style="BORDER-RIGHT: black 1pt solid; PADDING-RIGHT: 5.4pt; BORDER-TOP: #ece9d8; PADDING-LEFT: 5.4pt; PADDING-BOTTOM: 0cm; BORDER-LEFT: #ece9d8; PADDING-TOP: 0cm; BORDER-BOTTOM: black 1pt solid; HEIGHT: 97.15pt" width="8%">
<p align="center"><span>2024 г.</span></p></td>
<td style="BORDER-RIGHT: black 1pt solid; PADDING-RIGHT: 5.4pt; BORDER-TOP: #ece9d8; PADDING-LEFT: 5.4pt; PADDING-BOTTOM: 0cm; BORDER-LEFT: #ece9d8; PADDING-TOP: 0cm; BORDER-BOTTOM: black 1pt solid; HEIGHT: 97.15pt" valign="top" width="20%">
<p style="TEXT-INDENT: 17.6pt"><span>Установление влияния способа модификации на свойства и параметры ядерно-трансмутационного кремния.</span></p>
<p><span>Разработка оптимизированной технологии ядерной трансмутации легированного кристалла. </span></p></td>
<td style="BORDER-RIGHT: black 1pt solid; PADDING-RIGHT: 5.4pt; BORDER-TOP: #ece9d8; PADDING-LEFT: 5.4pt; PADDING-BOTTOM: 0cm; BORDER-LEFT: #ece9d8; PADDING-TOP: 0cm; BORDER-BOTTOM: black 1pt solid; HEIGHT: 97.15pt" valign="top" width="19%">
<p><span>Получение кремниевых структур с заданными свойствами. </span></p></td></tr>
<tr>
<td style="BORDER-RIGHT: black 1pt solid; PADDING-RIGHT: 5.4pt; BORDER-TOP: #ece9d8; PADDING-LEFT: 5.4pt; PADDING-BOTTOM: 0cm; BORDER-LEFT: black 1pt solid; PADDING-TOP: 0cm; BORDER-BOTTOM: black 1pt solid" valign="top" width="100%" colspan="6">
<p align="center"><span><b>Лаборатория экспериментальной ядерной физики</b></span></p></td></tr>
<tr>
<td style="BORDER-RIGHT: black 1pt solid; PADDING-RIGHT: 5.4pt; BORDER-TOP: #ece9d8; PADDING-LEFT: 5.4pt; PADDING-BOTTOM: 0cm; BORDER-LEFT: black 1pt solid; PADDING-TOP: 0cm; BORDER-BOTTOM: black 1pt solid" width="21%" rowspan="5">
<p style="TEXT-INDENT: 15.2pt" align="center"><span><b>Исследование ядерно-астрофизических реакций, взаимодействия тяжелых ионов с ядрами и деления,</b></span></p>
<p style="TEXT-INDENT: 15.2pt" align="center"><span><b>а также приложение этих исследований в области ядерной энергетики.</b></span></p></td>
<td style="BORDER-RIGHT: black 1pt solid; PADDING-RIGHT: 5.4pt; BORDER-TOP: #ece9d8; PADDING-LEFT: 5.4pt; PADDING-BOTTOM: 0cm; BORDER-LEFT: #ece9d8; PADDING-TOP: 0cm; BORDER-BOTTOM: black 1pt solid" width="19%">
<p style="TEXT-INDENT: 15.2pt"><span>Создание экспериментальной методики на базе детекторов из высокочистого германия для прецизионных измерений очень малых значений сечений и выходов реакций при сверхнизких энергиях. </span></p>
<p style="TEXT-INDENT: 15.2pt"><span>Исследование упругого рассеяния и процессов передачи нуклона при взаимодействии тяжелых ионов азота-15 с ядрами бора-11.</span></p>
<p style="TEXT-INDENT: 10.45pt"><span>Измерения полных нейтронных сечений взаимодействия быстрых нейтронов со средними и тяжелыми ядрами в области ~13.5-14.5 МэВ и анализ полученных данных.</span></p></td>
<td style="BORDER-RIGHT: black 1pt solid; PADDING-RIGHT: 5.4pt; BORDER-TOP: #ece9d8; PADDING-LEFT: 5.4pt; PADDING-BOTTOM: 0cm; BORDER-LEFT: #ece9d8; PADDING-TOP: 0cm; BORDER-BOTTOM: black 1pt solid" width="11%">
<p align="center"><span>Статьи, тезисы.</span></p>
<p align="center"><span>Участие в конференциях, научный отчет.</span></p></td>
<td style="BORDER-RIGHT: black 1pt solid; PADDING-RIGHT: 5.4pt; BORDER-TOP: #ece9d8; PADDING-LEFT: 5.4pt; PADDING-BOTTOM: 0cm; BORDER-LEFT: #ece9d8; PADDING-TOP: 0cm; BORDER-BOTTOM: black 1pt solid" width="8%">
<p align="center"><span>2020 г.</span></p></td>
<td style="BORDER-RIGHT: black 1pt solid; PADDING-RIGHT: 5.4pt; BORDER-TOP: #ece9d8; PADDING-LEFT: 5.4pt; PADDING-BOTTOM: 0cm; BORDER-LEFT: #ece9d8; PADDING-TOP: 0cm; BORDER-BOTTOM: black 1pt solid" valign="top" width="20%">
<p style="TEXT-INDENT: 19.65pt"><span>Улучшение отношения скорости счета полезного сигнала к фону ~ в 7 — 10 раз. </span></p>
<p style="TEXT-INDENT: 19.65pt"><span>Установление дифференциальных сечений упругого рассеяния, а также определение асимптотического нормировочного коэффициент для реакции углерод-12→бор-11 + протон.</span></p>
<p><span>Получение уточненных полных нейтронных сечений на ядрах с порядковым номером больше 40 при энергии ~13.5 — 14.5 МэВ; </span></p></td>
<td style="BORDER-RIGHT: black 1pt solid; PADDING-RIGHT: 5.4pt; BORDER-TOP: #ece9d8; PADDING-LEFT: 5.4pt; PADDING-BOTTOM: 0cm; BORDER-LEFT: #ece9d8; PADDING-TOP: 0cm; BORDER-BOTTOM: black 1pt solid" valign="top" width="19%">
<p style="LAYOUT-GRID-MODE: char; TEXT-INDENT: 19.65pt"><span>Будет использовано для расчета S-факторов и скорости астрофизических ядерных реакций.</span></p>
<p style="LAYOUT-GRID-MODE: char; TEXT-INDENT: 19.65pt"><span>Использование полученных данных при проектировании ADS-систем.</span></p></td></tr>
<tr>
<td style="BORDER-RIGHT: black 1pt solid; PADDING-RIGHT: 5.4pt; BORDER-TOP: #ece9d8; PADDING-LEFT: 5.4pt; PADDING-BOTTOM: 0cm; BORDER-LEFT: #ece9d8; PADDING-TOP: 0cm; BORDER-BOTTOM: black 1pt solid" width="19%">
<p style="TEXT-INDENT: 15.2pt"><span>Измерение выходов реакции радиационного захвата протона, в области энергий выше первого резонанса при энергии больше 650 кэВ. </span></p>
<p style="TEXT-INDENT: 15.2pt"><span>Исследование упругого рассеяния Бор-10, Бор-11 + Бор-10 и процессов передачи нуклона при взаимодействии тяжелых ионов Бор-10 с ядрами Бор-10 и Бор-11.</span></p>
<p style="TEXT-INDENT: 10.45pt"><span>Измерения энергетических и угловых распределений нейтронов при взаимодействии быстрых нейтронов с ядрами, а также неупругого рассеяния нейтронов и (n-γ) — корреляций. </span></p></td>
<td style="BORDER-RIGHT: black 1pt solid; PADDING-RIGHT: 5.4pt; BORDER-TOP: #ece9d8; PADDING-LEFT: 5.4pt; PADDING-BOTTOM: 0cm; BORDER-LEFT: #ece9d8; PADDING-TOP: 0cm; BORDER-BOTTOM: black 1pt solid" width="11%">
<p align="center"><span>Статьи, тезисы.</span></p>
<p align="center"><span>Участие в конференциях, научный отчет.</span></p></td>
<td style="BORDER-RIGHT: black 1pt solid; PADDING-RIGHT: 5.4pt; BORDER-TOP: #ece9d8; PADDING-LEFT: 5.4pt; PADDING-BOTTOM: 0cm; BORDER-LEFT: #ece9d8; PADDING-TOP: 0cm; BORDER-BOTTOM: black 1pt solid" width="8%">
<p align="center"><span>2021 г.</span></p></td>
<td style="BORDER-RIGHT: black 1pt solid; PADDING-RIGHT: 5.4pt; BORDER-TOP: #ece9d8; PADDING-LEFT: 5.4pt; PADDING-BOTTOM: 0cm; BORDER-LEFT: #ece9d8; PADDING-TOP: 0cm; BORDER-BOTTOM: black 1pt solid" valign="top" width="20%">
<p style="TEXT-INDENT: 19.65pt"><span>Установление экспериментальных выходов и значений скоростей реакции <sup>12</sup>C(p,γ)<sup>13</sup>N, рассчитанных через асимптотический нормировочный коэффициент. </span></p>
<p style="TEXT-INDENT: 19.65pt"><span>Расчет дифференциальных сечений упругого рассеяния <sup>10,11</sup>В+<sup>10</sup>В и реакции <sup>11</sup>В(<sup>10</sup>B,<sup>9</sup>Be)<sup>12</sup>C, а также определение асимптотического нормировочного коэффициенты для системы <sup>12</sup>C→<sup>11</sup>B+p </span></p>
<p><span>Установление энергетических зависимостей эффективных выходов нейтронов от образцов из тяжелых ядер, а также значения сечений неупругого рассеяния нейтронов.</span></p></td>
<td style="BORDER-RIGHT: black 1pt solid; PADDING-RIGHT: 5.4pt; BORDER-TOP: #ece9d8; PADDING-LEFT: 5.4pt; PADDING-BOTTOM: 0cm; BORDER-LEFT: #ece9d8; PADDING-TOP: 0cm; BORDER-BOTTOM: black 1pt solid" valign="top" width="19%">
<p style="LAYOUT-GRID-MODE: char; TEXT-INDENT: 19.65pt"><span>Использование асимптотического нормировочного коэффициента <sup>12</sup>C→<sup>11</sup>B+p для расчета S-факторов и скорости астрофизических ядерных реакций.</span></p>
<p style="LAYOUT-GRID-MODE: char; TEXT-INDENT: 19.65pt"><span>Данные необходимы при проектировании и создании ADS — установок.</span></p>
<p><span>Сечения неупругого рассеяния и корреляционные данные будут использованы для развития теории ядра и ядерных реакций.</span></p></td></tr>
<tr>
<td style="BORDER-RIGHT: black 1pt solid; PADDING-RIGHT: 5.4pt; BORDER-TOP: #ece9d8; PADDING-LEFT: 5.4pt; PADDING-BOTTOM: 0cm; BORDER-LEFT: #ece9d8; PADDING-TOP: 0cm; BORDER-BOTTOM: black 1pt solid" width="19%">
<p style="TEXT-INDENT: 15.2pt"><span>Измерение выходов астрофизически важной реакции радиационного захвата протона<sup>16</sup>O(p,γ)<sup>17</sup>F при низких и сверхнизких энергиях. </span></p>
<p style="TEXT-INDENT: 15.2pt"><span>Исследование рассеяния <sup>12</sup>С+<sup>10</sup>В, <sup>16</sup>O+<sup>10</sup>B и передачи нуклонов при взаимодействии тяжелых ионов<sup> 10</sup>В, <sup>13</sup>С с ядрами <sup>10-11</sup>B, <sup>12</sup>С и <sup>16</sup>O в подкулоновской области энергий.</span></p>
<p style="TEXT-INDENT: 10.45pt"><span>Создание экспериментальной методики дистанционного определения содержания легких элементов в различных образцах с использованием техники «меченых» нейтронов.</span></p></td>
<td style="BORDER-RIGHT: black 1pt solid; PADDING-RIGHT: 5.4pt; BORDER-TOP: #ece9d8; PADDING-LEFT: 5.4pt; PADDING-BOTTOM: 0cm; BORDER-LEFT: #ece9d8; PADDING-TOP: 0cm; BORDER-BOTTOM: black 1pt solid" width="11%">
<p align="center"><span>Статьи, тезисы.</span></p>
<p align="center"><span>Участие в конференциях, научные отчеты.</span></p></td>
<td style="BORDER-RIGHT: black 1pt solid; PADDING-RIGHT: 5.4pt; BORDER-TOP: #ece9d8; PADDING-LEFT: 5.4pt; PADDING-BOTTOM: 0cm; BORDER-LEFT: #ece9d8; PADDING-TOP: 0cm; BORDER-BOTTOM: black 1pt solid" width="8%">
<p align="center"><span>2022 г.</span></p></td>
<td style="BORDER-RIGHT: black 1pt solid; PADDING-RIGHT: 5.4pt; BORDER-TOP: #ece9d8; PADDING-LEFT: 5.4pt; PADDING-BOTTOM: 0cm; BORDER-LEFT: #ece9d8; PADDING-TOP: 0cm; BORDER-BOTTOM: black 1pt solid" valign="top" width="20%">
<p style="TEXT-INDENT: 14.15pt"><span>Установление экспериментальных дифференциальных сечений и асимптотических нормировочных коэффициентов для одночастичных ядерных состояний.</span></p>
<p style="TEXT-INDENT: 14.15pt"><span>Расчет значений S- факторов и скоростей астрофизических ядерных реакций, а также радиационного захвата нейтрона.</span></p>
<p><span>Разработка процедур определения состава по легким элементам дистанционно в произвольных образцах.</span></p></td>
<td style="BORDER-RIGHT: black 1pt solid; PADDING-RIGHT: 5.4pt; BORDER-TOP: #ece9d8; PADDING-LEFT: 5.4pt; PADDING-BOTTOM: 0cm; BORDER-LEFT: #ece9d8; PADDING-TOP: 0cm; BORDER-BOTTOM: black 1pt solid" valign="top" width="19%">
<p><span>Результаты могут быть использованы при разработке и эксплуатации лазерных и сцинтилляционных материалов.</span></p></td></tr>
<tr style="HEIGHT: 52.2pt">
<td style="BORDER-RIGHT: black 1pt solid; PADDING-RIGHT: 5.4pt; BORDER-TOP: #ece9d8; PADDING-LEFT: 5.4pt; PADDING-BOTTOM: 0cm; BORDER-LEFT: #ece9d8; PADDING-TOP: 0cm; BORDER-BOTTOM: black 1pt solid; HEIGHT: 52.2pt" width="19%">
<p style="TEXT-INDENT: 17.6pt"><span>Измерение выходов астрофизически важных реакций радиационного захвата протона ядрами <sup>10</sup>B, <sup>14</sup>N, <sup>24-25</sup>Mg в области энергий 200–1 500 кэВ.</span></p>
<p style="TEXT-INDENT: 10.45pt"><span>Усовершенствование методики определения профилей концентрации легчайших элементов методом ядер отдачи (NERD) с использованием техники «меченых» нейтронов.</span></p></td>
<td style="BORDER-RIGHT: black 1pt solid; PADDING-RIGHT: 5.4pt; BORDER-TOP: #ece9d8; PADDING-LEFT: 5.4pt; PADDING-BOTTOM: 0cm; BORDER-LEFT: #ece9d8; PADDING-TOP: 0cm; BORDER-BOTTOM: black 1pt solid; HEIGHT: 52.2pt" width="11%">
<p align="center"><span>Статьи, тезисы.</span></p>
<p align="center"><span>Участие в конференциях, научные отчеты.</span></p></td>
<td style="BORDER-RIGHT: black 1pt solid; PADDING-RIGHT: 5.4pt; BORDER-TOP: #ece9d8; PADDING-LEFT: 5.4pt; PADDING-BOTTOM: 0cm; BORDER-LEFT: #ece9d8; PADDING-TOP: 0cm; BORDER-BOTTOM: black 1pt solid; HEIGHT: 52.2pt" width="8%">
<p align="center"><span>2023 г.</span></p></td>
<td style="BORDER-RIGHT: black 1pt solid; PADDING-RIGHT: 5.4pt; BORDER-TOP: #ece9d8; PADDING-LEFT: 5.4pt; PADDING-BOTTOM: 0cm; BORDER-LEFT: #ece9d8; PADDING-TOP: 0cm; BORDER-BOTTOM: black 1pt solid; HEIGHT: 52.2pt" valign="top" width="20%">
<p style="TEXT-INDENT: 19.65pt"><span>Установление экспериментальных выходов и расчет скоростей радиационного захвата протона ядрами <sup>10</sup>B, <sup>14</sup>N, <sup>24-25</sup>Mg в области сверхнизких энергий в сопоставлении со скоростями, рассчитанными через асимптотический нормировочный коэффициент.</span></p>
<p><span>Создание системы измерений содержания и профиля концентрации всех изотопов водорода и гелия с улучшенной на порядок чувствительностью в методе NERD.</span></p></td>
<td style="BORDER-RIGHT: black 1pt solid; PADDING-RIGHT: 5.4pt; BORDER-TOP: #ece9d8; PADDING-LEFT: 5.4pt; PADDING-BOTTOM: 0cm; BORDER-LEFT: #ece9d8; PADDING-TOP: 0cm; BORDER-BOTTOM: black 1pt solid; HEIGHT: 52.2pt" valign="top" width="19%">
<p style="LAYOUT-GRID-MODE: char; TEXT-INDENT: 14.15pt"><span>Данные необходимы для оценки надежности экстраполяции S-факторов астрофизических ядерных реакций в области лабораторно-недостижимых сверхнизких энергий.</span></p>
<p><span>Результаты используются для определения концентрации легких элементов в приповерхностных слоях различного технологического оборудования и материалов. </span></p></td></tr>
<tr style="HEIGHT: 97.15pt">
<td style="BORDER-RIGHT: black 1pt solid; PADDING-RIGHT: 5.4pt; BORDER-TOP: #ece9d8; PADDING-LEFT: 5.4pt; PADDING-BOTTOM: 0cm; BORDER-LEFT: #ece9d8; PADDING-TOP: 0cm; BORDER-BOTTOM: black 1pt solid; HEIGHT: 97.15pt" width="19%">
<p style="TEXT-INDENT: 10.45pt"><span>Измерения дифференциального сечения рассеяния протонов и реакции (d,n) в обратной геометрии на радиоактивных пучках углерода-11, азота-13, фтора-18 при энергиях вблизи Кулоновского барьера.</span></p></td>
<td style="BORDER-RIGHT: black 1pt solid; PADDING-RIGHT: 5.4pt; BORDER-TOP: #ece9d8; PADDING-LEFT: 5.4pt; PADDING-BOTTOM: 0cm; BORDER-LEFT: #ece9d8; PADDING-TOP: 0cm; BORDER-BOTTOM: black 1pt solid; HEIGHT: 97.15pt" width="11%">
<p align="center"><span>Статьи, тезисы.</span></p>
<p align="center"><span>Участие в конференциях, научные отчеты. Оформление заявок на изобретения.</span></p></td>
<td style="BORDER-RIGHT: black 1pt solid; PADDING-RIGHT: 5.4pt; BORDER-TOP: #ece9d8; PADDING-LEFT: 5.4pt; PADDING-BOTTOM: 0cm; BORDER-LEFT: #ece9d8; PADDING-TOP: 0cm; BORDER-BOTTOM: black 1pt solid; HEIGHT: 97.15pt" width="8%">
<p align="center"><span>2024 г.</span></p></td>
<td style="BORDER-RIGHT: black 1pt solid; PADDING-RIGHT: 5.4pt; BORDER-TOP: #ece9d8; PADDING-LEFT: 5.4pt; PADDING-BOTTOM: 0cm; BORDER-LEFT: #ece9d8; PADDING-TOP: 0cm; BORDER-BOTTOM: black 1pt solid; HEIGHT: 97.15pt" valign="top" width="20%">
<p><span>Установление сечения, асимптотического нормировочного коэффициента одночастичных ядерных конфигураций и расчет астрофизических факторов и скорости радиационного захвата протона радиоактивными ядрами углерода-11, азота-13, фтора-18 в области сверхнизких энергий. </span></p></td>
<td style="BORDER-RIGHT: black 1pt solid; PADDING-RIGHT: 5.4pt; BORDER-TOP: #ece9d8; PADDING-LEFT: 5.4pt; PADDING-BOTTOM: 0cm; BORDER-LEFT: #ece9d8; PADDING-TOP: 0cm; BORDER-BOTTOM: black 1pt solid; HEIGHT: 97.15pt" valign="top" width="19%">
<p><span>Данные необходимы для проверки современных сценариев нуклеосинтеза в циклах звездного горения водорода и взрывных процессах.</span></p></td></tr>
<tr>
<td style="BORDER-RIGHT: black 1pt solid; PADDING-RIGHT: 5.4pt; BORDER-TOP: #ece9d8; PADDING-LEFT: 5.4pt; PADDING-BOTTOM: 0cm; BORDER-LEFT: black 1pt solid; PADDING-TOP: 0cm; BORDER-BOTTOM: black 1pt solid" valign="top" width="100%" colspan="6">
<p align="center"><span><b>Лаборатория структурных превращений в твердых телах</b></span></p></td></tr>
<tr>
<td style="BORDER-RIGHT: black 1pt solid; PADDING-RIGHT: 5.4pt; BORDER-TOP: #ece9d8; PADDING-LEFT: 5.4pt; PADDING-BOTTOM: 0cm; BORDER-LEFT: black 1pt solid; PADDING-TOP: 0cm; BORDER-BOTTOM: black 1pt solid" width="21%" rowspan="5">
<p align="center"><span><b>Нейтронографическое исследование кристаллической структуры и фазовых превращений в многокомпонентных сплавах внедрения с двойными подрешетками металлов и/или неметаллами на основе титана. </b></span></p></td>
<td style="BORDER-RIGHT: black 1pt solid; PADDING-RIGHT: 5.4pt; BORDER-TOP: #ece9d8; PADDING-LEFT: 5.4pt; PADDING-BOTTOM: 0cm; BORDER-LEFT: #ece9d8; PADDING-TOP: 0cm; BORDER-BOTTOM: black 1pt solid" width="19%">
<p style="TEXT-INDENT: 17.6pt"><span>Комплексное изучение свойств тугоплавких сплавов внедрения TixMo1-xC при различных соотношениях концентрации компонентов и различных режимах термообработки. </span></p>
<p style="TEXT-INDENT: 17.6pt"><span>Разработка радиационно-термического способа однородного легирования кремниевых монокристаллических эпитаксиальных пленок изотопом серы.</span></p></td>
<td style="BORDER-RIGHT: black 1pt solid; PADDING-RIGHT: 5.4pt; BORDER-TOP: #ece9d8; PADDING-LEFT: 5.4pt; PADDING-BOTTOM: 0cm; BORDER-LEFT: #ece9d8; PADDING-TOP: 0cm; BORDER-BOTTOM: black 1pt solid" width="11%">
<p align="center"><span>Статьи, тезисы.</span></p>
<p align="center"><span>Участие в конференциях, научные отчеты.</span></p></td>
<td style="BORDER-RIGHT: black 1pt solid; PADDING-RIGHT: 5.4pt; BORDER-TOP: #ece9d8; PADDING-LEFT: 5.4pt; PADDING-BOTTOM: 0cm; BORDER-LEFT: #ece9d8; PADDING-TOP: 0cm; BORDER-BOTTOM: black 1pt solid" width="8%">
<p align="center"><span>2020 г.</span></p></td>
<td style="BORDER-RIGHT: black 1pt solid; PADDING-RIGHT: 5.4pt; BORDER-TOP: #ece9d8; PADDING-LEFT: 5.4pt; PADDING-BOTTOM: 0cm; BORDER-LEFT: #ece9d8; PADDING-TOP: 0cm; BORDER-BOTTOM: black 1pt solid" valign="top" width="20%">
<p style="TEXT-INDENT: 17.6pt"><span>Установление режимов получения однофазных сплавов Ti<sub>x</sub>Mo<sub>1-x</sub>C c максимальным содержанием молибдена и оптимальным значением механических свойств. </span></p>
<p style="TEXT-INDENT: 17.6pt"><span>Установление температурного интервала устойчивости кристаллической структуры сплава Ti<sub>x</sub>Mo<sub>1-x</sub>C и возможных фазовых превращений.</span></p>
<p style="TEXT-INDENT: 17.6pt"><span>Разработка радиационно-термического способа однородного легирования кремниевых монокристаллических эпитаксиальных пленок изотопом серы.</span></p></td>
<td style="BORDER-RIGHT: black 1pt solid; PADDING-RIGHT: 5.4pt; BORDER-TOP: #ece9d8; PADDING-LEFT: 5.4pt; PADDING-BOTTOM: 0cm; BORDER-LEFT: #ece9d8; PADDING-TOP: 0cm; BORDER-BOTTOM: black 1pt solid" valign="top" width="19%">
<p><span>Результаты могут быть применены в инструментальной технике.</span></p></td></tr>
<tr>
<td style="BORDER-RIGHT: black 1pt solid; PADDING-RIGHT: 5.4pt; BORDER-TOP: #ece9d8; PADDING-LEFT: 5.4pt; PADDING-BOTTOM: 0cm; BORDER-LEFT: #ece9d8; PADDING-TOP: 0cm; BORDER-BOTTOM: black 1pt solid" width="19%">
<p style="TEXT-INDENT: 17.6pt"><span>Комплексное изучение свойств тугоплавких сплавов внедрения системы Ti –Mо -N при различных соотношениях концентрации компонентов и различных режимах термообработки. </span></p>
<p style="TEXT-INDENT: 10.45pt"><span>Исследованные структурные особенности и поверхностного состояния легированных кремниевых пленок, компенсированных изотопом серы, а также параметры примесных дефектных центров изотопа серы-32.</span></p></td>
<td style="BORDER-RIGHT: black 1pt solid; PADDING-RIGHT: 5.4pt; BORDER-TOP: #ece9d8; PADDING-LEFT: 5.4pt; PADDING-BOTTOM: 0cm; BORDER-LEFT: #ece9d8; PADDING-TOP: 0cm; BORDER-BOTTOM: black 1pt solid" width="11%">
<p align="center"><span>Статьи, тезисы.</span></p>
<p align="center"><span>Участие в конференциях, научные отчеты.</span></p></td>
<td style="BORDER-RIGHT: black 1pt solid; PADDING-RIGHT: 5.4pt; BORDER-TOP: #ece9d8; PADDING-LEFT: 5.4pt; PADDING-BOTTOM: 0cm; BORDER-LEFT: #ece9d8; PADDING-TOP: 0cm; BORDER-BOTTOM: black 1pt solid" width="8%">
<p align="center"><span>2021 г.</span></p></td>
<td style="BORDER-RIGHT: black 1pt solid; PADDING-RIGHT: 5.4pt; BORDER-TOP: #ece9d8; PADDING-LEFT: 5.4pt; PADDING-BOTTOM: 0cm; BORDER-LEFT: #ece9d8; PADDING-TOP: 0cm; BORDER-BOTTOM: black 1pt solid" valign="top" width="20%">
<p style="TEXT-INDENT: 19.65pt"><span>Установление режима получения однофазных сплавов Ti<sub>x</sub>Mo<sub>1-</sub>xN c максимальным содержанием молибдена и оптимальным значением механических свойств.</span></p>
<p style="TEXT-INDENT: 19.65pt"><span>Определение температурных интервалов устойчивости кристаллической структуры сплава Ti<sub>x</sub>Mo<sub>1-x</sub>N и возможных фазовых превращений. </span></p>
<p><span>Установление структурных особенностей и поверхностного состояния легированных кремниевых пленок, компенсированных изотопом серы, а также параметры примесных дефектных центров изотопа серы-32.</span></p></td>
<td style="BORDER-RIGHT: black 1pt solid; PADDING-RIGHT: 5.4pt; BORDER-TOP: #ece9d8; PADDING-LEFT: 5.4pt; PADDING-BOTTOM: 0cm; BORDER-LEFT: #ece9d8; PADDING-TOP: 0cm; BORDER-BOTTOM: black 1pt solid" valign="top" width="19%">
<p><span>Применение результатов <br />в инструментальной технике. </span></p></td></tr>
<tr>
<td style="BORDER-RIGHT: black 1pt solid; PADDING-RIGHT: 5.4pt; BORDER-TOP: #ece9d8; PADDING-LEFT: 5.4pt; PADDING-BOTTOM: 0cm; BORDER-LEFT: #ece9d8; PADDING-TOP: 0cm; BORDER-BOTTOM: black 1pt solid" width="19%">
<p style="TEXT-INDENT: 17.6pt"><span>Комплексное изучение свойств тугоплавких сплавов внедрения системы Ti –Mо –С-N при различных соотношениях концентрации компонентов и при различных режимах термообработки. </span></p>
<p style="TEXT-INDENT: 10.45pt"><span>Применение нового подхода радиационно-термического легирования введением в объем материала примесей, влияющих на свойства монокристаллов.</span></p></td>
<td style="BORDER-RIGHT: black 1pt solid; PADDING-RIGHT: 5.4pt; BORDER-TOP: #ece9d8; PADDING-LEFT: 5.4pt; PADDING-BOTTOM: 0cm; BORDER-LEFT: #ece9d8; PADDING-TOP: 0cm; BORDER-BOTTOM: black 1pt solid" width="11%">
<p align="center"><span>Статьи, тезисы.</span></p>
<p align="center"><span>Участие </span></p>
<p align="center"><span>в научных конференциях, научные отчеты.</span></p></td>
<td style="BORDER-RIGHT: black 1pt solid; PADDING-RIGHT: 5.4pt; BORDER-TOP: #ece9d8; PADDING-LEFT: 5.4pt; PADDING-BOTTOM: 0cm; BORDER-LEFT: #ece9d8; PADDING-TOP: 0cm; BORDER-BOTTOM: black 1pt solid" width="8%">
<p align="center"><span>2022 г.</span></p></td>
<td style="BORDER-RIGHT: black 1pt solid; PADDING-RIGHT: 5.4pt; BORDER-TOP: #ece9d8; PADDING-LEFT: 5.4pt; PADDING-BOTTOM: 0cm; BORDER-LEFT: #ece9d8; PADDING-TOP: 0cm; BORDER-BOTTOM: black 1pt solid" valign="top" width="20%">
<p style="TEXT-INDENT: 17.6pt"><span>Установление режима получения однофазных сплавов c оптимальным значением механических свойств.</span></p>
<p><span>Установление температурного интервала устойчивости кристаллической структуры сплава Ti<sub>x</sub>Mo<sub>1-x</sub>C<sub>y</sub>N<sub>1-x</sub> и возможные фазовые превращения. Получение радиационно-термического легированного полупроводникового кристалла с заданными параметрами и характеристиками. </span></p></td>
<td style="BORDER-RIGHT: black 1pt solid; PADDING-RIGHT: 5.4pt; BORDER-TOP: #ece9d8; PADDING-LEFT: 5.4pt; PADDING-BOTTOM: 0cm; BORDER-LEFT: #ece9d8; PADDING-TOP: 0cm; BORDER-BOTTOM: black 1pt solid" valign="top" width="19%">
<p><span>Выдача рекомендаций для производства твердых и коррозионно-стойких сплавов.</span></p></td></tr>
<tr style="HEIGHT: 52.2pt">
<td style="BORDER-RIGHT: black 1pt solid; PADDING-RIGHT: 5.4pt; BORDER-TOP: #ece9d8; PADDING-LEFT: 5.4pt; PADDING-BOTTOM: 0cm; BORDER-LEFT: #ece9d8; PADDING-TOP: 0cm; BORDER-BOTTOM: black 1pt solid; HEIGHT: 52.2pt" width="19%">
<p style="TEXT-INDENT: 17.6pt"><span>Изучение влияния ионизирующих излучений различных доз на кристаллическую структуру и свойства сплавов систем Ti-Mo–C, Ti-Mo-N и Ti-Mo-C-N. </span></p>
<p style="TEXT-INDENT: 10.45pt"><span>Применение нового подхода радиационно-термического легирования для полупроводниковых кристаллов с целью модификации их параметров и характеристик с введением в объем материала примесей.</span></p></td>
<td style="BORDER-RIGHT: black 1pt solid; PADDING-RIGHT: 5.4pt; BORDER-TOP: #ece9d8; PADDING-LEFT: 5.4pt; PADDING-BOTTOM: 0cm; BORDER-LEFT: #ece9d8; PADDING-TOP: 0cm; BORDER-BOTTOM: black 1pt solid; HEIGHT: 52.2pt" width="11%">
<p align="center"><span>Статьи, тезисы.</span></p>
<p align="center"><span>Участие в научных конференциях, научные отчеты.</span></p></td>
<td style="BORDER-RIGHT: black 1pt solid; PADDING-RIGHT: 5.4pt; BORDER-TOP: #ece9d8; PADDING-LEFT: 5.4pt; PADDING-BOTTOM: 0cm; BORDER-LEFT: #ece9d8; PADDING-TOP: 0cm; BORDER-BOTTOM: black 1pt solid; HEIGHT: 52.2pt" width="8%">
<p align="center"><span>2023 г.</span></p></td>
<td style="BORDER-RIGHT: black 1pt solid; PADDING-RIGHT: 5.4pt; BORDER-TOP: #ece9d8; PADDING-LEFT: 5.4pt; PADDING-BOTTOM: 0cm; BORDER-LEFT: #ece9d8; PADDING-TOP: 0cm; BORDER-BOTTOM: black 1pt solid; HEIGHT: 52.2pt" valign="top" width="20%">
<p style="TEXT-INDENT: 17.6pt"><span>Установление оптимального режима воздействия ионизирующих излучений на устойчивость кристаллической структуры и улучшение механических свойств материалов. </span></p>
<p><span>Создание радиационно-термически легированного полупроводникового кристалла с заданными параметрами и характеристиками.</span></p></td>
<td style="BORDER-RIGHT: black 1pt solid; PADDING-RIGHT: 5.4pt; BORDER-TOP: #ece9d8; PADDING-LEFT: 5.4pt; PADDING-BOTTOM: 0cm; BORDER-LEFT: #ece9d8; PADDING-TOP: 0cm; BORDER-BOTTOM: black 1pt solid; HEIGHT: 52.2pt" valign="top" width="19%">
<p><span>Применение результатов в инструментальной технике.</span></p></td></tr>
<tr style="HEIGHT: 97.15pt">
<td style="BORDER-RIGHT: black 1pt solid; PADDING-RIGHT: 5.4pt; BORDER-TOP: #ece9d8; PADDING-LEFT: 5.4pt; PADDING-BOTTOM: 0cm; BORDER-LEFT: #ece9d8; PADDING-TOP: 0cm; BORDER-BOTTOM: black 1pt solid; HEIGHT: 97.15pt" width="19%">
<p style="TEXT-INDENT: 10.45pt"><span>Изучение структурных фазовых превращений в сплавах внедрения систем с двойными подрешетками неметаллов Ti-C-Н и Ti-C-Н-D при внешних воздействиях (температуры и гамма-излучения).</span></p></td>
<td style="BORDER-RIGHT: black 1pt solid; PADDING-RIGHT: 5.4pt; BORDER-TOP: #ece9d8; PADDING-LEFT: 5.4pt; PADDING-BOTTOM: 0cm; BORDER-LEFT: #ece9d8; PADDING-TOP: 0cm; BORDER-BOTTOM: black 1pt solid; HEIGHT: 97.15pt" width="11%">
<p align="center"><span>Статьи, тезисы.</span></p>
<p align="center"><span>Участие </span></p>
<p align="center"><span>в научных конференциях, научные отчеты.</span></p></td>
<td style="BORDER-RIGHT: black 1pt solid; PADDING-RIGHT: 5.4pt; BORDER-TOP: #ece9d8; PADDING-LEFT: 5.4pt; PADDING-BOTTOM: 0cm; BORDER-LEFT: #ece9d8; PADDING-TOP: 0cm; BORDER-BOTTOM: black 1pt solid; HEIGHT: 97.15pt" width="8%">
<p align="center"><span>2024 г.</span></p></td>
<td style="BORDER-RIGHT: black 1pt solid; PADDING-RIGHT: 5.4pt; BORDER-TOP: #ece9d8; PADDING-LEFT: 5.4pt; PADDING-BOTTOM: 0cm; BORDER-LEFT: #ece9d8; PADDING-TOP: 0cm; BORDER-BOTTOM: black 1pt solid; HEIGHT: 97.15pt" valign="top" width="20%">
<p style="TEXT-INDENT: 17.6pt"><span>Установление фазы с максимальным содержанием водорода в решетке. </span></p>
<p><span>Обнаружение фазового превращения типа «сплав внедрения →химическое соединение». </span></p></td>
<td style="BORDER-RIGHT: black 1pt solid; PADDING-RIGHT: 5.4pt; BORDER-TOP: #ece9d8; PADDING-LEFT: 5.4pt; PADDING-BOTTOM: 0cm; BORDER-LEFT: #ece9d8; PADDING-TOP: 0cm; BORDER-BOTTOM: black 1pt solid; HEIGHT: 97.15pt" valign="top" width="19%">
<p><span>Применение результатов в инструментальной технике.</span></p></td></tr>
<tr>
<td style="BORDER-RIGHT: black 1pt solid; PADDING-RIGHT: 5.4pt; BORDER-TOP: #ece9d8; PADDING-LEFT: 5.4pt; PADDING-BOTTOM: 0cm; BORDER-LEFT: black 1pt solid; PADDING-TOP: 0cm; BORDER-BOTTOM: black 1pt solid" valign="top" width="100%" colspan="6">
<p align="center"><span><b>Научная лаборатория физики наноструктурных и сверхпроводящих материалов</b></span></p></td></tr>
<tr>
<td style="BORDER-RIGHT: black 1pt solid; PADDING-RIGHT: 5.4pt; BORDER-TOP: #ece9d8; PADDING-LEFT: 5.4pt; PADDING-BOTTOM: 0cm; BORDER-LEFT: black 1pt solid; PADDING-TOP: 0cm; BORDER-BOTTOM: black 1pt solid" width="21%" rowspan="5">
<p align="center"><span><b>Электронная теория легированных ВТСП- купратов и ее применение в исследованиях образования и наномасштабного разделения диэлектрических/металлических и сверхпроводящих фаз в этих системах.</b></span></p></td>
<td style="BORDER-RIGHT: black 1pt solid; PADDING-RIGHT: 5.4pt; BORDER-TOP: #ece9d8; PADDING-LEFT: 5.4pt; PADDING-BOTTOM: 0cm; BORDER-LEFT: #ece9d8; PADDING-TOP: 0cm; BORDER-BOTTOM: black 1pt solid" width="19%">
<p style="TEXT-INDENT: 10.45pt"><span>Развитие теории образования локализованных (би)поляронных и примесных внутрищелевых состояний в слабо легированных медно-оксидных (купратных) соединениях.</span></p></td>
<td style="BORDER-RIGHT: black 1pt solid; PADDING-RIGHT: 5.4pt; BORDER-TOP: #ece9d8; PADDING-LEFT: 5.4pt; PADDING-BOTTOM: 0cm; BORDER-LEFT: #ece9d8; PADDING-TOP: 0cm; BORDER-BOTTOM: black 1pt solid" width="11%">
<p align="center"><span>Статьи, тезисы.</span></p>
<p align="center"><span>Участие в научных конференциях, научные отчеты.</span></p></td>
<td style="BORDER-RIGHT: black 1pt solid; PADDING-RIGHT: 5.4pt; BORDER-TOP: #ece9d8; PADDING-LEFT: 5.4pt; PADDING-BOTTOM: 0cm; BORDER-LEFT: #ece9d8; PADDING-TOP: 0cm; BORDER-BOTTOM: black 1pt solid" width="8%">
<p align="center"><span>2020 г.</span></p></td>
<td style="BORDER-RIGHT: black 1pt solid; PADDING-RIGHT: 5.4pt; BORDER-TOP: #ece9d8; PADDING-LEFT: 5.4pt; PADDING-BOTTOM: 0cm; BORDER-LEFT: #ece9d8; PADDING-TOP: 0cm; BORDER-BOTTOM: black 1pt solid" valign="top" width="20%">
<p style="TEXT-INDENT: 17.6pt"><span>Создание адекватной теории низкоэнергетической электронной структуры слабо легированных купратов.</span></p></td>
<td style="BORDER-RIGHT: black 1pt solid; PADDING-RIGHT: 5.4pt; BORDER-TOP: #ece9d8; PADDING-LEFT: 5.4pt; PADDING-BOTTOM: 0cm; BORDER-LEFT: #ece9d8; PADDING-TOP: 0cm; BORDER-BOTTOM: black 1pt solid" valign="top" width="19%">
<p style="TEXT-INDENT: 17.6pt"><span>Применение результатов в описание и объяснение экспериментальных данных.</span></p></td></tr>
<tr>
<td style="BORDER-RIGHT: black 1pt solid; PADDING-RIGHT: 5.4pt; BORDER-TOP: #ece9d8; PADDING-LEFT: 5.4pt; PADDING-BOTTOM: 0cm; BORDER-LEFT: #ece9d8; PADDING-TOP: 0cm; BORDER-BOTTOM: black 1pt solid" width="19%">
<p style="TEXT-INDENT: 10.45pt"><span>Исследование специфических механизмов сверхструктурного упорядочения больших поляронов и примесных центров, приводящих к образованию различных сверхрешеток в легированных ВТСП-купратах. </span></p></td>
<td style="BORDER-RIGHT: black 1pt solid; PADDING-RIGHT: 5.4pt; BORDER-TOP: #ece9d8; PADDING-LEFT: 5.4pt; PADDING-BOTTOM: 0cm; BORDER-LEFT: #ece9d8; PADDING-TOP: 0cm; BORDER-BOTTOM: black 1pt solid" width="11%">
<p align="center"><span>Статьи, тезисы.</span></p>
<p align="center"><span>Участие в научных конференциях, научные отчеты.</span></p></td>
<td style="BORDER-RIGHT: black 1pt solid; PADDING-RIGHT: 5.4pt; BORDER-TOP: #ece9d8; PADDING-LEFT: 5.4pt; PADDING-BOTTOM: 0cm; BORDER-LEFT: #ece9d8; PADDING-TOP: 0cm; BORDER-BOTTOM: black 1pt solid" width="8%">
<p align="center"><span>2021 г.</span></p></td>
<td style="BORDER-RIGHT: black 1pt solid; PADDING-RIGHT: 5.4pt; BORDER-TOP: #ece9d8; PADDING-LEFT: 5.4pt; PADDING-BOTTOM: 0cm; BORDER-LEFT: #ece9d8; PADDING-TOP: 0cm; BORDER-BOTTOM: black 1pt solid" valign="top" width="20%">
<p style="TEXT-INDENT: 17.6pt"><span>Установление возможности образования внутрищелевых энергетических зон поляронов и примесей в дырочно-легированных купратах.</span></p></td>
<td style="BORDER-RIGHT: black 1pt solid; PADDING-RIGHT: 5.4pt; BORDER-TOP: #ece9d8; PADDING-LEFT: 5.4pt; PADDING-BOTTOM: 0cm; BORDER-LEFT: #ece9d8; PADDING-TOP: 0cm; BORDER-BOTTOM: black 1pt solid" valign="top" width="19%">
<p style="TEXT-INDENT: 17.6pt"><span>Применение результатов к описанию образования узких энергетических зон поляронов и примесей внутри энергетической щели недолегированных ВТСП-купратов.</span></p></td></tr>
<tr>
<td style="BORDER-RIGHT: black 1pt solid; PADDING-RIGHT: 5.4pt; BORDER-TOP: #ece9d8; PADDING-LEFT: 5.4pt; PADDING-BOTTOM: 0cm; BORDER-LEFT: #ece9d8; PADDING-TOP: 0cm; BORDER-BOTTOM: black 1pt solid" width="19%">
<p style="TEXT-INDENT: 17.6pt"><span>Построение теории возможных типов металл-диэлектрик-переходов в дырочно-легированных купратах.</span></p></td>
<td style="BORDER-RIGHT: black 1pt solid; PADDING-RIGHT: 5.4pt; BORDER-TOP: #ece9d8; PADDING-LEFT: 5.4pt; PADDING-BOTTOM: 0cm; BORDER-LEFT: #ece9d8; PADDING-TOP: 0cm; BORDER-BOTTOM: black 1pt solid" width="11%">
<p align="center"><span>Статьи, тезисы.</span></p>
<p align="center"><span>Участие </span></p>
<p align="center"><span>в научных конференциях, научные отчеты.</span></p></td>
<td style="BORDER-RIGHT: black 1pt solid; PADDING-RIGHT: 5.4pt; BORDER-TOP: #ece9d8; PADDING-LEFT: 5.4pt; PADDING-BOTTOM: 0cm; BORDER-LEFT: #ece9d8; PADDING-TOP: 0cm; BORDER-BOTTOM: black 1pt solid" width="8%">
<p align="center"><span>2022 г.</span></p></td>
<td style="BORDER-RIGHT: black 1pt solid; PADDING-RIGHT: 5.4pt; BORDER-TOP: #ece9d8; PADDING-LEFT: 5.4pt; PADDING-BOTTOM: 0cm; BORDER-LEFT: #ece9d8; PADDING-TOP: 0cm; BORDER-BOTTOM: black 1pt solid" valign="top" width="20%">
<p style="TEXT-INDENT: 17.6pt"><span>Установление возможности существования моттовских, андерсоновских и новых металл-диэлектрик-переходов при различных уровнях легирования купратных материалов.</span></p></td>
<td style="BORDER-RIGHT: black 1pt solid; PADDING-RIGHT: 5.4pt; BORDER-TOP: #ece9d8; PADDING-LEFT: 5.4pt; PADDING-BOTTOM: 0cm; BORDER-LEFT: #ece9d8; PADDING-TOP: 0cm; BORDER-BOTTOM: black 1pt solid" valign="top" width="19%">
<p style="TEXT-INDENT: 17.6pt"><span>Применение результатов к описанию диэлектрических и металлических свойств дырочно-легированных купратов.</span></p></td></tr>
<tr style="HEIGHT: 52.2pt">
<td style="BORDER-RIGHT: black 1pt solid; PADDING-RIGHT: 5.4pt; BORDER-TOP: #ece9d8; PADDING-LEFT: 5.4pt; PADDING-BOTTOM: 0cm; BORDER-LEFT: #ece9d8; PADDING-TOP: 0cm; BORDER-BOTTOM: black 1pt solid; HEIGHT: 52.2pt" width="19%">
<p style="TEXT-INDENT: 10.45pt"><span>Исследование механизмов образования и наномасштабного разделения сосуществующих диэлектрических/металлических и сверхпроводящих фаз в слабо легированных купратах и недолегированных ВТСП-купратах.</span></p></td>
<td style="BORDER-RIGHT: black 1pt solid; PADDING-RIGHT: 5.4pt; BORDER-TOP: #ece9d8; PADDING-LEFT: 5.4pt; PADDING-BOTTOM: 0cm; BORDER-LEFT: #ece9d8; PADDING-TOP: 0cm; BORDER-BOTTOM: black 1pt solid; HEIGHT: 52.2pt" width="11%">
<p align="center"><span>Статьи, тезисы.</span></p>
<p align="center"><span>Участие </span></p>
<p align="center"><span>в научных конференциях, научные отчеты.</span></p></td>
<td style="BORDER-RIGHT: black 1pt solid; PADDING-RIGHT: 5.4pt; BORDER-TOP: #ece9d8; PADDING-LEFT: 5.4pt; PADDING-BOTTOM: 0cm; BORDER-LEFT: #ece9d8; PADDING-TOP: 0cm; BORDER-BOTTOM: black 1pt solid; HEIGHT: 52.2pt" width="8%">
<p align="center"><span>2023 г.</span></p></td>
<td style="BORDER-RIGHT: black 1pt solid; PADDING-RIGHT: 5.4pt; BORDER-TOP: #ece9d8; PADDING-LEFT: 5.4pt; PADDING-BOTTOM: 0cm; BORDER-LEFT: #ece9d8; PADDING-TOP: 0cm; BORDER-BOTTOM: black 1pt solid; HEIGHT: 52.2pt" valign="top" width="20%">
<p style="TEXT-INDENT: 17.6pt"><span>Доказательство сосуществования и наномасштабного разделения диэлектрических/металлических и сверхпроводящих фаз в слабо легированных купратах и недолегированных ВТСП-купратах.</span></p></td>
<td style="BORDER-RIGHT: black 1pt solid; PADDING-RIGHT: 5.4pt; BORDER-TOP: #ece9d8; PADDING-LEFT: 5.4pt; PADDING-BOTTOM: 0cm; BORDER-LEFT: #ece9d8; PADDING-TOP: 0cm; BORDER-BOTTOM: black 1pt solid; HEIGHT: 52.2pt" valign="top" width="19%">
<p style="TEXT-INDENT: 17.6pt"><span>Применение результатов к выявлению механизмов образования наномасштабного разделения сосуществующих диэлектрических/металлических и сверхпроводящих фаз в слабо легированных купратах и недолегированных ВТСП-купратах.</span></p></td></tr>
<tr style="HEIGHT: 97.15pt">
<td style="BORDER-RIGHT: black 1pt solid; PADDING-RIGHT: 5.4pt; BORDER-TOP: #ece9d8; PADDING-LEFT: 5.4pt; PADDING-BOTTOM: 0cm; BORDER-LEFT: #ece9d8; PADDING-TOP: 0cm; BORDER-BOTTOM: black 1pt solid; HEIGHT: 97.15pt" width="19%">
<p style="TEXT-INDENT: 10.45pt"><span>Развитие теории образования псевдощелевых и сверхпроводящих фаз в недолегированных, оптимально легированных и умеренно свехрлегированных ВТСП-купратах. </span></p></td>
<td style="BORDER-RIGHT: black 1pt solid; PADDING-RIGHT: 5.4pt; BORDER-TOP: #ece9d8; PADDING-LEFT: 5.4pt; PADDING-BOTTOM: 0cm; BORDER-LEFT: #ece9d8; PADDING-TOP: 0cm; BORDER-BOTTOM: black 1pt solid; HEIGHT: 97.15pt" width="11%">
<p align="center"><span>Статьи, тезисы.</span></p>
<p align="center"><span>Участие в научных конференциях, научные отчеты. </span></p></td>
<td style="BORDER-RIGHT: black 1pt solid; PADDING-RIGHT: 5.4pt; BORDER-TOP: #ece9d8; PADDING-LEFT: 5.4pt; PADDING-BOTTOM: 0cm; BORDER-LEFT: #ece9d8; PADDING-TOP: 0cm; BORDER-BOTTOM: black 1pt solid; HEIGHT: 97.15pt" width="8%">
<p align="center"><span>2024 г.</span></p></td>
<td style="BORDER-RIGHT: black 1pt solid; PADDING-RIGHT: 5.4pt; BORDER-TOP: #ece9d8; PADDING-LEFT: 5.4pt; PADDING-BOTTOM: 0cm; BORDER-LEFT: #ece9d8; PADDING-TOP: 0cm; BORDER-BOTTOM: black 1pt solid; HEIGHT: 97.15pt" valign="top" width="20%">
<p style="TEXT-INDENT: 17.6pt"><span>Доказательство существования псевдощелевых фаз выше температуры сверхпроводящего перехода Тс и существования новых сверхпроводящих фаз ниже Тс в недолегированных, оптимально легированных и умеренно сверхлегированных ВТСП-купратах. </span></p></td>
<td style="BORDER-RIGHT: black 1pt solid; PADDING-RIGHT: 5.4pt; BORDER-TOP: #ece9d8; PADDING-LEFT: 5.4pt; PADDING-BOTTOM: 0cm; BORDER-LEFT: #ece9d8; PADDING-TOP: 0cm; BORDER-BOTTOM: black 1pt solid; HEIGHT: 97.15pt" valign="top" width="19%">
<p style="TEXT-INDENT: 17.6pt"><span>Использование результатов к описанию новых псевдощелевых и сверхпроводящих явлений наблюдаемых в недолегированных, оптимально легированных и умеренно сверхлегированных ВТСП-купратах.</span></p></td></tr>
<tr>
<td style="BORDER-RIGHT: black 1pt solid; PADDING-RIGHT: 5.4pt; BORDER-TOP: #ece9d8; PADDING-LEFT: 5.4pt; PADDING-BOTTOM: 0cm; BORDER-LEFT: black 1pt solid; PADDING-TOP: 0cm; BORDER-BOTTOM: black 1pt solid" width="21%" rowspan="5">
<p style="TEXT-INDENT: 15.3pt" align="center"><span><b>Радиационно-индуцированный синтез и модификация наноразмерных включений в стеклянных и кристаллических матрицах.</b></span></p></td>
<td style="BORDER-RIGHT: black 1pt solid; PADDING-RIGHT: 5.4pt; BORDER-TOP: #ece9d8; PADDING-LEFT: 5.4pt; PADDING-BOTTOM: 0cm; BORDER-LEFT: #ece9d8; PADDING-TOP: 0cm; BORDER-BOTTOM: black 1pt solid" width="19%">
<p style="TEXT-INDENT: 10.45pt"><span>Исследования кристаллической и электронной структуры (структурные, оптические) характеристик наночастиц и наноструктур, образующихся в диэлектрических кристаллах, стеклах, керамиках в неравновесном состоянии в процессе облучений потоками нейтронов и гамма-квантов.</span></p></td>
<td style="BORDER-RIGHT: black 1pt solid; PADDING-RIGHT: 5.4pt; BORDER-TOP: #ece9d8; PADDING-LEFT: 5.4pt; PADDING-BOTTOM: 0cm; BORDER-LEFT: #ece9d8; PADDING-TOP: 0cm; BORDER-BOTTOM: black 1pt solid" width="11%">
<p align="center"><span>Статьи, тезисы.</span></p>
<p align="center"><span>Участие в научных конференциях, научные отчеты.</span></p></td>
<td style="BORDER-RIGHT: black 1pt solid; PADDING-RIGHT: 5.4pt; BORDER-TOP: #ece9d8; PADDING-LEFT: 5.4pt; PADDING-BOTTOM: 0cm; BORDER-LEFT: #ece9d8; PADDING-TOP: 0cm; BORDER-BOTTOM: black 1pt solid" width="8%">
<p align="center"><span>2020 г.</span></p></td>
<td style="BORDER-RIGHT: black 1pt solid; PADDING-RIGHT: 5.4pt; BORDER-TOP: #ece9d8; PADDING-LEFT: 5.4pt; PADDING-BOTTOM: 0cm; BORDER-LEFT: #ece9d8; PADDING-TOP: 0cm; BORDER-BOTTOM: black 1pt solid" valign="top" width="20%">
<p style="TEXT-INDENT: 17.6pt"><span>Установление структуры, элементного и фазового состава кристаллов фторидов и кварцевых стекол.</span></p>
<p style="TEXT-INDENT: 17.6pt"><span>Определение условий (энергии, мощности, дозы, температуры) образования наночастиц и наноструктур в диэлектрических кристаллах, стеклах, керамиках в неравновесном состоянии.</span></p></td>
<td style="BORDER-RIGHT: black 1pt solid; PADDING-RIGHT: 5.4pt; BORDER-TOP: #ece9d8; PADDING-LEFT: 5.4pt; PADDING-BOTTOM: 0cm; BORDER-LEFT: #ece9d8; PADDING-TOP: 0cm; BORDER-BOTTOM: black 1pt solid" valign="top" width="19%">
<p style="TEXT-INDENT: 17.6pt"><span>Для разработки способа получения наноструктурных сцинтилляторов в рамках прикладного проекта.</span></p></td></tr>
<tr>
<td style="BORDER-RIGHT: black 1pt solid; PADDING-RIGHT: 5.4pt; BORDER-TOP: #ece9d8; PADDING-LEFT: 5.4pt; PADDING-BOTTOM: 0cm; BORDER-LEFT: #ece9d8; PADDING-TOP: 0cm; BORDER-BOTTOM: black 1pt solid" width="19%">
<p style="TEXT-INDENT: 21.7pt"><span>Исследования кристаллической и электронной структуры (структурные, электрические, оптические характеристики) наночастиц и наноструктур в широкозонных полупроводниковых кристаллах и сверхпроводящих керамиках в неравновесном состоянии в процессе облучений потоками гамма-квантов, а также пучками электронов.</span></p></td>
<td style="BORDER-RIGHT: black 1pt solid; PADDING-RIGHT: 5.4pt; BORDER-TOP: #ece9d8; PADDING-LEFT: 5.4pt; PADDING-BOTTOM: 0cm; BORDER-LEFT: #ece9d8; PADDING-TOP: 0cm; BORDER-BOTTOM: black 1pt solid" width="11%">
<p align="center"><span>Статьи, тезисы.</span></p>
<p align="center"><span>Участие в научных конференциях, научные отчеты.</span></p></td>
<td style="BORDER-RIGHT: black 1pt solid; PADDING-RIGHT: 5.4pt; BORDER-TOP: #ece9d8; PADDING-LEFT: 5.4pt; PADDING-BOTTOM: 0cm; BORDER-LEFT: #ece9d8; PADDING-TOP: 0cm; BORDER-BOTTOM: black 1pt solid" width="8%">
<p align="center"><span>2021 г.</span></p></td>
<td style="BORDER-RIGHT: black 1pt solid; PADDING-RIGHT: 5.4pt; BORDER-TOP: #ece9d8; PADDING-LEFT: 5.4pt; PADDING-BOTTOM: 0cm; BORDER-LEFT: #ece9d8; PADDING-TOP: 0cm; BORDER-BOTTOM: black 1pt solid" valign="top" width="20%">
<p style="TEXT-INDENT: 17.6pt"><span>Установление структуры, элементного и фазового состава кристаллов ZnSe-ZnO и сверхпроводников YBaCuO, оптического отклика и электропроводности. Будут установлены условия (энергии, мощности, дозы, температуры) образования наночастиц и наноструктур, разделение фаз разной проводимости в полупроводниковых кристаллах и сверхпроводящих керамиках в неравновесном состоянии.</span></p></td>
<td style="BORDER-RIGHT: black 1pt solid; PADDING-RIGHT: 5.4pt; BORDER-TOP: #ece9d8; PADDING-LEFT: 5.4pt; PADDING-BOTTOM: 0cm; BORDER-LEFT: #ece9d8; PADDING-TOP: 0cm; BORDER-BOTTOM: black 1pt solid" valign="top" width="19%">
<p style="TEXT-INDENT: 17.6pt"><span>Возможно получение сверхпроводящих проводов в диэлектрической изоляции для применения в атомной энергетике. </span></p></td></tr>
<tr>
<td style="BORDER-RIGHT: black 1pt solid; PADDING-RIGHT: 5.4pt; BORDER-TOP: #ece9d8; PADDING-LEFT: 5.4pt; PADDING-BOTTOM: 0cm; BORDER-LEFT: #ece9d8; PADDING-TOP: 0cm; BORDER-BOTTOM: black 1pt solid" width="19%">
<p style="TEXT-INDENT: 10.45pt"><span>Исследования кристаллической и электронной структуры (структурные и оптические характеристики) наночастиц и наноструктур в диэлектрических кристаллах, стеклах, керамиках в неравновесном состоянии в процессе облучений пучками протонов в вакууме и электронов на воздухе.</span></p></td>
<td style="BORDER-RIGHT: black 1pt solid; PADDING-RIGHT: 5.4pt; BORDER-TOP: #ece9d8; PADDING-LEFT: 5.4pt; PADDING-BOTTOM: 0cm; BORDER-LEFT: #ece9d8; PADDING-TOP: 0cm; BORDER-BOTTOM: black 1pt solid" width="11%">
<p align="center"><span>Статьи, тезисы.</span></p>
<p align="center"><span>Участие в научных конференциях, научные отчеты.</span></p></td>
<td style="BORDER-RIGHT: black 1pt solid; PADDING-RIGHT: 5.4pt; BORDER-TOP: #ece9d8; PADDING-LEFT: 5.4pt; PADDING-BOTTOM: 0cm; BORDER-LEFT: #ece9d8; PADDING-TOP: 0cm; BORDER-BOTTOM: black 1pt solid" width="8%">
<p align="center"><span>2022 г.</span></p></td>
<td style="BORDER-RIGHT: black 1pt solid; PADDING-RIGHT: 5.4pt; BORDER-TOP: #ece9d8; PADDING-LEFT: 5.4pt; PADDING-BOTTOM: 0cm; BORDER-LEFT: #ece9d8; PADDING-TOP: 0cm; BORDER-BOTTOM: black 1pt solid" valign="top" width="20%">
<p style="TEXT-INDENT: 17.6pt"><span>Установление механизма радиолиза фторидов и оксидов металлов.</span></p></td>
<td style="BORDER-RIGHT: black 1pt solid; PADDING-RIGHT: 5.4pt; BORDER-TOP: #ece9d8; PADDING-LEFT: 5.4pt; PADDING-BOTTOM: 0cm; BORDER-LEFT: #ece9d8; PADDING-TOP: 0cm; BORDER-BOTTOM: black 1pt solid" valign="top" width="19%">
<p style="TEXT-INDENT: 17.6pt"><span>Возможно получение сверхпроводящих проводов в диэлектрической изоляции для применения в атомной энергетике.</span></p></td></tr>
<tr style="HEIGHT: 52.2pt">
<td style="BORDER-RIGHT: black 1pt solid; PADDING-RIGHT: 5.4pt; BORDER-TOP: #ece9d8; PADDING-LEFT: 5.4pt; PADDING-BOTTOM: 0cm; BORDER-LEFT: #ece9d8; PADDING-TOP: 0cm; BORDER-BOTTOM: black 1pt solid; HEIGHT: 52.2pt" width="19%">
<p style="TEXT-INDENT: 21.7pt"><span>Исследования кристаллической и электронной структуры (механические, электрические, магнитные) характеристик наночастиц и наноструктур в полупроводниковых и сверхпроводящих кристаллах, стеклах, керамиках в неравновесном состоянии в процессе облучений пучками протонов в вакууме и электронов на воздухе.</span></p></td>
<td style="BORDER-RIGHT: black 1pt solid; PADDING-RIGHT: 5.4pt; BORDER-TOP: #ece9d8; PADDING-LEFT: 5.4pt; PADDING-BOTTOM: 0cm; BORDER-LEFT: #ece9d8; PADDING-TOP: 0cm; BORDER-BOTTOM: black 1pt solid; HEIGHT: 52.2pt" width="11%">
<p align="center"><span>Статьи, тезисы.</span></p>
<p align="center"><span>Участие в научных конференциях, научные отчеты.</span></p></td>
<td style="BORDER-RIGHT: black 1pt solid; PADDING-RIGHT: 5.4pt; BORDER-TOP: #ece9d8; PADDING-LEFT: 5.4pt; PADDING-BOTTOM: 0cm; BORDER-LEFT: #ece9d8; PADDING-TOP: 0cm; BORDER-BOTTOM: black 1pt solid; HEIGHT: 52.2pt" width="8%">
<p align="center"><span>2023 г.</span></p></td>
<td style="BORDER-RIGHT: black 1pt solid; PADDING-RIGHT: 5.4pt; BORDER-TOP: #ece9d8; PADDING-LEFT: 5.4pt; PADDING-BOTTOM: 0cm; BORDER-LEFT: #ece9d8; PADDING-TOP: 0cm; BORDER-BOTTOM: black 1pt solid; HEIGHT: 52.2pt" valign="top" width="20%">
<p style="TEXT-INDENT: 17.6pt"><span>Установление механизма изменения зоны неустойчивости радиационного дефекта при переходе от мезоскопической 3-мерной среды к наноразмерной и низкоразмерной среде. Получены экспериментальные данные наномасштабного разделения диэлектрических и металлических/сверхпроводящих фаз в легированных ВТСП-купратах.</span></p></td>
<td style="BORDER-RIGHT: black 1pt solid; PADDING-RIGHT: 5.4pt; BORDER-TOP: #ece9d8; PADDING-LEFT: 5.4pt; PADDING-BOTTOM: 0cm; BORDER-LEFT: #ece9d8; PADDING-TOP: 0cm; BORDER-BOTTOM: black 1pt solid; HEIGHT: 52.2pt" valign="top" width="19%">
<p style="TEXT-INDENT: 19.65pt"><span>Возможно получение сверхпроводящих проводов в диэлектрической изоляции для применения в атомной энергетике.</span></p></td></tr>
<tr style="HEIGHT: 97.15pt">
<td style="BORDER-RIGHT: black 1pt solid; PADDING-RIGHT: 5.4pt; BORDER-TOP: #ece9d8; PADDING-LEFT: 5.4pt; PADDING-BOTTOM: 0cm; BORDER-LEFT: #ece9d8; PADDING-TOP: 0cm; BORDER-BOTTOM: black 1pt solid; HEIGHT: 97.15pt" width="19%">
<p style="TEXT-INDENT: 10.45pt"><span>Исследования кристаллической и электронной структуры (механические, электрические, магнитные и оптические) характеристик наночастиц и наноструктур в диэлектрических, полупроводниковых и сверхпроводящих кристаллах, стеклах, керамиках в неравновесном состоянии в процессе облучений потоками нейтронов и гамма-квантов, а также пучками протонов и электронов.</span></p></td>
<td style="BORDER-RIGHT: black 1pt solid; PADDING-RIGHT: 5.4pt; BORDER-TOP: #ece9d8; PADDING-LEFT: 5.4pt; PADDING-BOTTOM: 0cm; BORDER-LEFT: #ece9d8; PADDING-TOP: 0cm; BORDER-BOTTOM: black 1pt solid; HEIGHT: 97.15pt" width="11%">
<p align="center"><span>Статьи, тезисы.</span></p>
<p align="center"><span>Участие в научных конференциях, научные отчеты.</span></p></td>
<td style="BORDER-RIGHT: black 1pt solid; PADDING-RIGHT: 5.4pt; BORDER-TOP: #ece9d8; PADDING-LEFT: 5.4pt; PADDING-BOTTOM: 0cm; BORDER-LEFT: #ece9d8; PADDING-TOP: 0cm; BORDER-BOTTOM: black 1pt solid; HEIGHT: 97.15pt" width="8%">
<p align="center"><span>2024 г.</span></p></td>
<td style="BORDER-RIGHT: black 1pt solid; PADDING-RIGHT: 5.4pt; BORDER-TOP: #ece9d8; PADDING-LEFT: 5.4pt; PADDING-BOTTOM: 0cm; BORDER-LEFT: #ece9d8; PADDING-TOP: 0cm; BORDER-BOTTOM: black 1pt solid; HEIGHT: 97.15pt" valign="top" width="20%">
<p style="TEXT-INDENT: 17.6pt"><span>Установление радиационно-индуцированных механизмов неравновесной модификации и стабилизации приповерхностного слоя диэлектрического кристалла или стекла образующимися наночастицами металла или оксида. </span></p></td>
<td style="BORDER-RIGHT: black 1pt solid; PADDING-RIGHT: 5.4pt; BORDER-TOP: #ece9d8; PADDING-LEFT: 5.4pt; PADDING-BOTTOM: 0cm; BORDER-LEFT: #ece9d8; PADDING-TOP: 0cm; BORDER-BOTTOM: black 1pt solid; HEIGHT: 97.15pt" valign="top" width="19%">
<p style="TEXT-INDENT: 17.6pt"><span>Для разработки способов получения радиационно-стойких наноструктурных материалов для атомной энергетики.</span></p></td></tr>
<tr>
<td style="BORDER-RIGHT: black 1pt solid; PADDING-RIGHT: 5.4pt; BORDER-TOP: #ece9d8; PADDING-LEFT: 5.4pt; PADDING-BOTTOM: 0cm; BORDER-LEFT: black 1pt solid; PADDING-TOP: 0cm; BORDER-BOTTOM: black 1pt solid" width="21%" rowspan="5">
<p align="center"><span><b>Разработка способа получения наноструктурированного слоя поверхности под пучком электронов высокой энергии</b></span></p>
<p align="center"><span>(прикладной).</span></p></td>
<td style="BORDER-RIGHT: black 1pt solid; PADDING-RIGHT: 5.4pt; BORDER-TOP: #ece9d8; PADDING-LEFT: 5.4pt; PADDING-BOTTOM: 0cm; BORDER-LEFT: #ece9d8; PADDING-TOP: 0cm; BORDER-BOTTOM: black 1pt solid" width="19%">
<p style="TEXT-INDENT: 10.45pt" align="center"><span>Исследование формирования наночастиц и наноструктур в кристаллах Al<sub>2 </sub>O<sub>3</sub>, ZnO.</span></p></td>
<td style="BORDER-RIGHT: black 1pt solid; PADDING-RIGHT: 5.4pt; BORDER-TOP: #ece9d8; PADDING-LEFT: 5.4pt; PADDING-BOTTOM: 0cm; BORDER-LEFT: #ece9d8; PADDING-TOP: 0cm; BORDER-BOTTOM: black 1pt solid" width="11%">
<p align="center"><span>Статьи, тезисы.</span></p>
<p align="center"><span>Патентная заявка.</span></p>
<p align="center"><span>Участие в научных конференциях, научные отчеты.</span></p></td>
<td style="BORDER-RIGHT: black 1pt solid; PADDING-RIGHT: 5.4pt; BORDER-TOP: #ece9d8; PADDING-LEFT: 5.4pt; PADDING-BOTTOM: 0cm; BORDER-LEFT: #ece9d8; PADDING-TOP: 0cm; BORDER-BOTTOM: black 1pt solid" width="8%">
<p align="center"><span>2020 г.</span></p></td>
<td style="BORDER-RIGHT: black 1pt solid; PADDING-RIGHT: 5.4pt; BORDER-TOP: #ece9d8; PADDING-LEFT: 5.4pt; PADDING-BOTTOM: 0cm; BORDER-LEFT: #ece9d8; PADDING-TOP: 0cm; BORDER-BOTTOM: black 1pt solid" valign="top" width="20%">
<p style="TEXT-INDENT: 17.6pt"><span>Изготовление устройства крепления образца для облучения при одновременной регистрации ее температуры, люминесценции и электропроводности. </span></p>
<p style="TEXT-INDENT: 17.6pt"><span>Разработка радиационного способа получения металлических наночастиц и структур из агрегатов точечных дефектов в приповерхностном слое облученных электронами кристаллов диэлектриков и широкозонных полупроводников, данных их кристаллической структуры, фазового состава, размеров и формы.</span></p></td>
<td style="BORDER-RIGHT: black 1pt solid; PADDING-RIGHT: 5.4pt; BORDER-TOP: #ece9d8; PADDING-LEFT: 5.4pt; PADDING-BOTTOM: 0cm; BORDER-LEFT: #ece9d8; PADDING-TOP: 0cm; BORDER-BOTTOM: black 1pt solid" valign="top" width="19%">
<p style="TEXT-INDENT: 17.6pt"><span>Полученные при облучении наногетероструктуры типа металл-диэлектрик, металл-полупроводник могут применяться в устройствах, работающих в радиационных полях.</span></p></td></tr>
<tr>
<td style="BORDER-RIGHT: black 1pt solid; PADDING-RIGHT: 5.4pt; BORDER-TOP: #ece9d8; PADDING-LEFT: 5.4pt; PADDING-BOTTOM: 0cm; BORDER-LEFT: #ece9d8; PADDING-TOP: 0cm; BORDER-BOTTOM: black 1pt solid" width="19%">
<p style="TEXT-INDENT: 10.45pt"><span>Исследование релаксации, стабильности и свойств наноструктур и интерфейсов ZnSe-Zn, SiO<sub>2</sub>-Ме, LiF-Cu, MgF<sub>2</sub> микроскопическими, дифракционными, электрическими и оптическими методами.</span></p></td>
<td style="BORDER-RIGHT: black 1pt solid; PADDING-RIGHT: 5.4pt; BORDER-TOP: #ece9d8; PADDING-LEFT: 5.4pt; PADDING-BOTTOM: 0cm; BORDER-LEFT: #ece9d8; PADDING-TOP: 0cm; BORDER-BOTTOM: black 1pt solid" width="11%">
<p align="center"><span>Статьи, тезисы.</span></p>
<p align="center"><span>Патентная заявка.</span></p>
<p align="center"><span>Участие в научных конференциях, научные отчеты.</span></p></td>
<td style="BORDER-RIGHT: black 1pt solid; PADDING-RIGHT: 5.4pt; BORDER-TOP: #ece9d8; PADDING-LEFT: 5.4pt; PADDING-BOTTOM: 0cm; BORDER-LEFT: #ece9d8; PADDING-TOP: 0cm; BORDER-BOTTOM: black 1pt solid" width="8%">
<p align="center"><span>2021 г.</span></p></td>
<td style="BORDER-RIGHT: black 1pt solid; PADDING-RIGHT: 5.4pt; BORDER-TOP: #ece9d8; PADDING-LEFT: 5.4pt; PADDING-BOTTOM: 0cm; BORDER-LEFT: #ece9d8; PADDING-TOP: 0cm; BORDER-BOTTOM: black 1pt solid" valign="top" width="20%">
<p style="TEXT-INDENT: 17.6pt"><span>Разработка способа получения наногетероструктуры путем образования нанопленки на поверхности кристалла под интенсивным пучком электронов в ионизованной воздушной среде.</span></p>
<p style="TEXT-INDENT: 17.6pt"><span>Установление механизмов релаксации облученных структур, условий стабильности наноструктур и интерфейсов во фторидах.</span></p></td>
<td style="BORDER-RIGHT: black 1pt solid; PADDING-RIGHT: 5.4pt; BORDER-TOP: #ece9d8; PADDING-LEFT: 5.4pt; PADDING-BOTTOM: 0cm; BORDER-LEFT: #ece9d8; PADDING-TOP: 0cm; BORDER-BOTTOM: black 1pt solid" valign="top" width="19%">
<p style="TEXT-INDENT: 17.6pt"><span>Применение результатов к выявлению полезных функциональных свойств, а также улучшение эксплуатационных параметров детекторных и дозиметрических приборов.</span></p></td></tr>
<tr>
<td style="BORDER-RIGHT: black 1pt solid; PADDING-RIGHT: 5.4pt; BORDER-TOP: #ece9d8; PADDING-LEFT: 5.4pt; PADDING-BOTTOM: 0cm; BORDER-LEFT: #ece9d8; PADDING-TOP: 0cm; BORDER-BOTTOM: black 1pt solid" width="19%">
<p style="TEXT-INDENT: 10.45pt"><span>Исследование формирования наночастиц и наноструктур в кристаллах и керамиках Al<sub>2</sub>O<sub>3</sub>, ZnО.</span></p></td>
<td style="BORDER-RIGHT: black 1pt solid; PADDING-RIGHT: 5.4pt; BORDER-TOP: #ece9d8; PADDING-LEFT: 5.4pt; PADDING-BOTTOM: 0cm; BORDER-LEFT: #ece9d8; PADDING-TOP: 0cm; BORDER-BOTTOM: black 1pt solid" width="11%">
<p align="center"><span>Статьи, тезисы.</span></p>
<p align="center"><span>Патентная заявка. Участие </span></p>
<p align="center"><span>в научных конференциях, научные отчеты.</span></p></td>
<td style="BORDER-RIGHT: black 1pt solid; PADDING-RIGHT: 5.4pt; BORDER-TOP: #ece9d8; PADDING-LEFT: 5.4pt; PADDING-BOTTOM: 0cm; BORDER-LEFT: #ece9d8; PADDING-TOP: 0cm; BORDER-BOTTOM: black 1pt solid" width="8%">
<p align="center"><span>2022 г.</span></p></td>
<td style="BORDER-RIGHT: black 1pt solid; PADDING-RIGHT: 5.4pt; BORDER-TOP: #ece9d8; PADDING-LEFT: 5.4pt; PADDING-BOTTOM: 0cm; BORDER-LEFT: #ece9d8; PADDING-TOP: 0cm; BORDER-BOTTOM: black 1pt solid" valign="top" width="20%">
<p style="TEXT-INDENT: 17.6pt"><span>Разработка способа получения наногетероструктуры путем образования нановключений на поверхности и в объеме стекла под интенсивным пучком электронов в ионизованной воздушной среде.</span></p>
<p style="TEXT-INDENT: 17.6pt"><span>Разработка способа разрушения оксидной нанопленки на поверхности металла/полупроводника под пучком электронов в вакууме.</span></p></td>
<td style="BORDER-RIGHT: black 1pt solid; PADDING-RIGHT: 5.4pt; BORDER-TOP: #ece9d8; PADDING-LEFT: 5.4pt; PADDING-BOTTOM: 0cm; BORDER-LEFT: #ece9d8; PADDING-TOP: 0cm; BORDER-BOTTOM: black 1pt solid" valign="top" width="19%">
<p style="TEXT-INDENT: 17.6pt"><span>Применение результатов к материалам топлива и конструкций атомной энергетики, очистки поверхности.</span></p></td></tr>
<tr style="HEIGHT: 52.2pt">
<td style="BORDER-RIGHT: black 1pt solid; PADDING-RIGHT: 5.4pt; BORDER-TOP: #ece9d8; PADDING-LEFT: 5.4pt; PADDING-BOTTOM: 0cm; BORDER-LEFT: #ece9d8; PADDING-TOP: 0cm; BORDER-BOTTOM: black 1pt solid; HEIGHT: 52.2pt" width="19%">
<p style="TEXT-INDENT: 10.45pt"><span>Исследование релаксации, стабильности и свойств наноструктур и интерфейсов в кристаллах и керамиках Al<sub>2</sub>O<sub>3</sub>, ZnО микроскопическими, дифракционными, электрическими и оптическими методами</span></p></td>
<td style="BORDER-RIGHT: black 1pt solid; PADDING-RIGHT: 5.4pt; BORDER-TOP: #ece9d8; PADDING-LEFT: 5.4pt; PADDING-BOTTOM: 0cm; BORDER-LEFT: #ece9d8; PADDING-TOP: 0cm; BORDER-BOTTOM: black 1pt solid; HEIGHT: 52.2pt" width="11%">
<p align="center"><span>Статьи, тезисы.</span></p>
<p align="center"><span>Патентная заявка. Участие в научных конференциях, научные отчеты.</span></p></td>
<td style="BORDER-RIGHT: black 1pt solid; PADDING-RIGHT: 5.4pt; BORDER-TOP: #ece9d8; PADDING-LEFT: 5.4pt; PADDING-BOTTOM: 0cm; BORDER-LEFT: #ece9d8; PADDING-TOP: 0cm; BORDER-BOTTOM: black 1pt solid; HEIGHT: 52.2pt" width="8%">
<p align="center"><span>2023 г.</span></p></td>
<td style="BORDER-RIGHT: black 1pt solid; PADDING-RIGHT: 5.4pt; BORDER-TOP: #ece9d8; PADDING-LEFT: 5.4pt; PADDING-BOTTOM: 0cm; BORDER-LEFT: #ece9d8; PADDING-TOP: 0cm; BORDER-BOTTOM: black 1pt solid; HEIGHT: 52.2pt" valign="top" width="20%">
<p style="TEXT-INDENT: 17.6pt"><span>Установление оптических характеристик поверхностных плазмонных поляритонов на нанометалл-диэлектрических интерфейсах. Разработка способов получения металл-диэлектрических интерфейсов LiF-Li на кристалле-подложке под пучками электронов и протонов в вакууме. Установление характеристик сцинтиллятор-детекторов на основе ZnSe и LiF.</span></p></td>
<td style="BORDER-RIGHT: black 1pt solid; PADDING-RIGHT: 5.4pt; BORDER-TOP: #ece9d8; PADDING-LEFT: 5.4pt; PADDING-BOTTOM: 0cm; BORDER-LEFT: #ece9d8; PADDING-TOP: 0cm; BORDER-BOTTOM: black 1pt solid; HEIGHT: 52.2pt" valign="top" width="19%">
<p style="TEXT-INDENT: 17.6pt"><span>Полученные кристаллы могут применяться в рамках научных проектов в Республике Узбекистан и в рамках международных проектов.</span></p></td></tr>
<tr style="HEIGHT: 97.15pt">
<td style="BORDER-RIGHT: black 1pt solid; PADDING-RIGHT: 5.4pt; BORDER-TOP: #ece9d8; PADDING-LEFT: 5.4pt; PADDING-BOTTOM: 0cm; BORDER-LEFT: #ece9d8; PADDING-TOP: 0cm; BORDER-BOTTOM: black 1pt solid; HEIGHT: 97.15pt" width="19%">
<p><span>Исследование временных характеристик сцинтилляторов LiF, ZnSe, MgF<sub>2</sub> , ZnО на пучках электронов и других частиц, исследование энергетического выхода и разрешающей способности, исследование температурного интервала работы детектора, исследование стабильности, испытания детекторов на ядерно-физических установках ИЯФ. </span></p></td>
<td style="BORDER-RIGHT: black 1pt solid; PADDING-RIGHT: 5.4pt; BORDER-TOP: #ece9d8; PADDING-LEFT: 5.4pt; PADDING-BOTTOM: 0cm; BORDER-LEFT: #ece9d8; PADDING-TOP: 0cm; BORDER-BOTTOM: black 1pt solid; HEIGHT: 97.15pt" width="11%">
<p align="center"><span>Статьи, тезисы.</span></p>
<p align="center"><span>Патентная заявка. Участие в научных конференциях, научные отчеты.</span></p></td>
<td style="BORDER-RIGHT: black 1pt solid; PADDING-RIGHT: 5.4pt; BORDER-TOP: #ece9d8; PADDING-LEFT: 5.4pt; PADDING-BOTTOM: 0cm; BORDER-LEFT: #ece9d8; PADDING-TOP: 0cm; BORDER-BOTTOM: black 1pt solid; HEIGHT: 97.15pt" width="8%">
<p align="center"><span>2024 г.</span></p></td>
<td style="BORDER-RIGHT: black 1pt solid; PADDING-RIGHT: 5.4pt; BORDER-TOP: #ece9d8; PADDING-LEFT: 5.4pt; PADDING-BOTTOM: 0cm; BORDER-LEFT: #ece9d8; PADDING-TOP: 0cm; BORDER-BOTTOM: black 1pt solid; HEIGHT: 97.15pt" valign="top" width="20%">
<p style="TEXT-INDENT: 17.6pt"><span>Получение наноструктурированных материалов с высокой радиационной стойкостью.</span></p></td>
<td style="BORDER-RIGHT: black 1pt solid; PADDING-RIGHT: 5.4pt; BORDER-TOP: #ece9d8; PADDING-LEFT: 5.4pt; PADDING-BOTTOM: 0cm; BORDER-LEFT: #ece9d8; PADDING-TOP: 0cm; BORDER-BOTTOM: black 1pt solid; HEIGHT: 97.15pt" valign="top" width="19%">
<p style="TEXT-INDENT: 17.6pt"><span>Полученные материалы с наноструктурным поверхностным слоем будут внедрены для использования в качестве детекторов излучений на ядерно-физических установках ИЯФ АН РУз. Полученные результаты представят интерес для развития атомной энергетики в Узбекистане и нанофизики.</span></p>
<p style="TEXT-INDENT: 17.6pt"><span>Применение результатов к учебному процессу в филиале МИФИ по специальности «ядерные и радиационные технологии».</span></p></td></tr>
<tr>
<td style="BORDER-RIGHT: black 1pt solid; PADDING-RIGHT: 5.4pt; BORDER-TOP: #ece9d8; PADDING-LEFT: 5.4pt; PADDING-BOTTOM: 0cm; BORDER-LEFT: black 1pt solid; PADDING-TOP: 0cm; BORDER-BOTTOM: black 1pt solid" valign="top" width="100%" colspan="6">
<p align="center"><span><b>Научная лаборатория междисциплинарных технологий</b></span></p></td></tr>
<tr>
<td style="BORDER-RIGHT: black 1pt solid; PADDING-RIGHT: 5.4pt; BORDER-TOP: #ece9d8; PADDING-LEFT: 5.4pt; PADDING-BOTTOM: 0cm; BORDER-LEFT: black 1pt solid; PADDING-TOP: 0cm; BORDER-BOTTOM: black 1pt solid" width="21%" rowspan="5">
<p align="center"><span><b>Создание блочно-модульной системы опреснения воды с использованием наноструктурных материалов для солоноватых артезианских вод Узбекистана.</b></span></p>
<p style="MARGIN: 0cm 0cm 0pt -2.85pt" align="center"><span><b>Разработка полимерного нанокомпозита для предотвращения проникновения радона в жилые помещения.</b></span></p></td>
<td style="BORDER-RIGHT: black 1pt solid; PADDING-RIGHT: 5.4pt; BORDER-TOP: #ece9d8; PADDING-LEFT: 5.4pt; PADDING-BOTTOM: 0cm; BORDER-LEFT: #ece9d8; PADDING-TOP: 0cm; BORDER-BOTTOM: black 1pt solid" width="19%">
<p><span>Разработка технологии модифицирования обратноосмотических мембран наночастицами металлов для создаваемой системы опреснения солоноватых артезианских вод, проведение лабораторных испытаний на образцах воды различных регионов Узбекистана.</span></p></td>
<td style="BORDER-RIGHT: black 1pt solid; PADDING-RIGHT: 5.4pt; BORDER-TOP: #ece9d8; PADDING-LEFT: 5.4pt; PADDING-BOTTOM: 0cm; BORDER-LEFT: #ece9d8; PADDING-TOP: 0cm; BORDER-BOTTOM: black 1pt solid" width="11%">
<p align="center"><span>Научные статьи, материалы, участие в научных конференциях, научный отчет.</span></p></td>
<td style="BORDER-RIGHT: black 1pt solid; PADDING-RIGHT: 5.4pt; BORDER-TOP: #ece9d8; PADDING-LEFT: 5.4pt; PADDING-BOTTOM: 0cm; BORDER-LEFT: #ece9d8; PADDING-TOP: 0cm; BORDER-BOTTOM: black 1pt solid" width="8%">
<p align="center"><span>2020 г.</span></p></td>
<td style="BORDER-RIGHT: black 1pt solid; PADDING-RIGHT: 5.4pt; BORDER-TOP: #ece9d8; PADDING-LEFT: 5.4pt; PADDING-BOTTOM: 0cm; BORDER-LEFT: #ece9d8; PADDING-TOP: 0cm; BORDER-BOTTOM: black 1pt solid" valign="top" width="20%">
<p style="TEXT-INDENT: 15.85pt"><span>Создание технологии модифицирования обратноосмотических мембран наночастицами металлов с целью продления их срока службы для создаваемой системы опреснения солоноватых артезианских вод. </span></p></td>
<td style="BORDER-RIGHT: black 1pt solid; PADDING-RIGHT: 5.4pt; BORDER-TOP: #ece9d8; PADDING-LEFT: 5.4pt; PADDING-BOTTOM: 0cm; BORDER-LEFT: #ece9d8; PADDING-TOP: 0cm; BORDER-BOTTOM: black 1pt solid" valign="top" width="19%">
<p style="TEXT-INDENT: 17.6pt"><span>Технология позволит существенно снизить затраты на применение систем обратноосмотической очистки в различных отраслях и сферах Узбекистана.</span></p></td></tr>
<tr>
<td style="BORDER-RIGHT: black 1pt solid; PADDING-RIGHT: 5.4pt; BORDER-TOP: #ece9d8; PADDING-LEFT: 5.4pt; PADDING-BOTTOM: 0cm; BORDER-LEFT: #ece9d8; PADDING-TOP: 0cm; BORDER-BOTTOM: black 1pt solid" width="19%">
<p style="TEXT-INDENT: 10.45pt"><span>Изготовление опытно-промышленных образцов блочно-модульной системы опреснения воды, проведение испытаний, подготовка коммерциализации результатов разработки.</span></p></td>
<td style="BORDER-RIGHT: black 1pt solid; PADDING-RIGHT: 5.4pt; BORDER-TOP: #ece9d8; PADDING-LEFT: 5.4pt; PADDING-BOTTOM: 0cm; BORDER-LEFT: #ece9d8; PADDING-TOP: 0cm; BORDER-BOTTOM: black 1pt solid" width="11%">
<p align="center"><span>Научные статьи, материалы, участие в научных конференциях, научный отчет.</span></p></td>
<td style="BORDER-RIGHT: black 1pt solid; PADDING-RIGHT: 5.4pt; BORDER-TOP: #ece9d8; PADDING-LEFT: 5.4pt; PADDING-BOTTOM: 0cm; BORDER-LEFT: #ece9d8; PADDING-TOP: 0cm; BORDER-BOTTOM: black 1pt solid" width="8%">
<p align="center"><span>2021 г.</span></p></td>
<td style="BORDER-RIGHT: black 1pt solid; PADDING-RIGHT: 5.4pt; BORDER-TOP: #ece9d8; PADDING-LEFT: 5.4pt; PADDING-BOTTOM: 0cm; BORDER-LEFT: #ece9d8; PADDING-TOP: 0cm; BORDER-BOTTOM: black 1pt solid" valign="top" width="20%">
<p style="TEXT-INDENT: 15.85pt"><span>Изготовление систем опреснения воды (с производительностью до 500 л/час), проведение их эксплуатационных испытаний в различных регионах Узбекистана и по их результатам освоение производства автономных систем опреснения артезианских вод (с минерализацией до 5 г/л) (с возможностью использования солнечных батарей).</span></p></td>
<td style="BORDER-RIGHT: black 1pt solid; PADDING-RIGHT: 5.4pt; BORDER-TOP: #ece9d8; PADDING-LEFT: 5.4pt; PADDING-BOTTOM: 0cm; BORDER-LEFT: #ece9d8; PADDING-TOP: 0cm; BORDER-BOTTOM: black 1pt solid" valign="top" width="19%">
<p style="TEXT-INDENT: 15.85pt"><span>Реализация проекта позволит внести вклад в важнейшую задачу обеспечения населения сельских и удаленных от центрального водоснабжения регионов республики качественной питьевой водой.</span></p></td></tr>
<tr>
<td style="BORDER-RIGHT: black 1pt solid; PADDING-RIGHT: 5.4pt; BORDER-TOP: #ece9d8; PADDING-LEFT: 5.4pt; PADDING-BOTTOM: 0cm; BORDER-LEFT: #ece9d8; PADDING-TOP: 0cm; BORDER-BOTTOM: black 1pt solid" width="19%">
<p style="TEXT-INDENT: 10.45pt"><span>Разработка полимерных нанокомпозиций для предотвращения проникновения радона через бетон.</span></p></td>
<td style="BORDER-RIGHT: black 1pt solid; PADDING-RIGHT: 5.4pt; BORDER-TOP: #ece9d8; PADDING-LEFT: 5.4pt; PADDING-BOTTOM: 0cm; BORDER-LEFT: #ece9d8; PADDING-TOP: 0cm; BORDER-BOTTOM: black 1pt solid" width="11%">
<p align="center"><span>Научные статьи, материалы, участие в научных конференциях, научный отчет.</span></p></td>
<td style="BORDER-RIGHT: black 1pt solid; PADDING-RIGHT: 5.4pt; BORDER-TOP: #ece9d8; PADDING-LEFT: 5.4pt; PADDING-BOTTOM: 0cm; BORDER-LEFT: #ece9d8; PADDING-TOP: 0cm; BORDER-BOTTOM: black 1pt solid" width="8%">
<p align="center"><span>2022 г.</span></p></td>
<td style="BORDER-RIGHT: black 1pt solid; PADDING-RIGHT: 5.4pt; BORDER-TOP: #ece9d8; PADDING-LEFT: 5.4pt; PADDING-BOTTOM: 0cm; BORDER-LEFT: #ece9d8; PADDING-TOP: 0cm; BORDER-BOTTOM: black 1pt solid" valign="top" width="20%">
<p style="TEXT-INDENT: 15.85pt"><span>Разработка технологии синтеза и нанесения нанокомпозитного полимерного соединения с катализатором, которое глубоко (на 5 — 15 см) проникает внутрь бетона, заполняет микропоры, полимеризуется там и практически полностью задерживает радон (коэффициент диффузии будет уменьшаться более, чем в 100 раз).</span></p></td>
<td style="BORDER-RIGHT: black 1pt solid; PADDING-RIGHT: 5.4pt; BORDER-TOP: #ece9d8; PADDING-LEFT: 5.4pt; PADDING-BOTTOM: 0cm; BORDER-LEFT: #ece9d8; PADDING-TOP: 0cm; BORDER-BOTTOM: black 1pt solid" valign="top" width="19%">
<p style="TEXT-INDENT: 15.85pt"><span>Разработка позволит осуществлять защиту подземных сооружений и наземных жилых помещений (из бетона) от проникновения радона из окружающей среды.</span></p></td></tr>
<tr style="HEIGHT: 52.2pt">
<td style="BORDER-RIGHT: black 1pt solid; PADDING-RIGHT: 5.4pt; BORDER-TOP: #ece9d8; PADDING-LEFT: 5.4pt; PADDING-BOTTOM: 0cm; BORDER-LEFT: #ece9d8; PADDING-TOP: 0cm; BORDER-BOTTOM: black 1pt solid; HEIGHT: 52.2pt" width="19%">
<p style="TEXT-INDENT: 10.45pt"><span>Создание полимерных нанокомпозиций для предотвращения проникновения радона через гипс и кирпич.</span></p></td>
<td style="BORDER-RIGHT: black 1pt solid; PADDING-RIGHT: 5.4pt; BORDER-TOP: #ece9d8; PADDING-LEFT: 5.4pt; PADDING-BOTTOM: 0cm; BORDER-LEFT: #ece9d8; PADDING-TOP: 0cm; BORDER-BOTTOM: black 1pt solid; HEIGHT: 52.2pt" width="11%">
<p align="center"><span>Научные статьи, </span></p>
<p align="center"><span>материалы международных научных конференций, научный отчет, оформление заявок на изобретения.</span></p></td>
<td style="BORDER-RIGHT: black 1pt solid; PADDING-RIGHT: 5.4pt; BORDER-TOP: #ece9d8; PADDING-LEFT: 5.4pt; PADDING-BOTTOM: 0cm; BORDER-LEFT: #ece9d8; PADDING-TOP: 0cm; BORDER-BOTTOM: black 1pt solid; HEIGHT: 52.2pt" width="8%">
<p align="center"><span>2023 г.</span></p></td>
<td style="BORDER-RIGHT: black 1pt solid; PADDING-RIGHT: 5.4pt; BORDER-TOP: #ece9d8; PADDING-LEFT: 5.4pt; PADDING-BOTTOM: 0cm; BORDER-LEFT: #ece9d8; PADDING-TOP: 0cm; BORDER-BOTTOM: black 1pt solid; HEIGHT: 52.2pt" valign="top" width="20%">
<p style="TEXT-INDENT: 15.85pt"><span>Технология получения нано-композитного полимерного соединения с катализатором, которое глубоко проникает внутрь гипса и кирпича и практически полностью задерживает радон (коэффициент диффузии будет уменьшаться более, чем в 100 раз).</span></p></td>
<td style="BORDER-RIGHT: black 1pt solid; PADDING-RIGHT: 5.4pt; BORDER-TOP: #ece9d8; PADDING-LEFT: 5.4pt; PADDING-BOTTOM: 0cm; BORDER-LEFT: #ece9d8; PADDING-TOP: 0cm; BORDER-BOTTOM: black 1pt solid; HEIGHT: 52.2pt" valign="top" width="19%">
<p style="TEXT-INDENT: 15.85pt"><span>Технология позволит осуществлять защиту жилых помещений (из кирпича) от проникновения радона из окружающей среды.</span></p></td></tr>
<tr style="HEIGHT: 97.15pt">
<td style="BORDER-RIGHT: black 1pt solid; PADDING-RIGHT: 5.4pt; BORDER-TOP: #ece9d8; PADDING-LEFT: 5.4pt; PADDING-BOTTOM: 0cm; BORDER-LEFT: #ece9d8; PADDING-TOP: 0cm; BORDER-BOTTOM: black 1pt solid; HEIGHT: 97.15pt" width="19%">
<p style="TEXT-INDENT: 10.45pt"><span>Полевые испытания полимерных нанокомпозиций для предотвращения проникновения радона в жилые помещения, подготовка коммерциализации результатов разработки.</span></p></td>
<td style="BORDER-RIGHT: black 1pt solid; PADDING-RIGHT: 5.4pt; BORDER-TOP: #ece9d8; PADDING-LEFT: 5.4pt; PADDING-BOTTOM: 0cm; BORDER-LEFT: #ece9d8; PADDING-TOP: 0cm; BORDER-BOTTOM: black 1pt solid; HEIGHT: 97.15pt" width="11%">
<p align="center"><span>Научные статьи, </span></p>
<p align="center"><span>материалы международных научных конференций, научный отчет, оформление заявок на изобретения.</span></p></td>
<td style="BORDER-RIGHT: black 1pt solid; PADDING-RIGHT: 5.4pt; BORDER-TOP: #ece9d8; PADDING-LEFT: 5.4pt; PADDING-BOTTOM: 0cm; BORDER-LEFT: #ece9d8; PADDING-TOP: 0cm; BORDER-BOTTOM: black 1pt solid; HEIGHT: 97.15pt" width="8%">
<p align="center"><span>2024 г.</span></p></td>
<td style="BORDER-RIGHT: black 1pt solid; PADDING-RIGHT: 5.4pt; BORDER-TOP: #ece9d8; PADDING-LEFT: 5.4pt; PADDING-BOTTOM: 0cm; BORDER-LEFT: #ece9d8; PADDING-TOP: 0cm; BORDER-BOTTOM: black 1pt solid; HEIGHT: 97.15pt" valign="top" width="20%">
<p style="TEXT-INDENT: 15.85pt"><span>Испытание разработанной технологии в жилых зданиях на территории Узбекистана, имеющих повышенные концентрации радона в воздухе. Подготовка коммерциализации результатов разработки.</span></p></td>
<td style="BORDER-RIGHT: black 1pt solid; PADDING-RIGHT: 5.4pt; BORDER-TOP: #ece9d8; PADDING-LEFT: 5.4pt; PADDING-BOTTOM: 0cm; BORDER-LEFT: #ece9d8; PADDING-TOP: 0cm; BORDER-BOTTOM: black 1pt solid; HEIGHT: 97.15pt" valign="top" width="19%">
<p style="TEXT-INDENT: 15.85pt"><span>Широкое внедрение результатов разработки позволит уменьшить заболевания бронхов и легких, включая рак легких, (связанных с вдыханием радона) в Узбекистане. </span></p>
<p style="TEXT-INDENT: 15.85pt"><span>Разработка имеет высокий потенциал коммерциализации и экспортоориентированности.</span></p></td></tr>
<tr>
<td style="BORDER-RIGHT: black 1pt solid; PADDING-RIGHT: 5.4pt; BORDER-TOP: #ece9d8; PADDING-LEFT: 5.4pt; PADDING-BOTTOM: 0cm; BORDER-LEFT: black 1pt solid; PADDING-TOP: 0cm; BORDER-BOTTOM: black 1pt solid" width="21%" rowspan="5">
<p align="center"><span><b>Разработка промышленных технологий получения наноразмерных порошков из сырья, производимого в горно-металлургической отрасли Республики Узбекистан.</b></span></p></td>
<td style="BORDER-RIGHT: black 1pt solid; PADDING-RIGHT: 5.4pt; BORDER-TOP: #ece9d8; PADDING-LEFT: 5.4pt; PADDING-BOTTOM: 0cm; BORDER-LEFT: #ece9d8; PADDING-TOP: 0cm; BORDER-BOTTOM: black 1pt solid" width="19%">
<p><span>Создание ультразвукового диспергатора и электро-гидродинамической установки. </span></p>
<p><span>Проведение ультразвукового и электро-гидродинамического диспергирования порошков из цинка, серебра, меди, молибдена, вольфрама и их оксидов. Установление дисперсного состава и структурных изменений полученных субмикронных и наноразмерных порошков.</span></p></td>
<td style="BORDER-RIGHT: black 1pt solid; PADDING-RIGHT: 5.4pt; BORDER-TOP: #ece9d8; PADDING-LEFT: 5.4pt; PADDING-BOTTOM: 0cm; BORDER-LEFT: #ece9d8; PADDING-TOP: 0cm; BORDER-BOTTOM: black 1pt solid" width="11%">
<p align="center"><span>Научные статьи, </span></p>
<p align="center"><span>материалы международных научных конференций, научный отчет.</span></p></td>
<td style="BORDER-RIGHT: black 1pt solid; PADDING-RIGHT: 5.4pt; BORDER-TOP: #ece9d8; PADDING-LEFT: 5.4pt; PADDING-BOTTOM: 0cm; BORDER-LEFT: #ece9d8; PADDING-TOP: 0cm; BORDER-BOTTOM: black 1pt solid" width="8%">
<p align="center"><span>2020 г.</span></p></td>
<td style="BORDER-RIGHT: black 1pt solid; PADDING-RIGHT: 5.4pt; BORDER-TOP: #ece9d8; PADDING-LEFT: 5.4pt; PADDING-BOTTOM: 0cm; BORDER-LEFT: #ece9d8; PADDING-TOP: 0cm; BORDER-BOTTOM: black 1pt solid" valign="top" width="20%">
<p style="TEXT-INDENT: 15.85pt"><span>Ультразвуковой диспергатор и электро-гидродинамическая установка. </span></p>
<p style="TEXT-INDENT: 15.85pt"><span>Данные о размерах, дисперсном составе и структуре порошков. </span></p>
<p style="TEXT-INDENT: 15.85pt"><span>Субмикронные и наноразмерные порошки из местного сырья. </span></p></td>
<td style="BORDER-RIGHT: black 1pt solid; PADDING-RIGHT: 5.4pt; BORDER-TOP: #ece9d8; PADDING-LEFT: 5.4pt; PADDING-BOTTOM: 0cm; BORDER-LEFT: #ece9d8; PADDING-TOP: 0cm; BORDER-BOTTOM: black 1pt solid" valign="top" width="19%">
<p style="TEXT-INDENT: 15.85pt"><span>Созданные установки послужат прототипами при создании промышленных установок по производству наноразмерных порошков, получаемых на основе продукции, производимой в республике. </span></p></td></tr>
<tr>
<td style="BORDER-RIGHT: black 1pt solid; PADDING-RIGHT: 5.4pt; BORDER-TOP: #ece9d8; PADDING-LEFT: 5.4pt; PADDING-BOTTOM: 0cm; BORDER-LEFT: #ece9d8; PADDING-TOP: 0cm; BORDER-BOTTOM: black 1pt solid" width="19%">
<p><span>Изучение влияния ультразвука с различной частотой и режимов электро-гидродинамического диспергирования на процесс синтеза нанопорошков. </span></p>
<p><span>Создание газофазовой установки для синтеза металлических наночастиц.</span></p>
<p><span>Осуществление газофазового синтеза нанопорошков цинка, серебра, меди и т.д. при различных температурных режимах и давлениях газа. </span></p>
<p style="TEXT-INDENT: 10.45pt"><span>Выявление оптимальных режимов газофазового синтеза нанопорошков.</span></p></td>
<td style="BORDER-RIGHT: black 1pt solid; PADDING-RIGHT: 5.4pt; BORDER-TOP: #ece9d8; PADDING-LEFT: 5.4pt; PADDING-BOTTOM: 0cm; BORDER-LEFT: #ece9d8; PADDING-TOP: 0cm; BORDER-BOTTOM: black 1pt solid" width="11%">
<p align="center"><span>Научные статьи, </span></p>
<p align="center"><span>материалы международных научных конференций, научный отчет. </span></p></td>
<td style="BORDER-RIGHT: black 1pt solid; PADDING-RIGHT: 5.4pt; BORDER-TOP: #ece9d8; PADDING-LEFT: 5.4pt; PADDING-BOTTOM: 0cm; BORDER-LEFT: #ece9d8; PADDING-TOP: 0cm; BORDER-BOTTOM: black 1pt solid" width="8%">
<p align="center"><span>2021 г.</span></p></td>
<td style="BORDER-RIGHT: black 1pt solid; PADDING-RIGHT: 5.4pt; BORDER-TOP: #ece9d8; PADDING-LEFT: 5.4pt; PADDING-BOTTOM: 0cm; BORDER-LEFT: #ece9d8; PADDING-TOP: 0cm; BORDER-BOTTOM: black 1pt solid" valign="top" width="20%">
<p style="TEXT-INDENT: 15.85pt"><span>Тестовая газофазовая установка для синтеза нанопорошков различных металлов. </span></p>
<p style="TEXT-INDENT: 15.85pt"><span>Наноразмерные порошки из различных металлов и оптимальные режимы синтеза нанопорошков. </span></p></td>
<td style="BORDER-RIGHT: black 1pt solid; PADDING-RIGHT: 5.4pt; BORDER-TOP: #ece9d8; PADDING-LEFT: 5.4pt; PADDING-BOTTOM: 0cm; BORDER-LEFT: #ece9d8; PADDING-TOP: 0cm; BORDER-BOTTOM: black 1pt solid" valign="top" width="19%">
<p style="TEXT-INDENT: 15.85pt"><span>Полученные наноразмерные металлические порошки будут использованы для модификации различных материалов и инструментов.</span></p></td></tr>
<tr>
<td style="BORDER-RIGHT: black 1pt solid; PADDING-RIGHT: 5.4pt; BORDER-TOP: #ece9d8; PADDING-LEFT: 5.4pt; PADDING-BOTTOM: 0cm; BORDER-LEFT: #ece9d8; PADDING-TOP: 0cm; BORDER-BOTTOM: black 1pt solid" width="19%">
<p><span>Создание установки для электровзрывного способа получения наноразмерных порошков. </span></p>
<p><span>Установление дисперсного состава и структурных изменений полученных металлических наноразмерных порошков.</span></p></td>
<td style="BORDER-RIGHT: black 1pt solid; PADDING-RIGHT: 5.4pt; BORDER-TOP: #ece9d8; PADDING-LEFT: 5.4pt; PADDING-BOTTOM: 0cm; BORDER-LEFT: #ece9d8; PADDING-TOP: 0cm; BORDER-BOTTOM: black 1pt solid" width="11%">
<p align="center"><span>Научные статьи, </span></p>
<p align="center"><span>материалы международных научных конференций, научный отчет.</span></p></td>
<td style="BORDER-RIGHT: black 1pt solid; PADDING-RIGHT: 5.4pt; BORDER-TOP: #ece9d8; PADDING-LEFT: 5.4pt; PADDING-BOTTOM: 0cm; BORDER-LEFT: #ece9d8; PADDING-TOP: 0cm; BORDER-BOTTOM: black 1pt solid" width="8%">
<p align="center"><span>2022 г.</span></p></td>
<td style="BORDER-RIGHT: black 1pt solid; PADDING-RIGHT: 5.4pt; BORDER-TOP: #ece9d8; PADDING-LEFT: 5.4pt; PADDING-BOTTOM: 0cm; BORDER-LEFT: #ece9d8; PADDING-TOP: 0cm; BORDER-BOTTOM: black 1pt solid" valign="top" width="20%">
<p style="TEXT-INDENT: 15.85pt"><span>Установка для электровзрывного способа получения наноразмерных порошков.</span></p>
<p style="TEXT-INDENT: 15.85pt"><span>Наноразмерные порошки из различных металлов и оптимальные режимы синтеза нанопорошков. </span></p></td>
<td style="BORDER-RIGHT: black 1pt solid; PADDING-RIGHT: 5.4pt; BORDER-TOP: #ece9d8; PADDING-LEFT: 5.4pt; PADDING-BOTTOM: 0cm; BORDER-LEFT: #ece9d8; PADDING-TOP: 0cm; BORDER-BOTTOM: black 1pt solid" valign="top" width="19%">
<p style="TEXT-INDENT: 15.85pt"><span>Синтезированные наноразмерные металлические порошки позволят существенно повысить эксплуатационные характеристики различных материалов. </span></p></td></tr>
<tr style="HEIGHT: 52.2pt">
<td style="BORDER-RIGHT: black 1pt solid; PADDING-RIGHT: 5.4pt; BORDER-TOP: #ece9d8; PADDING-LEFT: 5.4pt; PADDING-BOTTOM: 0cm; BORDER-LEFT: #ece9d8; PADDING-TOP: 0cm; BORDER-BOTTOM: black 1pt solid; HEIGHT: 52.2pt" width="19%">
<p><span>Создание плазмотронной установки для плазмохимического синтеза нанопорошков. Проведение экспериментов по плазмохимическому синтезу нанопорошков и выявление оптимальных режимов.</span></p></td>
<td style="BORDER-RIGHT: black 1pt solid; PADDING-RIGHT: 5.4pt; BORDER-TOP: #ece9d8; PADDING-LEFT: 5.4pt; PADDING-BOTTOM: 0cm; BORDER-LEFT: #ece9d8; PADDING-TOP: 0cm; BORDER-BOTTOM: black 1pt solid; HEIGHT: 52.2pt" width="11%">
<p align="center"><span>Научные статьи, </span></p>
<p align="center"><span>материалы международных научных конференций, научный отчет.</span></p></td>
<td style="BORDER-RIGHT: black 1pt solid; PADDING-RIGHT: 5.4pt; BORDER-TOP: #ece9d8; PADDING-LEFT: 5.4pt; PADDING-BOTTOM: 0cm; BORDER-LEFT: #ece9d8; PADDING-TOP: 0cm; BORDER-BOTTOM: black 1pt solid; HEIGHT: 52.2pt" width="8%">
<p align="center"><span>2023 г.</span></p></td>
<td style="BORDER-RIGHT: black 1pt solid; PADDING-RIGHT: 5.4pt; BORDER-TOP: #ece9d8; PADDING-LEFT: 5.4pt; PADDING-BOTTOM: 0cm; BORDER-LEFT: #ece9d8; PADDING-TOP: 0cm; BORDER-BOTTOM: black 1pt solid; HEIGHT: 52.2pt" valign="top" width="20%">
<p style="TEXT-INDENT: 15.85pt"><span>Плазмотронная установка для плазмохимического синтеза нанопорошков.</span></p>
<p style="TEXT-INDENT: 15.85pt"><span>Промышленная технология производства наноразмерных порошков. </span></p></td>
<td style="BORDER-RIGHT: black 1pt solid; PADDING-RIGHT: 5.4pt; BORDER-TOP: #ece9d8; PADDING-LEFT: 5.4pt; PADDING-BOTTOM: 0cm; BORDER-LEFT: #ece9d8; PADDING-TOP: 0cm; BORDER-BOTTOM: black 1pt solid; HEIGHT: 52.2pt" valign="top" width="19%">
<p style="TEXT-INDENT: 15.85pt"><span>Разработанная промышленная технология производства наноразмерных порошков позволит внести вклад в формирование в республике новой отрасли — «наноиндустрии». </span></p></td></tr>
<tr style="HEIGHT: 97.15pt">
<td style="BORDER-RIGHT: black 1pt solid; PADDING-RIGHT: 5.4pt; BORDER-TOP: #ece9d8; PADDING-LEFT: 5.4pt; PADDING-BOTTOM: 0cm; BORDER-LEFT: #ece9d8; PADDING-TOP: 0cm; BORDER-BOTTOM: black 1pt solid; HEIGHT: 97.15pt" width="19%">
<p><span>Создание промышленных установок по производству наноразмерных порошков.</span></p>
<p style="TEXT-INDENT: 10.45pt"><span>Изготовление различных композиционных материалов (твердосплавные инструменты, огнеупорная керамика и т.д.), в состав которых включены различные типы нанопорошков. </span></p></td>
<td style="BORDER-RIGHT: black 1pt solid; PADDING-RIGHT: 5.4pt; BORDER-TOP: #ece9d8; PADDING-LEFT: 5.4pt; PADDING-BOTTOM: 0cm; BORDER-LEFT: #ece9d8; PADDING-TOP: 0cm; BORDER-BOTTOM: black 1pt solid; HEIGHT: 97.15pt" width="11%">
<p align="center"><span>Научные статьи, </span></p>
<p align="center"><span>материалы международных научных конференций, научный отчет. Оформление заявок на изобретения.</span></p></td>
<td style="BORDER-RIGHT: black 1pt solid; PADDING-RIGHT: 5.4pt; BORDER-TOP: #ece9d8; PADDING-LEFT: 5.4pt; PADDING-BOTTOM: 0cm; BORDER-LEFT: #ece9d8; PADDING-TOP: 0cm; BORDER-BOTTOM: black 1pt solid; HEIGHT: 97.15pt" width="8%">
<p align="center"><span>2024 г.</span></p></td>
<td style="BORDER-RIGHT: black 1pt solid; PADDING-RIGHT: 5.4pt; BORDER-TOP: #ece9d8; PADDING-LEFT: 5.4pt; PADDING-BOTTOM: 0cm; BORDER-LEFT: #ece9d8; PADDING-TOP: 0cm; BORDER-BOTTOM: black 1pt solid; HEIGHT: 97.15pt" valign="top" width="20%">
<p style="TEXT-INDENT: 15.85pt"><span>Промышленные установки по производству наноразмерных порошков.</span></p>
<p style="TEXT-INDENT: 15.85pt"><span>Различные материалы из нанопорошков с модифицированными свойствами. </span></p></td>
<td style="BORDER-RIGHT: black 1pt solid; PADDING-RIGHT: 5.4pt; BORDER-TOP: #ece9d8; PADDING-LEFT: 5.4pt; PADDING-BOTTOM: 0cm; BORDER-LEFT: #ece9d8; PADDING-TOP: 0cm; BORDER-BOTTOM: black 1pt solid; HEIGHT: 97.15pt" valign="top" width="19%">
<p style="TEXT-INDENT: 15.85pt"><span>Промышленное производство нанопорошков и производство различных материалов на их основе позволит повысить экспортный потенциал республики.</span></p></td></tr>
<tr>
<td style="BORDER-RIGHT: black 1pt solid; PADDING-RIGHT: 5.4pt; BORDER-TOP: #ece9d8; PADDING-LEFT: 5.4pt; PADDING-BOTTOM: 0cm; BORDER-LEFT: black 1pt solid; PADDING-TOP: 0cm; BORDER-BOTTOM: black 1pt solid" valign="top" width="100%" colspan="6">
<p align="center"><span><b>Лаборатория экологии и биотехнологии</b></span></p></td></tr>
<tr>
<td style="BORDER-RIGHT: black 1pt solid; PADDING-RIGHT: 5.4pt; BORDER-TOP: #ece9d8; PADDING-LEFT: 5.4pt; PADDING-BOTTOM: 0cm; BORDER-LEFT: black 1pt solid; PADDING-TOP: 0cm; BORDER-BOTTOM: black 1pt solid" width="21%" rowspan="5">
<p align="center"><span><b>Исследование закономерности распределения макро- и микроэлементов в различных природных, биологических и техногенных объектах для применения в горной металлургии, экологии и медицине.</b></span></p></td>
<td style="BORDER-RIGHT: black 1pt solid; PADDING-RIGHT: 5.4pt; BORDER-TOP: #ece9d8; PADDING-LEFT: 5.4pt; PADDING-BOTTOM: 0cm; BORDER-LEFT: #ece9d8; PADDING-TOP: 0cm; BORDER-BOTTOM: black 1pt solid" width="19%">
<p style="TEXT-INDENT: 17.6pt"><span>Исследование содержания микроэлементов в образцах волос здоровых детей и детей с различными патологиями.</span></p>
<p style="TEXT-INDENT: 17.6pt"><span>Исследование по разработке критериев оценки нарушений микроэлементного статуса детей при различных патологиях.</span></p>
<p style="TEXT-INDENT: 17.6pt"><span>Разработка рекомендаций по ранней диагностике заболеваний, его коррекции для составления диагностических, лечебно-профилактических и оздоровительных программ.</span></p></td>
<td style="BORDER-RIGHT: black 1pt solid; PADDING-RIGHT: 5.4pt; BORDER-TOP: #ece9d8; PADDING-LEFT: 5.4pt; PADDING-BOTTOM: 0cm; BORDER-LEFT: #ece9d8; PADDING-TOP: 0cm; BORDER-BOTTOM: black 1pt solid" width="11%">
<p align="center"><span>Научные статьи, материалы </span></p>
<p align="center"><span>международных научных конференций, научный отчет.</span></p></td>
<td style="BORDER-RIGHT: black 1pt solid; PADDING-RIGHT: 5.4pt; BORDER-TOP: #ece9d8; PADDING-LEFT: 5.4pt; PADDING-BOTTOM: 0cm; BORDER-LEFT: #ece9d8; PADDING-TOP: 0cm; BORDER-BOTTOM: black 1pt solid" width="8%">
<p align="center"><span>2020 г.</span></p></td>
<td style="BORDER-RIGHT: black 1pt solid; PADDING-RIGHT: 5.4pt; BORDER-TOP: #ece9d8; PADDING-LEFT: 5.4pt; PADDING-BOTTOM: 0cm; BORDER-LEFT: #ece9d8; PADDING-TOP: 0cm; BORDER-BOTTOM: black 1pt solid" valign="top" width="20%">
<p style="TEXT-INDENT: 15.85pt"><span>Алгоритм оценки нарушений элементного статуса детей для использования в детских медицинских учреждениях как дополнительный диагностический признак. </span></p></td>
<td style="BORDER-RIGHT: black 1pt solid; PADDING-RIGHT: 5.4pt; BORDER-TOP: #ece9d8; PADDING-LEFT: 5.4pt; PADDING-BOTTOM: 0cm; BORDER-LEFT: #ece9d8; PADDING-TOP: 0cm; BORDER-BOTTOM: black 1pt solid" valign="top" width="19%">
<p style="TEXT-INDENT: 15.85pt"><span>Результаты исследования позволят применять наряду с традиционными также и дополнительные коррегирующие методы лечения.</span></p></td></tr>
<tr>
<td style="BORDER-RIGHT: black 1pt solid; PADDING-RIGHT: 5.4pt; BORDER-TOP: #ece9d8; PADDING-LEFT: 5.4pt; PADDING-BOTTOM: 0cm; BORDER-LEFT: #ece9d8; PADDING-TOP: 0cm; BORDER-BOTTOM: black 1pt solid" width="19%">
<p style="TEXT-INDENT: 17.6pt"><span>Исследование макро- и микроэлементного состава объектов окружающей среды (почва, растения, вода, пищевые продукты и т.д.) с использованием высокочувствительного метода нейтронно-активационного анализа.</span></p>
<p style="TEXT-INDENT: 17.6pt"><span>Проведение экологического мониторинга территории ИЯФ АН РУз и близлежащих населенных пунктов с использованием нейтронно-активационного анализа элементного состава образцов почвы, растения и воды.</span></p>
<p style="TEXT-INDENT: 17.6pt"><span>Исследование содержания ток?ичных элементов в техногенных объектах вокруг промышленных предприятий республики для экологического мониторинга.</span></p></td>
<td style="BORDER-RIGHT: black 1pt solid; PADDING-RIGHT: 5.4pt; BORDER-TOP: #ece9d8; PADDING-LEFT: 5.4pt; PADDING-BOTTOM: 0cm; BORDER-LEFT: #ece9d8; PADDING-TOP: 0cm; BORDER-BOTTOM: black 1pt solid" width="11%">
<p align="center"><span>Научные статьи, материалы </span></p>
<p align="center"><span>международных научных конференций, научный отчет.</span></p></td>
<td style="BORDER-RIGHT: black 1pt solid; PADDING-RIGHT: 5.4pt; BORDER-TOP: #ece9d8; PADDING-LEFT: 5.4pt; PADDING-BOTTOM: 0cm; BORDER-LEFT: #ece9d8; PADDING-TOP: 0cm; BORDER-BOTTOM: black 1pt solid" width="8%">
<p align="center"><span>2021 г.</span></p></td>
<td style="BORDER-RIGHT: black 1pt solid; PADDING-RIGHT: 5.4pt; BORDER-TOP: #ece9d8; PADDING-LEFT: 5.4pt; PADDING-BOTTOM: 0cm; BORDER-LEFT: #ece9d8; PADDING-TOP: 0cm; BORDER-BOTTOM: black 1pt solid" valign="top" width="20%">
<p style="TEXT-INDENT: 15.85pt"><span>Методика инструментального нейтронно-активационного анализа элементного состава в объектах окружающей среды.</span></p>
<p style="TEXT-INDENT: 15.85pt"><span>Данные о содержании элементов на изученных объектах.</span></p>
<p style="TEXT-INDENT: 15.85pt"><span>Результаты по содержанию токсичных элементов в изученных техногенных объектах промышленных предприятий.</span></p></td>
<td style="BORDER-RIGHT: black 1pt solid; PADDING-RIGHT: 5.4pt; BORDER-TOP: #ece9d8; PADDING-LEFT: 5.4pt; PADDING-BOTTOM: 0cm; BORDER-LEFT: #ece9d8; PADDING-TOP: 0cm; BORDER-BOTTOM: black 1pt solid" valign="top" width="19%">
<p style="TEXT-INDENT: 15.85pt"><span>Усовершенствованная методика позволит характеризовать состояния окружающей среды с целью установления потенциальных экологических угроз и принятия профилактических мер.</span></p></td></tr>
<tr>
<td style="BORDER-RIGHT: black 1pt solid; PADDING-RIGHT: 5.4pt; BORDER-TOP: #ece9d8; PADDING-LEFT: 5.4pt; PADDING-BOTTOM: 0cm; BORDER-LEFT: #ece9d8; PADDING-TOP: 0cm; BORDER-BOTTOM: black 1pt solid" width="19%">
<p style="TEXT-INDENT: 17.6pt"><span>Исследование метастабильных состояний атомных ядер некоторых редкоземельных элементов: серебра, иттрия, вольфрама, образующихся при фото-ядерных реакциях.</span></p>
<p style="TEXT-INDENT: 17.6pt"><span>Исследование аналитических возможностей экспрессного определения содержания серебра, иттрия и вольфрама в образцах руд по их изомерам.</span></p>
<p style="TEXT-INDENT: 10.45pt"><span>Разработка методики экспрессного определения содержания серебра, иттрия и вольфрама по гамма-активационному анализу. </span></p></td>
<td style="BORDER-RIGHT: black 1pt solid; PADDING-RIGHT: 5.4pt; BORDER-TOP: #ece9d8; PADDING-LEFT: 5.4pt; PADDING-BOTTOM: 0cm; BORDER-LEFT: #ece9d8; PADDING-TOP: 0cm; BORDER-BOTTOM: black 1pt solid" width="11%">
<p align="center"><span>Научные статьи, материалы </span></p>
<p align="center"><span>международных научных конференций, научный отчет.</span></p></td>
<td style="BORDER-RIGHT: black 1pt solid; PADDING-RIGHT: 5.4pt; BORDER-TOP: #ece9d8; PADDING-LEFT: 5.4pt; PADDING-BOTTOM: 0cm; BORDER-LEFT: #ece9d8; PADDING-TOP: 0cm; BORDER-BOTTOM: black 1pt solid" width="8%">
<p align="center"><span>2022 г.</span></p></td>
<td style="BORDER-RIGHT: black 1pt solid; PADDING-RIGHT: 5.4pt; BORDER-TOP: #ece9d8; PADDING-LEFT: 5.4pt; PADDING-BOTTOM: 0cm; BORDER-LEFT: #ece9d8; PADDING-TOP: 0cm; BORDER-BOTTOM: black 1pt solid" valign="top" width="20%">
<p style="TEXT-INDENT: 15.85pt"><span>Экспериментальные данные по метастабильным состояниям атомных ядер серебра, иттрия и вольфрама при фото-ядерных реакциях. </span></p>
<p style="TEXT-INDENT: 15.85pt"><span>Методика экспрессного определения содержания серебра, иттрия и вольфрама по гамма-активационному анализу.</span></p></td>
<td style="BORDER-RIGHT: black 1pt solid; PADDING-RIGHT: 5.4pt; BORDER-TOP: #ece9d8; PADDING-LEFT: 5.4pt; PADDING-BOTTOM: 0cm; BORDER-LEFT: #ece9d8; PADDING-TOP: 0cm; BORDER-BOTTOM: black 1pt solid" valign="top" width="19%">
<p style="TEXT-INDENT: 15.85pt"><span>Будут использованы для рудосортировки на горнодобывающих предприятиях страны.</span></p></td></tr>
<tr style="HEIGHT: 52.2pt">
<td style="BORDER-RIGHT: black 1pt solid; PADDING-RIGHT: 5.4pt; BORDER-TOP: #ece9d8; PADDING-LEFT: 5.4pt; PADDING-BOTTOM: 0cm; BORDER-LEFT: #ece9d8; PADDING-TOP: 0cm; BORDER-BOTTOM: black 1pt solid; HEIGHT: 52.2pt" width="19%">
<p style="TEXT-INDENT: 17.6pt"><span>Исследование возможности определения патогенных состояний организма человека с использованием ядерно-физических методов.</span></p>
<p style="TEXT-INDENT: 17.6pt"><span>Разработка ядерно-физических методик определения патогенных состояний организма детей и взрослых путем анализа биосубстратов пациентов.</span></p>
<p style="TEXT-INDENT: 17.6pt"><span>Проведение корреляционного анализа патогенных состояний с данными анализов ядерно-физическими методами.</span></p>
<p style="TEXT-INDENT: 10.45pt"><span>Выработка рекомендаций по внедрению ядерно-физических методик в практику медицинских учреждений.</span></p></td>
<td style="BORDER-RIGHT: black 1pt solid; PADDING-RIGHT: 5.4pt; BORDER-TOP: #ece9d8; PADDING-LEFT: 5.4pt; PADDING-BOTTOM: 0cm; BORDER-LEFT: #ece9d8; PADDING-TOP: 0cm; BORDER-BOTTOM: black 1pt solid; HEIGHT: 52.2pt" width="11%">
<p align="center"><span>Научные статьи, материалы </span></p>
<p align="center"><span>международных научных конференций, научный отчет.</span></p></td>
<td style="BORDER-RIGHT: black 1pt solid; PADDING-RIGHT: 5.4pt; BORDER-TOP: #ece9d8; PADDING-LEFT: 5.4pt; PADDING-BOTTOM: 0cm; BORDER-LEFT: #ece9d8; PADDING-TOP: 0cm; BORDER-BOTTOM: black 1pt solid; HEIGHT: 52.2pt" width="8%">
<p align="center"><span>2023 г.</span></p></td>
<td style="BORDER-RIGHT: black 1pt solid; PADDING-RIGHT: 5.4pt; BORDER-TOP: #ece9d8; PADDING-LEFT: 5.4pt; PADDING-BOTTOM: 0cm; BORDER-LEFT: #ece9d8; PADDING-TOP: 0cm; BORDER-BOTTOM: black 1pt solid; HEIGHT: 52.2pt" valign="top" width="20%">
<p style="TEXT-INDENT: 15.85pt"><span>Данные для определения заболеваний, которые могут быть диагностированы методами ядерной физики.</span></p>
<p style="TEXT-INDENT: 15.85pt"><span>Методика определения патогенных состояний.</span></p></td>
<td style="BORDER-RIGHT: black 1pt solid; PADDING-RIGHT: 5.4pt; BORDER-TOP: #ece9d8; PADDING-LEFT: 5.4pt; PADDING-BOTTOM: 0cm; BORDER-LEFT: #ece9d8; PADDING-TOP: 0cm; BORDER-BOTTOM: black 1pt solid; HEIGHT: 52.2pt" valign="top" width="19%">
<p style="TEXT-INDENT: 15.85pt"><span>Будут разработаны практические рекомендации по внедрению ядерно-физических методик в медицинских учреждениях.</span></p></td></tr>
<tr style="HEIGHT: 97.15pt">
<td style="BORDER-RIGHT: black 1pt solid; PADDING-RIGHT: 5.4pt; BORDER-TOP: #ece9d8; PADDING-LEFT: 5.4pt; PADDING-BOTTOM: 0cm; BORDER-LEFT: #ece9d8; PADDING-TOP: 0cm; BORDER-BOTTOM: black 1pt solid; HEIGHT: 97.15pt" width="19%">
<p style="TEXT-INDENT: 17.6pt"><span>Изучение технико-экономических возможностей внедрения разработанных методик в отраслях экономики страны.</span></p>
<p style="TEXT-INDENT: 10.45pt"><span>Подготовка и проведение аттестации разработанных методик выполнения измерений в органах Госстандарта РУз.</span></p></td>
<td style="BORDER-RIGHT: black 1pt solid; PADDING-RIGHT: 5.4pt; BORDER-TOP: #ece9d8; PADDING-LEFT: 5.4pt; PADDING-BOTTOM: 0cm; BORDER-LEFT: #ece9d8; PADDING-TOP: 0cm; BORDER-BOTTOM: black 1pt solid; HEIGHT: 97.15pt" width="11%">
<p align="center"><span>Научный отчет,</span></p>
<p align="center"><span>оформление заявок на изобретения,</span></p>
<p align="center"><span>документ </span></p>
<p align="center"><span>о защите интеллектуальной собственности,</span></p>
<p align="center"><span>методы, утвержденные государственным стандартом.</span></p></td>
<td style="BORDER-RIGHT: black 1pt solid; PADDING-RIGHT: 5.4pt; BORDER-TOP: #ece9d8; PADDING-LEFT: 5.4pt; PADDING-BOTTOM: 0cm; BORDER-LEFT: #ece9d8; PADDING-TOP: 0cm; BORDER-BOTTOM: black 1pt solid; HEIGHT: 97.15pt" width="8%">
<p align="center"><span>2024 г.</span></p></td>
<td style="BORDER-RIGHT: black 1pt solid; PADDING-RIGHT: 5.4pt; BORDER-TOP: #ece9d8; PADDING-LEFT: 5.4pt; PADDING-BOTTOM: 0cm; BORDER-LEFT: #ece9d8; PADDING-TOP: 0cm; BORDER-BOTTOM: black 1pt solid; HEIGHT: 97.15pt" valign="top" width="20%">
<p style="TEXT-INDENT: 15.85pt"><span>Патент, аттестованная методика. </span></p></td>
<td style="BORDER-RIGHT: black 1pt solid; PADDING-RIGHT: 5.4pt; BORDER-TOP: #ece9d8; PADDING-LEFT: 5.4pt; PADDING-BOTTOM: 0cm; BORDER-LEFT: #ece9d8; PADDING-TOP: 0cm; BORDER-BOTTOM: black 1pt solid; HEIGHT: 97.15pt" valign="top" width="19%">
<p style="TEXT-INDENT: 15.85pt"><span>Разработанные, запатентованные и аттестованные методики будут способствовать экономическому и социальному развитию республики.</span></p></td></tr>
<tr>
<td style="BORDER-RIGHT: black 1pt solid; PADDING-RIGHT: 5.4pt; BORDER-TOP: #ece9d8; PADDING-LEFT: 5.4pt; PADDING-BOTTOM: 0cm; BORDER-LEFT: black 1pt solid; PADDING-TOP: 0cm; BORDER-BOTTOM: black 1pt solid" valign="top" width="100%" colspan="6">
<p align="center"><span><b>Научный отдел ядерной энергетики и ядерных технологий</b></span></p></td></tr>
<tr>
<td style="BORDER-RIGHT: black 1pt solid; PADDING-RIGHT: 5.4pt; BORDER-TOP: #ece9d8; PADDING-LEFT: 5.4pt; PADDING-BOTTOM: 0cm; BORDER-LEFT: black 1pt solid; PADDING-TOP: 0cm; BORDER-BOTTOM: black 1pt solid" width="21%" rowspan="5">
<p align="center"><span><b>Исследование в области атомной энергетики, разработка технологий получения радиоизотопов и внедрения ядерных технологий.</b></span></p></td>
<td style="BORDER-RIGHT: black 1pt solid; PADDING-RIGHT: 5.4pt; BORDER-TOP: #ece9d8; PADDING-LEFT: 5.4pt; PADDING-BOTTOM: 0cm; BORDER-LEFT: #ece9d8; PADDING-TOP: 0cm; BORDER-BOTTOM: black 1pt solid" width="19%">
<p style="TEXT-INDENT: 14.6pt"><span>Изучение типов ядерных реакторов. Исследование работы энергетического ядерного реактора ВВЭР-1200 в предельных и запредельных режимах, расчет степени выгорания ядерного топлива </span></p>
<p style="TEXT-INDENT: 14.6pt"><span>Планирование технологического участка по получению циклотронных радионуклидов.</span></p>
<p style="TEXT-INDENT: 10.45pt"><span>Исследование радиационного окрашивания берилла. </span></p></td>
<td style="BORDER-RIGHT: black 1pt solid; PADDING-RIGHT: 5.4pt; BORDER-TOP: #ece9d8; PADDING-LEFT: 5.4pt; PADDING-BOTTOM: 0cm; BORDER-LEFT: #ece9d8; PADDING-TOP: 0cm; BORDER-BOTTOM: black 1pt solid" width="11%">
<p align="center"><span>Научные статьи, материалы международной научной конференции, научный отчет.</span></p></td>
<td style="BORDER-RIGHT: black 1pt solid; PADDING-RIGHT: 5.4pt; BORDER-TOP: #ece9d8; PADDING-LEFT: 5.4pt; PADDING-BOTTOM: 0cm; BORDER-LEFT: #ece9d8; PADDING-TOP: 0cm; BORDER-BOTTOM: black 1pt solid" width="8%">
<p align="center"><span>2020 г.</span></p></td>
<td style="BORDER-RIGHT: black 1pt solid; PADDING-RIGHT: 5.4pt; BORDER-TOP: #ece9d8; PADDING-LEFT: 5.4pt; PADDING-BOTTOM: 0cm; BORDER-LEFT: #ece9d8; PADDING-TOP: 0cm; BORDER-BOTTOM: black 1pt solid" valign="top" width="20%">
<p style="TEXT-INDENT: 15.85pt"><span>Научный материал по режимам работы энергетических ядерных реакторов для проведения научной экспертизы ?роектов по АЭС и для подготовки кадров по эксплуатации энергетических реакторов.</span></p>
<p style="TEXT-INDENT: 15.85pt"><span>Оптимальные условия радиационного окрашивания минерала берилла.</span></p></td>
<td style="BORDER-RIGHT: black 1pt solid; PADDING-RIGHT: 5.4pt; BORDER-TOP: #ece9d8; PADDING-LEFT: 5.4pt; PADDING-BOTTOM: 0cm; BORDER-LEFT: #ece9d8; PADDING-TOP: 0cm; BORDER-BOTTOM: black 1pt solid" valign="top" width="19%">
<p style="TEXT-INDENT: 15.85pt"><span>Результаты будут использованы при научной экспертизе проектов АЭС и подготовке кадров для будущего АЭС, а также в медицине, в нефтегазовой металлургической и химической промышленности, на пограничных и таможенных пунктах.</span></p></td></tr>
<tr>
<td style="BORDER-RIGHT: black 1pt solid; PADDING-RIGHT: 5.4pt; BORDER-TOP: #ece9d8; PADDING-LEFT: 5.4pt; PADDING-BOTTOM: 0cm; BORDER-LEFT: #ece9d8; PADDING-TOP: 0cm; BORDER-BOTTOM: black 1pt solid" width="19%">
<p><span>Разработка методов выжигания долгоживущих минорных радионуклидов в отработавшем ядерном топливе на основе подкритичных систем с использованием нейтронных источников типа калифорния-252, нейтронного генератора и других источников.</span></p>
<p style="TEXT-INDENT: 14.6pt"><span>Создание технологического участка по получению циклотронных радионуклидов.</span></p>
<p style="TEXT-INDENT: 14.6pt"><span>Разработка радионуклидных влагомеров и расходомеров для нефтегазовой промышленности. Исследование возможности минимизации активности продуктов деления и трансурановых элементов.</span></p>
<p style="TEXT-INDENT: 14.6pt"><span>Исследование радиационного окрашивания хрусталя и топаза с использованием ядерного реактора, ускорителя электронов и гамма-установки. </span></p>
<p style="TEXT-INDENT: 14.6pt"><span>Исследование по радиационному упрочнению изделий из твердых и жаропрочных материалов.</span></p></td>
<td style="BORDER-RIGHT: black 1pt solid; PADDING-RIGHT: 5.4pt; BORDER-TOP: #ece9d8; PADDING-LEFT: 5.4pt; PADDING-BOTTOM: 0cm; BORDER-LEFT: #ece9d8; PADDING-TOP: 0cm; BORDER-BOTTOM: black 1pt solid" width="11%">
<p align="center"><span>Научные статьи, материалы международной научной конференции, научный отчет.</span></p></td>
<td style="BORDER-RIGHT: black 1pt solid; PADDING-RIGHT: 5.4pt; BORDER-TOP: #ece9d8; PADDING-LEFT: 5.4pt; PADDING-BOTTOM: 0cm; BORDER-LEFT: #ece9d8; PADDING-TOP: 0cm; BORDER-BOTTOM: black 1pt solid" width="8%">
<p align="center"><span>2021 г.</span></p></td>
<td style="BORDER-RIGHT: black 1pt solid; PADDING-RIGHT: 5.4pt; BORDER-TOP: #ece9d8; PADDING-LEFT: 5.4pt; PADDING-BOTTOM: 0cm; BORDER-LEFT: #ece9d8; PADDING-TOP: 0cm; BORDER-BOTTOM: black 1pt solid" valign="top" width="20%">
<p style="TEXT-INDENT: 8.55pt"><span>Методы, позволяющие уменьшение радиоактивности минорных актинидов с периодами полураспада от нескольких тысяч до сотни миллионов лет.</span></p>
<p style="TEXT-INDENT: 15.85pt"><span>Технологический участок по получению циклотронных радионуклидов.</span></p>
<p style="TEXT-INDENT: 15.85pt"><span>Приборы по радионуклидным влагомерам и расходомерам. </span></p>
<p style="TEXT-INDENT: 15.85pt"><span>Данные о минимизации активности продуктов деления и трансурановых элементов. </span></p>
<p style="TEXT-INDENT: 15.85pt"><span>Условия радиационного окрашивания хрусталя и топаза.</span></p>
<p style="TEXT-INDENT: 15.85pt"><span>Условия и характеристики обработки изделий из твердых и жаропрочных материалов. </span></p></td>
<td style="BORDER-RIGHT: black 1pt solid; PADDING-RIGHT: 5.4pt; BORDER-TOP: #ece9d8; PADDING-LEFT: 5.4pt; PADDING-BOTTOM: 0cm; BORDER-LEFT: #ece9d8; PADDING-TOP: 0cm; BORDER-BOTTOM: black 1pt solid" valign="top" width="19%">
<p style="TEXT-INDENT: 15.85pt"><span>Результаты будут использованы в утилизации отработавшего ядерного топлива, в медицине и промышленности.</span></p></td></tr>
<tr>
<td style="BORDER-RIGHT: black 1pt solid; PADDING-RIGHT: 5.4pt; BORDER-TOP: #ece9d8; PADDING-LEFT: 5.4pt; PADDING-BOTTOM: 0cm; BORDER-LEFT: #ece9d8; PADDING-TOP: 0cm; BORDER-BOTTOM: black 1pt solid" width="19%">
<p style="TEXT-INDENT: 14.6pt"><span>Исследование сечений ядерных реакций в потоке быстрых нейтронов для получения самовосстанавливающегося ядерного топлива на основе уран-ториевой смеси. Исследование систем активной и пассивной системы безопасности реактора ВВЭР-1200. </span></p>
<p style="TEXT-INDENT: 14.6pt"><span>Получение опытной партии циклотронного радионуклида палладия-103.</span></p>
<p style="TEXT-INDENT: 14.6pt"><span>Разработка технологии и создание радиоизотопных приборов для обнаружения и идентификации ядерных и радиоактивных материалов. </span></p>
<p style="TEXT-INDENT: 14.6pt"><span>Разработка технологии радиационного облагораживания различных природных минералов с использованием ядерного реактора, электронного ускорителя и гамма-установки.</span></p></td>
<td style="BORDER-RIGHT: black 1pt solid; PADDING-RIGHT: 5.4pt; BORDER-TOP: #ece9d8; PADDING-LEFT: 5.4pt; PADDING-BOTTOM: 0cm; BORDER-LEFT: #ece9d8; PADDING-TOP: 0cm; BORDER-BOTTOM: black 1pt solid" width="11%">
<p align="center"><span>Научные статьи, материалы международной научной конференции, научный отчет.</span></p></td>
<td style="BORDER-RIGHT: black 1pt solid; PADDING-RIGHT: 5.4pt; BORDER-TOP: #ece9d8; PADDING-LEFT: 5.4pt; PADDING-BOTTOM: 0cm; BORDER-LEFT: #ece9d8; PADDING-TOP: 0cm; BORDER-BOTTOM: black 1pt solid" width="8%">
<p align="center"><span>2022 г.</span></p></td>
<td style="BORDER-RIGHT: black 1pt solid; PADDING-RIGHT: 5.4pt; BORDER-TOP: #ece9d8; PADDING-LEFT: 5.4pt; PADDING-BOTTOM: 0cm; BORDER-LEFT: #ece9d8; PADDING-TOP: 0cm; BORDER-BOTTOM: black 1pt solid" valign="top" width="20%">
<p style="TEXT-INDENT: 15.85pt"><span>Оптимальный состав смеси урана и тория для получения самовосстанавливающегося ядерного топлива и материал по работе систем безопасности реактора ВВЭР-1200.</span></p>
<p style="TEXT-INDENT: 15.85pt"><span>Циклотронный радионуклид палладий-103.</span></p>
<p style="TEXT-INDENT: 15.85pt"><span>Радиоизотопные приборы для обнаружения и идентификации ядерных и радиоактивных материалов.</span></p>
<p style="TEXT-INDENT: 15.85pt"><span>Технология облагораживания различных природных минералов с использованием ядерного реактора, электронного ускорителя и гамма-установки.</span></p></td>
<td style="BORDER-RIGHT: black 1pt solid; PADDING-RIGHT: 5.4pt; BORDER-TOP: #ece9d8; PADDING-LEFT: 5.4pt; PADDING-BOTTOM: 0cm; BORDER-LEFT: #ece9d8; PADDING-TOP: 0cm; BORDER-BOTTOM: black 1pt solid" valign="top" width="19%">
<p style="TEXT-INDENT: 15.85pt"><span>Результаты будут использованы для получения перспективного типа самовосстанавливающегося топлива и в подготовке кадров для АЭС, а также в медицине и ювелирной промышленности.</span></p></td></tr>
<tr style="HEIGHT: 52.2pt">
<td style="BORDER-RIGHT: black 1pt solid; PADDING-RIGHT: 5.4pt; BORDER-TOP: #ece9d8; PADDING-LEFT: 5.4pt; PADDING-BOTTOM: 0cm; BORDER-LEFT: #ece9d8; PADDING-TOP: 0cm; BORDER-BOTTOM: black 1pt solid; HEIGHT: 52.2pt" width="19%">
<p style="TEXT-INDENT: 14.6pt"><span>Исследование возможностей получения ядерного топлива из природного урана. Расчет потребления воды реактором ВВЭР-1200 в нормальном и аварийном режимах. Создание комплексной системы для испытания изменения свойств изделий и материалов при механическом, тепловом и радиационном воздействии.</span></p>
<p style="TEXT-INDENT: 14.6pt"><span>Получение опытной партии реакторного радионуклида лютеция-177 для медицины.</span></p></td>
<td style="BORDER-RIGHT: black 1pt solid; PADDING-RIGHT: 5.4pt; BORDER-TOP: #ece9d8; PADDING-LEFT: 5.4pt; PADDING-BOTTOM: 0cm; BORDER-LEFT: #ece9d8; PADDING-TOP: 0cm; BORDER-BOTTOM: black 1pt solid; HEIGHT: 52.2pt" width="11%">
<p align="center"><span>Научные статьи, материалы международной научной конференции, научный отчет.</span></p></td>
<td style="BORDER-RIGHT: black 1pt solid; PADDING-RIGHT: 5.4pt; BORDER-TOP: #ece9d8; PADDING-LEFT: 5.4pt; PADDING-BOTTOM: 0cm; BORDER-LEFT: #ece9d8; PADDING-TOP: 0cm; BORDER-BOTTOM: black 1pt solid; HEIGHT: 52.2pt" width="8%">
<p align="center"><span>2023 г.</span></p></td>
<td style="BORDER-RIGHT: black 1pt solid; PADDING-RIGHT: 5.4pt; BORDER-TOP: #ece9d8; PADDING-LEFT: 5.4pt; PADDING-BOTTOM: 0cm; BORDER-LEFT: #ece9d8; PADDING-TOP: 0cm; BORDER-BOTTOM: black 1pt solid; HEIGHT: 52.2pt" valign="top" width="20%">
<p style="TEXT-INDENT: 15.85pt"><span>Возможности получения ядерного топлива из природного урана.</span></p>
<p style="TEXT-INDENT: 15.85pt"><span>Реакторный радионуклид лютеция-177.</span></p></td>
<td style="BORDER-RIGHT: black 1pt solid; PADDING-RIGHT: 5.4pt; BORDER-TOP: #ece9d8; PADDING-LEFT: 5.4pt; PADDING-BOTTOM: 0cm; BORDER-LEFT: #ece9d8; PADDING-TOP: 0cm; BORDER-BOTTOM: black 1pt solid; HEIGHT: 52.2pt" valign="top" width="19%">
<p style="TEXT-INDENT: 15.85pt"><span>Будут использованы в атомной энергетике и медицине.</span></p></td></tr>
<tr style="HEIGHT: 97.15pt">
<td style="BORDER-RIGHT: black 1pt solid; PADDING-RIGHT: 5.4pt; BORDER-TOP: #ece9d8; PADDING-LEFT: 5.4pt; PADDING-BOTTOM: 0cm; BORDER-LEFT: #ece9d8; PADDING-TOP: 0cm; BORDER-BOTTOM: black 1pt solid; HEIGHT: 97.15pt" width="19%">
<p style="TEXT-INDENT: 14.6pt"><span>Исследование систем активной и пассивной систем безопасности реактора ВВЭР-1200.</span></p>
<p style="TEXT-INDENT: 14.6pt"><span>Получение опытной партии новых циклотронных радионуклидов германия-68, радионуклидного генератора германий-68/галлий-68.</span></p>
<p style="TEXT-INDENT: 10.45pt"><span>Осуществление упрочнения изделий промышленности радиационным облучением на ускорителе, гамма-установке.</span></p></td>
<td style="BORDER-RIGHT: black 1pt solid; PADDING-RIGHT: 5.4pt; BORDER-TOP: #ece9d8; PADDING-LEFT: 5.4pt; PADDING-BOTTOM: 0cm; BORDER-LEFT: #ece9d8; PADDING-TOP: 0cm; BORDER-BOTTOM: black 1pt solid; HEIGHT: 97.15pt" width="11%">
<p align="center"><span>Научные статьи, материалы международной научной конференции, научный отчет.</span></p></td>
<td style="BORDER-RIGHT: black 1pt solid; PADDING-RIGHT: 5.4pt; BORDER-TOP: #ece9d8; PADDING-LEFT: 5.4pt; PADDING-BOTTOM: 0cm; BORDER-LEFT: #ece9d8; PADDING-TOP: 0cm; BORDER-BOTTOM: black 1pt solid; HEIGHT: 97.15pt" width="8%">
<p align="center"><span>2024 г.</span></p></td>
<td style="BORDER-RIGHT: black 1pt solid; PADDING-RIGHT: 5.4pt; BORDER-TOP: #ece9d8; PADDING-LEFT: 5.4pt; PADDING-BOTTOM: 0cm; BORDER-LEFT: #ece9d8; PADDING-TOP: 0cm; BORDER-BOTTOM: black 1pt solid; HEIGHT: 97.15pt" valign="top" width="20%">
<p style="TEXT-INDENT: 15.85pt"><span>Данные по системе безопасности реактора ВВЭР-1200.</span></p>
<p style="TEXT-INDENT: 15.85pt"><span>Радионуклиды германия-68, радионуклидный генератор германий-68/галлий-68.</span></p>
<p style="TEXT-INDENT: 15.85pt"><span>Радиационное упрочнение изделий из твердых и жаропрочных материалов. </span></p></td>
<td style="BORDER-RIGHT: black 1pt solid; PADDING-RIGHT: 5.4pt; BORDER-TOP: #ece9d8; PADDING-LEFT: 5.4pt; PADDING-BOTTOM: 0cm; BORDER-LEFT: #ece9d8; PADDING-TOP: 0cm; BORDER-BOTTOM: black 1pt solid; HEIGHT: 97.15pt" valign="top" width="19%">
<p style="TEXT-INDENT: 15.85pt"><span>Будут использованы в атомной энергетике.</span></p>
<p style="TEXT-INDENT: 15.85pt"><span>Будут использованы в медицине, промышленности.</span></p></td></tr></tbody></table></div></div><div class="BY_DEFAULT"><div name="4608684" id="4608684"></div></div><div class="APPL_BANNER_LANDSCAPE_TITLE"><div name="4608690" id="4608690">ПРИЛОЖЕНИЕ № 3<br />к <a href="/en/acts/4604099">постановлению </a>Президента Республики Узбекистан от 21 ноября 2019 года № ПП-4526</div></div><div class="ACT_FORM"><div name="4608695" id="4608695">Целевые показатели (индикаторы)</div></div><div class="ACT_TITLE_APPL"><div name="4608698" id="4608698">Института ядерной физики Академии наук Республики Узбекистан до 2021 года</div></div><div class="BY_DEFAULT"><div name="4608713" id="4608713"></div></div><div class="BY_DEFAULT"><div name="4608718" id="4608718"><table style="BORDER-RIGHT: medium none; BORDER-TOP: medium none; BACKGROUND: white; BORDER-LEFT: medium none; BORDER-BOTTOM: medium none; BORDER-COLLAPSE: collapse" cellspacing="0" cellpadding="0" width="100%" border="1">
<tbody>
<tr>
<td style="BORDER-RIGHT: windowtext 1pt solid; PADDING-RIGHT: 5.4pt; BORDER-TOP: windowtext 1pt solid; PADDING-LEFT: 5.4pt; PADDING-BOTTOM: 0cm; BORDER-LEFT: windowtext 1pt solid; PADDING-TOP: 0cm; BORDER-BOTTOM: windowtext 1pt solid" width="3%">
<p style="LINE-HEIGHT: normal" align="center"><b><span style="FONT-SIZE: 12pt">№</span></b></p></td>
<td style="BORDER-RIGHT: windowtext 1pt solid; PADDING-RIGHT: 5.4pt; BORDER-TOP: windowtext 1pt solid; PADDING-LEFT: 5.4pt; PADDING-BOTTOM: 0cm; BORDER-LEFT: #ece9d8; PADDING-TOP: 0cm; BORDER-BOTTOM: windowtext 1pt solid" width="76%">
<p style="LINE-HEIGHT: normal" align="center"><b><span style="FONT-SIZE: 12pt">Наименование показателя (индикатора)</span></b></p></td>
<td style="BORDER-RIGHT: windowtext 1pt solid; PADDING-RIGHT: 5.4pt; BORDER-TOP: windowtext 1pt solid; PADDING-LEFT: 5.4pt; PADDING-BOTTOM: 0cm; BORDER-LEFT: #ece9d8; PADDING-TOP: 0cm; BORDER-BOTTOM: windowtext 1pt solid" width="6%">
<p style="LINE-HEIGHT: normal" align="center"><b><span style="FONT-SIZE: 12pt">2019 год</span></b></p></td>
<td style="BORDER-RIGHT: windowtext 1pt solid; PADDING-RIGHT: 5.4pt; BORDER-TOP: windowtext 1pt solid; PADDING-LEFT: 5.4pt; PADDING-BOTTOM: 0cm; BORDER-LEFT: #ece9d8; PADDING-TOP: 0cm; BORDER-BOTTOM: windowtext 1pt solid" width="6%">
<p style="LINE-HEIGHT: normal" align="center"><b><span style="FONT-SIZE: 12pt">2020 год</span></b></p></td>
<td style="BORDER-RIGHT: windowtext 1pt solid; PADDING-RIGHT: 5.4pt; BORDER-TOP: windowtext 1pt solid; PADDING-LEFT: 5.4pt; PADDING-BOTTOM: 0cm; BORDER-LEFT: #ece9d8; PADDING-TOP: 0cm; BORDER-BOTTOM: windowtext 1pt solid" width="6%">
<p style="LINE-HEIGHT: normal" align="center"><b><span style="FONT-SIZE: 12pt">2021 год</span></b></p></td></tr>
<tr>
<td style="BORDER-RIGHT: windowtext 1pt solid; PADDING-RIGHT: 5.4pt; BORDER-TOP: #ece9d8; PADDING-LEFT: 5.4pt; PADDING-BOTTOM: 0cm; BORDER-LEFT: windowtext 1pt solid; PADDING-TOP: 0cm; BORDER-BOTTOM: windowtext 1pt solid" width="100%" colspan="5">
<p style="LINE-HEIGHT: normal" align="center"><b><span style="FONT-SIZE: 12pt">I. Повышение эффективности и результативности научно-исследовательской деятельности</span></b></p></td></tr>
<tr>
<td style="BORDER-RIGHT: windowtext 1pt solid; PADDING-RIGHT: 5.4pt; BORDER-TOP: #ece9d8; PADDING-LEFT: 5.4pt; PADDING-BOTTOM: 0cm; BORDER-LEFT: windowtext 1pt solid; PADDING-TOP: 0cm; BORDER-BOTTOM: windowtext 1pt solid" width="3%">
<p style="LINE-HEIGHT: normal" align="center"><span style="FONT-SIZE: 12pt">1.</span></p></td>
<td style="BORDER-RIGHT: windowtext 1pt solid; PADDING-RIGHT: 5.4pt; BORDER-TOP: #ece9d8; PADDING-LEFT: 5.4pt; PADDING-BOTTOM: 0cm; BORDER-LEFT: #ece9d8; PADDING-TOP: 0cm; BORDER-BOTTOM: windowtext 1pt solid" width="76%">
<p style="LINE-HEIGHT: normal"><span style="FONT-SIZE: 12pt">Штатные единицы научных сотрудников</span></p></td>
<td style="BORDER-RIGHT: windowtext 1pt solid; PADDING-RIGHT: 5.4pt; BORDER-TOP: #ece9d8; PADDING-LEFT: 5.4pt; PADDING-BOTTOM: 0cm; BORDER-LEFT: #ece9d8; PADDING-TOP: 0cm; BORDER-BOTTOM: windowtext 1pt solid" width="6%">
<p style="LINE-HEIGHT: normal" align="center"><span style="FONT-SIZE: 12pt">98</span></p></td>
<td style="BORDER-RIGHT: windowtext 1pt solid; PADDING-RIGHT: 5.4pt; BORDER-TOP: #ece9d8; PADDING-LEFT: 5.4pt; PADDING-BOTTOM: 0cm; BORDER-LEFT: #ece9d8; PADDING-TOP: 0cm; BORDER-BOTTOM: windowtext 1pt solid" width="6%">
<p style="LINE-HEIGHT: normal" align="center"><span style="FONT-SIZE: 12pt">111</span></p></td>
<td style="BORDER-RIGHT: windowtext 1pt solid; PADDING-RIGHT: 5.4pt; BORDER-TOP: #ece9d8; PADDING-LEFT: 5.4pt; PADDING-BOTTOM: 0cm; BORDER-LEFT: #ece9d8; PADDING-TOP: 0cm; BORDER-BOTTOM: windowtext 1pt solid" width="6%">
<p style="LINE-HEIGHT: normal" align="center"><span style="FONT-SIZE: 12pt">111</span></p></td></tr>
<tr>
<td style="BORDER-RIGHT: windowtext 1pt solid; PADDING-RIGHT: 5.4pt; BORDER-TOP: #ece9d8; PADDING-LEFT: 5.4pt; PADDING-BOTTOM: 0cm; BORDER-LEFT: windowtext 1pt solid; PADDING-TOP: 0cm; BORDER-BOTTOM: windowtext 1pt solid" width="3%">
<p style="LINE-HEIGHT: normal" align="center"><span style="FONT-SIZE: 12pt">2.</span></p></td>
<td style="BORDER-RIGHT: windowtext 1pt solid; PADDING-RIGHT: 5.4pt; BORDER-TOP: #ece9d8; PADDING-LEFT: 5.4pt; PADDING-BOTTOM: 0cm; BORDER-LEFT: #ece9d8; PADDING-TOP: 0cm; BORDER-BOTTOM: windowtext 1pt solid" width="76%">
<p style="LINE-HEIGHT: normal"><span style="FONT-SIZE: 12pt">Средний возраст</span></p></td>
<td style="BORDER-RIGHT: windowtext 1pt solid; PADDING-RIGHT: 5.4pt; BORDER-TOP: #ece9d8; PADDING-LEFT: 5.4pt; PADDING-BOTTOM: 0cm; BORDER-LEFT: #ece9d8; PADDING-TOP: 0cm; BORDER-BOTTOM: windowtext 1pt solid" width="6%">
<p style="LINE-HEIGHT: normal" align="center"><span style="FONT-SIZE: 12pt">50</span></p></td>
<td style="BORDER-RIGHT: windowtext 1pt solid; PADDING-RIGHT: 5.4pt; BORDER-TOP: #ece9d8; PADDING-LEFT: 5.4pt; PADDING-BOTTOM: 0cm; BORDER-LEFT: #ece9d8; PADDING-TOP: 0cm; BORDER-BOTTOM: windowtext 1pt solid" width="6%">
<p style="LINE-HEIGHT: normal" align="center"><span style="FONT-SIZE: 12pt">44</span></p></td>
<td style="BORDER-RIGHT: windowtext 1pt solid; PADDING-RIGHT: 5.4pt; BORDER-TOP: #ece9d8; PADDING-LEFT: 5.4pt; PADDING-BOTTOM: 0cm; BORDER-LEFT: #ece9d8; PADDING-TOP: 0cm; BORDER-BOTTOM: windowtext 1pt solid" width="6%">
<p style="LINE-HEIGHT: normal" align="center"><span style="FONT-SIZE: 12pt">42</span></p></td></tr>
<tr>
<td style="BORDER-RIGHT: windowtext 1pt solid; PADDING-RIGHT: 5.4pt; BORDER-TOP: #ece9d8; PADDING-LEFT: 5.4pt; PADDING-BOTTOM: 0cm; BORDER-LEFT: windowtext 1pt solid; PADDING-TOP: 0cm; BORDER-BOTTOM: windowtext 1pt solid" width="100%" colspan="5">
<p style="LINE-HEIGHT: normal" align="center"><b><span style="FONT-SIZE: 12pt">II. Подготовка кадров высшей категории</span></b></p></td></tr>
<tr>
<td style="BORDER-RIGHT: windowtext 1pt solid; PADDING-RIGHT: 5.4pt; BORDER-TOP: #ece9d8; PADDING-LEFT: 5.4pt; PADDING-BOTTOM: 0cm; BORDER-LEFT: windowtext 1pt solid; PADDING-TOP: 0cm; BORDER-BOTTOM: windowtext 1pt solid" width="3%">
<p style="LINE-HEIGHT: normal" align="center"><span style="FONT-SIZE: 12pt">3.</span></p></td>
<td style="BORDER-RIGHT: windowtext 1pt solid; PADDING-RIGHT: 5.4pt; BORDER-TOP: #ece9d8; PADDING-LEFT: 5.4pt; PADDING-BOTTOM: 0cm; BORDER-LEFT: #ece9d8; PADDING-TOP: 0cm; BORDER-BOTTOM: windowtext 1pt solid" width="76%">
<p style="LINE-HEIGHT: normal"><span style="FONT-SIZE: 12pt">Защита докторских диссертаций (DSc)</span></p></td>
<td style="BORDER-RIGHT: windowtext 1pt solid; PADDING-RIGHT: 5.4pt; BORDER-TOP: #ece9d8; PADDING-LEFT: 5.4pt; PADDING-BOTTOM: 0cm; BORDER-LEFT: #ece9d8; PADDING-TOP: 0cm; BORDER-BOTTOM: windowtext 1pt solid" width="6%">
<p style="LINE-HEIGHT: normal" align="center"><span style="FONT-SIZE: 12pt">2</span></p></td>
<td style="BORDER-RIGHT: windowtext 1pt solid; PADDING-RIGHT: 5.4pt; BORDER-TOP: #ece9d8; PADDING-LEFT: 5.4pt; PADDING-BOTTOM: 0cm; BORDER-LEFT: #ece9d8; PADDING-TOP: 0cm; BORDER-BOTTOM: windowtext 1pt solid" width="6%">
<p style="LINE-HEIGHT: normal" align="center"><span style="FONT-SIZE: 12pt">2</span></p></td>
<td style="BORDER-RIGHT: windowtext 1pt solid; PADDING-RIGHT: 5.4pt; BORDER-TOP: #ece9d8; PADDING-LEFT: 5.4pt; PADDING-BOTTOM: 0cm; BORDER-LEFT: #ece9d8; PADDING-TOP: 0cm; BORDER-BOTTOM: windowtext 1pt solid" width="6%">
<p style="LINE-HEIGHT: normal" align="center"><span style="FONT-SIZE: 12pt">3</span></p></td></tr>
<tr>
<td style="BORDER-RIGHT: windowtext 1pt solid; PADDING-RIGHT: 5.4pt; BORDER-TOP: #ece9d8; PADDING-LEFT: 5.4pt; PADDING-BOTTOM: 0cm; BORDER-LEFT: windowtext 1pt solid; PADDING-TOP: 0cm; BORDER-BOTTOM: windowtext 1pt solid" width="3%">
<p style="LINE-HEIGHT: normal" align="center"><span style="FONT-SIZE: 12pt">4.</span></p></td>
<td style="BORDER-RIGHT: windowtext 1pt solid; PADDING-RIGHT: 5.4pt; BORDER-TOP: #ece9d8; PADDING-LEFT: 5.4pt; PADDING-BOTTOM: 0cm; BORDER-LEFT: #ece9d8; PADDING-TOP: 0cm; BORDER-BOTTOM: windowtext 1pt solid" width="76%">
<p style="LINE-HEIGHT: normal"><span style="FONT-SIZE: 12pt">Защита диссертаций доктора философии (PhD)</span></p></td>
<td style="BORDER-RIGHT: windowtext 1pt solid; PADDING-RIGHT: 5.4pt; BORDER-TOP: #ece9d8; PADDING-LEFT: 5.4pt; PADDING-BOTTOM: 0cm; BORDER-LEFT: #ece9d8; PADDING-TOP: 0cm; BORDER-BOTTOM: windowtext 1pt solid" width="6%">
<p style="LINE-HEIGHT: normal" align="center"><span style="FONT-SIZE: 12pt">9</span></p></td>
<td style="BORDER-RIGHT: windowtext 1pt solid; PADDING-RIGHT: 5.4pt; BORDER-TOP: #ece9d8; PADDING-LEFT: 5.4pt; PADDING-BOTTOM: 0cm; BORDER-LEFT: #ece9d8; PADDING-TOP: 0cm; BORDER-BOTTOM: windowtext 1pt solid" width="6%">
<p style="LINE-HEIGHT: normal" align="center"><span style="FONT-SIZE: 12pt">10</span></p></td>
<td style="BORDER-RIGHT: windowtext 1pt solid; PADDING-RIGHT: 5.4pt; BORDER-TOP: #ece9d8; PADDING-LEFT: 5.4pt; PADDING-BOTTOM: 0cm; BORDER-LEFT: #ece9d8; PADDING-TOP: 0cm; BORDER-BOTTOM: windowtext 1pt solid" width="6%">
<p style="LINE-HEIGHT: normal" align="center"><span style="FONT-SIZE: 12pt">10</span></p></td></tr>
<tr>
<td style="BORDER-RIGHT: windowtext 1pt solid; PADDING-RIGHT: 5.4pt; BORDER-TOP: #ece9d8; PADDING-LEFT: 5.4pt; PADDING-BOTTOM: 0cm; BORDER-LEFT: windowtext 1pt solid; PADDING-TOP: 0cm; BORDER-BOTTOM: windowtext 1pt solid" width="3%">
<p style="LINE-HEIGHT: normal" align="center"><span style="FONT-SIZE: 12pt">5.</span></p></td>
<td style="BORDER-RIGHT: windowtext 1pt solid; PADDING-RIGHT: 5.4pt; BORDER-TOP: #ece9d8; PADDING-LEFT: 5.4pt; PADDING-BOTTOM: 0cm; BORDER-LEFT: #ece9d8; PADDING-TOP: 0cm; BORDER-BOTTOM: windowtext 1pt solid" width="76%">
<p style="LINE-HEIGHT: normal"><span style="FONT-SIZE: 12pt">Количество научных сотрудников, получивших ученое звание профессора</span></p></td>
<td style="BORDER-RIGHT: windowtext 1pt solid; PADDING-RIGHT: 5.4pt; BORDER-TOP: #ece9d8; PADDING-LEFT: 5.4pt; PADDING-BOTTOM: 0cm; BORDER-LEFT: #ece9d8; PADDING-TOP: 0cm; BORDER-BOTTOM: windowtext 1pt solid" width="6%">
<p style="LINE-HEIGHT: normal" align="center"><span style="FONT-SIZE: 12pt">3</span></p></td>
<td style="BORDER-RIGHT: windowtext 1pt solid; PADDING-RIGHT: 5.4pt; BORDER-TOP: #ece9d8; PADDING-LEFT: 5.4pt; PADDING-BOTTOM: 0cm; BORDER-LEFT: #ece9d8; PADDING-TOP: 0cm; BORDER-BOTTOM: windowtext 1pt solid" width="6%">
<p style="LINE-HEIGHT: normal" align="center"><span style="FONT-SIZE: 12pt">3</span></p></td>
<td style="BORDER-RIGHT: windowtext 1pt solid; PADDING-RIGHT: 5.4pt; BORDER-TOP: #ece9d8; PADDING-LEFT: 5.4pt; PADDING-BOTTOM: 0cm; BORDER-LEFT: #ece9d8; PADDING-TOP: 0cm; BORDER-BOTTOM: windowtext 1pt solid" width="6%">
<p style="LINE-HEIGHT: normal" align="center"><span style="FONT-SIZE: 12pt">3</span></p></td></tr>
<tr>
<td style="BORDER-RIGHT: windowtext 1pt solid; PADDING-RIGHT: 5.4pt; BORDER-TOP: #ece9d8; PADDING-LEFT: 5.4pt; PADDING-BOTTOM: 0cm; BORDER-LEFT: windowtext 1pt solid; PADDING-TOP: 0cm; BORDER-BOTTOM: windowtext 1pt solid" width="3%">
<p style="LINE-HEIGHT: normal" align="center"><span style="FONT-SIZE: 12pt">6.</span></p></td>
<td style="BORDER-RIGHT: windowtext 1pt solid; PADDING-RIGHT: 5.4pt; BORDER-TOP: #ece9d8; PADDING-LEFT: 5.4pt; PADDING-BOTTOM: 0cm; BORDER-LEFT: #ece9d8; PADDING-TOP: 0cm; BORDER-BOTTOM: windowtext 1pt solid" width="76%">
<p style="LINE-HEIGHT: normal"><span style="FONT-SIZE: 12pt">Количество научных сотрудников, получивших ученое звание старшего научного сотрудника</span></p></td>
<td style="BORDER-RIGHT: windowtext 1pt solid; PADDING-RIGHT: 5.4pt; BORDER-TOP: #ece9d8; PADDING-LEFT: 5.4pt; PADDING-BOTTOM: 0cm; BORDER-LEFT: #ece9d8; PADDING-TOP: 0cm; BORDER-BOTTOM: windowtext 1pt solid" width="6%">
<p style="LINE-HEIGHT: normal" align="center"><span style="FONT-SIZE: 12pt">7</span></p></td>
<td style="BORDER-RIGHT: windowtext 1pt solid; PADDING-RIGHT: 5.4pt; BORDER-TOP: #ece9d8; PADDING-LEFT: 5.4pt; PADDING-BOTTOM: 0cm; BORDER-LEFT: #ece9d8; PADDING-TOP: 0cm; BORDER-BOTTOM: windowtext 1pt solid" width="6%">
<p style="LINE-HEIGHT: normal" align="center"><span style="FONT-SIZE: 12pt">8</span></p></td>
<td style="BORDER-RIGHT: windowtext 1pt solid; PADDING-RIGHT: 5.4pt; BORDER-TOP: #ece9d8; PADDING-LEFT: 5.4pt; PADDING-BOTTOM: 0cm; BORDER-LEFT: #ece9d8; PADDING-TOP: 0cm; BORDER-BOTTOM: windowtext 1pt solid" width="6%">
<p style="LINE-HEIGHT: normal" align="center"><span style="FONT-SIZE: 12pt">9</span></p></td></tr>
<tr>
<td style="BORDER-RIGHT: windowtext 1pt solid; PADDING-RIGHT: 5.4pt; BORDER-TOP: #ece9d8; PADDING-LEFT: 5.4pt; PADDING-BOTTOM: 0cm; BORDER-LEFT: windowtext 1pt solid; PADDING-TOP: 0cm; BORDER-BOTTOM: windowtext 1pt solid" width="3%">
<p style="LINE-HEIGHT: normal" align="center"><span style="FONT-SIZE: 12pt">7.</span></p></td>
<td style="BORDER-RIGHT: windowtext 1pt solid; PADDING-RIGHT: 5.4pt; BORDER-TOP: #ece9d8; PADDING-LEFT: 5.4pt; PADDING-BOTTOM: 0cm; BORDER-LEFT: #ece9d8; PADDING-TOP: 0cm; BORDER-BOTTOM: windowtext 1pt solid" width="76%">
<p style="LINE-HEIGHT: normal"><span style="FONT-SIZE: 12pt">Количество докторантов на соискание ученой степени доктора наук (DSc)</span></p></td>
<td style="BORDER-RIGHT: windowtext 1pt solid; PADDING-RIGHT: 5.4pt; BORDER-TOP: #ece9d8; PADDING-LEFT: 5.4pt; PADDING-BOTTOM: 0cm; BORDER-LEFT: #ece9d8; PADDING-TOP: 0cm; BORDER-BOTTOM: windowtext 1pt solid" width="6%">
<p style="LINE-HEIGHT: normal" align="center"><span style="FONT-SIZE: 12pt">1</span></p></td>
<td style="BORDER-RIGHT: windowtext 1pt solid; PADDING-RIGHT: 5.4pt; BORDER-TOP: #ece9d8; PADDING-LEFT: 5.4pt; PADDING-BOTTOM: 0cm; BORDER-LEFT: #ece9d8; PADDING-TOP: 0cm; BORDER-BOTTOM: windowtext 1pt solid" width="6%">
<p style="LINE-HEIGHT: normal" align="center"><span style="FONT-SIZE: 12pt">2</span></p></td>
<td style="BORDER-RIGHT: windowtext 1pt solid; PADDING-RIGHT: 5.4pt; BORDER-TOP: #ece9d8; PADDING-LEFT: 5.4pt; PADDING-BOTTOM: 0cm; BORDER-LEFT: #ece9d8; PADDING-TOP: 0cm; BORDER-BOTTOM: windowtext 1pt solid" width="6%">
<p style="LINE-HEIGHT: normal" align="center"><span style="FONT-SIZE: 12pt">3</span></p></td></tr>
<tr>
<td style="BORDER-RIGHT: windowtext 1pt solid; PADDING-RIGHT: 5.4pt; BORDER-TOP: #ece9d8; PADDING-LEFT: 5.4pt; PADDING-BOTTOM: 0cm; BORDER-LEFT: windowtext 1pt solid; PADDING-TOP: 0cm; BORDER-BOTTOM: windowtext 1pt solid" width="3%">
<p style="LINE-HEIGHT: normal" align="center"><span style="FONT-SIZE: 12pt">8.</span></p></td>
<td style="BORDER-RIGHT: windowtext 1pt solid; PADDING-RIGHT: 5.4pt; BORDER-TOP: #ece9d8; PADDING-LEFT: 5.4pt; PADDING-BOTTOM: 0cm; BORDER-LEFT: #ece9d8; PADDING-TOP: 0cm; BORDER-BOTTOM: windowtext 1pt solid" width="76%">
<p style="LINE-HEIGHT: normal"><span style="FONT-SIZE: 12pt">Количество докторантов на соискание ученой степени доктора философии (PhD)</span></p></td>
<td style="BORDER-RIGHT: windowtext 1pt solid; PADDING-RIGHT: 5.4pt; BORDER-TOP: #ece9d8; PADDING-LEFT: 5.4pt; PADDING-BOTTOM: 0cm; BORDER-LEFT: #ece9d8; PADDING-TOP: 0cm; BORDER-BOTTOM: windowtext 1pt solid" width="6%">
<p style="LINE-HEIGHT: normal" align="center"><span style="FONT-SIZE: 12pt">17</span></p></td>
<td style="BORDER-RIGHT: windowtext 1pt solid; PADDING-RIGHT: 5.4pt; BORDER-TOP: #ece9d8; PADDING-LEFT: 5.4pt; PADDING-BOTTOM: 0cm; BORDER-LEFT: #ece9d8; PADDING-TOP: 0cm; BORDER-BOTTOM: windowtext 1pt solid" width="6%">
<p style="LINE-HEIGHT: normal" align="center"><span style="FONT-SIZE: 12pt">18</span></p></td>
<td style="BORDER-RIGHT: windowtext 1pt solid; PADDING-RIGHT: 5.4pt; BORDER-TOP: #ece9d8; PADDING-LEFT: 5.4pt; PADDING-BOTTOM: 0cm; BORDER-LEFT: #ece9d8; PADDING-TOP: 0cm; BORDER-BOTTOM: windowtext 1pt solid" width="6%">
<p style="LINE-HEIGHT: normal" align="center"><span style="FONT-SIZE: 12pt">20</span></p></td></tr>
<tr>
<td style="BORDER-RIGHT: windowtext 1pt solid; PADDING-RIGHT: 5.4pt; BORDER-TOP: #ece9d8; PADDING-LEFT: 5.4pt; PADDING-BOTTOM: 0cm; BORDER-LEFT: windowtext 1pt solid; PADDING-TOP: 0cm; BORDER-BOTTOM: windowtext 1pt solid" width="3%">
<p style="LINE-HEIGHT: normal" align="center"><span style="FONT-SIZE: 12pt">9.</span></p></td>
<td style="BORDER-RIGHT: windowtext 1pt solid; PADDING-RIGHT: 5.4pt; BORDER-TOP: #ece9d8; PADDING-LEFT: 5.4pt; PADDING-BOTTOM: 0cm; BORDER-LEFT: #ece9d8; PADDING-TOP: 0cm; BORDER-BOTTOM: windowtext 1pt solid" width="76%">
<p style="LINE-HEIGHT: normal"><span style="FONT-SIZE: 12pt">Количество стажеров-соискателей</span></p></td>
<td style="BORDER-RIGHT: windowtext 1pt solid; PADDING-RIGHT: 5.4pt; BORDER-TOP: #ece9d8; PADDING-LEFT: 5.4pt; PADDING-BOTTOM: 0cm; BORDER-LEFT: #ece9d8; PADDING-TOP: 0cm; BORDER-BOTTOM: windowtext 1pt solid" width="6%">
<p style="LINE-HEIGHT: normal" align="center"><span style="FONT-SIZE: 12pt">0</span></p></td>
<td style="BORDER-RIGHT: windowtext 1pt solid; PADDING-RIGHT: 5.4pt; BORDER-TOP: #ece9d8; PADDING-LEFT: 5.4pt; PADDING-BOTTOM: 0cm; BORDER-LEFT: #ece9d8; PADDING-TOP: 0cm; BORDER-BOTTOM: windowtext 1pt solid" width="6%">
<p style="LINE-HEIGHT: normal" align="center"><span style="FONT-SIZE: 12pt">10</span></p></td>
<td style="BORDER-RIGHT: windowtext 1pt solid; PADDING-RIGHT: 5.4pt; BORDER-TOP: #ece9d8; PADDING-LEFT: 5.4pt; PADDING-BOTTOM: 0cm; BORDER-LEFT: #ece9d8; PADDING-TOP: 0cm; BORDER-BOTTOM: windowtext 1pt solid" width="6%">
<p style="LINE-HEIGHT: normal" align="center"><span style="FONT-SIZE: 12pt">15</span></p></td></tr>
<tr>
<td style="BORDER-RIGHT: windowtext 1pt solid; PADDING-RIGHT: 5.4pt; BORDER-TOP: #ece9d8; PADDING-LEFT: 5.4pt; PADDING-BOTTOM: 0cm; BORDER-LEFT: windowtext 1pt solid; PADDING-TOP: 0cm; BORDER-BOTTOM: windowtext 1pt solid" width="3%">
<p style="LINE-HEIGHT: normal" align="center"><span style="FONT-SIZE: 12pt">10.</span></p></td>
<td style="BORDER-RIGHT: windowtext 1pt solid; PADDING-RIGHT: 5.4pt; BORDER-TOP: #ece9d8; PADDING-LEFT: 5.4pt; PADDING-BOTTOM: 0cm; BORDER-LEFT: #ece9d8; PADDING-TOP: 0cm; BORDER-BOTTOM: windowtext 1pt solid" width="76%">
<p style="LINE-HEIGHT: normal"><span style="FONT-SIZE: 12pt">Количество самостоятельных соискателей</span></p></td>
<td style="BORDER-RIGHT: windowtext 1pt solid; PADDING-RIGHT: 5.4pt; BORDER-TOP: #ece9d8; PADDING-LEFT: 5.4pt; PADDING-BOTTOM: 0cm; BORDER-LEFT: #ece9d8; PADDING-TOP: 0cm; BORDER-BOTTOM: windowtext 1pt solid" width="6%">
<p style="LINE-HEIGHT: normal" align="center"><span style="FONT-SIZE: 12pt">11</span></p></td>
<td style="BORDER-RIGHT: windowtext 1pt solid; PADDING-RIGHT: 5.4pt; BORDER-TOP: #ece9d8; PADDING-LEFT: 5.4pt; PADDING-BOTTOM: 0cm; BORDER-LEFT: #ece9d8; PADDING-TOP: 0cm; BORDER-BOTTOM: windowtext 1pt solid" width="6%">
<p style="LINE-HEIGHT: normal" align="center"><span style="FONT-SIZE: 12pt">15</span></p></td>
<td style="BORDER-RIGHT: windowtext 1pt solid; PADDING-RIGHT: 5.4pt; BORDER-TOP: #ece9d8; PADDING-LEFT: 5.4pt; PADDING-BOTTOM: 0cm; BORDER-LEFT: #ece9d8; PADDING-TOP: 0cm; BORDER-BOTTOM: windowtext 1pt solid" width="6%">
<p style="LINE-HEIGHT: normal" align="center"><span style="FONT-SIZE: 12pt">18</span></p></td></tr>
<tr>
<td style="BORDER-RIGHT: windowtext 1pt solid; PADDING-RIGHT: 5.4pt; BORDER-TOP: #ece9d8; PADDING-LEFT: 5.4pt; PADDING-BOTTOM: 0cm; BORDER-LEFT: windowtext 1pt solid; PADDING-TOP: 0cm; BORDER-BOTTOM: windowtext 1pt solid" width="3%">
<p style="LINE-HEIGHT: normal" align="center"><span style="FONT-SIZE: 12pt">11.</span></p></td>
<td style="BORDER-RIGHT: windowtext 1pt solid; PADDING-RIGHT: 5.4pt; BORDER-TOP: #ece9d8; PADDING-LEFT: 5.4pt; PADDING-BOTTOM: 0cm; BORDER-LEFT: #ece9d8; PADDING-TOP: 0cm; BORDER-BOTTOM: windowtext 1pt solid" width="76%">
<p style="LINE-HEIGHT: normal"><span style="FONT-SIZE: 12pt">Количество молодых ученых (до 40 лет)</span></p></td>
<td style="BORDER-RIGHT: windowtext 1pt solid; PADDING-RIGHT: 5.4pt; BORDER-TOP: #ece9d8; PADDING-LEFT: 5.4pt; PADDING-BOTTOM: 0cm; BORDER-LEFT: #ece9d8; PADDING-TOP: 0cm; BORDER-BOTTOM: windowtext 1pt solid" width="6%">
<p style="LINE-HEIGHT: normal" align="center"><span style="FONT-SIZE: 12pt">43</span></p></td>
<td style="BORDER-RIGHT: windowtext 1pt solid; PADDING-RIGHT: 5.4pt; BORDER-TOP: #ece9d8; PADDING-LEFT: 5.4pt; PADDING-BOTTOM: 0cm; BORDER-LEFT: #ece9d8; PADDING-TOP: 0cm; BORDER-BOTTOM: windowtext 1pt solid" width="6%">
<p style="LINE-HEIGHT: normal" align="center"><span style="FONT-SIZE: 12pt">50</span></p></td>
<td style="BORDER-RIGHT: windowtext 1pt solid; PADDING-RIGHT: 5.4pt; BORDER-TOP: #ece9d8; PADDING-LEFT: 5.4pt; PADDING-BOTTOM: 0cm; BORDER-LEFT: #ece9d8; PADDING-TOP: 0cm; BORDER-BOTTOM: windowtext 1pt solid" width="6%">
<p style="LINE-HEIGHT: normal" align="center"><span style="FONT-SIZE: 12pt">60</span></p></td></tr>
<tr>
<td style="BORDER-RIGHT: windowtext 1pt solid; PADDING-RIGHT: 5.4pt; BORDER-TOP: #ece9d8; PADDING-LEFT: 5.4pt; PADDING-BOTTOM: 0cm; BORDER-LEFT: windowtext 1pt solid; PADDING-TOP: 0cm; BORDER-BOTTOM: windowtext 1pt solid" width="100%" colspan="5">
<p style="LINE-HEIGHT: normal" align="center"><b><span style="FONT-SIZE: 12pt">III. Издательская деятельность</span></b></p></td></tr>
<tr>
<td style="BORDER-RIGHT: windowtext 1pt solid; PADDING-RIGHT: 5.4pt; BORDER-TOP: #ece9d8; PADDING-LEFT: 5.4pt; PADDING-BOTTOM: 0cm; BORDER-LEFT: windowtext 1pt solid; PADDING-TOP: 0cm; BORDER-BOTTOM: windowtext 1pt solid" width="3%">
<p style="LINE-HEIGHT: normal" align="center"><span style="FONT-SIZE: 12pt">12.</span></p></td>
<td style="BORDER-RIGHT: windowtext 1pt solid; PADDING-RIGHT: 5.4pt; BORDER-TOP: #ece9d8; PADDING-LEFT: 5.4pt; PADDING-BOTTOM: 0cm; BORDER-LEFT: #ece9d8; PADDING-TOP: 0cm; BORDER-BOTTOM: windowtext 1pt solid" width="76%">
<p style="LINE-HEIGHT: normal"><span style="FONT-SIZE: 12pt">Публикация научных статей</span></p></td>
<td style="BORDER-RIGHT: windowtext 1pt solid; PADDING-RIGHT: 5.4pt; BORDER-TOP: #ece9d8; PADDING-LEFT: 5.4pt; PADDING-BOTTOM: 0cm; BORDER-LEFT: #ece9d8; PADDING-TOP: 0cm; BORDER-BOTTOM: windowtext 1pt solid" width="6%">
<p style="LINE-HEIGHT: normal" align="center"><span style="FONT-SIZE: 12pt">98</span></p></td>
<td style="BORDER-RIGHT: windowtext 1pt solid; PADDING-RIGHT: 5.4pt; BORDER-TOP: #ece9d8; PADDING-LEFT: 5.4pt; PADDING-BOTTOM: 0cm; BORDER-LEFT: #ece9d8; PADDING-TOP: 0cm; BORDER-BOTTOM: windowtext 1pt solid" width="6%">
<p style="LINE-HEIGHT: normal" align="center"><span style="FONT-SIZE: 12pt">106</span></p></td>
<td style="BORDER-RIGHT: windowtext 1pt solid; PADDING-RIGHT: 5.4pt; BORDER-TOP: #ece9d8; PADDING-LEFT: 5.4pt; PADDING-BOTTOM: 0cm; BORDER-LEFT: #ece9d8; PADDING-TOP: 0cm; BORDER-BOTTOM: windowtext 1pt solid" width="6%">
<p style="LINE-HEIGHT: normal" align="center"><span style="FONT-SIZE: 12pt">120</span></p></td></tr>
<tr>
<td style="BORDER-RIGHT: windowtext 1pt solid; PADDING-RIGHT: 5.4pt; BORDER-TOP: #ece9d8; PADDING-LEFT: 5.4pt; PADDING-BOTTOM: 0cm; BORDER-LEFT: windowtext 1pt solid; PADDING-TOP: 0cm; BORDER-BOTTOM: windowtext 1pt solid" width="3%">
<p style="LINE-HEIGHT: normal" align="center"><span style="FONT-SIZE: 12pt">13.</span></p></td>
<td style="BORDER-RIGHT: windowtext 1pt solid; PADDING-RIGHT: 5.4pt; BORDER-TOP: #ece9d8; PADDING-LEFT: 5.4pt; PADDING-BOTTOM: 0cm; BORDER-LEFT: #ece9d8; PADDING-TOP: 0cm; BORDER-BOTTOM: windowtext 1pt solid" width="76%">
<p style="LINE-HEIGHT: normal"><span style="FONT-SIZE: 12pt">Статьи, входящие в базы данных Scopus, Web of Sciences</span></p></td>
<td style="BORDER-RIGHT: windowtext 1pt solid; PADDING-RIGHT: 5.4pt; BORDER-TOP: #ece9d8; PADDING-LEFT: 5.4pt; PADDING-BOTTOM: 0cm; BORDER-LEFT: #ece9d8; PADDING-TOP: 0cm; BORDER-BOTTOM: windowtext 1pt solid" width="6%">
<p style="LINE-HEIGHT: normal" align="center"><span style="FONT-SIZE: 12pt">73</span></p></td>
<td style="BORDER-RIGHT: windowtext 1pt solid; PADDING-RIGHT: 5.4pt; BORDER-TOP: #ece9d8; PADDING-LEFT: 5.4pt; PADDING-BOTTOM: 0cm; BORDER-LEFT: #ece9d8; PADDING-TOP: 0cm; BORDER-BOTTOM: windowtext 1pt solid" width="6%">
<p style="LINE-HEIGHT: normal" align="center"><span style="FONT-SIZE: 12pt">81</span></p></td>
<td style="BORDER-RIGHT: windowtext 1pt solid; PADDING-RIGHT: 5.4pt; BORDER-TOP: #ece9d8; PADDING-LEFT: 5.4pt; PADDING-BOTTOM: 0cm; BORDER-LEFT: #ece9d8; PADDING-TOP: 0cm; BORDER-BOTTOM: windowtext 1pt solid" width="6%">
<p style="LINE-HEIGHT: normal" align="center"><span style="FONT-SIZE: 12pt">85</span></p></td></tr>
<tr>
<td style="BORDER-RIGHT: windowtext 1pt solid; PADDING-RIGHT: 5.4pt; BORDER-TOP: #ece9d8; PADDING-LEFT: 5.4pt; PADDING-BOTTOM: 0cm; BORDER-LEFT: windowtext 1pt solid; PADDING-TOP: 0cm; BORDER-BOTTOM: windowtext 1pt solid" width="3%">
<p style="LINE-HEIGHT: normal" align="center"><span style="FONT-SIZE: 12pt">14.</span></p></td>
<td style="BORDER-RIGHT: windowtext 1pt solid; PADDING-RIGHT: 5.4pt; BORDER-TOP: #ece9d8; PADDING-LEFT: 5.4pt; PADDING-BOTTOM: 0cm; BORDER-LEFT: #ece9d8; PADDING-TOP: 0cm; BORDER-BOTTOM: windowtext 1pt solid" width="76%">
<p style="LINE-HEIGHT: normal"><span style="FONT-SIZE: 12pt">Статьи, подлежащие опубликованию за рубежом</span></p></td>
<td style="BORDER-RIGHT: windowtext 1pt solid; PADDING-RIGHT: 5.4pt; BORDER-TOP: #ece9d8; PADDING-LEFT: 5.4pt; PADDING-BOTTOM: 0cm; BORDER-LEFT: #ece9d8; PADDING-TOP: 0cm; BORDER-BOTTOM: windowtext 1pt solid" width="6%">
<p style="LINE-HEIGHT: normal" align="center"><span style="FONT-SIZE: 12pt">73</span></p></td>
<td style="BORDER-RIGHT: windowtext 1pt solid; PADDING-RIGHT: 5.4pt; BORDER-TOP: #ece9d8; PADDING-LEFT: 5.4pt; PADDING-BOTTOM: 0cm; BORDER-LEFT: #ece9d8; PADDING-TOP: 0cm; BORDER-BOTTOM: windowtext 1pt solid" width="6%">
<p style="LINE-HEIGHT: normal" align="center"><span style="FONT-SIZE: 12pt">81</span></p></td>
<td style="BORDER-RIGHT: windowtext 1pt solid; PADDING-RIGHT: 5.4pt; BORDER-TOP: #ece9d8; PADDING-LEFT: 5.4pt; PADDING-BOTTOM: 0cm; BORDER-LEFT: #ece9d8; PADDING-TOP: 0cm; BORDER-BOTTOM: windowtext 1pt solid" width="6%">
<p style="LINE-HEIGHT: normal" align="center"><span style="FONT-SIZE: 12pt">85</span></p></td></tr>
<tr>
<td style="BORDER-RIGHT: windowtext 1pt solid; PADDING-RIGHT: 5.4pt; BORDER-TOP: #ece9d8; PADDING-LEFT: 5.4pt; PADDING-BOTTOM: 0cm; BORDER-LEFT: windowtext 1pt solid; PADDING-TOP: 0cm; BORDER-BOTTOM: windowtext 1pt solid" width="3%">
<p style="LINE-HEIGHT: normal" align="center"><span style="FONT-SIZE: 12pt">15.</span></p></td>
<td style="BORDER-RIGHT: windowtext 1pt solid; PADDING-RIGHT: 5.4pt; BORDER-TOP: #ece9d8; PADDING-LEFT: 5.4pt; PADDING-BOTTOM: 0cm; BORDER-LEFT: #ece9d8; PADDING-TOP: 0cm; BORDER-BOTTOM: windowtext 1pt solid" width="76%">
<p style="LINE-HEIGHT: normal"><span style="FONT-SIZE: 12pt">Научные статьи в республиканских журналах, входящие в перечень Высшей аттестационной комиссии </span></p></td>
<td style="BORDER-RIGHT: windowtext 1pt solid; PADDING-RIGHT: 5.4pt; BORDER-TOP: #ece9d8; PADDING-LEFT: 5.4pt; PADDING-BOTTOM: 0cm; BORDER-LEFT: #ece9d8; PADDING-TOP: 0cm; BORDER-BOTTOM: windowtext 1pt solid" width="6%">
<p style="LINE-HEIGHT: normal" align="center"><span style="FONT-SIZE: 12pt">15</span></p></td>
<td style="BORDER-RIGHT: windowtext 1pt solid; PADDING-RIGHT: 5.4pt; BORDER-TOP: #ece9d8; PADDING-LEFT: 5.4pt; PADDING-BOTTOM: 0cm; BORDER-LEFT: #ece9d8; PADDING-TOP: 0cm; BORDER-BOTTOM: windowtext 1pt solid" width="6%">
<p style="LINE-HEIGHT: normal" align="center"><span style="FONT-SIZE: 12pt">25</span></p></td>
<td style="BORDER-RIGHT: windowtext 1pt solid; PADDING-RIGHT: 5.4pt; BORDER-TOP: #ece9d8; PADDING-LEFT: 5.4pt; PADDING-BOTTOM: 0cm; BORDER-LEFT: #ece9d8; PADDING-TOP: 0cm; BORDER-BOTTOM: windowtext 1pt solid" width="6%">
<p style="LINE-HEIGHT: normal" align="center"><span style="FONT-SIZE: 12pt">35</span></p></td></tr>
<tr>
<td style="BORDER-RIGHT: windowtext 1pt solid; PADDING-RIGHT: 5.4pt; BORDER-TOP: #ece9d8; PADDING-LEFT: 5.4pt; PADDING-BOTTOM: 0cm; BORDER-LEFT: windowtext 1pt solid; PADDING-TOP: 0cm; BORDER-BOTTOM: windowtext 1pt solid" width="3%">
<p style="LINE-HEIGHT: normal" align="center"><span style="FONT-SIZE: 12pt">16.</span></p></td>
<td style="BORDER-RIGHT: windowtext 1pt solid; PADDING-RIGHT: 5.4pt; BORDER-TOP: #ece9d8; PADDING-LEFT: 5.4pt; PADDING-BOTTOM: 0cm; BORDER-LEFT: #ece9d8; PADDING-TOP: 0cm; BORDER-BOTTOM: windowtext 1pt solid" width="76%">
<p style="LINE-HEIGHT: normal"><span style="FONT-SIZE: 12pt">Монографии, учебники и учебные пособия</span></p></td>
<td style="BORDER-RIGHT: windowtext 1pt solid; PADDING-RIGHT: 5.4pt; BORDER-TOP: #ece9d8; PADDING-LEFT: 5.4pt; PADDING-BOTTOM: 0cm; BORDER-LEFT: #ece9d8; PADDING-TOP: 0cm; BORDER-BOTTOM: windowtext 1pt solid" width="6%">
<p style="LINE-HEIGHT: normal" align="center"><span style="FONT-SIZE: 12pt">2</span></p></td>
<td style="BORDER-RIGHT: windowtext 1pt solid; PADDING-RIGHT: 5.4pt; BORDER-TOP: #ece9d8; PADDING-LEFT: 5.4pt; PADDING-BOTTOM: 0cm; BORDER-LEFT: #ece9d8; PADDING-TOP: 0cm; BORDER-BOTTOM: windowtext 1pt solid" width="6%">
<p style="LINE-HEIGHT: normal" align="center"><span style="FONT-SIZE: 12pt">5</span></p></td>
<td style="BORDER-RIGHT: windowtext 1pt solid; PADDING-RIGHT: 5.4pt; BORDER-TOP: #ece9d8; PADDING-LEFT: 5.4pt; PADDING-BOTTOM: 0cm; BORDER-LEFT: #ece9d8; PADDING-TOP: 0cm; BORDER-BOTTOM: windowtext 1pt solid" width="6%">
<p style="LINE-HEIGHT: normal" align="center"><span style="FONT-SIZE: 12pt">8</span></p></td></tr>
<tr>
<td style="BORDER-RIGHT: windowtext 1pt solid; PADDING-RIGHT: 5.4pt; BORDER-TOP: #ece9d8; PADDING-LEFT: 5.4pt; PADDING-BOTTOM: 0cm; BORDER-LEFT: windowtext 1pt solid; PADDING-TOP: 0cm; BORDER-BOTTOM: windowtext 1pt solid" width="3%">
<p style="LINE-HEIGHT: normal" align="center"><span style="FONT-SIZE: 12pt">17.</span></p></td>
<td style="BORDER-RIGHT: windowtext 1pt solid; PADDING-RIGHT: 5.4pt; BORDER-TOP: #ece9d8; PADDING-LEFT: 5.4pt; PADDING-BOTTOM: 0cm; BORDER-LEFT: #ece9d8; PADDING-TOP: 0cm; BORDER-BOTTOM: windowtext 1pt solid" width="76%">
<p style="LINE-HEIGHT: normal"><span style="FONT-SIZE: 12pt">Патенты (изобретения и полезные модели)</span></p></td>
<td style="BORDER-RIGHT: windowtext 1pt solid; PADDING-RIGHT: 5.4pt; BORDER-TOP: #ece9d8; PADDING-LEFT: 5.4pt; PADDING-BOTTOM: 0cm; BORDER-LEFT: #ece9d8; PADDING-TOP: 0cm; BORDER-BOTTOM: windowtext 1pt solid" width="6%">
<p style="LINE-HEIGHT: normal" align="center"><span style="FONT-SIZE: 12pt">1</span></p></td>
<td style="BORDER-RIGHT: windowtext 1pt solid; PADDING-RIGHT: 5.4pt; BORDER-TOP: #ece9d8; PADDING-LEFT: 5.4pt; PADDING-BOTTOM: 0cm; BORDER-LEFT: #ece9d8; PADDING-TOP: 0cm; BORDER-BOTTOM: windowtext 1pt solid" width="6%">
<p style="LINE-HEIGHT: normal" align="center"><span style="FONT-SIZE: 12pt">5</span></p></td>
<td style="BORDER-RIGHT: windowtext 1pt solid; PADDING-RIGHT: 5.4pt; BORDER-TOP: #ece9d8; PADDING-LEFT: 5.4pt; PADDING-BOTTOM: 0cm; BORDER-LEFT: #ece9d8; PADDING-TOP: 0cm; BORDER-BOTTOM: windowtext 1pt solid" width="6%">
<p style="LINE-HEIGHT: normal" align="center"><span style="FONT-SIZE: 12pt">8</span></p></td></tr>
<tr>
<td style="BORDER-RIGHT: windowtext 1pt solid; PADDING-RIGHT: 5.4pt; BORDER-TOP: #ece9d8; PADDING-LEFT: 5.4pt; PADDING-BOTTOM: 0cm; BORDER-LEFT: windowtext 1pt solid; PADDING-TOP: 0cm; BORDER-BOTTOM: windowtext 1pt solid" width="100%" colspan="5">
<p style="LINE-HEIGHT: normal" align="center"><b><span style="FONT-SIZE: 12pt">IV. Организация широкого обсуждения научных результатов и популяризация достижений современной науки</span></b></p></td></tr>
<tr>
<td style="BORDER-RIGHT: windowtext 1pt solid; PADDING-RIGHT: 5.4pt; BORDER-TOP: #ece9d8; PADDING-LEFT: 5.4pt; PADDING-BOTTOM: 0cm; BORDER-LEFT: windowtext 1pt solid; PADDING-TOP: 0cm; BORDER-BOTTOM: windowtext 1pt solid" width="3%">
<p style="LINE-HEIGHT: normal" align="center"><span style="FONT-SIZE: 12pt">18.</span></p></td>
<td style="BORDER-RIGHT: windowtext 1pt solid; PADDING-RIGHT: 5.4pt; BORDER-TOP: #ece9d8; PADDING-LEFT: 5.4pt; PADDING-BOTTOM: 0cm; BORDER-LEFT: #ece9d8; PADDING-TOP: 0cm; BORDER-BOTTOM: windowtext 1pt solid" width="76%">
<p style="LINE-HEIGHT: normal"><span style="FONT-SIZE: 12pt">Организация республиканских научных конференций</span></p></td>
<td style="BORDER-RIGHT: windowtext 1pt solid; PADDING-RIGHT: 5.4pt; BORDER-TOP: #ece9d8; PADDING-LEFT: 5.4pt; PADDING-BOTTOM: 0cm; BORDER-LEFT: #ece9d8; PADDING-TOP: 0cm; BORDER-BOTTOM: windowtext 1pt solid" width="6%">
<p style="LINE-HEIGHT: normal" align="center"><span style="FONT-SIZE: 12pt">0</span></p></td>
<td style="BORDER-RIGHT: windowtext 1pt solid; PADDING-RIGHT: 5.4pt; BORDER-TOP: #ece9d8; PADDING-LEFT: 5.4pt; PADDING-BOTTOM: 0cm; BORDER-LEFT: #ece9d8; PADDING-TOP: 0cm; BORDER-BOTTOM: windowtext 1pt solid" width="6%">
<p style="LINE-HEIGHT: normal" align="center"><span style="FONT-SIZE: 12pt">1</span></p></td>
<td style="BORDER-RIGHT: windowtext 1pt solid; PADDING-RIGHT: 5.4pt; BORDER-TOP: #ece9d8; PADDING-LEFT: 5.4pt; PADDING-BOTTOM: 0cm; BORDER-LEFT: #ece9d8; PADDING-TOP: 0cm; BORDER-BOTTOM: windowtext 1pt solid" width="6%">
<p style="LINE-HEIGHT: normal" align="center"><span style="FONT-SIZE: 12pt">2</span></p></td></tr>
<tr>
<td style="BORDER-RIGHT: windowtext 1pt solid; PADDING-RIGHT: 5.4pt; BORDER-TOP: #ece9d8; PADDING-LEFT: 5.4pt; PADDING-BOTTOM: 0cm; BORDER-LEFT: windowtext 1pt solid; PADDING-TOP: 0cm; BORDER-BOTTOM: windowtext 1pt solid" width="3%">
<p style="LINE-HEIGHT: normal" align="center"><span style="FONT-SIZE: 12pt">19.</span></p></td>
<td style="BORDER-RIGHT: windowtext 1pt solid; PADDING-RIGHT: 5.4pt; BORDER-TOP: #ece9d8; PADDING-LEFT: 5.4pt; PADDING-BOTTOM: 0cm; BORDER-LEFT: #ece9d8; PADDING-TOP: 0cm; BORDER-BOTTOM: windowtext 1pt solid" width="76%">
<p style="LINE-HEIGHT: normal"><span style="FONT-SIZE: 12pt">Организация международных научных конференций</span></p></td>
<td style="BORDER-RIGHT: windowtext 1pt solid; PADDING-RIGHT: 5.4pt; BORDER-TOP: #ece9d8; PADDING-LEFT: 5.4pt; PADDING-BOTTOM: 0cm; BORDER-LEFT: #ece9d8; PADDING-TOP: 0cm; BORDER-BOTTOM: windowtext 1pt solid" width="6%">
<p style="LINE-HEIGHT: normal" align="center"><span style="FONT-SIZE: 12pt">2</span></p></td>
<td style="BORDER-RIGHT: windowtext 1pt solid; PADDING-RIGHT: 5.4pt; BORDER-TOP: #ece9d8; PADDING-LEFT: 5.4pt; PADDING-BOTTOM: 0cm; BORDER-LEFT: #ece9d8; PADDING-TOP: 0cm; BORDER-BOTTOM: windowtext 1pt solid" width="6%">
<p style="LINE-HEIGHT: normal" align="center"><span style="FONT-SIZE: 12pt">2</span></p></td>
<td style="BORDER-RIGHT: windowtext 1pt solid; PADDING-RIGHT: 5.4pt; BORDER-TOP: #ece9d8; PADDING-LEFT: 5.4pt; PADDING-BOTTOM: 0cm; BORDER-LEFT: #ece9d8; PADDING-TOP: 0cm; BORDER-BOTTOM: windowtext 1pt solid" width="6%">
<p style="LINE-HEIGHT: normal" align="center"><span style="FONT-SIZE: 12pt">3</span></p></td></tr>
<tr>
<td style="BORDER-RIGHT: windowtext 1pt solid; PADDING-RIGHT: 5.4pt; BORDER-TOP: #ece9d8; PADDING-LEFT: 5.4pt; PADDING-BOTTOM: 0cm; BORDER-LEFT: windowtext 1pt solid; PADDING-TOP: 0cm; BORDER-BOTTOM: windowtext 1pt solid" width="3%">
<p style="LINE-HEIGHT: normal" align="center"><span style="FONT-SIZE: 12pt">20.</span></p></td>
<td style="BORDER-RIGHT: windowtext 1pt solid; PADDING-RIGHT: 5.4pt; BORDER-TOP: #ece9d8; PADDING-LEFT: 5.4pt; PADDING-BOTTOM: 0cm; BORDER-LEFT: #ece9d8; PADDING-TOP: 0cm; BORDER-BOTTOM: windowtext 1pt solid" width="76%">
<p style="LINE-HEIGHT: normal"><span style="FONT-SIZE: 12pt">Организация постоянно действующих научных семинаров</span></p></td>
<td style="BORDER-RIGHT: windowtext 1pt solid; PADDING-RIGHT: 5.4pt; BORDER-TOP: #ece9d8; PADDING-LEFT: 5.4pt; PADDING-BOTTOM: 0cm; BORDER-LEFT: #ece9d8; PADDING-TOP: 0cm; BORDER-BOTTOM: windowtext 1pt solid" width="6%">
<p style="LINE-HEIGHT: normal" align="center"><span style="FONT-SIZE: 12pt">5</span></p></td>
<td style="BORDER-RIGHT: windowtext 1pt solid; PADDING-RIGHT: 5.4pt; BORDER-TOP: #ece9d8; PADDING-LEFT: 5.4pt; PADDING-BOTTOM: 0cm; BORDER-LEFT: #ece9d8; PADDING-TOP: 0cm; BORDER-BOTTOM: windowtext 1pt solid" width="6%">
<p style="LINE-HEIGHT: normal" align="center"><span style="FONT-SIZE: 12pt">6</span></p></td>
<td style="BORDER-RIGHT: windowtext 1pt solid; PADDING-RIGHT: 5.4pt; BORDER-TOP: #ece9d8; PADDING-LEFT: 5.4pt; PADDING-BOTTOM: 0cm; BORDER-LEFT: #ece9d8; PADDING-TOP: 0cm; BORDER-BOTTOM: windowtext 1pt solid" width="6%">
<p style="LINE-HEIGHT: normal" align="center"><span style="FONT-SIZE: 12pt">6</span></p></td></tr>
<tr>
<td style="BORDER-RIGHT: windowtext 1pt solid; PADDING-RIGHT: 5.4pt; BORDER-TOP: #ece9d8; PADDING-LEFT: 5.4pt; PADDING-BOTTOM: 0cm; BORDER-LEFT: windowtext 1pt solid; PADDING-TOP: 0cm; BORDER-BOTTOM: windowtext 1pt solid" width="3%">
<p style="LINE-HEIGHT: normal" align="center"><span style="FONT-SIZE: 12pt">21.</span></p></td>
<td style="BORDER-RIGHT: windowtext 1pt solid; PADDING-RIGHT: 5.4pt; BORDER-TOP: #ece9d8; PADDING-LEFT: 5.4pt; PADDING-BOTTOM: 0cm; BORDER-LEFT: #ece9d8; PADDING-TOP: 0cm; BORDER-BOTTOM: windowtext 1pt solid" width="76%">
<p style="LINE-HEIGHT: normal"><span style="FONT-SIZE: 12pt">Организация постоянно действующих учебных семинаров</span></p></td>
<td style="BORDER-RIGHT: windowtext 1pt solid; PADDING-RIGHT: 5.4pt; BORDER-TOP: #ece9d8; PADDING-LEFT: 5.4pt; PADDING-BOTTOM: 0cm; BORDER-LEFT: #ece9d8; PADDING-TOP: 0cm; BORDER-BOTTOM: windowtext 1pt solid" width="6%">
<p style="LINE-HEIGHT: normal" align="center"><span style="FONT-SIZE: 12pt">1</span></p></td>
<td style="BORDER-RIGHT: windowtext 1pt solid; PADDING-RIGHT: 5.4pt; BORDER-TOP: #ece9d8; PADDING-LEFT: 5.4pt; PADDING-BOTTOM: 0cm; BORDER-LEFT: #ece9d8; PADDING-TOP: 0cm; BORDER-BOTTOM: windowtext 1pt solid" width="6%">
<p style="LINE-HEIGHT: normal" align="center"><span style="FONT-SIZE: 12pt">2</span></p></td>
<td style="BORDER-RIGHT: windowtext 1pt solid; PADDING-RIGHT: 5.4pt; BORDER-TOP: #ece9d8; PADDING-LEFT: 5.4pt; PADDING-BOTTOM: 0cm; BORDER-LEFT: #ece9d8; PADDING-TOP: 0cm; BORDER-BOTTOM: windowtext 1pt solid" width="6%">
<p style="LINE-HEIGHT: normal" align="center"><span style="FONT-SIZE: 12pt">3</span></p></td></tr>
<tr>
<td style="BORDER-RIGHT: windowtext 1pt solid; PADDING-RIGHT: 5.4pt; BORDER-TOP: #ece9d8; PADDING-LEFT: 5.4pt; PADDING-BOTTOM: 0cm; BORDER-LEFT: windowtext 1pt solid; PADDING-TOP: 0cm; BORDER-BOTTOM: windowtext 1pt solid" width="100%" colspan="5">
<p style="LINE-HEIGHT: normal" align="center"><b><span style="FONT-SIZE: 12pt">V. Углубление интеграции науки, образования и производства</span></b></p></td></tr>
<tr>
<td style="BORDER-RIGHT: windowtext 1pt solid; PADDING-RIGHT: 5.4pt; BORDER-TOP: #ece9d8; PADDING-LEFT: 5.4pt; PADDING-BOTTOM: 0cm; BORDER-LEFT: windowtext 1pt solid; PADDING-TOP: 0cm; BORDER-BOTTOM: windowtext 1pt solid" width="3%">
<p style="LINE-HEIGHT: normal" align="center"><span style="FONT-SIZE: 12pt">22.</span></p></td>
<td style="BORDER-RIGHT: windowtext 1pt solid; PADDING-RIGHT: 5.4pt; BORDER-TOP: #ece9d8; PADDING-LEFT: 5.4pt; PADDING-BOTTOM: 0cm; BORDER-LEFT: #ece9d8; PADDING-TOP: 0cm; BORDER-BOTTOM: windowtext 1pt solid" width="76%">
<p style="LINE-HEIGHT: normal"><span style="FONT-SIZE: 12pt">Участие профессоров-преподавателей высших образовательных учреждений в процессе выполнения научных исследований в Институте</span></p></td>
<td style="BORDER-RIGHT: windowtext 1pt solid; PADDING-RIGHT: 5.4pt; BORDER-TOP: #ece9d8; PADDING-LEFT: 5.4pt; PADDING-BOTTOM: 0cm; BORDER-LEFT: #ece9d8; PADDING-TOP: 0cm; BORDER-BOTTOM: windowtext 1pt solid" width="6%">
<p style="LINE-HEIGHT: normal" align="center"><span style="FONT-SIZE: 12pt">5</span></p></td>
<td style="BORDER-RIGHT: windowtext 1pt solid; PADDING-RIGHT: 5.4pt; BORDER-TOP: #ece9d8; PADDING-LEFT: 5.4pt; PADDING-BOTTOM: 0cm; BORDER-LEFT: #ece9d8; PADDING-TOP: 0cm; BORDER-BOTTOM: windowtext 1pt solid" width="6%">
<p style="LINE-HEIGHT: normal" align="center"><span style="FONT-SIZE: 12pt">7</span></p></td>
<td style="BORDER-RIGHT: windowtext 1pt solid; PADDING-RIGHT: 5.4pt; BORDER-TOP: #ece9d8; PADDING-LEFT: 5.4pt; PADDING-BOTTOM: 0cm; BORDER-LEFT: #ece9d8; PADDING-TOP: 0cm; BORDER-BOTTOM: windowtext 1pt solid" width="6%">
<p style="LINE-HEIGHT: normal" align="center"><span style="FONT-SIZE: 12pt">9</span></p></td></tr>
<tr>
<td style="BORDER-RIGHT: windowtext 1pt solid; PADDING-RIGHT: 5.4pt; BORDER-TOP: #ece9d8; PADDING-LEFT: 5.4pt; PADDING-BOTTOM: 0cm; BORDER-LEFT: windowtext 1pt solid; PADDING-TOP: 0cm; BORDER-BOTTOM: windowtext 1pt solid" width="3%">
<p style="LINE-HEIGHT: normal" align="center"><span style="FONT-SIZE: 12pt">23.</span></p></td>
<td style="BORDER-RIGHT: windowtext 1pt solid; PADDING-RIGHT: 5.4pt; BORDER-TOP: #ece9d8; PADDING-LEFT: 5.4pt; PADDING-BOTTOM: 0cm; BORDER-LEFT: #ece9d8; PADDING-TOP: 0cm; BORDER-BOTTOM: windowtext 1pt solid" width="76%">
<p style="LINE-HEIGHT: normal"><span style="FONT-SIZE: 12pt">Участие научных сотрудников Института в образовательном процессе высших образовательных учреждений</span></p></td>
<td style="BORDER-RIGHT: windowtext 1pt solid; PADDING-RIGHT: 5.4pt; BORDER-TOP: #ece9d8; PADDING-LEFT: 5.4pt; PADDING-BOTTOM: 0cm; BORDER-LEFT: #ece9d8; PADDING-TOP: 0cm; BORDER-BOTTOM: windowtext 1pt solid" width="6%">
<p style="LINE-HEIGHT: normal" align="center"><span style="FONT-SIZE: 12pt">19</span></p></td>
<td style="BORDER-RIGHT: windowtext 1pt solid; PADDING-RIGHT: 5.4pt; BORDER-TOP: #ece9d8; PADDING-LEFT: 5.4pt; PADDING-BOTTOM: 0cm; BORDER-LEFT: #ece9d8; PADDING-TOP: 0cm; BORDER-BOTTOM: windowtext 1pt solid" width="6%">
<p style="LINE-HEIGHT: normal" align="center"><span style="FONT-SIZE: 12pt">22</span></p></td>
<td style="BORDER-RIGHT: windowtext 1pt solid; PADDING-RIGHT: 5.4pt; BORDER-TOP: #ece9d8; PADDING-LEFT: 5.4pt; PADDING-BOTTOM: 0cm; BORDER-LEFT: #ece9d8; PADDING-TOP: 0cm; BORDER-BOTTOM: windowtext 1pt solid" width="6%">
<p style="LINE-HEIGHT: normal" align="center"><span style="FONT-SIZE: 12pt">25</span></p></td></tr>
<tr>
<td style="BORDER-RIGHT: windowtext 1pt solid; PADDING-RIGHT: 5.4pt; BORDER-TOP: #ece9d8; PADDING-LEFT: 5.4pt; PADDING-BOTTOM: 0cm; BORDER-LEFT: windowtext 1pt solid; PADDING-TOP: 0cm; BORDER-BOTTOM: windowtext 1pt solid" width="3%">
<p style="LINE-HEIGHT: normal" align="center"><span style="FONT-SIZE: 12pt">24.</span></p></td>
<td style="BORDER-RIGHT: windowtext 1pt solid; PADDING-RIGHT: 5.4pt; BORDER-TOP: #ece9d8; PADDING-LEFT: 5.4pt; PADDING-BOTTOM: 0cm; BORDER-LEFT: #ece9d8; PADDING-TOP: 0cm; BORDER-BOTTOM: windowtext 1pt solid" width="76%">
<p style="LINE-HEIGHT: normal"><span style="FONT-SIZE: 12pt">Участие научных сотрудников Института в образовательном процессе средних специальных учебных заведений </span></p></td>
<td style="BORDER-RIGHT: windowtext 1pt solid; PADDING-RIGHT: 5.4pt; BORDER-TOP: #ece9d8; PADDING-LEFT: 5.4pt; PADDING-BOTTOM: 0cm; BORDER-LEFT: #ece9d8; PADDING-TOP: 0cm; BORDER-BOTTOM: windowtext 1pt solid" width="6%">
<p style="LINE-HEIGHT: normal" align="center"><span style="FONT-SIZE: 12pt">3</span></p></td>
<td style="BORDER-RIGHT: windowtext 1pt solid; PADDING-RIGHT: 5.4pt; BORDER-TOP: #ece9d8; PADDING-LEFT: 5.4pt; PADDING-BOTTOM: 0cm; BORDER-LEFT: #ece9d8; PADDING-TOP: 0cm; BORDER-BOTTOM: windowtext 1pt solid" width="6%">
<p style="LINE-HEIGHT: normal" align="center"><span style="FONT-SIZE: 12pt">4</span></p></td>
<td style="BORDER-RIGHT: windowtext 1pt solid; PADDING-RIGHT: 5.4pt; BORDER-TOP: #ece9d8; PADDING-LEFT: 5.4pt; PADDING-BOTTOM: 0cm; BORDER-LEFT: #ece9d8; PADDING-TOP: 0cm; BORDER-BOTTOM: windowtext 1pt solid" width="6%">
<p style="LINE-HEIGHT: normal" align="center"><span style="FONT-SIZE: 12pt">5</span></p></td></tr>
<tr>
<td style="BORDER-RIGHT: windowtext 1pt solid; PADDING-RIGHT: 5.4pt; BORDER-TOP: #ece9d8; PADDING-LEFT: 5.4pt; PADDING-BOTTOM: 0cm; BORDER-LEFT: windowtext 1pt solid; PADDING-TOP: 0cm; BORDER-BOTTOM: windowtext 1pt solid" width="3%">
<p style="LINE-HEIGHT: normal" align="center"><span style="FONT-SIZE: 12pt">25.</span></p></td>
<td style="BORDER-RIGHT: windowtext 1pt solid; PADDING-RIGHT: 5.4pt; BORDER-TOP: #ece9d8; PADDING-LEFT: 5.4pt; PADDING-BOTTOM: 0cm; BORDER-LEFT: #ece9d8; PADDING-TOP: 0cm; BORDER-BOTTOM: windowtext 1pt solid" width="76%">
<p style="LINE-HEIGHT: normal"><span style="FONT-SIZE: 12pt">Работа с подшефными школами</span></p></td>
<td style="BORDER-RIGHT: windowtext 1pt solid; PADDING-RIGHT: 5.4pt; BORDER-TOP: #ece9d8; PADDING-LEFT: 5.4pt; PADDING-BOTTOM: 0cm; BORDER-LEFT: #ece9d8; PADDING-TOP: 0cm; BORDER-BOTTOM: windowtext 1pt solid" width="6%">
<p style="LINE-HEIGHT: normal" align="center"><span style="FONT-SIZE: 12pt">2</span></p></td>
<td style="BORDER-RIGHT: windowtext 1pt solid; PADDING-RIGHT: 5.4pt; BORDER-TOP: #ece9d8; PADDING-LEFT: 5.4pt; PADDING-BOTTOM: 0cm; BORDER-LEFT: #ece9d8; PADDING-TOP: 0cm; BORDER-BOTTOM: windowtext 1pt solid" width="6%">
<p style="LINE-HEIGHT: normal" align="center"><span style="FONT-SIZE: 12pt">2</span></p></td>
<td style="BORDER-RIGHT: windowtext 1pt solid; PADDING-RIGHT: 5.4pt; BORDER-TOP: #ece9d8; PADDING-LEFT: 5.4pt; PADDING-BOTTOM: 0cm; BORDER-LEFT: #ece9d8; PADDING-TOP: 0cm; BORDER-BOTTOM: windowtext 1pt solid" width="6%">
<p style="LINE-HEIGHT: normal" align="center"><span style="FONT-SIZE: 12pt">2</span></p></td></tr>
<tr>
<td style="BORDER-RIGHT: windowtext 1pt solid; PADDING-RIGHT: 5.4pt; BORDER-TOP: #ece9d8; PADDING-LEFT: 5.4pt; PADDING-BOTTOM: 0cm; BORDER-LEFT: windowtext 1pt solid; PADDING-TOP: 0cm; BORDER-BOTTOM: windowtext 1pt solid" width="3%">
<p style="LINE-HEIGHT: normal" align="center"><span style="FONT-SIZE: 12pt">26.</span></p></td>
<td style="BORDER-RIGHT: windowtext 1pt solid; PADDING-RIGHT: 5.4pt; BORDER-TOP: #ece9d8; PADDING-LEFT: 5.4pt; PADDING-BOTTOM: 0cm; BORDER-LEFT: #ece9d8; PADDING-TOP: 0cm; BORDER-BOTTOM: windowtext 1pt solid" width="76%">
<p style="LINE-HEIGHT: normal"><span style="FONT-SIZE: 12pt">Руководство магистерскими диссертациями</span></p></td>
<td style="BORDER-RIGHT: windowtext 1pt solid; PADDING-RIGHT: 5.4pt; BORDER-TOP: #ece9d8; PADDING-LEFT: 5.4pt; PADDING-BOTTOM: 0cm; BORDER-LEFT: #ece9d8; PADDING-TOP: 0cm; BORDER-BOTTOM: windowtext 1pt solid" width="6%">
<p style="LINE-HEIGHT: normal" align="center"><span style="FONT-SIZE: 12pt">5</span></p></td>
<td style="BORDER-RIGHT: windowtext 1pt solid; PADDING-RIGHT: 5.4pt; BORDER-TOP: #ece9d8; PADDING-LEFT: 5.4pt; PADDING-BOTTOM: 0cm; BORDER-LEFT: #ece9d8; PADDING-TOP: 0cm; BORDER-BOTTOM: windowtext 1pt solid" width="6%">
<p style="LINE-HEIGHT: normal" align="center"><span style="FONT-SIZE: 12pt">10</span></p></td>
<td style="BORDER-RIGHT: windowtext 1pt solid; PADDING-RIGHT: 5.4pt; BORDER-TOP: #ece9d8; PADDING-LEFT: 5.4pt; PADDING-BOTTOM: 0cm; BORDER-LEFT: #ece9d8; PADDING-TOP: 0cm; BORDER-BOTTOM: windowtext 1pt solid" width="6%">
<p style="LINE-HEIGHT: normal" align="center"><span style="FONT-SIZE: 12pt">15</span></p></td></tr>
<tr>
<td style="BORDER-RIGHT: windowtext 1pt solid; PADDING-RIGHT: 5.4pt; BORDER-TOP: #ece9d8; PADDING-LEFT: 5.4pt; PADDING-BOTTOM: 0cm; BORDER-LEFT: windowtext 1pt solid; PADDING-TOP: 0cm; BORDER-BOTTOM: windowtext 1pt solid" width="3%">
<p style="LINE-HEIGHT: normal" align="center"><span style="FONT-SIZE: 12pt">27.</span></p></td>
<td style="BORDER-RIGHT: windowtext 1pt solid; PADDING-RIGHT: 5.4pt; BORDER-TOP: #ece9d8; PADDING-LEFT: 5.4pt; PADDING-BOTTOM: 0cm; BORDER-LEFT: #ece9d8; PADDING-TOP: 0cm; BORDER-BOTTOM: windowtext 1pt solid" width="76%">
<p style="LINE-HEIGHT: normal"><span style="FONT-SIZE: 12pt">Руководство выпускными квалификационными работами</span></p></td>
<td style="BORDER-RIGHT: windowtext 1pt solid; PADDING-RIGHT: 5.4pt; BORDER-TOP: #ece9d8; PADDING-LEFT: 5.4pt; PADDING-BOTTOM: 0cm; BORDER-LEFT: #ece9d8; PADDING-TOP: 0cm; BORDER-BOTTOM: windowtext 1pt solid" width="6%">
<p style="LINE-HEIGHT: normal" align="center"><span style="FONT-SIZE: 12pt">4</span></p></td>
<td style="BORDER-RIGHT: windowtext 1pt solid; PADDING-RIGHT: 5.4pt; BORDER-TOP: #ece9d8; PADDING-LEFT: 5.4pt; PADDING-BOTTOM: 0cm; BORDER-LEFT: #ece9d8; PADDING-TOP: 0cm; BORDER-BOTTOM: windowtext 1pt solid" width="6%">
<p style="LINE-HEIGHT: normal" align="center"><span style="FONT-SIZE: 12pt">6</span></p></td>
<td style="BORDER-RIGHT: windowtext 1pt solid; PADDING-RIGHT: 5.4pt; BORDER-TOP: #ece9d8; PADDING-LEFT: 5.4pt; PADDING-BOTTOM: 0cm; BORDER-LEFT: #ece9d8; PADDING-TOP: 0cm; BORDER-BOTTOM: windowtext 1pt solid" width="6%">
<p style="LINE-HEIGHT: normal" align="center"><span style="FONT-SIZE: 12pt">8</span></p></td></tr>
<tr>
<td style="BORDER-RIGHT: windowtext 1pt solid; PADDING-RIGHT: 5.4pt; BORDER-TOP: #ece9d8; PADDING-LEFT: 5.4pt; PADDING-BOTTOM: 0cm; BORDER-LEFT: windowtext 1pt solid; PADDING-TOP: 0cm; BORDER-BOTTOM: windowtext 1pt solid" width="3%">
<p style="LINE-HEIGHT: normal" align="center"><span style="FONT-SIZE: 12pt">28.</span></p></td>
<td style="BORDER-RIGHT: windowtext 1pt solid; PADDING-RIGHT: 5.4pt; BORDER-TOP: #ece9d8; PADDING-LEFT: 5.4pt; PADDING-BOTTOM: 0cm; BORDER-LEFT: #ece9d8; PADDING-TOP: 0cm; BORDER-BOTTOM: windowtext 1pt solid" width="76%">
<p style="LINE-HEIGHT: normal"><span style="FONT-SIZE: 12pt">Внедрение научных разработок</span></p></td>
<td style="BORDER-RIGHT: windowtext 1pt solid; PADDING-RIGHT: 5.4pt; BORDER-TOP: #ece9d8; PADDING-LEFT: 5.4pt; PADDING-BOTTOM: 0cm; BORDER-LEFT: #ece9d8; PADDING-TOP: 0cm; BORDER-BOTTOM: windowtext 1pt solid" width="6%">
<p style="LINE-HEIGHT: normal" align="center"><span style="FONT-SIZE: 12pt">5</span></p></td>
<td style="BORDER-RIGHT: windowtext 1pt solid; PADDING-RIGHT: 5.4pt; BORDER-TOP: #ece9d8; PADDING-LEFT: 5.4pt; PADDING-BOTTOM: 0cm; BORDER-LEFT: #ece9d8; PADDING-TOP: 0cm; BORDER-BOTTOM: windowtext 1pt solid" width="6%">
<p style="LINE-HEIGHT: normal" align="center"><span style="FONT-SIZE: 12pt">7</span></p></td>
<td style="BORDER-RIGHT: windowtext 1pt solid; PADDING-RIGHT: 5.4pt; BORDER-TOP: #ece9d8; PADDING-LEFT: 5.4pt; PADDING-BOTTOM: 0cm; BORDER-LEFT: #ece9d8; PADDING-TOP: 0cm; BORDER-BOTTOM: windowtext 1pt solid" width="6%">
<p style="LINE-HEIGHT: normal" align="center"><span style="FONT-SIZE: 12pt">8</span></p></td></tr>
<tr>
<td style="BORDER-RIGHT: windowtext 1pt solid; PADDING-RIGHT: 5.4pt; BORDER-TOP: #ece9d8; PADDING-LEFT: 5.4pt; PADDING-BOTTOM: 0cm; BORDER-LEFT: windowtext 1pt solid; PADDING-TOP: 0cm; BORDER-BOTTOM: windowtext 1pt solid" width="3%">
<p style="LINE-HEIGHT: normal" align="center"><span style="FONT-SIZE: 12pt">29.</span></p></td>
<td style="BORDER-RIGHT: windowtext 1pt solid; PADDING-RIGHT: 5.4pt; BORDER-TOP: #ece9d8; PADDING-LEFT: 5.4pt; PADDING-BOTTOM: 0cm; BORDER-LEFT: #ece9d8; PADDING-TOP: 0cm; BORDER-BOTTOM: windowtext 1pt solid" width="76%">
<p style="LINE-HEIGHT: normal"><span style="FONT-SIZE: 12pt">Коммерциализация научных разработок</span></p></td>
<td style="BORDER-RIGHT: windowtext 1pt solid; PADDING-RIGHT: 5.4pt; BORDER-TOP: #ece9d8; PADDING-LEFT: 5.4pt; PADDING-BOTTOM: 0cm; BORDER-LEFT: #ece9d8; PADDING-TOP: 0cm; BORDER-BOTTOM: windowtext 1pt solid" width="6%">
<p style="LINE-HEIGHT: normal" align="center"><span style="FONT-SIZE: 12pt">2</span></p></td>
<td style="BORDER-RIGHT: windowtext 1pt solid; PADDING-RIGHT: 5.4pt; BORDER-TOP: #ece9d8; PADDING-LEFT: 5.4pt; PADDING-BOTTOM: 0cm; BORDER-LEFT: #ece9d8; PADDING-TOP: 0cm; BORDER-BOTTOM: windowtext 1pt solid" width="6%">
<p style="LINE-HEIGHT: normal" align="center"><span style="FONT-SIZE: 12pt">2</span></p></td>
<td style="BORDER-RIGHT: windowtext 1pt solid; PADDING-RIGHT: 5.4pt; BORDER-TOP: #ece9d8; PADDING-LEFT: 5.4pt; PADDING-BOTTOM: 0cm; BORDER-LEFT: #ece9d8; PADDING-TOP: 0cm; BORDER-BOTTOM: windowtext 1pt solid" width="6%">
<p style="LINE-HEIGHT: normal" align="center"><span style="FONT-SIZE: 12pt">3</span></p></td></tr>
<tr>
<td style="BORDER-RIGHT: windowtext 1pt solid; PADDING-RIGHT: 5.4pt; BORDER-TOP: #ece9d8; PADDING-LEFT: 5.4pt; PADDING-BOTTOM: 0cm; BORDER-LEFT: windowtext 1pt solid; PADDING-TOP: 0cm; BORDER-BOTTOM: windowtext 1pt solid" width="3%">
<p style="LINE-HEIGHT: normal" align="center"><span style="FONT-SIZE: 12pt">30.</span></p></td>
<td style="BORDER-RIGHT: windowtext 1pt solid; PADDING-RIGHT: 5.4pt; BORDER-TOP: #ece9d8; PADDING-LEFT: 5.4pt; PADDING-BOTTOM: 0cm; BORDER-LEFT: #ece9d8; PADDING-TOP: 0cm; BORDER-BOTTOM: windowtext 1pt solid" width="76%">
<p style="LINE-HEIGHT: normal"><span style="FONT-SIZE: 12pt">Выполнение научно-исследовательских работ за счет заключения хозяйственных договоров (млн сумов)</span></p></td>
<td style="BORDER-RIGHT: windowtext 1pt solid; PADDING-RIGHT: 5.4pt; BORDER-TOP: #ece9d8; PADDING-LEFT: 5.4pt; PADDING-BOTTOM: 0cm; BORDER-LEFT: #ece9d8; PADDING-TOP: 0cm; BORDER-BOTTOM: windowtext 1pt solid" width="6%">
<p style="LINE-HEIGHT: normal" align="center"><span style="FONT-SIZE: 12pt">3 521</span></p></td>
<td style="BORDER-RIGHT: windowtext 1pt solid; PADDING-RIGHT: 5.4pt; BORDER-TOP: #ece9d8; PADDING-LEFT: 5.4pt; PADDING-BOTTOM: 0cm; BORDER-LEFT: #ece9d8; PADDING-TOP: 0cm; BORDER-BOTTOM: windowtext 1pt solid" width="6%">
<p style="LINE-HEIGHT: normal" align="center"><span style="FONT-SIZE: 12pt">3 870</span></p></td>
<td style="BORDER-RIGHT: windowtext 1pt solid; PADDING-RIGHT: 5.4pt; BORDER-TOP: #ece9d8; PADDING-LEFT: 5.4pt; PADDING-BOTTOM: 0cm; BORDER-LEFT: #ece9d8; PADDING-TOP: 0cm; BORDER-BOTTOM: windowtext 1pt solid" width="6%">
<p style="LINE-HEIGHT: normal" align="center"><span style="FONT-SIZE: 12pt">4 260</span></p></td></tr>
<tr>
<td style="BORDER-RIGHT: windowtext 1pt solid; PADDING-RIGHT: 5.4pt; BORDER-TOP: #ece9d8; PADDING-LEFT: 5.4pt; PADDING-BOTTOM: 0cm; BORDER-LEFT: windowtext 1pt solid; PADDING-TOP: 0cm; BORDER-BOTTOM: windowtext 1pt solid" width="3%">
<p style="LINE-HEIGHT: normal" align="center"><span style="FONT-SIZE: 12pt">31.</span></p></td>
<td style="BORDER-RIGHT: windowtext 1pt solid; PADDING-RIGHT: 5.4pt; BORDER-TOP: #ece9d8; PADDING-LEFT: 5.4pt; PADDING-BOTTOM: 0cm; BORDER-LEFT: #ece9d8; PADDING-TOP: 0cm; BORDER-BOTTOM: windowtext 1pt solid" width="76%">
<p style="LINE-HEIGHT: normal"><span style="FONT-SIZE: 12pt">Экспорт продукции (тыс. долларов США)</span></p></td>
<td style="BORDER-RIGHT: windowtext 1pt solid; PADDING-RIGHT: 5.4pt; BORDER-TOP: #ece9d8; PADDING-LEFT: 5.4pt; PADDING-BOTTOM: 0cm; BORDER-LEFT: #ece9d8; PADDING-TOP: 0cm; BORDER-BOTTOM: windowtext 1pt solid" width="6%">
<p style="LINE-HEIGHT: normal" align="center"><span style="FONT-SIZE: 12pt">268</span></p></td>
<td style="BORDER-RIGHT: windowtext 1pt solid; PADDING-RIGHT: 5.4pt; BORDER-TOP: #ece9d8; PADDING-LEFT: 5.4pt; PADDING-BOTTOM: 0cm; BORDER-LEFT: #ece9d8; PADDING-TOP: 0cm; BORDER-BOTTOM: windowtext 1pt solid" width="6%">
<p style="LINE-HEIGHT: normal" align="center"><span style="FONT-SIZE: 12pt">295</span></p></td>
<td style="BORDER-RIGHT: windowtext 1pt solid; PADDING-RIGHT: 5.4pt; BORDER-TOP: #ece9d8; PADDING-LEFT: 5.4pt; PADDING-BOTTOM: 0cm; BORDER-LEFT: #ece9d8; PADDING-TOP: 0cm; BORDER-BOTTOM: windowtext 1pt solid" width="6%">
<p style="LINE-HEIGHT: normal" align="center"><span style="FONT-SIZE: 12pt">325</span></p></td></tr>
<tr>
<td style="BORDER-RIGHT: windowtext 1pt solid; PADDING-RIGHT: 5.4pt; BORDER-TOP: #ece9d8; PADDING-LEFT: 5.4pt; PADDING-BOTTOM: 0cm; BORDER-LEFT: windowtext 1pt solid; PADDING-TOP: 0cm; BORDER-BOTTOM: windowtext 1pt solid" width="100%" colspan="5">
<p style="LINE-HEIGHT: normal" align="center"><b><span style="FONT-SIZE: 12pt">VI. Расширение международного научно-технического сотрудничества</span></b></p></td></tr>
<tr>
<td style="BORDER-RIGHT: windowtext 1pt solid; PADDING-RIGHT: 5.4pt; BORDER-TOP: #ece9d8; PADDING-LEFT: 5.4pt; PADDING-BOTTOM: 0cm; BORDER-LEFT: windowtext 1pt solid; PADDING-TOP: 0cm; BORDER-BOTTOM: windowtext 1pt solid" width="3%">
<p style="LINE-HEIGHT: normal" align="center"><span style="FONT-SIZE: 12pt">32.</span></p></td>
<td style="BORDER-RIGHT: windowtext 1pt solid; PADDING-RIGHT: 5.4pt; BORDER-TOP: #ece9d8; PADDING-LEFT: 5.4pt; PADDING-BOTTOM: 0cm; BORDER-LEFT: #ece9d8; PADDING-TOP: 0cm; BORDER-BOTTOM: windowtext 1pt solid" width="76%">
<p style="LINE-HEIGHT: normal"><span style="FONT-SIZE: 12pt">Зарубежные научные гранты</span></p></td>
<td style="BORDER-RIGHT: windowtext 1pt solid; PADDING-RIGHT: 5.4pt; BORDER-TOP: #ece9d8; PADDING-LEFT: 5.4pt; PADDING-BOTTOM: 0cm; BORDER-LEFT: #ece9d8; PADDING-TOP: 0cm; BORDER-BOTTOM: windowtext 1pt solid" width="6%">
<p style="LINE-HEIGHT: normal" align="center"><span style="FONT-SIZE: 12pt">1</span></p></td>
<td style="BORDER-RIGHT: windowtext 1pt solid; PADDING-RIGHT: 5.4pt; BORDER-TOP: #ece9d8; PADDING-LEFT: 5.4pt; PADDING-BOTTOM: 0cm; BORDER-LEFT: #ece9d8; PADDING-TOP: 0cm; BORDER-BOTTOM: windowtext 1pt solid" width="6%">
<p style="LINE-HEIGHT: normal" align="center"><span style="FONT-SIZE: 12pt">2</span></p></td>
<td style="BORDER-RIGHT: windowtext 1pt solid; PADDING-RIGHT: 5.4pt; BORDER-TOP: #ece9d8; PADDING-LEFT: 5.4pt; PADDING-BOTTOM: 0cm; BORDER-LEFT: #ece9d8; PADDING-TOP: 0cm; BORDER-BOTTOM: windowtext 1pt solid" width="6%">
<p style="LINE-HEIGHT: normal" align="center"><span style="FONT-SIZE: 12pt">3</span></p></td></tr>
<tr>
<td style="BORDER-RIGHT: windowtext 1pt solid; PADDING-RIGHT: 5.4pt; BORDER-TOP: #ece9d8; PADDING-LEFT: 5.4pt; PADDING-BOTTOM: 0cm; BORDER-LEFT: windowtext 1pt solid; PADDING-TOP: 0cm; BORDER-BOTTOM: windowtext 1pt solid" width="3%">
<p style="LINE-HEIGHT: normal" align="center"><span style="FONT-SIZE: 12pt">33.</span></p></td>
<td style="BORDER-RIGHT: windowtext 1pt solid; PADDING-RIGHT: 5.4pt; BORDER-TOP: #ece9d8; PADDING-LEFT: 5.4pt; PADDING-BOTTOM: 0cm; BORDER-LEFT: #ece9d8; PADDING-TOP: 0cm; BORDER-BOTTOM: windowtext 1pt solid" width="76%">
<p style="LINE-HEIGHT: normal"><span style="FONT-SIZE: 12pt">Проекты технического содействия</span></p></td>
<td style="BORDER-RIGHT: windowtext 1pt solid; PADDING-RIGHT: 5.4pt; BORDER-TOP: #ece9d8; PADDING-LEFT: 5.4pt; PADDING-BOTTOM: 0cm; BORDER-LEFT: #ece9d8; PADDING-TOP: 0cm; BORDER-BOTTOM: windowtext 1pt solid" width="6%">
<p style="LINE-HEIGHT: normal" align="center"><span style="FONT-SIZE: 12pt">2</span></p></td>
<td style="BORDER-RIGHT: windowtext 1pt solid; PADDING-RIGHT: 5.4pt; BORDER-TOP: #ece9d8; PADDING-LEFT: 5.4pt; PADDING-BOTTOM: 0cm; BORDER-LEFT: #ece9d8; PADDING-TOP: 0cm; BORDER-BOTTOM: windowtext 1pt solid" width="6%">
<p style="LINE-HEIGHT: normal" align="center"><span style="FONT-SIZE: 12pt">2</span></p></td>
<td style="BORDER-RIGHT: windowtext 1pt solid; PADDING-RIGHT: 5.4pt; BORDER-TOP: #ece9d8; PADDING-LEFT: 5.4pt; PADDING-BOTTOM: 0cm; BORDER-LEFT: #ece9d8; PADDING-TOP: 0cm; BORDER-BOTTOM: windowtext 1pt solid" width="6%">
<p style="LINE-HEIGHT: normal" align="center"><span style="FONT-SIZE: 12pt">3</span></p></td></tr>
<tr>
<td style="BORDER-RIGHT: windowtext 1pt solid; PADDING-RIGHT: 5.4pt; BORDER-TOP: #ece9d8; PADDING-LEFT: 5.4pt; PADDING-BOTTOM: 0cm; BORDER-LEFT: windowtext 1pt solid; PADDING-TOP: 0cm; BORDER-BOTTOM: windowtext 1pt solid" width="3%">
<p style="LINE-HEIGHT: normal" align="center"><span style="FONT-SIZE: 12pt">34.</span></p></td>
<td style="BORDER-RIGHT: windowtext 1pt solid; PADDING-RIGHT: 5.4pt; BORDER-TOP: #ece9d8; PADDING-LEFT: 5.4pt; PADDING-BOTTOM: 0cm; BORDER-LEFT: #ece9d8; PADDING-TOP: 0cm; BORDER-BOTTOM: windowtext 1pt solid" width="76%">
<p style="LINE-HEIGHT: normal"><span style="FONT-SIZE: 12pt">Научные изыскания в рамках совместных программ</span></p></td>
<td style="BORDER-RIGHT: windowtext 1pt solid; PADDING-RIGHT: 5.4pt; BORDER-TOP: #ece9d8; PADDING-LEFT: 5.4pt; PADDING-BOTTOM: 0cm; BORDER-LEFT: #ece9d8; PADDING-TOP: 0cm; BORDER-BOTTOM: windowtext 1pt solid" width="6%">
<p style="LINE-HEIGHT: normal" align="center"><span style="FONT-SIZE: 12pt">8</span></p></td>
<td style="BORDER-RIGHT: windowtext 1pt solid; PADDING-RIGHT: 5.4pt; BORDER-TOP: #ece9d8; PADDING-LEFT: 5.4pt; PADDING-BOTTOM: 0cm; BORDER-LEFT: #ece9d8; PADDING-TOP: 0cm; BORDER-BOTTOM: windowtext 1pt solid" width="6%">
<p style="LINE-HEIGHT: normal" align="center"><span style="FONT-SIZE: 12pt">10</span></p></td>
<td style="BORDER-RIGHT: windowtext 1pt solid; PADDING-RIGHT: 5.4pt; BORDER-TOP: #ece9d8; PADDING-LEFT: 5.4pt; PADDING-BOTTOM: 0cm; BORDER-LEFT: #ece9d8; PADDING-TOP: 0cm; BORDER-BOTTOM: windowtext 1pt solid" width="6%">
<p style="LINE-HEIGHT: normal" align="center"><span style="FONT-SIZE: 12pt">12</span></p></td></tr>
<tr>
<td style="BORDER-RIGHT: windowtext 1pt solid; PADDING-RIGHT: 5.4pt; BORDER-TOP: #ece9d8; PADDING-LEFT: 5.4pt; PADDING-BOTTOM: 0cm; BORDER-LEFT: windowtext 1pt solid; PADDING-TOP: 0cm; BORDER-BOTTOM: windowtext 1pt solid" width="3%">
<p style="LINE-HEIGHT: normal" align="center"><span style="FONT-SIZE: 12pt">35.</span></p></td>
<td style="BORDER-RIGHT: windowtext 1pt solid; PADDING-RIGHT: 5.4pt; BORDER-TOP: #ece9d8; PADDING-LEFT: 5.4pt; PADDING-BOTTOM: 0cm; BORDER-LEFT: #ece9d8; PADDING-TOP: 0cm; BORDER-BOTTOM: windowtext 1pt solid" width="76%">
<p style="LINE-HEIGHT: normal"><span style="FONT-SIZE: 12pt">Направление сотрудников Института в научные командировки в ведущие научные центры мира</span></p></td>
<td style="BORDER-RIGHT: windowtext 1pt solid; PADDING-RIGHT: 5.4pt; BORDER-TOP: #ece9d8; PADDING-LEFT: 5.4pt; PADDING-BOTTOM: 0cm; BORDER-LEFT: #ece9d8; PADDING-TOP: 0cm; BORDER-BOTTOM: windowtext 1pt solid" width="6%">
<p style="LINE-HEIGHT: normal" align="center"><span style="FONT-SIZE: 12pt">60</span></p></td>
<td style="BORDER-RIGHT: windowtext 1pt solid; PADDING-RIGHT: 5.4pt; BORDER-TOP: #ece9d8; PADDING-LEFT: 5.4pt; PADDING-BOTTOM: 0cm; BORDER-LEFT: #ece9d8; PADDING-TOP: 0cm; BORDER-BOTTOM: windowtext 1pt solid" width="6%">
<p style="LINE-HEIGHT: normal" align="center"><span style="FONT-SIZE: 12pt">65</span></p></td>
<td style="BORDER-RIGHT: windowtext 1pt solid; PADDING-RIGHT: 5.4pt; BORDER-TOP: #ece9d8; PADDING-LEFT: 5.4pt; PADDING-BOTTOM: 0cm; BORDER-LEFT: #ece9d8; PADDING-TOP: 0cm; BORDER-BOTTOM: windowtext 1pt solid" width="6%">
<p style="LINE-HEIGHT: normal" align="center"><span style="FONT-SIZE: 12pt">68</span></p></td></tr>
<tr>
<td style="BORDER-RIGHT: windowtext 1pt solid; PADDING-RIGHT: 5.4pt; BORDER-TOP: #ece9d8; PADDING-LEFT: 5.4pt; PADDING-BOTTOM: 0cm; BORDER-LEFT: windowtext 1pt solid; PADDING-TOP: 0cm; BORDER-BOTTOM: windowtext 1pt solid" width="3%">
<p style="LINE-HEIGHT: normal" align="center"><span style="FONT-SIZE: 12pt">36.</span></p></td>
<td style="BORDER-RIGHT: windowtext 1pt solid; PADDING-RIGHT: 5.4pt; BORDER-TOP: #ece9d8; PADDING-LEFT: 5.4pt; PADDING-BOTTOM: 0cm; BORDER-LEFT: #ece9d8; PADDING-TOP: 0cm; BORDER-BOTTOM: windowtext 1pt solid" width="76%">
<p style="LINE-HEIGHT: normal"><span style="FONT-SIZE: 12pt">Посещение Института зарубежными учеными</span></p></td>
<td style="BORDER-RIGHT: windowtext 1pt solid; PADDING-RIGHT: 5.4pt; BORDER-TOP: #ece9d8; PADDING-LEFT: 5.4pt; PADDING-BOTTOM: 0cm; BORDER-LEFT: #ece9d8; PADDING-TOP: 0cm; BORDER-BOTTOM: windowtext 1pt solid" width="6%">
<p style="LINE-HEIGHT: normal" align="center"><span style="FONT-SIZE: 12pt">150</span></p></td>
<td style="BORDER-RIGHT: windowtext 1pt solid; PADDING-RIGHT: 5.4pt; BORDER-TOP: #ece9d8; PADDING-LEFT: 5.4pt; PADDING-BOTTOM: 0cm; BORDER-LEFT: #ece9d8; PADDING-TOP: 0cm; BORDER-BOTTOM: windowtext 1pt solid" width="6%">
<p style="LINE-HEIGHT: normal" align="center"><span style="FONT-SIZE: 12pt">160</span></p></td>
<td style="BORDER-RIGHT: windowtext 1pt solid; PADDING-RIGHT: 5.4pt; BORDER-TOP: #ece9d8; PADDING-LEFT: 5.4pt; PADDING-BOTTOM: 0cm; BORDER-LEFT: #ece9d8; PADDING-TOP: 0cm; BORDER-BOTTOM: windowtext 1pt solid" width="6%">
<p style="LINE-HEIGHT: normal" align="center"><span style="FONT-SIZE: 12pt">170</span></p></td></tr>
<tr>
<td style="BORDER-RIGHT: windowtext 1pt solid; PADDING-RIGHT: 5.4pt; BORDER-TOP: #ece9d8; PADDING-LEFT: 5.4pt; PADDING-BOTTOM: 0cm; BORDER-LEFT: windowtext 1pt solid; PADDING-TOP: 0cm; BORDER-BOTTOM: windowtext 1pt solid" width="3%">
<p style="LINE-HEIGHT: normal" align="center"><span style="FONT-SIZE: 12pt">37.</span></p></td>
<td style="BORDER-RIGHT: windowtext 1pt solid; PADDING-RIGHT: 5.4pt; BORDER-TOP: #ece9d8; PADDING-LEFT: 5.4pt; PADDING-BOTTOM: 0cm; BORDER-LEFT: #ece9d8; PADDING-TOP: 0cm; BORDER-BOTTOM: windowtext 1pt solid" width="76%">
<p style="LINE-HEIGHT: normal"><span style="FONT-SIZE: 12pt">Статьи научных сотрудников Института, выполненные совместно с зарубежными учеными</span></p></td>
<td style="BORDER-RIGHT: windowtext 1pt solid; PADDING-RIGHT: 5.4pt; BORDER-TOP: #ece9d8; PADDING-LEFT: 5.4pt; PADDING-BOTTOM: 0cm; BORDER-LEFT: #ece9d8; PADDING-TOP: 0cm; BORDER-BOTTOM: windowtext 1pt solid" width="6%">
<p style="LINE-HEIGHT: normal" align="center"><span style="FONT-SIZE: 12pt">50</span></p></td>
<td style="BORDER-RIGHT: windowtext 1pt solid; PADDING-RIGHT: 5.4pt; BORDER-TOP: #ece9d8; PADDING-LEFT: 5.4pt; PADDING-BOTTOM: 0cm; BORDER-LEFT: #ece9d8; PADDING-TOP: 0cm; BORDER-BOTTOM: windowtext 1pt solid" width="6%">
<p style="LINE-HEIGHT: normal" align="center"><span style="FONT-SIZE: 12pt">55</span></p></td>
<td style="BORDER-RIGHT: windowtext 1pt solid; PADDING-RIGHT: 5.4pt; BORDER-TOP: #ece9d8; PADDING-LEFT: 5.4pt; PADDING-BOTTOM: 0cm; BORDER-LEFT: #ece9d8; PADDING-TOP: 0cm; BORDER-BOTTOM: windowtext 1pt solid" width="6%">
<p style="LINE-HEIGHT: normal" align="center"><span style="FONT-SIZE: 12pt">60</span></p></td></tr>
<tr>
<td style="BORDER-RIGHT: windowtext 1pt solid; PADDING-RIGHT: 5.4pt; BORDER-TOP: #ece9d8; PADDING-LEFT: 5.4pt; PADDING-BOTTOM: 0cm; BORDER-LEFT: windowtext 1pt solid; PADDING-TOP: 0cm; BORDER-BOTTOM: windowtext 1pt solid" width="100%" colspan="5">
<p style="LINE-HEIGHT: normal" align="center"><b><span style="FONT-SIZE: 12pt">VII. Развитие материально-технической базы Института</span></b></p></td></tr>
<tr>
<td style="BORDER-RIGHT: windowtext 1pt solid; PADDING-RIGHT: 5.4pt; BORDER-TOP: #ece9d8; PADDING-LEFT: 5.4pt; PADDING-BOTTOM: 0cm; BORDER-LEFT: windowtext 1pt solid; PADDING-TOP: 0cm; BORDER-BOTTOM: windowtext 1pt solid" width="3%">
<p style="LINE-HEIGHT: normal" align="center"><span style="FONT-SIZE: 12pt">38.</span></p></td>
<td style="BORDER-RIGHT: windowtext 1pt solid; PADDING-RIGHT: 5.4pt; BORDER-TOP: #ece9d8; PADDING-LEFT: 5.4pt; PADDING-BOTTOM: 0cm; BORDER-LEFT: #ece9d8; PADDING-TOP: 0cm; BORDER-BOTTOM: windowtext 1pt solid" width="76%">
<p style="LINE-HEIGHT: normal"><span style="FONT-SIZE: 12pt">Уровень оснащенности современным оборудованием (%)</span></p></td>
<td style="BORDER-RIGHT: windowtext 1pt solid; PADDING-RIGHT: 5.4pt; BORDER-TOP: #ece9d8; PADDING-LEFT: 5.4pt; PADDING-BOTTOM: 0cm; BORDER-LEFT: #ece9d8; PADDING-TOP: 0cm; BORDER-BOTTOM: windowtext 1pt solid" width="6%">
<p style="LINE-HEIGHT: normal" align="center"><span style="FONT-SIZE: 12pt">9</span></p></td>
<td style="BORDER-RIGHT: windowtext 1pt solid; PADDING-RIGHT: 5.4pt; BORDER-TOP: #ece9d8; PADDING-LEFT: 5.4pt; PADDING-BOTTOM: 0cm; BORDER-LEFT: #ece9d8; PADDING-TOP: 0cm; BORDER-BOTTOM: windowtext 1pt solid" width="6%">
<p style="LINE-HEIGHT: normal" align="center"><span style="FONT-SIZE: 12pt">22</span></p></td>
<td style="BORDER-RIGHT: windowtext 1pt solid; PADDING-RIGHT: 5.4pt; BORDER-TOP: #ece9d8; PADDING-LEFT: 5.4pt; PADDING-BOTTOM: 0cm; BORDER-LEFT: #ece9d8; PADDING-TOP: 0cm; BORDER-BOTTOM: windowtext 1pt solid" width="6%">
<p style="LINE-HEIGHT: normal" align="center"><span style="FONT-SIZE: 12pt">30</span></p></td></tr>
<tr>
<td style="BORDER-RIGHT: windowtext 1pt solid; PADDING-RIGHT: 5.4pt; BORDER-TOP: #ece9d8; PADDING-LEFT: 5.4pt; PADDING-BOTTOM: 0cm; BORDER-LEFT: windowtext 1pt solid; PADDING-TOP: 0cm; BORDER-BOTTOM: windowtext 1pt solid" width="3%">
<p style="LINE-HEIGHT: normal" align="center"><span style="FONT-SIZE: 12pt">39.</span></p></td>
<td style="BORDER-RIGHT: windowtext 1pt solid; PADDING-RIGHT: 5.4pt; BORDER-TOP: #ece9d8; PADDING-LEFT: 5.4pt; PADDING-BOTTOM: 0cm; BORDER-LEFT: #ece9d8; PADDING-TOP: 0cm; BORDER-BOTTOM: windowtext 1pt solid" width="76%">
<p style="LINE-HEIGHT: normal"><span style="FONT-SIZE: 12pt">Уровень подключения к сети Интернет (%)</span></p></td>

<td style="BORDER-RIGHT: windowtext 1pt solid; PADDING-RIGHT: 5.4pt; BORDER-TOP: #ece9d8; PADDING-LEFT: 5.4pt; PADDING-BOTTOM: 0cm; BORDER-LEFT: #ece9d8; PADDING-TOP: 0cm; BORDER-BOTTOM: windowtext 1pt solid" width="6%">
<p style="LINE-HEIGHT: normal" align="center"><span style="FONT-SIZE: 12pt">60</span></p></td>
<td style="BORDER-RIGHT: windowtext 1pt solid; PADDING-RIGHT: 5.4pt; BORDER-TOP: #ece9d8; PADDING-LEFT: 5.4pt; PADDING-BOTTOM: 0cm; BORDER-LEFT: #ece9d8; PADDING-TOP: 0cm; BORDER-BOTTOM: windowtext 1pt solid" width="6%">
<p style="LINE-HEIGHT: normal" align="center"><span style="FONT-SIZE: 12pt">100</span></p></td>
<td style="BORDER-RIGHT: windowtext 1pt solid; PADDING-RIGHT: 5.4pt; BORDER-TOP: #ece9d8; PADDING-LEFT: 5.4pt; PADDING-BOTTOM: 0cm; BORDER-LEFT: #ece9d8; PADDING-TOP: 0cm; BORDER-BOTTOM: windowtext 1pt solid" width="6%">
<p style="LINE-HEIGHT: normal" align="center"><span style="FONT-SIZE: 12pt">100</span></p></td></tr>
<tr>
<td style="BORDER-RIGHT: windowtext 1pt solid; PADDING-RIGHT: 5.4pt; BORDER-TOP: #ece9d8; PADDING-LEFT: 5.4pt; PADDING-BOTTOM: 0cm; BORDER-LEFT: windowtext 1pt solid; PADDING-TOP: 0cm; BORDER-BOTTOM: windowtext 1pt solid" width="3%">
<p style="LINE-HEIGHT: normal" align="center"><span style="FONT-SIZE: 12pt">40.</span></p></td>
<td style="BORDER-RIGHT: windowtext 1pt solid; PADDING-RIGHT: 5.4pt; BORDER-TOP: #ece9d8; PADDING-LEFT: 5.4pt; PADDING-BOTTOM: 0cm; BORDER-LEFT: #ece9d8; PADDING-TOP: 0cm; BORDER-BOTTOM: windowtext 1pt solid" width="76%">
<p style="LINE-HEIGHT: normal"><span style="FONT-SIZE: 12pt">Уровень подключения научных сотрудников к локальной сети (%)</span></p></td>
<td style="BORDER-RIGHT: windowtext 1pt solid; PADDING-RIGHT: 5.4pt; BORDER-TOP: #ece9d8; PADDING-LEFT: 5.4pt; PADDING-BOTTOM: 0cm; BORDER-LEFT: #ece9d8; PADDING-TOP: 0cm; BORDER-BOTTOM: windowtext 1pt solid" width="6%">
<p style="LINE-HEIGHT: normal" align="center"><span style="FONT-SIZE: 12pt">60</span></p></td>
<td style="BORDER-RIGHT: windowtext 1pt solid; PADDING-RIGHT: 5.4pt; BORDER-TOP: #ece9d8; PADDING-LEFT: 5.4pt; PADDING-BOTTOM: 0cm; BORDER-LEFT: #ece9d8; PADDING-TOP: 0cm; BORDER-BOTTOM: windowtext 1pt solid" width="6%">
<p style="LINE-HEIGHT: normal" align="center"><span style="FONT-SIZE: 12pt">100</span></p></td>
<td style="BORDER-RIGHT: windowtext 1pt solid; PADDING-RIGHT: 5.4pt; BORDER-TOP: #ece9d8; PADDING-LEFT: 5.4pt; PADDING-BOTTOM: 0cm; BORDER-LEFT: #ece9d8; PADDING-TOP: 0cm; BORDER-BOTTOM: windowtext 1pt solid" width="6%">
<p style="LINE-HEIGHT: normal" align="center"><span style="FONT-SIZE: 12pt">100</span></p></td></tr>
<tr>
<td style="BORDER-RIGHT: windowtext 1pt solid; PADDING-RIGHT: 5.4pt; BORDER-TOP: #ece9d8; PADDING-LEFT: 5.4pt; PADDING-BOTTOM: 0cm; BORDER-LEFT: windowtext 1pt solid; PADDING-TOP: 0cm; BORDER-BOTTOM: windowtext 1pt solid" width="3%">
<p style="LINE-HEIGHT: normal" align="center"><span style="FONT-SIZE: 12pt">41.</span></p></td>
<td style="BORDER-RIGHT: windowtext 1pt solid; PADDING-RIGHT: 5.4pt; BORDER-TOP: #ece9d8; PADDING-LEFT: 5.4pt; PADDING-BOTTOM: 0cm; BORDER-LEFT: #ece9d8; PADDING-TOP: 0cm; BORDER-BOTTOM: windowtext 1pt solid" width="76%">
<p style="LINE-HEIGHT: normal"><span style="FONT-SIZE: 12pt">Уровень подключения руководящих сотрудников Института к корпоративной сети (%)</span></p></td>
<td style="BORDER-RIGHT: windowtext 1pt solid; PADDING-RIGHT: 5.4pt; BORDER-TOP: #ece9d8; PADDING-LEFT: 5.4pt; PADDING-BOTTOM: 0cm; BORDER-LEFT: #ece9d8; PADDING-TOP: 0cm; BORDER-BOTTOM: windowtext 1pt solid" width="6%">
<p style="LINE-HEIGHT: normal" align="center"><span style="FONT-SIZE: 12pt">60</span></p></td>
<td style="BORDER-RIGHT: windowtext 1pt solid; PADDING-RIGHT: 5.4pt; BORDER-TOP: #ece9d8; PADDING-LEFT: 5.4pt; PADDING-BOTTOM: 0cm; BORDER-LEFT: #ece9d8; PADDING-TOP: 0cm; BORDER-BOTTOM: windowtext 1pt solid" width="6%">
<p style="LINE-HEIGHT: normal" align="center"><span style="FONT-SIZE: 12pt">100</span></p></td>
<td style="BORDER-RIGHT: windowtext 1pt solid; PADDING-RIGHT: 5.4pt; BORDER-TOP: #ece9d8; PADDING-LEFT: 5.4pt; PADDING-BOTTOM: 0cm; BORDER-LEFT: #ece9d8; PADDING-TOP: 0cm; BORDER-BOTTOM: windowtext 1pt solid" width="6%">
<p style="LINE-HEIGHT: normal" align="center"><span style="FONT-SIZE: 12pt">100</span></p></td></tr></tbody></table></div></div><div class="BY_DEFAULT"><div name="4608757" id="4608757"></div></div><div class="APPL_BANNER_LANDSCAPE_TITLE"><div name="4608766" id="4608766">ПРИЛОЖЕНИЕ № 4<br />к <a href="/en/acts/4604099">постановлению </a>Президента Республики Узбекистан от 21 ноября 2019 года № ПП-4526</div></div><div class="ACT_FORM"><div name="4608770" id="4608770">СТРУКТУРА</div></div><div class="ACT_TITLE_APPL"><div name="4608773" id="4608773">Института ядерной физики Академии наук Республики Узбекистан</div></div><div class="BY_DEFAULT"><div name="4608777" id="4608777"></div></div><div class="TEXT_CENTER"><div name="4609028" id="4609028"><img src="/en/files/4609016" /></div></div><div class="FOOTNOTE"><div name="4609419" id="4609419">Общая численность сотрудников: 311 единиц, в том числе:</div></div><div class="FOOTNOTE"><div name="4609420" id="4609420">административно-управленческий персонал — 12 единиц;</div></div><div class="FOOTNOTE"><div name="4609422" id="4609422">научные сотрудники — 111 единиц.</div></div><div class="FOOTNOTE"><div name="4609425" id="4609425">Численность вспомогательного персонала определяется нормативными документами, установленными законодательством.</div></div><div class="FOOTNOTE"><div name="4609426" id="4609426">Пунктирной линией указаны структурные подразделения, финансируемые за счет внебюджетных средств.</div></div><div class="FOOTNOTE"><div name="4609427" id="4609427">* Данное подразделение финансируется за счет Государственного бюджета Республики Узбекистан.</div></div><div class="BY_DEFAULT"><div name="4609055" id="4609055"></div></div><div class="APPL_BANNER_LANDSCAPE_TITLE"><div name="4609060" id="4609060">ПРИЛОЖЕНИЕ № 5<br />к <a href="/en/acts/4604099">постановлению </a>Президента Республики Узбекистан от 21 ноября 2019 года № ПП-4526</div></div><div class="ACT_FORM"><div name="4609066" id="4609066">ГРАФИК</div></div><div class="ACT_TITLE_APPL"><div name="4609070" id="4609070">оптимизации численности научных сотрудников Института ядерной физики Академии наук Республики Узбекистан, финансируемых за счет Государственного бюджета Республики Узбекистан </div></div><div class="BY_DEFAULT"><div name="4609072" id="4609072"></div></div><div class="COMMENT"><label id="s3934"></label><div name="edi7976924" id="edi7976924">См. <a href="/en/acts/4604099?ONDATE=22.11.2019 00#4609133">предыдущую</a> редакцию.</div></div><div class="BY_DEFAULT"><div name="7976924" id="7976924"></div></div><div class="BY_DEFAULT"><div name="7976925" id="7976925"><table border="0" cellpadding="0" cellspacing="0" class="MsoNormalTable" style="width: 100.0%; background: white; border-collapse: collapse; mso-yfti-tbllook: 1184; mso-padding-alt: 0cm 0cm 0cm 0cm;" width="100%"><tbody><tr style="mso-yfti-irow: 0; mso-yfti-firstrow: yes;"><td rowspan="2" style="width: 7.08%; border: solid windowtext 1.0pt; padding: 0cm 5.4pt 0cm 5.4pt;" width="7%"><p align="center" class="MsoNormal" style="mso-margin-top-alt: auto; mso-margin-bottom-alt: auto; text-align: center; line-height: normal;"><strong><span style="font-size: 12.0pt; font-family: 'Times New Roman',serif; mso-fareast-font-family: 'Times New Roman'; mso-fareast-language: RU;">№</span></strong></p></td><td rowspan="2" style="width: 26.26%; border: solid windowtext 1.0pt; border-left: none; padding: 0cm 5.4pt 0cm 5.4pt;" width="26%"><p align="center" class="MsoNormal" style="mso-margin-top-alt: auto; mso-margin-bottom-alt: auto; text-align: center; line-height: normal;"><strong><span style="font-size: 12.0pt; font-family: 'Times New Roman',serif; mso-fareast-font-family: 'Times New Roman'; mso-fareast-language: RU;">Наименование лабораторий</span></strong></p></td><td colspan="2" style="width: 66.66%; border: solid windowtext 1.0pt; border-left: none; padding: 0cm 5.4pt 0cm 5.4pt;" width="66%"><p align="center" class="MsoNormal" style="mso-margin-top-alt: auto; mso-margin-bottom-alt: auto; text-align: center; line-height: normal;"><strong><span style="font-size: 12.0pt; font-family: 'Times New Roman',serif; mso-fareast-font-family: 'Times New Roman'; mso-fareast-language: RU;">Количество штатных единиц научных работников</span></strong></p></td></tr><tr style="mso-yfti-irow: 1;"><td style="width: 22.22%; border-top: none; border-left: none; border-bottom: solid windowtext 1.0pt; border-right: solid windowtext 1.0pt; padding: 0cm 5.4pt 0cm 5.4pt;" width="22%"><p align="center" class="MsoNormal" style="mso-margin-top-alt: auto; mso-margin-bottom-alt: auto; text-align: center; line-height: normal;"><strong><span style="font-size: 12.0pt; font-family: 'Times New Roman',serif; mso-fareast-font-family: 'Times New Roman'; mso-fareast-language: RU;">2020 — 2022 годы</span></strong></p></td><td style="width: 44.44%; border-top: none; border-left: none; border-bottom: solid windowtext 1.0pt; border-right: solid windowtext 1.0pt; padding: 0cm 5.4pt 0cm 5.4pt;" width="44%"><p align="center" class="MsoNormal" style="mso-margin-top-alt: auto; mso-margin-bottom-alt: auto; text-align: center; line-height: normal;"><strong><span style="font-size: 12.0pt; font-family: 'Times New Roman',serif; mso-fareast-font-family: 'Times New Roman'; mso-fareast-language: RU;">2023-2024 годы</span></strong></p></td></tr><tr style="mso-yfti-irow: 2;"><td style="width: 7.08%; border: solid windowtext 1.0pt; border-top: none; padding: 0cm 5.4pt 0cm 5.4pt;" valign="top" width="7%"><p align="center" class="MsoNormal" style="mso-margin-top-alt: auto; mso-margin-bottom-alt: auto; text-align: center; line-height: normal;"><span style="font-size: 12.0pt; font-family: 'Times New Roman',serif; mso-fareast-font-family: 'Times New Roman'; mso-fareast-language: RU;">1.</span></p></td><td style="width: 26.26%; border-top: none; border-left: none; border-bottom: solid windowtext 1.0pt; border-right: solid windowtext 1.0pt; padding: 0cm 5.4pt 0cm 5.4pt;" width="26%"><p class="MsoNormal" style="mso-margin-top-alt: auto; mso-margin-bottom-alt: auto; line-height: normal;"><span style="font-size: 12.0pt; font-family: 'Times New Roman',serif; mso-fareast-font-family: 'Times New Roman'; mso-fareast-language: RU;">Теоретическая ядерная физика</span></p></td><td colspan="2" style="width: 66.66%; border-top: none; border-left: none; border-bottom: solid windowtext 1.0pt; border-right: solid windowtext 1.0pt; padding: 0cm 5.4pt 0cm 5.4pt;" width="66%"><p align="center" class="MsoNormal" style="mso-margin-top-alt: auto; mso-margin-bottom-alt: auto; text-align: center; line-height: normal;"><span style="font-size: 12.0pt; font-family: 'Times New Roman',serif; mso-fareast-font-family: 'Times New Roman'; mso-fareast-language: RU;">14</span></p></td></tr><tr style="mso-yfti-irow: 3;"><td style="width: 7.08%; border: solid windowtext 1.0pt; border-top: none; padding: 0cm 5.4pt 0cm 5.4pt;" valign="top" width="7%"><p align="center" class="MsoNormal" style="mso-margin-top-alt: auto; mso-margin-bottom-alt: auto; text-align: center; line-height: normal;"><span style="font-size: 12.0pt; font-family: 'Times New Roman',serif; mso-fareast-font-family: 'Times New Roman'; mso-fareast-language: RU;">2.</span></p></td><td style="width: 26.26%; border-top: none; border-left: none; border-bottom: solid windowtext 1.0pt; border-right: solid windowtext 1.0pt; padding: 0cm 5.4pt 0cm 5.4pt;" width="26%"><p class="MsoNormal" style="mso-margin-top-alt: auto; mso-margin-bottom-alt: auto; line-height: normal;"><span style="font-size: 12.0pt; font-family: 'Times New Roman',serif; mso-fareast-font-family: 'Times New Roman'; mso-fareast-language: RU;">Физика многочастичных систем</span></p></td><td colspan="2" style="width: 66.66%; border-top: none; border-left: none; border-bottom: solid windowtext 1.0pt; border-right: solid windowtext 1.0pt; padding: 0cm 5.4pt 0cm 5.4pt;" width="66%"><p align="center" class="MsoNormal" style="mso-margin-top-alt: auto; mso-margin-bottom-alt: auto; text-align: center; line-height: normal;"><span style="font-size: 12.0pt; font-family: 'Times New Roman',serif; mso-fareast-font-family: 'Times New Roman'; mso-fareast-language: RU;">8</span></p></td></tr><tr style="mso-yfti-irow: 4;"><td style="width: 7.08%; border: solid windowtext 1.0pt; border-top: none; padding: 0cm 5.4pt 0cm 5.4pt;" valign="top" width="7%"><p align="center" class="MsoNormal" style="mso-margin-top-alt: auto; mso-margin-bottom-alt: auto; text-align: center; line-height: normal;"><span style="font-size: 12.0pt; font-family: 'Times New Roman',serif; mso-fareast-font-family: 'Times New Roman'; mso-fareast-language: RU;">3.</span></p></td><td style="width: 26.26%; border-top: none; border-left: none; border-bottom: solid windowtext 1.0pt; border-right: solid windowtext 1.0pt; padding: 0cm 5.4pt 0cm 5.4pt;" width="26%"><p class="MsoNormal" style="mso-margin-top-alt: auto; mso-margin-bottom-alt: auto; line-height: normal;"><span style="font-size: 12.0pt; font-family: 'Times New Roman',serif; mso-fareast-font-family: 'Times New Roman'; mso-fareast-language: RU;">Экспериментальная ядерная физика</span></p></td><td style="width: 22.22%; border-top: none; border-left: none; border-bottom: solid windowtext 1.0pt; border-right: solid windowtext 1.0pt; padding: 0cm 5.4pt 0cm 5.4pt;" width="22%"><p align="center" class="MsoNormal" style="mso-margin-top-alt: auto; mso-margin-bottom-alt: auto; text-align: center; line-height: normal;"><span style="font-size: 12.0pt; font-family: 'Times New Roman',serif; mso-fareast-font-family: 'Times New Roman'; mso-fareast-language: RU;">8</span></p></td><td style="width: 44.44%; border-top: none; border-left: none; border-bottom: solid windowtext 1.0pt; border-right: solid windowtext 1.0pt; padding: 0cm 5.4pt 0cm 5.4pt;" width="44%"><p align="center" class="MsoNormal" style="mso-margin-top-alt: auto; mso-margin-bottom-alt: auto; text-align: center; line-height: normal;"><span style="font-size: 12.0pt; font-family: 'Times New Roman',serif; mso-fareast-font-family: 'Times New Roman'; mso-fareast-language: RU;">5</span></p></td></tr><tr style="mso-yfti-irow: 5;"><td style="width: 7.08%; border: solid windowtext 1.0pt; border-top: none; padding: 0cm 5.4pt 0cm 5.4pt;" valign="top" width="7%"><p align="center" class="MsoNormal" style="mso-margin-top-alt: auto; mso-margin-bottom-alt: auto; text-align: center; line-height: normal;"><span style="font-size: 12.0pt; font-family: 'Times New Roman',serif; mso-fareast-font-family: 'Times New Roman'; mso-fareast-language: RU;">4.</span></p></td><td style="width: 26.26%; border-top: none; border-left: none; border-bottom: solid windowtext 1.0pt; border-right: solid windowtext 1.0pt; padding: 0cm 5.4pt 0cm 5.4pt;" width="26%"><p class="MsoNormal" style="mso-margin-top-alt: auto; mso-margin-bottom-alt: auto; line-height: normal;"><span style="font-size: 12.0pt; font-family: 'Times New Roman',serif; mso-fareast-font-family: 'Times New Roman'; mso-fareast-language: RU;">Физика ядерных реакторов</span></p></td><td style="width: 22.22%; border-top: none; border-left: none; border-bottom: solid windowtext 1.0pt; border-right: solid windowtext 1.0pt; padding: 0cm 5.4pt 0cm 5.4pt;" width="22%"><p align="center" class="MsoNormal" style="mso-margin-top-alt: auto; mso-margin-bottom-alt: auto; text-align: center; line-height: normal;"><span style="font-size: 12.0pt; font-family: 'Times New Roman',serif; mso-fareast-font-family: 'Times New Roman'; mso-fareast-language: RU;">6</span></p></td><td style="width: 44.44%; border-top: none; border-left: none; border-bottom: solid windowtext 1.0pt; border-right: solid windowtext 1.0pt; padding: 0cm 5.4pt 0cm 5.4pt;" width="44%"><p align="center" class="MsoNormal" style="mso-margin-top-alt: auto; mso-margin-bottom-alt: auto; text-align: center; line-height: normal;"><span style="font-size: 12.0pt; font-family: 'Times New Roman',serif; mso-fareast-font-family: 'Times New Roman'; mso-fareast-language: RU;">5</span></p></td></tr><tr style="mso-yfti-irow: 6;"><td style="width: 7.08%; border: solid windowtext 1.0pt; border-top: none; padding: 0cm 5.4pt 0cm 5.4pt;" valign="top" width="7%"><p align="center" class="MsoNormal" style="mso-margin-top-alt: auto; mso-margin-bottom-alt: auto; text-align: center; line-height: normal;"><span style="font-size: 12.0pt; font-family: 'Times New Roman',serif; mso-fareast-font-family: 'Times New Roman'; mso-fareast-language: RU;">5.</span></p></td><td style="width: 26.26%; border-top: none; border-left: none; border-bottom: solid windowtext 1.0pt; border-right: solid windowtext 1.0pt; padding: 0cm 5.4pt 0cm 5.4pt;" width="26%"><p class="MsoNormal" style="mso-margin-top-alt: auto; mso-margin-bottom-alt: auto; line-height: normal;"><span style="font-size: 12.0pt; font-family: 'Times New Roman',serif; mso-fareast-font-family: 'Times New Roman'; mso-fareast-language: RU;">Ядерная медицина</span></p></td><td style="width: 22.22%; border-top: none; border-left: none; border-bottom: solid windowtext 1.0pt; border-right: solid windowtext 1.0pt; padding: 0cm 5.4pt 0cm 5.4pt;" width="22%"><p align="center" class="MsoNormal" style="mso-margin-top-alt: auto; mso-margin-bottom-alt: auto; text-align: center; line-height: normal;"><span style="font-size: 12.0pt; font-family: 'Times New Roman',serif; mso-fareast-font-family: 'Times New Roman'; mso-fareast-language: RU;">7</span></p></td><td style="width: 44.44%; border-top: none; border-left: none; border-bottom: solid windowtext 1.0pt; border-right: solid windowtext 1.0pt; padding: 0cm 5.4pt 0cm 5.4pt;" width="44%"><p align="center" class="MsoNormal" style="mso-margin-top-alt: auto; mso-margin-bottom-alt: auto; text-align: center; line-height: normal;"><span style="font-size: 12.0pt; font-family: 'Times New Roman',serif; mso-fareast-font-family: 'Times New Roman'; mso-fareast-language: RU;">5</span></p></td></tr><tr style="mso-yfti-irow: 7;"><td style="width: 7.08%; border: solid windowtext 1.0pt; border-top: none; padding: 0cm 5.4pt 0cm 5.4pt;" valign="top" width="7%"><p align="center" class="MsoNormal" style="mso-margin-top-alt: auto; mso-margin-bottom-alt: auto; text-align: center; line-height: normal;"><span style="font-size: 12.0pt; font-family: 'Times New Roman',serif; mso-fareast-font-family: 'Times New Roman'; mso-fareast-language: RU;">6.</span></p></td><td style="width: 26.26%; border-top: none; border-left: none; border-bottom: solid windowtext 1.0pt; border-right: solid windowtext 1.0pt; padding: 0cm 5.4pt 0cm 5.4pt;" width="26%"><p class="MsoNormal" style="mso-margin-top-alt: auto; mso-margin-bottom-alt: auto; line-height: normal;"><span style="font-size: 12.0pt; font-family: 'Times New Roman',serif; mso-fareast-font-family: 'Times New Roman'; mso-fareast-language: RU;">Ядерная аналитика</span></p></td><td style="width: 22.22%; border-top: none; border-left: none; border-bottom: solid windowtext 1.0pt; border-right: solid windowtext 1.0pt; padding: 0cm 5.4pt 0cm 5.4pt;" width="22%"><p align="center" class="MsoNormal" style="mso-margin-top-alt: auto; mso-margin-bottom-alt: auto; text-align: center; line-height: normal;"><span style="font-size: 12.0pt; font-family: 'Times New Roman',serif; mso-fareast-font-family: 'Times New Roman'; mso-fareast-language: RU;">6</span></p></td><td style="width: 44.44%; border-top: none; border-left: none; border-bottom: solid windowtext 1.0pt; border-right: solid windowtext 1.0pt; padding: 0cm 5.4pt 0cm 5.4pt;" width="44%"><p align="center" class="MsoNormal" style="mso-margin-top-alt: auto; mso-margin-bottom-alt: auto; text-align: center; line-height: normal;"><span style="font-size: 12.0pt; font-family: 'Times New Roman',serif; mso-fareast-font-family: 'Times New Roman'; mso-fareast-language: RU;">6</span></p></td></tr><tr style="mso-yfti-irow: 8;"><td style="width: 7.08%; border: solid windowtext 1.0pt; border-top: none; padding: 0cm 5.4pt 0cm 5.4pt;" valign="top" width="7%"><p align="center" class="MsoNormal" style="mso-margin-top-alt: auto; mso-margin-bottom-alt: auto; text-align: center; line-height: normal;"><span style="font-size: 12.0pt; font-family: 'Times New Roman',serif; mso-fareast-font-family: 'Times New Roman'; mso-fareast-language: RU;">7.</span></p></td><td style="width: 26.26%; border-top: none; border-left: none; border-bottom: solid windowtext 1.0pt; border-right: solid windowtext 1.0pt; padding: 0cm 5.4pt 0cm 5.4pt;" width="26%"><p class="MsoNormal" style="mso-margin-top-alt: auto; mso-margin-bottom-alt: auto; line-height: normal;"><span style="font-size: 12.0pt; font-family: 'Times New Roman',serif; mso-fareast-font-family: 'Times New Roman'; mso-fareast-language: RU;">Радиохимия</span></p></td><td style="width: 22.22%; border-top: none; border-left: none; border-bottom: solid windowtext 1.0pt; border-right: solid windowtext 1.0pt; padding: 0cm 5.4pt 0cm 5.4pt;" width="22%"><p align="center" class="MsoNormal" style="mso-margin-top-alt: auto; mso-margin-bottom-alt: auto; text-align: center; line-height: normal;"><span style="font-size: 12.0pt; font-family: 'Times New Roman',serif; mso-fareast-font-family: 'Times New Roman'; mso-fareast-language: RU;">7</span></p></td><td style="width: 44.44%; border-top: none; border-left: none; border-bottom: solid windowtext 1.0pt; border-right: solid windowtext 1.0pt; padding: 0cm 5.4pt 0cm 5.4pt;" width="44%"><p align="center" class="MsoNormal" style="mso-margin-top-alt: auto; mso-margin-bottom-alt: auto; text-align: center; line-height: normal;"><span style="font-size: 12.0pt; font-family: 'Times New Roman',serif; mso-fareast-font-family: 'Times New Roman'; mso-fareast-language: RU;">5</span></p></td></tr><tr style="mso-yfti-irow: 9;"><td style="width: 7.08%; border: solid windowtext 1.0pt; border-top: none; padding: 0cm 5.4pt 0cm 5.4pt;" valign="top" width="7%"><p align="center" class="MsoNormal" style="mso-margin-top-alt: auto; mso-margin-bottom-alt: auto; text-align: center; line-height: normal;"><span style="font-size: 12.0pt; font-family: 'Times New Roman',serif; mso-fareast-font-family: 'Times New Roman'; mso-fareast-language: RU;">8.</span></p></td><td style="width: 26.26%; border-top: none; border-left: none; border-bottom: solid windowtext 1.0pt; border-right: solid windowtext 1.0pt; padding: 0cm 5.4pt 0cm 5.4pt;" width="26%"><p class="MsoNormal" style="mso-margin-top-alt: auto; mso-margin-bottom-alt: auto; line-height: normal;"><span style="font-size: 12.0pt; font-family: 'Times New Roman',serif; mso-fareast-font-family: 'Times New Roman'; mso-fareast-language: RU;">Радиационная физика оптических процессов</span></p></td><td style="width: 22.22%; border-top: none; border-left: none; border-bottom: solid windowtext 1.0pt; border-right: solid windowtext 1.0pt; padding: 0cm 5.4pt 0cm 5.4pt;" width="22%"><p align="center" class="MsoNormal" style="mso-margin-top-alt: auto; mso-margin-bottom-alt: auto; text-align: center; line-height: normal;"><span style="font-size: 12.0pt; font-family: 'Times New Roman',serif; mso-fareast-font-family: 'Times New Roman'; mso-fareast-language: RU;">8</span></p></td><td style="width: 44.44%; border-top: none; border-left: none; border-bottom: solid windowtext 1.0pt; border-right: solid windowtext 1.0pt; padding: 0cm 5.4pt 0cm 5.4pt;" width="44%"><p align="center" class="MsoNormal" style="mso-margin-top-alt: auto; mso-margin-bottom-alt: auto; text-align: center; line-height: normal;"><span style="font-size: 12.0pt; font-family: 'Times New Roman',serif; mso-fareast-font-family: 'Times New Roman'; mso-fareast-language: RU;">6</span></p></td></tr><tr style="mso-yfti-irow: 10;"><td style="width: 7.08%; border: solid windowtext 1.0pt; border-top: none; padding: 0cm 5.4pt 0cm 5.4pt;" valign="top" width="7%"><p align="center" class="MsoNormal" style="mso-margin-top-alt: auto; mso-margin-bottom-alt: auto; text-align: center; line-height: normal;"><span style="font-size: 12.0pt; font-family: 'Times New Roman',serif; mso-fareast-font-family: 'Times New Roman'; mso-fareast-language: RU;">9.</span></p></td><td style="width: 26.26%; border-top: none; border-left: none; border-bottom: solid windowtext 1.0pt; border-right: solid windowtext 1.0pt; padding: 0cm 5.4pt 0cm 5.4pt;" width="26%"><p class="MsoNormal" style="mso-margin-top-alt: auto; mso-margin-bottom-alt: auto; line-height: normal;"><span style="font-size: 12.0pt; font-family: 'Times New Roman',serif; mso-fareast-font-family: 'Times New Roman'; mso-fareast-language: RU;">Радиационная физика и техника твердотельной электроники</span></p></td><td style="width: 22.22%; border-top: none; border-left: none; border-bottom: solid windowtext 1.0pt; border-right: solid windowtext 1.0pt; padding: 0cm 5.4pt 0cm 5.4pt;" width="22%"><p align="center" class="MsoNormal" style="mso-margin-top-alt: auto; mso-margin-bottom-alt: auto; text-align: center; line-height: normal;"><span style="font-size: 12.0pt; font-family: 'Times New Roman',serif; mso-fareast-font-family: 'Times New Roman'; mso-fareast-language: RU;">9</span></p></td><td style="width: 44.44%; border-top: none; border-left: none; border-bottom: solid windowtext 1.0pt; border-right: solid windowtext 1.0pt; padding: 0cm 5.4pt 0cm 5.4pt;" width="44%"><p align="center" class="MsoNormal" style="mso-margin-top-alt: auto; mso-margin-bottom-alt: auto; text-align: center; line-height: normal;"><span style="font-size: 12.0pt; font-family: 'Times New Roman',serif; mso-fareast-font-family: 'Times New Roman'; mso-fareast-language: RU;">7</span></p></td></tr><tr style="mso-yfti-irow: 11;"><td style="width: 7.08%; border: solid windowtext 1.0pt; border-top: none; padding: 0cm 5.4pt 0cm 5.4pt;" valign="top" width="7%"><p align="center" class="MsoNormal" style="mso-margin-top-alt: auto; mso-margin-bottom-alt: auto; text-align: center; line-height: normal;"><span style="font-size: 12.0pt; font-family: 'Times New Roman',serif; mso-fareast-font-family: 'Times New Roman'; mso-fareast-language: RU;">10.</span></p></td><td style="width: 26.26%; border-top: none; border-left: none; border-bottom: solid windowtext 1.0pt; border-right: solid windowtext 1.0pt; padding: 0cm 5.4pt 0cm 5.4pt;" width="26%"><p class="MsoNormal" style="mso-margin-top-alt: auto; mso-margin-bottom-alt: auto; line-height: normal;"><span style="font-size: 12.0pt; font-family: 'Times New Roman',serif; mso-fareast-font-family: 'Times New Roman'; mso-fareast-language: RU;">Структурные превращения в твердых телах</span></p></td><td style="width: 22.22%; border-top: none; border-left: none; border-bottom: solid windowtext 1.0pt; border-right: solid windowtext 1.0pt; padding: 0cm 5.4pt 0cm 5.4pt;" width="22%"><p align="center" class="MsoNormal" style="mso-margin-top-alt: auto; mso-margin-bottom-alt: auto; text-align: center; line-height: normal;"><span style="font-size: 12.0pt; font-family: 'Times New Roman',serif; mso-fareast-font-family: 'Times New Roman'; mso-fareast-language: RU;">6</span></p></td><td style="width: 44.44%; border-top: none; border-left: none; border-bottom: solid windowtext 1.0pt; border-right: solid windowtext 1.0pt; padding: 0cm 5.4pt 0cm 5.4pt;" width="44%"><p align="center" class="MsoNormal" style="mso-margin-top-alt: auto; mso-margin-bottom-alt: auto; text-align: center; line-height: normal;"><span style="font-size: 12.0pt; font-family: 'Times New Roman',serif; mso-fareast-font-family: 'Times New Roman'; mso-fareast-language: RU;">5</span></p></td></tr><tr style="mso-yfti-irow: 12;"><td style="width: 7.08%; border: solid windowtext 1.0pt; border-top: none; padding: 0cm 5.4pt 0cm 5.4pt;" valign="top" width="7%"><p align="center" class="MsoNormal" style="mso-margin-top-alt: auto; mso-margin-bottom-alt: auto; text-align: center; line-height: normal;"><span style="font-size: 12.0pt; font-family: 'Times New Roman',serif; mso-fareast-font-family: 'Times New Roman'; mso-fareast-language: RU;">11.</span></p></td><td style="width: 26.26%; border-top: none; border-left: none; border-bottom: solid windowtext 1.0pt; border-right: solid windowtext 1.0pt; padding: 0cm 5.4pt 0cm 5.4pt;" width="26%"><p class="MsoNormal" style="mso-margin-top-alt: auto; mso-margin-bottom-alt: auto; line-height: normal;"><span style="font-size: 12.0pt; font-family: 'Times New Roman',serif; mso-fareast-font-family: 'Times New Roman'; mso-fareast-language: RU;">Физика наноструктурных и сверхпроводящих материалов</span></p></td><td style="width: 22.22%; border-top: none; border-left: none; border-bottom: solid windowtext 1.0pt; border-right: solid windowtext 1.0pt; padding: 0cm 5.4pt 0cm 5.4pt;" width="22%"><p align="center" class="MsoNormal" style="mso-margin-top-alt: auto; mso-margin-bottom-alt: auto; text-align: center; line-height: normal;"><span style="font-size: 12.0pt; font-family: 'Times New Roman',serif; mso-fareast-font-family: 'Times New Roman'; mso-fareast-language: RU;">5</span></p></td><td style="width: 44.44%; border-top: none; border-left: none; border-bottom: solid windowtext 1.0pt; border-right: solid windowtext 1.0pt; padding: 0cm 5.4pt 0cm 5.4pt;" width="44%"><p align="center" class="MsoNormal" style="mso-margin-top-alt: auto; mso-margin-bottom-alt: auto; text-align: center; line-height: normal;"><span style="font-size: 12.0pt; font-family: 'Times New Roman',serif; mso-fareast-font-family: 'Times New Roman'; mso-fareast-language: RU;">4</span></p></td></tr><tr style="mso-yfti-irow: 13;"><td style="width: 7.08%; border: solid windowtext 1.0pt; border-top: none; padding: 0cm 5.4pt 0cm 5.4pt;" valign="top" width="7%"><p align="center" class="MsoNormal" style="mso-margin-top-alt: auto; mso-margin-bottom-alt: auto; text-align: center; line-height: normal;"><span style="font-size: 12.0pt; font-family: 'Times New Roman',serif; mso-fareast-font-family: 'Times New Roman'; mso-fareast-language: RU;">12.</span></p></td><td style="width: 26.26%; border-top: none; border-left: none; border-bottom: solid windowtext 1.0pt; border-right: solid windowtext 1.0pt; padding: 0cm 5.4pt 0cm 5.4pt;" width="26%"><p class="MsoNormal" style="mso-margin-top-alt: auto; mso-margin-bottom-alt: auto; line-height: normal;"><span style="font-size: 12.0pt; font-family: 'Times New Roman',serif; mso-fareast-font-family: 'Times New Roman'; mso-fareast-language: RU;">Экология и биотехнологии</span></p></td><td style="width: 22.22%; border-top: none; border-left: none; border-bottom: solid windowtext 1.0pt; border-right: solid windowtext 1.0pt; padding: 0cm 5.4pt 0cm 5.4pt;" width="22%"><p align="center" class="MsoNormal" style="mso-margin-top-alt: auto; mso-margin-bottom-alt: auto; text-align: center; line-height: normal;"><span style="font-size: 12.0pt; font-family: 'Times New Roman',serif; mso-fareast-font-family: 'Times New Roman'; mso-fareast-language: RU;">5</span></p></td><td style="width: 44.44%; border-top: none; border-left: none; border-bottom: solid windowtext 1.0pt; border-right: solid windowtext 1.0pt; padding: 0cm 5.4pt 0cm 5.4pt;" width="44%"><p align="center" class="MsoNormal" style="mso-margin-top-alt: auto; mso-margin-bottom-alt: auto; text-align: center; line-height: normal;"><span style="font-size: 12.0pt; font-family: 'Times New Roman',serif; mso-fareast-font-family: 'Times New Roman'; mso-fareast-language: RU;">4</span></p></td></tr><tr style="mso-yfti-irow: 14;"><td style="width: 7.08%; border: solid windowtext 1.0pt; border-top: none; padding: 0cm 5.4pt 0cm 5.4pt;" valign="top" width="7%"><p align="center" class="MsoNormal" style="mso-margin-top-alt: auto; mso-margin-bottom-alt: auto; text-align: center; line-height: normal;"><span style="font-size: 12.0pt; font-family: 'Times New Roman',serif; mso-fareast-font-family: 'Times New Roman'; mso-fareast-language: RU;">13.</span></p></td><td style="width: 26.26%; border-top: none; border-left: none; border-bottom: solid windowtext 1.0pt; border-right: solid windowtext 1.0pt; padding: 0cm 5.4pt 0cm 5.4pt;" width="26%"><p class="MsoNormal" style="mso-margin-top-alt: auto; mso-margin-bottom-alt: auto; line-height: normal;"><span style="font-size: 12.0pt; font-family: 'Times New Roman',serif; mso-fareast-font-family: 'Times New Roman'; mso-fareast-language: RU;">Междисциплинарные технологии</span></p></td><td style="width: 22.22%; border-top: none; border-left: none; border-bottom: solid windowtext 1.0pt; border-right: solid windowtext 1.0pt; padding: 0cm 5.4pt 0cm 5.4pt;" width="22%"><p align="center" class="MsoNormal" style="mso-margin-top-alt: auto; mso-margin-bottom-alt: auto; text-align: center; line-height: normal;"><span style="font-size: 12.0pt; font-family: 'Times New Roman',serif; mso-fareast-font-family: 'Times New Roman'; mso-fareast-language: RU;">7</span></p></td><td style="width: 44.44%; border-top: none; border-left: none; border-bottom: solid windowtext 1.0pt; border-right: solid windowtext 1.0pt; padding: 0cm 5.4pt 0cm 5.4pt;" width="44%"><p align="center" class="MsoNormal" style="mso-margin-top-alt: auto; mso-margin-bottom-alt: auto; text-align: center; line-height: normal;"><span style="font-size: 12.0pt; font-family: 'Times New Roman',serif; mso-fareast-font-family: 'Times New Roman'; mso-fareast-language: RU;">5</span></p></td></tr><tr style="mso-yfti-irow: 15;"><td style="width: 7.08%; border: solid windowtext 1.0pt; border-top: none; padding: 0cm 5.4pt 0cm 5.4pt;" valign="top" width="7%"><p align="center" class="MsoNormal" style="mso-margin-top-alt: auto; mso-margin-bottom-alt: auto; text-align: center; line-height: normal;"><span style="font-size: 12.0pt; font-family: 'Times New Roman',serif; mso-fareast-font-family: 'Times New Roman'; mso-fareast-language: RU;">14.</span></p></td><td style="width: 26.26%; border-top: none; border-left: none; border-bottom: solid windowtext 1.0pt; border-right: solid windowtext 1.0pt; padding: 0cm 5.4pt 0cm 5.4pt;" width="26%"><p class="MsoNormal" style="mso-margin-top-alt: auto; mso-margin-bottom-alt: auto; line-height: normal;"><span style="font-size: 12.0pt; font-family: 'Times New Roman',serif; mso-fareast-font-family: 'Times New Roman'; mso-fareast-language: RU;">Отдел ядерной энергетики и ядерных технологий</span></p></td><td style="width: 22.22%; border-top: none; border-left: none; border-bottom: solid windowtext 1.0pt; border-right: solid windowtext 1.0pt; padding: 0cm 5.4pt 0cm 5.4pt;" width="22%"><p align="center" class="MsoNormal" style="mso-margin-top-alt: auto; mso-margin-bottom-alt: auto; text-align: center; line-height: normal;"><span style="font-size: 12.0pt; font-family: 'Times New Roman',serif; mso-fareast-font-family: 'Times New Roman'; mso-fareast-language: RU;">15</span></p></td><td style="width: 44.44%; border-top: none; border-left: none; border-bottom: solid windowtext 1.0pt; border-right: solid windowtext 1.0pt; padding: 0cm 5.4pt 0cm 5.4pt;" width="44%"><p align="center" class="MsoNormal" style="mso-margin-top-alt: auto; mso-margin-bottom-alt: auto; text-align: center; line-height: normal;"><span style="font-size: 12.0pt; font-family: 'Times New Roman',serif; mso-fareast-font-family: 'Times New Roman'; mso-fareast-language: RU;">11</span></p></td></tr><tr style="mso-yfti-irow: 16; mso-yfti-lastrow: yes;"><td colspan="2" style="width: 33.34%; border: solid windowtext 1.0pt; border-top: none; padding: 0cm 5.4pt 0cm 5.4pt;" valign="top" width="33%"><p align="center" class="MsoNormal" style="mso-margin-top-alt: auto; mso-margin-bottom-alt: auto; text-align: center; line-height: normal;"><strong><span style="font-size: 12.0pt; font-family: 'Times New Roman',serif; mso-fareast-font-family: 'Times New Roman'; mso-fareast-language: RU;">Всего:</span></strong></p></td><td style="width: 22.22%; border-top: none; border-left: none; border-bottom: solid windowtext 1.0pt; border-right: solid windowtext 1.0pt; padding: 0cm 5.4pt 0cm 5.4pt;" valign="top" width="22%"><p align="center" class="MsoNormal" style="mso-margin-top-alt: auto; mso-margin-bottom-alt: auto; text-align: center; line-height: normal;"><strong><span style="font-size: 12.0pt; font-family: 'Times New Roman',serif; mso-fareast-font-family: 'Times New Roman'; mso-fareast-language: RU;">111</span></strong></p></td><td style="width: 44.44%; border-top: none; border-left: none; border-bottom: solid windowtext 1.0pt; border-right: solid windowtext 1.0pt; padding: 0cm 5.4pt 0cm 5.4pt;" valign="top" width="44%"><p align="center" class="MsoNormal" style="mso-margin-top-alt: auto; mso-margin-bottom-alt: auto; text-align: center; line-height: normal;"><strong><span style="font-size: 12.0pt; font-family: 'Times New Roman',serif; mso-fareast-font-family: 'Times New Roman'; mso-fareast-language: RU;">89</span></strong></p></td></tr></tbody></table></div></div><div class="CHANGES_ORIGINS"><label id="s1104"></label><div name="7976930" id="7976930">(приложение № 5 в редакции <a href="/en/acts/7954087?ONDATE=29.12.2025 00#7960210">постановления </a>Президента Республики Узбекистан от 27 декабря 2025 года № ПП-390 — Национальная база данных законодательства, 29.12.2025 г., № 07/25/390/1228)</div></div><div class="BY_DEFAULT"><div name="4609365" id="4609365"></div></div><div class="APPL_BANNER_LANDSCAPE_TITLE"><div name="4609366" id="4609366">ПРИЛОЖЕНИЕ № 6<br />к <a href="/en/acts/4604099">постановлению </a>Президента Республики Узбекистан от 21 ноября 2019 года № ПП-4526</div></div><div class="ACT_FORM"><div name="4609367" id="4609367">ПЛАН-ГРАФИК</div></div><div class="ACT_TITLE_APPL"><div name="4609368" id="4609368">повышения квалификации сотрудников Института ядерной физики Академии наук Республики Узбекистан в ведущих зарубежных научных центрах и на производственных предприятиях</div></div><div class="BY_DEFAULT"><div name="4609369" id="4609369"></div></div><div class="BY_DEFAULT"><div name="4609376" id="4609376"><div align="center">
<table style="BORDER-RIGHT: medium none; BORDER-TOP: medium none; BACKGROUND: white; BORDER-LEFT: medium none; BORDER-BOTTOM: medium none; BORDER-COLLAPSE: collapse" cellspacing="0" cellpadding="0" width="100%" border="1">
<thead>
<tr>
<td style="BORDER-RIGHT: windowtext 1pt solid; PADDING-RIGHT: 5.4pt; BORDER-TOP: windowtext 1pt solid; PADDING-LEFT: 5.4pt; PADDING-BOTTOM: 0cm; BORDER-LEFT: windowtext 1pt solid; PADDING-TOP: 0cm; BORDER-BOTTOM: windowtext 1pt solid" width="3%" rowspan="2">
<p align="center"><b><span style="TEXT-DECORATION: none; text-underline: none">№</span></b></p></td>
<td style="BORDER-RIGHT: windowtext 1pt solid; PADDING-RIGHT: 5.4pt; BORDER-TOP: windowtext 1pt solid; PADDING-LEFT: 5.4pt; PADDING-BOTTOM: 0cm; BORDER-LEFT: #ece9d8; PADDING-TOP: 0cm; BORDER-BOTTOM: windowtext 1pt solid" width="16%" rowspan="2">
<p align="center"><b><span style="TEXT-DECORATION: none; text-underline: none">Зарубежная партнерская организация</span></b></p></td>
<td style="BORDER-RIGHT: windowtext 1pt solid; PADDING-RIGHT: 5.4pt; BORDER-TOP: windowtext 1pt solid; PADDING-LEFT: 5.4pt; PADDING-BOTTOM: 0cm; BORDER-LEFT: #ece9d8; PADDING-TOP: 0cm; BORDER-BOTTOM: windowtext 1pt solid" width="9%" rowspan="2">
<p align="center"><b><span style="TEXT-DECORATION: none; text-underline: none">Страна</span></b></p></td>
<td style="BORDER-RIGHT: windowtext 1pt solid; PADDING-RIGHT: 5.4pt; BORDER-TOP: windowtext 1pt solid; PADDING-LEFT: 5.4pt; PADDING-BOTTOM: 0cm; BORDER-LEFT: #ece9d8; PADDING-TOP: 0cm; BORDER-BOTTOM: windowtext 1pt solid" width="14%" rowspan="2">
<p align="center"><b><span style="TEXT-DECORATION: none; text-underline: none">Вид сотрудничества</span></b></p></td>
<td style="BORDER-RIGHT: windowtext 1pt solid; PADDING-RIGHT: 5.4pt; BORDER-TOP: windowtext 1pt solid; PADDING-LEFT: 5.4pt; PADDING-BOTTOM: 0cm; BORDER-LEFT: #ece9d8; PADDING-TOP: 0cm; BORDER-BOTTOM: windowtext 1pt solid" width="21%" rowspan="2">
<p align="center"><b><span style="TEXT-DECORATION: none; text-underline: none">Научное направление сотрудничества</span></b></p></td>
<td style="BORDER-RIGHT: windowtext 1pt solid; PADDING-RIGHT: 5.4pt; BORDER-TOP: windowtext 1pt solid; PADDING-LEFT: 5.4pt; PADDING-BOTTOM: 0cm; BORDER-LEFT: #ece9d8; PADDING-TOP: 0cm; BORDER-BOTTOM: windowtext 1pt solid" width="13%" colspan="2">
<p align="center"><b><span style="TEXT-DECORATION: none; text-underline: none">Форма повышения квалификации (обучение, стажировка)</span></b></p></td>
<td style="BORDER-RIGHT: windowtext 1pt solid; PADDING-RIGHT: 5.4pt; BORDER-TOP: windowtext 1pt solid; PADDING-LEFT: 5.4pt; PADDING-BOTTOM: 0cm; BORDER-LEFT: #ece9d8; PADDING-TOP: 0cm; BORDER-BOTTOM: windowtext 1pt solid" width="20%" colspan="5">
<p align="center"><b><span style="TEXT-DECORATION: none; text-underline: none">Прохождение стажировки</span></b></p>
<p style="MARGIN: 0cm -5.4pt 0pt -7.85pt" align="center"><span style="TEXT-DECORATION: none; text-underline: none">(по годам)</span></p></td></tr>
<tr>
<td style="BORDER-RIGHT: windowtext 1pt solid; PADDING-RIGHT: 5.4pt; BORDER-TOP: #ece9d8; PADDING-LEFT: 5.4pt; PADDING-BOTTOM: 0cm; BORDER-LEFT: #ece9d8; PADDING-TOP: 0cm; BORDER-BOTTOM: windowtext 1pt solid" width="6%">
<p align="center"><b><span style="TEXT-DECORATION: none; text-underline: none">до</span></b></p>
<p align="center"><b><span style="TEXT-DECORATION: none; text-underline: none">2-х недель</span></b></p></td>
<td style="BORDER-RIGHT: windowtext 1pt solid; PADDING-RIGHT: 5.4pt; BORDER-TOP: #ece9d8; PADDING-LEFT: 5.4pt; PADDING-BOTTOM: 0cm; BORDER-LEFT: #ece9d8; PADDING-TOP: 0cm; BORDER-BOTTOM: windowtext 1pt solid" width="6%">
<p align="center"><b><span style="TEXT-DECORATION: none; text-underline: none">до</span></b></p>
<p align="center"><b><span style="TEXT-DECORATION: none; text-underline: none">1 месяца</span></b></p></td>
<td style="BORDER-RIGHT: windowtext 1pt solid; PADDING-RIGHT: 5.4pt; BORDER-TOP: #ece9d8; PADDING-LEFT: 5.4pt; PADDING-BOTTOM: 0cm; BORDER-LEFT: #ece9d8; PADDING-TOP: 0cm; BORDER-BOTTOM: windowtext 1pt solid" width="4%">
<p style="MARGIN: 0cm -5.4pt 0pt -7.85pt" align="center"><b><span style="TEXT-DECORATION: none; text-underline: none">2019</span></b></p></td>
<td style="BORDER-RIGHT: windowtext 1pt solid; PADDING-RIGHT: 5.4pt; BORDER-TOP: #ece9d8; PADDING-LEFT: 5.4pt; PADDING-BOTTOM: 0cm; BORDER-LEFT: #ece9d8; PADDING-TOP: 0cm; BORDER-BOTTOM: windowtext 1pt solid" width="4%">
<p style="MARGIN: 0cm -5.4pt 0pt -7.85pt" align="center"><b><span style="TEXT-DECORATION: none; text-underline: none">2020</span></b></p></td>
<td style="BORDER-RIGHT: windowtext 1pt solid; PADDING-RIGHT: 5.4pt; BORDER-TOP: #ece9d8; PADDING-LEFT: 5.4pt; PADDING-BOTTOM: 0cm; BORDER-LEFT: #ece9d8; PADDING-TOP: 0cm; BORDER-BOTTOM: windowtext 1pt solid" width="4%">
<p style="MARGIN: 0cm -5.4pt 0pt -7.85pt" align="center"><b><span style="TEXT-DECORATION: none; text-underline: none">2021</span></b></p></td>
<td style="BORDER-RIGHT: windowtext 1pt solid; PADDING-RIGHT: 5.4pt; BORDER-TOP: #ece9d8; PADDING-LEFT: 5.4pt; PADDING-BOTTOM: 0cm; BORDER-LEFT: #ece9d8; PADDING-TOP: 0cm; BORDER-BOTTOM: windowtext 1pt solid" width="4%">
<p style="MARGIN: 0cm -5.4pt 0pt -7.85pt" align="center"><b><span style="TEXT-DECORATION: none; text-underline: none">2022</span></b></p></td>
<td style="BORDER-RIGHT: windowtext 1pt solid; PADDING-RIGHT: 5.4pt; BORDER-TOP: #ece9d8; PADDING-LEFT: 5.4pt; PADDING-BOTTOM: 0cm; BORDER-LEFT: #ece9d8; PADDING-TOP: 0cm; BORDER-BOTTOM: windowtext 1pt solid" width="3%">
<p style="MARGIN: 0cm -5.4pt 0pt -7.85pt" align="center"><b><span style="TEXT-DECORATION: none; text-underline: none">2023</span></b></p></td></tr></thead>
<tbody>
<tr style="HEIGHT: 5.85pt">
<td style="BORDER-RIGHT: windowtext 1pt solid; PADDING-RIGHT: 5.4pt; BORDER-TOP: #ece9d8; PADDING-LEFT: 5.4pt; PADDING-BOTTOM: 0cm; BORDER-LEFT: windowtext 1pt solid; PADDING-TOP: 0cm; BORDER-BOTTOM: windowtext 1pt solid; HEIGHT: 5.85pt" width="100%" colspan="12">
<p style="MARGIN: 0cm 0cm 0pt 36pt; TEXT-INDENT: -36pt; TEXT-ALIGN: center" align="center"><b><span style="TEXT-DECORATION: none; text-underline: none"><span><span style="FONT: 7pt 'Times New Roman'"></span>I. </span></span></b><b><span style="TEXT-DECORATION: none; text-underline: none">Мероприятия, организуемые через установленные международные связи с зарубежными научными учреждениями </span></b><b><span style="TEXT-DECORATION: none; text-underline: none">и производственными предприятиями</span></b></p></td></tr>
<tr>
<td style="BORDER-RIGHT: windowtext 1pt solid; PADDING-RIGHT: 5.4pt; BORDER-TOP: #ece9d8; PADDING-LEFT: 5.4pt; PADDING-BOTTOM: 0cm; BORDER-LEFT: windowtext 1pt solid; PADDING-TOP: 0cm; BORDER-BOTTOM: windowtext 1pt solid" width="3%">
<p align="center"><span style="TEXT-DECORATION: none; text-underline: none">1.</span></p></td>
<td style="BORDER-RIGHT: windowtext 1pt solid; PADDING-RIGHT: 5.4pt; BORDER-TOP: #ece9d8; PADDING-LEFT: 5.4pt; PADDING-BOTTOM: 0cm; BORDER-LEFT: #ece9d8; PADDING-TOP: 0cm; BORDER-BOTTOM: windowtext 1pt solid" width="16%">
<p align="center"><span style="TEXT-DECORATION: none; text-underline: none">Варшавский университет, (лаборатория тяжелых ионов)</span></p></td>
<td style="BORDER-RIGHT: windowtext 1pt solid; PADDING-RIGHT: 5.4pt; BORDER-TOP: #ece9d8; PADDING-LEFT: 5.4pt; PADDING-BOTTOM: 0cm; BORDER-LEFT: #ece9d8; PADDING-TOP: 0cm; BORDER-BOTTOM: windowtext 1pt solid" width="9%">
<p align="center"><span style="TEXT-DECORATION: none; text-underline: none">Польша</span></p>
<p align="center"></p></td>
<td style="BORDER-RIGHT: windowtext 1pt solid; PADDING-RIGHT: 5.4pt; BORDER-TOP: #ece9d8; PADDING-LEFT: 5.4pt; PADDING-BOTTOM: 0cm; BORDER-LEFT: #ece9d8; PADDING-TOP: 0cm; BORDER-BOTTOM: windowtext 1pt solid" width="14%">
<p align="center"><span style="TEXT-DECORATION: none; text-underline: none">Договор о научно-техническом сотрудничестве</span></p></td>
<td style="BORDER-RIGHT: windowtext 1pt solid; PADDING-RIGHT: 5.4pt; BORDER-TOP: #ece9d8; PADDING-LEFT: 5.4pt; PADDING-BOTTOM: 0cm; BORDER-LEFT: #ece9d8; PADDING-TOP: 0cm; BORDER-BOTTOM: windowtext 1pt solid" width="21%">
<p align="center"><span style="TEXT-DECORATION: none; text-underline: none">Исследование ядерных реакций на пучках тяжелых ионов</span></p></td>
<td style="BORDER-RIGHT: windowtext 1pt solid; PADDING-RIGHT: 5.4pt; BORDER-TOP: #ece9d8; PADDING-LEFT: 5.4pt; PADDING-BOTTOM: 0cm; BORDER-LEFT: #ece9d8; PADDING-TOP: 0cm; BORDER-BOTTOM: windowtext 1pt solid" width="6%">
<p align="center"><span style="TEXT-DECORATION: none; text-underline: none">4</span></p></td>
<td style="BORDER-RIGHT: windowtext 1pt solid; PADDING-RIGHT: 5.4pt; BORDER-TOP: #ece9d8; PADDING-LEFT: 5.4pt; PADDING-BOTTOM: 0cm; BORDER-LEFT: #ece9d8; PADDING-TOP: 0cm; BORDER-BOTTOM: windowtext 1pt solid" width="6%">
<p align="center"><span style="TEXT-DECORATION: none; text-underline: none">3</span></p></td>
<td style="BORDER-RIGHT: windowtext 1pt solid; PADDING-RIGHT: 5.4pt; BORDER-TOP: #ece9d8; PADDING-LEFT: 5.4pt; PADDING-BOTTOM: 0cm; BORDER-LEFT: #ece9d8; PADDING-TOP: 0cm; BORDER-BOTTOM: windowtext 1pt solid" width="4%">
<p align="center"><span style="TEXT-DECORATION: none; text-underline: none">2</span></p></td>
<td style="BORDER-RIGHT: windowtext 1pt solid; PADDING-RIGHT: 5.4pt; BORDER-TOP: #ece9d8; PADDING-LEFT: 5.4pt; PADDING-BOTTOM: 0cm; BORDER-LEFT: #ece9d8; PADDING-TOP: 0cm; BORDER-BOTTOM: windowtext 1pt solid" width="4%">
<p align="center"><span style="TEXT-DECORATION: none; text-underline: none">2</span></p></td>
<td style="BORDER-RIGHT: windowtext 1pt solid; PADDING-RIGHT: 5.4pt; BORDER-TOP: #ece9d8; PADDING-LEFT: 5.4pt; PADDING-BOTTOM: 0cm; BORDER-LEFT: #ece9d8; PADDING-TOP: 0cm; BORDER-BOTTOM: windowtext 1pt solid" width="4%">
<p align="center"><span style="TEXT-DECORATION: none; text-underline: none">1</span></p></td>
<td style="BORDER-RIGHT: windowtext 1pt solid; PADDING-RIGHT: 5.4pt; BORDER-TOP: #ece9d8; PADDING-LEFT: 5.4pt; PADDING-BOTTOM: 0cm; BORDER-LEFT: #ece9d8; PADDING-TOP: 0cm; BORDER-BOTTOM: windowtext 1pt solid" width="4%">
<p align="center"><span style="TEXT-DECORATION: none; text-underline: none">1</span></p></td>
<td style="BORDER-RIGHT: windowtext 1pt solid; PADDING-RIGHT: 5.4pt; BORDER-TOP: #ece9d8; PADDING-LEFT: 5.4pt; PADDING-BOTTOM: 0cm; BORDER-LEFT: #ece9d8; PADDING-TOP: 0cm; BORDER-BOTTOM: windowtext 1pt solid" width="3%">
<p align="center"><span style="TEXT-DECORATION: none; text-underline: none">1</span></p></td></tr>
<tr>
<td style="BORDER-RIGHT: windowtext 1pt solid; PADDING-RIGHT: 5.4pt; BORDER-TOP: #ece9d8; PADDING-LEFT: 5.4pt; PADDING-BOTTOM: 0cm; BORDER-LEFT: windowtext 1pt solid; PADDING-TOP: 0cm; BORDER-BOTTOM: windowtext 1pt solid" width="3%">
<p align="center"><span style="TEXT-DECORATION: none; text-underline: none">2.</span></p></td>
<td style="BORDER-RIGHT: windowtext 1pt solid; PADDING-RIGHT: 5.4pt; BORDER-TOP: #ece9d8; PADDING-LEFT: 5.4pt; PADDING-BOTTOM: 0cm; BORDER-LEFT: #ece9d8; PADDING-TOP: 0cm; BORDER-BOTTOM: windowtext 1pt solid" width="16%">
<p align="center"><span style="TEXT-DECORATION: none; text-underline: none">Национальная академия наук Грузии</span></p></td>
<td style="BORDER-RIGHT: windowtext 1pt solid; PADDING-RIGHT: 5.4pt; BORDER-TOP: #ece9d8; PADDING-LEFT: 5.4pt; PADDING-BOTTOM: 0cm; BORDER-LEFT: #ece9d8; PADDING-TOP: 0cm; BORDER-BOTTOM: windowtext 1pt solid" width="9%">
<p align="center"><span style="TEXT-DECORATION: none; text-underline: none">Грузия</span></p></td>
<td style="BORDER-RIGHT: windowtext 1pt solid; PADDING-RIGHT: 5.4pt; BORDER-TOP: #ece9d8; PADDING-LEFT: 5.4pt; PADDING-BOTTOM: 0cm; BORDER-LEFT: #ece9d8; PADDING-TOP: 0cm; BORDER-BOTTOM: windowtext 1pt solid" width="14%">
<p align="center"><span style="TEXT-DECORATION: none; text-underline: none">Семинар-практикум по гарантиям</span></p></td>
<td style="BORDER-RIGHT: windowtext 1pt solid; PADDING-RIGHT: 5.4pt; BORDER-TOP: #ece9d8; PADDING-LEFT: 5.4pt; PADDING-BOTTOM: 0cm; BORDER-LEFT: #ece9d8; PADDING-TOP: 0cm; BORDER-BOTTOM: windowtext 1pt solid" width="21%">
<p align="center"><span style="TEXT-DECORATION: none; text-underline: none">Эксплуатация реактора</span></p></td>
<td style="BORDER-RIGHT: windowtext 1pt solid; PADDING-RIGHT: 5.4pt; BORDER-TOP: #ece9d8; PADDING-LEFT: 5.4pt; PADDING-BOTTOM: 0cm; BORDER-LEFT: #ece9d8; PADDING-TOP: 0cm; BORDER-BOTTOM: windowtext 1pt solid" width="6%">
<p align="center"><span style="TEXT-DECORATION: none; text-underline: none">3</span></p></td>
<td style="BORDER-RIGHT: windowtext 1pt solid; PADDING-RIGHT: 5.4pt; BORDER-TOP: #ece9d8; PADDING-LEFT: 5.4pt; PADDING-BOTTOM: 0cm; BORDER-LEFT: #ece9d8; PADDING-TOP: 0cm; BORDER-BOTTOM: windowtext 1pt solid" width="6%">
<p align="center"></p></td>
<td style="BORDER-RIGHT: windowtext 1pt solid; PADDING-RIGHT: 5.4pt; BORDER-TOP: #ece9d8; PADDING-LEFT: 5.4pt; PADDING-BOTTOM: 0cm; BORDER-LEFT: #ece9d8; PADDING-TOP: 0cm; BORDER-BOTTOM: windowtext 1pt solid" width="4%">
<p align="center"><span style="TEXT-DECORATION: none; text-underline: none">2</span></p></td>
<td style="BORDER-RIGHT: windowtext 1pt solid; PADDING-RIGHT: 5.4pt; BORDER-TOP: #ece9d8; PADDING-LEFT: 5.4pt; PADDING-BOTTOM: 0cm; BORDER-LEFT: #ece9d8; PADDING-TOP: 0cm; BORDER-BOTTOM: windowtext 1pt solid" width="4%">
<p align="center"></p></td>
<td style="BORDER-RIGHT: windowtext 1pt solid; PADDING-RIGHT: 5.4pt; BORDER-TOP: #ece9d8; PADDING-LEFT: 5.4pt; PADDING-BOTTOM: 0cm; BORDER-LEFT: #ece9d8; PADDING-TOP: 0cm; BORDER-BOTTOM: windowtext 1pt solid" width="4%">
<p align="center"><span style="TEXT-DECORATION: none; text-underline: none">1</span></p></td>
<td style="BORDER-RIGHT: windowtext 1pt solid; PADDING-RIGHT: 5.4pt; BORDER-TOP: #ece9d8; PADDING-LEFT: 5.4pt; PADDING-BOTTOM: 0cm; BORDER-LEFT: #ece9d8; PADDING-TOP: 0cm; BORDER-BOTTOM: windowtext 1pt solid" width="4%">
<p align="center"></p></td>
<td style="BORDER-RIGHT: windowtext 1pt solid; PADDING-RIGHT: 5.4pt; BORDER-TOP: #ece9d8; PADDING-LEFT: 5.4pt; PADDING-BOTTOM: 0cm; BORDER-LEFT: #ece9d8; PADDING-TOP: 0cm; BORDER-BOTTOM: windowtext 1pt solid" width="3%">
<p align="center"></p></td></tr>
<tr>
<td style="BORDER-RIGHT: windowtext 1pt solid; PADDING-RIGHT: 5.4pt; BORDER-TOP: #ece9d8; PADDING-LEFT: 5.4pt; PADDING-BOTTOM: 0cm; BORDER-LEFT: windowtext 1pt solid; PADDING-TOP: 0cm; BORDER-BOTTOM: windowtext 1pt solid" width="3%">
<p align="center"><span style="TEXT-DECORATION: none; text-underline: none">3.</span></p></td>
<td style="BORDER-RIGHT: windowtext 1pt solid; PADDING-RIGHT: 5.4pt; BORDER-TOP: #ece9d8; PADDING-LEFT: 5.4pt; PADDING-BOTTOM: 0cm; BORDER-LEFT: #ece9d8; PADDING-TOP: 0cm; BORDER-BOTTOM: windowtext 1pt solid" width="16%">
<p align="center"><span style="TEXT-DECORATION: none; text-underline: none">Международное агентство по атомной энергии</span></p>
<p align="center"><span style="TEXT-DECORATION: none; text-underline: none">(МАГАТЭ);</span></p>
<p align="center"><span style="TEXT-DECORATION: none; text-underline: none">Национальный центр ядерных исследований</span></p></td>
<td style="BORDER-RIGHT: windowtext 1pt solid; PADDING-RIGHT: 5.4pt; BORDER-TOP: #ece9d8; PADDING-LEFT: 5.4pt; PADDING-BOTTOM: 0cm; BORDER-LEFT: #ece9d8; PADDING-TOP: 0cm; BORDER-BOTTOM: windowtext 1pt solid" width="9%">
<p align="center"><span style="TEXT-DECORATION: none; text-underline: none">Австрия </span></p>
<p align="center"></p>
<p align="center"></p>
<p align="center"><span style="TEXT-DECORATION: none; text-underline: none">Чехия</span></p></td>
<td style="BORDER-RIGHT: windowtext 1pt solid; PADDING-RIGHT: 5.4pt; BORDER-TOP: #ece9d8; PADDING-LEFT: 5.4pt; PADDING-BOTTOM: 0cm; BORDER-LEFT: #ece9d8; PADDING-TOP: 0cm; BORDER-BOTTOM: windowtext 1pt solid" width="14%">
<p align="center"><span style="COLOR: black; TEXT-DECORATION: none; text-underline: none">Учебные курсы для стажеров исследовательских реакторов</span></p></td>
<td style="BORDER-RIGHT: windowtext 1pt solid; PADDING-RIGHT: 5.4pt; BORDER-TOP: #ece9d8; PADDING-LEFT: 5.4pt; PADDING-BOTTOM: 0cm; BORDER-LEFT: #ece9d8; PADDING-TOP: 0cm; BORDER-BOTTOM: windowtext 1pt solid" width="21%">
<p align="center"><span style="TEXT-DECORATION: none; text-underline: none">Эксплуатация реактора</span></p></td>
<td style="BORDER-RIGHT: windowtext 1pt solid; PADDING-RIGHT: 5.4pt; BORDER-TOP: #ece9d8; PADDING-LEFT: 5.4pt; PADDING-BOTTOM: 0cm; BORDER-LEFT: #ece9d8; PADDING-TOP: 0cm; BORDER-BOTTOM: windowtext 1pt solid" width="6%">
<p align="center"><span style="TEXT-DECORATION: none; text-underline: none">6</span></p></td>
<td style="BORDER-RIGHT: windowtext 1pt solid; PADDING-RIGHT: 5.4pt; BORDER-TOP: #ece9d8; PADDING-LEFT: 5.4pt; PADDING-BOTTOM: 0cm; BORDER-LEFT: #ece9d8; PADDING-TOP: 0cm; BORDER-BOTTOM: windowtext 1pt solid" width="6%">
<p align="center"><span style="TEXT-DECORATION: none; text-underline: none">2</span></p></td>
<td style="BORDER-RIGHT: windowtext 1pt solid; PADDING-RIGHT: 5.4pt; BORDER-TOP: #ece9d8; PADDING-LEFT: 5.4pt; PADDING-BOTTOM: 0cm; BORDER-LEFT: #ece9d8; PADDING-TOP: 0cm; BORDER-BOTTOM: windowtext 1pt solid" width="4%">
<p align="center"><span style="TEXT-DECORATION: none; text-underline: none">2</span></p></td>
<td style="BORDER-RIGHT: windowtext 1pt solid; PADDING-RIGHT: 5.4pt; BORDER-TOP: #ece9d8; PADDING-LEFT: 5.4pt; PADDING-BOTTOM: 0cm; BORDER-LEFT: #ece9d8; PADDING-TOP: 0cm; BORDER-BOTTOM: windowtext 1pt solid" width="4%">
<p align="center"><span style="TEXT-DECORATION: none; text-underline: none">1</span></p></td>
<td style="BORDER-RIGHT: windowtext 1pt solid; PADDING-RIGHT: 5.4pt; BORDER-TOP: #ece9d8; PADDING-LEFT: 5.4pt; PADDING-BOTTOM: 0cm; BORDER-LEFT: #ece9d8; PADDING-TOP: 0cm; BORDER-BOTTOM: windowtext 1pt solid" width="4%">
<p align="center"><span style="TEXT-DECORATION: none; text-underline: none">1</span></p></td>
<td style="BORDER-RIGHT: windowtext 1pt solid; PADDING-RIGHT: 5.4pt; BORDER-TOP: #ece9d8; PADDING-LEFT: 5.4pt; PADDING-BOTTOM: 0cm; BORDER-LEFT: #ece9d8; PADDING-TOP: 0cm; BORDER-BOTTOM: windowtext 1pt solid" width="4%">
<p align="center"><span style="TEXT-DECORATION: none; text-underline: none">2</span></p></td>
<td style="BORDER-RIGHT: windowtext 1pt solid; PADDING-RIGHT: 5.4pt; BORDER-TOP: #ece9d8; PADDING-LEFT: 5.4pt; PADDING-BOTTOM: 0cm; BORDER-LEFT: #ece9d8; PADDING-TOP: 0cm; BORDER-BOTTOM: windowtext 1pt solid" width="3%">
<p align="center"><span style="TEXT-DECORATION: none; text-underline: none">2</span></p></td></tr>
<tr>
<td style="BORDER-RIGHT: windowtext 1pt solid; PADDING-RIGHT: 5.4pt; BORDER-TOP: #ece9d8; PADDING-LEFT: 5.4pt; PADDING-BOTTOM: 0cm; BORDER-LEFT: windowtext 1pt solid; PADDING-TOP: 0cm; BORDER-BOTTOM: windowtext 1pt solid" width="3%">
<p align="center"><span style="TEXT-DECORATION: none; text-underline: none">4.</span></p></td>
<td style="BORDER-RIGHT: windowtext 1pt solid; PADDING-RIGHT: 5.4pt; BORDER-TOP: #ece9d8; PADDING-LEFT: 5.4pt; PADDING-BOTTOM: 0cm; BORDER-LEFT: #ece9d8; PADDING-TOP: 0cm; BORDER-BOTTOM: windowtext 1pt solid" width="16%">
<p align="center"><span style="TEXT-DECORATION: none; text-underline: none">Национальный центр ядерных исследований</span></p></td>
<td style="BORDER-RIGHT: windowtext 1pt solid; PADDING-RIGHT: 5.4pt; BORDER-TOP: #ece9d8; PADDING-LEFT: 5.4pt; PADDING-BOTTOM: 0cm; BORDER-LEFT: #ece9d8; PADDING-TOP: 0cm; BORDER-BOTTOM: windowtext 1pt solid" width="9%">
<p align="center"><span style="TEXT-DECORATION: none; text-underline: none">Польша</span></p></td>
<td style="BORDER-RIGHT: windowtext 1pt solid; PADDING-RIGHT: 5.4pt; BORDER-TOP: #ece9d8; PADDING-LEFT: 5.4pt; PADDING-BOTTOM: 0cm; BORDER-LEFT: #ece9d8; PADDING-TOP: 0cm; BORDER-BOTTOM: windowtext 1pt solid" width="14%">
<p align="center"><span style="TEXT-DECORATION: none; text-underline: none">Курсы по повышению квалификации механиков ядерных реакторов</span></p></td>
<td style="BORDER-RIGHT: windowtext 1pt solid; PADDING-RIGHT: 5.4pt; BORDER-TOP: #ece9d8; PADDING-LEFT: 5.4pt; PADDING-BOTTOM: 0cm; BORDER-LEFT: #ece9d8; PADDING-TOP: 0cm; BORDER-BOTTOM: windowtext 1pt solid" width="21%">
<p align="center"><span style="TEXT-DECORATION: none; text-underline: none">Эксплуатация реактора</span></p></td>
<td style="BORDER-RIGHT: windowtext 1pt solid; PADDING-RIGHT: 5.4pt; BORDER-TOP: #ece9d8; PADDING-LEFT: 5.4pt; PADDING-BOTTOM: 0cm; BORDER-LEFT: #ece9d8; PADDING-TOP: 0cm; BORDER-BOTTOM: windowtext 1pt solid" width="6%">
<p align="center"><span style="TEXT-DECORATION: none; text-underline: none">6</span></p></td>
<td style="BORDER-RIGHT: windowtext 1pt solid; PADDING-RIGHT: 5.4pt; BORDER-TOP: #ece9d8; PADDING-LEFT: 5.4pt; PADDING-BOTTOM: 0cm; BORDER-LEFT: #ece9d8; PADDING-TOP: 0cm; BORDER-BOTTOM: windowtext 1pt solid" width="6%">
<p align="center"><span style="TEXT-DECORATION: none; text-underline: none">6</span></p></td>
<td style="BORDER-RIGHT: windowtext 1pt solid; PADDING-RIGHT: 5.4pt; BORDER-TOP: #ece9d8; PADDING-LEFT: 5.4pt; PADDING-BOTTOM: 0cm; BORDER-LEFT: #ece9d8; PADDING-TOP: 0cm; BORDER-BOTTOM: windowtext 1pt solid" width="4%">
<p align="center"><span style="TEXT-DECORATION: none; text-underline: none">6</span></p></td>
<td style="BORDER-RIGHT: windowtext 1pt solid; PADDING-RIGHT: 5.4pt; BORDER-TOP: #ece9d8; PADDING-LEFT: 5.4pt; PADDING-BOTTOM: 0cm; BORDER-LEFT: #ece9d8; PADDING-TOP: 0cm; BORDER-BOTTOM: windowtext 1pt solid" width="4%">
<p align="center"><span style="TEXT-DECORATION: none; text-underline: none">2</span></p></td>
<td style="BORDER-RIGHT: windowtext 1pt solid; PADDING-RIGHT: 5.4pt; BORDER-TOP: #ece9d8; PADDING-LEFT: 5.4pt; PADDING-BOTTOM: 0cm; BORDER-LEFT: #ece9d8; PADDING-TOP: 0cm; BORDER-BOTTOM: windowtext 1pt solid" width="4%">
<p align="center"><span style="TEXT-DECORATION: none; text-underline: none">1</span></p></td>
<td style="BORDER-RIGHT: windowtext 1pt solid; PADDING-RIGHT: 5.4pt; BORDER-TOP: #ece9d8; PADDING-LEFT: 5.4pt; PADDING-BOTTOM: 0cm; BORDER-LEFT: #ece9d8; PADDING-TOP: 0cm; BORDER-BOTTOM: windowtext 1pt solid" width="4%">
<p align="center"><span style="TEXT-DECORATION: none; text-underline: none">2</span></p></td>
<td style="BORDER-RIGHT: windowtext 1pt solid; PADDING-RIGHT: 5.4pt; BORDER-TOP: #ece9d8; PADDING-LEFT: 5.4pt; PADDING-BOTTOM: 0cm; BORDER-LEFT: #ece9d8; PADDING-TOP: 0cm; BORDER-BOTTOM: windowtext 1pt solid" width="3%">
<p><span style="TEXT-DECORATION: none; text-underline: none">1</span></p></td></tr>
<tr>
<td style="BORDER-RIGHT: windowtext 1pt solid; PADDING-RIGHT: 5.4pt; BORDER-TOP: #ece9d8; PADDING-LEFT: 5.4pt; PADDING-BOTTOM: 0cm; BORDER-LEFT: windowtext 1pt solid; PADDING-TOP: 0cm; BORDER-BOTTOM: windowtext 1pt solid" width="3%">
<p align="center"><span style="TEXT-DECORATION: none; text-underline: none">5.</span></p></td>
<td style="BORDER-RIGHT: windowtext 1pt solid; PADDING-RIGHT: 5.4pt; BORDER-TOP: #ece9d8; PADDING-LEFT: 5.4pt; PADDING-BOTTOM: 0cm; BORDER-LEFT: #ece9d8; PADDING-TOP: 0cm; BORDER-BOTTOM: windowtext 1pt solid" width="16%">
<p align="center"><span style="TEXT-DECORATION: none; text-underline: none">Международное агентство по атомной энергии (МАГАТЭ)</span></p></td>
<td style="BORDER-RIGHT: windowtext 1pt solid; PADDING-RIGHT: 5.4pt; BORDER-TOP: #ece9d8; PADDING-LEFT: 5.4pt; PADDING-BOTTOM: 0cm; BORDER-LEFT: #ece9d8; PADDING-TOP: 0cm; BORDER-BOTTOM: windowtext 1pt solid" width="9%">
<p align="center"><span style="TEXT-DECORATION: none; text-underline: none">Австрия</span></p></td>
<td style="BORDER-RIGHT: windowtext 1pt solid; PADDING-RIGHT: 5.4pt; BORDER-TOP: #ece9d8; PADDING-LEFT: 5.4pt; PADDING-BOTTOM: 0cm; BORDER-LEFT: #ece9d8; PADDING-TOP: 0cm; BORDER-BOTTOM: windowtext 1pt solid" width="14%">
<p align="center"><span style="TEXT-DECORATION: none; text-underline: none">Программа стажировки по гарантиям </span></p></td>
<td style="BORDER-RIGHT: windowtext 1pt solid; PADDING-RIGHT: 5.4pt; BORDER-TOP: #ece9d8; PADDING-LEFT: 5.4pt; PADDING-BOTTOM: 0cm; BORDER-LEFT: #ece9d8; PADDING-TOP: 0cm; BORDER-BOTTOM: windowtext 1pt solid" width="21%">
<p align="center"><span style="TEXT-DECORATION: none; text-underline: none">Эксплуатация реактора</span></p></td>
<td style="BORDER-RIGHT: windowtext 1pt solid; PADDING-RIGHT: 5.4pt; BORDER-TOP: #ece9d8; PADDING-LEFT: 5.4pt; PADDING-BOTTOM: 0cm; BORDER-LEFT: #ece9d8; PADDING-TOP: 0cm; BORDER-BOTTOM: windowtext 1pt solid" width="6%">
<p align="center"><span style="TEXT-DECORATION: none; text-underline: none">4</span></p></td>
<td style="BORDER-RIGHT: windowtext 1pt solid; PADDING-RIGHT: 5.4pt; BORDER-TOP: #ece9d8; PADDING-LEFT: 5.4pt; PADDING-BOTTOM: 0cm; BORDER-LEFT: #ece9d8; PADDING-TOP: 0cm; BORDER-BOTTOM: windowtext 1pt solid" width="6%">
<p align="center"><span style="TEXT-DECORATION: none; text-underline: none">1</span></p></td>
<td style="BORDER-RIGHT: windowtext 1pt solid; PADDING-RIGHT: 5.4pt; BORDER-TOP: #ece9d8; PADDING-LEFT: 5.4pt; PADDING-BOTTOM: 0cm; BORDER-LEFT: #ece9d8; PADDING-TOP: 0cm; BORDER-BOTTOM: windowtext 1pt solid" width="4%">
<p align="center"></p></td>
<td style="BORDER-RIGHT: windowtext 1pt solid; PADDING-RIGHT: 5.4pt; BORDER-TOP: #ece9d8; PADDING-LEFT: 5.4pt; PADDING-BOTTOM: 0cm; BORDER-LEFT: #ece9d8; PADDING-TOP: 0cm; BORDER-BOTTOM: windowtext 1pt solid" width="4%">
<p align="center"><span style="TEXT-DECORATION: none; text-underline: none">1</span></p></td>
<td style="BORDER-RIGHT: windowtext 1pt solid; PADDING-RIGHT: 5.4pt; BORDER-TOP: #ece9d8; PADDING-LEFT: 5.4pt; PADDING-BOTTOM: 0cm; BORDER-LEFT: #ece9d8; PADDING-TOP: 0cm; BORDER-BOTTOM: windowtext 1pt solid" width="4%">
<p align="center"><span style="TEXT-DECORATION: none; text-underline: none">1</span></p></td>
<td style="BORDER-RIGHT: windowtext 1pt solid; PADDING-RIGHT: 5.4pt; BORDER-TOP: #ece9d8; PADDING-LEFT: 5.4pt; PADDING-BOTTOM: 0cm; BORDER-LEFT: #ece9d8; PADDING-TOP: 0cm; BORDER-BOTTOM: windowtext 1pt solid" width="4%">
<p align="center"><span style="TEXT-DECORATION: none; text-underline: none">2</span></p></td>
<td style="BORDER-RIGHT: windowtext 1pt solid; PADDING-RIGHT: 5.4pt; BORDER-TOP: #ece9d8; PADDING-LEFT: 5.4pt; PADDING-BOTTOM: 0cm; BORDER-LEFT: #ece9d8; PADDING-TOP: 0cm; BORDER-BOTTOM: windowtext 1pt solid" width="3%">
<p><span style="TEXT-DECORATION: none; text-underline: none">1</span></p></td></tr>
<tr>
<td style="BORDER-RIGHT: windowtext 1pt solid; PADDING-RIGHT: 5.4pt; BORDER-TOP: #ece9d8; PADDING-LEFT: 5.4pt; PADDING-BOTTOM: 0cm; BORDER-LEFT: windowtext 1pt solid; PADDING-TOP: 0cm; BORDER-BOTTOM: windowtext 1pt solid" width="3%">
<p align="center"><span style="TEXT-DECORATION: none; text-underline: none">6.</span></p></td>
<td style="BORDER-RIGHT: windowtext 1pt solid; PADDING-RIGHT: 5.4pt; BORDER-TOP: #ece9d8; PADDING-LEFT: 5.4pt; PADDING-BOTTOM: 0cm; BORDER-LEFT: #ece9d8; PADDING-TOP: 0cm; BORDER-BOTTOM: windowtext 1pt solid" width="16%">
<p align="center"><span style="TEXT-DECORATION: none; text-underline: none">Международное агентство по атомной энергии (МАГАТЭ)</span></p></td>
<td style="BORDER-RIGHT: windowtext 1pt solid; PADDING-RIGHT: 5.4pt; BORDER-TOP: #ece9d8; PADDING-LEFT: 5.4pt; PADDING-BOTTOM: 0cm; BORDER-LEFT: #ece9d8; PADDING-TOP: 0cm; BORDER-BOTTOM: windowtext 1pt solid" width="9%">
<p align="center"><span style="TEXT-DECORATION: none; text-underline: none">Австрия</span></p></td>
<td style="BORDER-RIGHT: windowtext 1pt solid; PADDING-RIGHT: 5.4pt; BORDER-TOP: #ece9d8; PADDING-LEFT: 5.4pt; PADDING-BOTTOM: 0cm; BORDER-LEFT: #ece9d8; PADDING-TOP: 0cm; BORDER-BOTTOM: windowtext 1pt solid" width="14%">
<p align="center"><span style="TEXT-DECORATION: none; text-underline: none">Технический совет по управлению взаимодействия между безопасностью и надежностью объектов ядерного топливного цикла</span></p></td>
<td style="BORDER-RIGHT: windowtext 1pt solid; PADDING-RIGHT: 5.4pt; BORDER-TOP: #ece9d8; PADDING-LEFT: 5.4pt; PADDING-BOTTOM: 0cm; BORDER-LEFT: #ece9d8; PADDING-TOP: 0cm; BORDER-BOTTOM: windowtext 1pt solid" width="21%">
<p align="center"><span style="TEXT-DECORATION: none; text-underline: none">Эксплуатация реактора</span></p></td>
<td style="BORDER-RIGHT: windowtext 1pt solid; PADDING-RIGHT: 5.4pt; BORDER-TOP: #ece9d8; PADDING-LEFT: 5.4pt; PADDING-BOTTOM: 0cm; BORDER-LEFT: #ece9d8; PADDING-TOP: 0cm; BORDER-BOTTOM: windowtext 1pt solid" width="6%">
<p align="center"><span style="TEXT-DECORATION: none; text-underline: none">5</span></p></td>
<td style="BORDER-RIGHT: windowtext 1pt solid; PADDING-RIGHT: 5.4pt; BORDER-TOP: #ece9d8; PADDING-LEFT: 5.4pt; PADDING-BOTTOM: 0cm; BORDER-LEFT: #ece9d8; PADDING-TOP: 0cm; BORDER-BOTTOM: windowtext 1pt solid" width="6%">
<p align="center"><span style="TEXT-DECORATION: none; text-underline: none">2</span></p></td>
<td style="BORDER-RIGHT: windowtext 1pt solid; PADDING-RIGHT: 5.4pt; BORDER-TOP: #ece9d8; PADDING-LEFT: 5.4pt; PADDING-BOTTOM: 0cm; BORDER-LEFT: #ece9d8; PADDING-TOP: 0cm; BORDER-BOTTOM: windowtext 1pt solid" width="4%">
<p align="center"><span style="TEXT-DECORATION: none; text-underline: none">2</span></p></td>
<td style="BORDER-RIGHT: windowtext 1pt solid; PADDING-RIGHT: 5.4pt; BORDER-TOP: #ece9d8; PADDING-LEFT: 5.4pt; PADDING-BOTTOM: 0cm; BORDER-LEFT: #ece9d8; PADDING-TOP: 0cm; BORDER-BOTTOM: windowtext 1pt solid" width="4%">
<p align="center"><span style="TEXT-DECORATION: none; text-underline: none">1</span></p></td>
<td style="BORDER-RIGHT: windowtext 1pt solid; PADDING-RIGHT: 5.4pt; BORDER-TOP: #ece9d8; PADDING-LEFT: 5.4pt; PADDING-BOTTOM: 0cm; BORDER-LEFT: #ece9d8; PADDING-TOP: 0cm; BORDER-BOTTOM: windowtext 1pt solid" width="4%">
<p align="center"><span style="TEXT-DECORATION: none; text-underline: none">1</span></p></td>
<td style="BORDER-RIGHT: windowtext 1pt solid; PADDING-RIGHT: 5.4pt; BORDER-TOP: #ece9d8; PADDING-LEFT: 5.4pt; PADDING-BOTTOM: 0cm; BORDER-LEFT: #ece9d8; PADDING-TOP: 0cm; BORDER-BOTTOM: windowtext 1pt solid" width="4%">
<p align="center"><span style="TEXT-DECORATION: none; text-underline: none">2</span></p></td>
<td style="BORDER-RIGHT: windowtext 1pt solid; PADDING-RIGHT: 5.4pt; BORDER-TOP: #ece9d8; PADDING-LEFT: 5.4pt; PADDING-BOTTOM: 0cm; BORDER-LEFT: #ece9d8; PADDING-TOP: 0cm; BORDER-BOTTOM: windowtext 1pt solid" width="3%">
<p><span style="TEXT-DECORATION: none; text-underline: none">1</span></p></td></tr>
<tr>
<td style="BORDER-RIGHT: windowtext 1pt solid; PADDING-RIGHT: 5.4pt; BORDER-TOP: #ece9d8; PADDING-LEFT: 5.4pt; PADDING-BOTTOM: 0cm; BORDER-LEFT: windowtext 1pt solid; PADDING-TOP: 0cm; BORDER-BOTTOM: windowtext 1pt solid" width="3%">
<p align="center"><span style="TEXT-DECORATION: none; text-underline: none">7.</span></p></td>
<td style="BORDER-RIGHT: windowtext 1pt solid; PADDING-RIGHT: 5.4pt; BORDER-TOP: #ece9d8; PADDING-LEFT: 5.4pt; PADDING-BOTTOM: 0cm; BORDER-LEFT: #ece9d8; PADDING-TOP: 0cm; BORDER-BOTTOM: windowtext 1pt solid" width="16%">
<p align="center"><span style="TEXT-DECORATION: none; text-underline: none">Объединенный институт ядерных исследований</span></p></td>
<td style="BORDER-RIGHT: windowtext 1pt solid; PADDING-RIGHT: 5.4pt; BORDER-TOP: #ece9d8; PADDING-LEFT: 5.4pt; PADDING-BOTTOM: 0cm; BORDER-LEFT: #ece9d8; PADDING-TOP: 0cm; BORDER-BOTTOM: windowtext 1pt solid" width="9%">
<p align="center"><span style="TEXT-DECORATION: none; text-underline: none">Российская Федерация</span></p></td>
<td style="BORDER-RIGHT: windowtext 1pt solid; PADDING-RIGHT: 5.4pt; BORDER-TOP: #ece9d8; PADDING-LEFT: 5.4pt; PADDING-BOTTOM: 0cm; BORDER-LEFT: #ece9d8; PADDING-TOP: 0cm; BORDER-BOTTOM: windowtext 1pt solid" width="14%">
<p align="center"><span style="TEXT-DECORATION: none; text-underline: none">Договор о научно-техническом сотрудничестве</span></p></td>
<td style="BORDER-RIGHT: windowtext 1pt solid; PADDING-RIGHT: 5.4pt; BORDER-TOP: #ece9d8; PADDING-LEFT: 5.4pt; PADDING-BOTTOM: 0cm; BORDER-LEFT: #ece9d8; PADDING-TOP: 0cm; BORDER-BOTTOM: windowtext 1pt solid" width="21%">
<p align="center"><span style="TEXT-DECORATION: none; text-underline: none">Исследование реакции слияния в глубоко-неупругих столкновениях тяжелых ионов</span></p></td>
<td style="BORDER-RIGHT: windowtext 1pt solid; PADDING-RIGHT: 5.4pt; BORDER-TOP: #ece9d8; PADDING-LEFT: 5.4pt; PADDING-BOTTOM: 0cm; BORDER-LEFT: #ece9d8; PADDING-TOP: 0cm; BORDER-BOTTOM: windowtext 1pt solid" width="6%">
<p align="center"><span style="TEXT-DECORATION: none; text-underline: none">2</span></p></td>
<td style="BORDER-RIGHT: windowtext 1pt solid; PADDING-RIGHT: 5.4pt; BORDER-TOP: #ece9d8; PADDING-LEFT: 5.4pt; PADDING-BOTTOM: 0cm; BORDER-LEFT: #ece9d8; PADDING-TOP: 0cm; BORDER-BOTTOM: windowtext 1pt solid" width="6%">
<p align="center"><span style="TEXT-DECORATION: none; text-underline: none">5</span></p></td>
<td style="BORDER-RIGHT: windowtext 1pt solid; PADDING-RIGHT: 5.4pt; BORDER-TOP: #ece9d8; PADDING-LEFT: 5.4pt; PADDING-BOTTOM: 0cm; BORDER-LEFT: #ece9d8; PADDING-TOP: 0cm; BORDER-BOTTOM: windowtext 1pt solid" width="4%">
<p align="center"></p></td>
<td style="BORDER-RIGHT: windowtext 1pt solid; PADDING-RIGHT: 5.4pt; BORDER-TOP: #ece9d8; PADDING-LEFT: 5.4pt; PADDING-BOTTOM: 0cm; BORDER-LEFT: #ece9d8; PADDING-TOP: 0cm; BORDER-BOTTOM: windowtext 1pt solid" width="4%">
<p align="center"><span style="TEXT-DECORATION: none; text-underline: none">1</span></p></td>
<td style="BORDER-RIGHT: windowtext 1pt solid; PADDING-RIGHT: 5.4pt; BORDER-TOP: #ece9d8; PADDING-LEFT: 5.4pt; PADDING-BOTTOM: 0cm; BORDER-LEFT: #ece9d8; PADDING-TOP: 0cm; BORDER-BOTTOM: windowtext 1pt solid" width="4%">
<p align="center"><span style="TEXT-DECORATION: none; text-underline: none">2</span></p></td>
<td style="BORDER-RIGHT: windowtext 1pt solid; PADDING-RIGHT: 5.4pt; BORDER-TOP: #ece9d8; PADDING-LEFT: 5.4pt; PADDING-BOTTOM: 0cm; BORDER-LEFT: #ece9d8; PADDING-TOP: 0cm; BORDER-BOTTOM: windowtext 1pt solid" width="4%">
<p align="center"><span style="TEXT-DECORATION: none; text-underline: none">2</span></p></td>
<td style="BORDER-RIGHT: windowtext 1pt solid; PADDING-RIGHT: 5.4pt; BORDER-TOP: #ece9d8; PADDING-LEFT: 5.4pt; PADDING-BOTTOM: 0cm; BORDER-LEFT: #ece9d8; PADDING-TOP: 0cm; BORDER-BOTTOM: windowtext 1pt solid" width="3%">
<p><span style="TEXT-DECORATION: none; text-underline: none">2</span></p></td></tr>
<tr>
<td style="BORDER-RIGHT: windowtext 1pt solid; PADDING-RIGHT: 5.4pt; BORDER-TOP: #ece9d8; PADDING-LEFT: 5.4pt; PADDING-BOTTOM: 0cm; BORDER-LEFT: windowtext 1pt solid; PADDING-TOP: 0cm; BORDER-BOTTOM: windowtext 1pt solid" width="3%">
<p align="center"><span style="TEXT-DECORATION: none; text-underline: none">8.</span></p></td>
<td style="BORDER-RIGHT: windowtext 1pt solid; PADDING-RIGHT: 5.4pt; BORDER-TOP: #ece9d8; PADDING-LEFT: 5.4pt; PADDING-BOTTOM: 0cm; BORDER-LEFT: #ece9d8; PADDING-TOP: 0cm; BORDER-BOTTOM: windowtext 1pt solid" width="16%">
<p align="center"><span style="TEXT-DECORATION: none; text-underline: none">Объединенный институт ядерных исследований</span></p></td>
<td style="BORDER-RIGHT: windowtext 1pt solid; PADDING-RIGHT: 5.4pt; BORDER-TOP: #ece9d8; PADDING-LEFT: 5.4pt; PADDING-BOTTOM: 0cm; BORDER-LEFT: #ece9d8; PADDING-TOP: 0cm; BORDER-BOTTOM: windowtext 1pt solid" width="9%">
<p align="center"><span style="TEXT-DECORATION: none; text-underline: none">Российская Федерация</span></p></td>
<td style="BORDER-RIGHT: windowtext 1pt solid; PADDING-RIGHT: 5.4pt; BORDER-TOP: #ece9d8; PADDING-LEFT: 5.4pt; PADDING-BOTTOM: 0cm; BORDER-LEFT: #ece9d8; PADDING-TOP: 0cm; BORDER-BOTTOM: windowtext 1pt solid" width="14%">
<p align="center"><span style="TEXT-DECORATION: none; text-underline: none">Договор о научно-техническом сотрудничестве</span></p></td>
<td style="BORDER-RIGHT: windowtext 1pt solid; PADDING-RIGHT: 5.4pt; BORDER-TOP: #ece9d8; PADDING-LEFT: 5.4pt; PADDING-BOTTOM: 0cm; BORDER-LEFT: #ece9d8; PADDING-TOP: 0cm; BORDER-BOTTOM: windowtext 1pt solid" width="21%">
<p align="center"><span style="BACKGROUND: white; COLOR: #333333; TEXT-DECORATION: none; text-underline: none">Совместные эксперименты по конструкционным реакторным материалам</span></p></td>
<td style="BORDER-RIGHT: windowtext 1pt solid; PADDING-RIGHT: 5.4pt; BORDER-TOP: #ece9d8; PADDING-LEFT: 5.4pt; PADDING-BOTTOM: 0cm; BORDER-LEFT: #ece9d8; PADDING-TOP: 0cm; BORDER-BOTTOM: windowtext 1pt solid" width="6%">
<p align="center"><span style="TEXT-DECORATION: none; text-underline: none">4</span></p></td>
<td style="BORDER-RIGHT: windowtext 1pt solid; PADDING-RIGHT: 5.4pt; BORDER-TOP: #ece9d8; PADDING-LEFT: 5.4pt; PADDING-BOTTOM: 0cm; BORDER-LEFT: #ece9d8; PADDING-TOP: 0cm; BORDER-BOTTOM: windowtext 1pt solid" width="6%">
<p align="center"><span style="TEXT-DECORATION: none; text-underline: none">3</span></p></td>
<td style="BORDER-RIGHT: windowtext 1pt solid; PADDING-RIGHT: 5.4pt; BORDER-TOP: #ece9d8; PADDING-LEFT: 5.4pt; PADDING-BOTTOM: 0cm; BORDER-LEFT: #ece9d8; PADDING-TOP: 0cm; BORDER-BOTTOM: windowtext 1pt solid" width="4%">
<p align="center"><span style="TEXT-DECORATION: none; text-underline: none">1</span></p></td>
<td style="BORDER-RIGHT: windowtext 1pt solid; PADDING-RIGHT: 5.4pt; BORDER-TOP: #ece9d8; PADDING-LEFT: 5.4pt; PADDING-BOTTOM: 0cm; BORDER-LEFT: #ece9d8; PADDING-TOP: 0cm; BORDER-BOTTOM: windowtext 1pt solid" width="4%">
<p align="center"><span style="TEXT-DECORATION: none; text-underline: none">2</span></p></td>
<td style="BORDER-RIGHT: windowtext 1pt solid; PADDING-RIGHT: 5.4pt; BORDER-TOP: #ece9d8; PADDING-LEFT: 5.4pt; PADDING-BOTTOM: 0cm; BORDER-LEFT: #ece9d8; PADDING-TOP: 0cm; BORDER-BOTTOM: windowtext 1pt solid" width="4%">
<p align="center"><span style="TEXT-DECORATION: none; text-underline: none">1</span></p></td>
<td style="BORDER-RIGHT: windowtext 1pt solid; PADDING-RIGHT: 5.4pt; BORDER-TOP: #ece9d8; PADDING-LEFT: 5.4pt; PADDING-BOTTOM: 0cm; BORDER-LEFT: #ece9d8; PADDING-TOP: 0cm; BORDER-BOTTOM: windowtext 1pt solid" width="4%">
<p align="center"><span style="TEXT-DECORATION: none; text-underline: none">1</span></p></td>
<td style="BORDER-RIGHT: windowtext 1pt solid; PADDING-RIGHT: 5.4pt; BORDER-TOP: #ece9d8; PADDING-LEFT: 5.4pt; PADDING-BOTTOM: 0cm; BORDER-LEFT: #ece9d8; PADDING-TOP: 0cm; BORDER-BOTTOM: windowtext 1pt solid" width="3%">
<p align="center"><span style="TEXT-DECORATION: none; text-underline: none">2</span></p></td></tr>
<tr style="HEIGHT: 53.25pt">
<td style="BORDER-RIGHT: windowtext 1pt solid; PADDING-RIGHT: 5.4pt; BORDER-TOP: #ece9d8; PADDING-LEFT: 5.4pt; PADDING-BOTTOM: 0cm; BORDER-LEFT: windowtext 1pt solid; PADDING-TOP: 0cm; BORDER-BOTTOM: windowtext 1pt solid; HEIGHT: 53.25pt" width="3%">
<p align="center"><span style="TEXT-DECORATION: none; text-underline: none">9.</span></p></td>
<td style="BORDER-RIGHT: windowtext 1pt solid; PADDING-RIGHT: 5.4pt; BORDER-TOP: #ece9d8; PADDING-LEFT: 5.4pt; PADDING-BOTTOM: 0cm; BORDER-LEFT: #ece9d8; PADDING-TOP: 0cm; BORDER-BOTTOM: windowtext 1pt solid; HEIGHT: 53.25pt" width="16%">
<p align="center"><span style="TEXT-DECORATION: none; text-underline: none">Университет </span></p>
<p align="center"><span style="TEXT-DECORATION: none; text-underline: none">Цюриха</span></p></td>
<td style="BORDER-RIGHT: windowtext 1pt solid; PADDING-RIGHT: 5.4pt; BORDER-TOP: #ece9d8; PADDING-LEFT: 5.4pt; PADDING-BOTTOM: 0cm; BORDER-LEFT: #ece9d8; PADDING-TOP: 0cm; BORDER-BOTTOM: windowtext 1pt solid; HEIGHT: 53.25pt" width="9%">
<p align="center"><span style="TEXT-DECORATION: none; text-underline: none">Швейцария </span></p></td>
<td style="BORDER-RIGHT: windowtext 1pt solid; PADDING-RIGHT: 5.4pt; BORDER-TOP: #ece9d8; PADDING-LEFT: 5.4pt; PADDING-BOTTOM: 0cm; BORDER-LEFT: #ece9d8; PADDING-TOP: 0cm; BORDER-BOTTOM: windowtext 1pt solid; HEIGHT: 53.25pt" width="14%">
<p align="center"><span style="TEXT-DECORATION: none; text-underline: none">Совместная научная работа</span></p></td>
<td style="BORDER-RIGHT: windowtext 1pt solid; PADDING-RIGHT: 5.4pt; BORDER-TOP: #ece9d8; PADDING-LEFT: 5.4pt; PADDING-BOTTOM: 0cm; BORDER-LEFT: #ece9d8; PADDING-TOP: 0cm; BORDER-BOTTOM: windowtext 1pt solid; HEIGHT: 53.25pt" width="21%">
<p align="center"><span style="TEXT-DECORATION: none; text-underline: none">Исследование низкотемпературных фазовых переходов в анизотропических магнитах</span></p></td>
<td style="BORDER-RIGHT: windowtext 1pt solid; PADDING-RIGHT: 5.4pt; BORDER-TOP: #ece9d8; PADDING-LEFT: 5.4pt; PADDING-BOTTOM: 0cm; BORDER-LEFT: #ece9d8; PADDING-TOP: 0cm; BORDER-BOTTOM: windowtext 1pt solid; HEIGHT: 53.25pt" width="6%">
<p align="center"><span style="TEXT-DECORATION: none; text-underline: none">2</span></p></td>
<td style="BORDER-RIGHT: windowtext 1pt solid; PADDING-RIGHT: 5.4pt; BORDER-TOP: #ece9d8; PADDING-LEFT: 5.4pt; PADDING-BOTTOM: 0cm; BORDER-LEFT: #ece9d8; PADDING-TOP: 0cm; BORDER-BOTTOM: windowtext 1pt solid; HEIGHT: 53.25pt" width="6%">
<p align="center"><span style="TEXT-DECORATION: none; text-underline: none">1</span></p></td>
<td style="BORDER-RIGHT: windowtext 1pt solid; PADDING-RIGHT: 5.4pt; BORDER-TOP: #ece9d8; PADDING-LEFT: 5.4pt; PADDING-BOTTOM: 0cm; BORDER-LEFT: #ece9d8; PADDING-TOP: 0cm; BORDER-BOTTOM: windowtext 1pt solid; HEIGHT: 53.25pt" width="4%">
<p align="center"><span style="TEXT-DECORATION: none; text-underline: none">1</span></p></td>
<td style="BORDER-RIGHT: windowtext 1pt solid; PADDING-RIGHT: 5.4pt; BORDER-TOP: #ece9d8; PADDING-LEFT: 5.4pt; PADDING-BOTTOM: 0cm; BORDER-LEFT: #ece9d8; PADDING-TOP: 0cm; BORDER-BOTTOM: windowtext 1pt solid; HEIGHT: 53.25pt" width="4%">
<p align="center"></p></td>
<td style="BORDER-RIGHT: windowtext 1pt solid; PADDING-RIGHT: 5.4pt; BORDER-TOP: #ece9d8; PADDING-LEFT: 5.4pt; PADDING-BOTTOM: 0cm; BORDER-LEFT: #ece9d8; PADDING-TOP: 0cm; BORDER-BOTTOM: windowtext 1pt solid; HEIGHT: 53.25pt" width="4%">
<p align="center"><span style="TEXT-DECORATION: none; text-underline: none">1</span></p></td>
<td style="BORDER-RIGHT: windowtext 1pt solid; PADDING-RIGHT: 5.4pt; BORDER-TOP: #ece9d8; PADDING-LEFT: 5.4pt; PADDING-BOTTOM: 0cm; BORDER-LEFT: #ece9d8; PADDING-TOP: 0cm; BORDER-BOTTOM: windowtext 1pt solid; HEIGHT: 53.25pt" width="4%">
<p align="center"></p></td>
<td style="BORDER-RIGHT: windowtext 1pt solid; PADDING-RIGHT: 5.4pt; BORDER-TOP: #ece9d8; PADDING-LEFT: 5.4pt; PADDING-BOTTOM: 0cm; BORDER-LEFT: #ece9d8; PADDING-TOP: 0cm; BORDER-BOTTOM: windowtext 1pt solid; HEIGHT: 53.25pt" width="3%">
<p align="center"><span style="TEXT-DECORATION: none; text-underline: none">1</span></p></td></tr>
<tr style="HEIGHT: 53.25pt">
<td style="BORDER-RIGHT: windowtext 1pt solid; PADDING-RIGHT: 5.4pt; BORDER-TOP: #ece9d8; PADDING-LEFT: 5.4pt; PADDING-BOTTOM: 0cm; BORDER-LEFT: windowtext 1pt solid; PADDING-TOP: 0cm; BORDER-BOTTOM: windowtext 1pt solid; HEIGHT: 53.25pt" width="3%">
<p align="center"><span style="TEXT-DECORATION: none; text-underline: none">10.</span></p></td>
<td style="BORDER-RIGHT: windowtext 1pt solid; PADDING-RIGHT: 5.4pt; BORDER-TOP: #ece9d8; PADDING-LEFT: 5.4pt; PADDING-BOTTOM: 0cm; BORDER-LEFT: #ece9d8; PADDING-TOP: 0cm; BORDER-BOTTOM: windowtext 1pt solid; HEIGHT: 53.25pt" width="16%">
<p align="center"><span style="TEXT-DECORATION: none; text-underline: none">Международный центр теоретической физики (ICTP)</span></p></td>
<td style="BORDER-RIGHT: windowtext 1pt solid; PADDING-RIGHT: 5.4pt; BORDER-TOP: #ece9d8; PADDING-LEFT: 5.4pt; PADDING-BOTTOM: 0cm; BORDER-LEFT: #ece9d8; PADDING-TOP: 0cm; BORDER-BOTTOM: windowtext 1pt solid; HEIGHT: 53.25pt" width="9%">
<p align="center"><span style="TEXT-DECORATION: none; text-underline: none">Италия</span></p></td>
<td style="BORDER-RIGHT: windowtext 1pt solid; PADDING-RIGHT: 5.4pt; BORDER-TOP: #ece9d8; PADDING-LEFT: 5.4pt; PADDING-BOTTOM: 0cm; BORDER-LEFT: #ece9d8; PADDING-TOP: 0cm; BORDER-BOTTOM: windowtext 1pt solid; HEIGHT: 53.25pt" width="14%">
<p align="center"><span style="TEXT-DECORATION: none; text-underline: none">Совместная научная работа</span></p></td>
<td style="BORDER-RIGHT: windowtext 1pt solid; PADDING-RIGHT: 5.4pt; BORDER-TOP: #ece9d8; PADDING-LEFT: 5.4pt; PADDING-BOTTOM: 0cm; BORDER-LEFT: #ece9d8; PADDING-TOP: 0cm; BORDER-BOTTOM: windowtext 1pt solid; HEIGHT: 53.25pt" width="21%">
<p align="center"><span style="TEXT-DECORATION: none; text-underline: none">Совместные исследования андерсонской локализации в купратных соединениях</span></p></td>
<td style="BORDER-RIGHT: windowtext 1pt solid; PADDING-RIGHT: 5.4pt; BORDER-TOP: #ece9d8; PADDING-LEFT: 5.4pt; PADDING-BOTTOM: 0cm; BORDER-LEFT: #ece9d8; PADDING-TOP: 0cm; BORDER-BOTTOM: windowtext 1pt solid; HEIGHT: 53.25pt" width="6%">
<p align="center"><span style="TEXT-DECORATION: none; text-underline: none">4</span></p></td>
<td style="BORDER-RIGHT: windowtext 1pt solid; PADDING-RIGHT: 5.4pt; BORDER-TOP: #ece9d8; PADDING-LEFT: 5.4pt; PADDING-BOTTOM: 0cm; BORDER-LEFT: #ece9d8; PADDING-TOP: 0cm; BORDER-BOTTOM: windowtext 1pt solid; HEIGHT: 53.25pt" width="6%">
<p align="center"><span style="TEXT-DECORATION: none; text-underline: none">1</span></p></td>
<td style="BORDER-RIGHT: windowtext 1pt solid; PADDING-RIGHT: 5.4pt; BORDER-TOP: #ece9d8; PADDING-LEFT: 5.4pt; PADDING-BOTTOM: 0cm; BORDER-LEFT: #ece9d8; PADDING-TOP: 0cm; BORDER-BOTTOM: windowtext 1pt solid; HEIGHT: 53.25pt" width="4%">
<p align="center"><span style="TEXT-DECORATION: none; text-underline: none">1</span></p></td>
<td style="BORDER-RIGHT: windowtext 1pt solid; PADDING-RIGHT: 5.4pt; BORDER-TOP: #ece9d8; PADDING-LEFT: 5.4pt; PADDING-BOTTOM: 0cm; BORDER-LEFT: #ece9d8; PADDING-TOP: 0cm; BORDER-BOTTOM: windowtext 1pt solid; HEIGHT: 53.25pt" width="4%">
<p align="center"></p></td>
<td style="BORDER-RIGHT: windowtext 1pt solid; PADDING-RIGHT: 5.4pt; BORDER-TOP: #ece9d8; PADDING-LEFT: 5.4pt; PADDING-BOTTOM: 0cm; BORDER-LEFT: #ece9d8; PADDING-TOP: 0cm; BORDER-BOTTOM: windowtext 1pt solid; HEIGHT: 53.25pt" width="4%">
<p align="center"><span style="TEXT-DECORATION: none; text-underline: none">2</span></p></td>
<td style="BORDER-RIGHT: windowtext 1pt solid; PADDING-RIGHT: 5.4pt; BORDER-TOP: #ece9d8; PADDING-LEFT: 5.4pt; PADDING-BOTTOM: 0cm; BORDER-LEFT: #ece9d8; PADDING-TOP: 0cm; BORDER-BOTTOM: windowtext 1pt solid; HEIGHT: 53.25pt" width="4%">
<p align="center"><span style="TEXT-DECORATION: none; text-underline: none">1</span></p></td>
<td style="BORDER-RIGHT: windowtext 1pt solid; PADDING-RIGHT: 5.4pt; BORDER-TOP: #ece9d8; PADDING-LEFT: 5.4pt; PADDING-BOTTOM: 0cm; BORDER-LEFT: #ece9d8; PADDING-TOP: 0cm; BORDER-BOTTOM: windowtext 1pt solid; HEIGHT: 53.25pt" width="3%">
<p align="center"><span style="TEXT-DECORATION: none; text-underline: none">1</span></p></td></tr>
<tr style="HEIGHT: 23.9pt">
<td style="BORDER-RIGHT: windowtext 1pt solid; PADDING-RIGHT: 5.4pt; BORDER-TOP: #ece9d8; PADDING-LEFT: 5.4pt; PADDING-BOTTOM: 0cm; BORDER-LEFT: windowtext 1pt solid; PADDING-TOP: 0cm; BORDER-BOTTOM: windowtext 1pt solid; HEIGHT: 23.9pt" width="65%" colspan="5">
<p align="center"><b><span style="FONT-SIZE: 12pt">Всего:</span></b></p></td>
<td style="BORDER-RIGHT: windowtext 1pt solid; PADDING-RIGHT: 5.4pt; BORDER-TOP: #ece9d8; PADDING-LEFT: 5.4pt; PADDING-BOTTOM: 0cm; BORDER-LEFT: #ece9d8; PADDING-TOP: 0cm; BORDER-BOTTOM: windowtext 1pt solid; HEIGHT: 23.9pt" width="6%">
<p align="center"><b><span style="TEXT-DECORATION: none; text-underline: none">40</span></b></p></td>
<td style="BORDER-RIGHT: windowtext 1pt solid; PADDING-RIGHT: 5.4pt; BORDER-TOP: #ece9d8; PADDING-LEFT: 5.4pt; PADDING-BOTTOM: 0cm; BORDER-LEFT: #ece9d8; PADDING-TOP: 0cm; BORDER-BOTTOM: windowtext 1pt solid; HEIGHT: 23.9pt" width="6%">
<p align="center"><b><span style="TEXT-DECORATION: none; text-underline: none">24</span></b></p></td>
<td style="BORDER-RIGHT: windowtext 1pt solid; PADDING-RIGHT: 5.4pt; BORDER-TOP: #ece9d8; PADDING-LEFT: 5.4pt; PADDING-BOTTOM: 0cm; BORDER-LEFT: #ece9d8; PADDING-TOP: 0cm; BORDER-BOTTOM: windowtext 1pt solid; HEIGHT: 23.9pt" width="4%">
<p align="center"><b><span style="TEXT-DECORATION: none; text-underline: none">17</span></b></p></td>
<td style="BORDER-RIGHT: windowtext 1pt solid; PADDING-RIGHT: 5.4pt; BORDER-TOP: #ece9d8; PADDING-LEFT: 5.4pt; PADDING-BOTTOM: 0cm; BORDER-LEFT: #ece9d8; PADDING-TOP: 0cm; BORDER-BOTTOM: windowtext 1pt solid; HEIGHT: 23.9pt" width="4%">
<p align="center"><b><span style="TEXT-DECORATION: none; text-underline: none">10</span></b></p></td>
<td style="BORDER-RIGHT: windowtext 1pt solid; PADDING-RIGHT: 5.4pt; BORDER-TOP: #ece9d8; PADDING-LEFT: 5.4pt; PADDING-BOTTOM: 0cm; BORDER-LEFT: #ece9d8; PADDING-TOP: 0cm; BORDER-BOTTOM: windowtext 1pt solid; HEIGHT: 23.9pt" width="4%">
<p align="center"><b><span style="TEXT-DECORATION: none; text-underline: none">12</span></b></p></td>
<td style="BORDER-RIGHT: windowtext 1pt solid; PADDING-RIGHT: 5.4pt; BORDER-TOP: #ece9d8; PADDING-LEFT: 5.4pt; PADDING-BOTTOM: 0cm; BORDER-LEFT: #ece9d8; PADDING-TOP: 0cm; BORDER-BOTTOM: windowtext 1pt solid; HEIGHT: 23.9pt" width="4%">
<p align="center"><b><span style="TEXT-DECORATION: none; text-underline: none">13</span></b></p></td>
<td style="BORDER-RIGHT: windowtext 1pt solid; PADDING-RIGHT: 5.4pt; BORDER-TOP: #ece9d8; PADDING-LEFT: 5.4pt; PADDING-BOTTOM: 0cm; BORDER-LEFT: #ece9d8; PADDING-TOP: 0cm; BORDER-BOTTOM: windowtext 1pt solid; HEIGHT: 23.9pt" width="3%">
<p align="center"><b><span style="TEXT-DECORATION: none; text-underline: none">12</span></b></p></td></tr>
<tr style="HEIGHT: 20.05pt">
<td style="BORDER-RIGHT: windowtext 1pt solid; PADDING-RIGHT: 5.4pt; BORDER-TOP: #ece9d8; PADDING-LEFT: 5.4pt; PADDING-BOTTOM: 0cm; BORDER-LEFT: windowtext 1pt solid; PADDING-TOP: 0cm; BORDER-BOTTOM: windowtext 1pt solid; HEIGHT: 20.05pt" width="100%" colspan="12">
<p style="MARGIN: 0cm 0cm 0pt 36pt; TEXT-INDENT: -36pt; TEXT-ALIGN: center" align="center"><b><span style="TEXT-DECORATION: none; text-underline: none"><span><span style="FONT: 7pt 'Times New Roman'"></span>II. </span></span></b><b><span style="TEXT-DECORATION: none; text-underline: none">Мероприятия по развитию научного сотрудничества</span></b></p></td></tr>
<tr style="HEIGHT: 53.25pt">
<td style="BORDER-RIGHT: windowtext 1pt solid; PADDING-RIGHT: 5.4pt; BORDER-TOP: #ece9d8; PADDING-LEFT: 5.4pt; PADDING-BOTTOM: 0cm; BORDER-LEFT: windowtext 1pt solid; PADDING-TOP: 0cm; BORDER-BOTTOM: windowtext 1pt solid; HEIGHT: 53.25pt" width="3%">
<p align="center"><span style="TEXT-DECORATION: none; text-underline: none">1.</span></p></td>
<td style="BORDER-RIGHT: windowtext 1pt solid; PADDING-RIGHT: 5.4pt; BORDER-TOP: #ece9d8; PADDING-LEFT: 5.4pt; PADDING-BOTTOM: 0cm; BORDER-LEFT: #ece9d8; PADDING-TOP: 0cm; BORDER-BOTTOM: windowtext 1pt solid; HEIGHT: 53.25pt" width="16%">
<p align="center"><span style="TEXT-DECORATION: none; text-underline: none">Объединенный институт ядерных исследований</span></p></td>
<td style="BORDER-RIGHT: windowtext 1pt solid; PADDING-RIGHT: 5.4pt; BORDER-TOP: #ece9d8; PADDING-LEFT: 5.4pt; PADDING-BOTTOM: 0cm; BORDER-LEFT: #ece9d8; PADDING-TOP: 0cm; BORDER-BOTTOM: windowtext 1pt solid; HEIGHT: 53.25pt" width="9%">
<p align="center"><span style="TEXT-DECORATION: none; text-underline: none">Российская Федерация</span></p></td>
<td style="BORDER-RIGHT: windowtext 1pt solid; PADDING-RIGHT: 5.4pt; BORDER-TOP: #ece9d8; PADDING-LEFT: 5.4pt; PADDING-BOTTOM: 0cm; BORDER-LEFT: #ece9d8; PADDING-TOP: 0cm; BORDER-BOTTOM: windowtext 1pt solid; HEIGHT: 53.25pt" width="14%">
<p align="center"><span style="TEXT-DECORATION: none; text-underline: none">Договор о научно-техническом сотрудничестве</span></p></td>
<td style="BORDER-RIGHT: windowtext 1pt solid; PADDING-RIGHT: 5.4pt; BORDER-TOP: #ece9d8; PADDING-LEFT: 5.4pt; PADDING-BOTTOM: 0cm; BORDER-LEFT: #ece9d8; PADDING-TOP: 0cm; BORDER-BOTTOM: windowtext 1pt solid; HEIGHT: 53.25pt" width="21%">
<p align="center"><span style="BACKGROUND: white; COLOR: #333333; TEXT-DECORATION: none; text-underline: none">Совместные эксперименты по конструкционным реакторным материалам</span></p></td>
<td style="BORDER-RIGHT: windowtext 1pt solid; PADDING-RIGHT: 5.4pt; BORDER-TOP: #ece9d8; PADDING-LEFT: 5.4pt; PADDING-BOTTOM: 0cm; BORDER-LEFT: #ece9d8; PADDING-TOP: 0cm; BORDER-BOTTOM: windowtext 1pt solid; HEIGHT: 53.25pt" width="6%">
<p align="center"><span style="TEXT-DECORATION: none; text-underline: none">4</span></p></td>
<td style="BORDER-RIGHT: windowtext 1pt solid; PADDING-RIGHT: 5.4pt; BORDER-TOP: #ece9d8; PADDING-LEFT: 5.4pt; PADDING-BOTTOM: 0cm; BORDER-LEFT: #ece9d8; PADDING-TOP: 0cm; BORDER-BOTTOM: windowtext 1pt solid; HEIGHT: 53.25pt" width="6%">
<p align="center"><span style="TEXT-DECORATION: none; text-underline: none">1</span></p></td>
<td style="BORDER-RIGHT: windowtext 1pt solid; PADDING-RIGHT: 5.4pt; BORDER-TOP: #ece9d8; PADDING-LEFT: 5.4pt; PADDING-BOTTOM: 0cm; BORDER-LEFT: #ece9d8; PADDING-TOP: 0cm; BORDER-BOTTOM: windowtext 1pt solid; HEIGHT: 53.25pt" width="4%">
<p align="center"></p></td>
<td style="BORDER-RIGHT: windowtext 1pt solid; PADDING-RIGHT: 5.4pt; BORDER-TOP: #ece9d8; PADDING-LEFT: 5.4pt; PADDING-BOTTOM: 0cm; BORDER-LEFT: #ece9d8; PADDING-TOP: 0cm; BORDER-BOTTOM: windowtext 1pt solid; HEIGHT: 53.25pt" width="4%">
<p align="center"><span style="TEXT-DECORATION: none; text-underline: none">1</span></p></td>
<td style="BORDER-RIGHT: windowtext 1pt solid; PADDING-RIGHT: 5.4pt; BORDER-TOP: #ece9d8; PADDING-LEFT: 5.4pt; PADDING-BOTTOM: 0cm; BORDER-LEFT: #ece9d8; PADDING-TOP: 0cm; BORDER-BOTTOM: windowtext 1pt solid; HEIGHT: 53.25pt" width="4%">
<p align="center"><span style="TEXT-DECORATION: none; text-underline: none">1</span></p></td>
<td style="BORDER-RIGHT: windowtext 1pt solid; PADDING-RIGHT: 5.4pt; BORDER-TOP: #ece9d8; PADDING-LEFT: 5.4pt; PADDING-BOTTOM: 0cm; BORDER-LEFT: #ece9d8; PADDING-TOP: 0cm; BORDER-BOTTOM: windowtext 1pt solid; HEIGHT: 53.25pt" width="4%">
<p align="center"><span style="TEXT-DECORATION: none; text-underline: none">1</span></p></td>
<td style="BORDER-RIGHT: windowtext 1pt solid; PADDING-RIGHT: 5.4pt; BORDER-TOP: #ece9d8; PADDING-LEFT: 5.4pt; PADDING-BOTTOM: 0cm; BORDER-LEFT: #ece9d8; PADDING-TOP: 0cm; BORDER-BOTTOM: windowtext 1pt solid; HEIGHT: 53.25pt" width="3%">
<p align="center"><span style="TEXT-DECORATION: none; text-underline: none">2</span></p></td></tr>
<tr style="HEIGHT: 15.95pt">
<td style="BORDER-RIGHT: windowtext 1pt solid; PADDING-RIGHT: 5.4pt; BORDER-TOP: #ece9d8; PADDING-LEFT: 5.4pt; PADDING-BOTTOM: 0cm; BORDER-LEFT: windowtext 1pt solid; PADDING-TOP: 0cm; BORDER-BOTTOM: windowtext 1pt solid; HEIGHT: 15.95pt" width="3%">
<p align="center"><span style="TEXT-DECORATION: none; text-underline: none">2.</span></p></td>
<td style="BORDER-RIGHT: windowtext 1pt solid; PADDING-RIGHT: 5.4pt; BORDER-TOP: #ece9d8; PADDING-LEFT: 5.4pt; PADDING-BOTTOM: 0cm; BORDER-LEFT: #ece9d8; PADDING-TOP: 0cm; BORDER-BOTTOM: windowtext 1pt solid; HEIGHT: 15.95pt" width="16%">
<p align="center"><span style="TEXT-DECORATION: none; text-underline: none">Научно-исследовательский центр физики</span></p>
<p align="center"><span style="TEXT-DECORATION: none; text-underline: none">имени Вигнера </span></p>
<p align="center"><span style="TEXT-DECORATION: none; text-underline: none">Венгерской </span></p>
<p align="center"><span style="TEXT-DECORATION: none; text-underline: none">академии наук</span></p>
<p align="center"><span style="TEXT-DECORATION: none; text-underline: none">(Будапештский нейтронный центр)</span></p>
<p align="center"></p></td>
<td style="BORDER-RIGHT: windowtext 1pt solid; PADDING-RIGHT: 5.4pt; BORDER-TOP: #ece9d8; PADDING-LEFT: 5.4pt; PADDING-BOTTOM: 0cm; BORDER-LEFT: #ece9d8; PADDING-TOP: 0cm; BORDER-BOTTOM: windowtext 1pt solid; HEIGHT: 15.95pt" width="9%">
<p align="center"><span style="TEXT-DECORATION: none; text-underline: none">Венгрия</span></p></td>
<td style="BORDER-RIGHT: windowtext 1pt solid; PADDING-RIGHT: 5.4pt; BORDER-TOP: #ece9d8; PADDING-LEFT: 5.4pt; PADDING-BOTTOM: 0cm; BORDER-LEFT: #ece9d8; PADDING-TOP: 0cm; BORDER-BOTTOM: windowtext 1pt solid; HEIGHT: 15.95pt" width="14%">
<p align="center"><span style="TEXT-DECORATION: none; text-underline: none">Договор о научно-техническом сотрудничестве</span></p></td>
<td style="BORDER-RIGHT: windowtext 1pt solid; PADDING-RIGHT: 5.4pt; BORDER-TOP: #ece9d8; PADDING-LEFT: 5.4pt; PADDING-BOTTOM: 0cm; BORDER-LEFT: #ece9d8; PADDING-TOP: 0cm; BORDER-BOTTOM: windowtext 1pt solid; HEIGHT: 15.95pt" width="21%">
<p align="center"><span style="BACKGROUND: white; COLOR: #333333; TEXT-DECORATION: none; text-underline: none">Совместные эксперименты по конструкционным реакторным материалам</span></p></td>
<td style="BORDER-RIGHT: windowtext 1pt solid; PADDING-RIGHT: 5.4pt; BORDER-TOP: #ece9d8; PADDING-LEFT: 5.4pt; PADDING-BOTTOM: 0cm; BORDER-LEFT: #ece9d8; PADDING-TOP: 0cm; BORDER-BOTTOM: windowtext 1pt solid; HEIGHT: 15.95pt" width="6%">
<p align="center"><span style="TEXT-DECORATION: none; text-underline: none">1</span></p></td>
<td style="BORDER-RIGHT: windowtext 1pt solid; PADDING-RIGHT: 5.4pt; BORDER-TOP: #ece9d8; PADDING-LEFT: 5.4pt; PADDING-BOTTOM: 0cm; BORDER-LEFT: #ece9d8; PADDING-TOP: 0cm; BORDER-BOTTOM: windowtext 1pt solid; HEIGHT: 15.95pt" width="6%">
<p align="center"><span style="TEXT-DECORATION: none; text-underline: none">2</span></p></td>
<td style="BORDER-RIGHT: windowtext 1pt solid; PADDING-RIGHT: 5.4pt; BORDER-TOP: #ece9d8; PADDING-LEFT: 5.4pt; PADDING-BOTTOM: 0cm; BORDER-LEFT: #ece9d8; PADDING-TOP: 0cm; BORDER-BOTTOM: windowtext 1pt solid; HEIGHT: 15.95pt" width="4%">
<p align="center"></p></td>
<td style="BORDER-RIGHT: windowtext 1pt solid; PADDING-RIGHT: 5.4pt; BORDER-TOP: #ece9d8; PADDING-LEFT: 5.4pt; PADDING-BOTTOM: 0cm; BORDER-LEFT: #ece9d8; PADDING-TOP: 0cm; BORDER-BOTTOM: windowtext 1pt solid; HEIGHT: 15.95pt" width="4%">
<p align="center"><span style="TEXT-DECORATION: none; text-underline: none">2</span></p></td>
<td style="BORDER-RIGHT: windowtext 1pt solid; PADDING-RIGHT: 5.4pt; BORDER-TOP: #ece9d8; PADDING-LEFT: 5.4pt; PADDING-BOTTOM: 0cm; BORDER-LEFT: #ece9d8; PADDING-TOP: 0cm; BORDER-BOTTOM: windowtext 1pt solid; HEIGHT: 15.95pt" width="4%">
<p align="center"></p></td>
<td style="BORDER-RIGHT: windowtext 1pt solid; PADDING-RIGHT: 5.4pt; BORDER-TOP: #ece9d8; PADDING-LEFT: 5.4pt; PADDING-BOTTOM: 0cm; BORDER-LEFT: #ece9d8; PADDING-TOP: 0cm; BORDER-BOTTOM: windowtext 1pt solid; HEIGHT: 15.95pt" width="4%">
<p align="center"><span style="TEXT-DECORATION: none; text-underline: none">1</span></p></td>
<td style="BORDER-RIGHT: windowtext 1pt solid; PADDING-RIGHT: 5.4pt; BORDER-TOP: #ece9d8; PADDING-LEFT: 5.4pt; PADDING-BOTTOM: 0cm; BORDER-LEFT: #ece9d8; PADDING-TOP: 0cm; BORDER-BOTTOM: windowtext 1pt solid; HEIGHT: 15.95pt" width="3%">
<p align="center"></p></td></tr>
<tr style="HEIGHT: 56.55pt">
<td style="BORDER-RIGHT: windowtext 1pt solid; PADDING-RIGHT: 5.4pt; BORDER-TOP: #ece9d8; PADDING-LEFT: 5.4pt; PADDING-BOTTOM: 0cm; BORDER-LEFT: windowtext 1pt solid; PADDING-TOP: 0cm; BORDER-BOTTOM: windowtext 1pt solid; HEIGHT: 56.55pt" width="3%">
<p align="center"><span style="TEXT-DECORATION: none; text-underline: none">3.</span></p></td>
<td style="BORDER-RIGHT: windowtext 1pt solid; PADDING-RIGHT: 5.4pt; BORDER-TOP: #ece9d8; PADDING-LEFT: 5.4pt; PADDING-BOTTOM: 0cm; BORDER-LEFT: #ece9d8; PADDING-TOP: 0cm; BORDER-BOTTOM: windowtext 1pt solid; HEIGHT: 56.55pt" width="16%">
<p align="center"><span style="TEXT-DECORATION: none; text-underline: none">Университет страны Басков (IUCAA)</span></p></td>
<td style="BORDER-RIGHT: windowtext 1pt solid; PADDING-RIGHT: 5.4pt; BORDER-TOP: #ece9d8; PADDING-LEFT: 5.4pt; PADDING-BOTTOM: 0cm; BORDER-LEFT: #ece9d8; PADDING-TOP: 0cm; BORDER-BOTTOM: windowtext 1pt solid; HEIGHT: 56.55pt" width="9%">
<p align="center"><span style="TEXT-DECORATION: none; text-underline: none">Испания</span></p></td>
<td style="BORDER-RIGHT: windowtext 1pt solid; PADDING-RIGHT: 5.4pt; BORDER-TOP: #ece9d8; PADDING-LEFT: 5.4pt; PADDING-BOTTOM: 0cm; BORDER-LEFT: #ece9d8; PADDING-TOP: 0cm; BORDER-BOTTOM: windowtext 1pt solid; HEIGHT: 56.55pt" width="14%">
<p align="center"><span style="TEXT-DECORATION: none; text-underline: none">Совместная научная работа</span></p></td>
<td style="BORDER-RIGHT: windowtext 1pt solid; PADDING-RIGHT: 5.4pt; BORDER-TOP: #ece9d8; PADDING-LEFT: 5.4pt; PADDING-BOTTOM: 0cm; BORDER-LEFT: #ece9d8; PADDING-TOP: 0cm; BORDER-BOTTOM: windowtext 1pt solid; HEIGHT: 56.55pt" width="21%">
<p align="center"><span style="TEXT-DECORATION: none; text-underline: none">Научное сотрудничество по свойствам квантовых магнитных материалов при низких температурах</span></p></td>
<td style="BORDER-RIGHT: windowtext 1pt solid; PADDING-RIGHT: 5.4pt; BORDER-TOP: #ece9d8; PADDING-LEFT: 5.4pt; PADDING-BOTTOM: 0cm; BORDER-LEFT: #ece9d8; PADDING-TOP: 0cm; BORDER-BOTTOM: windowtext 1pt solid; HEIGHT: 56.55pt" width="6%">
<p align="center"><span style="TEXT-DECORATION: none; text-underline: none">1</span></p></td>
<td style="BORDER-RIGHT: windowtext 1pt solid; PADDING-RIGHT: 5.4pt; BORDER-TOP: #ece9d8; PADDING-LEFT: 5.4pt; PADDING-BOTTOM: 0cm; BORDER-LEFT: #ece9d8; PADDING-TOP: 0cm; BORDER-BOTTOM: windowtext 1pt solid; HEIGHT: 56.55pt" width="6%">
<p align="center"><span style="TEXT-DECORATION: none; text-underline: none">1</span></p></td>
<td style="BORDER-RIGHT: windowtext 1pt solid; PADDING-RIGHT: 5.4pt; BORDER-TOP: #ece9d8; PADDING-LEFT: 5.4pt; PADDING-BOTTOM: 0cm; BORDER-LEFT: #ece9d8; PADDING-TOP: 0cm; BORDER-BOTTOM: windowtext 1pt solid; HEIGHT: 56.55pt" width="4%">
<p align="center"></p></td>
<td style="BORDER-RIGHT: windowtext 1pt solid; PADDING-RIGHT: 5.4pt; BORDER-TOP: #ece9d8; PADDING-LEFT: 5.4pt; PADDING-BOTTOM: 0cm; BORDER-LEFT: #ece9d8; PADDING-TOP: 0cm; BORDER-BOTTOM: windowtext 1pt solid; HEIGHT: 56.55pt" width="4%">
<p align="center"><span style="TEXT-DECORATION: none; text-underline: none">1</span></p></td>
<td style="BORDER-RIGHT: windowtext 1pt solid; PADDING-RIGHT: 5.4pt; BORDER-TOP: #ece9d8; PADDING-LEFT: 5.4pt; PADDING-BOTTOM: 0cm; BORDER-LEFT: #ece9d8; PADDING-TOP: 0cm; BORDER-BOTTOM: windowtext 1pt solid; HEIGHT: 56.55pt" width="4%">
<p align="center"></p></td>
<td style="BORDER-RIGHT: windowtext 1pt solid; PADDING-RIGHT: 5.4pt; BORDER-TOP: #ece9d8; PADDING-LEFT: 5.4pt; PADDING-BOTTOM: 0cm; BORDER-LEFT: #ece9d8; PADDING-TOP: 0cm; BORDER-BOTTOM: windowtext 1pt solid; HEIGHT: 56.55pt" width="4%">
<p align="center"><span style="TEXT-DECORATION: none; text-underline: none">1</span></p></td>
<td style="BORDER-RIGHT: windowtext 1pt solid; PADDING-RIGHT: 5.4pt; BORDER-TOP: #ece9d8; PADDING-LEFT: 5.4pt; PADDING-BOTTOM: 0cm; BORDER-LEFT: #ece9d8; PADDING-TOP: 0cm; BORDER-BOTTOM: windowtext 1pt solid; HEIGHT: 56.55pt" width="3%">
<p align="center"></p></td></tr>
<tr style="HEIGHT: 53.25pt">
<td style="BORDER-RIGHT: windowtext 1pt solid; PADDING-RIGHT: 5.4pt; BORDER-TOP: #ece9d8; PADDING-LEFT: 5.4pt; PADDING-BOTTOM: 0cm; BORDER-LEFT: windowtext 1pt solid; PADDING-TOP: 0cm; BORDER-BOTTOM: windowtext 1pt solid; HEIGHT: 53.25pt" width="3%">
<p align="center"><span style="TEXT-DECORATION: none; text-underline: none">4.</span></p></td>
<td style="BORDER-RIGHT: windowtext 1pt solid; PADDING-RIGHT: 5.4pt; BORDER-TOP: #ece9d8; PADDING-LEFT: 5.4pt; PADDING-BOTTOM: 0cm; BORDER-LEFT: #ece9d8; PADDING-TOP: 0cm; BORDER-BOTTOM: windowtext 1pt solid; HEIGHT: 53.25pt" width="16%">
<p align="center"><span style="TEXT-DECORATION: none; text-underline: none">Институт материаловедения Университета Цукуба</span></p></td>
<td style="BORDER-RIGHT: windowtext 1pt solid; PADDING-RIGHT: 5.4pt; BORDER-TOP: #ece9d8; PADDING-LEFT: 5.4pt; PADDING-BOTTOM: 0cm; BORDER-LEFT: #ece9d8; PADDING-TOP: 0cm; BORDER-BOTTOM: windowtext 1pt solid; HEIGHT: 53.25pt" width="9%">
<p align="center"><span style="TEXT-DECORATION: none; text-underline: none">Япония</span></p></td>
<td style="BORDER-RIGHT: windowtext 1pt solid; PADDING-RIGHT: 5.4pt; BORDER-TOP: #ece9d8; PADDING-LEFT: 5.4pt; PADDING-BOTTOM: 0cm; BORDER-LEFT: #ece9d8; PADDING-TOP: 0cm; BORDER-BOTTOM: windowtext 1pt solid; HEIGHT: 53.25pt" width="14%">
<p align="center"><span style="TEXT-DECORATION: none; text-underline: none">Совместная научная работа</span></p></td>
<td style="BORDER-RIGHT: windowtext 1pt solid; PADDING-RIGHT: 5.4pt; BORDER-TOP: #ece9d8; PADDING-LEFT: 5.4pt; PADDING-BOTTOM: 0cm; BORDER-LEFT: #ece9d8; PADDING-TOP: 0cm; BORDER-BOTTOM: windowtext 1pt solid; HEIGHT: 53.25pt" width="21%">
<p align="center"><span style="FONT-SIZE: 12pt">Исследование новых свойств материалов</span></p></td>
<td style="BORDER-RIGHT: windowtext 1pt solid; PADDING-RIGHT: 5.4pt; BORDER-TOP: #ece9d8; PADDING-LEFT: 5.4pt; PADDING-BOTTOM: 0cm; BORDER-LEFT: #ece9d8; PADDING-TOP: 0cm; BORDER-BOTTOM: windowtext 1pt solid; HEIGHT: 53.25pt" width="6%">
<p align="center"><span style="TEXT-DECORATION: none; text-underline: none">1</span></p></td>
<td style="BORDER-RIGHT: windowtext 1pt solid; PADDING-RIGHT: 5.4pt; BORDER-TOP: #ece9d8; PADDING-LEFT: 5.4pt; PADDING-BOTTOM: 0cm; BORDER-LEFT: #ece9d8; PADDING-TOP: 0cm; BORDER-BOTTOM: windowtext 1pt solid; HEIGHT: 53.25pt" width="6%">
<p align="center"><span style="TEXT-DECORATION: none; text-underline: none">1</span></p></td>
<td style="BORDER-RIGHT: windowtext 1pt solid; PADDING-RIGHT: 5.4pt; BORDER-TOP: #ece9d8; PADDING-LEFT: 5.4pt; PADDING-BOTTOM: 0cm; BORDER-LEFT: #ece9d8; PADDING-TOP: 0cm; BORDER-BOTTOM: windowtext 1pt solid; HEIGHT: 53.25pt" width="4%">
<p align="center"></p></td>
<td style="BORDER-RIGHT: windowtext 1pt solid; PADDING-RIGHT: 5.4pt; BORDER-TOP: #ece9d8; PADDING-LEFT: 5.4pt; PADDING-BOTTOM: 0cm; BORDER-LEFT: #ece9d8; PADDING-TOP: 0cm; BORDER-BOTTOM: windowtext 1pt solid; HEIGHT: 53.25pt" width="4%">
<p align="center"><span style="TEXT-DECORATION: none; text-underline: none">1</span></p></td>
<td style="BORDER-RIGHT: windowtext 1pt solid; PADDING-RIGHT: 5.4pt; BORDER-TOP: #ece9d8; PADDING-LEFT: 5.4pt; PADDING-BOTTOM: 0cm; BORDER-LEFT: #ece9d8; PADDING-TOP: 0cm; BORDER-BOTTOM: windowtext 1pt solid; HEIGHT: 53.25pt" width="4%">
<p align="center"></p></td>
<td style="BORDER-RIGHT: windowtext 1pt solid; PADDING-RIGHT: 5.4pt; BORDER-TOP: #ece9d8; PADDING-LEFT: 5.4pt; PADDING-BOTTOM: 0cm; BORDER-LEFT: #ece9d8; PADDING-TOP: 0cm; BORDER-BOTTOM: windowtext 1pt solid; HEIGHT: 53.25pt" width="4%">
<p align="center"><span style="TEXT-DECORATION: none; text-underline: none">1</span></p></td>
<td style="BORDER-RIGHT: windowtext 1pt solid; PADDING-RIGHT: 5.4pt; BORDER-TOP: #ece9d8; PADDING-LEFT: 5.4pt; PADDING-BOTTOM: 0cm; BORDER-LEFT: #ece9d8; PADDING-TOP: 0cm; BORDER-BOTTOM: windowtext 1pt solid; HEIGHT: 53.25pt" width="3%">
<p align="center"></p></td></tr>
<tr style="HEIGHT: 53.25pt">
<td style="BORDER-RIGHT: windowtext 1pt solid; PADDING-RIGHT: 5.4pt; BORDER-TOP: #ece9d8; PADDING-LEFT: 5.4pt; PADDING-BOTTOM: 0cm; BORDER-LEFT: windowtext 1pt solid; PADDING-TOP: 0cm; BORDER-BOTTOM: windowtext 1pt solid; HEIGHT: 53.25pt" width="3%">
<p align="center"><span style="TEXT-DECORATION: none; text-underline: none">5.</span></p></td>
<td style="BORDER-RIGHT: windowtext 1pt solid; PADDING-RIGHT: 5.4pt; BORDER-TOP: #ece9d8; PADDING-LEFT: 5.4pt; PADDING-BOTTOM: 0cm; BORDER-LEFT: #ece9d8; PADDING-TOP: 0cm; BORDER-BOTTOM: windowtext 1pt solid; HEIGHT: 53.25pt" width="16%">
<p align="center"><span style="TEXT-DECORATION: none; text-underline: none">Научно-исследовательский институт технической физики и автоматизации</span></p></td>
<td style="BORDER-RIGHT: windowtext 1pt solid; PADDING-RIGHT: 5.4pt; BORDER-TOP: #ece9d8; PADDING-LEFT: 5.4pt; PADDING-BOTTOM: 0cm; BORDER-LEFT: #ece9d8; PADDING-TOP: 0cm; BORDER-BOTTOM: windowtext 1pt solid; HEIGHT: 53.25pt" width="9%">
<p align="center"><span style="TEXT-DECORATION: none; text-underline: none">Российская Федерация</span></p></td>
<td style="BORDER-RIGHT: windowtext 1pt solid; PADDING-RIGHT: 5.4pt; BORDER-TOP: #ece9d8; PADDING-LEFT: 5.4pt; PADDING-BOTTOM: 0cm; BORDER-LEFT: #ece9d8; PADDING-TOP: 0cm; BORDER-BOTTOM: windowtext 1pt solid; HEIGHT: 53.25pt" width="14%">
<p align="center"><span style="TEXT-DECORATION: none; text-underline: none">Соглашение о сотрудничестве</span></p></td>
<td style="BORDER-RIGHT: windowtext 1pt solid; PADDING-RIGHT: 5.4pt; BORDER-TOP: #ece9d8; PADDING-LEFT: 5.4pt; PADDING-BOTTOM: 0cm; BORDER-LEFT: #ece9d8; PADDING-TOP: 0cm; BORDER-BOTTOM: windowtext 1pt solid; HEIGHT: 53.25pt" width="21%">
<p align="center"><span style="FONT-SIZE: 12pt">Ознакомление </span><span style="FONT-SIZE: 12pt">с использованием радиоизотопных приборов, эксплуатацией влагоплотномеров для наблюдения технических процессов </span></p></td>
<td style="BORDER-RIGHT: windowtext 1pt solid; PADDING-RIGHT: 5.4pt; BORDER-TOP: #ece9d8; PADDING-LEFT: 5.4pt; PADDING-BOTTOM: 0cm; BORDER-LEFT: #ece9d8; PADDING-TOP: 0cm; BORDER-BOTTOM: windowtext 1pt solid; HEIGHT: 53.25pt" width="6%">
<p align="center"><span style="TEXT-DECORATION: none; text-underline: none">1</span></p></td>
<td style="BORDER-RIGHT: windowtext 1pt solid; PADDING-RIGHT: 5.4pt; BORDER-TOP: #ece9d8; PADDING-LEFT: 5.4pt; PADDING-BOTTOM: 0cm; BORDER-LEFT: #ece9d8; PADDING-TOP: 0cm; BORDER-BOTTOM: windowtext 1pt solid; HEIGHT: 53.25pt" width="6%">
<p align="center"><span style="TEXT-DECORATION: none; text-underline: none">2</span></p></td>
<td style="BORDER-RIGHT: windowtext 1pt solid; PADDING-RIGHT: 5.4pt; BORDER-TOP: #ece9d8; PADDING-LEFT: 5.4pt; PADDING-BOTTOM: 0cm; BORDER-LEFT: #ece9d8; PADDING-TOP: 0cm; BORDER-BOTTOM: windowtext 1pt solid; HEIGHT: 53.25pt" width="4%">
<p align="center"></p></td>
<td style="BORDER-RIGHT: windowtext 1pt solid; PADDING-RIGHT: 5.4pt; BORDER-TOP: #ece9d8; PADDING-LEFT: 5.4pt; PADDING-BOTTOM: 0cm; BORDER-LEFT: #ece9d8; PADDING-TOP: 0cm; BORDER-BOTTOM: windowtext 1pt solid; HEIGHT: 53.25pt" width="4%">
<p align="center"><span style="TEXT-DECORATION: none; text-underline: none">1</span></p></td>
<td style="BORDER-RIGHT: windowtext 1pt solid; PADDING-RIGHT: 5.4pt; BORDER-TOP: #ece9d8; PADDING-LEFT: 5.4pt; PADDING-BOTTOM: 0cm; BORDER-LEFT: #ece9d8; PADDING-TOP: 0cm; BORDER-BOTTOM: windowtext 1pt solid; HEIGHT: 53.25pt" width="4%">
<p align="center"><span style="TEXT-DECORATION: none; text-underline: none">1</span></p></td>
<td style="BORDER-RIGHT: windowtext 1pt solid; PADDING-RIGHT: 5.4pt; BORDER-TOP: #ece9d8; PADDING-LEFT: 5.4pt; PADDING-BOTTOM: 0cm; BORDER-LEFT: #ece9d8; PADDING-TOP: 0cm; BORDER-BOTTOM: windowtext 1pt solid; HEIGHT: 53.25pt" width="4%">
<p align="center"></p></td>
<td style="BORDER-RIGHT: windowtext 1pt solid; PADDING-RIGHT: 5.4pt; BORDER-TOP: #ece9d8; PADDING-LEFT: 5.4pt; PADDING-BOTTOM: 0cm; BORDER-LEFT: #ece9d8; PADDING-TOP: 0cm; BORDER-BOTTOM: windowtext 1pt solid; HEIGHT: 53.25pt" width="3%">
<p align="center"><span style="TEXT-DECORATION: none; text-underline: none">1</span></p></td></tr>
<tr style="HEIGHT: 30.15pt">
<td style="BORDER-RIGHT: windowtext 1pt solid; PADDING-RIGHT: 5.4pt; BORDER-TOP: #ece9d8; PADDING-LEFT: 5.4pt; PADDING-BOTTOM: 0cm; BORDER-LEFT: windowtext 1pt solid; PADDING-TOP: 0cm; BORDER-BOTTOM: windowtext 1pt solid; HEIGHT: 30.15pt" width="3%">
<p align="center"><span style="TEXT-DECORATION: none; text-underline: none">6.</span></p></td>
<td style="BORDER-RIGHT: windowtext 1pt solid; PADDING-RIGHT: 5.4pt; BORDER-TOP: #ece9d8; PADDING-LEFT: 5.4pt; PADDING-BOTTOM: 0cm; BORDER-LEFT: #ece9d8; PADDING-TOP: 0cm; BORDER-BOTTOM: windowtext 1pt solid; HEIGHT: 30.15pt" width="16%">
<p align="center"><span style="TEXT-DECORATION: none; text-underline: none">Государственная корпорация «РОСАТОМ»</span></p>
<p style="MARGIN: 0cm -7.4pt 0pt -7.3pt" align="center"></p></td>
<td style="BORDER-RIGHT: windowtext 1pt solid; PADDING-RIGHT: 5.4pt; BORDER-TOP: #ece9d8; PADDING-LEFT: 5.4pt; PADDING-BOTTOM: 0cm; BORDER-LEFT: #ece9d8; PADDING-TOP: 0cm; BORDER-BOTTOM: windowtext 1pt solid; HEIGHT: 30.15pt" width="9%">
<p align="center"><span style="TEXT-DECORATION: none; text-underline: none">Российская Федерация</span></p></td>
<td style="BORDER-RIGHT: windowtext 1pt solid; PADDING-RIGHT: 5.4pt; BORDER-TOP: #ece9d8; PADDING-LEFT: 5.4pt; PADDING-BOTTOM: 0cm; BORDER-LEFT: #ece9d8; PADDING-TOP: 0cm; BORDER-BOTTOM: windowtext 1pt solid; HEIGHT: 30.15pt" width="14%">
<p align="center"><span style="TEXT-DECORATION: none; text-underline: none">Договор о научно-техническом сотрудничестве</span></p></td>
<td style="BORDER-RIGHT: windowtext 1pt solid; PADDING-RIGHT: 5.4pt; BORDER-TOP: #ece9d8; PADDING-LEFT: 5.4pt; PADDING-BOTTOM: 0cm; BORDER-LEFT: #ece9d8; PADDING-TOP: 0cm; BORDER-BOTTOM: windowtext 1pt solid; HEIGHT: 30.15pt" width="21%">
<p align="center"><span style="FONT-SIZE: 12pt">Повышение квалификации в области очистки водных радиоактивных отходов</span></p></td>
<td style="BORDER-RIGHT: windowtext 1pt solid; PADDING-RIGHT: 5.4pt; BORDER-TOP: #ece9d8; PADDING-LEFT: 5.4pt; PADDING-BOTTOM: 0cm; BORDER-LEFT: #ece9d8; PADDING-TOP: 0cm; BORDER-BOTTOM: windowtext 1pt solid; HEIGHT: 30.15pt" width="6%">
<p align="center"><span style="TEXT-DECORATION: none; text-underline: none">3</span></p></td>
<td style="BORDER-RIGHT: windowtext 1pt solid; PADDING-RIGHT: 5.4pt; BORDER-TOP: #ece9d8; PADDING-LEFT: 5.4pt; PADDING-BOTTOM: 0cm; BORDER-LEFT: #ece9d8; PADDING-TOP: 0cm; BORDER-BOTTOM: windowtext 1pt solid; HEIGHT: 30.15pt" width="6%">
<p align="center"><span style="TEXT-DECORATION: none; text-underline: none">1</span></p></td>
<td style="BORDER-RIGHT: windowtext 1pt solid; PADDING-RIGHT: 5.4pt; BORDER-TOP: #ece9d8; PADDING-LEFT: 5.4pt; PADDING-BOTTOM: 0cm; BORDER-LEFT: #ece9d8; PADDING-TOP: 0cm; BORDER-BOTTOM: windowtext 1pt solid; HEIGHT: 30.15pt" width="4%">
<p align="center"><span style="TEXT-DECORATION: none; text-underline: none">1</span></p></td>
<td style="BORDER-RIGHT: windowtext 1pt solid; PADDING-RIGHT: 5.4pt; BORDER-TOP: #ece9d8; PADDING-LEFT: 5.4pt; PADDING-BOTTOM: 0cm; BORDER-LEFT: #ece9d8; PADDING-TOP: 0cm; BORDER-BOTTOM: windowtext 1pt solid; HEIGHT: 30.15pt" width="4%">
<p align="center"></p></td>
<td style="BORDER-RIGHT: windowtext 1pt solid; PADDING-RIGHT: 5.4pt; BORDER-TOP: #ece9d8; PADDING-LEFT: 5.4pt; PADDING-BOTTOM: 0cm; BORDER-LEFT: #ece9d8; PADDING-TOP: 0cm; BORDER-BOTTOM: windowtext 1pt solid; HEIGHT: 30.15pt" width="4%">
<p align="center"><span style="TEXT-DECORATION: none; text-underline: none">1</span></p></td>
<td style="BORDER-RIGHT: windowtext 1pt solid; PADDING-RIGHT: 5.4pt; BORDER-TOP: #ece9d8; PADDING-LEFT: 5.4pt; PADDING-BOTTOM: 0cm; BORDER-LEFT: #ece9d8; PADDING-TOP: 0cm; BORDER-BOTTOM: windowtext 1pt solid; HEIGHT: 30.15pt" width="4%">
<p align="center"><span style="TEXT-DECORATION: none; text-underline: none">1</span></p></td>
<td style="BORDER-RIGHT: windowtext 1pt solid; PADDING-RIGHT: 5.4pt; BORDER-TOP: #ece9d8; PADDING-LEFT: 5.4pt; PADDING-BOTTOM: 0cm; BORDER-LEFT: #ece9d8; PADDING-TOP: 0cm; BORDER-BOTTOM: windowtext 1pt solid; HEIGHT: 30.15pt" width="3%">
<p align="center"><span style="TEXT-DECORATION: none; text-underline: none">1</span></p></td></tr>
<tr style="HEIGHT: 21.4pt">
<td style="BORDER-RIGHT: windowtext 1pt solid; PADDING-RIGHT: 5.4pt; BORDER-TOP: #ece9d8; PADDING-LEFT: 5.4pt; PADDING-BOTTOM: 0cm; BORDER-LEFT: windowtext 1pt solid; PADDING-TOP: 0cm; BORDER-BOTTOM: windowtext 1pt solid; HEIGHT: 21.4pt" width="65%" colspan="5">
<p align="center"><b><span style="TEXT-DECORATION: none; text-underline: none">Всего:</span></b></p></td>
<td style="BORDER-RIGHT: windowtext 1pt solid; PADDING-RIGHT: 5.4pt; BORDER-TOP: #ece9d8; PADDING-LEFT: 5.4pt; PADDING-BOTTOM: 0cm; BORDER-LEFT: #ece9d8; PADDING-TOP: 0cm; BORDER-BOTTOM: windowtext 1pt solid; HEIGHT: 21.4pt" width="6%">
<p align="center"><b><span style="TEXT-DECORATION: none; text-underline: none">11</span></b></p></td>
<td style="BORDER-RIGHT: windowtext 1pt solid; PADDING-RIGHT: 5.4pt; BORDER-TOP: #ece9d8; PADDING-LEFT: 5.4pt; PADDING-BOTTOM: 0cm; BORDER-LEFT: #ece9d8; PADDING-TOP: 0cm; BORDER-BOTTOM: windowtext 1pt solid; HEIGHT: 21.4pt" width="6%">
<p align="center"><b><span style="TEXT-DECORATION: none; text-underline: none">8</span></b></p></td>
<td style="BORDER-RIGHT: windowtext 1pt solid; PADDING-RIGHT: 5.4pt; BORDER-TOP: #ece9d8; PADDING-LEFT: 5.4pt; PADDING-BOTTOM: 0cm; BORDER-LEFT: #ece9d8; PADDING-TOP: 0cm; BORDER-BOTTOM: windowtext 1pt solid; HEIGHT: 21.4pt" width="4%">
<p align="center"><b><span style="TEXT-DECORATION: none; text-underline: none">1</span></b></p></td>
<td style="BORDER-RIGHT: windowtext 1pt solid; PADDING-RIGHT: 5.4pt; BORDER-TOP: #ece9d8; PADDING-LEFT: 5.4pt; PADDING-BOTTOM: 0cm; BORDER-LEFT: #ece9d8; PADDING-TOP: 0cm; BORDER-BOTTOM: windowtext 1pt solid; HEIGHT: 21.4pt" width="4%">
<p align="center"><b><span style="TEXT-DECORATION: none; text-underline: none">6</span></b></p></td>
<td style="BORDER-RIGHT: windowtext 1pt solid; PADDING-RIGHT: 5.4pt; BORDER-TOP: #ece9d8; PADDING-LEFT: 5.4pt; PADDING-BOTTOM: 0cm; BORDER-LEFT: #ece9d8; PADDING-TOP: 0cm; BORDER-BOTTOM: windowtext 1pt solid; HEIGHT: 21.4pt" width="4%">
<p align="center"><b><span style="TEXT-DECORATION: none; text-underline: none">3</span></b></p></td>
<td style="BORDER-RIGHT: windowtext 1pt solid; PADDING-RIGHT: 5.4pt; BORDER-TOP: #ece9d8; PADDING-LEFT: 5.4pt; PADDING-BOTTOM: 0cm; BORDER-LEFT: #ece9d8; PADDING-TOP: 0cm; BORDER-BOTTOM: windowtext 1pt solid; HEIGHT: 21.4pt" width="4%">
<p align="center"><b><span style="TEXT-DECORATION: none; text-underline: none">5</span></b></p></td>
<td style="BORDER-RIGHT: windowtext 1pt solid; PADDING-RIGHT: 5.4pt; BORDER-TOP: #ece9d8; PADDING-LEFT: 5.4pt; PADDING-BOTTOM: 0cm; BORDER-LEFT: #ece9d8; PADDING-TOP: 0cm; BORDER-BOTTOM: windowtext 1pt solid; HEIGHT: 21.4pt" width="3%">
<p align="center"><b><span style="TEXT-DECORATION: none; text-underline: none">4</span></b></p></td></tr>
<tr style="HEIGHT: 20.35pt">
<td style="BORDER-RIGHT: windowtext 1pt solid; PADDING-RIGHT: 5.4pt; BORDER-TOP: #ece9d8; PADDING-LEFT: 5.4pt; PADDING-BOTTOM: 0cm; BORDER-LEFT: windowtext 1pt solid; PADDING-TOP: 0cm; BORDER-BOTTOM: windowtext 1pt solid; HEIGHT: 20.35pt" width="65%" colspan="5">
<p align="center"><b><span style="TEXT-DECORATION: none; text-underline: none">ИТОГО:</span></b></p></td>
<td style="BORDER-RIGHT: windowtext 1pt solid; PADDING-RIGHT: 5.4pt; BORDER-TOP: #ece9d8; PADDING-LEFT: 5.4pt; PADDING-BOTTOM: 0cm; BORDER-LEFT: #ece9d8; PADDING-TOP: 0cm; BORDER-BOTTOM: windowtext 1pt solid; HEIGHT: 20.35pt" width="6%">
<p align="center"><b><span style="TEXT-DECORATION: none; text-underline: none">51</span></b></p></td>
<td style="BORDER-RIGHT: windowtext 1pt solid; PADDING-RIGHT: 5.4pt; BORDER-TOP: #ece9d8; PADDING-LEFT: 5.4pt; PADDING-BOTTOM: 0cm; BORDER-LEFT: #ece9d8; PADDING-TOP: 0cm; BORDER-BOTTOM: windowtext 1pt solid; HEIGHT: 20.35pt" width="6%">
<p align="center"><b><span style="TEXT-DECORATION: none; text-underline: none">32</span></b></p></td>
<td style="BORDER-RIGHT: windowtext 1pt solid; PADDING-RIGHT: 5.4pt; BORDER-TOP: #ece9d8; PADDING-LEFT: 5.4pt; PADDING-BOTTOM: 0cm; BORDER-LEFT: #ece9d8; PADDING-TOP: 0cm; BORDER-BOTTOM: windowtext 1pt solid; HEIGHT: 20.35pt" width="4%">
<p align="center"><b><span style="TEXT-DECORATION: none; text-underline: none">18</span></b></p></td>
<td style="BORDER-RIGHT: windowtext 1pt solid; PADDING-RIGHT: 5.4pt; BORDER-TOP: #ece9d8; PADDING-LEFT: 5.4pt; PADDING-BOTTOM: 0cm; BORDER-LEFT: #ece9d8; PADDING-TOP: 0cm; BORDER-BOTTOM: windowtext 1pt solid; HEIGHT: 20.35pt" width="4%">
<p align="center"><b><span style="TEXT-DECORATION: none; text-underline: none">16</span></b></p></td>
<td style="BORDER-RIGHT: windowtext 1pt solid; PADDING-RIGHT: 5.4pt; BORDER-TOP: #ece9d8; PADDING-LEFT: 5.4pt; PADDING-BOTTOM: 0cm; BORDER-LEFT: #ece9d8; PADDING-TOP: 0cm; BORDER-BOTTOM: windowtext 1pt solid; HEIGHT: 20.35pt" width="4%">
<p align="center"><b><span style="TEXT-DECORATION: none; text-underline: none">15</span></b></p></td>
<td style="BORDER-RIGHT: windowtext 1pt solid; PADDING-RIGHT: 5.4pt; BORDER-TOP: #ece9d8; PADDING-LEFT: 5.4pt; PADDING-BOTTOM: 0cm; BORDER-LEFT: #ece9d8; PADDING-TOP: 0cm; BORDER-BOTTOM: windowtext 1pt solid; HEIGHT: 20.35pt" width="4%">
<p align="center"><b><span style="TEXT-DECORATION: none; text-underline: none">18</span></b></p></td>
<td style="BORDER-RIGHT: windowtext 1pt solid; PADDING-RIGHT: 5.4pt; BORDER-TOP: #ece9d8; PADDING-LEFT: 5.4pt; PADDING-BOTTOM: 0cm; BORDER-LEFT: #ece9d8; PADDING-TOP: 0cm; BORDER-BOTTOM: windowtext 1pt solid; HEIGHT: 20.35pt" width="3%">
<p align="center"><b><span style="TEXT-DECORATION: none; text-underline: none">16</span></b></p></td></tr></tbody></table></div></div></div><div class="BY_DEFAULT"><div name="4609397" id="4609397"></div></div><div class="APPL_BANNER_LANDSCAPE_TITLE"><div name="4609400" id="4609400">ПРИЛОЖЕНИЕ № 7<br />к <a href="/en/acts/4604099">постановлению </a>Президента Республики Узбекистан от 21 ноября 2019 года № ПП-4526</div></div><div class="ACT_TITLE_APPL"><div name="4609402" id="4609402">Изменения, вносимые в некоторые акты Президента Республики Узбекистан и Правительства</div></div><div class="BY_DEFAULT"><div name="4609404" id="4609404"></div></div><div class="ACT_TEXT"><div name="4609405" id="4609405">1. <a href="/en/acts/3831270?ONDATE=21.07.2018 00#3832544">Абзац второй </a>пункта 2 постановления Президента Республики Узбекистан от 20 июля 2018 года № ПП-3876 «О мерах по дальнейшему повышению размеров оплаты труда работников сферы науки и высшего образования, а также государственной поддержке внедрения результатов научной и научно-технической деятельности» изложить в следующей редакции:</div></div><div class="ACT_TEXT"><div name="4609406" id="4609406">«о повышении с 1 августа 2018 года размер заработной платы управленческого персонала Академии наук Республики Узбекистан в 2 раза, с 1 января 2020 года на 25 процентов».</div></div><div class="ACT_TEXT"><div name="4609408" id="4609408">2. Признать утратившими силу <a href="/en/acts/3207160?ONDATE=22.05.2017 00#3207383">приложения № 2</a> и <a href="/en/acts/3207160?ONDATE=22.05.2017 00#3207388">3</a> к постановлению Кабинета Министров от 18 мая 2017 года № 292 «О мерах по организации деятельности вновь созданных научно-исследовательских учреждений Академии наук Республики Узбекистан» (СЗ Республики Узбекистан, 2017 г., № 20, статья 371).</div></div><div class="ACT_TEXT"><div name="4609410" id="4609410">3. <a href="/en/acts/1956260?ONDATE=07.02.2012 00#1956355">Абзац первый </a>пункта 6 постановления Кабинета Министров от 7 февраля 2012 года № 33 «О мерах по дальнейшей оптимизации структуры и совершенствованию деятельности научных учреждений Академии наук Республики Узбекистан» (СЗ Республики Узбекистан, 2012 г., № 6, статья 63) изложить в следующей редакции:</div></div><div class="ACT_TEXT"><div name="4609412" id="4609412">«6. Определить, что средства, аккумулируемые на специальном счете Академии наук Республики Узбекистан от реализации объектов и оптимизации численности работников научных учреждений, направляются для целевого использования на укрепление научной и материально-технической базы аппарата управления и научных учреждений Академии наук, приобретение современного высокотехнологичного научного оборудования, компьютерной техники, мебели, автотранспорта, сельскохозяйственной техники для экспериментальных баз, проведение капитального и текущего ремонта зданий, сооружений, а также на покрытие расходов, связанных с передислокацией институтов, их подразделений, оборудования и имущества, находящихся на реализуемых объектах».</div></div><div class="PUBLICATION_ORIGIN"><label id="s1089"></label><div name="4607881" id="4607881">(Национальная база данных законодательства, 22.11.2019 г., № 07/19/4526/4064; 09.11.2021 г., № 06/21/3/1037; 29.12.2025 г., № 07/25/390/1228)</div></div></div>
                
            </div>
        </section>
        
    </div>
    
    <div style="display: none;">
<!-- START WWW.UZ TOP-RATING -->
<SCRIPT language="javascript" type="text/javascript">
		<!--
		top_js = "1.0"; top_r = "id=4079&r=" + escape(document.referrer) + "&pg=" + escape(window.location.href); document.cookie = "smart_top=1; path=/"; top_r += "&c=" + (document.cookie ? "Y" : "N")
		//-->
</SCRIPT>
<SCRIPT language="javascript1.1" type="text/javascript">
<!--
		top_js = "1.1"; top_r += "&j=" + (navigator.javaEnabled() ? "Y" : "N")
//-->
</SCRIPT>
<SCRIPT language="javascript1.2" type="text/javascript">
<!--
		top_js = "1.2"; top_r += "&wh=" + screen.width + 'x' + screen.height + "&px=" + (((navigator.appName.substring(0, 3) == "Mic")) ? screen.colorDepth : screen.pixelDepth)
//-->
</SCRIPT>
<SCRIPT language="javascript1.3" type="text/javascript">
<!--
		top_js = "1.3";
//-->
</SCRIPT>
<SCRIPT language="JavaScript" type="text/javascript">
		<!--
		top_rat = "&col=0C57A6&t=ffffff&p=DD7900"; top_r += "&js=" + top_js + ""; document.write('<a href="https://www.uz/rus/toprating/cmd/stat/id/4079" target="_blank"><img src="https://www.uz/plugins/top_rating/count/cnt.png?' + top_r + top_rat + '" width=88 height=31 border=0 alt="Топ рейтинг www.uz"></a>')//-->
</SCRIPT>
<NOSCRIPT>
		<A href="https://www.uz/rus/toprating/cmd/stat/id/4079" target="_blank">
				<img height="31" src="https://www.uz/plugins/top_rating/count/nojs_cnt.png?id=4079&pg=http%3A//lex.uz&col=0C57A6&t=ffffff&p=DD7900" width="88" border="0" alt="Топ рейтинг www.uz">
		</A>
</NOSCRIPT>
<!-- FINISH WWW.UZ TOP-RATING --></div>
</body>
</html>
<script> 
    function scrollText(hash) {
        location.href = "#" + hash;
        //$('html,body').animate({
        //    scrollTop: $(window).scrollTop() - 75
        //});
    }
</script>
<script>     
    //function scrollToElement(selector, time, verticalOffset) {
    //    time = typeof (time) != 'undefined' ? time : 1000;
    //    verticalOffset = typeof (verticalOffset) != 'undefined' ? verticalOffset : 0;
    //    element = $(selector);
    //    offset = element.offset();
    //    offsetTop = offset.top + verticalOffset;
    //    $('html, body').animate({
    //        scrollTop: offsetTop
    //    }, time);
    //}

    //jQuery.fn.extend({
    //    scrollToMe: function () {
    //        var x = jQuery(this).offset().top - 100;
    //        jQuery('html,body').animate({ scrollTop: x }, 500);
    //    }
    //});

    //function opentInAct(id) {
    //    $("#" + id).scrollToMe();
    //}

    $(document).ready(function () {
        $("#theDefCssID TABLE TD").css('display', '');
    });
</script>
<style>
    #divCont > DIV {
        margin-left: -2px;
        margin-right: -2px;
        padding-left: 2px;
        padding-right: 2px;
    }

    TD.fTD {
        width: 22px;
    }

    .OFFICIAL_SOUR_TEXT {
        display: none;
    }

    /*.document_view_body*/ header {
        clear: both;
        float: left;
        height: 36px;
        width: 100%;
        background-color: #2263a9;
    }

        /*.document_view_body header .logo {
            float: left;
            padding: 0 12px;
        }*/

        /*.document_view_body header nav.main_menu {
            float: none;
        }*/

        /*nav.main_menu {
        float: left;
        padding-left: 22px;
        position: relative;
        z-index: 9;
    }*/

        /*nav.main_menu > div {
            float: left;
            height: 34px;
            margin-top: 1px;
            width: 21px;
        }*/

        /*.document_view_body header nav.main_menu > ul {
        float: none;
        font-family: helvatica;
        font-size: 11px;
    }*/

        /*nav.main_menu > ul {
        float: left;
        font-size: 16px;
    }*/

        /*nav ul, nav ol {
        list-style: none outside none;
        margin: 0;
        padding: 0;
    }*/

        /*ul, ol {
        margin: 1em 0;
        padding: 0 0 0 40px;
    }*/


        /*.document_view_body header .logo a {
        display: block;
        width: 100%;
    }*/


        /*.document_view_body*/ header .logo a span {
            background: url("/images/bg/doc_v_logo.png") no-repeat scroll center center transparent;
            display: block;
            height: 36px;
            width: 85px;
        }

    /*.hover-popup {
        display: none;
        border: 1px solid #969696;
        border-radius: 5px;
        -moz-border-radius: 5px;
        -webkit-border-radius: 5px;
        -o-border-radius: 5px;
        -ms-border-radius: 5px;
        position: absolute;
        behavior: url(css/PIE.htc);
        box-shadow: 2px 2px 6px -2px #555;
        padding: 7px;
        background: #fdffde;
        bottom: 28px;
        left: 10px;
        max-width: 500px;
        text-overflow: ellipsis;
        white-space: nowrap;
        color: #000;
        overflow: hidden;
    }*/

    /*.pre-loader {
        text-align: center;
        width: 100%;
        padding-bottom: 0 !important;
    }*/

    /*.actondate {
        width: 385px;
        height: 46px;
        background-color: White;
        z-index: 2000;
        font-family: Arial;
        font-size: 14px;
        font-weight: bold;
        opacity: 0.7;
        padding-top: 10px;
        text-align: center;
        top: 37px;
    }*/
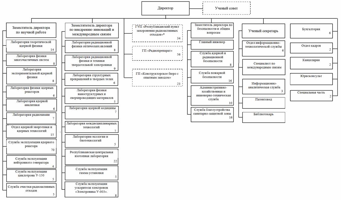
</style>
